A Design and Safety Analysis of the “Electricity-Hydrogen-Ammonia” Energy Storage System: A Case Study of Haiyang Nuclear Power Plant
Abstract
1. Introduction
2. Multi-Index Comprehensive Evaluation of Energy Storage Method
2.1. Index Calculation Method
2.2. Index Data Processing
2.3. Evaluation Result
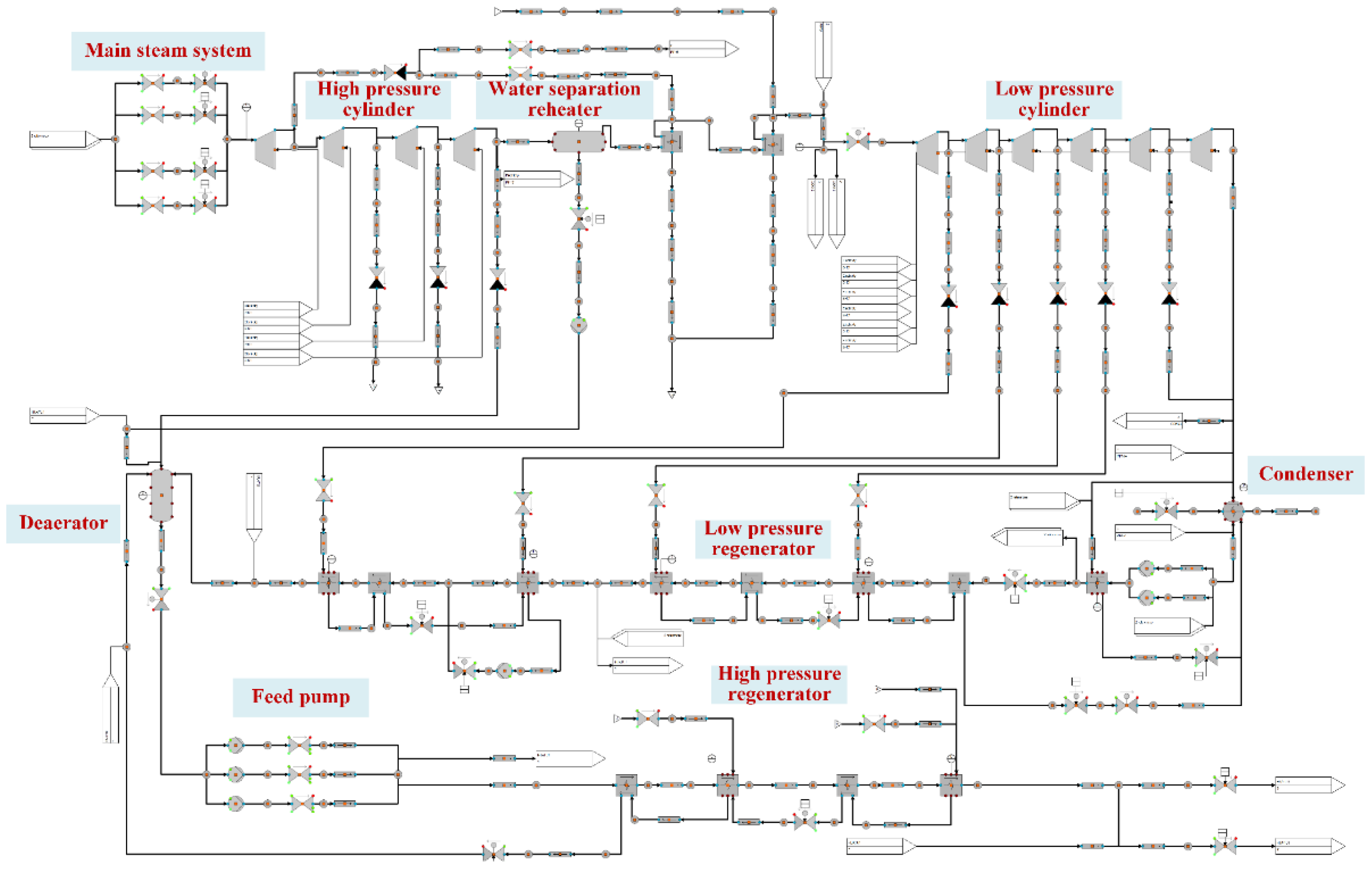
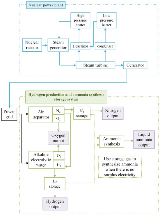
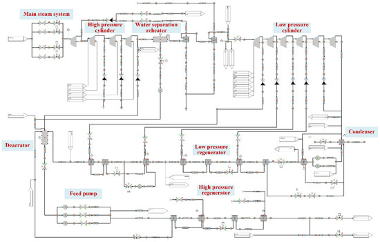
3. System Design and Calculation
4. System Security Analysis
4.1. Qualitative Analysis of Fire and Explosion Accident Tree
4.2. Quantitative Analysis of Accidents Based on ALOHA Simulation
5. Conclusions
Author Contributions
Funding
Data Availability Statement
Conflicts of Interest
References
- Jeff, T. Nations must triple efforts to curb greenhouse-gas emissions. Nature 2018, 11, 23–26. [Google Scholar]
- Jiao, K.; Xuan, J.; Du, Q.; Bao, Z.M.; Xie, B.A.; Wang, B.W.; Zhao, Y.; Fan, L.; Wang, H.; Hou, Z.; et al. Designing the next generation of proton-exchange membrane fuel cells. Nature 2021, 595, 361–369. [Google Scholar] [CrossRef] [PubMed]
- Meinshausen, M.; Jeffery, L.; Guetschow, J.; du Pont, Y.R.; Rogelj, J.; Schaeffer, M.; Höhne, N.; den Elzen, M.; Oberthür, S.; Meinshausen, N. National post-2020 greenhouse gas targets and diversity-aware leadership. Nat. Clim. Chang. 2015, 5, 1098–1106. [Google Scholar] [CrossRef]
- Moller, K.T.; Sheppard, D.; Ravnsbæk, D.B.; Buckley, C.E.; Akiba, E.; Li, H.W.; Jensen, T.R. Complex Metal Hydrides for Hydrogen, Thermal and Electrochemical Energy Storage. Energies 2017, 10, 1645. [Google Scholar] [CrossRef]
- Rahman, M.M.; Oni, A.O.; Gemechu, E.; Kumar, A. Assessment of energy storage technologies: A review. Energy Convers. Manag. 2020, 223, 113295. [Google Scholar] [CrossRef]
- Zakeri, B.; Syri, S. Electrical energy storage systems: A comparative life cycle cost analysis. Renew. Sustain. Energy Rev. 2015, 42, 569–596. [Google Scholar] [CrossRef]
- Nemmour, A.; Inayat, A.; Janajreh, I.; Ghenai, C. Green hydrogen-based E-fuels (E-methane, E-methanol, E-ammonia) to support clean energy transition: A literature review. Int. J. Hydrogen Energy 2023, 48, 29011–29033. [Google Scholar] [CrossRef]
- Wei, L.; Junhong, H.; Tengteng, Q.; Zhaoxiong, Y.; Yuanyuan, Y. Evaluation of Grid Energy Storage System Based on AHP-PROMETHEE-GAIA. In Proceedings of the 35th Chinese Control Conference, Chengdu, China, 27–29 July 2016. [Google Scholar]
- Wang, X.; Chen, G.; Wang, B.; Sun, Y. Study on the comprehensive benefit evaluation model of energy storage for the development of clean energy city. IOP Conf. Ser. Earth Environ. Sci. 2021, 692, 022016. [Google Scholar] [CrossRef]
- Mao, C.; Shi, J.; Gao, B.; Zhao, Y.; Zhang, C.; Zhang, X. A Quantitative Energy Storage Evaluation Method Under Multiple Scenarios. In Proceedings of the 2021 6th International Conference on Power and Renewable Energy (ICPRE), Shanghai, China, 24–27 September 2021; pp. 1213–1220. [Google Scholar]
- Wang, H.; Mu, S.; Li, G.; Yang, Z.; Yang, J.; Marquez, F.P.G.; Zhou, X.; Ma, Y.; Chen, Z. Modeling and operation strategy of nuclear power plant with electric heat storage in the ancillary service market. Nucl. Eng. Des. 2023, 415, 112686. [Google Scholar] [CrossRef]
- Gao, X.T.; Zheng, K.X.; Cai, C.R.; Fan, Y.C.; Kuang, J. Study on the economy of using hydrogen energy storage for peak load balancing in nuclear power. South. Energy Constr. 2021, 8, 1–8. [Google Scholar]
- Gnanapragasam, N.; Ryland, D.; Suppiah, S. Status of energy storage options for electricity from nuclear power plants. In Proceedings of the 2013 IEEE International Conference on Smart Energy Grid Engineering (SEGE), Oshawa, ON, Canada, 28–30 August 2013; pp. 1–11. [Google Scholar]
- Asif, M.; Sidra Bibi, S.; Ahmed, S.; Irshad, M.; Shakir Hussain, M.; Zeb, H.; Khan, M.K.; Kim, J. Recent advances in green hydrogen production, storage and commercial-scale use via catalytic ammonia cracking. Chem. Eng. J. 2023, 473, 145381. [Google Scholar] [CrossRef]
- Chehade, G.; Dincer, I. Progress in green ammonia production as potential carbon-free fuel. Fuel 2021, 299, 120845. [Google Scholar] [CrossRef]
- Ishaq, H.; Shehzad, M.F.; Crawford, C. Transient modeling of a green ammonia production system to support sustainable development. Int. J. Hydrogen Energy 2023, 48, 39254–39270. [Google Scholar] [CrossRef]
- Ji, X.; Zhou, B.x.; He, G.; Qiu, Y.w.; Bi, K.x.; Zhou, L.; Dai, Y. Research progress on key technologies and applications of large-scale renewable energy electrolytic water for hydrogen production and ammonia synthesis. Eng. Sci. Technol. 2022, 54, 1–11. [Google Scholar]
- Shen, X.B.; Zhang, X.N.; Liu, H.F. Research and progress on safety issues related to high-pressure hydrogen leakage. J. Chem. Eng. 2021, 72, 1217–1229. [Google Scholar]
- Wang, H.H.; Chen, J.D.; Chen, D.; Sang, W. Factors influencing hydrogen embrittlement of high strength low alloy steel. Petrochem. Equip. 2018, 47, 39–48. [Google Scholar]
- Ma, Y. Liquid ammonia leakage accident tree analysis, risk prediction and risk management. In Proceedings of the 4th Thermal Power Industry Chemistry (Environmental Protection) Professional Technical Exchange Meeting, Nanjing, China, 2–5 September 2013. [Google Scholar]
- Chen, H.N.; Mao, Z.L. The study on the results of hydrogen pipeline leakage accident of different factors. In Proceedings of the IOP: 2017 International Symposium on Resource Exploration and Environmental Science (REES 2017), Rhodes, Greece, 31 August–2 September 2017. [Google Scholar]
- Rashid, M.I.; Athar, M.; Tabish, A.N. Risk management and loss prevention strategies for fertilizer industries. Int. J. Occup. Saf. Ergon. 2024, 30, 882–895. [Google Scholar] [CrossRef] [PubMed]




















| Type | Lithium-Ion Battery | Sodium-Sulfur Battery | Flywheel Energy Storage | EHA |
|---|---|---|---|---|
| Energy density (Wh/L) | 300 | 265 | 50 | 1000 |
| Cycle efficiency (%) | 90 | 80 | 92 | 60 |
| Life span (years) | 10 | 15 | 17 | 25 |
| Unit energy cost (¥/kWh) | 10,500 | 2800 | 21,000 | 70 |
| Unit electricity cost (¥/kW) | 17,500 | 14,000 | 3500 | 24,500 |
| Operation and maintenance cost (¥/kWh) | 3.5 | 2.1 | 0.56 | 0.35 |
| Discharge depth (%) | 92 | 100 | 80 | 80 |
| Carbon dioxide emissions per unit of capacity | 34 | 70 | 53 | 0 |
| Land area per unit volume (m2/MWh) | 15 | 7.5 | 17 | 15 |
| Rated capacity (kWh) | 3000 | 5000 | 6000 | 1000 |
| Rated power (kW) | 130 | 100 | 200 | 200 |
| Economic Index | Technical Index | Environmental Index | Grid Index | Economic Benefit Matrix | Environmental Benefit Matrix | |
|---|---|---|---|---|---|---|
| CI | 0 | 0 | 0 | 0.0046 | 0.0602 | 0.0390 |
| CR | 0 | 0 | 0 | 0.0079 | 0.0669 | 0.0433 |
| Index | Item | Lithium-Ion Battery | Sodium-Sulfur Battery | Flywheel Energy Storage | EHA | Weight |
|---|---|---|---|---|---|---|
| Economic index | Daily storage cost | −0.086 | 0.56 | −1.37 | 0.90 | 0.40 |
| Real-time electricity revenue | 0.57 | −0.29 | 0.99 | −1.27 | 0.40 | |
| Reserve power revenue | −0.40 | −1.10 | 1.25 | 0.25 | 0.20 | |
| Economic performance comprehensive score | 0.12 | −0.11 | 0.10 | −0.10 | ||
| Technical index | Life of energy storage device | −1.08 | −0.28 | 0.04 | 1.32 | 0.33 |
| Number of cycles (million times) | −0.50 | −1.16 | 0.83 | 0.83 | 0.67 | |
| Technical performance comprehensive score | −0.69 | −0.87 | 0.57 | 1.00 | ||
| Environmental index | CO2 emissions per unit volume | 0.17 | −1.02 | −0.46 | 1.31 | 0.83 |
| Land area per unit volume | −0.33 | 1.46 | −0.80 | −0.33 | 0.17 | |
| Environmental impact comprehensive score | 0.09 | −0.60 | −0.52 | 1.03 | ||
| Grid index | Reliability index | 0.31 | −1.34 | 1.05 | −0.02 | 0.30 |
| Equivalent load standard deviation | 0.35 | −0.25 | 1.14 | −1.24 | 0.53 | |
| Delayed grid upgrade benefits | 1.45 | −0.31 | −0.83 | −0.31 | 0.17 | |
| Power grid-related indexes comprehensive score | 0.53 | −0.59 | 0.77 | −0.71 | ||
| Lithium-Ion Battery | Sodium-Sulfur Battery | Flywheel Energy Storage | EHA | |
|---|---|---|---|---|
| Total score of economic benefit type | −0.0772 | −0.4136 | 0.1879 | 0.3029 |
| Total score for environmental benefit type | 0.0282 | −0.5041 | −0.1568 | 0.6328 |
| Operating Load | Mass Flow of Working Medium (kg/h) | Enthalpy of Steam Generator Outlet (kJ/kg) | Enthalpy of Steam Generator Inlet (kJ/kg) | Thermal Power (MW) | Generated Power (MW) | Generation Efficiency |
|---|---|---|---|---|---|---|
| 100% | 6,799,000 | 2783.7 | 975.5 | 3415.0 | 1251 | 0.37 |
| 90% | 6,117,181 | 2783.6 | 949.3 | 3116.9 | 1125.9 | 0.36 |
| 75% | 5,115,447 | 2783.3 | 906.8 | 2666.4 | 938.25 | 0.35 |
| 50% | 3,488,865 | 2779.5 | 822.8 | 1896.3 | 625.5 | 0.33 |
| 40% | 2,852,485 | 2777.3 | 781.9 | 1581.1 | 500.4 | 0.32 |
| 30% | 2,238,899 | 2775.1 | 748.3 | 1260.5 | 375.3 | 0.30 |
| Ammonia Concentration (mg/m3) | Contact Time (min) | Toxic Hazard |
|---|---|---|
| 67.2 | 45 | Nasopharyngeal irritation |
| 70~140 | 30 | Eye and upper respiratory discomfort, nausea, and headache. (Mild) |
| 140~700 | 30 | Irritation of the eyes and nose, rapid pulse. (Moderate) |
| 700~1750 | 30 | Cough, strong irritation. (Moderate) |
| 1750~4500 | 30 | Can cause death. (Severe) |
| Over 4500 | Short time | Immediate death. (Extremely severe) |
| ID | Basic Event | ID | Basic Event | ID | Basic Event |
|---|---|---|---|---|---|
| X1 | Human error | X9 | Hit by an external force | X17 | Unscheduled testing |
| X2 | Exhaust system failure | X10 | Frictional static | X18 | Leakage not found |
| X3 | Illegal use of fire | X11 | Equipment not grounded | X19 | Manual safety valve failure |
| X4 | Use non-explosion-proof appliances | X12 | Vessel corrosion | X20 | The automatic shutdown system is faulty |
| X5 | Explosion-proof electrical failure | X13 | External destruction of vessel | X21 | Carrying inflammable and explosive things illegally |
| X6 | Lightning strike | X14 | Seal failure | X22 | Thermal monitoring system failure |
| X7 | Lightning protection device failure | X15 | Alarm failure | X23 | Pressure monitoring failure |
| X8 | Working tool impact | X16 | Gas monitoring failure | X24 | Discharge device failure |
| Radiation Flux (KW/m2) | Consequence | Shock Wave Strength (MPa) | Consequence |
|---|---|---|---|
| 2 | 60 s, pain | 0.007 | Shattering glass |
| 5 | 60 s, second-degree burns | 0.024 | Serious injury |
| 10 | 60 s, Fatal risk | 0.055 | Destroy buildings |
Disclaimer/Publisher’s Note: The statements, opinions and data contained in all publications are solely those of the individual author(s) and contributor(s) and not of MDPI and/or the editor(s). MDPI and/or the editor(s) disclaim responsibility for any injury to people or property resulting from any ideas, methods, instructions or products referred to in the content. |
© 2024 by the authors. Licensee MDPI, Basel, Switzerland. This article is an open access article distributed under the terms and conditions of the Creative Commons Attribution (CC BY) license (https://creativecommons.org/licenses/by/4.0/).
Share and Cite
Shi, L.; Ye, C.; Huang, H.; He, Q. A Design and Safety Analysis of the “Electricity-Hydrogen-Ammonia” Energy Storage System: A Case Study of Haiyang Nuclear Power Plant. Energies 2024, 17, 5500. https://doi.org/10.3390/en17215500
Shi L, Ye C, Huang H, He Q. A Design and Safety Analysis of the “Electricity-Hydrogen-Ammonia” Energy Storage System: A Case Study of Haiyang Nuclear Power Plant. Energies. 2024; 17(21):5500. https://doi.org/10.3390/en17215500
Chicago/Turabian StyleShi, Lingyue, Cheng Ye, Hong Huang, and Qinglun He. 2024. "A Design and Safety Analysis of the “Electricity-Hydrogen-Ammonia” Energy Storage System: A Case Study of Haiyang Nuclear Power Plant" Energies 17, no. 21: 5500. https://doi.org/10.3390/en17215500
APA StyleShi, L., Ye, C., Huang, H., & He, Q. (2024). A Design and Safety Analysis of the “Electricity-Hydrogen-Ammonia” Energy Storage System: A Case Study of Haiyang Nuclear Power Plant. Energies, 17(21), 5500. https://doi.org/10.3390/en17215500

