Comprehensive Study on Reduced DC Source Count: Multilevel Inverters and Its Design Topologies
Abstract
1. Introduction
| Types of MLI  Configurations  | Pros | Cons | 
|---|---|---|
| Diode clamped  [18,19,20,21,22,23]  | 
  | 
  | 
| FC MLI  [19,20,23,24,25,26]  | 
  | 
  | 
| CHB-MLI  [22,24,25,27,28]  | 
  | 
  | 
2. Review of Derived Converters, Operation, and Applications
2.1. Operation of Derived Converters Based on DC Source Count
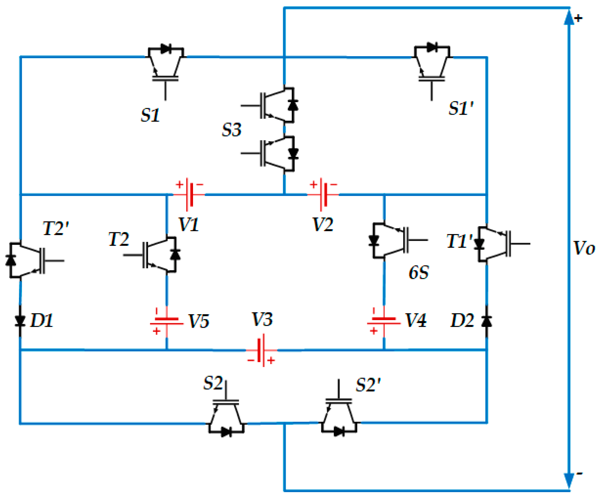
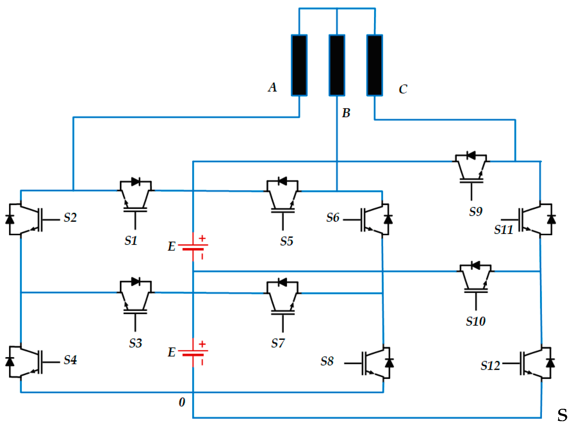
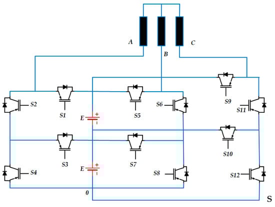
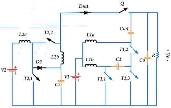
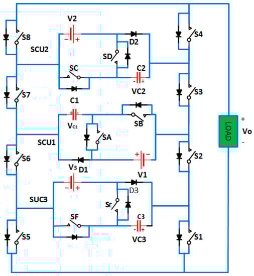
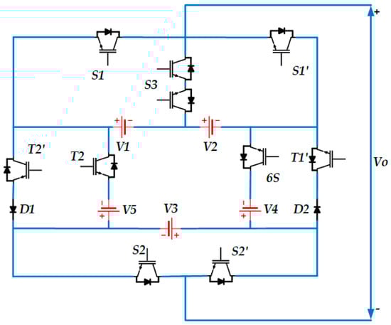
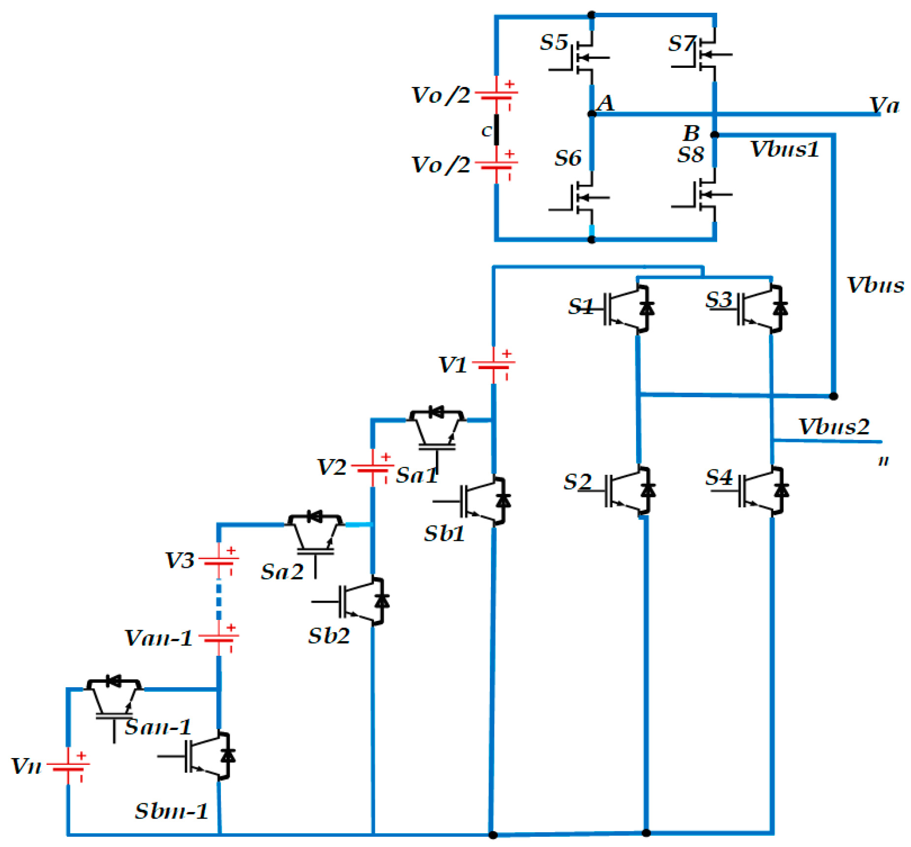
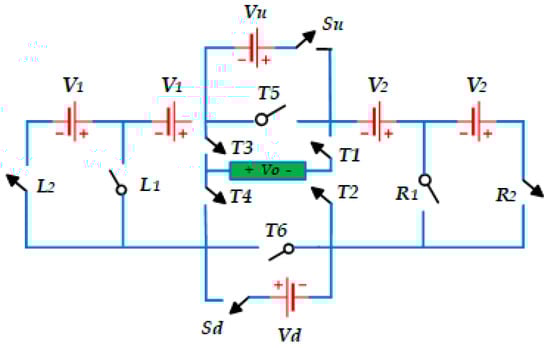
2.1.1. Using Six DC Sources
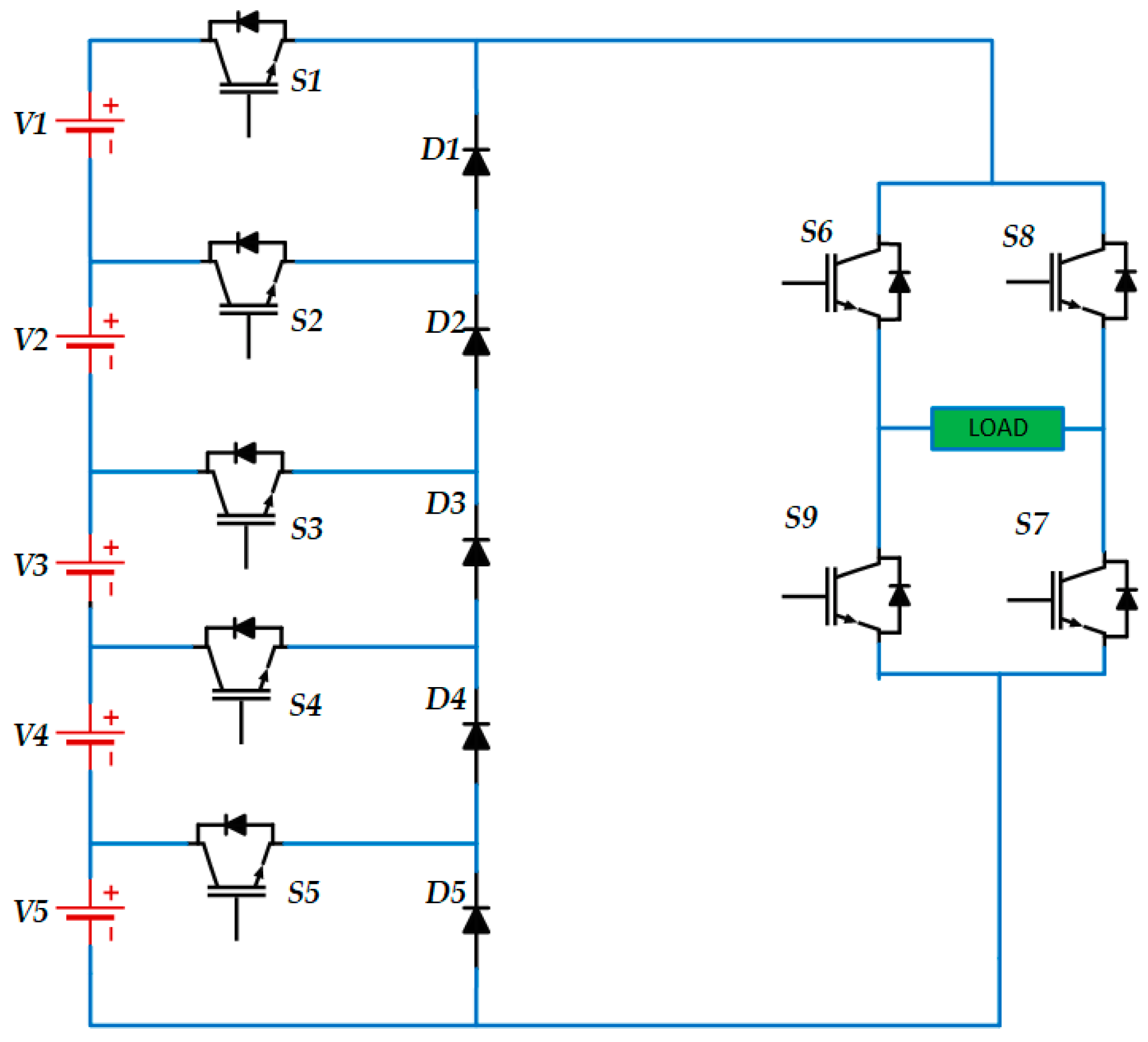
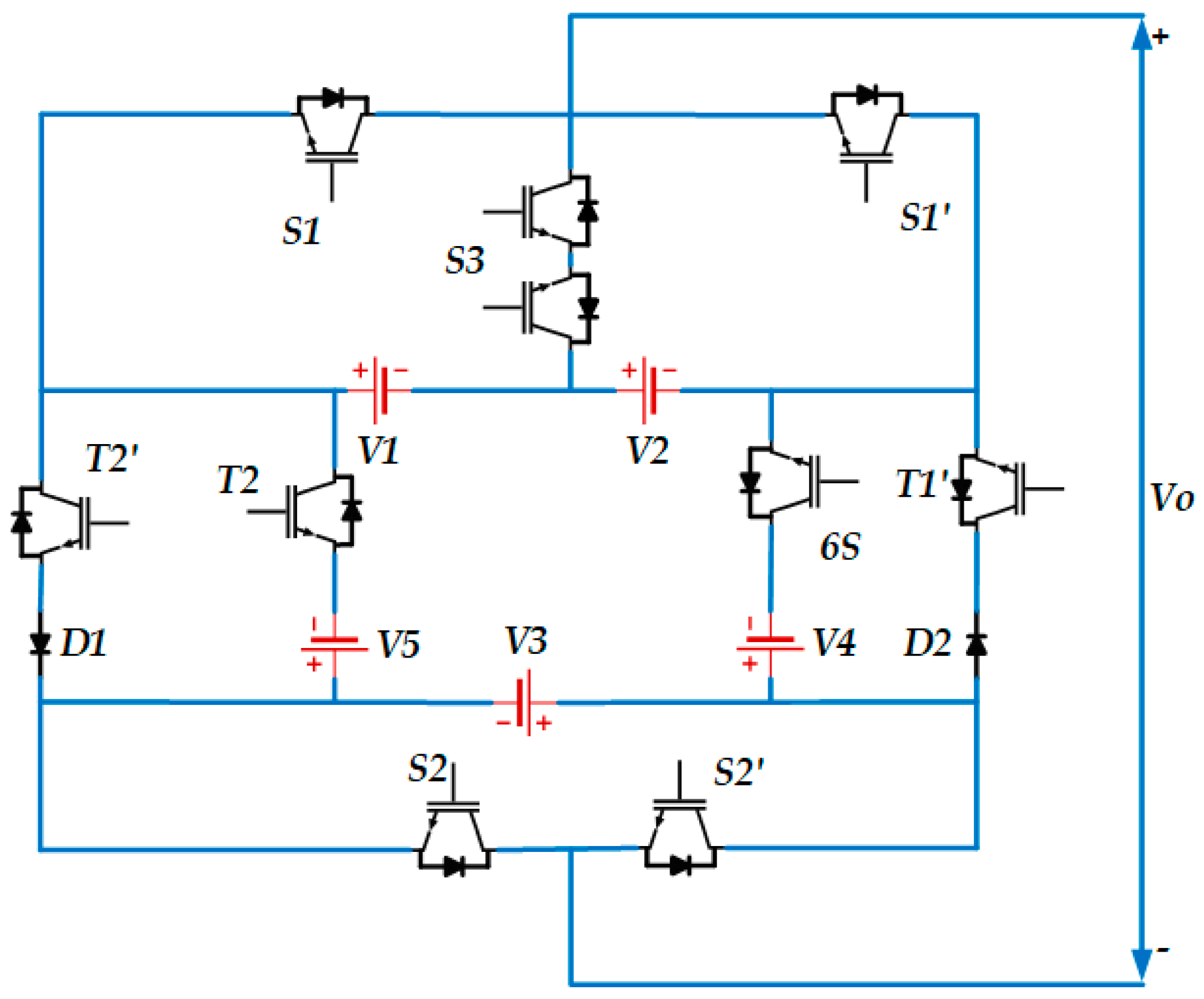
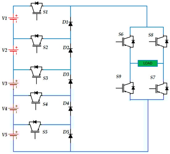
2.1.2. Using Five DC Sources
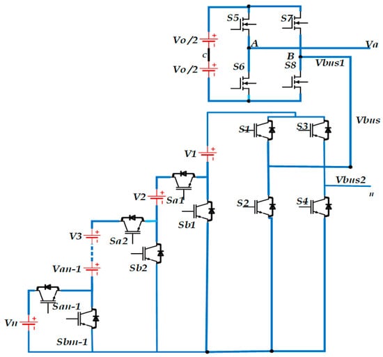
2.1.3. Using Four DC Sources
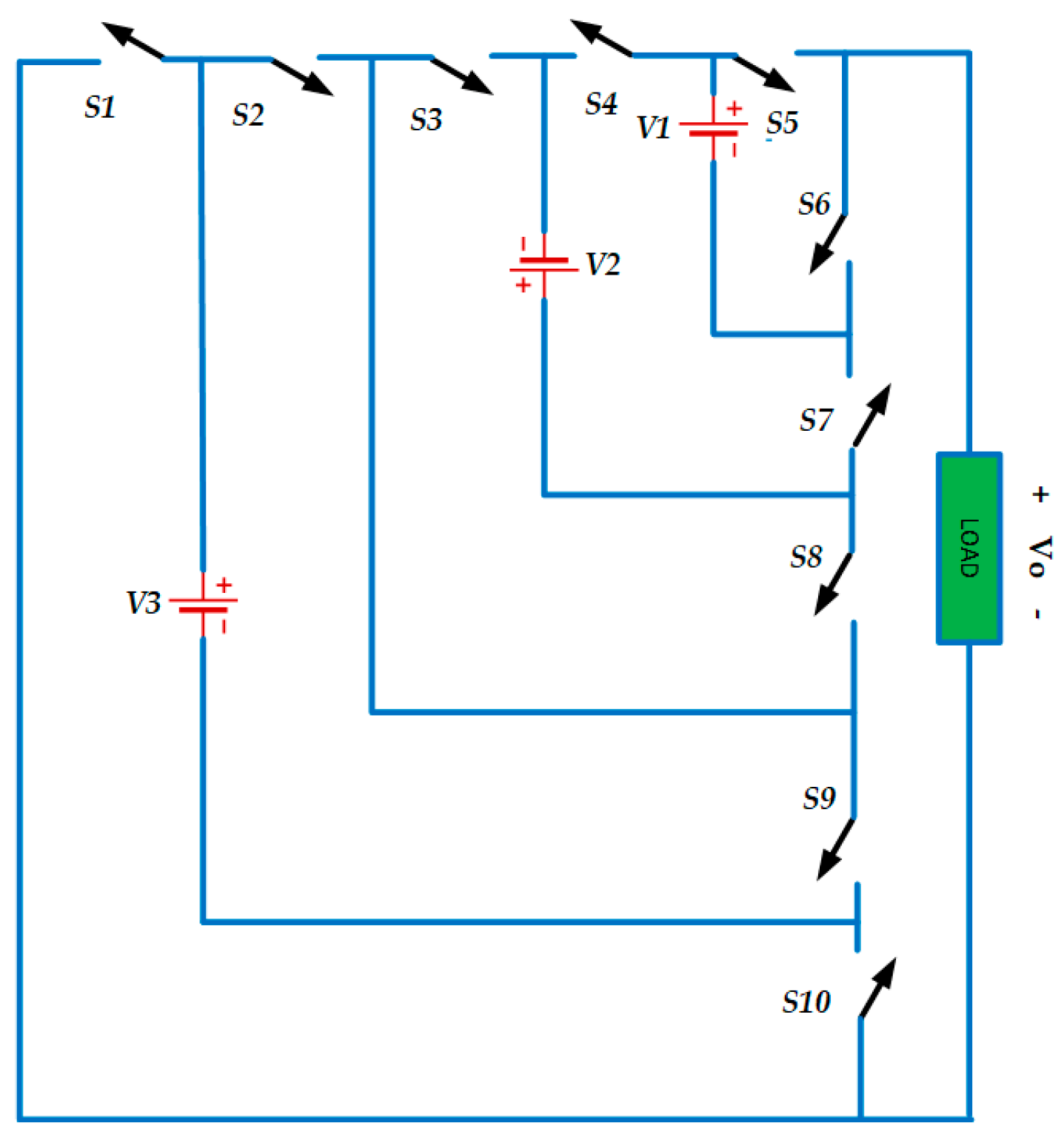
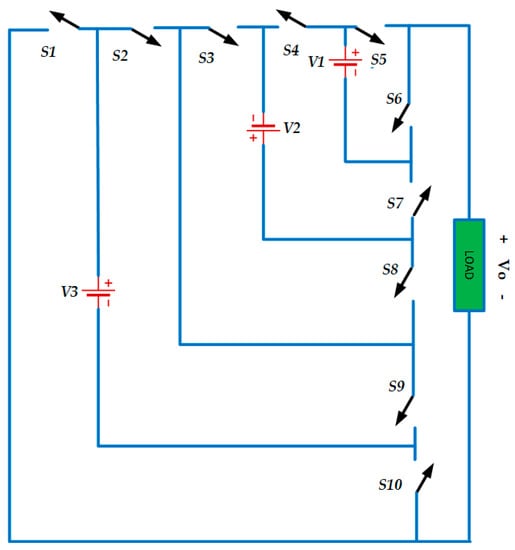
2.1.4. Using Three DC Sources
2.1.5. Using Two DC Sources
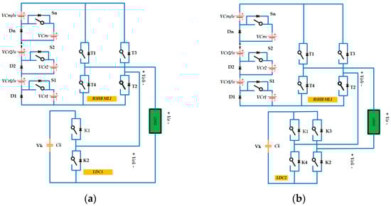
2.1.6. Using One DC Source
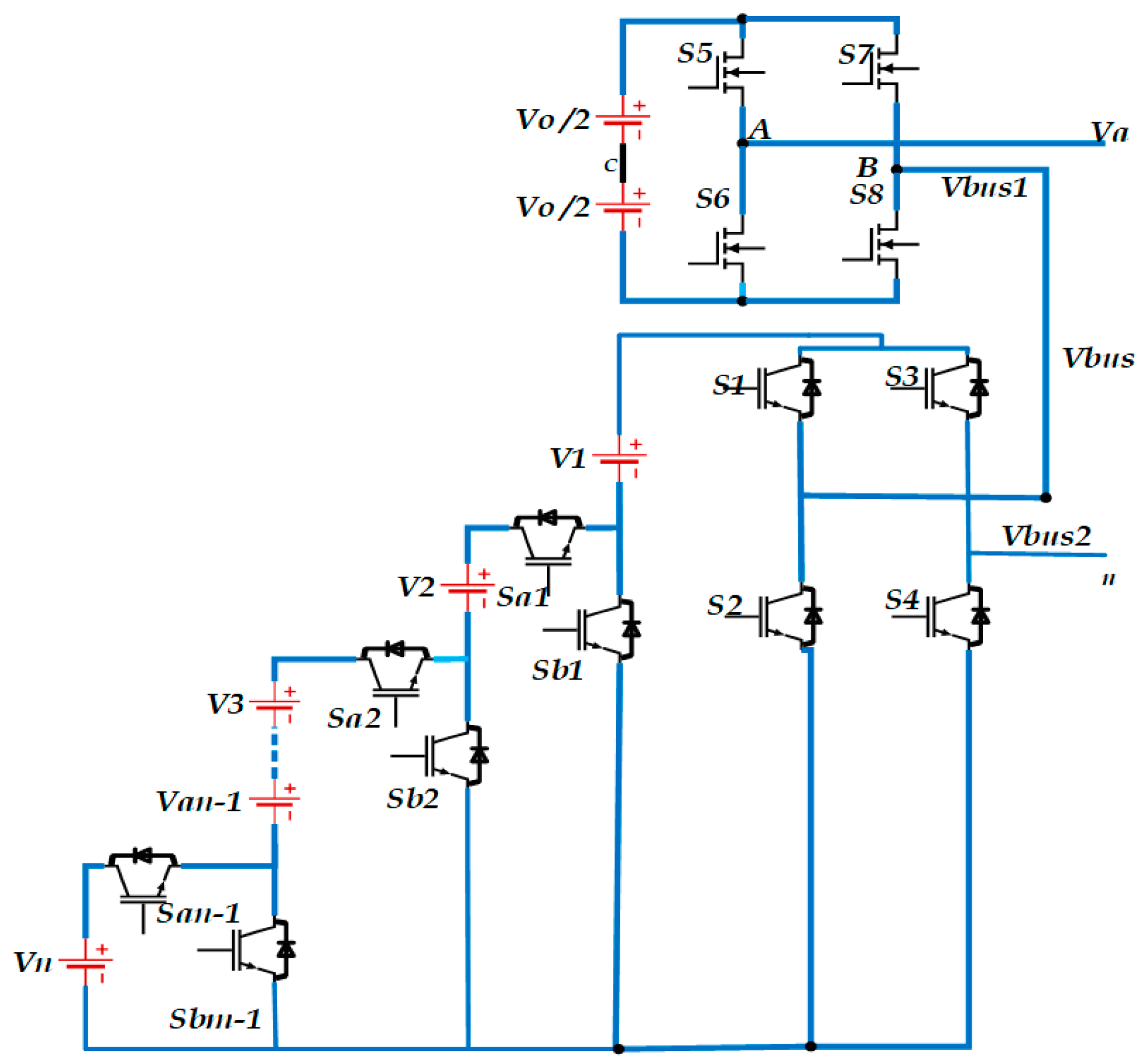
2.2. MLI Design Based on the Application
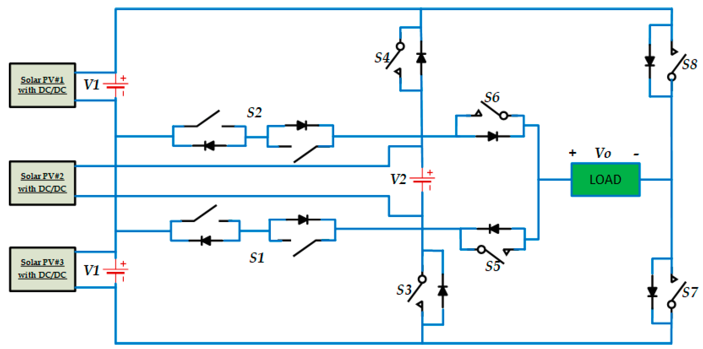
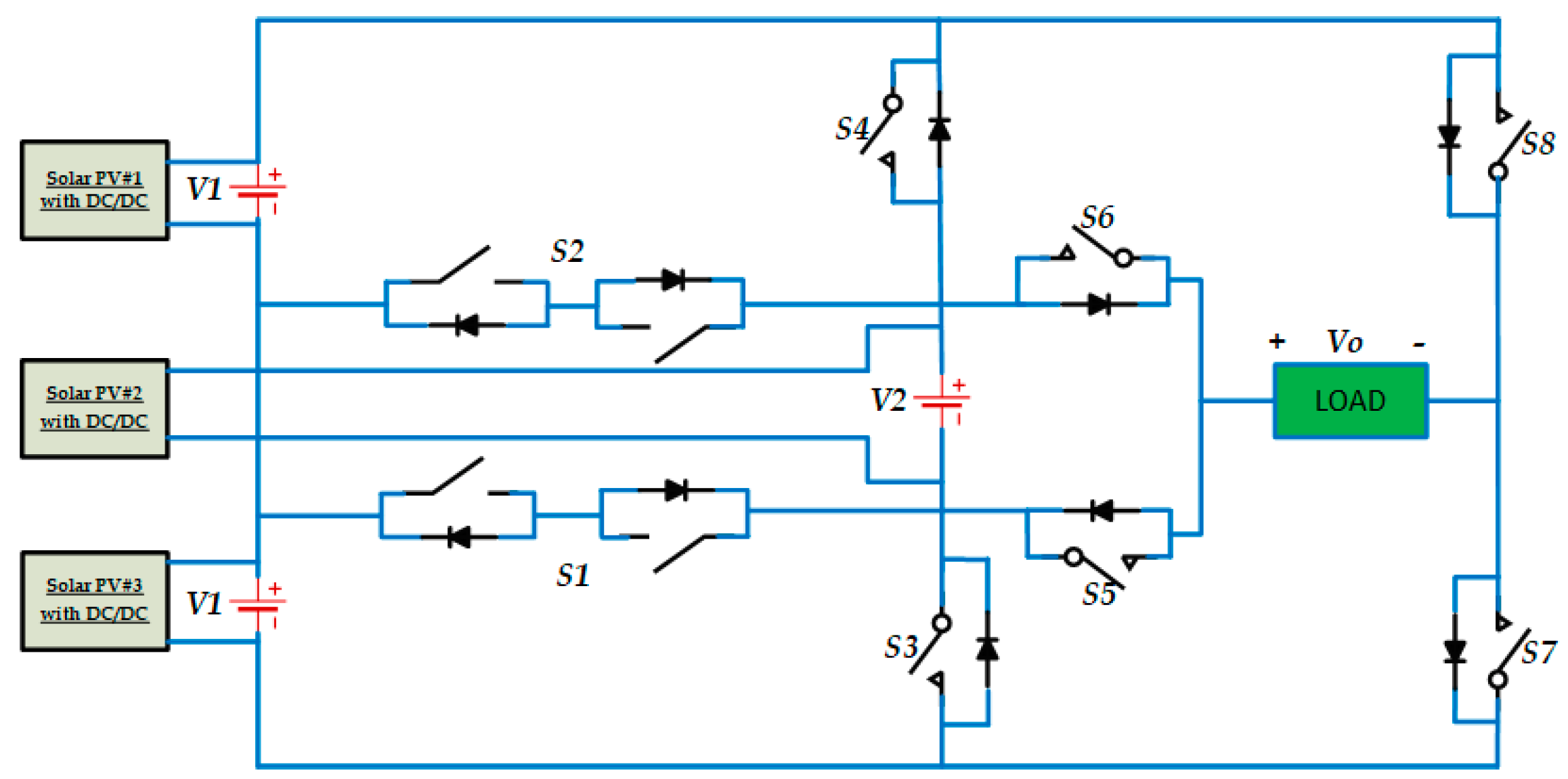
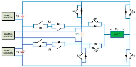
2.2.1. PV System Based/RES Applications
2.2.2. Electric Vehicles (EV)
2.2.3. Motor Drive Applications
2.2.4. Industrial Applications
2.2.5. Multi-Purpose and Other Applications
3. Modulation Techniques for Derived Converters
3.1. Fundamental Frequency Switching (FFS) and High-Frequency Switching (HFS)
3.2. Selective Harmonic Elimination (SHE)
3.3. Pulse Width Modulation (PWM)
3.4. Predictive Torque Control
3.5. Perturb and Observe (P&O) and MPPT-Based Approach
4. Conclusions
Author Contributions
Funding
Data Availability Statement
Conflicts of Interest
Nomenclature
| MLI | Multilevel Inverter | 
| THD | Total Harmonic Distortion | 
| PWM | Pulse Width Modulation | 
| EV | Electric Vehicle | 
| PV | Photovoltaic | 
| RECS | Renewable Energy Conventional Sources | 
| UPS | Uninterrupted Power Supply | 
| RE | Renewable Energy | 
| V2G | Vehicle-to-Grid | 
| EMC/EMI | Electromagnetic Compatibility/Electromagnetic Interference | 
| TBV | Total Blocking Voltage | 
| TSV | Total Standing Voltage | 
| SC | Super Capacitor | 
| VSI | Voltage Source Inverters | 
| CSI | Current Source Inverters | 
| Q-ZSI | Quasi-impedance Source Inverters | 
| SC | Super Capacitor | 
| SOC | State of Charge | 
| SOD | State of Discharge | 
| SCSS | Switched Connected Switched Sources | 
| SSPS | Switched Series Parallel Sources | 
| IGBT | Insulated Gate Bi-polar Transistor | 
| MOSFET | Metal Oxide Converter Field Effect Transistor | 
| SC-MLI | Switched Capacitor—Multilevel Inverter | 
| PIV | Peak Inverse Voltage | 
| WBG | Wide Band Gap | 
| LV | Low Voltage | 
| HV | High Voltage | 
| LDC | Level Doubling Circuits | 
References
- Kumar, G.G.; Krishna, M.V.S.; Kumaravel, S.; Babaei, E. Multi-Stage DC-DC Converter Using Active LC2D Network with Minimum Component. IEEE Trans. Circuits Syst. II Express Briefs 2020, 68, 943–947. [Google Scholar] [CrossRef]
 - Raju, K.N.; Rao, M.V.G.; Ramamoorthy, M. Hybrid modulation technique for neutral point clamped inverter to eliminate neutral point shift with minimum switching loss. In Proceedings of the TENCON 2015—2015 IEEE Region 10 Conference, Macao, China, 1–4 November 2015; Volume 2016, pp. 1–5. [Google Scholar] [CrossRef]
 - Rawa, M.; Ali, J.M.; Siddique, M.; Mekhilef, S.; Wahyudie, A.; Seyedmahmoudian, M.; Stojcevski, A. A new multilevel inverter topology with reduced dc sources. Energies 2021, 14, 4709. [Google Scholar] [CrossRef]
 - Mamede, H.R.; Santos, W.M.D.; Coelho, R.F.; Martins, D.C. A multicell Dual-Active Bridge converter for increasing the reliability of power supply in a DC microgrid. In Proceedings of the 2015 IEEE First International Conference on DC Microgrids (ICDCM), Atlanta, GA, USA, 7–10 June 2015; pp. 274–279. [Google Scholar] [CrossRef]
 - Dorn-Gomba, L.; Guo, J.; Emadi, A. Multi-source inverter for power-split hybrid electric powertrains. IEEE Trans. Veh. Technol. 2019, 68, 6481–6494. [Google Scholar] [CrossRef]
 - Tripathi, R.S.; Thukral, M.K. Switching Angles Computation of Multi-Level Inverter for Electrical Vehicle Application. In Proceedings of the 2019 Global Conference for Advancement in Technology (GCAT), Bangalore, India, 18–20 October 2019; pp. 5–9. [Google Scholar] [CrossRef]
 - Sathik, J.; Aleem, S.H.E.A.; Alishah, R.S.; Almakhles, D.; Bertilsson, K.; Bhaskar, M.S.; Savier, G.F.; Dhandapani, K. A multilevel inverter topology using diode half-bridge circuit with reduced power component. Energies 2021, 14, 7249. [Google Scholar] [CrossRef]
 - Bassi, H.M.; Salam, Z. A new hybrid multilevel inverter topology with reduced switch count and dc voltage sources. Energies 2019, 12, 977. [Google Scholar] [CrossRef]
 - Gopal, Y.; Birla, D.; Lalwani, M. Selected Harmonic Elimination for Cascaded Multilevel Inverter Based on Photovoltaic with Fuzzy Logic Control Maximum Power Point Tracking Technique. Technologies 2018, 6, 62. [Google Scholar] [CrossRef]
 - Iwaszkiewicz, J.; Bogusławski, P.; Krahel, A.; Łowiec, E. Three-phase voltage outages compensator with cascaded multilevel converter. Arch. Electr. Eng. 2012, 61, 325–336. [Google Scholar] [CrossRef]
 - Pallo, N.; Coday, S.; Schaadt, J.; Assem, P.; Pilawa-Podgurski, R.C.N. A 10-Level Flying Capacitor Multi-Level Dual-Interleaved Power Module for Scalable and Power-Dense Electric Drives. In Proceedings of the 2020 IEEE Applied Power Electronics Conference and Exposition (APEC), New Orleans, LA, USA, 15–19 March 2020; pp. 893–898. [Google Scholar] [CrossRef]
 - Nabae, A.; Takahashi, I.; Akagi, H. A New Neutral-Point-Clamped PWM Inverter. IEEE Trans. Ind. Appl. 1981, IA-17, 518–523. [Google Scholar] [CrossRef]
 - Tsai, C.T.; Chen, W.M. Buck converter with soft-switching cells for PV panel applications. Energies 2016, 9, 148. [Google Scholar] [CrossRef]
 - Tobón, A.; Peláez-Restrepo, J.; Villegas-Ceballos, J.P.; Serna-Garcés, S.I.; Herrera, J.; Ibeas, A. Maximum power point tracking of photovoltaic panels by using improved pattern search methods. Energies 2017, 10, 1316. [Google Scholar] [CrossRef]
 - Siddique, M.D.; Mekhilef, S.; Shah, N.M.; Sarwar, A.; Iqbal, A.; Memon, M.A. A New Multilevel Inverter Topology with Reduce Switch Count. IEEE Access 2019, 7, 58584–58594. [Google Scholar] [CrossRef]
 - Hashad, M.; Iwaszkiewicz, J. A novel orthogonal-vectors-based topology of multilevel inverters. IEEE Trans. Ind. Electron. 2002, 49, 868–874. [Google Scholar] [CrossRef]
 - Lin, B.R.; Zhuang, Y.S.; Syu, H.S. Parallel soft switching converters: Analysis, design and implementation. In Proceedings of the 2018 13th IEEE Conference on Industrial Electronics and Applications (ICIEA), Wuhan, China, 31 May–2 June 2018; pp. 1016–1021. [Google Scholar] [CrossRef]
 - Pharne, I.D.; Bhosale, Y.N. A review on multilevel inverter topology. In Proceedings of the 2013 International Conference on Power, Energy and Control (ICPEC), Dindigul, India, 6–8 February 2013; pp. 700–703. [Google Scholar] [CrossRef]
 - Hasan, N.S.; Rosmin, N.; Osman, D.A.A.; Musta’Amal@jamal, A.H. Reviews on multilevel converter and modulation techniques. Renew. Sustain. Energy Rev. 2017, 80, 163–174. [Google Scholar] [CrossRef]
 - Rodriguez, J.; Bernet, S.; Steimer, P.K.; Lizama, I.E. A Survey on Neutral-Point-Clamped Inverters. IEEE Trans. Ind. Electron. 2010, 57, 2219–2230. [Google Scholar] [CrossRef]
 - Roy, A.D.; Umayal, C. A review of various multilevel inverter topologies with reduced component count. In Proceedings of the 2018 International Conference on Recent Trends in Electrical, Control and Communication (RTECC), Malaysia, 20–22 March 2018; pp. 234–239. [Google Scholar] [CrossRef]
 - Choudhury, S.; Bajaj, M.; Dash, T.; Kamel, S.; Jurado, F. Multilevel Inverter: A Survey on Classical and Advanced Topologies, Control Schemes, Applications to Power System and Future Prospects. Energies 2021, 14, 5773. [Google Scholar] [CrossRef]
 - Venkataramanaiah, J.; Suresh, Y.; Panda, A.K. A review on symmetric, asymmetric, hybrid and single DC sources based multilevel inverter topologies. Renew. Sustain. Energy Rev. 2017, 76, 788–812. [Google Scholar] [CrossRef]
 - McGrath, B.P.; Holmes, D.G. Analytical modelling of voltage balance dynamics for a flying capacitor multilevel converter. In Proceedings of the 2007 IEEE Power Electronics Specialists Conference, Orlando, FL, USA, 17–21 June 2007; Volume 23, pp. 1810–1816. [Google Scholar] [CrossRef]
 - Prabaharan, N.; Palanisamy, K. A comprehensive review on reduced switch multilevel inverter topologies, modulation techniques and applications. Renew. Sustain. Energy Rev. 2017, 76, 1248–1282. [Google Scholar] [CrossRef]
 - Malinowski, M.; Gopakumar, K.; Rodriguez, J.; Perez, M.A. A survey on cascaded multilevel inverters. IEEE Trans. Ind. Electron. 2009, 57, 2197–2206. [Google Scholar] [CrossRef]
 - Masoudina, F.; Babaei, E.; Sabahi, M.; Alipour, H. New cascaded multilevel inverter with reduced power electronic components. Iran. J. Electr. Electron. Eng. 2020, 16, 107–113. [Google Scholar] [CrossRef]
 - Dhanamjayulu, C.; Padmanaban, S.; Ramachandaramurthy, V.K.; Holm-Nielsen, J.B.; Blaabjerg, F. Design and Implementation of Multilevel Inverters for Electric Vehicles. IEEE Access 2020, 9, 317–338. [Google Scholar] [CrossRef]
 - Varesi, K.; Karimi, M.; Kargar, P. A New Cascaded 35-Level Inverter with Reduced Switch Count. In Proceedings of the 2019 Iranian Conference on Renewable Energy & Distributed Generation (ICREDG), Tehran, Iran, 11–12 June 2019; pp. 11–12. [Google Scholar] [CrossRef]
 - Hosseinzadeh, M.A.; Sarbanzadeh, M.; Sarbanzadeh, E.; Rivera, M.; Wheeler, P. New Asymmetric Cascaded Multi-level Converter with Reduced Components. In Proceedings of the 2018 IEEE International Conference on Electrical Systems for Aircraft, Railway, Ship Propulsion and Road Vehicles & International Transportation Electrification Conference (ESARS-ITEC), Nottingham, UK, 7–9 November 2018; pp. 7–12. [Google Scholar] [CrossRef]
 - Khasim, S.R.; Dhanamjayulu, C.; Padmanaban, S.; Holm-Nielsen, J.B.; Mitolo, M. A Novel Asymmetrical 21-Level Inverter for Solar PV Energy System with Reduced Switch Count. IEEE Access 2021, 9, 11761–11775. [Google Scholar] [CrossRef]
 - Bana, P.R.; Panda, K.P.; Panda, G. Power Quality Performance Evaluation of Multilevel Inverter with Reduced Switching Devices and Minimum Standing Voltage. IEEE Trans. Ind. Inform. 2020, 16, 5009–5022. [Google Scholar] [CrossRef]
 - Varesi, K.; Hosseini, S.H.; Sabahi, M.; Babaei, E.; Saeidabadi, S.; Vosoughi, N. Design and Analysis of a Developed Multiport High Step-Up DC-DC Converter with Reduced Device Count and Normalized Peak Inverse Voltage on the Switches/Diodes. IEEE Trans. Power Electron. 2019, 34, 5464–5475. [Google Scholar] [CrossRef]
 - Panda, K.P.; Bana, P.R.; Panda, G. Design and Control of An Asymmetrical Cascaded Compact Module Multilevel Inverter for PV System. In Proceedings of the TENCON 2019-2019 IEEE Region 10 Conference (TENCON), Kochi, India, 17–20 October 2019; pp. 2616–2621. [Google Scholar] [CrossRef]
 - Ebadpour, M.; Bagher, M.; Sharifian, B.; Hosseini, S.H. A New Structure of Multilevel Inverter with Reduced Number of Switches for Electric Vehicle Applications. Energy Power Eng. 2011, 3, 198. [Google Scholar] [CrossRef][Green Version]
 - Siddique, M.D.; Rawa, M.; Mekhilef, S.; Shah, N.M. A new cascaded asymmetrical multilevel inverter based on switched dc voltage sources. Int. J. Electr. Power Energy Syst. 2021, 128, 106730. [Google Scholar] [CrossRef]
 - Panda, K.P.; Bana, P.R.; Panda, G. A Reduced Device Count Single DC Hybrid Switched-Capacitor Self-Balanced Inverter. IEEE Trans. Circuits Syst. II Express Briefs 2021, 68, 978–982. [Google Scholar] [CrossRef]
 - Panda, K.P.; Bana, P.R.; Panda, G. A Switched-Capacitor Self-Balanced High-Gain Multilevel Inverter Employing a Single DC Source. IEEE Trans. Circuits Syst. II Express Briefs 2020, 67, 3192–3196. [Google Scholar] [CrossRef]
 - Kanimozhi, M.; Ramaprabha, R. Design of 500W standalone photovoltaic system with reduced switch count multilevel inverter. In Proceedings of the 2017 Trends in Industrial Measurement and Automation (TIMA), Chennai, India, 6–8 January 2017; pp. 4–10. [Google Scholar] [CrossRef]
 - Salem, A.; van Khang, H.; Robbersmyr, K.G.; Norambuena, M.; Rodriguez, J. Novel Three-Phase Multilevel Inverter with Reduced Components for Low- and High-Voltage Applications. IEEE Trans. Ind. Electron. 2021, 68, 5978–5989. [Google Scholar] [CrossRef]
 - Amadeh-Roodmajan, M.; Monfared, M.; Hashemizadeh-Ashan, S. A single-phase cascaded multilevel inverter composed of four-level sub-multilevel cells. In Proceedings of the 2017 8th Power Electronics, Drive Systems & Technologies Conference (PEDSTC), Mashhad, Iran, 14–16 February 2017; pp. 389–394. [Google Scholar] [CrossRef]
 - Gohari, A.; Mosallanejad, A.; Afjei, E. New symmetric cascaded multilevel inverter with reduced number of controlled devices and low blocked voltage by switches. In Proceedings of the 2017 8th Power Electronics, Drive Systems & Technologies Conference (PEDSTC), Mashhad, Iran, 14–16 February 2017; pp. 502–506. [Google Scholar]
 - Manjrekar, M.; Lipo, T. Hybrid multilevel inverter topology for drive applications. In Proceedings of the APEC’98 Thirteenth Annual Applied Power Electronics Conference and Exposition, Anaheim, CA, USA, 15–19 February 1998; Volume 2, pp. 523–529. [Google Scholar] [CrossRef]
 - Liu, J.; Cheng, K.W.E.; Ye, Y. A cascaded multilevel inverter based on switched-capacitor for high-frequency AC power distribution system. IEEE Trans. Power Electron. 2014, 29, 4219–4230. [Google Scholar] [CrossRef]
 - Samadaei, E.; Sheikholeslami, A.; Gholamian, S.A.; Adabi, J. A Square T-Type (ST-Type) Module for Asymmetrical Multilevel Inverters. IEEE Trans. Power Electron. 2018, 33, 987–996. [Google Scholar] [CrossRef]
 - Choi, J.S.; Kang, F.S. Seven-level PWM inverter employing series-connected capacitors paralleled to a single DC voltage source. IEEE Trans. Ind. Electron. 2015, 62, 3448–3459. [Google Scholar] [CrossRef]
 - Dhanamjayulu, C.; Meikandasivam, S. Implementation and Comparison of Symmetric and Asymmetric Multilevel Inverters for Dynamic Loads. IEEE Access 2017, 6, 738–746. [Google Scholar] [CrossRef]
 - Babaei, E.; Kangarlu, M.F.; Sabahi, M. Extended multilevel converters: An attempt to reduce the number of independent DC voltage sources in cascaded multilevel converters. IET Power Electron. 2014, 7, 157–166. [Google Scholar] [CrossRef]
 - Babaei, E.; Gowgani, S.S. Hybrid multilevel inverter using switched capacitor units. IEEE Trans. Ind. Electron. 2014, 61, 4614–4621. [Google Scholar] [CrossRef]
 - Panda, K.P.; Panda, G. Application of swarm optimisation-based modified algorithm for selective harmonic elimination in reduced switch count multilevel inverter. IET Power Electron. 2018, 11, 1472–1482. [Google Scholar] [CrossRef]
 - Zhang, J.; Zou, Y.; Zhang, X.; Ding, K. Study on a modified multilevel cascade inverter with hybrid modulation. In Proceedings of the 4th IEEE International Conference on Power Electronics and Drive Systems. IEEE PEDS 2001—Indonesia. Proceedings (Cat. No.01TH8594), Denpasar, Indonesia, 25 October 2001; Volume 1, pp. 379–383. [Google Scholar] [CrossRef]
 - Liu, H.; Tolbert, L.M.; Khomfoi, S.; Ozpineci, B.; Du, Z. Hybrid cascaded multilevel inverter with PWM control method. In Proceedings of the 2008 IEEE Power Electronics Specialists Conference, Rhodes, Greece, 15–19 June 2008; pp. 162–166. [Google Scholar] [CrossRef]
 - Andela, M.; Shaik, A.; Beemagoni, S.; Kurimilla, V.; Veramalla, R.; Kodakkal, A.; Salkuti, S.R. Solar Photovoltaic System-Based Reduced Switch Multilevel Inverter for Improved Power Quality. Clean Technol. 2022, 4, 1–13. [Google Scholar] [CrossRef]
 - Babaei, E.; Laali, S.; Bayat, Z. A single-phase cascaded multilevel inverter based on a new basic unit with reduced number of power switches. IEEE Trans. Ind. Electron. 2015, 62, 922–929. [Google Scholar] [CrossRef]
 - Leon, J.I.; Kouro, S.; Vazquez, S.; Portillo, R.; Franquelo, L.G.; Carrasco, J.M.; Rodriguez, J. Multidimensional modulation technique for cascaded multilevel converters. IEEE Trans. Ind. Electron. 2011, 58, 412–420. [Google Scholar] [CrossRef]
 - Babaei, E.; Laali, S.; Alilu, S. Cascaded multilevel inverter with series connection of novel H-bridge basic units. IEEE Trans. Ind. Electron. 2014, 61, 6664–6671. [Google Scholar] [CrossRef]
 - Barzegarkhoo, R.; Zamiri, E.; Vosoughi, N.; Kojabadi, H.M.; Chang, L. Cascaded multilevel inverter using series connection of novel capacitor-based units with minimum switch count. IET Power Electron. 2016, 9, 2060–2075. [Google Scholar] [CrossRef]
 - Hasan, M.M.; Abu-Siada, A.; Islam, M.R. Design and implementation of a novel three-phase cascaded half-bridge inverter. IET Power Electron. 2016, 9, 1741–1752. [Google Scholar] [CrossRef]
 - Bana, P.R.; Panda, K.P.; Naayagi, R.T.; Siano, P.; Panda, G. Recently Developed Reduced Switch Multilevel Inverter for Renewable Energy Integration and Drives Application: Topologies, Comprehensive Analysis and Comparative Evaluation. IEEE Access 2019, 7, 54888–54909. [Google Scholar] [CrossRef]
 - Alishah, R.S.; Hosseini, S.H.; Babaei, E.; Sabahi, M. Optimal Design of New Cascaded Switch-Ladder Multilevel Inverter Structure. IEEE Trans. Ind. Electron. 2017, 64, 2072–2080. [Google Scholar] [CrossRef]
 - Zhou, L.W.; Zhu, B.X.; Luo, Q.M. High step-up converter with capacity of multiple input. IET Power Electron. 2012, 5, 524–531. [Google Scholar] [CrossRef]
 - Deihimi, A.; Mahmoodieh, M.E.S.; Iravani, R. A new multi-input step-up DC–DC converter for hybrid energy systems. Electr. Power Syst. Res. 2017, 149, 111–124. [Google Scholar] [CrossRef]
 - Samadaei, E.; Gholamian, S.A.; Sheikholeslami, A.; Adabi, J. An Envelope Type (E-Type) Module: Asymmetric Multilevel Inverters with Reduced Components. IEEE Trans. Ind. Electron. 2016, 63, 7148–7156. [Google Scholar] [CrossRef]
 - Jayabalan, M.; Jeevarathinam, B.; Sandirasegarane, T. Reduced switch count pulse width modulated multilevel inverter. IET Power Electron. 2017, 10, 10–17. [Google Scholar] [CrossRef]
 - Alishah, R.S.; Hosseini, S.H.; Babaei, E.; Sabahi, M. A New General Multilevel Converter Topology Based on Cascaded Connection of Submultilevel Units with Reduced Switching Components, DC Sources, and Blocked Voltage by Switches. IEEE Trans. Ind. Electron. 2016, 63, 7157–7164. [Google Scholar] [CrossRef]
 - Mokhberdoran, A.; Ajami, A. Symmetric and asymmetric design and implementation of new cascaded multilevel inverter topology. IEEE Trans. Power Electron. 2014, 29, 6712–6724. [Google Scholar] [CrossRef]
 - Taghvaie, A.; Adabi, J. A Self-Balanced Step-Up Multilevel Inverter Based on Switched-Capacitor Structure. IEEE Trans. Power Electron. 2018, 33, 199–209. [Google Scholar] [CrossRef]
 - Khenar, M.; Taghvaie, A.; Adabi, J.; Rezanejad, M. Multi-level inverter with combined T-type and cross-connected modules. IET Power Electron. 2018, 11, 1407–1415. [Google Scholar] [CrossRef]
 - Lin, W.; Zeng, J.; Liu, J.; Yan, Z.; Hu, R. Generalized Symmetrical Step-Up Multilevel Inverter Using Crisscross Capacitor Units. IEEE Trans. Ind. Electron. 2020, 67, 7439–7450. [Google Scholar] [CrossRef]
 - Varesi, K.; Hosseini, S.H.; Sabahi, M.; Babaei, E. A high-voltage gain nonisolated noncoupled inductor based multi-input DC-DC topology with reduced number of components for renewable energy systems. Int. J. Circuit Theory Appl. 2018, 46, 505–518. [Google Scholar] [CrossRef]
 - Banaei, M.R.; Ardi, H.; Alizadeh, R.; Farakhor, A. Non-isolated multi-input-single-output DC/DC converter for photovoltaic power generation systems. IET Power Electron. 2014, 7, 2806–2816. [Google Scholar] [CrossRef]
 - Chattopadhyay, S.K.; Chakraborty, C. A New Asymmetric Multilevel Inverter Topology Suitable for Solar PV Applications with Varying Irradiance. IEEE Trans. Sustain. Energy 2017, 8, 1496–1506. [Google Scholar] [CrossRef]
 - El-Hosainy, A.; Hamed, H.A.; Azazi, H.Z.; El-Kholy, E.E. A review of multilevel inverter topologies, control techniques, and applications. In Proceedings of the 2017 Nineteenth International Middle East Power Systems Conference (MEPCON), Cairo, Egypt, 19–21 December 2017; pp. 1265–1275. [Google Scholar] [CrossRef]
 - Lee, S.S.; Chu, B.; Idris, N.R.N.; Goh, H.H.; Heng, Y.E. Switched-Battery Boost-Multilevel Inverter with GA Optimized SHEPWM for Standalone Application. IEEE Trans. Ind. Electron. 2016, 63, 2133–2142. [Google Scholar] [CrossRef]
 - Prabaharan, N.; Palanisamy, K. Comparative analysis of symmetric and asymmetric reduced switch MLI topologies using unipolar pulse width modulation strategies. IET Power Electron. 2016, 9, 2808–2823. [Google Scholar] [CrossRef]
 - Sun, X.; Wang, B.; Zhou, Y.; Wang, W.; Du, H.; Lu, Z. A Single DC Source Cascaded Seven-Level Inverter Integrating Switched-Capacitor Techniques. IEEE Trans. Ind. Electron. 2016, 63, 7184–7194. [Google Scholar] [CrossRef]
 - Saeidabadi, S.; Gandomi, A.A.; Hosseini, S.H.; Sabahi, M.; Gandomi, Y.A. New improved three-phase hybrid multilevel inverter with reduced number of components. IET Power Electron. 2017, 10, 1403–1412. [Google Scholar] [CrossRef]
 - Solanki, C.L.; Ayalani, M.H.; Gohil, S.N. Performance of Three Phase T-Type Multilevel Inverter with Reduced Switch Count. In Proceedings of the 2018 International Conference on Current Trends towards Converging Technologies (ICCTCT), Coimbatore, India, 1–3 March 2018; pp. 4–8. [Google Scholar] [CrossRef]
 - Guan, Q.-X.; Li, C.; Zhang, Y.; Wang, S.; Xu, D.D.; Li, W.; Ma, H. An Extremely High Efficient Three-Level Active Neutral-Point-Clamped Converter Comprising SiC and Si Hybrid Power Stages. IEEE Trans. Power Electron. 2018, 33, 8341–8352. [Google Scholar] [CrossRef]
 - Wang, Y.; Shi, W.W.; Xie, N.; Wang, C.M. Diode-free T-type three-level neutral-point-clamped inverter for low-voltage renewable energy system. IEEE Trans. Ind. Electron. 2014, 61, 6168–6174. [Google Scholar] [CrossRef]
 - Yang, F.; Ge, H.; Yang, J.; Dang, R.; Wu, H. A Family of Dual-Buck Inverters with an Extended Low-Voltage DC-Input Port for Efficiency Improvement Based on Dual-Input Pulsating Voltage-Source Cells. IEEE Trans. Power Electron. 2018, 33, 3115–3128. [Google Scholar] [CrossRef]
 - Wu, H.; Zhu, L.; Yang, F.; Mu, T.; Ge, H. Dual-DC-Port Asymmetrical Multilevel Inverters with Reduced Conversion Stages and Enhanced Conversion Efficiency. IEEE Trans. Ind. Electron. 2017, 64, 2081–2091. [Google Scholar] [CrossRef]
 - Inverter, T. A Seven-Level VSI with a Front-End Cascaded. IEEE Trans. Ind. Appl. 2019, 55, 6073–6088. [Google Scholar]
 - Salem, A.; Ahmed, E.M.; Orabi, M.; Ahmed, M. Study and Analysis of New Three-Phase Modular Multilevel Inverter. IEEE Trans. Ind. Electron. 2016, 63, 7804–7813. [Google Scholar] [CrossRef]
 - Anderson, J.A.; Zulauf, G.; Papamanolis, P.; Hobi, S.; Miric, S.; Kolar, J.W. Three Levels Are Not Enough: Scaling Laws for Multilevel Converters in AC/DC Applications. IEEE Trans. Power Electron. 2021, 36, 3967–3986. [Google Scholar] [CrossRef]
 - Reis, F.E.U.; Torrico-Bascope, R.P.; Tofoli, F.L.; Bezerra, L.D.S. Bidirectional Three-Level Stacked Neutral-Point-Clamped Converter for Electric Vehicle Charging Stations. IEEE Access 2020, 8, 37565–37577. [Google Scholar] [CrossRef]
 - Sirohi, V.; Kumar, J.; Saggu, T.S.; Gill, B. An improved switched capacitor multi-level inverter topology with boosting capability and reduced component count. In Proceedings of the 2021 IEEE 12th Annual Information Technology, Electronics and Mobile Communication Conference (IEMCON), Vancouver, BC, Canada, 27–30 October 2021; pp. 853–857. [Google Scholar] [CrossRef]
 - Cesar, A.; Jappe, T.K.; Lazzarin, T.B.; Domingo, R.-D.; Reynaldo, A.; Luis, M.; Mussa, S.A. Performance of Three-Phase Asymmetric Multilevel Hybrid Inverter—Analysis and Experimentation. Eletrônica De Potência 2015, 62, 5983–5992. [Google Scholar]
 - Lee, S.S. Single-Stage Switched-Capacitor Module (S3CM) Topology for Cascaded Multilevel Inverter. IEEE Trans. Power Electron. 2018, 33, 8204–8207. [Google Scholar] [CrossRef]
 - Inverter, S.Q.N. Switched-Capacitor-Based Quadruple-Boost Nine-Level Inverter. IEEE Trans. Power Electron. 2019, 34, 7147–7150. [Google Scholar]
 - Pandiarajan, N.; Ramaprabha, R.; Muthu, R. Application of circuit model for photovoltaic energy conversion system. Int. J. Photoenergy 2012, 2012, 410401. [Google Scholar] [CrossRef]
 - Morshed, S.; Ankon, S.M.; Chowdhury, T.H.; Rahman, A. Designing of a 2kW stand-alone PV system in Bangladesh using PVsyst, Homer and SolarMAT. In Proceedings of the 2015 3rd International Conference on Green Energy and Technology (ICGET), Dhaka, Bangladesh, 11 September 2015; pp. 1–6. [Google Scholar]
 - Ali, J.S.M.; Krishnasamy, V. Compact Switched Capacitor Multilevel Inverter (CSCMLI) with Self-Voltage Balancing and Boosting Ability. IEEE Trans. Power Electron. 2019, 34, 4009–4013. [Google Scholar] [CrossRef]
 - Zeng, J.; Lin, W.; Cen, D.; Liu, J. Novel k-Type multilevel inverter with reduced components and self-balance. IEEE J. Emerg. Sel. Top. Power Electron. 2020, 8, 4343–4354. [Google Scholar] [CrossRef]
 - Rajalakshmi, D.; Mahalakshmi, R.; Praveenraj, K. A novel eleven-level inverter employing one voltage source and reduced components as high frequency ac power source. Int. J. Eng. Adv. Technol. 2018, 8, 1–6. [Google Scholar]
 - Alishah, R.S.; Hosseini, S.H.; Babaei, E.; Sabahi, M.; Gharehpetian, G.B. New High Step-Up Multilevel Converter Topology with Self-Voltage Balancing Ability and Its Optimization Analysis. IEEE Trans. Ind. Electron. 2017, 64, 7060–7070. [Google Scholar] [CrossRef]
 - Loukriz, A.; Dudley, S.; Brown, R.; Quinlan, T.; Walker, S. Experimental validation of a thirteen level H-bridge photovoltaic inverter configuration. In Proceedings of the 2017 IEEE International Conference on Environment and Electrical Engineering and 2017 IEEE Industrial and Commercial Power Systems Europe (EEEIC/I&CPS Europe), Milan, Italy, 6–9 June 2017. [Google Scholar] [CrossRef]
 - Kannan, R.; Samad, N.I.A.; Romlie, M.F.; Nor, N.M.; Kumar, L.A. Design and execution of single input multiple output DC-DC converter. In Proceedings of the 2017 IEEE International Conference on Signal and Image Processing Applications (ICSIPA), Kuching, Malaysia, 12–14 September 2017; pp. 164–169. [Google Scholar] [CrossRef]
 - Herath, N.; Binduhewa, P.; Samaranayake, L.; Ekanayake, J.; Longo, S. Design of a dual energy storage power converter for a small electric vehicle. In Proceedings of the 2017 IEEE International Conference on Industrial and Information Systems (ICIIS), Peradeniya, Sri Lanka, 15–16 December 2017; pp. 1–6. [Google Scholar] [CrossRef]
 - Poorfakhraei, A.; Narimani, M.; Emadi, A. A Review of Multilevel Inverter Topologies in Electric Vehicles: Current Status and Future Trends. IEEE Open J. Power Electron. 2021, 2, 155–170. [Google Scholar] [CrossRef]
 - Sarker, R.; Datta, A.; Debnath, S. A Modified PWM Technique to Reduce Harmonic Content of Multi-level NPC Topology for Medium Voltage Electric Vehicle (EV) Applications. In Proceedings of the Michael Faraday IET International Summit 2020 (MFIIS 2020), Online, 3–4 October 2020; pp. 19–22. [Google Scholar] [CrossRef]
 - Sheir, A.; Youssef, M.Z. A novel power balancing technique in neutral point clamping multilevel inverters for the electric vehicle industry under distributed unbalance battery powering scheme. In Proceedings of the 2019 IEEE Applied Power Electronics Conference and Exposition (APEC), Anaheim, CA, USA, 17–21 March 2019; pp. 3304–3308. [Google Scholar] [CrossRef]
 - Badawy, M.O.; Sharma, M.; Hernandez, C.; Elrayyah, A.; Guerra, S.; Coe, J. Model Predictive Control for Multi-Port Modular Multilevel Converters in Electric Vehicles Enabling HESDs. IEEE Trans. Energy Convers. 2022, 37, 10–23. [Google Scholar] [CrossRef]
 - Kannan, S.A.; Jagadanand, G.; Sasidharan, N. A solo source based 27-level asymmetrical cascaded h-bridge converter fed open ended pmsm drive. In Proceedings of the 2021 7th International Conference on Electrical Energy Systems (ICEES), Chennai, India, 11–13 February 2021; pp. 352–357. [Google Scholar] [CrossRef]
 - Babaei, E.; Abbasi, O.; Sakhavati, S. An overview of different topologies of multi-port dc/dc converters for dc renewable energy source applications. In Proceedings of the 2016 13th International Conference on Electrical Engineering/Electronics, Computer, Telecommunications and Information Technology (ECTI-CON), Chiang Mai, Thailand, 28 June–1 July 2016; Volume 2, pp. 16–21. [Google Scholar] [CrossRef]
 - Hassanin, M.A.; Abdel-Kader, F.E.; Amer, S.I.; Abu-Moubarka, A.E. Increase the Reliability of the Operating System for Electric Vehicles Using Eight Switches Bridge Converter. In Proceedings of the 2018 Twentieth International Middle East Power Systems Conference (MEPCON), Cairo, Egypt, 18–20 December 2018; pp. 1014–1019. [Google Scholar] [CrossRef]
 - Lakshmi, G.S. Performance Analysis of Multi-Level Diode-Clamped Inverter fed IPMSM Drive for Electric Vehicles. In Proceedings of the 2018 IEEE Innovative Smart Grid Technologies-Asia (ISGT Asia), Singapore, 22–25 May 2018; pp. 54–61. [Google Scholar] [CrossRef]
 - Chakraborty, S.; Vu, H.N.; Hasan, M.M.; Tran, D.D.; Baghdadi, M.E.; Hegazy, O. Inverter for Electric vehicles. DC-DC Converter Topologies for Electric Vehicles: State of the Art and Future Trends. Energies 2019, 2021, 1474–1478. [Google Scholar]
 - Asa, E.; Colak, K.; Bojarski, M.; Czarkowski, D.M.; Bojarski, E. A 25 kW industrial prototype wireless electric vehicle charger. In Proceedings of the 2016 IEEE Applied Power Electronics Conference and Exposition (APEC), Long Beach, CA, USA, 20–24 March 2016; pp. 1756–1761. [Google Scholar] [CrossRef]
 - Guacci, M.; Anderson, J.A.; Pally, K.L.; Bortis, D.; Kolar, J.W.; Kasper, M.J.; Sanchez, J.; Deboy, G. Experimental Characterization of Silicon and Gallium Nitride 200 v Power Semiconductors for Modular/Multi-Level Converters Using Advanced Measurement Techniques. IEEE J. Emerg. Sel. Top. Power Electron. 2019, 8, 2238–2254. [Google Scholar] [CrossRef]
 - Pore, T.R.; Rathod, A.A.; Patil, S.K. Performance Analysis of Cascaded H-Bridge Multilevel Inverter with Variable Frequency ISPWM Technique. In Proceedings of the 2019 Innovations in Power and Advanced Computing Technologies (i-PACT), Vellore, India, 22–23 March 2019; pp. 1–5. [Google Scholar] [CrossRef]
 - Corzine, K.A.; Baker, J.R. Reduced-parts-count multilevel rectifiers. IEEE Trans. Ind. Electron. 2002, 49, 766–774. [Google Scholar] [CrossRef]
 - Periyanayagam, M.; Kumar, V.S.; Chokkalingam, B.; Padmanaban, S.; Mihet-Popa, L.; Adedayo, Y. A modified high voltage gain quasi-impedance source coupled inductor multilevel inverter for photovoltaic application. Energies 2020, 13, 874. [Google Scholar] [CrossRef]
 - Vishnuram, P.; Ramachandiran, G.; Sudhakar Babu, T.; Nastasi, B. Induction Heating in Domestic Cooking and Industrial Melting Applications: A Systematic Review on Modelling, Converter Topologies and Control Schemes. Energies 2021, 14, 6634. [Google Scholar] [CrossRef]
 - Yadav, A.K.; Gopakumar, K.; Raj, R.K.; Umanand, L.; Bhattacharya, S.; Jarzyna, W. A Hybrid 7-Level Inverter Using Low-Voltage Devices and Operation with Single DC-Link. IEEE Trans. Power Electron. 2019, 34, 9844–9853. [Google Scholar] [CrossRef]
 - Xu, Z.; Zheng, X.; Lin, T.; Yao, J.; Ioinovici, A. Switched-capacitor multi-level inverter with equal distribution of the capacitors discharging phases. Chin. J. Electr. Eng. 2020, 6, 42–52. [Google Scholar] [CrossRef]
 - Ooi, G.H.P.; Maswood, A.I.; Lim, Z. Five-Level Multiple-Pole PWM AC-AC Converters with Reduced Components Count. IEEE Trans. Ind. Electron. 2015, 62, 4739–4748. [Google Scholar] [CrossRef]
 - Meraj, M.; Rahman, S.; Iqbal, A.; Tariq, M.; Lodi, K.A.; Ben-Brahim, L. A New Variable Frequency Control of 49-Level Cascaded Packed U-Cell Voltage Source Inverter. IEEE Trans. Ind. Appl. 2019, 55, 7537–7548. [Google Scholar] [CrossRef]
 
















| Ref No | Ns | Nd | Ncap/Nind | Ndc | Nl | Efficiency in (%) | THD | Algorithm/Controller Used | Application | 
|---|---|---|---|---|---|---|---|---|---|
| [29] | 14 | 3 | 3 | 3 | 53 | 94.21 | 1.41 | P&O | SPV & EV | 
| [30] | 12 | 0 | 0 | 6 | 35 | > 93 | 1.90 | FFS | Low and Medium power factor loads | 
| [31] | 9 | 2 | 0 | 5 | 23 | 93.06 | As per IEEE standards | FFS | Industrial Applications | 
| [32] | 10 | 0 | 0 | 3 | 21 | 94.02 | 3.49 | P&O-based MPPT technique is used | SPV Energy Systems | 
| [15] | 9 | 3 | 7 | 6 | 17 | 98.05 | 3.88 | SHE-PWM | RES | 
| 11 | 3 | 7 | 6 | 19 | PD-PWM | ||||
| [33] | 10 | 0 | 0 | 3 | 15 | 99.01 | As per IEEE standards <5% | FFS and SF are used | Medium and High-power voltage applications | 
| 12 | 0 | 0 | 4 | 25 | |||||
| [34] | 6 | 2 | 4/4 | 2 | Higher level of Voltages (19 times greater than input) | 91 | As per IEEE standards <5% | Double-input high DC–DC topology is employed | MPPT-based low and medium power applications and Regenerative braking in EV’s | 
| [35] | 10 | 4 | 4 | 6 | 17 | 93.02 | 2.57 | SHE-PWM | PV Systems | 
| [36] | 10 | 0 | 0 | 3 | 15 | >90 | 3.50 | Hybrid Modulation | High-Speed switching devices | 
| [37] | 10 | 10 | 0 | 3 | 13 | 99.06 | 6.60 | FFS | SPV/RES | 
| [38] | 12 | 4 | 4 | 1 | 13 | 95.29 | 5.74 | FFS and HFS Control loop techniques | RES | 
| [39] | 16 | 2 | 4 | 2 | 13 | 94.18 | 3.26 | FFS and HFS control technique is used along with SHE | SPV systems and drives | 
| [40] | 9 | 5 | 0 | 5 | 11 | >96 | <4 | Multi-carrier level shifted PWM strategy with phase disposition | Photo Voltaic systems | 
| Type of Technique | Pros | 
|---|---|
| SHE-PWM | 
  | 
  | 
| Type of Technique | Pros | 
|---|---|
| PS-PWM | 
  | 
  | 
Disclaimer/Publisher’s Note: The statements, opinions and data contained in all publications are solely those of the individual author(s) and contributor(s) and not of MDPI and/or the editor(s). MDPI and/or the editor(s) disclaim responsibility for any injury to people or property resulting from any ideas, methods, instructions or products referred to in the content.  | 
© 2022 by the authors. Licensee MDPI, Basel, Switzerland. This article is an open access article distributed under the terms and conditions of the Creative Commons Attribution (CC BY) license (https://creativecommons.org/licenses/by/4.0/).
Share and Cite
Eswar, K.N.D.V.S.; Doss, M.A.N.; Vishnuram, P.; Selim, A.; Bajaj, M.; Kotb, H.; Kamel, S. Comprehensive Study on Reduced DC Source Count: Multilevel Inverters and Its Design Topologies. Energies 2023, 16, 18. https://doi.org/10.3390/en16010018
Eswar KNDVS, Doss MAN, Vishnuram P, Selim A, Bajaj M, Kotb H, Kamel S. Comprehensive Study on Reduced DC Source Count: Multilevel Inverters and Its Design Topologies. Energies. 2023; 16(1):18. https://doi.org/10.3390/en16010018
Chicago/Turabian StyleEswar, Kommoju Naga Durga Veera Sai, Mohan Arun Noyal Doss, Pradeep Vishnuram, Ali Selim, Mohit Bajaj, Hossam Kotb, and Salah Kamel. 2023. "Comprehensive Study on Reduced DC Source Count: Multilevel Inverters and Its Design Topologies" Energies 16, no. 1: 18. https://doi.org/10.3390/en16010018
APA StyleEswar, K. N. D. V. S., Doss, M. A. N., Vishnuram, P., Selim, A., Bajaj, M., Kotb, H., & Kamel, S. (2023). Comprehensive Study on Reduced DC Source Count: Multilevel Inverters and Its Design Topologies. Energies, 16(1), 18. https://doi.org/10.3390/en16010018
        
