Abstract
The capacity limitations of distribution networks, the increasing demands for electricity installation in terms of electricity quality parameters, and the development of electromobility all increase the need to implement systems in order to stabilize and regulate loads for end users. Battery Energy Storage Systems (BESSs), that operate in internal microgrids of enterprises, allow smoothing of electrical power consumption profiles by actively reducing peak demand power. By using BESSs to implement a peak shaving strategy to reduce the peak power consumption of a company in an external network, energy efficiency can be improved by reducing contractual capacity. The aim of this study is to determine the conditions for the use of energy storage, in order to implement a peak shaving strategy for which the installation of the enterprise microgrid is economically efficient. The analysis of the operating conditions of the BESS should take into account the size of the energy storage, the characteristics of the demand profile for the demand systems, the charges related to electricity, and the costs of electricity storage. In the study, the size of the energy storage was related to the power and electrical capacity of the BESS that was used to implement the peak shaving strategy. The article presents the results of research on the method for determining an effective capacity and power of BESSs for enterprise microgrid systems. The technical and cost limitations of the actual microgrid system, which affected the decrease in economic efficiency of the peak shaving strategy in the company research, were taken into account. The simulations of the operation of the electricity storage system, based on real data of the demand of production companies, were based on the rules and market conditions in Poland.
1. Introduction
Since the suitabilities of electricity storage devices have enabled their commercial use in power installations and networks, there has been an increase in the number of scientific studies devoted to their operation and applications for different working conditions and strategies. An overview of energy storage technologies and their use in microgrids has been presented in a number of studies. They present the main functionalities that can be implemented in microgrids; for examples, the possibility of absorbing energy from photovoltaic sources [1], wind turbines and diesel engines [2]; improving the quality parameters of electricity [3]; improving the quality parameters of the electrical energy [4]. Selected studies also present key factors and problems in the development of storage systems [5], the issues of increasing economic efficiency due to the use of energy storage in a microgrid with PV sources [6], and microgrids with multiple sources and energy receipts of energy [7].
Experiences in the modeling and functioning of autonomous microgrids are discussed in detail in [8]. The possibility of using IT systems in microgrids to guarantee uninterrupted power supply is presented in [9]. One of the main objectives of the authors of these studies was to indicate the methodology used to estimate the optimal parameters of the energy storage parameters, taking into account the amount of investment and operating costs [10], functioning energy markets [11], economic and market data [12], technical and economic parameters achievable in the case of various technologies [13], and the cooperation of microgrids with external networks [14].
Research on the selection of BESSs, based on the use of deterministic and stochastic methods to determine the cost effectiveness of individual storage technologies, was presented for autonomous systems [15] and for systems cooperating with an external network [16]. Analyses adopted models that take into account the costs of individual BESS technologies, capacity degradation over time, and capacity losses that occur during the energy storage period (BESS readiness to discharge). The need to use an integrated model to define and select energy storage parameters is presented in [17]; the use of the particle-swarm optimization model is presented in [18]; and mixed integer programming is discussed in [19]. In these works, models were presented in which thermal, electrical, and aging processes were taken into account, as well as various sources and parameters that describe the generation of electricity within the microgrid. Article [20] presents a probabilistic model that allows for the selection of energy and power storage in terms of reducing the effectiveness of peak shaving. The use of stochastic predictive models that involve predictions of wind speeds for energy storage in microgrid systems was proposed in the article [21].
The problem of selecting the power and capacity of energy storage in terms of balancing microgrids, based on local consumption with different types of renewable sources and different types of energy storage, was addressed in study [22]. The paper [23] presents mathematical models of microgrids with energy storage and sources such as photovoltaic panels and wind turbines. In the article [24], on the basis of real data regarding electricity demand, a simulation of microgrid operation was performed depending on the rate of changes in electricity demand in an island system. In this way, the technical parameters were dimensioned, in terms of the generation equipment that used renewable sources and energy storage necessary to maintain the continuity of supply in the full range in variability of renewable energy generation and energy demand. An overview of the market costs of the installation of selected energy storage systems is included in the study [25]. Extensive information on the economic conditions of various applications of energy storage can be found in [26]. A review of the conditions of the cooperation between electric and thermal storage systems with renewable sources is shown in [27].
The algorithm for optimizing energy storage, i.e., its power and capacity, from the perspective of applying the peak shaving strategy for different types of energy storage technologies, is presented in the paper [28]. It has been shown that when considering the profitability of individual peak shaving strategies, the most important parameters that should be taken into account for the calculation are the following: the amount of the fee for the contracted capacity reported to the network operator, and the efficiency of the BESS charging and discharging cycle. In [29], the authors presented selected aspects of managing unstable generation volumes from large PV sources; and in [30], the subject of wind and PV generation was discussed. An analysis of the use of energy storage for the management of peak wind generation power management was presented in the paper [31].
A comprehensive analysis of the sensitivity of energy storage profitability to selected key operational parameters of the energy storage device is presented in the study [32]. A selection of energy storage systems that incorporate more than one energy storage technology in order to increase energy storage capacity and improve energy security is presented in [33]. The aspects of improving the safety and stability of the operation of the DC voltage microgrid are discussed in [34].
Energy storage, which is used to manage peak power periods in an energy company, is described in the article [35]. The paper defines the principles for selecting energy storage for specific groups of energy consumers. The issues of using an energy storage system that cooperates with the power grid of an industrial plant were also addressed in the study [36]. The research presented a study of the energy storage system in accordance with the peak shaving strategy to reduce a single exceedance in contractual capacity in the time horizon of one day, taking as an avoided cost an additional fee for exceeding the contractual capacity. It has been shown that avoiding potential overruns in contractual capacity through the use of BESSs can be a strategy that has financial benefits, taking into account the costs avoided by exceedances.
The article [37] proposed a method for selecting an energy storage system in industrial applications, with the aim of reducing maximum power consumption. A cost-optimal energy storage system was achieved in terms of its capacity and power using linear programming methods based on the actual demand profile, installation, and operating costs of BESSs with respect to energy and power settlement principles. The authors showed that for the load profiles studied, for example, the billing system that was in force in Germany during 2016 for industrial customers, may justify the use of energy storage due to the number of power peaks that can be reduced by BESSs.
Summing up the literature review, it should be said that there are many studies on the use of BESSs to implement the peak shaving strategy. The vast majority of works devoted to peak shaving concern power compensation in the operating conditions of an autonomous energy storage device, operating to eliminate distribution network constraints [38] and temporary overloads of network elements [39]. The paper [40] presents the capacity market mechanisms operating in Germany that can use energy storage at the level of transmission and distribution networks. The paper [41] describes the application of removing power grid overloads with the help of grid flexibility services that are provided with the use of energy storage.
Currently, there have been few studies on the cost effectiveness of energy storage system management strategies that take into account the limitations associated with the actual energy demand and the microgrid power of the production plant. The limitations of real microgrid systems and the settlement rules in force in a given country that relate to the energy supply may cause the benefits of using storage systems to decrease nonlinearly with increasing capacity and power of BESSs. This article presents the results of research on the method for determining an effective capacity and power of BESSs for enterprise microgrid systems. The technical and cost limitations of the actual microgrid system, which can affect the decrease in economic efficiency of the peak shaving strategy in the company research, were taken into account. The article presents simulations of the operation of the electricity storage system using real data of the demand from production companies based on the rules and market conditions of settlements for energy and electricity that are in force in Poland.
2. Examined BESS Work Strategies, Characteristics of Companies Selected for Research, and the Adopted BESS Model
The paper presents the results of the analysis of BESS applications for the functionalities representative of the capacity market, namely peak shaving. The peak shaving strategy aims to reduce the peak power taken from the external distribution network operator (DSO). It consists of discharging the stored electricity in order to reduce the amplitude of power taken from the distribution network. This measure provides economic benefits in the event of a power consumption reduction by avoiding overruns in contractual power ordered by the company [42]. The functioning of this strategy is shown in Figure 1.
Figure 1.
Reduction of the power load peak by a BESS in order to reduce contractual power.
Contractual power, according to the definition [43], is the active power consumed or fed into the grid, as defined in a contract that contains the terms and conditions for the provision of electricity distribution services. The amount of this power shall not be less than the maximum value of the average power value over a 15-min interval [range], taking into account factors that reflect the specificity of the customer’s power supply system. Contractual power is a fixed component [PLN/kW/month] of monthly settlements for the electricity distribution service. Its amount is specified in the contract with the energy company. The rules for reporting the amount of contractual capacity declared for subsequent years in addition to the rules for settlements for exceeding it are described in the contractual conditions and in the tariffs of energy companies providing DSO electricity distribution services [44,45].
Enterprise microgrid installations equipped with the BESS electricity storage device allow for active management of power consumption and dynamic response to increases in average 15-min power values taken from the point of connection of the installation to the DSO network. The response times of BESSs in local microgrids are sufficient to ensure control of the power amplitude and consequently regulate the power drawn from the DSO network. The reason for this is because the BESS response time allows for the reduction in the demand in a duration that ensures control of the average power consumed over a 15-min period. Therefore, microgrids have the ability to compensate for temporary increases in power demand, which in traditional systems would cause an excess in contractual power. Microgrid systems with BESSs allow us to reduce contractual power while reducing the risk of exceeding restrictions. Penalty fees charged for exceeding contractual power are expensive. They are calculated as the product of the monthly rate of contractual power in kWh and the sum of the ten largest excess average power values consumed in 15-min intervals over contract power during a monthly settlement period [46,47].
The peak shaving strategy was carried out based on the time series of average 15-min electrical power consumed by actual manufacturing companies and recorded by measurement systems over an annual period. The power values recorded in the individual 15-min intervals are marked as load power PL15. Companies selected as research objects were marked with letters A, B, and C. To these designations, the years of registration of the studied time series (2018 and 2019) were added. Companies that were selected for the analysis carry out production activities using various technologies and in various industries. Electricity is supplied from the medium voltage power grid. Companies A and C are characterized by a constant level of energy consumption on subsequent working days, and their production activity is carried out in a three-shift system. Company B works in a two-shift system only on working days. Differences in the weekly organization of enterprises’ work are visible in Figure 2 that shows the average weekly power demand profiles from 15-min power demand ranges.
Figure 2.
Comparison of average weekly power demand profiles in [kW] of one annual period. The successive values on the horizontal axes correspond to the consecutive 15-min intervals for all days of the week. Power values (vertical axes) were averaged for the year.
The characteristics of the organization of work in the surveyed enterprises and the related nature of the power demand also illustrate the coefficients of variation in the statistics of the time series of 15-min intervals for power consumed, as presented in Table 1.
Table 1.
Statistical data of the 15-min load power time series of the researched enterprises.
2.1. Mathematical Model of BESS Simulation in a Microgrid System
Using the dependencies that describe the principles of applying the tariff rates of energy companies and settlements on the energy market [21] in addition to the principles of settlements on the capacity market [22], simulations of the BESS effect were carried out for selected energy storage functionalities. The research used an analysis of time series for parameters characterizing the BESS operating states, resulting from the simulation of its operation in the microgrid system and from the size of settlements at the point of exchange with the power plant (PCC—Point of Common Coupling).
The research consisted of taking a parameter that was increased by a fixed value that characterized the size of energy storage, and then simulating its operation for the strategies adopted for the calculations for each range of the 15-min annual measurement period. If the peak shaving strategy is chosen, the reduction in the contractual capacity value results in an increase in the BESS discharge power that is necessary to reduce the power consumed in the PCC above the contractual power. In this strategy, due to the functionality associated with power reduction, the set size of the energy storage device was its discharge power in kW, which was increased in proportion to the reduction in contractual power.
The choice of peak shaving strategy means that the gradual reduction in the contractual power adopted for the calculation results in the need for a BESS to compensate for the power consumed by the loads from the DSO network to avoid further exceedances of the contractual power. Reducing the value of the contractual power in subsequent steps of k = 0, k = 1, and k = 2 by a fixed value determines the maximum necessary energy storage power that must be increased by the value of the reduced contractual power. The linear increase in BESS power, which is the difference between the maximum amount of power consumed and the contractual power in subsequent steps, is accompanied by a nonlinear increase in the number of reductions in overruns that result in discharges of the energy storage device, as shown in Figure 3.
Figure 3.
The effect of increasing the number of power exceedances while reducing the contractual power in the graph of the selected period of the average load power A2018.
In order to implement the peak shaving functionality in the mathematical model of the BESS simulation, for subsequent intervals tp of 15-min averages, the criterion of testing the occurrence of exceeding the power consumed was introduced by the receiving devices PL15 at the point of energy consumption of the DSO network over the contractual capacity PU. Based on the adopted criterion of overrun, PL15 > PU, the operating cost that results from the value of the OP consumed, OP, is billed according to the following dependencies:
The consequence of exceeding the contractual capacity is an additional cost added to the fixed distribution fee; thus, the peak shaving functionality is aimed at compensating for exceedances in the contractual capacity during the interval of tpo by discharging BESS with electrical power PBD,tpo of the following size:
For this purpose, the energy stored at the exit from the BESS is used, marked as for a given 15-min time interval is determined as follows:
The required value of the energy storage capacity EBP for readiness for compensation in the event of a single discharge, taking into account the permissible depth of discharge is as follows:
If, in the next time interval after the overrun is compensated, another discharge occurs to compensate for the overrun, then the necessary energy capacity of the BESS must be equal to the following:
If it is not possible to recharge the energy storage between successive exceedances of the contractual power, exceeding the power consumed in subsequent intervals will determine the new necessary capacity value , which is required to compensate for successive exceedances.
If, within the 15-min interval, the power consumed by the receipts is less than the contractual power, , then the BESS recharge can occur in this interval with the value of energy to the size of the final energy stored in the BESS in the range marked as . Taking into account the conversion efficiency, the stored energy in this range, after a 15-min charge, will be as follows:
where is the energy stored in BESS at the end of the previous interval.
For subsequent intervals in which discharge or charging occurs, the storage energy of the BESS is calculated from the following formula:
For each of the time series, the energy storage capacity is the maximum of the value for all intervals according to the dependency shown as follows:
In the time interval in which BESS charging is possible, the sum of the charging power and the current power consumed by the loads must not exceed the contractual power. Hence the following condition that limits the amount of charging power is as follows:
Power is the power available for charging in a given interval of 15-min power; hence, in a given time interval the charging energy with an even distribution of charging power should not cause the available power to exceed the following:
In order to avoid oversizing the capacity of the BESS, the maximum charging energy over a period of 15 min must not cause the capacity of the BESS- to be exceeded. Taking into account the energy stored in the previous time interval, this limitation is expressed as follows:
Increasing the storage capacity required to reduce exceedances may also be necessary if it is additionally required that the BESS charging takes place only at designated times of the day, i.e., during defined charging periods (charge zone) . Limiting the charging period to the most favorable time zone in a given tariff group can be cost-effective. If ∉ , then this storage device does not replenish energy and does not charge. Therefore, during periods outside the designated charging range, all subsequent exceedances should be compensated for by an appropriate BESS capacity resource. The indicated conditions that limit BESS charging cause the storage device in the selected time interval to partially recharge, which limits the amount of energy available to be discharged in the interval that occurs after the charging interval. Such BESS operating states are illustrated in Figure 4.
Figure 4.
The different operating states of BESS.
If the peak shaving strategy is used, it is to the company’s benefit to reduce the contractual capacity fees by . For the following power reduction value used for the calculation:
where PUk is the reduced contractual power for the k-th simulation. Revenue obtained as a result of power limitation in settlement periods can be described by the following formula:
The alternative cost can be defined as the avoided overrun cost, calculated according to Equation (1).
Operating income and expenses result from differences in discharge energy costs between the power consumed in the interval and the charging energy storage in accordance with the charging criteria in the interval. Formulating the economic effect for the assessment of an effective size of BESS in the peak shaving strategy, due to the lack of constant and predictable cost and benefit streams of remaining BESSs that are ready to compensate for exceedances, the investment and operating costs of BESS, marked as , have been taken into account.
The additional operating incomes of the BESS, marked as , result from the discharge of BESS energy, and the additional operating costs are the costs of charging the BESS. Revenues and expenses related to electricity are shown in the following as dependencies:
The total income can be described by the following formula:
On the contrary, the total cost of installing and maintaining the BESS ( can be described as follows [8,23]:
where:
Costs are the costs related in particular to AC/DC and DC/AC conversion, and to the connection of BESS to the network; meanwhile, are the costs associated with battery capacity, assembly, and commissioning.
Using the above BESS model, the time series of 15-min power measurements for the annual measurement period were examined, with successively decreasing contracted capacities by a fixed amount, for all subsequent intervals of the annual billing period. In the simulations performed, for each assumed power and for the last of the 35,040 time intervals, the required BESS capacity was determined as follows to compensate for all exceedances in the year:
This value is the capacity of the EBP energy storage device capacity determined according to Equation (8), which occurred in the case of the range with the highest accumulation of discharges for the entire annual settlement period of contractual capacity. The required BESS power was the maximum charging and discharging power determined for the entire set of periods during the year in which the charging power was calculated according to the following:
In this way, for each assumed value of on the basis of Equation (16), the value has been determined as a measure of income resulting from a given energy capacity of BESS.
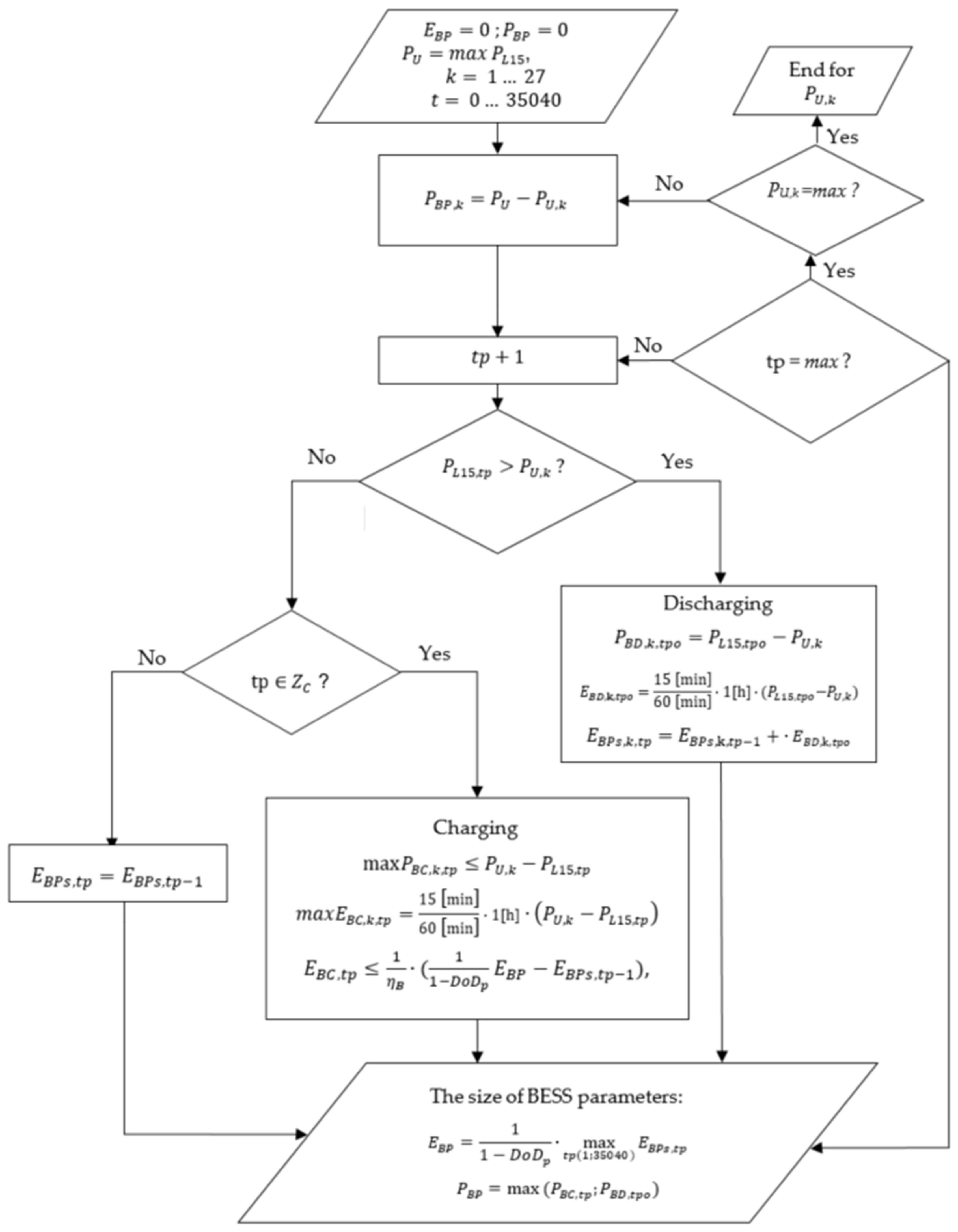
The block diagram of the simulation for a single value of the contracted power reduction is presented in Figure 5.
Figure 5.
The block diagram of the simulation.
2.2. Assumptions Made in the Simulation Process
Simulations were carried out for companies A and B on the basis of data from 2018 and 2019 that are marked as time series A2018, A2019 and B2018, B 2019, respectively, and for company C based on data from 2019, marked as C2019.
For the simulation process, the following assumptions were made:
- (a)
- In order to ensure comparability of results for all simulations, irrespective of the actual tariff group used in the selected undertakings, the same electricity prices and distribution service rates were adopted as those that were in force in 2021 for company A belonging to tariff group B23, together with the assumed capacity fee;
- (b)
- The time series and duration of the individual price components were described for the time zone UTC + 1;
- (c)
- The energy storage facility under investigation was equipped with lithium-ion batteries, which resulted from the highest degree of commercialization of such storage in microgrid applications [24];
- (d)
- The period to examine the effectiveness of the individual strategies was one year;
- (e)
- The conversion efficiency of the charging and discharging cycle was included on the charging side; hence, the charging power was calculated taking into account the power required to cover conversion losses. During the calculations, the efficiency of the conversion system was assumed as 85%;
- (f)
- An arbitrarily maximum depth of discharge was assumed to be ;
- (g)
- It was assumed that the simulation studies would be carried out in the scope of reduction in the contractual capacity, with the initial value equal to 0 and the maximum value of 16 %, with a relative power decrement k equal to 0.55–0.59% of the contractual capacity rounded to 1 kW;
- (h)
- In order to determine the CAPEX costs of the BESS installation (, results from the study [25], which presented the results of BESS price surveys on the US market, were used to assess the peak shaving strategy. Using data taken from this study to determine the price level of individual components, the installation cost was divided into two groups: costs corresponding to the storage capacity, specified in MWh, and costs corresponding to power, expressed in [PLN/MW]. The installation cost model are presented in Table 2.
Table 2. BESS capital cost per unit of power and per unit of capacity. - (i)
- the annual cost of energy storage device [PLN/year] was defined as the investment cost of an energy storage unit with a lifetime of 15 years, converted into a simple annual rate, i.e., not taking into account the cost of capital and discount rates . Operating costs have also been omitted; = 0, as the costs of operation and inspections are negligible, because the parameters of the BESS are constantly monitored and periodic operation procedures are not performed. The CAPEX operating costs of purchasing electricity for charging were taken into account with the following:
- (j)
- In the tests, contracted power was assumed in the amount of maximum demand for 15-min power in a given year In fact, in an enterprise, due to the variable and to some extent random nature of the contractual capacity, a certain level of reserve capacity is assumed in order to minimize the risk of overruns. In this study, it was assumed that the financial benefit results from the reduction in contractual capacity are equal to the power of the BESS, without considering the level of reserve capacity and the alternative cost of exceeding contractual capacity;
- (k)
- The simulation was performed with the use of MS Excel with “Developer” add-ons installed.
3. BESS Simulation Results for Peak Shaving Functionality in Microgrid Systems
On the basis of actual measurements of the average 15-min power consumed by the company, the possibility of reduction in contractual power by offsetting the power peaks with the BESS was examined. In order to find a method for determining an economically efficient power and the resulting capacity of the BESS, data from company A, and then from companies B and C were initially analyzed.
In order to use the BESS for the implementation of the peak shaving strategy, it is necessary to take into account the cases in which reductions in power overruns occur in subsequent ranges. Consecutive BESS discharges in these cases make it necessary to store the energy required for the total reduction in exceedances. Hence, the capacity of the BESS is largely determined by the adoption of a specific charging zone , i.e., the time interval (hours) on the day of the working day during which BESS charging is allowed. In the analysis of time series in the considered BESS operating scenarios, the following variants were adopted as a result of the permissible loading periods:
- Option A-ver A (loading as soon as possible ASAP). The size of the BESS capacity corresponds to the amount of energy necessary to cover the highest value of BESS EBPs,tp energy during the billing period. Charging after discharging to reduce the excess in contracted capacity takes place in the next period when it is possible. In this variant, we assume that there is no designated Zc charging zone, and that the energy stored in the BESS can be recharged in each tp interval, should conditions (10) and (12) allow it. For this variant, INCP was marked as BESS income ver A.
- Variant Z-ver Z (zone strategy of charging, i.e., charging only in the designated charging zone Zc). The size of the BESS capacity corresponds to the energy necessary to cover the largest amount of energy accumulated during the billing period, assuming that charging takes place only during the charging zone. In this variant, we assume that the stored energy of the BESS is accumulated not only for consecutive exceedances, but additionally for exceedances occurring in the periods between charging zones. For this variant, INCP was denoted as BESS income ver Z.
In the first stage, the study of Variant A and Variant Z was carried out for data of the companies A2018 and A2019. The simulation results for the A2018 company are shown in Figure 6.
Figure 6.
BESS income and BESS charging power as a function of the contractual power for enterprise. (a) A2018 and (b) A2019.
The simulation results for the companies A2018 and A2019 differ significantly in individual years, even though they relate to the same company for two consecutive years. This situation can be explained by the charts of maximum charging powers presented in Figure 6a,b. In 2019, this power is significantly higher and additionally, has a very irregular course. The maximum charging power along with the reduction in the contracted power is illustrated by the curve that shows a variable nature of increases. In some ranges, along with the reduction of the contracted power, the maximum charging power tends to increase strongly. The scope of the upward trends in Figure 6b for company A 2019, Variant Z, are the ranges for the reduction in contracted capacity between 40 and 60 kW, and between 120 and 180 kW. The chart also shows the ranges for which the maximum charging power has a slightly decreasing characteristic. Such a tendency can be observed in the case of the cited diagram in the ranges of the contracted power reductions between 70–100 kW and 190–230 kW.
Changes in the volatility of the maximum charging power curve are caused by the fact that along with the reduction in the contracted power, they appear in selected time periods of the group of consecutive exceedances, necessitating the need for further BESS discharges to reduce them. If there is accumulation of discharges for peak shaving for at least two consecutive intervals, further readiness to implement this strategy depends on the BESS to upstream speed to full EBP capacity. Therefore, the recharge for the peak shaving in the simulation was planned in the first interval in which the charging conditions are met, with the maximum charging power resulting from relationship (10). If the charging conditions in the first interval did not allow the BESS to reach its full capacity, charging took place also during subsequent intervals with the maximum power possible to be achieved in the given interval. A particularly large increase in charging power occurs when a significant decrease in demand has occurred after a series of exceedances. Then, in the first charging interval, as a result of the appropriate power reserve, the charging power is particularly high in order to supplement the stored energy. In the A2019 company, this special case occurred on 13 March 2019 at 22:00 (UTC + 1 time), when charging with the power of 261 kW began after successive exceedances. This is illustrated by the results presented in the form of a matrix (days of the year x hours of a day) in Figure 7, for the reduction in the contracted power of 70 kW, where consecutive exceedances are marked.
Figure 7.
The matrix [hours of the day ondays of the year] for the simulation with a reduction in contractual power of 70 kW for the A2019 enterprise. The horizontal axis describes days of the year, and the vertical axis describes hours of the day. The colors of the pixels describe the power reduction level—green means no overrun, red means the largest overrun.
The effect of the accumulation in exceedances is also visible in Figure 6 for the curve BESS maximum charge power ver Z for the contracted power level of 70 kW. Above this value, the limitation described by Equation (9) causes the charging power for successive values of reduced contracted powers not to increase, but to decrease as the contracted power decreases. Nevertheless, the reduction in the contracted power causes the necessity to reduce subsequent exceedances; if another group of consecutive exceedances appears, there is another increase in the discharge power to the next limit in the new group of exceedances. This situation occurred on 8 March 2019 at 22:00, when the charging power reached 1240 kW, as shown in Figure 6b with the reduction in the contracted power of 190 kW.
Adopting different charging variants, i.e., ver. A and ver. Z, affects the simulation results. Along with the reduction in the contracted capacity, ver. Z becomes less favorable in terms of economic effects as compared to ver. A, in which loading time zones have not been defined. The introduction of periods when loading is not possible causes an additional increase in the required storage capacity, resulting in higher costs of the BESS installation.
The results of both simulations are different, although they have impacted the same company in two consecutive years. This means that the nature of the exceedances, in addition to their size and frequency, are very diversified and consequently not very predictable, which significantly affects the determination of the power and capacity of the BESS. It can be concluded that the BESS parameters for the peak shaving strategy are so sensitive to the group accumulation of maximum powers that their determination is burdened with a high risk of incorrect selection.
Two characteristic points can be distinguished on the BESS revenue curves for each of the charging variants, ver A and ver Z: the first, for which the income is the highest, marked with opt.1; and the second point, at which the income curve changes its character after switching to the characteristic point, marked opt.2. The characteristic point opt.2 is the point where the local constraints related to the accumulation of exceedances begin to have a significant impact on income, and when the expansion of BESS capacity ceases to be effective. This characteristic point is indicated in the graphs that present in the simulation results the value of the reduction in the contracted capacity, below which the income increases or decreases slightly along with the changes in the contracted capacity. A further reduction in the contracted capacity below this characteristic point (opt.2) causes a significant increase in the losses. Characteristic points opt.2 were estimated on the basis of BESS revenue charts. Maximum values of charging, discharging, and BESS capacity, as well as income for optimum opt. 1 and opt. 2 obtained as a result of the simulation of the peak shaving strategy for companies A2018 and A2019, are presented in Table 3.
Table 3.
Numerical results of the simulation of the peak shaving strategy for enterprise A in 2018 (A2018) and 2019 (A2019).
In Table 3, the BESS income/loss [PLN] is the value of INCP calculated according to Equation (16). This is a measure of the total economic effect of applying the peak shaving strategy, and takes into account the revenues from the downgrade in contracted capacity REVP (13), revenues REVBE (14), OE (15) costs of discharging and charging the BESS, and the capital costs of the BESS installation (17) and (18) taking into account the costs of components (Table 2) and the time of useful life of BESS (21). Due to the amount of data, Table 3 presents only selected values for specific reduction capacities of the contracted capacity.
Simulations show that the maximum charging powers were higher than the maximum discharge powers. The set charging conditions meant that in the annual period, the maximum charging power was higher than the maximum discharge power in the case of consecutive exceedances. In particular, such a situation occurred when the charging condition was introduced only in the ZC charging zone. The simulation results allow us to conclude that the conditions and method of BESS charging determine not only the capacity of the energy storage but also its necessary power. Charging power directly affects the cost of the BESS related to the CAPEXP,BESS part; thus, further research may consider introducing limiting the charging power, which would reduce BESS costs, but at the same time the charging time and hence the BESS’s readiness to reduce transgressions.
It is also worth paying attention to the simulations performed on the basis of data from companies B2018 and B2019, the results of which are presented in Figure 8.
Figure 8.
BESS income and BESS charging power as a function of contractual power for enterprises (a) B2018 and (b) B2019.
Numerical result of the simulation of the peak shaving strategy for companies B2018 and B2019 are presented in Table 4.
Table 4.
Numerical results of the simulation of the peak shaving strategy for enterprise B2018 and B2019.
In the case of 15-min power time courses for enterprise B (B2018 and B2019 time series), the characteristic points opt.1 for which the income is the highest occur at approximately 1–2% reductions in the contracted capacity, or, as is the case in the case of the B2019 series, they are not positive at all and opt.1 points are absent. The results of the research in the field of reduction in the contracted capacity to 81 kW (15.9% of the contracted capacity) also do not give clear indications regarding the characteristic points opt.2, related to the accumulation of exceedances. For company B in 2018 and 2019, the loss, understood as negative income, when increasing the contracted capacity reduction, is closer to a linear course, unlike the A 2018 and A 2019 series. It means that for the investigated interval of the contracted capacity reduction, there were no groups of consecutive overruns of the contracted capacity, the cumulations of which could be determined by characteristic points visible on the BESS income curve opt.2.
The simulation results show that for company B, the peak shaving strategy used by BESS alone is not profitable, taking into account only the contracted capacity reduction. There are also no premises for setting the boundary of effective BESS capacity values, as there are no characteristic points in the BESS income runs.
When comparing the studies of companies A and B, it can be observed that for the variable profile, characterized by a high coefficient of variation (Table 1), consecutive excesses in contracted capacity associated with significant long-term energy consumption are less frequent. In these cases, the peak shaving strategy may not have local microgrid constraints, resulting from the nature of the demand profile, which would change the nature of income with increasing BESS capacity. These observations are confirmed by the examination of the C2019 series, which is characterized by a low value of the coefficient of variation, which means a low variability in the daily profile of electricity demand.
The simulation results are shown in Figure 9. For both Variants A and Z, the BESS income curve for company C 2019 has a characteristic point opt.2, after which the curve begins to drop significantly. It should be noted, however, that as in the case of the B2019 series for company B, the characteristic point opt.1 does not occur.
Figure 9.
BESS revenue and BESS charging power as a function of the contractual power for C2019 Enterprise.
From the comparison of the tested BESS charging variants, the better profitability is characteristic of Variant A, for which the energy storage device is loaded as soon as possible and for as long as the level of demand for power by loads allows. This is important because due to the lack of time zone restrictions for a specific tariff group, this peak shaving strategy can be combined with other time zone-determined strategies, such as price arbitrage and load shifting. Combining the BESS peak shaving strategy with other strategies that incorporate the use of prices on the electricity market may constitute a further area of research.
4. Summary and Conclusions
Studies of real microgrid systems have shown that the nature and variability of electricity consumption by enterprises limit the effective use of the peak shaving strategy. The limitations resulting from the rules of electricity billing and the variability in the instantaneous and daily values of the electricity demand profile both determine the possibility of loading the energy storage device in order to replenish the capacity. Local limitations of the enterprise microgrid cause the effectiveness of the peak shaving strategy to be low and decrease with increasing BESS power, especially in the case of low values of the coefficient of variation.
In the case of the peak shaving strategy, the periods of successive intervals with successive excesses in contracted power that result from the persistently high demand for power throughout the entire stay are of key importance. In these cases, the decisive factor in the size of the BESS is its capacity to store energy, not its power. In order to determine a rational value of the BESS parameters, the income methods that take into account the annual CAPEX and OPEX costs turned out to be appropriate. It has been shown that the operation of BESS in order to implement the peak shaving functionality is more economically effective in the case of charging the energy storage device in each interval of the reserve of power consumption in relation to the contracted power, and not in the case of BESS charging in time zones with low electricity prices. However, it should be recognized that the peak shaving strategy is ineffective.
The nature of the exceedances, their size, and frequency are quite diverse and unpredictable, and significantly affect the determination of the power and capacity of the BESS. This is evidenced by the simulation results for the same companies in subsequent years, which differed from each other especially in terms of changes in the values of the maximum charging power. Therefore, it can be concluded that the BESS parameters for the peak shaving strategy are so sensitive to the group accumulation of maximum powers that their determination is burdened with a high risk of not making the correct choice. The variability in the demand for 15-min power and the random nature of the occurrence of successive periods of exceedances make the estimation of BESS resources dedicated only to the peak shaving strategy difficult and burdened with large error. For this reason, this strategy should be complementary to the other strategies implemented by BESSs.
Limitations of This Study, Conclusions, and Proposals for Further Research
- Regarding the peak shaving strategy, further research is recommended to more accurately identify the characteristic point opt.2, which defines the local limitations related to the nature of the electric power demand profile.
- Research on the impact of variability in energy demand time series and analyses to determine the predictability of the maximum values of the average 15-min power could be used to estimate the risk when determining the BESS parameters for the functionalities tested.
- In the simulations presented, no analyses of the problem of instantaneous discharge currents in the interval in which the exceedance occurs were performed. In the simulation, it was assumed that the power required to reduce the exceedance is the same throughout the entire interval, and is calculated after the end of a given 15-min period. In fact, the discharge system to reduce the overrun should have an overrun size prediction function based on additional frequency response power readings over the 15-min interval under investigation. In this way, the instantaneous discharge powers can be adjusted in order to keep the average 15-min power drawn from the grid to an appropriate level. Testing the exceedance prediction function that allows one to select the instantaneous power quantity to reduce the exceedance may constitute an additional area of research.
- In order to optimize the size of the BESS, further work may consider the introduction of a charging power limitation, which would reduce the BESS costs related to the power of the inverters. However, a reduction in charging power may make it necessary to increase the BESS capacity in order to ensure the necessary system readiness for peak shaving strategies.
- It is worth conducting further research on the profitability of peak shaving functionality in cases where the exceedances occur individually during the day and result from the predictable nature of production. These studies should answer the question of which characteristic features of demand waveforms most affect the profitability of the BESS operation for the reduction in contracted capacity. These characteristic features of the time series of demand are as follows: the multiplicity and frequency of exceedances, grouping of exceedances, profile variability, values describing the regression curve, distinguishing cyclic components, etc.
- The study carried out simulations aimed at determining the power and BESS capacity for peak shaving functionality. However, it is worth undertaking further research on the possibility of obtaining synergistic effects of various strategies working together. Further research may also be important to combine functionalities, taking into account their allocation to separate markets, i.e., the electricity market, which is the domain of companies dealing in electricity trading, and the capacity market that is representative of distribution and transmission system operators.
- Although currently the implementation of the peak shaving strategy is unprofitable to apply BESS solely in a microgrid, this functionality may be of fundamental importance for the power system. The peak power control mechanisms described in this paper may allow the grid operator to provide grid flexibility services such as frequency regulation, voltage regulation, and DSR (Demand Side Response). These functionalities will allow one to generate additional revenue streams from BESS applications in order to implement the peak shaving strategy for the entrepreneur. At the same time, they will affect the safety of the operation of public power networks, despite the growing number of unstable renewable energy sources that require loads, such as fast car chargers.
Author Contributions
Conceptualization, R.K., A.B. and M.P.; Data curation, R.K.; Funding acquisition, R.K., A.P., A.B. and M.P.; Investigation, R.K. and A.P.; Methodology, R.K., A.P., A.B. and M.P.; Software, R.K.; Supervision, A.B. and M.P.; Validation, R.K.; Visualization, R.K.; Writing—original draft, R.K.; Writing—review & editing, R.K. and M.P. All authors have read and agreed to the published version of the manuscript.
Funding
This research received no external funding.
Institutional Review Board Statement
Not applicable.
Informed Consent Statement
Not applicable.
Data Availability Statement
Not applicable.
Conflicts of Interest
The authors declare no conflict of interest.
Nomenclature
| Index | Description | Unit |
| y | Year index | |
| tp | 15-min interval | |
| tpo | 15-min interval during which the contractual capacity was exceeded. | |
| k | System state for the set value of the contractual power | |
| Charge power, 15-min average | kW | |
| Charge power, 15-min average in the interval of exceeding the contractual power. | kW | |
| PU | Contractual power | kW |
| Power of reduce contractual power | kW | |
| i | Sum of variable rates for electricity distribution services for the time zone in the tpo and tpc intervals | PLN/kWh |
| SS | Fixed rate for electricity distribution services | PLN/kW/m |
| SSP | Fixed rate of the transitional fee | PLN/kW/m |
| Operating cost of load power | PLN | |
| OE | BESS operating cost of purchasing electricity for charging | PLN |
| , | Electricity price accordingly for the zone in the intervals and tpc | PLN/kWh |
| BESS revenue resulting from the change contractual power | PLN | |
| BESS revenue resulting from the avoided purchase of electricity from the DSO grid | PLN | |
| BESS income from peak shaving | PLN | |
| PBP | BESS power for peak shaving strategy | kW |
| BESS discharge power for the compensation of exceeding the contractual power in the interval | kW | |
| BESS charging power in the interval | kW | |
| BESS capacity for peak shaving strategy | kWh | |
| Energy stored in the BESS for the peak shaving strategy in the interval | kWh | |
| BESS discharge energy for the compensation of exceeding the contractual power in the interval | kWh | |
| BESS charging energy in the 15-min interval | kWh | |
| Designated charging time zone (charge zone) | ||
| Number of contractual power settlement periods | ||
| Nominal BESS efficiency for charging and discharging cycle | % | |
| DoDp | Maximum discharge depth of discharge for peak shaving | % |
| DoDmax | Depth of discharge | % |
| Total cost of BESS | PLN | |
| Total BESS cost per year | PLN | |
| L | BESS lifetime | years |
| Weighted average cost of capital | ||
| Discount rate | ||
| Annual maintenance cost | PLN/year | |
| BESS capital cost | PLN | |
| BESS capital costs dependent on power | PLN/kW | |
| BESS capital costs dependent on capacity | PLN/KWh |
References
- Jamali, A.A.; Nor, N.M.; Ibrahim, T. Energy storage systems and their sizing techniques in power system—A review. In Proceedings of the 2015 IEEE Conference on Energy Conversion (CENCON), Johor Bahru, Malaysia, 19–20 October 2015; pp. 215–220, ISBN 978-1-4799-8598-2/15. [Google Scholar] [CrossRef]
- Ross, M.; Hidalgo, R.; Abbey, C.; Joós, G. Analysis of Energy Storage Sizing and Technologies. In Proceedings of the 2010 IEEE Electrical Power & Energy Conference, Halifax, NS, Canada, 25–27 August 2010. [Google Scholar] [CrossRef]
- Paska, J.; Kłos, M. Magazynowanie Energii Elektrycznej—Technologie, Zastosowania, Koszty, POLITECHNIKA WARSZAWSKA Instytut Elektroenergetyki Zakład Elektrowni i Gospodarki Elektroenergetycznej, Portal Polskiego Instytutu Magazynowania E Energii. Available online: https://orka.sejm.gov.pl/opinie8.nsf/nazwa/363_20161019_1/$file/363_20161019_1.pdf (accessed on 17 November 2016).
- Jayashree, S.; Malarvizhi, K. Methodologies for Optimal Sizing of Battery Energy Storage in Microgrids: A Comprehensive Review. In Proceedings of the 2020 International Conference on Computer Communication and Informatics (ICCCI-2020), Coimbatore, India, 22–24 January 2020. [Google Scholar] [CrossRef]
- Faisal, M.; Hannan, M.A.; Ker, P.J.; Hussain, A.; Mansor, M.B.; Blaabjerg, F. Review of Energy Storage System Technologies in Microgrid Applications: Issues and Challenges. Special Section on Advanced Energy Storage Technologies and Their Applications; IEEE Access: Piscataway, NJ, USA, 2018; pp. 35143–35164. [Google Scholar] [CrossRef]
- Kharseh, M.; Wallbaum, H. How Adding a Battery to Grid-Connected Photovoltaic System Can Increases Its Economic Performance: Compare Different Scenarios. Preprints 2018, 2018, 110616. [Google Scholar] [CrossRef]
- Beaudin, M.; Zareipour, H.; Schellenberglabe, A.; Rosehart, W. Energy storage for mitigating the variability of renewable electricity sources: An updated review. Energy Sustain. Dev. 2010, 14, 302–314. [Google Scholar] [CrossRef]
- Delfino, F.; Procopio, R.; Rossi, M.; Brignone, M.; Robba, M.; Bracco, S. Microgrid Design and Operation: Toward Smart Energy in Cities; Artech House: London, UK, 2018; ISBN 978-1-63081-150-1. [Google Scholar]
- Tseng, S.; Li, J.; Lee, M.; Wang, B.; Ji, F.; Bai, B. A software defined energy storage: Architecture, topology, and reliability. In Proceedings of the 2017 China International Electrical and Energy Conference (CIEEC), Beijing, China, 25–27 October 2017; pp. 737–741. [Google Scholar] [CrossRef]
- Mongird, K.; Viswanathan, V.V.; Balducci, P.J.; Alam MJ, E.; Fotedar, V.; Koritarov, V.S.; Hadjerioua, B. Energy Storage Technology and Cost Characterization Report; Pacific Northwest National Laboratory, Argonne National Laboratory, Oak Ridge National Laboratory, supported by the HydroWIRES Initiative of DOE’s Water Power Technologies Office (WPTO); Pacific Northwest National Lab.(PNNL): Richland, WA, USA, 2019. [Google Scholar] [CrossRef]
- Opathella, C.; Elkasrawy, A.; Mohamed, A.A.; Venkatesh, B. A Novel Capacity Market Model with Energy Storage. IEEE Trans. Smart Grid 2019, 10, 5283–5293. [Google Scholar] [CrossRef]
- Zablocki, A. Fact Sheet|Energy Storage, EESI, 22 February 2019. Available online: https://www.eesi.org/papers/view/energy-storage-2019 (accessed on 10 November 2021).
- Olabi, A.G. Renewable energy and energy storage systems. Energy 2017, 136, 1–6. [Google Scholar] [CrossRef]
- Behabtu, H.A.; Messagie, M.; Coosemans, T.; Berecibar, M.; Fante, K.A.; Kebede, A.A.; van Mierlo, J. A Review of Energy Storage Technologies. Application Potentials in Renewable Energy Sources. Grid Integration. Sustainability 2020, 12, 10511. [Google Scholar] [CrossRef]
- Alharbi, H.; Bhattacharya, K. Stochastic Optimal Planning of Battery Energy Storage Systems for Isolated Microgrids. IEEE Trans. Sustain. Energy 2018, 9, 211–227. [Google Scholar] [CrossRef]
- Bahramirad, S.; Daneshi, H. Optimal Sizing of Smart Grid Storage Management System in a Microgrid. In Proceedings of the 2012 IEEE PES Innovative Smart Grid Technologies (ISGT), Washington, DC, USA, 16–20 January 2012. [Google Scholar] [CrossRef]
- Barcellona, S.; Piegari, L.; Tironi, E.; Musolino, V. A Methodology for a Correct Sizing of Electrochemical Storage Devices. In Proceedings of the 2015 IEEE PES Asia-Pacific Power and Energy Engineering Conference (APPEEC), Brisbane, Australia, 15–18 November 2015. [Google Scholar] [CrossRef]
- Nanewortor, X.; Janik, P.; Waclawek, Z.; Leonowicz, Z. Optimal Sizing of Renewable Energy Plant–Storage System for Network Support. In Proceedings of the 2016 IEEE 16th International Conference on Environment and Electrical Engineering, Florence, Italy, 7–10 June 2016; ISBN 978-1-5090-2320-2/16. [Google Scholar] [CrossRef]
- Alsaidan, I.; Khodaei, A.; Gao, W. A Comprehensive Battery Energy Storage Optimal Sizing Model for Microgrid Applications. Trans. Power Syst. 2018, 33, 3968–3980. [Google Scholar] [CrossRef]
- Dong, J.; Gao, F.; Guan, X.; Zhai, Q.; Wu, J. Storage Sizing with Peak-Shaving Policy for Wind Farm Based on Cyclic Markov Chain Model. IEEE Trans. Sustain. Energy 2017, 8, 978–989. [Google Scholar] [CrossRef]
- Baker, K.; Hug, G.; Li, X. Energy Storage Sizing Taking into Account Forecast Uncertainties and Receding Horizon Operation. IEEE Trans. Sustain. Energy 2016, 8, 331–340. [Google Scholar] [CrossRef]
- Ke, X.; Lu, N.; Jin, C. Control and Size Energy Storage for Managing Energy balance of Variable Generation Resources. In Proceedings of the 2014 IEEE PES General Meeting/Conference & Exposition, National Harbor, MD, USA, 27–31 July 2014. [Google Scholar] [CrossRef]
- Ma, T.; Lashway, C.R.; Song, Y.; Mohammed, O. Optimal Renewable Energy Farm and Energy Storage Sizing Method for Future Hybrid Power System. In Proceedings of the 17th International Conference on Electrical Machines and Systems (ICEMS), Hangzhou, China, 22–25 October 2014; pp. 2827–2832. [Google Scholar] [CrossRef]
- Zhang, J.; Guo, D.; Shanxi, F.W.; Zuo, Y.; Zhang, H. Research on Energy Management Strategy for Islanded Microgrid Based on Hybrid Storage Device. In Proceedings of the International Conference on Renewable Energy Research and Applications, Madrid, Spain, 20–23 October 2013; ISBN 978-4799-1464-7/13. [Google Scholar] [CrossRef]
- Dhabi, A. The International Renewable Energy Agency (IRENA): Electricity Storage and Renewables, Costs and Markets to 2030. October 2017. Available online: https://www.irena.org/publications/2017/oct/electricity-storage-and-renewables-costs-and-markets (accessed on 10 November 2021).
- Barnes, F.S.; Levine, J.G. Large Energy Storage Systems Handbook; Taylor & Francis Inc.: Oxfordshire, UK, 2011; ISBN 978-1-4200-8601-0. [Google Scholar] [CrossRef]
- Amrouche, S.O.; Rekioua, D.; Rekioua, T.; Bacha, S. Overview of energy storage in renewable energy systems. Int. J. Hydrog. Energy 2016, 41, 20914–20927. [Google Scholar] [CrossRef]
- Rahmann, C.; Mac-Clure, B.; Vittal, V.; Valencia, F. Break-Even Points of Battery Energy Storage Systems for Peak Shaving Applications. Energies 2017, 10, 833. [Google Scholar] [CrossRef]
- Yang, Y.; Li, H. Performance analysis of LiFePO4 battery energy storage for utility-scale PV system. In Proceedings of the 2014 IEEE Energy Conversion Congress and Exposition (ECCE), Pittsburgh, PA, USA, 14–18 September 2014; pp. 414–419. [Google Scholar] [CrossRef]
- Moseley, P.T.; Garche, J. Electrochemical Energy Storage for Renewable Sources and Grid Balancing; Elsevier Science: Amsterdam, The Netherlands, 2014; ISBN 9780444626103. Available online: https://www.researchgate.net/publication/291249437_Electrochemical_Energy_Storage_for_Renewable_Sources_and_Grid_Balancing (accessed on 10 November 2021).
- Li, J.; Chen, B.; Zhou, J.; Mo, Y. The optimal planning of wind power capacity and energy storage capacity based on the bilinear interpolation theory. In Smart Power Distribution Systems; Academic Press: Cambridge, MA, USA, 2019; pp. 411–445. [Google Scholar] [CrossRef]
- Ganesan, S.; Subramaniam, U.; Ghodke, A.A.; Elavarasan, R.M.; Raju, K.; Bhaskar, M.S. Investigation on Sizing of Voltage Source for a Battery Energy Storage System in Microgrid with Renewable Energy Sources. IEEE Access 2020, 8, 188861–188874. [Google Scholar] [CrossRef]
- Evans, A.; Strezov, V.; Evans, T.J. Assessment of utility energy storage options for increased renewable energy penetration. Renew. Sustain. Energy Rev. 2012, 16, 4141–4147. [Google Scholar] [CrossRef]
- Naidu, B.R.; Panda, G.; Babu, B.C. Dynamic energy management and control of a grid-interactive DC microgrid system. In Smart Power Distribution Systems Control, Communication, and Optimization; Academic Press: Cambridge, MA, USA, 2019; pp. 41–67. [Google Scholar] [CrossRef]
- Bayram, I.S.; Abdallah, M.; Tajer, A.; Qaraqe, K. Energy Storage Sizing for Peak Hour Utility Applications. In Proceedings of the2015 IEEE International Conference on Communications (ICC), London, UK, 8–12 June 2015; pp. 770–775, ISBN 978-1-4673-6432-4/15. [Google Scholar] [CrossRef]
- Chudy, D.; Leśniak, A.; Łódzka, P.; Elektroenergetyki, I. Wykorzystanie Magazynowania Energii w Celu Optymalizacji Kosztów Zasilania Zakładu Przemysłowego, Energia Gigawat. 11 December 2020. Available online: https://gigawat.info/artykul/items/wykorzystanie-magazynowania-energii-w-celu-optymalizacji-kosztow-zasilania-zakladu-przemyslowego.html (accessed on 10 November 2021).
- Martins, R.; Hesse, H.C.; Jungbauer, J.; Vorbuchner, T.; Musilek, P. Optimal Component Sizing for Peak Shaving in Battery Energy Storage System for Industrial Applications. Energies 2018, 11, 2048. [Google Scholar] [CrossRef] [Green Version]
- Gao, N.; Lin, X.; Wu, W.; Blaabje, F. Grid Current Feedback Active Damping Control Based on Disturbance Observer for Battery Energy Storage Power Conversion System with LCL Filter. Energies 2021, 14, 1482. [Google Scholar] [CrossRef]
- Kwon, S.; Xu, Y.; Gautam, N. Meeting Inelastic Demand in Systems With Storage and Renewable Sources. IEEE Trans. Smart Grid 2017, 8, 1619–1629. [Google Scholar] [CrossRef]
- Sadeghi, A.; Torbaghan, S.S.; Gibescu, M. Benefits of Clearing Capacity Markets in Short Term Horizon: The Case of Germany. In Proceedings of the 2018 15th International Conference on the European Energy Market (EEM), Stockholm, Sweden, 27–29 June 2018; pp. 1–5. [Google Scholar] [CrossRef]
- Siface, D. Optimal Sizing of a BESS Providing Multiple Services to the System: A Stochastic Approach. In Proceedings of the 2020 17th International Conference on the European Energy Market (EEM), Stockholm, Sweden, 16–18 September 2020; pp. 1–5. [Google Scholar] [CrossRef]
- Ge, Y.; Ye, H.; Loparo, K.A. Agent-Based Privacy Preserving Transactive Control for Managing Peak Power Consumption. IEEE Trans. Smart Grid 2020, 11, 4883–4890. [Google Scholar] [CrossRef]
- Regulation to the Energy Act Rozporządzenie Ministra Energii z dnia 6 Marca 2019 r. w Sprawie Szczegółowych Zasad Kształtowania i Kalkulacji Taryf Oraz Rozliczeń w Obrocie Energią Elektryczną; Climate and Environment Ministry: Wawelska, Poland, 2019.
- The Act of Energy Low in Poland April 10, 1997.
- Regulation to the Energy Act Rozporządzenie Ministra Klimatu I Środowiska z dnia 9 Listopada 2020 r. w Sprawie Pobierania Opłaty Mocowej i Wyznaczania Godzin Doby Przypadających na Szczytowe Zapotrzebowanie na moc w Systemie; Climate and Environment Ministry: Wawelska, Poland, 2020.
- Rotella Junior, P.; Rocha, L.C.S.; Morioka, S.N.; Bolis, I.; Chicco, G.; Mazza, A.; Janda, K. Economic Analysis of the Investments in Battery Energy Storage Systems: Review and Current Perspectives. Energies 2021, 14, 2503. [Google Scholar] [CrossRef]
- Ertugrul, N. Battery Storage Technologies, Applications and Trend in Renewable Energy. In Proceedings of the 2016 IEEE International Conference on Sustainable Energy Technologies (ICSET), Hanoi, Vietnam, 14–16 November 2016; ISBN 978-1-5090-5200-4/16. [Google Scholar] [CrossRef]
Publisher’s Note: MDPI stays neutral with regard to jurisdictional claims in published maps and institutional affiliations. |
© 2022 by the authors. Licensee MDPI, Basel, Switzerland. This article is an open access article distributed under the terms and conditions of the Creative Commons Attribution (CC BY) license (https://creativecommons.org/licenses/by/4.0/).








