A Backcasting Analysis toward a 100% Renewable Energy Transition by 2040 for Off-Grid Islands
Abstract
:1. Introduction
1.1. Hybrid Renewable Energy System (HRES)
1.2. Backcasting Analysis
1.3. Scenario Typology
2. Materials and Methods
2.1. Study Area
2.2. Research Framework
2.3. Development of Target Milestones
2.4. Techno-Enviro-Economic Analysis
2.4.1. Input Data
- Site description and electric load profile.
- Resource data.
- Technical and Economic data.
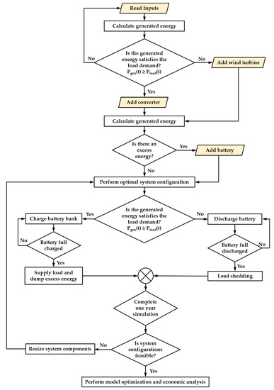
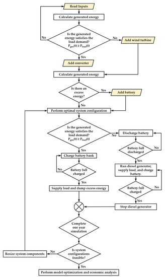
2.4.2. Optimization Analysis and Control Strategy
2.4.3. Optimization Result Outputs
- Net Present Cost (NPC)
- 2.
- Levelized Cost of Energy (LCOE)
- 3.
- Energy Payback Period
- 4.
- Greenhouse Gas Emissions
3. Results and Discussion
3.1. Techno-Enviro-Economic Analysis
3.2. Assessment of Targets
3.2.1. Energy Security
3.2.2. Energy Equity
3.2.3. Environmental Sustainability
4. Conclusions
Author Contributions
Funding
Institutional Review Board Statement
Informed Consent Statement
Data Availability Statement
Acknowledgments
Conflicts of Interest
References
- International Energy Agency. Global Energy Review 2021: Assessing the Effects of Economic Recoveries on Global Energy Demand and CO2 Emissions in 2021. Available online: https://iea.blob.core.windows.net/assets/d0031107-401d-4a2f-a48b-9eed19457335/GlobalEnergyReview2021.pdf (accessed on 8 May 2021).
- BP. Statistical Review of World Energy: 70th Edition. Available online: https://www.bp.com/content/dam/bp/business-sites/en/global/corporate/pdfs/energy-economics/statistical-review/bp-stats-review-2021-full-report.pdf (accessed on 15 October 2021).
- BP. Statistical Review of World Energy: 68th Edition. Available online: https://www.bp.com/content/dam/bp/business-sites/en/global/corporate/pdfs/energy-economics/statistical-review/bp-stats-review-2019-full-report.pdf (accessed on 10 September 2019).
- United Nations. Theme Report on Enabling SDGs through Inclusive, Just Energy Transitions: Towards the Achievement of SDG 7 and Net-Zero Emissions. Available online: https://www.un.org/sites/un2.un.org/files/2021-twg_3-b-062321.pdf (accessed on 5 March 2022).
- Wang, X.; Lo, K. Just transition: A conceptual review. Energy Res. Soc. Sci. 2021, 82, 102291. [Google Scholar] [CrossRef]
- Isa, N.M.; Das, H.S.; Tan, C.W.; Yatim, A.H.M.; Lau, K.Y. A techno-economic assessment of a combined heat and power photovoltaic/fuel cell/battery energy system in Malaysia hospital. Energy 2016, 112, 75–90. [Google Scholar] [CrossRef]
- Al-Ghussain, L.; Taylan, O.; Samu, R.; Fahrioglu, M. Techno-Economic Analysis of Photovoltaic-Hydrogen Fuel Cell/Pumped Hydro Storage System for Micro Grid Applications: Case Study in Cyprus. In Proceedings of the 2018 International Conference on Photovoltaic Science and Technologies (PVCon), Ankara, Turkey, 4–6 July 2018; pp. 1–6. [Google Scholar]
- Das, G.; De, M.; Mandal, K.K.; Mandal, S. Techno Economic Feasibility Analysis of Hybrid Energy System. In Proceedings of the 2018 Emerging Trends in Electronic Devices and Computational Techniques (EDCT), Kolkata, India, 8–9 March 2018; pp. 1–5. [Google Scholar]
- Usman, M.; Khan, M.T.; Rana, A.S.; Ali, S. Techno-economic analysis of hybrid solar-diesel-grid connected power generation system. J. Electr. Syst. Inf. Technol. 2018, 5, 653–662. [Google Scholar] [CrossRef]
- Shahzad, M.K.; Zahid, A.; Rashid, T.u.; Rehan, M.A.; Ali, M.; Ahmad, M. Techno-economic feasibility analysis of a solar-biomass off grid system for the electrification of remote rural areas in Pakistan using HOMER software. Renew. Energy 2017, 106, 264–273. [Google Scholar] [CrossRef]
- France Embassy: Manila. The Philippines Ratifies the Paris Agreement! Available online: https://ph.ambafrance.org/The-Philippines-ratifies-the-Paris-Agreement (accessed on 5 March 2022).
- WWF. What’s Next for the Philippines after COP26? Available online: https://wwf.org.ph/resource-center/story-archives-2021/whats-next-for-the-philippines-after-cop26/ (accessed on 5 March 2022).
- Republic of the Philippines: Department of Foreign Affairs. Statement of Foreign Affairs Secretary Teodoro, L. Locsin, Jr. on the 26th Session of the Conference of the Parties (COP26) to the UN Framework Convention on Climate Change. Available online: https://dfa.gov.ph/dfa-news/statements-and-advisoriesupdate/29652-statement-of-foreign-affairs-secretary-teodoro-l-locsin-jr-on-the-26th-session-of-the-conference-of-the-parties-cop26-to-the-un-framework-convention-on-climate-change (accessed on 5 March 2022).
- National Integrated Climate Change Database Information and Exchange System (NICCDIES). Climate Change Impacts. Available online: https://niccdies.climate.gov.ph/climate-change-impacts (accessed on 5 March 2022).
- Department of Energy. Philippine Energy Plan: Towards a Sustainable and Clean Energy Future 2020–2040. Available online: https://www.doe.gov.ph/sites/default/files/pdf/pep/PEP_2020-2040_signed_01102022.pdf (accessed on 14 February 2021).
- Philippines Energy Situation. Available online: https://energypedia.info/wiki/Philippines_Energy_Situation#Energy_Situation (accessed on 22 September 2019).
- International Renewable Energy Agency. Renewable Readiness Assessment: The Philippines. Available online: https://www.irena.org/DocumentDownloads/Publications/IRENA_RRA_Philippines_2017.pdf (accessed on 22 September 2019).
- National Grid Corporation of the Philippines. Technical Development Plan 2016–2040 Final Report Volume 1. Available online: https://www.ngcp.ph/Attachment-Uploads/TDP%202016-2040%20Final%20Report%20Volume%201%20Major%20Network%20Development-2019-05-14-16-43-41.pdf (accessed on 23 September 2019).
- Department of Energy. 2020 Power Statistics. Available online: https://www.doe.gov.ph/energy-statistics?q=energy-statistics/philippine-power-statistics (accessed on 8 May 2021).
- Department of Energy. PEP 2017–2040: Sectoral Plans and Roadmaps. Available online: https://www.doe.gov.ph/sites/default/files/pdf/pep/pep_volume_2_sectoral_plans_and_roadmaps.pdf (accessed on 21 September 2021).
- Acuña, L.G.; Lake, M.; Padilla, R.V.; Lim, Y.Y.; Ponzón, E.G.; Too, Y.C.S. Modelling autonomous hybrid photovoltaic-wind energy systems under a new reliability approach. Energy Convers. Manag. 2018, 172, 357–369. [Google Scholar] [CrossRef]
- Olatomiwa, L.; Mekhilef, S.; Huda, A.S.N.; Sanusi, K. Techno-economic analysis of hybrid PV–diesel–battery and PV–wind–diesel–battery power systems for mobile BTS: The way forward for rural development. Energy Sci. Eng. 2015, 3, 271–285. [Google Scholar] [CrossRef]
- Das, B.K.; Hoque, N.; Mandal, S.; Pal, T.K.; Raihan, M.A. A techno-economic feasibility of a stand-alone hybrid power generation for remote area application in Bangladesh. Energy 2017, 134, 775–788. [Google Scholar] [CrossRef]
- Girma, Z. Techno-economic analysis of photovoltaic pumping system for rural water supply in Ethiopia. Int. J. Sustain. Energy 2017, 36, 277–295. [Google Scholar] [CrossRef]
- Mehrpooya, M.; Mohammadi, M.; Ahmadi, E. Techno-economic-environmental study of hybrid power supply system: A case study in Iran. Sustain. Energy Technol. Assess. 2018, 25, 1–10. [Google Scholar] [CrossRef]
- Baneshi, M.; Hadianfard, F. Techno-economic feasibility of hybrid diesel/PV/wind/battery electricity generation systems for non-residential large electricity consumers under southern Iran climate conditions. Energy Convers. Manag. 2016, 127, 233–244. [Google Scholar] [CrossRef]
- Ghasemi, A.; Asrari, A.; Zarif, M.; Abdelwahed, S. Techno-economic analysis of stand-alone hybrid photovoltaic–diesel–battery systems for rural electrification in eastern part of Iran—A step toward sustainable rural development. Renew. Sustain. Energy Rev. 2013, 28, 456–462. [Google Scholar] [CrossRef]
- Ismail, M.S.; Moghavvemi, M.; Mahlia, T.M.I. Techno-economic analysis of an optimized photovoltaic and diesel generator hybrid power system for remote houses in a tropical climate. Energy Convers. Manag. 2013, 69, 163–173. [Google Scholar] [CrossRef]
- Nandi, S.K.; Ghosh, H.R. Techno-economical analysis of off-grid hybrid systems at Kutubdia Island, Bangladesh. Energy Policy 2010, 38, 976–980. [Google Scholar] [CrossRef]
- Mamaghani, A.H.; Escandon, S.A.A.; Najafi, B.; Shirazi, A.; Rinaldi, F. Techno-economic feasibility of photovoltaic, wind, diesel and hybrid electrification systems for off-grid rural electrification in Colombia. Renew. Energy 2016, 97, 293–305. [Google Scholar] [CrossRef]
- Kolhe, M.L.; Ranaweera, K.M.I.U.; Gunawardana, A.G.B.S. Techno-economic sizing of off-grid hybrid renewable energy system for rural electrification in Sri Lanka. Sustain. Energy Technol. Assess. 2015, 11, 53–64. [Google Scholar] [CrossRef]
- Kaabeche, A.; Ibtiouen, R. Techno-economic optimization of hybrid photovoltaic/wind/diesel/battery generation in a stand-alone power system. Sol. Energy 2014, 103, 171–182. [Google Scholar] [CrossRef]
- Wicaksana, H.; Muslim, M.M.; Hutapea, S.F.; Purwadi, A.; Haroen, Y. Design, implementation and techno-economic analysis of hybrid PV-Diesel for Off-grid system in Sebira Island. In Proceedings of the 2016 3rd Conference on Power Engineering and Renewable Energy (ICPERE), Yogyakarta, Indonesia, 29–30 November 2016; pp. 39–44. [Google Scholar]
- Mazumder, P.; Jamil, M.H.; Das, C.K.; Matin, M.A. Hybrid energy optimization: An ultimate solution to the power crisis of St. Martin Island, Bangladesh. In Proceedings of the 2014 9th International Forum on Strategic Technology (IFOST), Cox’s Bazar, Bangladesh, 21–23 October 2014; pp. 363–368. [Google Scholar]
- Khan, M.U.; Hassan, M.; Nawaz, M.H.; Ali, M.; Wazir, R. Techno-economic Analysis of PV/Wind/Biomass/Biogas Hybrid System for Remote Area Electrification of Southern Punjab (Multan), Pakistan using HOMER Pro. In Proceedings of the 2018 International Conference on Power Generation Systems and Renewable Energy Technologies (PGSRET), Islamabad, Pakistan, 10–12 September 2018; pp. 1–6. [Google Scholar]
- Salehin, S.; Ferdaous, M.T.; Chowdhury, R.M.; Shithi, S.S.; Rofi, M.S.R.B.; Mohammed, M.A. Assessment of renewable energy systems combining techno-economic optimization with energy scenario analysis. Energy 2016, 112, 729–741. [Google Scholar] [CrossRef]
- Cahill, B.; Allen, M.M.; Ladislaw, S. Just Transition Concepts and Relevance for Climate Action: A Preliminary Framework. Available online: https://www.climateinvestmentfunds.org (accessed on 4 February 2021).
- Askari, I.B.; Askari, L.B.; Kaykhah, M.M.; Askari, H.B. Optimisation and techno-economic feasibility analysis of hybrid (photovoltaic/wind/fuel cell) energy systems in Kerman, Iran; considering the effects of electrical load and energy storage technology. Int. J. Sustain. Energy 2013, 33, 635–649. [Google Scholar] [CrossRef]
- Li, C.; Yu, W. Techno-economic comparative analysis of off-grid hybrid photovoltaic/diesel/battery and photovoltaic/battery power systems for a household in Urumqi, China. J. Clean. Prod. 2016, 124, 258–265. [Google Scholar] [CrossRef]
- Dursun, B.; Gokcol, C.; Umut, I.; Ucar, E.; Kocabey, S. Techno-Economic Evaluation of a Hybrid PV—Wind Power Generation System. Int. J. Green Energy 2013, 10, 117–136. [Google Scholar] [CrossRef]
- Sen, R.; Bhattacharyya, S.C. Off-grid electricity generation with renewable energy technologies in India: An application of HOMER. Renew. Energy 2014, 62, 388–398. [Google Scholar] [CrossRef]
- Barua, A.; Jain, A.K.; Gupta, M.; Mishra, P.K. Control and techno-economic analysis of PV-diesel-battery based hybrid microgrid system. In Proceedings of the 2017 Conference on Information and Communication Technology (CICT), Gwalior, India, 3–5 November 2017; pp. 1–5. [Google Scholar]
- Hoq, M.T.; Hasan, A.S.M.M.; Kabir, M.; Sakib, T. Renewable Energy Potential Assessment for Electricity Production in Hatiya Island Bangladesh. In Proceedings of the 5th International Conference on Developments in Renewable Energy Technology (ICDRET), Kathmandu, Nepal, 29–31 March 2018. [Google Scholar]
- Tzamalis, G.; Zoulias, E.I.; Stamatakis, E.; Parissis, O.S.; Stubos, A.; Lois, E. Techno-economic analysis of RES & hydrogen technologies integration in remote island power system. Int. J. Hydrogen Energy 2013, 38, 11646–11654. [Google Scholar] [CrossRef]
- Lovins, A.B. Soft Energy Paths: Towards a Durable Peace; Harper & Row: New York, NY, USA, 1977; ISBN 0060906537. [Google Scholar]
- Giurco, D.; Cohen, B.; Langham, E.; Warnken, M. Backcasting energy futures using industrial ecology. Technol. Forecast. Soc. Change 2011, 78, 797–818. [Google Scholar] [CrossRef] [Green Version]
- Kishita, Y.; McLellan, B.C.; Giurco, D.; Aoki, K.; Yoshizawa, G.; Handoh, I.C. Designing backcasting scenarios for resilient energy futures. Technol. Forecast. Soc. Change 2017, 124, 114–125. [Google Scholar] [CrossRef]
- Vallabhaneni, A.V. Energy Transition in the Andaman and Nicobar Islands: Backcasting Analysis to Aid a Transition to Sustainable Energy in the Andaman and Nicobar Islands by 2040; Delft University of Technology: Delft, The Netherlands, 2018. [Google Scholar]
- Agarwala, Y. 100% Renewable Energy Transition in Small Island Developing States (SIDS): Quick Scan Backcasting for 2 Islands in the Caribbean-Curacao and Grenada; Delft University of Technology: Delft, The Netherlands, 2017. [Google Scholar]
- Quist, J. Backcasting for a Sustainable Future: The Impact After 10 Years; Eburon: Delft, The Netherlands, 2007. [Google Scholar]
- Olsson, L.; Hjalmarsson, L.; Wikström, M.; Larsson, M. Bridging the implementation gap: Combining backcasting and policy analysis to study renewable energy in urban road transport. Transp. Policy 2015, 37, 72–82. [Google Scholar] [CrossRef] [Green Version]
- Sykes, P.; Bell, M.; Dissanayake, D. Combined use of a backcast scenario and cross-impact matrix analysis to identify causes of uncertainty in a nascent transport infrastructure project. Transp. Res. Part B Methodol. 2018, 116, 124–140. [Google Scholar] [CrossRef] [Green Version]
- Mattila, T.; Antikainen, R. Backcasting sustainable freight transport systems for Europe in 2050. Energy Policy 2011, 39, 1241–1248. [Google Scholar] [CrossRef]
- Sykes, P.; Bell, M.; Dissanayake, D. Identifying the factors driving the uncertainty in transport infrastructure project by application of structural dynamic analysis to a backcast scenario. Futures 2019, 111, 26–41. [Google Scholar] [CrossRef]
- Kehbila, A.G.; Masumbuko, R.K.; Ogeya, M.; Osano, P. Assessing transition pathways to low-carbon electricity generation in Kenya: A hybrid approach using backcasting, socio-technical scenarios and energy system modelling. Renew. Sustain. Energy Transit. 2021, 1, 100004. [Google Scholar] [CrossRef]
- Wen, Z.-G.; Di, J.-H.; Yu, X.-W.; Zhang, X. Analyses of CO2 mitigation roadmap in China’s power industry: Using a Backcasting Model. Appl. Energy 2017, 205, 644–653. [Google Scholar] [CrossRef]
- Ashina, S.; Fujino, J.; Masui, T.; Ehara, T.; Hibino, G. A roadmap towards a low-carbon society in Japan using backcasting methodology: Feasible pathways for achieving an 80% reduction in CO2 emissions by 2050. Energy Policy 2012, 41, 584–598. [Google Scholar] [CrossRef]
- Tuominen, A.; Tapio, P.; Varho, V.; Järvi, T.; Banister, D. Pluralistic backcasting: Integrating multiple visions with policy packages for transport climate policy. Futures 2014, 60, 41–58. [Google Scholar] [CrossRef]
- Bellocchi, S.; Gambini, M.; Manno, M.; Stilo, T.; Vellini, M. Positive interactions between electric vehicles and renewable energy sources in CO2-reduced energy scenarios: The Italian case. Energy 2018, 161, 172–182. [Google Scholar] [CrossRef]
- Hori, K.; Kim, J.; Kawase, R.; Kimura, M.; Matsui, T.; Machimura, T. Local energy system design support using a renewable energy mix multi-objective optimization model and a co-creative optimization process. Renew. Energy 2020, 156, 1278–1291. [Google Scholar] [CrossRef]
- Matsuo, Y.; Endo, S.; Nagatomi, Y.; Shibata, Y.; Komiyama, R.; Fujii, Y. Investigating the economics of the power sector under high penetration of variable renewable energies. Appl. Energy 2020, 267, 113956. [Google Scholar] [CrossRef]
- Park, N.-B.; Yun, S.-J.; Jeon, E.-C. An analysis of long-term scenarios for the transition to renewable energy in the Korean electricity sector. Energy Policy 2013, 52, 288–296. [Google Scholar] [CrossRef]
- Pregger, T.; Nitsch, J.; Naegler, T. Long-term scenarios and strategies for the deployment of renewable energies in Germany. Energy Policy 2013, 59, 350–360. [Google Scholar] [CrossRef]
- Hong, J.H.; Kim, J.; Son, W.; Shin, H.; Kim, N.; Lee, W.K.; Kim, J. Long-term energy strategy scenarios for South Korea: Transition to a sustainable energy system. Energy Policy 2019, 127, 425–437. [Google Scholar] [CrossRef]
- Quist, J. Backcasting. In Foresight in Organizations: Methods and Tools; Taylor & Francis: Oxfordshire, UK, 2016; pp. 125–144. [Google Scholar] [CrossRef]
- Wangel, J. Change by whom? Four ways of adding actors and governance in backcasting studies. Futures 2011, 43, 880–889. [Google Scholar] [CrossRef]
- Quist, J.; Thissen, W.A.H.; Vergragt, P.J.J.T.F.; Change, S. The impact and spin-off of participatory backcasting: From vision to niche. Technol. Forecast. Soc. Change 2011, 78, 883–897. [Google Scholar] [CrossRef]
- Zimmermann, M.; Darkow, I.-L.; von der Gracht, H.A. Integrating Delphi and participatory backcasting in pursuit of trustworthiness—The case of electric mobility in Germany. Technol. Forecast. Soc. Change 2012, 79, 1605–1621. [Google Scholar] [CrossRef]
- Amer, M.; Daim, T.U.; Jetter, A. A review of scenario planning. Futures 2013, 46, 23–40. [Google Scholar] [CrossRef]
- Börjeson, L.; Höjer, M.; Dreborg, K.-H.; Ekvall, T.; Finnveden, G. Scenario Types and Techniques: Towards a User’s Guide. Futures 2006, 38, 723–739. [Google Scholar] [CrossRef]
- Amara, R. Views on futures research methodology. Futures 1991, 23, 645–649. [Google Scholar] [CrossRef]
- Vergragt, P.J.; Quist, J. Backcasting for sustainability: Introduction to the special issue. Technol. Forecast. Soc. Change 2011, 78, 747–755. [Google Scholar] [CrossRef]
- Svenfelt, Å.; Alfredsson, E.C.; Bradley, K.; Fauré, E.; Finnveden, G.; Fuehrer, P.; Gunnarsson-Östling, U.; Isaksson, K.; Malmaeus, M.; Malmqvist, T.; et al. Scenarios for sustainable futures beyond GDP growth 2050. Futures 2019, 111, 1–14. [Google Scholar] [CrossRef]
- Åkerman, J.; Kamb, A.; Larsson, J.; Nässén, J. Low-carbon scenarios for long-distance travel 2060. Transp. Res. Part D Transp. Environ. 2021, 99, 103010. [Google Scholar] [CrossRef]
- Nogués, S.; González-González, E.; Cordera, R. New urban planning challenges under emerging autonomous mobility: Evaluating backcasting scenarios and policies through an expert survey. Land Use Policy 2020, 95, 104652. [Google Scholar] [CrossRef]
- Lillo, P.; Ferrer Martí, L.; Fernández-Baldor, Á.; Ramírez, B. A new integral management model and evaluation method to enhance sustainability of renewable energy projects for energy and sanitation services. Energy Sustain. Dev. J. Int. Energy Initiat. 2015, 29, 1–12. [Google Scholar] [CrossRef] [Green Version]
- Merzic, A.; Music, M.; Haznadar, Z. Conceptualizing sustainable development of conventional power systems in developing countries–A contribution towards low carbon future. Energy 2017, 126, 112–123. [Google Scholar] [CrossRef]
- Shortall, R.; Davidsdottir, B. How to measure national energy sustainability performance: An Icelandic case-study. Energy Sustain. Dev. 2017, 39, 29–47. [Google Scholar] [CrossRef]
- World Energy Council. World Energy Trilemma Index 2021 Report. Available online: https://www.worldenergy.org/publications/entry/world-energy-trilemma-index-2021 (accessed on 14 February 2021).
- Supapo, K.R.M.; Lozano, L.; Tabañag, I.D.F.; Querikiol, E.M. A Geospatial Approach to Energy Planning in Aid of Just Energy Transition in Small Island Communities in the Philippines. Appl. Sci. 2021, 11, 11955. [Google Scholar] [CrossRef]
- National Renewable Energy Agency Laboratory. National Solar Radiation Database. Available online: https://nsrdb.nrel.gov (accessed on 15 January 2021).
- USEPA (United States Environmental Protection Agency). Data Documentation for Mapping and Screening Criteria for Renewable Energy Generation Potential on EPA and State Tracked Sites RE-Powering America’s Land Initiative. Available online: https://www.epa.gov/sites/default/files/2015-04/documents/repowering_mapper_datadocumentation.pdf (accessed on 3 October 2021).
- NASA. NASA Prediction of Worldwide Energy Resource (POWER) Database. Available online: https://nsrdb.nrel.gov (accessed on 16 January 2022).
- Ramesh, M.; Saini, R.P. Dispatch strategies based performance analysis of a hybrid renewable energy system for a remote rural area in India. J. Clean. Prod. 2020, 259, 120697. [Google Scholar] [CrossRef]
- Chauhan, A.; Saini, R.P. Techno-economic optimization based approach for energy management of a stand-alone integrated renewable energy system for remote areas of India. Energy 2016, 94, 138–156. [Google Scholar] [CrossRef]
- Kotb, K.M.; Elkadeem, M.R.; Khalil, A.; Imam, S.M.; Hamada, M.A.; Sharshir, S.W.; Dán, A. A Fuzzy Decision-Making Model for Optimal Design of Solar, Wind, Diesel-Based RO Desalination Integrating Flow-Battery and Pumped-Hydro Storage: Case Study in Baltim, Egypt. Energy Convers. Manag. 2021, 235, 113962. [Google Scholar] [CrossRef]
- Nawaz, M.H.; Khan, M.U.; Zahra, A.; Ali, M.; Wazir, R.; Ullah, K. Optimal Economic Analysis of Hybrid Off Grid (Standalone) Energy System for Provincial Capitals of Pakistan: A comparative Study Based On Simulated Results Using Real-Time Data. In Proceedings of the 2018 International Conference on Power Generation Systems and Renewable Energy Technologies (PGSRET), Islamabad, Pakistan, 10–12 September 2018; pp. 1–6. [Google Scholar]
- Kuznetsov, O.N.; Sultan, H.M.; Aljendy, R.I.; Diab, A.A.Z. Economic Feasibility Analysis of PV/Wind/Diesel/Battery Isolated Microgrid for Rural Electrification in South Egypt. In Proceedings of the 2019 IEEE Conference of Russian Young Researchers in Electrical and Electronic Engineering (EIConRus), Saint Petersburg and Moscow, Russia, 28–31 January 2019; pp. 1001–1006. [Google Scholar]
- Kumari, J.; Subathra, P.; Moses, J.E.; Shruthi, D. Economic analysis of hybrid energy system for rural electrification using HOMER. In Proceedings of the 2017 International Conference on Innovations in Electrical, Electronics, Instrumentation and Media Technology (ICEEIMT), Coimbatore, India, 3–4 February 2017; pp. 151–156. [Google Scholar]
- Sandeep, G.; Vakula, V.S. Optimal combination and sizing of a standalone hybrid power system using HOMER. In Proceedings of the 2016 International Conference on Electrical, Electronics, and Optimization Techniques (ICEEOT), Chennai, India, 3–5 March 2016; pp. 4141–4144. [Google Scholar]
- Shanmugam, R.; Chattamvelli, R. Statistics for Scientists and Engineers, 1st ed.; John Wiley & Sons, Inc.: Hoboken, NJ, USA, 2015. [Google Scholar]
- Malek, A.B.M.A.; Hasanuzzaman, M.; Rahim, N.A.; Al Turki, Y.A. Techno-economic analysis and environmental impact assessment of a 10 MW biomass-based power plant in Malaysia. J. Clean. Prod. 2017, 141, 502–513. [Google Scholar] [CrossRef]
- Olvido, M.B.; Morales, L.T. Philippines Country Report. In Energy Outlook and Energy Saving Potential in East Asia 2020; Han, P., Kimura, S., Eds.; ERIA: Jakarta, Indonesia, 2021; pp. 225–247. [Google Scholar]
- Climate Action Tracker. Available online: https://climateactiontracker.org/countries/philippines/2020-11-27/ (accessed on 5 March 2022).
- Smith, S. Just Transition: A Report for the OECD. Available online: https://www.ituc-csi.org/just-transition-centre (accessed on 1 February 2021).






| Island | Current Installed Rated Capacity (MW) | Load Demand (kWh/day) | Peak Demand (kW) | Load Factor |
|---|---|---|---|---|
| Araceli | 1.386 | 3728.78 | 238 | 0.65 |
| Balabac | 1.086 | 2693.04 | 190 | 0.59 |
| Cuyo | 3.2 | 22,065.09 | 1467 | 0.63 |
| GHI (kWh/m2/day) | Clearness Index | GHI (kWh/m2/day) | Clearness Index | GHI (kWh/m2/day) | Clearness Index | |
|---|---|---|---|---|---|---|
| Araceli | Balabac | Cuyo | ||||
| January | 4.513 | 0.512 | 4.932 | 0.539 | 4.758 | 0.543 |
| February | 4.942 | 0.520 | 5.495 | 0.563 | 5.454 | 0.575 |
| March | 5.547 | 0.544 | 6.234 | 0.605 | 6.246 | 0.613 |
| April | 5.604 | 0.532 | 6.174 | 0.589 | 6.208 | 0.589 |
| May | 5.022 | 0.480 | 5.313 | 0.516 | 5.406 | 0.516 |
| June | 4.669 | 0.452 | 5.075 | 0.503 | 4.753 | 0.459 |
| July | 4.763 | 0.460 | 5.122 | 0.505 | 4.886 | 0.471 |
| August | 4.884 | 0.468 | 5.224 | 0.505 | 4.977 | 0.477 |
| September | 4.942 | 0.482 | 5.224 | 0.507 | 5.016 | 0.489 |
| October | 4.732 | 0.489 | 5.155 | 0.522 | 4.847 | 0.503 |
| November | 4.530 | 0.507 | 4.653 | 0.503 | 4.600 | 0.517 |
| December | 4.720 | 0.552 | 4.885 | 0.548 | 4.712 | 0.554 |
| Description | Generator | PV Modules | Wind Turbine | Battery | Converter |
|---|---|---|---|---|---|
| Material | - | Monocrystalline | GFK/epoxy | Lithium-ion | - |
| Fuel | Diesel | ||||
| Fuel cost | USD 1/L | ||||
| Nominal efficiency | - | 13% | - | - | - |
| Nominal capacity | - | - | - | 300 Ah | - |
| Nominal voltage | - | 45.3 V | - | 220 V | - |
| Nominal energy capacity | - | - | - | 14.4 kWh | - |
| Operating temperature | - | 44.3 °C | - | - | - |
| Cut-in wind speed | - | - | 4 m/s | - | - |
| Cut-out wind speed | - | - | 25 m/s | - | - |
| Hub height | - | - | 50 m | - | - |
| Capital cost | $500/kW | $1000/kW | $973/kW | $900 | $140/kW |
| Replacement cost | $400/kW | $1000/kW | $873/kW | $900 | $140/kW |
| O & M | $0.02/op.h | $10/kW | $5/kW | $90 | $14/kW |
| Lifetime | 15,000 h | 25 years | 20 years | 10 years | 15 years |
| Inverter efficiency | - | - | - | - | 97.5% |
| Rectifier efficiency | - | - | - | - | 100% |
| Target | System Configurations | Component Size | Electrical Production (kWh/yr) | Load Demand (kWh/yr) | Excess Energy (kWh/yr) | Peak Load (kWp) | ||||||||
|---|---|---|---|---|---|---|---|---|---|---|---|---|---|---|
![]() | ![]() | ![]() | ![]() | ![]() | ![]() | ![]() | ![]() | ![]() | ![]() | |||||
| Araceli | ||||||||||||||
| MTS | ● | ● | ● | ● | 363 kW | 1000 kW | - | 269 strings | 282 kW | 1,687,668 | 1,551,561 | 92,933 | 269 | |
| ATS | ● | ● | ● | ● | - | 1000 kW | 200 kW | 228 strings | 341 kW | 2,369,402 | 1,985,998 | 383,404 | 344 | |
| Balabac | ||||||||||||||
| MTS | ● | ● | ● | ● | 323 kW | 700 kW | - | 182 strings | 213 kW | 1,260,985 | 1,163,432 | 64,823 | 221 | |
| ATS | ● | ● | ● | ● | - | 1000 kW | - | 237 strings | 274 kW | 1,503,765 | 1,489,193 | 14,572 | 283 | |
| Cuyo | ||||||||||||||
| MTS | ● | ● | ● | ● | 1700 kW | 3200 kW | - | 695 strings | 1497 kW | 9,447,998 | 9,250,446 | 53,693 | 1681 | |
| ATS | ● | ● | ● | ● | - | 3200 kW | 3000 kW | 988 strings | 1883 kW | 12,996,864 | 11,841,436 | 1,155,428 | 2152 | |
| Target | Capital Cost (USD) | NPC (USD) | LCOE (USD/kWh) | Payback Period (Year) |
|---|---|---|---|---|
| Araceli | ||||
| Minimal Transition Scenario (MTS) | 1,463,074.17 | 3,352,228.00 | 0.167 | 2.99 |
| Absolute Transition Scenario (ATS) | 1,447,583.75 | 2,645,441.00 | 0.103 | 2.93 |
| Balabac | ||||
| Minimal Transition Scenario (MTS) | 1,055,091.57 | 2,448,940.00 | 0.163 | 2.92 |
| Absolute Transition Scenario (ATS) | 1,251,727.08 | 2,652,098.00 | 0.138 | 3.70 |
| Cuyo | ||||
| Minimal Transition Scenario (MTS) | 4,885,141.25 | 27,775,330.00 | 0.232 | 2.66 |
| Absolute Transition Scenario (ATS) | 7,271,820.00 | 19,478,720.00 | 0.127 | 2.87 |
| Pollutant | Araceli | Balabac | Cuyo | ||||||
|---|---|---|---|---|---|---|---|---|---|
| Value (kg/yr) | Value (kg/yr) | Value (kg/yr) | |||||||
| BAU | MTS | ATS | BAU | MTS | ATS | BAU | MTS | ATS | |
| Carbon Dioxide (CO2) | 1,040,115 | 210,672 | 0 | 752,771 | 160,419 | 0 | 6,048,500 | 3,558,629 | 0 |
| Carbon Monoxide (CO) | 7076 | 1433 | 0 | 5121 | 1091 | 0 | 41,148 | 24,210 | 0 |
| Unburned Hydrocarbons | 286 | 58.0 | 0 | 207 | 44.2 | 0 | 1665 | 980 | 0 |
| Particulate Matter | 28.3 | 5.73 | 0 | 20.5 | 4.37 | 0 | 165 | 96.9 | 0 |
| Sulfur Dioxide (SO2) | 2549 | 516 | 0 | 1845 | 393 | 0 | 14,823 | 8721 | 0 |
| Nitrogen Oxide (NOx) | 566 | 115 | 0 | 410 | 87.3 | 0 | 3292 | 1937 | 0 |
Publisher’s Note: MDPI stays neutral with regard to jurisdictional claims in published maps and institutional affiliations. |
© 2022 by the authors. Licensee MDPI, Basel, Switzerland. This article is an open access article distributed under the terms and conditions of the Creative Commons Attribution (CC BY) license (https://creativecommons.org/licenses/by/4.0/).
Share and Cite
Supapo, K.R.M.; Lozano, L.; Tabañag, I.D.F.; Querikiol, E.M. A Backcasting Analysis toward a 100% Renewable Energy Transition by 2040 for Off-Grid Islands. Energies 2022, 15, 4794. https://doi.org/10.3390/en15134794
Supapo KRM, Lozano L, Tabañag IDF, Querikiol EM. A Backcasting Analysis toward a 100% Renewable Energy Transition by 2040 for Off-Grid Islands. Energies. 2022; 15(13):4794. https://doi.org/10.3390/en15134794
Chicago/Turabian StyleSupapo, Khrisydel Rhea M., Lorafe Lozano, Ian Dominic F. Tabañag, and Edward M. Querikiol. 2022. "A Backcasting Analysis toward a 100% Renewable Energy Transition by 2040 for Off-Grid Islands" Energies 15, no. 13: 4794. https://doi.org/10.3390/en15134794
APA StyleSupapo, K. R. M., Lozano, L., Tabañag, I. D. F., & Querikiol, E. M. (2022). A Backcasting Analysis toward a 100% Renewable Energy Transition by 2040 for Off-Grid Islands. Energies, 15(13), 4794. https://doi.org/10.3390/en15134794











