The Transposition of Energy Communities into Swedish Regulations: Overview and Critique of Emerging Regulations
Abstract
:1. Introduction
2. Background: Energy Communities in the CEP
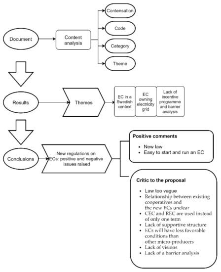
3. Materials and Methods
4. The Proposed Transposition of ECs into Swedish Regulations
The Content of the Proposed Law
5. The Referral Bodies’ Responses to the Suggested Regulations
5.1. Introducing ECs in a Swedish Context
5.2. ECs and Ownership of an Electricity Grid
5.3. Lack of Incentive Programs and Barrier Analysis
5.4. Summary of the Main Issues Raised in the Consultancy Reports
6. Discussion
6.1. The Ei Focuses on Ease Rather than Incentives
6.2. Lack of Alternative Visions and Barrier Analysis
Funding
Institutional Review Board Statement
Informed Consent Statement
Data Availability Statement
Acknowledgments
Conflicts of Interest
References
- European Commission. Clean Energy for All Europeans; Publications Office of the European Union: Luxembourg, 2019. [Google Scholar]
- Tricarico, L. Is community earning enough? Reflections on engagement processes and drivers in two Italian energy communities. Energy Res. Soc. Sci. 2021, 72, 101899. [Google Scholar] [CrossRef]
- Seyfang, G.; Park, J.J.; Smith, A. A thousand flowers blooming? An examination of community energy in the UK. Energy Policy 2013, 61, 977–989. [Google Scholar] [CrossRef]
- Walker, G.; Devine-Wright, P. Community renewable energy: What should it mean? Energy Policy 2008, 36, 497–500. [Google Scholar] [CrossRef]
- Jenkins, K.E.H. Energy justice, energy democracy, and sustainability: Normative approaches to the consumer ownership of renewables. In Energy Transition: Financing Consumer Co-Ownership in Renewables; Springer International Publishing: New York, NY, USA, 2019; pp. 79–97. [Google Scholar]
- Vansintjan, D. The Energy Transition to Energy Democracy; REScoop: Antwerp, Belgium, 2015. [Google Scholar]
- European Union. Directive (EU) 2018/2001, European Parliament and Council Directive (EU) 2018/2001 of the European Parliament and of the Council of 11 December 2018 on the Promotion of the Use of Energy from Renewable Sources; European Union: Brussels, Belgium, 2018; Volume 2021. [Google Scholar]
- European Union. Directive (EU) 2019/944, European Parliament and Council of the European Union Directive (EU) 2019/944 of the European Parliament and of the Council of 5 June 2019 on Common Rules for the Internal Market for Electricity and Amending Directive 2012/27/EU (Recast); European Union: Brussels, Belgium, 2019; Volume 2021. [Google Scholar]
- Roberts, J.; Frieden, D.; d’Herbemont, S. Energy Community Definitions. Available online: https://www.compile-project.eu/wp-content/uploads/Explanatory-note-on-energy-community-definitions.pdf (accessed on 1 December 2019).
- Lowitzsch, J.; Hoicka, C.E.; van Tulder, F.J. Renewable energy communities under the 2019 European Clean Energy Package—Governance model for the energy clusters of the future? Renew. Sustain. Energy Rev. 2020, 122, 109489. [Google Scholar] [CrossRef]
- Wuebben, D.; Romero-Luis, J.; Gertrudix, M. Citizen science and citizen energy communities: A systematic review and potential alliances for SDGs. Sustainability 2020, 12, 10096. [Google Scholar] [CrossRef]
- Candelise, C.; Ruggieri, G. Status and evolution of the community energy sector in Italy. Energies 2020, 13, 1888. [Google Scholar] [CrossRef] [Green Version]
- Hoicka, C.E.; Lowitzsch, J.; Brisbois, M.C.; Kumar, A.; Camargo, L.R. Implementing a just renewable energy transition: Policy advice for transposing the new European rules for renewable energy communities. Energy Policy 2021, 156, 112435. [Google Scholar] [CrossRef]
- Fina, B.; Fechner, H. Transposition of European Guidelines for Energy Communities into Austrian Law: A Comparison and Discussion of Issues and Positive Aspects. Energies 2021, 14, 3922. [Google Scholar] [CrossRef]
- Roberts, J. Power to the people? Implications of the Clean Energy Package for the role of community ownership in Europe’s energy transition. Rev. Eur. Comp. Int. Environ. Law 2020, 29, 232–244. [Google Scholar] [CrossRef]
- Horstink, L.; Wittmayer, J.M.; Ng, K.; Luz, G.P.; Marín-González, E.; Gährs, S.; Campos, I.; Holstenkamp, L.; Oxenaar, S.; Brown, D. Collective renewable energy prosumers and the promises of the energy union: Taking stock. Energies 2020, 13, 421. [Google Scholar] [CrossRef] [Green Version]
- Gorroño-Albizu, L.; Sperling, K.; Djørup, S. The past, present and uncertain future of community energy in Denmark: Critically reviewing and conceptualising citizen ownership. Energy Res. Soc. Sci. 2019, 57, 101231. [Google Scholar] [CrossRef]
- Becker, S.; Kunze, C. Transcending community energy: Collective and politically motivated projects in renewable energy (CPE) across Europe. People Place Policy Online 2014, 8, 180–191. [Google Scholar] [CrossRef] [Green Version]
- Magnusson, D.; Palm, J. Come together-the development of Swedish energy communities. Sustainability 2019, 11, 1056. [Google Scholar] [CrossRef] [Green Version]
- Palm, J. Energy Communities in Different National Settings—Barriers, Enablers and Best Practices; Deliverable D3.3 Developed as Part of the NEWCOMERS Project, Funded under EU H2020 Grant Agreement 837752. Available online: https://www.newcomersh2020.eu/upload/files/Deliverable%203_3_%20Energy%20communities%20in%20different%20national%20settings_barriers%2C%20enablers%20and%20best%20practices.pdf (accessed on 1 July 2021).
- Cucchiella, F.; Condemi, A.; Rotilio, M.; Annibaldi, V. Energy Transitions in Western European Countries: Regulation Comparative Analysis. Energies 2021, 14, 3940. [Google Scholar] [CrossRef]
- Mikova, N.; Eichhammer, W.; Pfluger, B. Low-carbon energy scenarios 2050 in north-west European countries: Towards a more harmonised approach to achieve the EU targets. Energy Policy 2019, 130, 448–460. [Google Scholar] [CrossRef]
- CEER. Regulatory Aspects of Self-Consumption and Energy Communities. Available online: https://www.ceer.eu/documents/104400/-/-/8ee38e61-a802-bd6f-db27-4fb61aa6eb6a (accessed on 1 December 2019).
- Ruggiero, S.; Busch, H.; Hansen, T.; Isakovic, A. Context and agency in urban community energy initiatives: An analysis of six case studies from the Baltic Sea Region. Energy Policy 2021, 148, 111956. [Google Scholar] [CrossRef]
- Gancheva, M.; O’Brien, S.; Crook, N.; Monteiro, C. Models of Local Energy Ownership and the Role of Local Energy Communities in Energy Transition in Europe; European Committee of the Regions: Bruxelles, Belgium, 2018. [Google Scholar]
- Hanke, F.; Lowitzsch, J. Empowering vulnerable consumers to join renewable energy communities-towards an inclusive design of the clean energy package. Energies 2020, 13, 1615. [Google Scholar] [CrossRef] [Green Version]
- Koirala, B.P.; Araghi, Y.; Kroesen, M.; Ghorbani, A.; Hakvoort, R.A.; Herder, P.M. Trust, awareness, and independence: Insights from a socio-psychological factor analysis of citizen knowledge and participation in community energy systems. Energy Res. Soc. Sci. 2018, 38, 33–40. [Google Scholar] [CrossRef]
- Bomberg, E.; McEwen, N. Mobilizing community energy. Energy Policy 2012, 51, 435–444. [Google Scholar] [CrossRef]
- Koch, J.; Christ, O. Household participation in an urban photovoltaic project in Switzerland: Exploration of triggers and barriers. Sustain. Cities Soc. 2018, 37, 420–426. [Google Scholar] [CrossRef]
- Rahmani, S.; Murayama, T.; Nishikizawa, S. Review of Community Renewable Energy Projects: The Driving Factors and Their Continuation in the Upscaling Process. In IOP Conference Series: Earth and Environmental Science; IOP Publishing: Bristol, UK, 2020; p. 012033. [Google Scholar]
- Ines, C.; Guilherme, P.L.; Esther, M.-G.; Swantje, G.; Stephen, H.; Lars, H. Regulatory challenges and opportunities for collective renewable energy prosumers in the EU. Energy Policy 2020, 138, 111212. [Google Scholar] [CrossRef]
- Brummer, V. Community energy—Benefits and barriers: A comparative literature review of Community Energy in the UK, Germany and the USA, the benefits it provides for society and the barriers it faces. Renew. Sustain. Energy Rev. 2018, 94, 187–196. [Google Scholar] [CrossRef]
- Warbroek, B.; Hoppe, T.; Coenen, F.; Bressers, H. The role of intermediaries in supporting local low-carbon energy initiatives. Sustainability 2018, 10, 2450. [Google Scholar] [CrossRef] [Green Version]
- Wagemans, D.; Scholl, C.; Vasseur, V. Facilitating the Energy Transition—The Governance Role of Local Renewable Energy Cooperatives. Energies 2019, 12, 4171. [Google Scholar] [CrossRef] [Green Version]
- Hall, S.; Brown, D.; Davis, M.; Ehrtmann, M.; Holstenkamp, L. Business Models for Prosumers for Prosumers in Europe. Available online: https://proseu.eu/sites/default/files/Resources/PROSEU_D4.1_Business%20models%20for%20collective%20prosumers.pdf (accessed on 1 April 2020).
- Wierling, A.; Schwanitz, V.J.; Zeiß, J.P.; Bout, C.; Candelise, C.; Gilcrease, W.; Gregg, J.S. Statistical evidence on the role of energy cooperatives for the energy transition in European countries. Sustainability 2018, 10, 3339. [Google Scholar] [CrossRef] [Green Version]
- Energimarknadsinspektionen. Ren Energi Inom EU; Ei: Eskilstuna, Sweden, 2020. [Google Scholar]
- Elo, S.; Kyngäs, H. The qualitative content analysis process. J. Adv. Nurs. 2008, 62, 107–115. [Google Scholar] [CrossRef] [PubMed]
- Bacchi, C.L. Women, Policy and Politics: The Construction of Policy Problems; Sage: New York, NY, USA, 1999. [Google Scholar]
- Parsons, W. Public Policy: An Introduction to the Theory and Practice of Policy Analysis; Elgar: Aldershot, UK, 1995. [Google Scholar]
- Flyvbjerg, B. Making Social Science Matter: Why Social Inquiry Fails and How it Can Succeed Again; Cambridge University Press: Cambridge, UK, 2001. [Google Scholar]
- George, A.L.; Bennett, A. Case Studies and Theory Development in the Social Sciences; MIT: Cambridge, UK, 2005. [Google Scholar]
- Creamer, E.; Eadson, W.; van Veelen, B.; Pinker, A.; Tingey, M.; Braunholtz-Speight, T.; Markantoni, M.; Foden, M.; Lacey-Barnacle, M. Community energy: Entanglements of community, state, and private sector. Geogr. Compass 2018, 12, e12378. [Google Scholar] [CrossRef]
- Gui, E.M.; MacGill, I. Typology of future clean energy communities: An exploratory structure, opportunities, and challenges. Energy Res. Soc. Sci. 2018, 35, 94–107. [Google Scholar] [CrossRef]
- Walker, G.; Hunter, S.; Devine-Wright, P.; Evans, B.; Fay, H. Harnessing community energies: Explaining and evaluating community-based localism in renewable energy policy in the UK. Glob. Environ. Politics 2007, 7, 64–82. [Google Scholar] [CrossRef]
- Kooij, H.-J.; Oteman, M.; Veenman, S.; Sperling, K.; Magnusson, D.; Palm, J.; Hvelplund, F. Between grassroots and treetops: Community power and institutional dependence in the renewable energy sector in Denmark, Sweden and the Netherlands. Energy Res. Soc. Sci. 2018, 37, 52–64. [Google Scholar] [CrossRef]
- Palm, J. Development of sustainable energy systems in Swedish municipalities: A matter of path dependency and power relations. Local Environ. 2006, 11, 445–457. [Google Scholar] [CrossRef] [Green Version]
- SOU. Moderna Tillståndsprocesser för Elnät; Norstedts Juridik: Stockholm, Sweden, 2019; p. 30. [Google Scholar]
- PROSEU; CPC; SCORE; RNP; EREF. Transposition Guidance for Citizen Energy Policy. Available online: https://proseu.eu/sites/default/files/Resources/PROSEU_Transposition%20Guidance%20for%20REDII%20and%20EMD.pdf (accessed on 1 December 2019).
- Walker, G. What are the barriers and incentives for community-owned means of energy production and use? Energy Policy 2008, 36, 4401–4405. [Google Scholar] [CrossRef]
- Hall, S.; Roelich, K.E.; Davis, M.E.; Holstenkamp, L. Finance and justice in low-carbon energy transitions. Appl. Energy 2018, 222, 772–780. [Google Scholar] [CrossRef]

| REC | CEC | |
|---|---|---|
| Geographic limitations | “Member States may provide for renewable energy communities to be open to cross-border participation” Effective control is limited to members living in the proximity of the renewable energy projects owned by the community | No geographic limitations relating to activities, effective control, or eligibility for membership |
| Membership | Open and voluntary participation | |
| Natural persons, local authorities, and micro, small, and medium-sized enterprises whose participation does not constitute their primary economic activity (large enterprises are excluded from membership) Can be effectively controlled by micro, small, and medium-sized enterprises that are “located in the proximity” | Any actor can participate, as long as members engaged in large-scale commercial activity and for which the energy sector constitutes a primary area of economic activity do not exercise any decision-making power Medium-sized and large enterprises are excluded from being able to exercise effective control (i.e., the possibility of exerting decisive influence on an undertaking) | |
| Organization | Possible for Member States to choose any form of entity for ECs | |
| Energy sources | All sorts of renewable energy (RE; e.g., electricity and heat) | Operates within the electricity sector; all sources of electricity, not necessarily renewable |
| Major purpose | Primary purpose is to provide environmental, economic, or social community benefits to its members or local areas | |
| Stimulating the growth of local community ownership to expand the share of RE at the national level | CEC as a new “non-commercial” energy market actor that can engage across the electricity market | |
| Category and Number | Description | Number Leaving an Opinion on ECs |
|---|---|---|
| Authorities, 22 | National authorities and courts | Five: Swedish Environmental Protection Agency (SEPA), Taxation Agency, Swedish Energy Agency, Court of Appeal in Jönköping, and Administrative Court in Linköping |
| Municipalities, seven | Four: Ljusdal, Sala, Åtvidaberg, and Östersund | |
| TSO, one | One: Svenska Kraftnät | |
| Umbrella organizations, energy sector, four | Representing energy production, distribution, and trade as well as Regional Energy Agencies Sweden | Four: Swedenergy, independent electricity traders, Power Circle, and Regional Energy Agencies Sweden |
| Umbrella organizations, customers, two | Representing housing associations and property owners | Two: Property Owners Sweden, HSB Sweden |
| Umbrella organizations, other, three | Representing regions and municipalities, practicing lawyers, and Swedish enterprises | Three: Swedish Association of Local Authorities and Regions, Swedish Bar Association, and Confederation of Swedish Enterprise |
| NGOs, energy, nine | Representing various energy technologies such as wind and PV | Six: Solar Commission, Svebio, Swedish Refrigeration and Heat Pump Association (SKVP), Solar Energy Association of Sweden, Swedish Renewable Energies Organization (SERO), and the Association of Swedish Engineering Industries |
| Universities, five | Two: Gothenburg University, Luleå University |
| REC | CEC | |
|---|---|---|
| Geographic limitations | No cross-border membership Members must reside or operate in the area of the EC or otherwise have a lasting grid connection to the area | No geographic limitations relating to activities, effective control, or eligibility for membership |
| Membership | Open and voluntary participation Investing and non-investing members | |
| Natural persons, local authorities, and micro and small enterprises whose participation does not constitute their primary economic activity Can be effectively controlled by micro and small enterprises that operate in the area or otherwise have a lasting grid connection to the area Members must reside or operate in the area of the EC or otherwise have a lasting grid connection to the area | Any actor can participate, as long as members engaged in large-scale commercial activity and for which the energy sector constitutes a primary area of economic activity do not exercise any decision-making power Medium-sized and large enterprises are excluded from being able to exercise effective control (i.e., the possibility of exerting decisive influence on an undertaking) | |
| Organization | Economic association | |
| Energy sources | All sorts of renewable energy sources (e.g., electricity and heat) | Operates in the electricity sector Involves all sources of electricity, not necessarily renewable |
| Major purpose | Primary purpose to provide environmental, economic, or social community benefits to its members or local area Not allowed to transmit electricity on behalf of others or own an electricity grid | |
| Critical Points | Suggestions Made |
|---|---|
| “Energy community” as a term is awkward in the Swedish language | Keep “cooperative” as a label for ECs as well |
| The suggested law on ECs is vague The new law will make no relevant changes to existing regulations | Further investigation of ECs is needed, particularly as representing economic associations |
| ECs are not allowed to own grids, meaning that electricity cannot be shared on the electricity trading market and that grid fees and energy taxes must be paid | Allow internal networks via IKNs, where electricity can be transferred without being subject to taxes and fees Ensure that virtual sharing of electricity is possible |
| ECs will not have the same regulations as individual prosumers | ECs should be exempt from taxation the way individual prosumers are Introduce programs incentivizing EC formation |
| The proposal does not include medium-sized companies | Clarify that ECs can also include medium-sized enterprises |
| Conduct a barrier analysis |
Publisher’s Note: MDPI stays neutral with regard to jurisdictional claims in published maps and institutional affiliations. |
© 2021 by the author. Licensee MDPI, Basel, Switzerland. This article is an open access article distributed under the terms and conditions of the Creative Commons Attribution (CC BY) license (https://creativecommons.org/licenses/by/4.0/).
Share and Cite
Palm, J. The Transposition of Energy Communities into Swedish Regulations: Overview and Critique of Emerging Regulations. Energies 2021, 14, 4982. https://doi.org/10.3390/en14164982
Palm J. The Transposition of Energy Communities into Swedish Regulations: Overview and Critique of Emerging Regulations. Energies. 2021; 14(16):4982. https://doi.org/10.3390/en14164982
Chicago/Turabian StylePalm, Jenny. 2021. "The Transposition of Energy Communities into Swedish Regulations: Overview and Critique of Emerging Regulations" Energies 14, no. 16: 4982. https://doi.org/10.3390/en14164982
APA StylePalm, J. (2021). The Transposition of Energy Communities into Swedish Regulations: Overview and Critique of Emerging Regulations. Energies, 14(16), 4982. https://doi.org/10.3390/en14164982
