Abstract
Power quality (PQ) has become an important topic in today’s power system scenario. PQ issues are raised not only in normal three-phase systems but also with the incorporation of different distributed generations (DGs), including renewable energy sources, storage systems, and other systems like diesel generators, fuel cells, etc. The prevalence of these issues comes from the non-linear features and rapid changing of power electronics devices, such as switch-mode converters for adjustable speed drives and diode or thyristor rectifiers. The wide use of these fast switching devices in the utility system leads to an increase in disturbances associated with harmonics and reactive power. The occurrence of PQ disturbances in turn creates several unwanted effects on the utility system. Therefore, many researchers are working on the enhancement of PQ using different custom power devices (CPDs). In this work, the authors highlight the significance of the PQ in the utility network, its effect, and its solution, using different CPDs, such as passive, active, and hybrid filters. Further, the authors point out several compensation strategies, including reference signal generation and gating signal strategies. In addition, this paper also presents the role of the active power filter (APF) in different DG systems. Some technical and economic considerations and future developments are also discussed in this literature. For easy reference, a volume of journals of more than 140 publications on this particular subject is reported. The effectiveness of this research work will boost researchers’ ability to select proper control methodology and compensation strategy for various applications of APFs for improving PQ.
1. Introduction
Improvement in PQ has now become an essential task for researchers and engineers working in the utility network [1]. With the advancements in power electronics technology [2], it has become easier to balance PQ within the capacity of the IEEE standard. If the quality of power is poor, it may cause several hazards, such as the unwanted process of the device, maximum losses in power, poor power factor, lower performance efficiency, and communication network interference [3]. To overcome these unwanted disturbances [4,5], custom power devices (CPD) are extensively used [6]. The performance of CPD at variable voltage stages in power (utility) and industrial sectors seems to have become progressively more widespread. Initially, the use of passive filters (PF) was limited to harmonics reduction and rectification in the power sector. But factors such as fixed compensation, bulky size, and resonance make filters more limited in use. Later on, an active power filter (APF) emerged in a different configuration for tracking and compensating distorted voltage and current in variable nonlinear loads. However, these filters still have some flaws related to their ratings, which are extremely close toward the load end, almost around a higher percentage in some critical cases, and constitute an expensive option for improving PQ [7]. Owing to the cost analysis and rating of APFs, the acceptance rate of APFs by consumers or customers has been found to be limited in the real world [8]. Now, to overcome these issues found in PFs and APFs, the use of hybrid active power filters (HAPFs) has been a significant part of an economical solution [9] for compensating for the distortions in nonlinear loads. In this paper, a broad survey is conducted to work out the complications related to utility networks taking nonlinear loads and to study different PQ mitigation techniques for improving the value of supplied power.
This review article aims to investigate the advancement of APF schemes that are widely employed to suppress the harmonics in the utility system. It is confident that the present work will be helpful to attract more power engineering readers to work in this area. For this reason, this comprehensive review of APF studies is compiled, highlighting various APF techniques. Besides, the merits and flaws of each presented approach are discussed. Furthermore, a selection of converter configurations based on specific applications is provided along with the responsible factors that need to be considered. Overall, this review provides broad knowledge on several controlling strategies of APFs for PQ enhancement.
A detailed survey from various reputed published articles has been carried out and presented in the succeeding sections. Section 2 explains the problems that can occur in a power system due to harmonics. Section 3 presents a classification of APFs, while Section 4 describes the basic compensation strategy of APFs. Configurations of APFs are discussed in Section 5, while Section 6 provides basic ideas on various control techniques of APFs for the producing of the switching signals. The selection criteria of PQ based on applications are discussed in Section 7. The technical and economic considerations are discussed in Section 8, and the conclusions are presented in Section 9.
2. Power System Harmonics and Standards
Harmonics are generated by non-linear loads coupled to the electrical network through power converters. The presence of harmonics is observed as an obstacle disturbing the performance of power systems that can also cause interference with the communication devices of other types of equipment. Generally, devices such as a personal computer, adjustable-speed drives, and electronic light act as the main source of distortion in standard voltage and current [10], because these devices allow the current to vary nonlinearly. The presence of harmonics in utility systems generates issues, such as interference in signals, the malfunctioning of electrical equipment [11], the random tripping of circuit breakers, power loss in the transmission system, sag and swell in voltages, neutral currents with high value, the overheating of conductors, and transformer failures in early stages and in the power factor, as well as the capacity of the system declining [12].
2.1. Problems Caused by Harmonics
Various problems are associated in the power system with the existence of harmonics. Some of them are mentioned below:
2.1.1. Effect on the Power System Itself
A sinusoidal current becomes distorted because of the existence of harmonics. Generally, these instances are found in the case of a third-order harmonic, which generates a zero-sequence-increased current and also increases the neutral conductor current. Moreover, other power system components, such as the transformer, rotating machine, and power electronics equipment, also influence the PQ. The magnetizing current of the transformers is designed with a limit not exceeding 1–2% of the nominal current. The effects of the transformer cause overheating and reduced life. Compared to the transformer, the rotating machines also produce harmonic currents to create a magnetic field, which is caused by small magnetizing characteristics. The pitch of motor winding produces harmonic currents that affect overheating, efficiency loss, and pulsating torque, with reduced life. In the generator, the induced voltage also contains harmonics with low magnitude. However, to obtain a purely sinusoidal voltage waveform, a spatial distribution of the stator windings must be designed, which is practically not possible. This voltage usually contains the third harmonic distorted voltage. Similarly, the switched-mode power supplies (SMPS) also produce harmonics and draws current pulses containing third- and higher-order harmonic components.
2.1.2. Effect on Consumer
Grid supply voltage becomes distorted due to the adverse effect of nonlinear loads, and, due to these harmonics, the linear loads consume nonlinear current. The effect of harmonics is also found in the converter, which causes firing errors. Most consumer power equipment like motor drives and computers are also seriously affected by the presence of harmonics.
2.1.3. Effect on the Communication System
Another important issue is communication interference, which is caused by harmonic currents in the utility system. The distorted or the harmonics current in the utility system are both attached to the communication network either by induction or conduction process.
2.1.4. Effect on Revenue Billing
Power distribution corporations calculate energy consumption in two components: energy consumption and maximum power demand for a certain time duration. Both the quantities are calculated using the so-called watt-hour and demand meters. The distorted nonlinear load current affects the correctness of watt-hours and demand meters badly. The conventional magnetic disk watt-hour meters work on the principle of an induction motor and provide a negative error at different harmonic frequencies that increases simultaneously with increasing frequency.
2.1.5. Operating Loss
The existence of harmonics leads to transmission/distribution loss and equipment operation and life loss. Distortions in voltage lead to the generation of increasing currents and cause capacitor fuses to blow. Moreover, the load loss (which comprises copper and stray losses) can increase in the transformer. The rise in stray losses affects the additional transformer core heating losses caused by nonlinear loads. Further, harmonics damage the metering and instrumentation devices.
2.2. Major Sources of Harmonics:
Below is a list of sources for harmonics:
- (1)
- Power electronic devices comprising variable speed drives, uninterruptible power supplies, line-frequency converters, and SMPS.
- (2)
- Arcing devices including arc furnaces and mercury lights.
- (3)
- Saturable equipment like industrial transformers, motors, and generators.
2.3. Disadvantages of Harmonics
Harmonics leads to greater power losses in the distribution system, causing noise troubles in the communication systems and a breakdown of the functioning of electronic devices. Therefore, the researchers address harmonics as a serious PQ issue in the modern power system. As far as the global standards are concerned, electrical devices must obey the harmonics limit within the values specified. Meanwhile, it is a requirement to get to the bottom of the harmonic problems produced by those devices that have by now been connected. The application of PFs has shown typical solutions to mitigate harmonic current issues, though; they give rise to several problems, like bulkiness, resonance, and tuning problems. Therefore, an alternate solution is required to overcome these issues. In these conditions, the alternatives solutions are an APF that is capable of mitigating harmonics along with non-symmetric current.
2.4. Harmonic Emission Standards
At the national and international levels, numerous associations are working in cooperation with architects, device suppliers, and academic organizations to establish principles covering protocols, recommended procedures, and harmonic boundaries. The major purpose of the standards is to deliver a common base for all associated parties to work together to ensure consistency between end-user devices and system devices. Among the various organizations, more emphasis is centered on the three main entities participating in creating harmonic emission standards (HES) [13,14], i.e., Institute of Electrical and Electronics Engineers (IEEE), ANSI (American National Standards Institute), and the International Electro-technical Commission (IEC). HES are intended to safeguard the power system and customer devices from malfunction or misoperation during the deviation of voltage, current, or frequency from normal values. The HES offers protection by maintaining observable limits, and these limits support providing the demand of better PQ to both utility system and its consumers. In Table 1, a detailed description of the different harmonics standards is provided.
Table 1.
PQ disturbances and their harmonics standards.
3. Classification of Power Filters
The total harmonic distortion (THD) factor in the utility system can be eliminated using power filters. Traditionally, for suppressing harmonics, PF [15,16,17] are suggested, as illustrated in Figure 1, but these filters never consistently react with the advanced utility systems. These filters possess flaws [18,19], such as fixed compensation, resonance, bulkiness, and tuning issues. These flaws can be overcome using a quasi-PF (QPF), suggested in [20] and illustrated in Figure 2, consisting of a parallel- and series-tuned LC circuit. To block the line frequency, the QPF is designed with inductor (L1) and capacitor (C), which are tuned at the fundamental frequency, whereas the inductor (L2) and capacitor (C) supplies a low impedance path for harmonic frequency currents that are tuned at the third harmonic. The QPF offers a cost effective and simple design. Variation in the frequency and resistance of the system influence the characteristics of PFs strongly. Therefore, for further PQ enhancement, APFs are implemented. APFs utilize power electronics techniques to supply components of current or voltage that in turn eliminate the harmonic components generated by the nonlinear load.
Figure 1.
Circuit configuration of PFs: (a) single tuned, (b) 1st order high pass, (c) 2nd order high pass, (d) 3rd order high pass.
Figure 2.
Circuit configuration of QPFs.
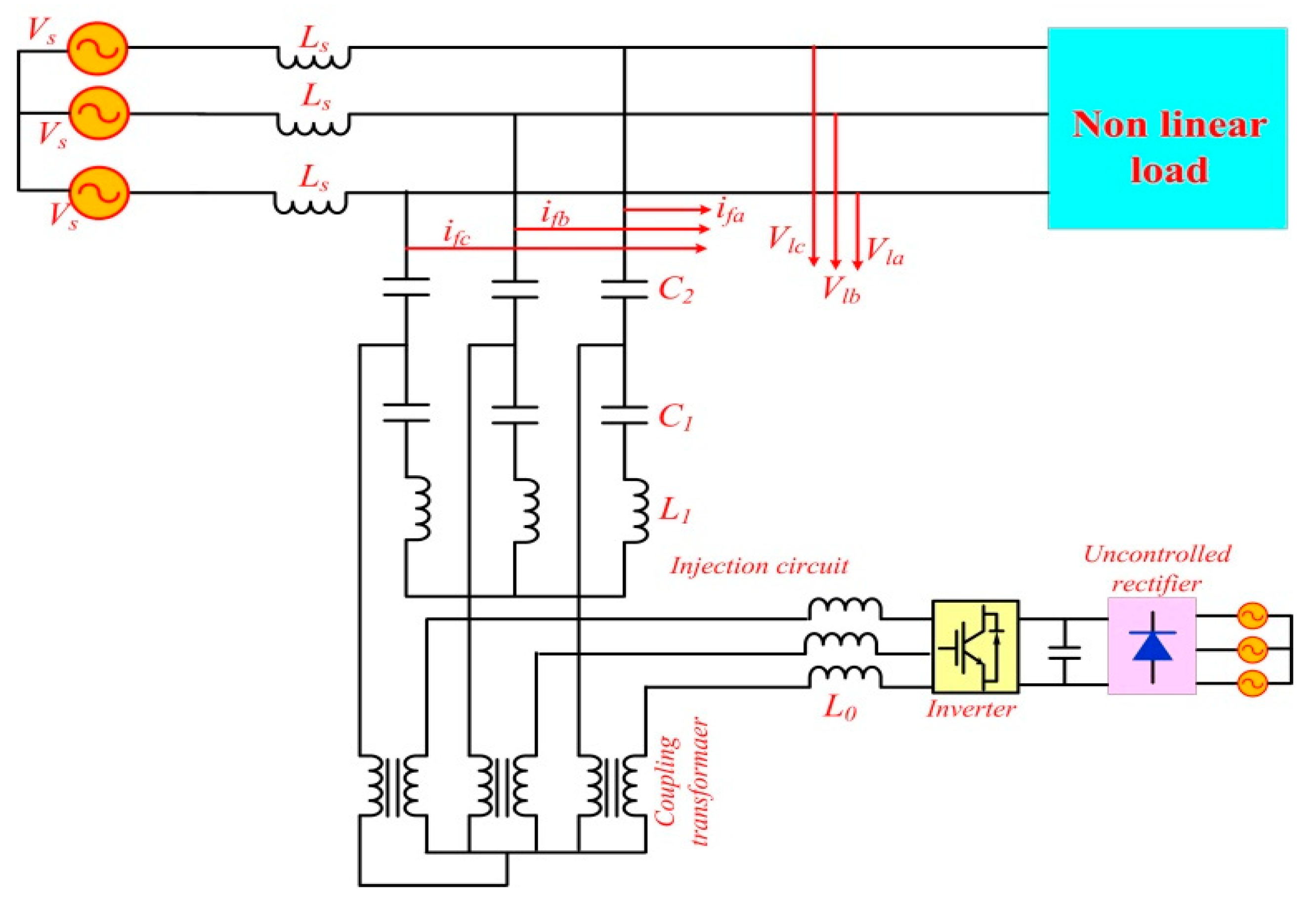
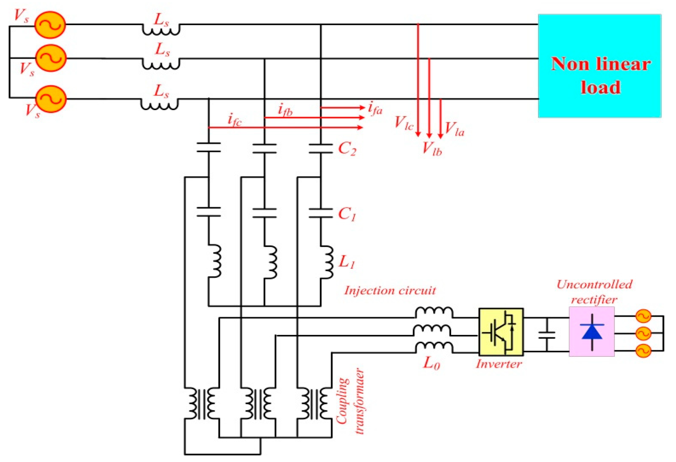
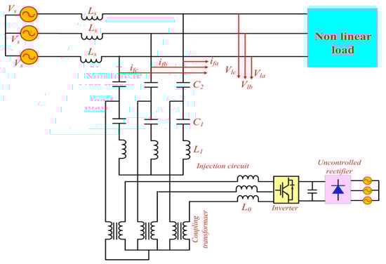
On the other hand, APFs have some limits. A lot of research is in the advanced stage, which is necessary to improve APF performance. The APF needs the fast switching of high currents and is not able to reduce current harmonics more than the 25th order. Moreover, with the existence of high-frequency current harmonics, there may be a presence of current distortion. The design of HAPFs overwhelms the limitations of APFs. The arrangement of basic APFs and PFs are treated as HAPFs [21,22,23,24]. The role of a HAPF is segregated into two segments, wherein APFs exclude low-order harmonics, while PFs remove higher-order harmonics. These filters take the compensations of both PFs and APFs, which provide better performance with better voltage regulations and cost-effective solutions. These arrangements simultaneously decrease the switching noise and electromagnetic interference. HAPFs are again classified with different arrangements of passive and active filters. Figure 3 depicts different topologies of basic HAPFs, followed by Table 2, which provides a comparative idea among different topologies of HAPFs. Further, the control method of injection-type HAPFs is shown in Figure 4. Corasaniti et al. [21] proposed a HAPF for harmonics and reactive power compensation in a power system. A novel design method for a HAPF was presented by Luo et al. [23]. In 2010, Akagi [25] proposed a transformer-less HPF with a three-level pulse-width modulation (PWM) converter.

Figure 3.
HAPF topologies (a) series APF (SEAPF) + shunt PF, (b) shunt APF (SAPF) + shunt PF, (c) APF connected in series with shunt PF.
Table 2.
HAPF Topology.
Figure 4.
Control method of injection-type HAPFs.
Shuai et al. in [26] proposed a new controlling approach for injection-type HAPFs. Zobaa et al. in [27] proposed an optimal multi-objective design of HAPFs, considering a distorted environment. In this paper, an innovative idea for the optimal sizing of HAPF parameters is proposed and is utilized in three-phase industrial power systems. Tzung et al. in [28] discussed a HAPF using variable conductance used for the mitigation of harmonic resonance in a utility system. The proposed HAPF is performed as harmonic variable conductance; consequently, the total harmonic distortion (THD) can be decreased to a suitable stage in reaction to a variation of load or a change of parameter in the power system.
4. Design Configuration of Active Power Filters
The circuit configurations of APFs are presented in Figure 5, and more details can be found in [29,30], which are discussed in subsequent subsections.
Figure 5.
Circuit configurations of APFs.
4.1. Topology Type
In [31,32], a broad description of APFs, based on topology, is discussed. APFs can be categorized as SEAPF, SAPF, UPQ, or interline UPQC (IUPQC). In Figure 6a, the block diagram of a SEAPF is depicted. A SEAPF [31,33] is attached in series with the line coupled between the supply and the load. This filter is attached before the load and is used to mitigate harmonics related to voltage, such as the minimization of negative voltage components, controlling the three-phase voltage, and maintenance of balance voltage at supply and load.

Figure 6.
(a) SEAPF, (b) SAPF, (c) UPQC, (d) IUPQC.
Figure 6b shows the basic block of a SAPF and is extensively used to reduce harmonics related to current, suppress reactive power, and balance the load currents. A SAPF [34,35] has been implemented at the receiving end, where a distorted current is inserted by harmonic content loads. Compensation currents having equal and opposite phases are inserted by the shunt active filter such that it cancels harmonics and reactive power injected by the nonlinear load current at the point of common coupling (PCC).
Figure 6c depicts a block diagram of a UPQC. UPQC [36,37,38,39] uses the combining arrangement of a SAPF and a SEAPF. The configuration is attached in such a manner that the dc-link bus is connected in the middle of two voltage source inverters (VSI) acting as a SEAPF and a SAPF. UPQC is implemented in a single-phase and multiphase system. These configurations of APFs can suppress the voltage, and current harmonics also provide sinusoidal features of power towards harmonic-content non-linear loads. One major problem associated with UPQC is cost and control complexity. These two problems arise due to the use of a huge quantity of solid-state devices. Similarly, to improve the PQ of two feeders in a utility network, a CPD is implemented, which is called an interline UPQC (IUPQC) [40,41]. An IUPQC [42,43,44] is treated as a suitable and efficient CPD and solves the issues of compensation in all transmission lines for a particular substation. Figure 6d illustrates the block representation of an IUPQC.
4.2. Converter Type
In the process of designing APFs, basically two types of converters [45] are used. One converter type is VSI, and the other one is the current source inverter (CSI) (illustrated in Figure 7a,b, respectively). VSI offers a self-support DC bus voltage that comprises a DC capacitor. VSI is commonly used and has effective features, such as a lower weight, economical value, and the existence of expanded features on different multilevel types, which enables operations with less rapid switching. A CSI performs as a compensated source to counter the harmonics generated by the nonlinear devices at the load. For obstructing the opposite voltage, a diode in series is connected along with a self-commutating device. However, the arrangement based on gate turn-off thyristor (GTO) does not require the series diode and has limited switching frequency. Compared to a VSI, a CSI is not suitable for multilevel modes for improving the operation. Table 3 provides a comparison between a CSI and a VSI.
Figure 7.
(a) CSI, (b) VSI.
Table 3.
Comparison of a CSI and a VSI.
4.3. Based on Phase Connection
Classifications based on phase connections are discussed in [46,47,48,49,50,51,52] and are depicted in Figure 8. They are classified as single-phase two-wire (2W), three-phase three-wire (3W) and four-wire (4W) connections. Single-phase systems are connected to non-linear loads of domestic equipment. Several structures and controlling methods of single-phase APF with single-phase nonlinear loads [49,50] are discussed. The function of three-phase 3W [40,41] and three-phase 4W [51,52] APFs are discussed in this work. These APFs are engaged to suppress the issues of PQ in the utility system. An example of the need for a three-phase 3W system is the adjustable speed drive and examples of needing three-phase 4W systems include computers, commercial lighting, etc.

Figure 8.
(a) 2W SAPF with CSI, (b) three-phase 3W SAPF, (c) three-phase 4W UPQC with four-leg VSI SAPF.
5. Compensation Strategy
Different compensation devices have been explored in the advancement of PQ and among them APF technology has marked a special place for the mitigation of the distortion of harmonics. APFs are employed to generate the components of harmonic current, as such the supply will only provide the fundamental part of the current required by the load. An APF is based on a two-circuits composition, i.e., a power and control circuit. The reference current generation of a control circuit is provided with information concerning harmonic current and other variable systems to produce the control signal that will execute the APF of the power circuit to produce the required compensation current. APFs offer several benefits like reactive and supply current suppression, a lack of harmful resonances, independence from the power distribution system properties, and better filtering capabilities for a wide range of frequencies. Figure 9 elucidates the operational sequence for the compensation strategy [6,7,8,9] of APFs.
Figure 9.
Block diagram of the compensation strategy of APFs.
The reference signal estimator runs the total controller of the system, which in turn delivers the controlling signal for the switching of a signal generator. With the help of a suitable interface, the output from this generator is provided as the input-controlling signal to the power circuit. The operations of APFs pass through three different phases. The first one is signal conditioning, followed by deriving the signal to be compensated, and the third one is switching off the gating signals. The first step refers to the sense of distortions in the transmission network. The estimation of the reference signal is introduced by detecting the necessary voltage/current signals from the information collected from the variables of the system. The system variables (voltage and current) are sensed by employing certain devices (like potential and current transformers etc.). The estimation of the reference signal depends on the feedback of system variables and is computed in different domains like time and frequency. The subsequent phase follows the signal derivation to be compensated from the distorted signal and is comprised of sinusoidal and harmonic content signals. This step can be worked out with two different techniques, i.e., time and frequency domains. Detailed approaches of the frequency and time domains are discussed in the coming sections. Finally, the last phase comprises the switching of gating signals for the mitigation of harmonics.
An APF is composed of a DC bus capacitor , power filter, and coupling inductors . An SAPF is employed to supply the filter current that is required to suppress the distortion current formed due to non-linear loads. The required filter current is produced using a VSI.
The filter currents are found by computing the load current and the sinusoidal reference , which is expressed as:
The load current with nonlinear characteristics is composed with fundamental and harmonics component and is expressed as:
The filter current supplied by the SAPF should be:
And the resulting supply current is expressed as:
Therefore, from Equation (4), it is clear that the supply current is composed of only the fundamental component of the load current . APFs are employed in several levels of power system applications. For low-power applications, APFs suppress the current harmonics for single-phase systems, offer suitable solution for unbalanced load currents, and reduce the current harmonics. Similarly for medium-level-power applications, APFs are used to mitigate the distorted current. The reactive power compensation using APFs at a high level is not normally regarded as feasible on cost-effectivity grounds. The distortion currents in high-power applications are not a major issue compared to in low-power applications. In APFs, the power circuit consists of a DC capacitor, DC/AC converter, and a PF. The DC capacitor is used to keep the DC voltage with fewer ripples in a steady state and performs as an energy storage device to provide the power gap between the load and supply during the transient time. An APF based on converter types are used in the form of a CSI and a VSI, but the VSI design with insulated gate bipolar transistors (IGBTs) or GTO are used widely because it is not heavy and because it is economical and can be extended to multilevel arrangement, to improve the efficiency of APFs with lower switching frequencies. Moreover the harmonic filter is utilized to reduce the harmonics at different frequencies.
5.1. Gating Signal Strategies
A volume of work based upon control techniques of APFs is discussed in [51,52]. This segment demonstrates the different control techniques of APFs. The operation of the filter is completely refereed by the operation of control strategies. This segment is implemented only after the compensating signal is derived because it is applied to match the actual current with the reference compensating current signal. A relative survey among different control techniques for APFs and their applications are described in Table 4.
5.1.1. Linear Control Technique
The linear control technique (LCT) [50] is otherwise called a closed-loop fixed-frequency current control. It has fast response and simple implementation. Figure 10 indicates the block diagram of LCT. The main components would include a proportional-integral (PI) controller, comparator, and a switch mode inverter.
Figure 10.
Block diagram of the fixed-frequency triangular waveform current control.
5.1.2. Hysteresis Current Control Technique
The generation of gating signals using hysteresis current control (HCC) is discussed in [51,52,53]. A bang-bang type controller is used in this control technique, which is used to calculate the difference between the reference values with the original compensating current within a certain limit or tolerance band. The major benefits of HCC are of having high or dynamic performance, easy implementation, unconditioned stability, and peak-to-peak current controllability within the tolerance band. But uneven switching frequency leads to the problem of filtering out switching harmonics and also has an adverse effect on the reliability and efficiency of the converter. Figure 11 represents the performance of hysteresis current control. In [54], the author presents an adaptive hysteresis band current controller (AHCC) wherein the problems raised in HCC, i.e., the switching frequency is uneven due to a fixed tolerance band, which adversely produces acoustic noise, more losses and difficulty in filter design, were overcome by the use of AHCC. In this method, instead of a fixed band, the technique adaptively changes the tolerance band, so that the switching frequency maintains almost constant. This tolerance band in AHCC depends on different parameters of the system, such as the current or voltage source, switching frequency, and DC capacitor voltage. In conventionally current controllers, the tolerance band was fixed, and hence, uneven switching frequency occurs, which leads to different disturbances like acoustic noise, losses, and so on. To obtain good compensation and lower total harmonic distortion with less switching loss, a new technique has been introduced, called a weighted adaptive hysteresis band current controller [55,56], wherein a weighted factor is introduced, which is calculated to reduce the source current THD. Fuzzy-AHCC (FAHCC) is discussed in [57,58]. Suresh et al. [58] presented a real-time application of FAHCC theory for a SAPF. By using this approach, APFs advance in outstanding compensation capability for different steady-state and transient environments.
Figure 11.
Diagram of hysteresis current control.
5.1.3. Negative Sequence Current Component Control
In [59,60], the negative sequence current component (NSCC) method is discussed. This method essentially adjusts the uneven burdens, i.e., the unbalanced load. For realizing the load balancing function, APFs are maintained to insert currents opposite to the negative components of the load currents, which are calculated as magnitude and phase.
5.1.4. Sliding Mode Control
The generation of gate signals using sliding mode control (SMC) is discussed in [61,62,63,64]. SMC can be employed to acquire robust performance against the variable of parameters and harmonics in load. This control technique provides a satisfactory performance of rapid switching control law to force the state trajectory of the system into a specified surface. At the same time, for all succeeding times, this control technique maintains the state trajectory in the state space. There exist some flaws with this control, which include the issue of the chattering phenomenon in discrete implementation and issues in the design and development of the controller, especially under transient and zero-steady-state performance conditions.
5.1.5. One-Cycle Control
A one-cycle control (OCC) method has been discussed in the literature [65,66]. This method is very encouraging, with excellent harmonic control, trouble-free circuitry, robust presentation, and low cost. Smedley et al. presented [65] the performance of OCC-controlled APFs with uneven source and load values. The presented technique implemented one integrator with reset. The arrangement was designed with different logic and linear variables to control a VSI to attain a unity power factor for the current injected or received from the supply system.
5.1.6. Dead-Beat Current Control
Controlling techniques using a deadbeat control (DBC) structure are discussed in [67,68,69,70,71]. Two state variables were calculated at each sampling gap. Using two state variables, the pulse width was calculated in experiments so that it can make the output voltage equivalent to the reference at every sampling instant [67]. In [70], a robust DBC for PWM rectifiers and APFs is discussed. The stability limitations were analyzed using digital dead-beat current control implemented through three-phase converters used as PWM rectifiers. A revised estimation technique was suggested, to increase the robustness of the controller. Delta modulation control (DMC) is presented in [71], which is based on nonlinear control, and its concept is simple and easy to implement in a different application. The switching frequency of DMC is not steady, and the controller execution related to percentage THD is different, compared to HCC or LCT.
5.1.7. Repetitive Control
Repetitive control (RC) is exceptionally profitable to manage periodical tracking errors; however, the inconvenience of the proposed technique impacts the subsequent tracking errors, lagging about one sinusoidal signal period. To determine the issue, a parallel combination of PI and repetitive controller [72,73] can be put into utilization. This plan implements focal points both of the PI and repetitive controller with astounding dynamic and steady-state features. In [72] a dual-repetitive controller is implemented, which is used for developing the energetic behavior of SAPFs and to eliminate multi-repetitive errors. In [73] a digital repetitive control is implemented for a three-phase four-wire SAPF. This method helps to improve the robustness of the system. These controllers are implemented as harmonic compensators and current controllers. These controllers provide robust performance for periodic issues and provide a zero-steady-state error at all the harmonic frequencies.
5.1.8. Space Vector Modulation Technique
This technique is required to control the PWM. There are several variations of space vector modulation (SVM) that requires different PQ and computational issues. This technique overcomes the lack of coordination issues of HCC by measuring the switching vector of a VSI. In addition, SVM requires information from the terminal voltage of the VSI, a derivative of the current error, and the line parameters, which is not appropriate for a distribution system wherein the network parameters are not constant because there are transformers and dynamic loads. It offers the following benefits over other control techniques: the use of DC link voltage is high and can be conveniently used as current control or flux tracking control in applications such as motor drives. Current control techniques using SVM is presented in [74]. The objective of the SVM is to detect proper switching combinations [75,76], as well as their duty ratios depending on their modulation scheme. The SVM method includes lots of benefits, such as excellent voltage consumption, low current harmonics, and fixed-frequency operation. SVM is very simple to implement in a digital system [77,78] and has become the preferred option in three-phase voltage or current source based APFs. However, the essential controls and equivalent execution time restrict the maximum sampling time, maximum switching frequency, and maximum bandwidth. Figure 12 represents the SVM switching technique.
Figure 12.
SVM switching technique.
5.1.9. Predictive Control
In predictive control (PC), there are two general methods: the statistical time series modeling method and the neural network, which is used to predict or forecast problems. However, the artificial neural network (ANN) offers rapid calculation because of its parallel nature, adaptivity to parameter variations, and even plant structure and high noise immunity. However, it needs prior training of the network. In this algorithm [79,80], two methods (the time series modeling method and a neural network) are widely used to predict or forecast problems. However, this algorithm produces two major flaws: the need for extensive calculations and complicated system parameters for their application. Bhattacharya et al. in [80] proposed a shunt APF with improved performance using ANN-related predictive and adaptive controllers. This part can be improved further. It can be connected with a future trends section saying how artificial intelligence can improve performance, for instance. This controller can be utilized to reduce the switching frequency for high-power inverters and maintaining the current error within a specified bound. It also achieves more precise current control with less THD and harmonic noise. Furthermore, it needs a precise model of the APF to achieve the desired performance. This method requires a lot of calculations.
5.1.10. Soft Computing Techniques
In [81], elementary work on soft computing techniques (SCTs) is presented. Basically, SCTs include areas such as ANN, fuzzy logic controller (FLC), genetic algorithm (GA), particle swarm optimization (PSO), and wavelet-transform (WT). For improving robustness and enhancing the function of control procedures in most applications in the field of PQ and power electronics, different tools related to soft computing are used.
Fuzzy logic controllers. SCTs based on FLC is presented in [82,83,84]. FLC are recently used in many applications and areas like the processing industry, diagnostics, agriculture, and more, such as the stock market. This controller does not require a mathematical model that may be specific, and it can be implemented easily for non-linearity. The inputs use imprecise values and are robust compared to the traditional controllers. Suresh et al. in [82] proposed types-1 and -2 FLC for PQ improvement using RTDS hardware.
Genetic algorithm. SCTs based on a GA are presented in [85]. It is a programming method that acts as a problem-solving strategy of biological evolution. For a particular problem to be solved, the GA’s input is a set of possible explanations of that problem, which are programmed in a fashion with a fitness function that permits all candidates to be assessed quantitatively. The algorithm based on GA and fuzzy neural network (FNN) is presented in [86]. These algorithms were developed to optimize the parameter model or to design a predictive model compressed and specific. Further, these algorithms suggested that, in comparison to the PI controller, GA and the fuzzy neural network (FNN)-based predictive controllers terminate voltage distortion efficiently and provide current significantly, which improves the harmonic-compensation feature. Figure 13 shows a flow chart of the GA.
Figure 13.
Flow chart of GA.
Neural network. Neural network (NN) theories are discussed in [87,88,89,90] and are employed to extract the essential data by learning or training with an activation function. Singh et al. [87] discussed a new method based on an estimation of load conductance using a NN, which is executed on DSTATCOM in three phases. In [88], author discusses NN-based anti-Hebbian control theory for PQ enhancement with linear or non-linear loads. This method utilizes active and reactive components of the fundamentals of load currents in the expression of weighted signals. In [90], author proposed a NN-positioned adjustable step least mean square (LMS) for the extraction of the signal. This theory utilizes autocorrelation time mean estimate error signal for upgrading the step size in place of the normal error signal.
Particle swarm optimization. PSO is an advanced technique that is utilized based on population. Initially, the system is started with a random solution of a population and is selected for updating the generations optimally. The overall techniques are discussed in [91,92], and Figure 14 illustrates a flow chart of PSO. In this method, particles that are so-called probable solutions fly via problem space depending on the current optimal particles. This method is extremely quick and provides good results in different aspects.
Figure 14.
Flow chart of PSO.
Wavelet transform. Under non-stationary conditions, WT transforms are more accurate in determining PQ indices in a power system [93]. WT offers the time-frequency data of a signal. Moreover, wavelet analysis can often de-noise a signal at the time of decomposing without appreciable degradation [94]. WT is capable of revealing aspects of data that other analysis tools would miss, including trends, breakdown points, discontinuities, and self-similarity [95].
Therefore, in this section, the features of different control strategies have been analyzed, and it was found that each control strategy has its individual merits and flaws on the basis of performance and implementation. Basically, control strategies are performed on the basis of load features, correctness, and ease of implementation, and therefore, it is necessary to consider these features when selecting any control strategy. Now, the performance of each strategy is analyzed using a sinusoidal waveform reference [96] and using the instantaneous and root mean square (RMS) error for following the reference current. The performance of each strategy for instantaneous error and root mean square (RMS) error under different switching frequency are shown in Figure 15 and Figure 16, respectively.
Figure 15.
Comparison of different controlling techniques based on switching frequency and instantaneous error using a sinusoidal waveform reference.
Figure 16.
Comparison of different controlling techniques based on switching frequency and RMS error using a sinusoidal waveform reference.
5.2. Reference Signal Generation Strategies
Recently, many researchers have newly proposed several reference-signal generation methods. Some of the recent types are discussed in the following. The author in [97] proposed the virtual input signal-based instantaneous power theory (VIS-IPT)-based current harmonic extraction for unbalanced grid conditions. VIS-IPT is better than the conventional IPT theory, as in the former, the compensation currents are achieved from the measured powers through multiple-phase inverse Clark transformation, and, in the latter, one can measure the undesired average reference under unbalanced conditions. Moreover, the PLL circuit is not required for synchronization in the VIS-IPT. Figure 17a shows the signal waveforms for the IPT technique, and Figure 17b shows the performance for the VIS-IPT method.
Figure 17.
Waveforms of cos and sin functions under balanced and unbalanced grid voltages with the (a) IPT method and the (b) VIS-IPT method. Adapted with permission from [97], Elsevier, 2019.
The authors in [98] proposed a new synchronous reference frame (SRF) theory-based power angle control (PAC) method. The SRF-PAC is based on an instantaneous three-phase power estimation approach, which is simple and dynamic in use. The technique is implemented in UPQC to improve the PQ issues in a grid-connected PV system. The PAC technique is more sensitive to nonideal supply voltages. The SRF-PAC has following salient features:
- For power calculation and power estimation, it uses a simple and less computationally intensive method.
- It has fast transient response because of less computation.
- It has provisions for large values of the power angle.
The performance of the filter using the proposed technique is illustrated in Figure 18 and Figure 19. Figure 18 illustrates the waveform of the filter during a sag in supply voltage, and Figure 19 illustrates the waveform of the filter during a swell in supply voltage.
Figure 18.
Waveform of the filter during a sag in supply voltage (a): Voltage waveforms during sag, (b) current waveforms during sag.
Figure 19.
Waveform of the filter during a swell in supply voltage (a) voltage waveform during sag, (b) current waveform during sag.
In [99], the author proposed adaptive frequency-based reference compensation current control. This control can directly handle the problems of power-system frequency deviation and distorted source voltage. The phase synchronization for SAPF compensation can be effectively modified under the power variation of unbalanced nonlinear loads. The proposed technique is better in comparison to the traditional instantaneous p-q method and sliding discrete Fourier transform (DFT). Figure 20 illustrates the signal waveform of the filter using (a) PI, (b) sliding DFT, and (c) the proposed technique. Figure 21 presents the performance of the system in different cases with the unbalanced nonlinear load composed of a six-pulse rectifier, a Y-connected resistor–inductor load, and the unbalanced interharmonic load connected to a converter. It is observed that the proposed technique shows better harmonic minimization results compared to the other two techniques. This experimental system is based on the sinusoidal pulse-width modulation control and then in series with a motor is built in the MATLAB/Simulink model.

Figure 20.
Performance of the filter under unbalanced nonlinear loads with nominal source voltage using (a) PI, (b) sliding DFT, and (c) the proposed controller.
Figure 21.
Performance of the filter under different voltage conditions. Note: (a) represents the PI, (b) represents the sliding DFT, and (c) represents the the proposed controller.
In [100], a direct harmonic voltage controller of a SAPF in microgrid applications is suggested. The SAPF mainly depends upon the rapidness and precision of its internally built control algorithms. In this literature two different configurations, a SAPF and a RAPF, are compared, and it was found that the SAPF was better in comparison to the RAPF. Figure 22a,b represents the performance of the PCC voltage and grid current using the proposed method. Similarly, Figure 22c,d represents the PCC voltage and grid current using the conventional method. Figure 23 shows the THD value between the proposed and conventional one showing the PCC voltage and grid current.
Figure 22.
(a,b) PCC voltage and grid current using the proposed method. (c,d) PCC voltage and grid current using conventional method.
Figure 23.
THD value between the proposed method and the conventional one, showing the PCC voltage and grid current.
In [101], the authors proposed an adaptive neural system for harmonic estimation and the detection of the renewable wind energy resources. The novel control design is developed with a PWM control. In addition, feed forward networks (trained by back propagation algorithm) works like a hysteresis band comparator. An APF control design is developed with an adaptive linear neuron network in which the load and current, along with voltage, is analyzed and then the controller calculates the control signal by considering the reference compensation current. The proposed method is compared with the exiting method in terms of many parameters, such as load voltage, load current, voltage, reactive power, real power, and especially THD value. Figure 24 represents the THD value between RLS, LMS, and the proposed method.
Figure 24.
THD value between proposed method and conventional LMS and RLS.
Table 4.
Applications of different gating signal techniques.
Similarly, some authors have developed harmonic compensation methods used in traction power supply systems. The authors in [102] proposed an active oscillation compensation approach to compensate for high-frequency harmonic instability and low-frequency oscillation in a railway traction power supply system. The proposed method helped to mitigate the voltage oscillation variables and restore the steady state of the train and traction network system. Figure 25 and Figure 26 illustrates the response of the filter using the compensation device for high-frequency harmonic instability and low-frequency oscillation conditions.
Figure 25.
The waveform with and without mitigation in high-frequency harmonic instability (A) Enlarged diagram of the system during mitigation method is not added, (B) Enlarged diagram of the system during mitigation method is added.
Figure 26.
The waveform with and without mitigation in low-frequency oscillation (A) Enlarged diagram while mitigation method is not added, (B) Enlarged diagram while mitigation method is added.
6. Selection Criteria of PQ Based on Application
PQ improvement based on its application has become a great challenge for engineers. The criteria-based applications for the enhancement of PQ largely rely on the utilization of the customer. The responses of several power filters for PQ improvement and reducing reactive power have been discussed in [103,104,105,106,107,108]. The design features of PFs are uncomplicated and also very cheap. Yet, the flaws comprise huge size, resonance problem, and fixed tuning, etc. Consequently, they are impressive in suppressing harmonics of lower order and are used for a common purpose. The selection norms of PF are discussed in detail in [104,108]. The selection norms of APFs for detailed implementation are revealed in [107]. The special function of APFs relies on several factors, such as supply type, the topology used, and compensating techniques. SEAPFs help compensate for voltage-related harmonics (flicker drop, the elimination of voltage sags, etc.), while current-related harmonics (harmonic current, compensations on load balancing, etc.) are regulated using SAPFs. The selection criteria for HAPFs are discussed in [108].
Some of the factors required for the selection of a converter configuration are mentioned below:
- Required level of PQ in input (PF, CF, THD)
- Kind of dc output voltage (constant, variable, etc.)
- Direction of power (unidirectional and bidirectional)
- Behavior of DC output (isolated, non-isolated)
- Requirement of DC output (buck, boost, and buck-boost)
- Required level of PQ in DC output (voltage ripple, voltage regulation, sag and swell)
- Category of dc loads (linear, nonlinear, etc.)
- Economic
- Size and weight
- Efficiency
- Rating
- Reliability
7. Technical and Economic Considerations
Usually, in power systems, conventional PFs are utilized to improve the PQ. Compared to other filters, these filters are also treated as improving the harmonics and are economic, though their performance is not satisfactory in the presence of nonlinear loads. Present APFs are suitable for compensating dynamically up to 25th-harmonics order [109,110]. Moreover, these have higher power ratings and have wide commercial use. With the use of economical components, power-switching devices, and controllers, the cost of APFs has decreased, after being relatively costly in the initial stages. Meanwhile, HAPFs have emerged at a higher stage by providing PQ to sensitive loads and has also been helpful in providing compensation for non-linear loads. The technical and economic consideration of PQ enhancement approaches has been presented in [111,112], and a brief comparison of filters based on different characteristics is provided. Further, modern APFs are suitable of mitigating dynamically higher order of harmonics using a ripple PF. Other technical aspects have been attempted to split different compensation approaches of the APFs to reduce size and cost. However, some extra features are incorporated due to specific demand. Economic considerations are treated initially as a limitation of APF improvement, but now they are becoming reasonable because of the reduced cost of the device.
8. Trends and Future Developments
In the present scenario of power systems, new trends [113] for the improvement of PQ requires the minimization of power semiconductor devices, such as IGBT, and minimizes the overall cost of power converter equipment. Designing the converter topology in the range of 10 KW with economical results has gained attention among researchers. Therefore, the transformer-less system is gaining more attention towards an advanced level. The advanced technology of microprocessors, controllers, and fast-switching devices in APF systems have been used with highly-rated MW ranges, improved efficiency, and low cost for varying applications. Recently, APFs have used dual-terminal inverters to substitute for split-capacitor designs. Subsequently, coming-generation power semiconductor devices and the packaging of silicon carbide IGBT power modules can be effectively used.
New trends are also working on the harmonic distortion analysis of large transmission systems. The harmonic distortions effect should be investigated for current distortion levels and for higher levels such that the distortion level must be computed before any serious issue follows.
Another trend has also been noticed: the development of improved devices and the development of new controlling techniques; for instance, large PWM are not only suitable to generate a sinusoidal signal but also to reduce the distortions caused by nonlinear loads. Sensor drop has also transformed APF technology in the areas of cost reduction and reliability improvement. Similarly, the advanced methods of multilevel converters [114,115] supply better efficiency, a lower burden on devices, and a decrease in high-frequency noise. Further improvement in solid-state device technology in terms of low conduction losses, larger permissible switching frequency, and new devices, especially those with low voltage drop and reduced switching losses, will give a real boost for APF. Further, in HAPFs, there is consistent new advancement of additional circuit configurations of HAPFs to provide cost-effective and improved performance.
Furthermore, some recent works have also developed the use of FACTS controllers [116], such as a thyristor-based series capacitor, thyristor-based phase angle regulator, etc., in an electrical network using stationary and accurate load designs. The behavior of the system, such as active and reactive power losses, PQ, power system oscillations, etc., is improved optimally by employing FACTS controllers in the electrical network.
Nowadays, electric vehicles [117] are found in connection with a PV-integrated grid for PQ improvement. Variations in PV output are mitigated by changing the charging procedures of electric vehicles. EV technology is helpful in decreasing the distortions affecting PQ considerably.
Smart-grid [118] application is found widely in recent power system scenarios because the existing grids concentrate only on generation, distribution and power control. However the existing grid is not reliable and delivers more transmission losses, low PQ, and unfavorable distributed-energy-sources integration. Therefore, smart grids, which need a small area compared to traditional grids, provides a better solution for producing electric power and offers a method for the transmission and distribution of this power.
Several new introduced generating sources require research on variations in the magnitude of voltage, emissions, and resonance in harmonics. Key performance indicators probably play a vital role in addressing the presenting capability in the power system for these new introduced sources. Various aspects of PQ issues are presented in brief:
8.1. Different Types of Disturbances
Disturbances due to variations in ideal current and voltage tend to be PQ disturbances.
- (a)
- Voltage sags are the standards that were characterized by a magnitude at a given duration. Specifically, the 3ϕ characteristics of voltage dips have been underexposed due to the standardized effect. The producers must be conscious about characteristics other than the duration and magnitude.
- (b)
- The distortion in waveform is computed by the spectrum attained over a 200 ms window. Pursuing research for distinct interharmonics considering a high time resolution is an advanced area in the current power system scenario. A fascinating important research challenge is to improve the framework in PQ disturbances not dependent upon any computerization.
8.2. New Sources of Generation
New generating sources penetrating into the distribution and transmission systems have been introduced in various countries across the globe. The pros and cons of the current progress have been featured in different aspects of power quality issue.
PQ investigation challenges related with innovative development on the following parameters:
- Performance indicators
- Voltage–magnitude variations
- Emission and resonances in harmonics.
8.3. Remote Identification of Events and Load Transitions and Nonlinear Characteristics
The diversification of complexity in the system topology, load characteristics, and generation necessitate urgent attention to identify PQ issues, transitions in load, and nonlinear characteristics. Identification is essential in remote areas because intelligent monitoring systems will be used in certain locations. Challenges regarding the power-quality issue include the accuracy analysis as a function of many conditions, such as the signal-to-noise ratio, distance from the point of connection, composition, the topology of the network, aggregation of loads at the load measuring point, and the existence of loads with a similar signature located between the load point and the remote observation point.
8.4. Time-Varying Harmonic Analysis
In recent days, various research analyses have been performed to improve the accuracy of harmonic magnitudes during time-varying conditions. The analysis comprises an adaptive notch filter, Kalman filter-based analyzer, (PLL), adaptive neural networks, and a phase-locked loop. Each of these methods used in the solution of power-quality issues had advantages and disadvantages, in anticipation of a better method in a future area of research.
8.5. Hardware-In-Loop/Real-Time Digital Simulation
Better accuracy can be achieved on PQ studies by extending the research work with the adaptation of real-time hardware in the loop (HIL) for large and complex power systems. HIL is a real-time simulator, comprised of a digital simulator, testing hardware equipment, and their digital and analog signal interface. The real-time simulator approach is mostly used because the accessibility of RT digital simulation computers must come to be more affordable.
8.6. DC PQ
Although PQ abnormalities and standards were mostly concentrated on AC systems, PQ issues in the DC systems are also exposed to deviations in voltage, such as voltage transients, spikes, and ripples. These deviations have an impact on the parts or on the whole system, creating severe consequences. DC systems added more stability to the system but conveyed less susceptibility to voltage distortions and deviations. Further research is essential in this area, as the application of DC distribution may develop shortly. This is mostly significant for data-center-type loads.
9. Conclusions
In this review article, a brief discussion on PQ, its causes and effects on power systems in industrial, commercial, as well as domestic, fields was addressed. A detailed discussion on power-system harmonics and standards are also discussed. Based on harmonic compensation, different types of filters like passive, active, and hybrid filters for PQ improvement are discussed. Furthermore the design configuration of APFs based on topology, number of phases, and converter type are discussed. A compensation strategy using different gating signal techniques and reference-signal techniques are provided in this literature. This review provides a brief study on the selection criteria of PQ based on different applications. Furthermore, detailed technical and economic considerations are approached, which are a very important perspective for researchers and engineers dealing with harmonics and PQ issues. Further, the scope of work in future developments with new trends to minimize the number of power semiconductor components, with reduced costs of the converter, is briefed in this literature.
Author Contributions
Conceptualization, S.R.D., P.K.R. and A.K.S.; data curation, S.R.D., P.K.R., A.K.S. and T.S.B.; formal analysis, T.S.B. and N.M.K.; funding acquisition, N.M.K., R.M.E. and L.M.-P.; project administration, T.S.B., N.M.K. and L.M.-P.; investigation, S.R.D., P.K.R., A.K.S. and S.R.; methodology, S.R.D., P.K.R., A.K.S. and S.R.; resources, T.S.B. and N.M.K.; software, S.R.D. and A.K.S.; supervision, P.K.R. and L.M.-P.; visualization, S.R.D. and T.S.B., N.M.K.; writing—original draft, S.R.D., P.K.R., A.K.S., S.R., T.S.B. and N.M.K.; writing—review and editing, T.S.B., N.M.K., R.M.E. and L.M.-P. All authors have read and agreed to the published version of the manuscript.
Funding
This research received no external funding.
Institutional Review Board Statement
Not applicable.
Informed Consent Statement
Not applicable.
Data Availability Statement
Not applicable.
Conflicts of Interest
The authors declare no conflict of interest.
References
- Dalai, S.; Chatterjee, B.; Dey, D.; Chakravorti, S.; Bhattacharya, K. Rough-Set-Based Feature Selection and Classification for Power Quality Sensing Device Employing Correlation Techniques. IEEE Sens. J. 2012, 13, 563–573. [Google Scholar] [CrossRef]
- Das, B.; Panigrahi, P.K.; Das, S.R.; Mishra, D.P.; Salkuti, S.R. Power quality improvement in a photovoltaic based microgrid integrated network using multilevel inverter. Int. J. Emerg. Electr. Power Syst. 2021. [Google Scholar] [CrossRef]
- Janik, P.; Lobos, T. Automated Classification of Power-Quality Disturbances Using SVM and RBF Networks. IEEE Trans. Power Deliv. 2006, 21, 1663–1669. [Google Scholar] [CrossRef] [Green Version]
- Kwan, K.H.; So, P.L.; Chu, Y.C. An Output Regulation-Based Unified Power Quality Conditioner with Kalman Filters. IEEE Trans. Ind. Electron. 2012, 59, 4248–4262. [Google Scholar] [CrossRef]
- Radil, T.; Ramos, P.M.; Janeiro, F.M.; Serra, A.C. PQ Monitoring System for Real-Time Detection and Classification of Disturbances in a Single-Phase Power System. IEEE Trans. Instrum. Meas. 2008, 57, 1725–1733. [Google Scholar] [CrossRef]
- Singh, B.; Al-Haddad, K.; Chandra, A. A review of active filters for PQ improvement. IEEE Trans. Ind. Electron. 1999, 46, 960–971. [Google Scholar] [CrossRef] [Green Version]
- Mahela, O.P.; Shaik, A.G. Topological aspects of PQ improvement techniques: A comprehensive overview. Renew. Sustain. Energy Rev. 2016, 58, 1129–1142. [Google Scholar] [CrossRef]
- Singh, B.; Jayaprakash, P.; Kothari, D.P.; Chandra, A.; Al Haddad, K. Comprehensive study of DSTATCOM configurations. IEEE Trans. Ind. Inform. 2014, 10, 854–870. [Google Scholar] [CrossRef]
- Wu, J.C.; Jou, H.L.; Wu, K.D.; Hsiao, H.H. Three-phase four-wire hybrid power filter using a smaller power converter. Electr. Power Syst. Res. 2012, 87, 13–21. [Google Scholar] [CrossRef]
- Lee, T.L.; Hu, S.H. Discrete frequency-tuning active filter to suppress harmonic resonances of closed-loop distribution power systems. IEEE Trans. Power Electron. 2011, 26, 137–148. [Google Scholar]
- Das, S.R.; Ray, P.K.; Mohanty, A. Fuzzy sliding mode based series hybrid active power filter for power quality enhancement. Adv. Fuzzy Syst. 2018, 2018, 1309518. [Google Scholar] [CrossRef]
- Liu, Q.; Deng, Y.; He, X. Boost-type inverter-less shunt active power filter for VAR and harmonic compensation. IET Power Electron. 2013, 6, 535–542. [Google Scholar] [CrossRef]
- Barry, M.W.K. Power Quality Primer; Editorial McGraw-Hill: New York, NY, USA, 2000. [Google Scholar]
- Broeck, G.N.V.; Stuyts, J.; Driesen, J. A critical review of power quality standards and definitions applied to DC microgrids. Appl. Energy 2018, 229, 281–288. [Google Scholar] [CrossRef]
- Peng, F.Z.; Akagi, H.; Nabae, A. A new approach to harmonic compensation in power systems-a combined system of shunt passive and series active filters. IEEE Trans. Ind. Appl. 1990, 26, 983–990. [Google Scholar] [CrossRef]
- Kececioglu, O.F.; Acikgoz, H.; Sekkeli, M. Advanced configuration of hybrid passive filter for reactive power and harmonic compensation. SpringerPlus 2016, 5, 1–20. [Google Scholar] [CrossRef] [PubMed] [Green Version]
- Das, J.C. Passive filters-potentialities and limitations. IEEE Trans. Ind. Appl. 2004, 40, 232–241. [Google Scholar] [CrossRef]
- Jovanovic, M.M.; Jang, Y. State-of-the-art, single-phase, active power-factor-correction techniques for high-power applications-an overview. IEEE Trans. Ind. Electron. 2005, 52, 701–708. [Google Scholar] [CrossRef]
- Chaoui, A.; Gaubert, J.P.; Krim, F. PQ improvement using DPC controlled three-phase shunt active filter. Electr. Power Syst. Res. 2010, 80, 657–666. [Google Scholar] [CrossRef]
- Mahanty, R. Large value AC capacitor for harmonic filtering and reactive power compensation. IET Gener. Transm. Distrib. 2008, 2, 876–891. [Google Scholar] [CrossRef]
- Corasaniti, V.F.; Barbieri, M.B.; Arnera, P.L.; Valla, M.I. Hybrid active filter for reactive and harmonics compensation in a distribution network. IEEE Trans. Ind. Electron. 2009, 56, 670–677. [Google Scholar] [CrossRef] [Green Version]
- Ray, P.K.; Das, S.R.; Mohanty, A. Fuzzy-controller-designed-PV-based custom power device for power quality enhancement. IEEE Trans. Energy Convers. 2018, 34, 405–414. [Google Scholar] [CrossRef]
- Luo, A.; Shuai, Z.; Zhu, W.; Shen, Z.J.; Tu, C. Design and application of a hybrid active power filter with injection circuit. IET Power Electron. 2010, 3, 54–64. [Google Scholar] [CrossRef]
- Zhou, X.; Cui, Y.; Ma, Y. Fuzzy Linear Active Disturbance Rejection Control of Injection Hybrid Active Power Filter for Medium and High Voltage Distribution Network. IEEE Access 2021, 9, 8421–8432. [Google Scholar] [CrossRef]
- Akagi, H.; Kondo, R. A transformerless hybrid active filter using a three-level pulsewidth modulation (PWM) converter for a medium-voltage motor drive. IEEE Trans. Power Electron. 2010, 25, 1365–1374. [Google Scholar] [CrossRef]
- Shuai, Z.; Luo, A.; Tu, C.; Liu, D. New control method of injection-type hybrid active power filter. IET Power Electron. 2011, 4, 1051–1057. [Google Scholar] [CrossRef]
- Zobaa, A.F. Optimal multiobjective design of hybrid active power filters considering a distorted environment. IEEE Trans. Ind. Electron. 2014, 61, 107–114. [Google Scholar] [CrossRef] [Green Version]
- Lee, T.L.; Wang, Y.C.; Li, J.C.; Guerrero, J.M. Hybrid active filter with variable conductance for harmonic resonance suppression in industrial power systems. IEEE Trans. Ind. Electron. 2015, 62, 746–756. [Google Scholar] [CrossRef] [Green Version]
- Mikkili, S.; Panda, A.K. PQ issues and solutions–review. Int. J. Emerg. Electr. Power Syst. 2015, 16, 357–384. [Google Scholar]
- Mhawi, E.; Daniyal, H.; Sulaiman, M.H. Advanced Techniques in Harmonic Suppression via Active Power Filter: A Review. Int. J. Power Electron. Drive Syst. 2015, 6, 185–195. [Google Scholar] [CrossRef] [Green Version]
- Heine, P.; Lehtonen, M. Voltage sag distributions caused by power system faults. IEEE Trans. Power Syst. 2003, 18, 1367–1373. [Google Scholar] [CrossRef] [Green Version]
- Tey, L.H.; So, P.L.; Chu, Y.C. Improvement of PQ using adaptive shunt active filter. IEEE Trans. Power Deliv. 2005, 20, 1558–1568. [Google Scholar] [CrossRef]
- Pinto, J.G.; Carneiro, H.; Exposto, B.; Couto, C.; Afonso, J.L. Transformerless series active power filter to compensate voltage disturbances. In Power Electronics and Applications (EPE 2011), Proceedings of the 2011—14th European Conference, Birmingham, UK, 30 August–1 September 2011; IEEE: New York, NY, USA, 2011; pp. 1–6. [Google Scholar]
- Asiminoaei, L.; Aeloiza, E.; Enjeti, P.N.; Blaabjerg, F. Shunt active-power-filter topology based on parallel interleaved inverters. IEEE Trans. Ind. Electron. 2008, 55, 1175–1189. [Google Scholar] [CrossRef]
- Rahmani, S.; Mendalek, N.; Al-Haddad, K. Experimental design of anonlinear control technique for three-phase shunt active powerfilter. IEEE Trans. Ind. Electron. 2010, 57, 3364–3375. [Google Scholar] [CrossRef]
- Khadkikar, V. Enhancing electric PQ using UPQC: A comprehensive overview. IEEE Trans. Power Electron. 2012, 27, 2284–2297. [Google Scholar] [CrossRef]
- Axente, I.; Ganesh, J.N.; Basu, M.; Conlon, M.F.; Gaughan, K. A 12-kVA DSP-controlled laboratory prototype UPQC capable of mitigating unbalance in source voltage and load current. IEEE Trans. Power Electron. 2010, 25, 1471–1479. [Google Scholar] [CrossRef]
- Dos Santos, E.C.; Jacobina, C.B.; Dias, J.A.; Rocha, N. Single-phase to three-phase universal active power filter. IEEE Trans. Power Deliv. 2011, 26, 1361–1371. [Google Scholar] [CrossRef]
- Dass, P.M.; Fathima, A.P. Grid integration of Photovoltaic System Interfaced with Artificial Intelligence based Modified Universal Power Quality conditioning system. J. Phys. Conf. Ser. 2020, 1716, 012010. [Google Scholar] [CrossRef]
- Bhattacharya, S.; Divan, D.M. Hybrid Series Active/Parallel Passive Power Line Conditioner with Controlled Harmonic Injection. U.S. Patent 5,465,203, 7 November 1995. [Google Scholar]
- Kim, Y.S.; Kim, J.S.; Ko, S.H. Three-phase three-wire series active power filter, which compensates for harmonics and reactive power. IEE Proc. Electr. Power Appl. 2004, 151, 276–282. [Google Scholar] [CrossRef]
- Khadkikar, V.; Chandra, A.; Barry, A.O.; Nguyen, T.D. PQ enhancement utilising single-phase unified PQ conditioner: Digital signal processor-based experimental validation. IET Power Electron. 2011, 4, 323–331. [Google Scholar] [CrossRef]
- Singh, B.; Singh, B.N.; Chandra, A.; Al-Haddad, K.; Pandey, A.; Kothari, D.P. A review of single-phase improved PQ AC-DC converters. IEEE Trans. Ind. Electron. 2003, 50, 962–981. [Google Scholar] [CrossRef] [Green Version]
- Singh, B.; Bhuvaneswari, G.; Arya, S.R. Review on PQ solution technology. Asian Power Electron. J. 2012, 6, 19–27. [Google Scholar]
- Büyük, M.; Tan, A.; Tümay, M.; Bayındır, K.Ç. Topologies, generalized designs, passive and active damping methods of switching ripple filters for voltage source inverter: A comprehensive review. Renew. Sustain. Energy Rev. 2016, 62, 46–69. [Google Scholar] [CrossRef]
- Garcia Campanhol, L.B.; Oliveira da Silva, S.A.; Goedtel, A. Application of shunt active power filter for harmonic reduction and reactive power compensation in three-phase four-wire systems. IET Power Electron. 2014, 7, 2825–2836. [Google Scholar] [CrossRef]
- Melin, P.E.; Espinoza, J.R.; Zargari, N.R.; Moran, L.A.; Guzman, J.I. A novel multi-level converter based on current source power cell. In Proceedings of the Power Electronics Specialists Conference 2008 (PESC 2008), Rhodes, Greece, 15–19 June 2008; pp. 2084–2089. [Google Scholar]
- Lam, C.S.; Wong, M.C.; Han, Y.D. Hysteresis current control of hybrid active power filters. IET Power Electron. 2012, 5, 1175–1187. [Google Scholar] [CrossRef] [Green Version]
- Kale, M.; Ozdemir, E. An adaptive hysteresis band current controller for shunt active power filter. Electr. Power Syst. Res. 2005, 73, 113–119. [Google Scholar] [CrossRef]
- Barrero, F.; Martínez, S.; Yeves, F.; Mur, F.; Martínez, P.M. Universal and reconfigurable to UPS active power filter for line conditioning. IEEE Trans. Power Deliv. 2003, 18, 283–290. [Google Scholar] [CrossRef]
- Maciel, L.F.; Morales, J.L.; Gaona, D.C.; Pimentel, J.G. A study of a three-phase four-wire shunt active power filter for harmonics mitigation. In Proceedings of the 2018 IEEE International Autumn Meeting on Power, Electronics and Computing (ROPEC), Ixtapa, Mexico, 14–16 November 2018; pp. 1–6. [Google Scholar]
- Ucar, M.; Ozdemir, E. Control of a 3-phase 4-leg active power filter under non-ideal mains voltage condition. Electr. Power Syst. Res. 2008, 78, 58–73. [Google Scholar] [CrossRef]
- Buso, S.; Fasolo, S.; Malesani, L.; Mattavelli, P. A dead-beat adaptive hysteresis current control. IEEE Trans. Ind. Appl. 2000, 36, 1174–1180. [Google Scholar] [CrossRef]
- Zeng, J.; Yu, C.; Qi, Q.; Yan, Z.; Ni, Y.; Zhang, B.L.; Chen, S.; Wu, F.F. A novel hysteresis current control for active power filter with constant frequency. Electr. Power Syst. Res. 2004, 68, 75–82. [Google Scholar] [CrossRef]
- Swain, S.; Panda, P.C.; Subudhi, B.D. Three phase shunt Active Power Filter using a new Weighted Adaptive Hysteresis Band Current Controller. In Proceedings of the 2014 International Conference on Circuit, Power and Computing Technologies (ICCPCT 2014), Nagercoil, India, 20–21 March 2014; pp. 781–786. [Google Scholar]
- Rodriguez, P.; Candela, J.I.; Luna, A.; Asiminoaei, L.; Teodorescu, R.; Blaabjerg, F. Current harmonics cancellation in three-phase four-wire systems by using a four-branch star filtering topology. IEEE Trans. Power Electron. 2009, 24, 1939–1950. [Google Scholar] [CrossRef] [Green Version]
- Luo, A.; Shuai, Z.; Zhu, W.; Fan, R.; Tu, C. Development of hybrid active power filter based on the adaptive fuzzy dividing frequency-control method. IEEE Trans. Power Deliv. 2009, 24, 424–432. [Google Scholar] [CrossRef]
- Suresh, Y.; Panda, A.K.; Suresh, M. Real-time implementation of adaptive fuzzy hysteresis-band current control technique for shunt active power filter. IET Power Electron. 2012, 5, 1188–1195. [Google Scholar] [CrossRef] [Green Version]
- Xu, W.; Dian, R.J.; Mu, C.X. Novel negative sequence current detection and control strategy for H-bridge three-level active power filter. In Applied Superconductivity and Electromagnetic Devices (ASEMD), Proceedings of the IEEE International Conference, Shanghai, China, 20–23 November 2015; IEEE: New York, NY, USA, 2015; pp. 85–86. [Google Scholar]
- Dian, R.; Xu, W.; Mu, C. Improved negative sequence current detection and control strategy for h-bridge three-level active power filter. IEEE Trans. Appl. Supercond. 2016, 26, 1–5. [Google Scholar] [CrossRef]
- Ray, A.S.; Bhattacharya, A. Improved tracking of shunt active power filter by sliding mode control. Int. J. Electr. Power Energy Syst. 2016, 78, 916–925. [Google Scholar]
- Fei, J.; Zhang, S.; Zhou, J. Adaptive Sliding Mode Control of Single-Phase Shunt Active Power Filter. Math. Probl. Eng. 2012, 2012, 1–22. [Google Scholar] [CrossRef]
- Ghamri, A.; Benchouia, M.T.; Golea, A. Sliding-mode control based three-phase shunt active power filter: Simulation and experimentation. Electr. Power Compon. Syst. 2012, 40, 383–398. [Google Scholar] [CrossRef]
- Fei, J.; Liu, N.; Hou, S.; Fang, Y. Neural Network Complementary Sliding Mode Current Control of Active Power Filter. IEEE Access 2021, 9, 25681–25690. [Google Scholar] [CrossRef]
- Jin, T.; Smedley, K.M. Operation of one-cycle controlled three-phase active power filter with unbalanced source and load. IEEE Trans. Power Electron. 2006, 21, 1403–1412. [Google Scholar] [CrossRef]
- Qiao, C.; Jin, T.; Smedley, K.M. One-cycle control of three-phase active power filter with vector operation. IEEE Trans. Ind. Electron. 2004, 51, 455–463. [Google Scholar] [CrossRef]
- Yuan, X.; Merk, W.; Stemmler, H.; Allmeling, J. Stationary-frame generalized integrators for current control of active power filters with zero steady-state error for current harmonics of concern under unbalanced and distorted operating conditions. IEEE Trans. Ind. Appl. 2002, 38, 523–532. [Google Scholar] [CrossRef]
- Montero, M.I.; Cadaval, E.R.; Gonzalez, F.B. Comparison of control strategies for shunt active power filters in three-phase four-wire systems. IEEE Trans. Power Electron. 2007, 22, 229–236. [Google Scholar] [CrossRef]
- Borisov, K.; Ginn, H.L. Multifunctional VSI based on a novel fortescue reference signal generator. IEEE Trans. Ind. Electron. 2009, 57, 1002–1007. [Google Scholar] [CrossRef]
- Malesani, L.; Mattavelli, P.; Buso, S. Robust dead-beat current control for PWM rectifiers and active filters. In Proceedings of the Conference Record of 1998 IEEE Industry Applications Conference, Thirty-Third IAS Annual Meeting, St. Louis, MO, USA, 12–15 October 1998; Volume 2, pp. 1377–1384. [Google Scholar]
- Narongrit, T.; Areerak, K.L.; Areerak, K.N. The comparison study of current control techniques for active power filters. World Acad. Sci. Eng. Technol. 2011, 60, 471–476. [Google Scholar]
- Xiao, Z.; Chen, Y.; Deng, X. A Shunt Active Power Filter with Enhanced Dynamic performance using Dual-Repetitive Controller and Predictive Compensation. Int. J. Power Electron. Drive Syst. 2013, 3, 209. [Google Scholar] [CrossRef]
- Grino, R.; Cardoner, R.; Costa-Castelló, R.; Fossas, E. Digital repetitive control of a three-phase four-wire shunt active filter. IEEE Trans. Ind. Electron. 2007, 54, 1495–1503. [Google Scholar] [CrossRef]
- Rathnakumar, D.; LakshmanaPerumal, J.; Srinivasan, T. A new software implementation of space vector PWM. In Proceedings of the IEEE Southeastcon, Ft. Lauderdale, FL, USA, 8–10 April 2005; pp. 131–136. [Google Scholar]
- Qi, Q.; Yu, C.; Wai, C.K.; Ni, Y. Modeling and simulation of a STATCOM system based on 3-level NPC inverter using dynamic phasors. In Proceedings of the IEEE Power Engineering Society General Meeting, Denver, CO, USA, 6–10 June 2004; pp. 1559–1564. [Google Scholar]
- Saeedifard, M.; Nikkhajoei, H.; Iravani, R. A space vector modulated STATCOM based on a three-level neutral point clamped converter. IEEE Trans. Power Deliv. 2007, 22, 1029–1039. [Google Scholar] [CrossRef]
- Ahmed, I.; Borghate, V.B. Simplified space vector modulation technique for seven-level cascaded H-bridge inverter. IET Power Electron. 2014, 7, 604–613. [Google Scholar] [CrossRef]
- Chen, D.; Xie, S. Review of the control strategies applied to active power filters. In Proceedings of the 2004 IEEE International Conference on Electric Utility Deregulation, Restructuring and Power Technologies, Hong Kong, China, 5–8 April 2004; Volume 2, pp. 666–670. [Google Scholar]
- Kouro, S.; Cortés, P.; Vargas, R.; Ammann, U.; Rodríguez, J. Model predictive control—A simple and powerful method to control power converters. IEEE Trans. Ind. Electron. 2009, 56, 1826–1838. [Google Scholar] [CrossRef]
- Bhattacharya, A.; Chakraborty, C. A shunt active power filter with enhanced performance using ANN-based predictive and adaptive controllers. IEEE Trans. Ind. Electron. 2011, 58, 421–428. [Google Scholar] [CrossRef]
- Kumar, P.; Mahajan, A. Soft computing techniques for the control of an active power filter. IEEE Trans. Power Deliv. 2009, 24, 452–461. [Google Scholar] [CrossRef]
- Suresh, M.; Anup, K.P. Types-1 and -2 fuzzy logic controllers-based shunt active filter Id-Iq control strategy with different fuzzy mem-bership functions for PQ improvement using RTDS hardware. IET Power Electron. 2013, 6, 818–833. [Google Scholar]
- Suresh, M.; Anup, K.P. Real-time implementation of PI and fuzzy logic controllers based shunt active filter control strategies for PQ improvement. Electr. Power Energy Syst. 2012, 43, 1114–1126. [Google Scholar]
- Chau, M.; Luo, A.; Chau, V. PID-Fuzzy Control Method with Time Delay Compensation for Hybrid Active Power Filter with Injection Circuit. Int. J. Comput. Appl. 2011, 36, 15–21. [Google Scholar]
- Khalid, S.; Dwivedi, B.; Singh, B. New Optimum Three-Phase Shunt Active Power Filter based on Adaptive Tabu Search and Genetic Algorithm using ANN control in unbalanced and distorted supply conditions. Elektr. J. Electr. Eng. 2012, 14, 9–14. [Google Scholar]
- Khalid, S.; Dwivedi, B. Simulation and Performance Based Comparison of GA-Fuzzy-ANN Based Shunt Active Power Filter for PQ Improvement in High Frequency Aircraft System. J. Aerspace Eng. Technol. 2013, 3, 62–70. [Google Scholar]
- Das, S.R.; Ray, P.K.; Mohanty, A. Improvement of Power Quality using Advanced Artificial Neural Network Algorithm. In Proceedings of the 2018 IEEE International Conference on Power Electronics, Drives and Energy Systems (PEDES), Madras, India, 18–21 December 2018; pp. 1–6. [Google Scholar]
- Kumar, V.S.; Kavitha, D.; Kalaiselvi, K.; Kannan, P.S. Harmonic mitigation and power factor improvement using fuzzy logic and neural network controlled active power filter. J. Electr. Eng. Technol. 2008, 3, 520–527. [Google Scholar] [CrossRef] [Green Version]
- Atiqi Mohd Zainuri, M.A.; Mohd Radzi, M.A.; Soh, A.C.; Mariun, N.; Rahim, N.A.; Hajighorbani, S. Fundamental Active Current Adaptive Linear Neural Networks for Photovoltaic Shunt Active Power Filters. Energies 2016, 9, 397. [Google Scholar] [CrossRef] [Green Version]
- Arya, S.R.; Singh, B. Neural network based conductance estimation control algorithm for shunt compensation. IEEE Trans. Ind. Inform. 2014, 10, 569–577. [Google Scholar] [CrossRef]
- Patnaik, S.S.; Panda, A.K. Particle swarm optimization and bacterial foraging optimization techniques for optimal current harmonic mitigation by employing active power filter. Appl. Comput. Intell. Soft Comput. 2012, 2012, 897127. [Google Scholar] [CrossRef] [Green Version]
- Patnaik, S.S.; Panda, A.K. Real-time performance analysis and comparison of various control schemes for particle swarm optimization-based shunt active power filters. Int. J. Electr. Power Energy Syst. 2013, 52, 185–197. [Google Scholar] [CrossRef]
- Das, S.R.; Ray, P.K.; Sahoo, A.K.; Ramasubbareddy, S.; Babu, T.S.; Kumar, N.M.; Haes Alhelou, H.; Siano, P. Performance of Hybrid Filter in a Microgrid Integrated Power System Network Using Wavelet Techniques. Appl. Sci. 2020, 10, 6792. [Google Scholar] [CrossRef]
- Hirve, S.; Chatterjee, K.; Fernandes, B.G.; Imayavaramban, M.; Dwari, S. PLL-less active power filter based on onecycle control for compensating unbalanced loads in threephase four-wire system. IEEE Trans. Power Deliv. 2007, 22, 2457–2465. [Google Scholar] [CrossRef] [Green Version]
- Das, S.R.; Mishra, A.K.; Ray, P.K.; Mohanty, A.; Mishra, D.K.; Li, L.; Hossain, M.J.; Mallick, R.K. Advanced wavelet transform based shunt hybrid active filter in PV integrated power distribution system for power quality enhancement. IET Energy Syst. Integr. 2020, 2, 331–343. [Google Scholar]
- Dey, P.; Mekhilef, S. Current controllers of active power filter for power quality improvement: A technical analysis. Automatika 2015, 56, 42–54. [Google Scholar] [CrossRef] [Green Version]
- Büyük, M.; İnci, M.; Tan, A.; Tümay, M. Improved instantaneous power theory based current harmonic extraction for unbalanced electrical grid conditions. Electr. Power Syst. Res. 2019, 177, 106014. [Google Scholar] [CrossRef]
- Patel, A.; Mathur, H.D.; Bhanot, S. A new SRF-based power angle control method for UPQC-DG to integrate solar PV into grid. Int. Trans. Electr. Energy Syst. 2019, 29, 2667. [Google Scholar] [CrossRef] [Green Version]
- Chen, C.I.; Lan, C.K.; Chen, Y.C.; Chen, C.H. Adaptive Frequency-Based Reference Compensation Current Control Strategy of Shunt Active Power Filter for Unbalanced Nonlinear Loads. Energies 2019, 12, 3080. [Google Scholar] [CrossRef] [Green Version]
- Munir, H.M.; Zou, J.; Xie, C.; Li, K.; Younas, T.; Guerrero, J.M. Direct harmonic voltage control strategy of shunt active power filters suitable for microgrid applications. J. Power Electron. 2019, 19, 265–277. [Google Scholar]
- Sujitha, M.; Padmab, S. Optimization of harmonics with active power filter based on ADALINE neural network. Microprocess. Microsyst. 2020, 73, 102976. [Google Scholar] [CrossRef]
- Zhang, X.; Chen, J.; Zhang, G.; Wang, L.; Qiu, R.; Liu, Z. An active oscillation compensation method to mitigate high-frequency harmonic instability and low-frequency oscillation in railway traction power supply system. IEEE Access 2018, 6, 70359–70367. [Google Scholar] [CrossRef]
- Wong, L.A.; Ramachandaramurthy, V.K.; Taylor, P.; Ekanayake, J.B.; Walker, S.L.; Padmanaban, S. Review on the optimal placement, sizing and control of an energy storage system in the distribution network. J. Energy Storage 2019, 21, 489–504. [Google Scholar] [CrossRef]
- Shen, L.; Cheng, Q.; Cheng, Y.; Wei, L.; Wang, Y. Hierarchical control of DC micro-grid for photovoltaic EV charging station based on flywheel and battery energy storage system. Electr. Power Syst. Res. 2020, 179, 106079. [Google Scholar] [CrossRef]
- Melo, I.D.; Pereira, J.L.; Variz, A.M.; Ribeiro, P.F. Allocation and sizing of single tuned passive filters in three-phase distribution systems for power quality improvement. Electr. Power Syst. Res. 2020, 180, 106128. [Google Scholar] [CrossRef]
- Ferreira, S.C.; Gonzatti, R.B.; Pereira, R.R.; da Silva, C.H.; da Silva, L.B.; Lambert-Torres, G. Finite control set model predictive control for dynamic reactive power compensation with hybrid active power filters. IEEE Trans. Ind. Electron. 2017, 65, 2608–2617. [Google Scholar] [CrossRef]
- Biricik, S.; Ozerdem, O.C.; Redif, S.; Dincer, M.S. New hybrid active power filter for harmonic current suppression and reactive power compensation. Int. J. Electron. 2016, 103, 1397–1414. [Google Scholar] [CrossRef]
- Azri, M.; Rahim, N. Design analysis of low-pass passive filter in single-phase grid-connected transformerless inverter. In Proceedings of the 2011 IEEE Conference on Clean Energy and Technology (CET), Kuala Lumpur, Malaysia, 20–23 November 2011; pp. 348–353. [Google Scholar]
- Santiprapan, P.; Booranawong, A. An Adaptive Repetitive Controller for an Active Power Filter in Three-Phase Four-Wire Systems. IET Power Electron. 2020, 13, 2756–2766. [Google Scholar] [CrossRef]
- Rastogi, M.; Mohan, N.; Edris, A. Hybrid-active filtering of harmonic currents in power systems. IEEE Trans. Power Deliv. 1995, 10, 1994–2000. [Google Scholar] [CrossRef]
- Mohammadi, H.; Varjani, A.; Mokhtari, H. Multiconverter unified power-quality conditioning system: MC-UPQC. IEEE Trans. Power Deliv. 2009, 24, 1679–1686. [Google Scholar] [CrossRef]
- Karanki, S.; Mishra, M.; Kumar, B. Particle swarm optimization-based feedback controller for unified power-quality conditioner. IEEE Trans. Power Deliv. 2010, 25, 2814–2824. [Google Scholar] [CrossRef]
- Ribeiro, P.; Gu, I.; Duque, C. Trends, challenges and opportunities in power quality research. Eur. Trans. Electr. Power 2010, 20, 13–18. [Google Scholar]
- Das, S.R.; Ray, P.K.; Mishra, A.K.; Mohanty, A. Performance of PV integrated multilevel inverter for PQ enhancement. Int. J. Electron. 2021, 108, 945–982. [Google Scholar] [CrossRef]
- Gupta, K.K.; Ranjan, A.; Bhatnagar, P.; Sahu, L.K.; Jain, S. Multilevel inverter topologies with reduced device count: A review. IEEE Trans. Power Electron. 2015, 31, 135–151. [Google Scholar] [CrossRef]
- Singh, B.; Kumar, R. A comprehensive survey on enhancement of system performances by using different types of FACTS controllers in power systems with static and realistic load models. Energy Rep. 2020, 6, 55–79. [Google Scholar] [CrossRef]
- Brinkel, N.B.G.; Gerritsma, M.K.; AlSkaif, T.A.; Lampropoulos, I.; Voorden, A.M.; Fidder, H.A.; Sark, W.G.J.H.M. Impact of rapid PV fluctuations on power quality in the low-voltage grid and mitigation strategies using electric vehicles. Int. J. Electr. Power Energy Syst. 2020, 118, 105741. [Google Scholar] [CrossRef]
- Butt, O.M.; Muhammad, Z.; Butt, T.M. Recent advancement in smart grid technology: Future prospects in the electrical power network. Ain Shams Eng. J. 2021, 12, 687–695. [Google Scholar] [CrossRef]
Publisher’s Note: MDPI stays neutral with regard to jurisdictional claims in published maps and institutional affiliations. |
© 2021 by the authors. Licensee MDPI, Basel, Switzerland. This article is an open access article distributed under the terms and conditions of the Creative Commons Attribution (CC BY) license (https://creativecommons.org/licenses/by/4.0/).





























