Optimal Design of a Stand-Alone Residential Hybrid Microgrid System for Enhancing Renewable Energy Deployment in Japan
Abstract
1. Introduction
2. Simulation Model
2.1. Wind Turbine
2.2. Solar Photovoltaic (PV)
2.3. Diesel Generator
2.4. Power Converter
2.5. Battery Storage
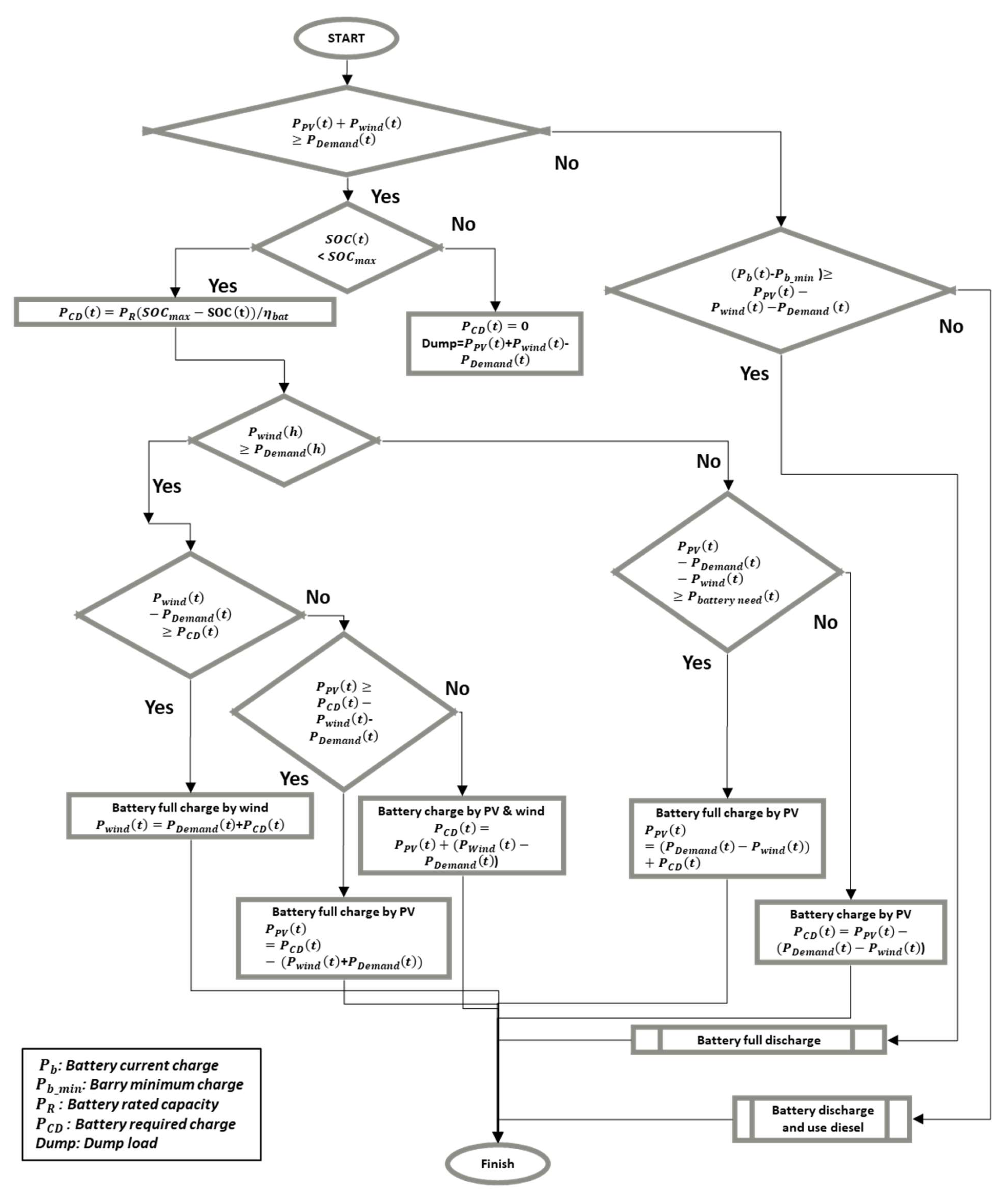
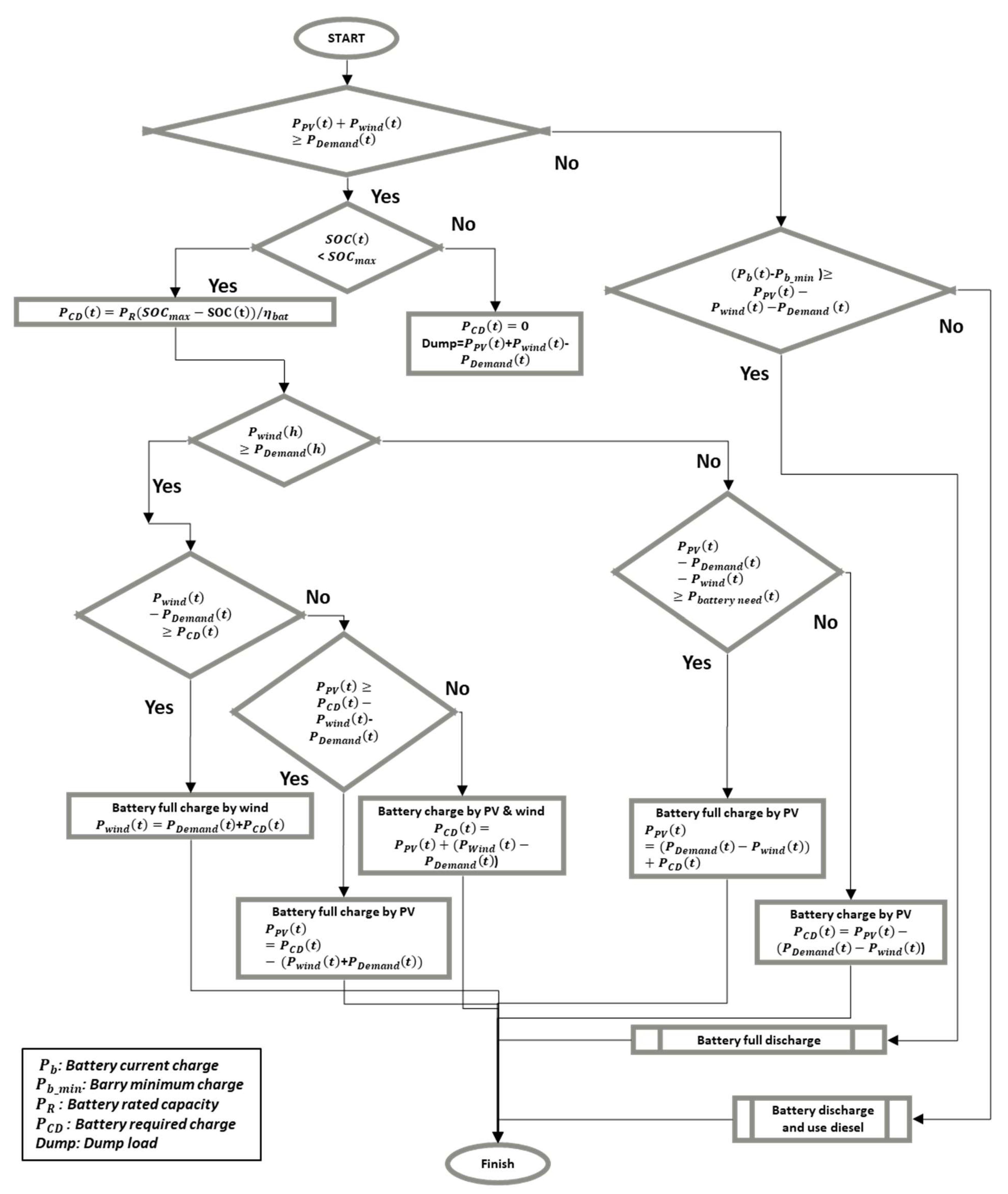
2.6. Power Control Strategy
2.7. Demand Load Calculation
3. Weather Data
4. Optimization Model
4.1. Objective Function
4.2. Demand–Supply Constraint
4.3. Solving Method
5. Results and Discussion
5.1. Estimation of the Annual Electricity Demand
5.2. Optimal Design of the Proposed Microgrid
5.3. Assessing the Impact of Weather Conditions on the Optimal Performance and Power Dispatching of the Proposed System
6. Conclusions
Author Contributions
Funding
Acknowledgments
Conflicts of Interest
References
- Agency for Natural Resources and Energy Energy White Paper 2019. Available online: https://www.enecho.meti.go.jp/about/whitepaper/2019html/ (accessed on 14 December 2019).
- Farzaneh, H.; McLellan, B.; Ishihara, K.N. Toward a CO2 zero emissions energy system in the Middle East region. Int. J. Green Energy 2016, 13, 682–694. [Google Scholar] [CrossRef]
- McLellan, B.C.; Zhang, Q.; Utama, N.A.; Farzaneh, H.; Ishihara, K.N. Analysis of Japan’s post-Fukushima energy strategy. Energy Strategy Rev. 2013, 2, 190–198. [Google Scholar] [CrossRef]
- Esteban, M.; Portugal-Pereira, J.; Mclellan, B.C.; Bricker, J.; Farzaneh, H.; Djalilova, N.; Ishihara, K.N.; Takagi, H.; Roeber, V. 100% renewable energy system in Japan: Smoothening and ancillary services. Appl. Energy 2018, 224, 698–707. [Google Scholar] [CrossRef]
- Zhang, W.; Maleki, A.; Rosen, M.A.; Liu, J. Sizing a stand-alone solar-wind-hydrogen energy system using weather forecasting and a hybrid search optimization algorithm. Energy Convers. Manag. 2019, 180, 609–621. [Google Scholar] [CrossRef]
- Farzaneh, H. Design of a Hybrid Renewable Energy System Based on Supercritical Water Gasification of Biomass for Off-Grid Power Supply in Fukushima. Energies 2019, 12, 2708. [Google Scholar] [CrossRef]
- Farzaneh, H. Energy Systems Modeling: Principles and Applications; Springer Nature: Singapore, 2019. [Google Scholar]
- Bukar, A.L.; Tan, C.W.; Lau, K.Y. Optimal sizing of an autonomous photovoltaic/wind/battery/diesel generator microgrid using grasshopper optimization algorithm. Sol. Energy 2019, 188, 685–696. [Google Scholar] [CrossRef]
- Angelopoulos, A.; Ktena, A.; Manasis, C.; Voliotis, S. Impact of a Periodic Power Source on a RES Microgrid. Energies 2019, 12, 1900. [Google Scholar] [CrossRef]
- Jing, R.; Wang, M.; Zhang, Z.; Liu, J.; Liang, H.; Meng, C.; Shah, N.; Li, N.; Zhao, Y.Y.; Lu, Y.; et al. Renewable energy system optimization of low/zero energy buildings using single-objective and multi-objective optimization methods. Energy Build. 2019, 89, 123–139. [Google Scholar] [CrossRef]
- Sharafi, M.; ELMekkawy, T.Y. Multi-objective optimal design of hybrid renewable energy systems using PSO-simulation based approach. Renew. Energy 2014, 68, 67–79. [Google Scholar] [CrossRef]
- Kuznia, L.; Zeng, B.; Centeno, G.; Miao, Z. Stochastic optimization for power system configuration with renewable energy in remote areas. Ann. Oper. Res. 2013, 210, 411–432. [Google Scholar] [CrossRef]
- Khatib, T.; Mohamed, A.; Sopian, K. Optimization of a PV/wind micro-grid for rural housing electrification using a hybrid iterative/genetic algorithm: Case study of Kuala Terengganu, Malaysia. Energy Build. 2012, 47, 321–331. [Google Scholar] [CrossRef]
- Ahmarinezhad, A.; Tehranifard, A.A.; Ehsan, M.; Firuzabad, M.F. Optimal sizing of a stand alone hybrid system for Ardabil area of Iran. IJTPE 2012, 4, 118–125. [Google Scholar]
- Giannakoudis, G.; Papadopoulos, A.I.; Seferlis, P.; Voutetakis, S. Optimum design and operation under uncertainty of power systems using renewable energy sources and hydrogen storage. Int. J. Hydrog. Energy 2010, 35, 872–891. [Google Scholar] [CrossRef]
- Kashefi Kaviani, A.; Riahy, G.H.; Kouhsari, S.M. Optimal design of a reliable hydrogen-based stand-alone wind/PV generating system, considering component outages. Renew. Energy 2009, 34, 2380–2390. [Google Scholar] [CrossRef]
- Cai, Y.P.; Huang, G.H.; Tan, Q.; Yang, Z.F. Planning of community-scale renewable energy management systems in a mixed stochastic and fuzzy environment. Renew. Energy 2009, 34, 1833–1847. [Google Scholar] [CrossRef]
- Dufo-López, R.; Bernal-Agust, J.L.; Contreras, J. Optimization of control strategies for stand-alone renewable energy systems with hydrogen storage. Renew. Energy 2007, 32, 1102–1126. [Google Scholar] [CrossRef]
- Garcia, R.S.; Weisser, D. A wind-diesel system with hydrogen storage: Joint optimisation of design and dispatch. Renew. Energy 2006, 31, 2296–2320. [Google Scholar] [CrossRef]
- Koutroulis, E.; Kolokotsa, D.; Potirakis, A.; Kalaitzakis, K. Methodology for optimal sizing of stand-alone photovoltaic/wind-generator systems using genetic algorithms. Sol. Energy 2006, 80, 1072–1088. [Google Scholar] [CrossRef]
- Hiendro, A.; Kurnianto, R.; Rajagukguk, M.; Simanjuntak, Y.M. Junaidi Techno-economic analysis of photovoltaic/wind hybrid system for onshore/remote area in Indonesia. Energy 2013, 59, 652–657. [Google Scholar] [CrossRef]
- HOMER Pro 3.12 User Manual. Available online: https://www.homerenergy.com/products/pro/docs/ (accessed on 13 December 2019).
- Jamshidi, M.; Askarzadeh, A. Techno-economic analysis and size optimization of an off-grid hybrid photovoltaic, fuel cell and diesel generator system. Sustain. Cities Soc. 2019, 44, 310–320. [Google Scholar] [CrossRef]
- Dhundhara, S.; Verma, Y.P.; Williams, A.; Ehsan, M.; Kuznia, L.; Zeng, B.; Centeno, G.; Miao, Z.; Agüera-Pérez, A.A.; Palomares-Salas, J.C.; et al. Techno-economic analysis of the lithium-ion and lead-acid battery in microgrid systems. Renew. Energy 2017, 145, 304–317. [Google Scholar] [CrossRef]
- Shabunko, V.; Lim, C.M.; Mathew, S. EnergyPlus models for the benchmarking of residential buildings in Brunei Darussalam. Energy Build. 2018, 169, 507–516. [Google Scholar] [CrossRef]
- Japan Meteorological Agency. Available online: https://www.data.jma.go.jp/obd/stats/etrn/view/monthly_s3_en.php?block_no=47401&view=11 (accessed on 14 December 2019).
- Japan Meteorological Agency. Available online: https://www.jma.go.jp/en/week/346.html (accessed on 14 December 2019).
- Parsopoulos, K.; Vrahatis, M. Particle Swarm Optimization Method for Constrained Optimization Problem. In Intelligent Technologies-Theory and Applications: New Trends in Intelligent Technologies; IOS Press (Frontiers in Artificial Intelligence and Applications): Fairfax, VA, USA, 2002; Volume 76, pp. 214–220. [Google Scholar]
- Zhang, W.J.; Xie, X.F.; Bi, D.C. Handling boundary constraints for numerical optimization by particle swarm flying in periodic search space. In Proceedings of the 2004 Congress on Evolutionary Computation, Portland, OR, USA, 19-23 June 2004; Volume 2, pp. 2307–2311. [Google Scholar]
- Xu, S.; Rahmat-Samii, Y. Boundary conditions in particle swarm optimization revisited. IEEE Trans. Antennas Propag. 2007, 55, 760–765. [Google Scholar] [CrossRef]
- Japan Agency for National Resource and Energy. Available online: https://www.enecho.meti.go.jp/index.html (accessed on 14 December 2019).
- Panasonic Panasonic Photovoltaic Module HIT VBHN245SJ25 VBHN240SJ25. Available online: https://panasonic.net/lifesolutions/solar/download/pdf/VBHN245_240SJ25_ol_190226.pdf (accessed on 14 January 2020).
- Intelligent Energy—Europe, Catalogue of European Urban Wind Turbine Manufacturers, (2011) 61. Available online: http://123doc.org/document/1227748-catalogue-of-european-urban-wind-turbine-manufacturers-potx.htm (accessed on 21 March 2020).
- Panasonic, Panasonic Residential Catalog. Available online: https://sumai.panasonic.jp/catalog/solarsystem.html (accessed on 10 December 2018).
- Shibata, Y. How Can “Solar PV + Battery System” Be Economically Competitive and Reliable Power Generation? IEEJ 2017, 1–23. Available online: https://eneken.ieej.or.jp/data/7457.pdf (accessed on 21 March 2020).
- IRENA—International Renewable Energy Agency. Solar photovoltaic Summary Charts. Available online: https://www.irena.org/costs/Charts/Solar-photovoltaic (accessed on 21 March 2020).


























| Authors | Year | System Components | Objective Function | Optimization Approach | Model Period | |||||||
|---|---|---|---|---|---|---|---|---|---|---|---|---|
| Wind | PV | FC | Biomass | Hydro | Storage | Diesel | Other | |||||
| Zhang et al. [5] | 2019 | ● | ● | ● | ● | ● | Total cost | CS-HS-SA-ANN 2 | 20 years | |||
| Farzaneh [6,7] | 2019 | ● | ● | ● | ● | Total cost | NLP 3 | 1 year | ||||
| Bukar et al. [8] | 2019 | ● | ● | ● | ● | Total cost | GOA 4 | 1 year | ||||
| Angelopoulos et al. [9] | 2019 | ● | ● | ● | Tidal | Total cost | DP 5 | 1 year | ||||
| Jing et al. [10] | 2015 | ● | ● | ● | Total cost or CO2 emissions | NSGA-II 6 | 1 year | |||||
| Sharafi et al. [11] | 2014 | ● | ● | ● | ● | ● | Total cost and CO2 emissions | PSO 7 | 1 year | |||
| Kuzunia et al. [12] | 2013 | ● | ● | ● | Total cost | SMIP 8 | 1 year | |||||
| Khatib et al. [13] | 2012 | ● | ● | ● | Total cost | GA 9 | 1 year | |||||
| Ahmarinezhad et al. [14] | 2012 | ● | ● | ● | ● | ● | ● | Total cost | PSO | 20 years | ||
| Giannakoudis et al. [15] | 2010 | ● | ● | ● | ● | ● | Total cost | SA | 10 years | |||
| Kashefi et al. [16] | 2009 | ● | ● | ● | ● | Total cost | PSO | 20 years | ||||
| Cai et al. [17] | 2009 | ● | ● | ● | ● | Total cost | ISITSP 10 | 15 years | ||||
| Dufo-López et al. [18] | 2007 | ● | ● | ● | ● | ● | ● | Total cost | GA | 1 day | ||
| Garcia et al. [19] | 2006 | ● | ● | ● | ● | LEC 1 | LP 11 | 1 year | ||||
| Koutroulis et al. [20] | 2006 | ● | ● | Total cost | GA | 20 years | ||||||
| Rated capacity of the PV array power under standard test conditions (kW) | 0.245 | |
| Ambient temperature at which the NOCT is defined (°C) | 20 | |
| Nominal operating cell temperature (°C) | 44 | |
| PV cell temperature under standard test conditions (°C) | 25 | |
| Incident solar radiation incident on the PV array (kW/m2) | GT | 1 |
| Temperature coefficient of power (%/°C) | - 0.258 | |
| PV derating factor (%) | 0.8 | |
| Effective transmittance-absorptance of the PV panel (%) | τα | 0.9 |
| Battery Type | Lead–Acid | |
|---|---|---|
| Nominal capacity (kWh) | 1 | |
| SOCmax (%) | SOC | 100 |
| SOCmin (%) | SOC | 40 |
| Round-trip efficiency (%) | 80 |
| Constant power (kWh) | 0.3 | |
| Cut-in wind speed (m/s) | 3 | |
| Cut out wind speed (m/s) | 20 | |
| Height (m) | 40 | |
| Reference height (m) | 10 |
| Components | Capital Cost 1 ($/kW) | O&M Cost ($/KW) | Fuel Cost ($/KW) | Lifetime |
|---|---|---|---|---|
| Wind Turbine [20] | 2300 | 2 | 0 | 20 years |
| PV [34] | 5100 | 10 | 0 | 20 years |
| Diesel [23] | 300 | 0.5 | 1.3 | 15,000 h |
| Battery [23] | 120 | 10 | 0 | 4 years |
| Converter [23] | 127 | 1 | 0 | 20 years |
| PV | WG | Battery | Diesel | Converter | |
|---|---|---|---|---|---|
| Optimal capacity (kW) | 2.65 | 2.01 | 14.86 | 3.6 | 2.8 |
| System | LCOE ($/kWh) |
|---|---|
| The proposed system in this paper (PV + wind + battery + diesel) | 0.88 |
| Typical off-grid microgrid in Japan: 4kW of PV + 4kWh of battery [35] | 0.55–0.72 |
| Typical off-grid microgrid in Pacific Island: PV + diesel [36] | 1–1.7 |
© 2020 by the authors. Licensee MDPI, Basel, Switzerland. This article is an open access article distributed under the terms and conditions of the Creative Commons Attribution (CC BY) license (http://creativecommons.org/licenses/by/4.0/).
Share and Cite
Yoshida, Y.; Farzaneh, H. Optimal Design of a Stand-Alone Residential Hybrid Microgrid System for Enhancing Renewable Energy Deployment in Japan. Energies 2020, 13, 1737. https://doi.org/10.3390/en13071737
Yoshida Y, Farzaneh H. Optimal Design of a Stand-Alone Residential Hybrid Microgrid System for Enhancing Renewable Energy Deployment in Japan. Energies. 2020; 13(7):1737. https://doi.org/10.3390/en13071737
Chicago/Turabian StyleYoshida, Yuichiro, and Hooman Farzaneh. 2020. "Optimal Design of a Stand-Alone Residential Hybrid Microgrid System for Enhancing Renewable Energy Deployment in Japan" Energies 13, no. 7: 1737. https://doi.org/10.3390/en13071737
APA StyleYoshida, Y., & Farzaneh, H. (2020). Optimal Design of a Stand-Alone Residential Hybrid Microgrid System for Enhancing Renewable Energy Deployment in Japan. Energies, 13(7), 1737. https://doi.org/10.3390/en13071737

