Abstract
Series–parallel module technology can meet a DC converter’s requirements of high-power, large-capacity, and high step-up ratio in photovoltaic a DC boost collection system. However, the cascaded structure has the problem of voltage and current sharing between modules, and due to the duty cycle limitation of converters, the combined converters in the PV-converter unit have an unbalanced voltage, which may also exceed the voltage range under partial shading conditions (PSCs). First, aiming at the problems of voltage sharing, current sharing, and low modularity in the combined converter, this paper proposes a distributed control strategy. Then, by adopting a coordinated control strategy based on the sub-module cutting in and out, the problem that the combined converter cannot normally boost under PSCs was solved. The paper not only takes the advantages of the cascade structure of the combined converter to increase the power and voltage, but also improves its modularity to solve the problem of abnormal operation under uneven irradiation. This dramatically improves the adaptability of combined converters in a photovoltaic DC collection system. Finally, a small power experiment was carried out, where the experimental results verified the effectiveness of the control strategy.
1. Introduction
Due to the increasing scale of photovoltaic plants, the problems of harmonic resonance and reactive power transmission in the traditional AC collection system are becoming increasingly prominent. It will not only harm the operation of photovoltaic power plants and power systems, but also seriously affect the transmission capacity of photovoltaic power plants [1,2,3]. A photovoltaic DC collection system does not have stability problems, such as power angle stabilization or harmonic resonance in the AC collection system. Furthermore, the DC output of the photovoltaic power generation unit can be transmitted after collection without the need for an intermediate DC–AC transformation link. Under the same voltage level, the transmission capacity is larger, and the loss is smaller, which has considerable economic benefits [4,5,6].
A high-power, large-capacity, high-ratio DC converter is the key equipment for the DC boost collection of large-scale photovoltaic power plants. For such DC converters that need to be connected to high-voltage bus bars, it is necessary to adopt multiple switches, or the cascaded modules to reduce the rated voltage value of each power unit. The commonly used schemes include high-voltage switching technology, multi-level converter technology, and modular series–parallel technology. For example, Abbate et al. [7] and Withanage and Shammas [8] used series-connected insulated gate bipolar transistors (IGBTs) to build a high-voltage, high-performance switch; however, the switches and their driving circuit cannot be entirely consistent, and it is easy to cause voltage stress in the switches and damage the devices. In Yang et al. [9], a method that connected a resistor in parallel across the switch to achieve static voltage sharing was proposed. Baraia et al. [10] introduced a gate-level active control method, which has a high control accuracy but the control circuit is more complicated. Kim et al. [11] introduced an active clamp circuit, where its implementation is simple, but over-regulation or oscillation of the gate voltage may occur. Lüth et al. [12] proposed an isolated bidirectional DC converter based on the modular multilevel converter (MMC) -transformer-rectifier bridge, but the output AC voltage is only two-level square waves, and the advantages of MMC have not been fully applied. In Kenzelmann et al. [13] and Weixing et al. [14], a two-stage DC–AC–DC converter was proposed, where both the DC–AC and AC–DC converters adopted an MMC structure. Still, the loss of power conversion is large, and only half of the devices in the MMC topology are in working state at any time; therefore, the utilization of the devices is low. Gowaid et al. [15] proposed an auto-coupling DC transformer topology, which reduces the loss of the two-stage structure but increases the complexity of the system control. Therefore, both high-voltage switching technology and multi-level converter technology have some disadvantages that limit their application in the field of high-voltage DC conversion. By contrast, the modular series–parallel technology uses a modular structure to form a combined converter, which can not only reduce the voltage level of the device, but also realize a power expansion. Therefore, it has better application prospects in the photovoltaic (PV) DC collection. This study adopted a combination converter with an input parallel output series (IPOS) structure; the input with a parallel connection is beneficial to improve the power and boost ratio of the converter, while the output with a series connection helps to increase the DC collection voltage level.
For the IPOS combined converter, the primary thing is to ensure that each module shares the input current and output voltage [16]. At present, some literature mainly studies control strategies from two aspects. One part of the control strategy is based on some ideal assumptions, such as the parameters of modules being completely consistent, or the working efficiency of the modules being the same, etc. The control process is relatively simple, but the effect is poor. For example, Kimball et al. [17] and Qian and Lehman [18] assumed that the parameters of each module are entirely consistent, and the control method of a uniform duty ratio is adopted. Zhang et al. [19] assumed that the working efficiency of each module is the same; either the voltage sharing or current sharing is adopted for control. The other part is based on the additional voltage or current sharing loop, where the control effect is relatively better, but the control process is more complex and the modularity of the combined converter is lower. For example, Mania and Kostakis [20] proposed a method in which each module shares an output voltage loop and has an independent current loop, where the output of the common output voltage loop is the given signal of each input current loop to ensure that the input current of each module is equal to achieve the output voltage sharing of each module. Siri et al. [21] selected the modules’ highest output voltage as the reference voltage and compared it with other modules’ output voltage; then, the deviation signal is superimposed on the output voltage loop to adjust the output voltage of each module.
For the series photovoltaic DC boost collection system, each photovoltaic array is boosted by a combined converter and then connected in series, which can not only improve the voltage level of the DC collection, but also avoid the problem that the number of sub-modules in the combined converter is too large to be controlled. However, under uniform illumination, the power imbalance among photovoltaic arrays will lead to an uneven voltage distribution of the combined converters, and it is possible for the converters to be out of their normal operating voltage range and fail to operate. Therefore, the coordinated control between combined converters is another problem that needs to be solved urgently. There are two solutions [22]: one is to limit the output voltage of the converter at the expense of power such that it does not work in maximum power point tracking(MPPT) mode, while the other is to expand the voltage regulation range of the boost converter to improve its adaptability to power disturbances.
To solve the above problems, this paper first proposes a distributed control strategy to improve the effect of voltage and current sharing, and enhance the modularity of the combined converter. On this basis, by introducing a coordinated control strategy based on sub-modules cutting out and in, this can not only avoid the power loss caused by the output limitation of the converter under partial shading conditions (PSCs), but also improve the reliability of the system operation. The control strategy proposed in this paper not only makes full use of the topological advantages of the combined converter, but also improves its defects, making it more practical in the photovoltaic DC boost collection system. Therefore, the study has some guiding significance for the development of photovoltaic DC boost collection technology.
The rest of the paper is organized as follows: Section 2 presents the configuration of photovoltaic DC boost collection system. In Section 3, a distributed control scheme of a combined converter is introduced. Section 4 introduces the coordinated control strategy among the combined converters under PSCs. Section 5 and Section 6 analyze the simulation and experimental results, respectively. The main conclusions and contributions of the paper are drawn in the last section.
2. The Topology of a Photovoltaic DC Boost Collection System
2.1. Combination Converter Topology and Working Principle
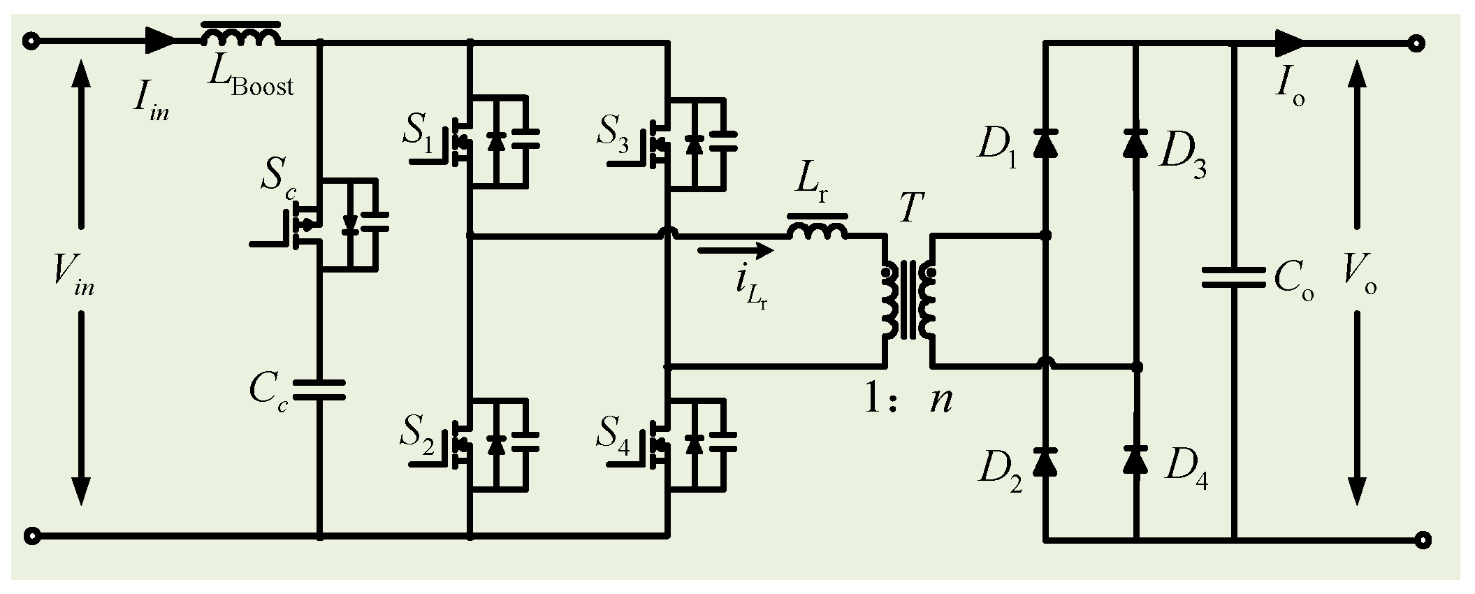
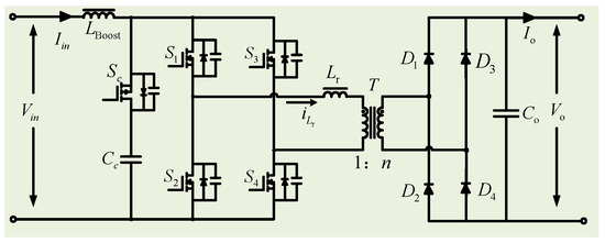
In the IPOS combined converter system, the input and output of each module cannot be ground-shared, and the isolated converter must be selected [16]. Since the converter needs to achieve the MPPT and the boost level is high, the isolated full-bridge boost converter (BFBIC) is used as the basic sub-module, and its topology is shown in Figure 1, where Sc and Cc form an active-clamp circuit, and when the power switches S1 and S4 or S2 and S3 are turned off, the clamp switch Sc is turned on to absorb the voltage peak.
Figure 1.
Topology of an isolated full-bridge boost converter (BFBIC).
During steady-state operation, the trigger pulses of the switches S1 and S4 are identical; the trigger pulses of the switch S2 and S3 are the same; and the phase difference of S1, S4, S2 and S3 is 180°. The duty ratio of the switches should meet 0.5 < D < 1, converter output voltage is:
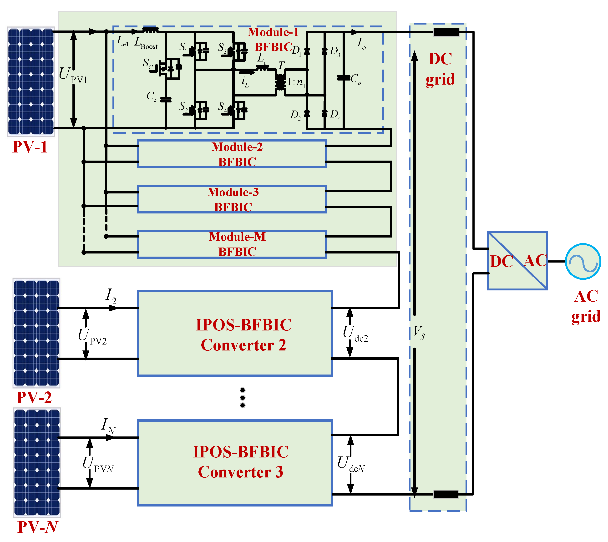
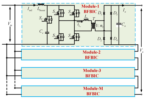
In this study, the combined converter with an IPOS structure was adopted to boost the voltage level for transmission. The topology structure of the combined converter is shown in Figure 2. BFBIC sub-modules are connected in parallel at the input side and in series at the output side, such that for a combined converter with M sub-modules, the output voltage is expressed as:
Figure 2.
The topology of the combined converter.
2.2. Series Photovoltaic DC Boost Collection System Structure
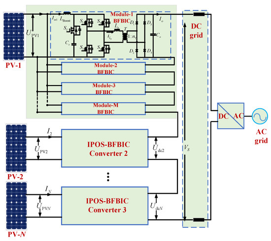
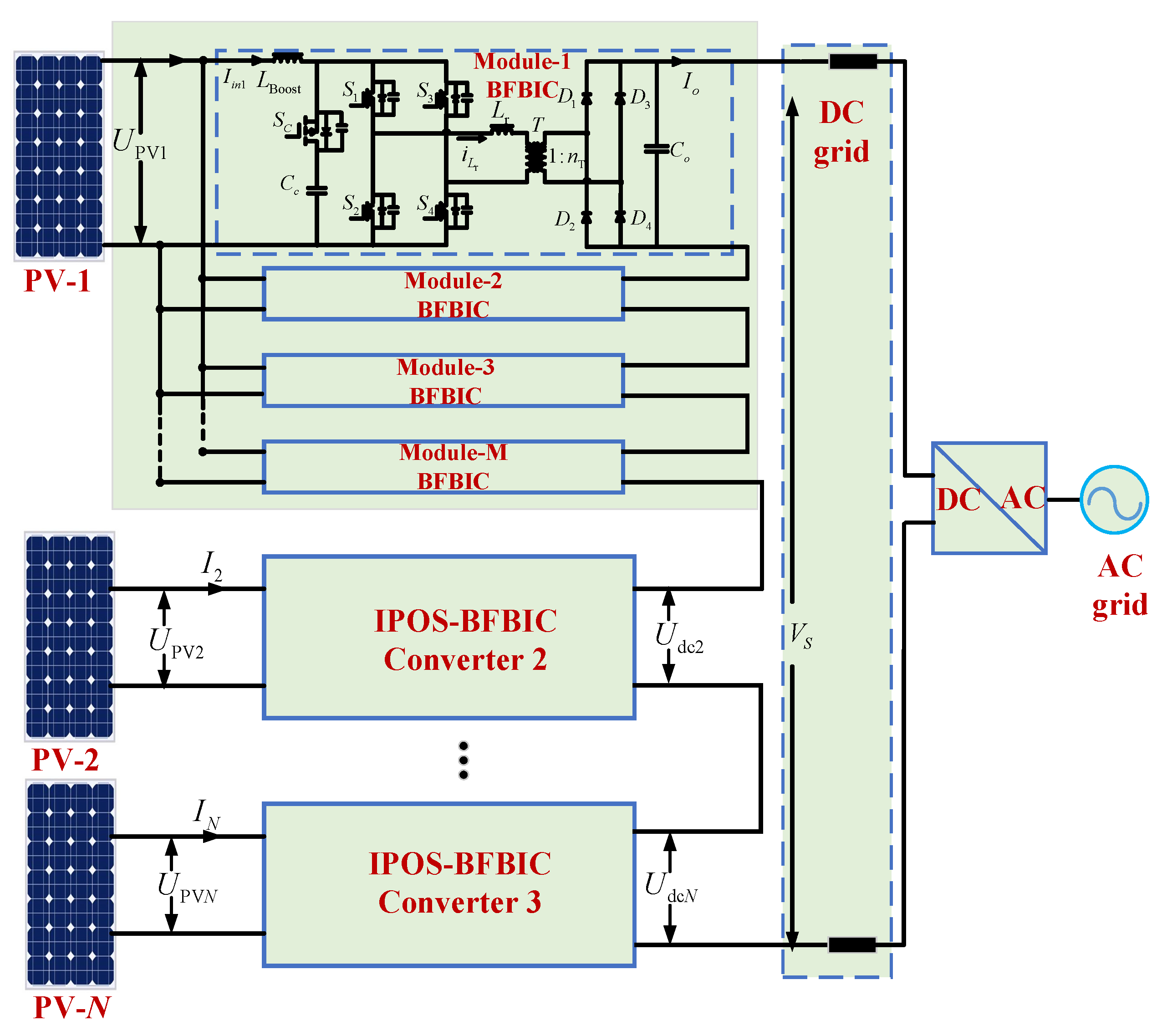
Considering the high voltage level of a photovoltaic DC boost collection, the number of sub-modules in a single combined converter cannot be too much, otherwise this will increase the control complexity and reduce the stability of the system. Therefore, each photovoltaic array is boosted by the combination converter and then connected in series, and after reaching the high voltage direct current (HVDC) transmission level, it is connected to the grid using long-distance DC transmission. The topological structure of the series photovoltaic DC boost system is shown in Figure 3.
Figure 3.
Structure of a series photovoltaic DC boost collection system. IPOS: input parallel output series, PV: photovoltaic.
3. Distributed Control Scheme of Combined Converter
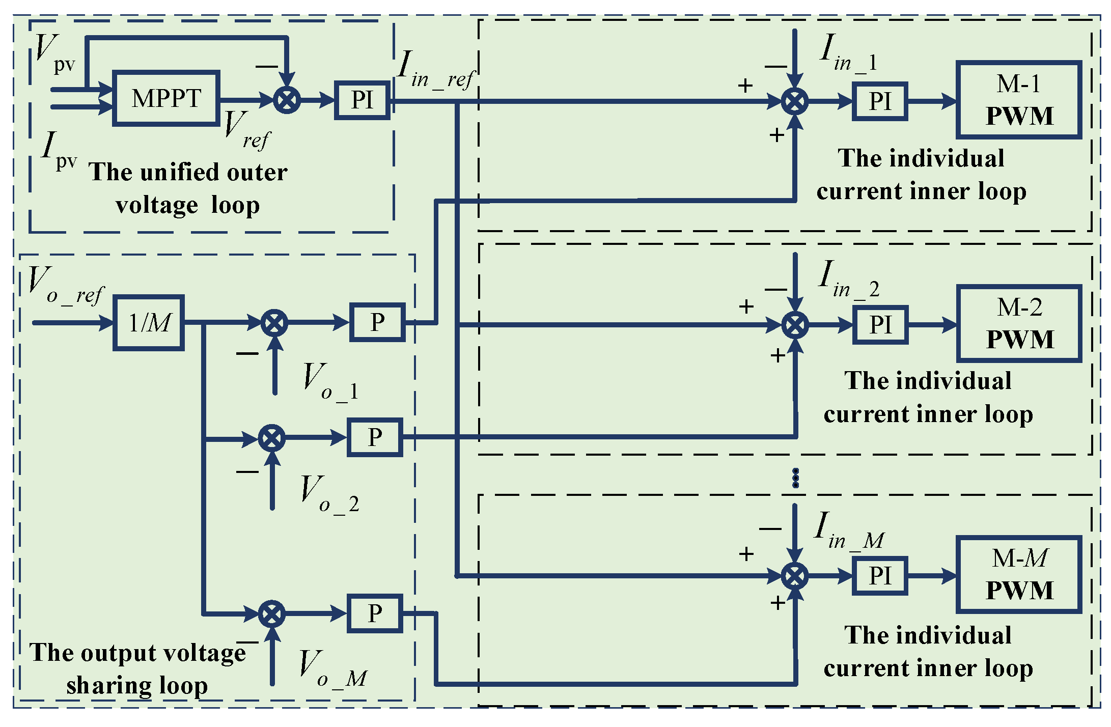
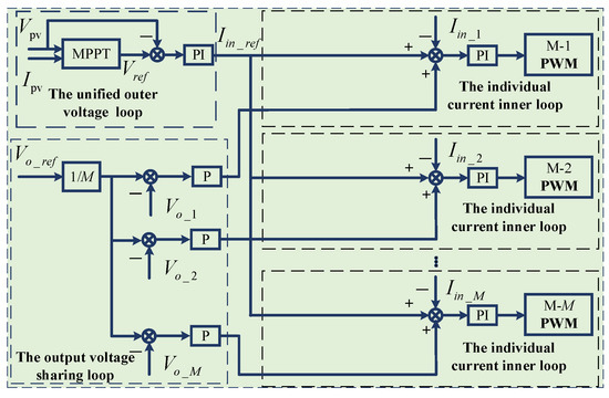
In addition to the boosting of the DC voltage, the combined converter also needs to cooperate with the PV array to output the maximum power; therefore, it needs to achieve MPPT, input current sharing, and output voltage sharing. For an IPOS combination converter with M sub-modules, the traditional control strategy is shown in Figure 4. The unified outer voltage loop and the individual current inner loop are adjusted. The output value of the outer voltage loop is used as the input reference of the inner current loop, such that the input current of each module follows the unified instruction to achieve current sharing. Finally, an output voltage sharing loop is added. Therefore, MPPT, voltage, and current sharing control can be realized.
Figure 4.
Traditional control strategy diagram of IPOS combined converter. MPPT: Maximum power point tracking, PI: Proportion Integral, PWM: Pulse width modulation
As can be seen from Figure 4, all modules share the outer voltage loop of the MPPT controller, and the output voltage sharing loop of each module shares an output reference constant Vo_ref/M. The combined converter system adopts the distributed control, which needs to distribute the original common control loop to each module and form a standardized module together with the main circuit of each module, such that each module can be independently controlled to work without influencing each other, which could help adjust the combined converters’ output voltage by cutting sub-modules in and out. Therefore, the output reference value of the outer voltage loop and the reference constant of the output voltage sharing loop are distributed to each module, and the block diagram of the distributed control strategy is shown in Figure 5.
Figure 5.
Distributed control strategy diagram of an IPOS combined converter.
As can be seen from Figure 5, each module controller has four control signals, namely Iin_ref, Vo_ref, Iin_J, and Vo_J (J = 1, 2, …, M). Iin_ref is the output reference of the outer voltage loop; Vo_ref/M is the reference of the modules’ output voltage; and Iin_J and Vo_J are the input current and output voltage of the module, respectively. As can be seen above, Iin_ref is a variable related only to the working conditions of the photovoltaic, Vo_ref is a constant related to the theoretical output voltage of the converter, and Iin_J and Vo_J are the essential variables of the module controller itself. Therefore, the controllers among the modules have no interconnection relationship, and the operations can be independently controlled. This distributed control not only reduces the mutual influence among sub-modules, but also improves the modularity of the combined converter. The modular series–parallel combination system has the following advantages: (a) the sub-modules in the system can work independently and (b) the capacity of the system is easy to adjust. It can be seen that its advantages are very suitable for cutting in and out control among the combined converters, which will not affect the normal operation of other modules in the combined converter. It can not only expand the output voltage adjusting range of the converter, but also enhance the reliability of the system.
4. Coordinated Control between Combined Converters under PSCs
4.1. Output Relationship between Combined Converters in a Series Collection System under PSCs
Taking the photovoltaic DC boost collection system shown in Figure 4 as an example, it contains N PV arrays, and each converter is composed of M sub-modules. It is assumed that the DC-connected voltage of the collection system is Vs, if converter’s own energy loss is ignored. When the PV arrays operate in MPPT mode, the power, the voltage, and the current on the output side of the combined converter are PJ, UPVJ, IJ respectively, (J = 1, 2, …, N), according to the energy relationship:
Since each photovoltaic array is boosted by a combination converter and then connected in series, the combined converter of each photovoltaic array and the boosting side is regarded as one power unit, and the current flowing through each unit is equal, such that the voltage distributed by each unit is proportional to its output power. The grid-connected voltage of the collection system is known to be Vs; therefore, the theoretical output voltage of each combined converter is:
It is known that the duty cycle of the converter during steady-state operation should satisfy 0.5 < D < 1. However, the duty ratio cannot reach the theoretical maximum value of 1. Otherwise, it will affect its actual control performance and operational stability. Therefore, this paper takes an upper limited duty cycle of 0.8 as an example to illustrate the control method, though it can be applied under other duty cycle upper limits too. The output voltage expression of the combined converter is as shown in Equation (2); when D is 0.5, substitute 0.5 into Equation (2), and the minimum critical output voltage of the combined converter is Uo_L = MnUPVJ, but when D is 0.8, substitute 0.8 into Equation (2), and the maximum critical output voltage Uo_U = 2.5MnUPVJ. Therefore, to ensure that the combined DC transformer can normally and steadily boost the voltage, it is necessary to ensure that the actual output voltage of the combined converter changes within this range, such that its output should meet Equation (5):
4.2. Control Strategy Involving Sub-Modules Cutting in and out
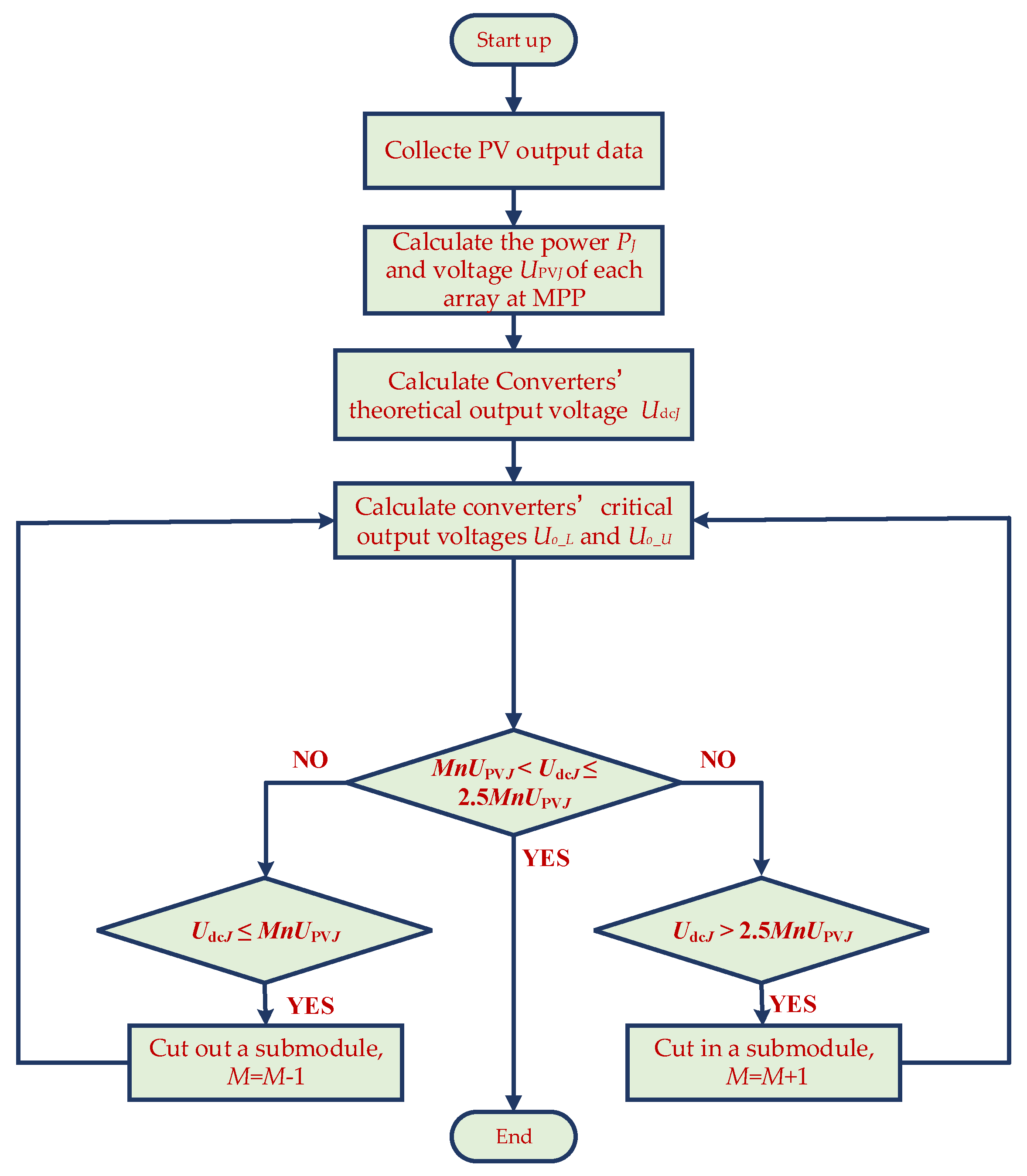
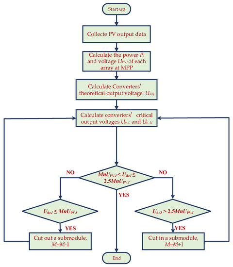
The photovoltaic arrays in the series collection system will cause a power imbalance under PSCs. According to Equation (4), this will lead to an uneven voltage distribution of the converters, and converters may even exceed the normal operating voltage range under the severe imbalance and fail to operate. The sub-module of the combined converter under distributed control is easy to cut in and out; therefore, this paper proposes a coordinated control strategy based on sub-modules cutting in and out, which ensures that each array works in MPPT mode and can flexibly adjust the output voltage range. To make the best use of photovoltaic power and improve the system’s resistance to power disturbance, the flow of the control strategy is as follows:
- (1)
- Calculate the power PJ and voltage UPVJ at the maximum power point of each PV array under PSCs.
- (2)
- Calculate the combined converters’ theoretical output voltage value UdcJ, where the output voltage of each converter is distributed according to Equation (4).
- (3)
- Calculate the minimum critical value Uo_L and the maximum critical value Uo_U of the combined converters.
- (4)
- Determine whether Equation (5) is satisfied or not; if the output of each array is satisfied, all the combined converters can work normally.
- (5)
- If the theoretical output voltage of a combined converter is less than or equal to the minimum critical value, i.e., UdcJ ≤ MnUPVJ, the duty ratio of the converter will be less than or equal to 0.5, and it cannot work properly. Suppose cutting out a sub-module of this combined converter, such that the output voltage is borne by each of the remaining M-1 sub-modules will increase. This continues with the number of removed sub-modules increasing until the duty ratio of the remaining sub-modules will increase gradually until it becomes greater than 0.5. When cutting out the sub-modules of the combined converter, it is also necessary to consider whether the output voltage of the remaining sub-modules is too large and exceeds the maximum critical value. It is assumed that when cutting out the (i – 1)th sub-module, it still does not meet the requirement that it is greater than the minimum critical value, but the requirement is satisfied when cutting out the ith sub-module, such that UdcJ should satisfy Equation (6):
After cutting out the sub-module, the maximum output critical value of the combined converter is 2.5(M − i)nUPVJ; therefore, subtract 2.5(M − i)nUPVJ from (M – i + 1)nUPVJ to give:
Since Equation (7) is always greater than 0, then Equation (8) is always true:
Therefore, after cutting out the sub-module, the combined converter can re-satisfy the output requirements.
- (6)
- Similarly, if the theoretical output voltage of the combined converter is greater than the maximum critical value, i.e., UdcJ > 2.5(M − i)nUPVJ, the duty ratio D is greater than the upper limit, and the converter cannot operate stably. Suppose cutting in a sub-module of this combined converter, such that the output voltage borne by each of the remaining M+1 modules will decrease. This continues with the number of sub-modules being cut in increasing, such that the duty cycle of the remaining sub-modules will decrease gradually until it becomes less than 0.8. Similarly, when increasing the number of sub-modules of the combined converter, it is also necessary to consider whether the output voltage of the remaining sub-modules is too small and less than the minimum critical value. It is assumed that when cutting in the (i – 1)th sub-module, it still does not meet the requirement of less than the maximum critical value, but the requirement is satisfied when the cutting in the sub-module, such that UdcJ should satisfy Equation (9):
After cutting in the sub-module, the minimum critical value of the output voltage of the combined converter is (M + i)nUPVJ; therefore, subtract 2.5(M – i − 1)nUPVJ from (M + i)nUPVJ to give:
Since Equation (10) is always greater than 0, then Equation (11) is always true:
Therefore, after cutting in the sub-module, the combined converter can re-satisfy the output requirements.
The flowchart of the control of the combined converter by cutting modules in and out is shown in Figure 6:
Figure 6.
Flowchart of sub-modules’ control using cutting-in and cutting-out.
The feasibility of the sub-module cutting in and out control strategy has been theoretically analyzed above; however, for a specific collection system, the number of series arrays and rated power levels are known, and the number of modules of the combined converter can be reasonably optimized. It enhances the combined converters with the ability to suppress power disturbance and avoid too many modules cutting in and out. For a combined converter with M sub-modules, the actual output voltage range is MnUPVJ-MnUPVJ, such that if the rated output voltage is set at 1.75MnUPVJ, the output voltage of the converter deviates from the rated value under PSCs; whether it increases or decreases, it has a regulation margin of 0.75 MnUPVJ. If the output deviation is less than this margin, the combined converter can still work normally. If the power imbalance is the most serious, the deviation of the output voltage exceeds 0.75 MnUPVJ, and the number of converter modules can be optimized in advance to reduce the times modules need to be cut in and out. For the convenience of description, taking two PV arrays as an example, the rated power level of the array is known. Under the rated condition, the output voltage of the converter is Udc1 = Udc2 = 1.75MnUPVJ = Vs/2, assuming that the power of two arrays meets P2 = KP1 (K > 1) under the most extreme conditions, and the grid-connected voltage is Vs, such that the theoretical output voltage of the two converters is as follows:
Irradiance mainly affects the output current of the photovoltaic at the maximum power point, and the influence on the output voltage is relatively small, where the voltage change is very small compared to the magnitude of the output voltage of the photovoltaic array. For the convenience of analysis, it is assumed to be unchanged. Therefore, if the converter wants to work normally in this most extreme power imbalance, the output voltage deviation of the two converters must be less than 0.75 MnUPVJ, meaning the following two formulas need to be satisfied:
Simplifying the above formulas gives K ≤ 2.5, which means that under the uneven illumination, as long as the power ratio of the two arrays is less than or equal to 2.5, the regulation margin of the combined converter can ensure the system boosts normally. If K > 2.5, the number of sub-modules in the combined converter can be optimized in advance such that the times the modules need to be cut in and out is within the controllable range. For example, if both converters are to meet the output requirements after one instance of cutting in and out control, the following two formulas need to be satisfied:
Combining the above two formulas, the range of M can be obtained. Similarly, the range of M can be obtained under other conditions. To sum up, for the photovoltaic DC boost collection system with a specific number of series-connected arrays and a rated power level: First estimate the maximum power difference among arrays in advance under PSCs, then set the intermediate value of the combined converter’ output voltage range to the rated output value. Under uneven illumination, its output voltage has the same adjustment margin whether it increases or decreases, which ensures that it has a certain ability to suppress power disturbance. Under the most extreme power fluctuation, if the converter’s output deviation is less than the regulation margin, the combined converter itself can suppress the power disturbance and maintain normal operation. If the output voltage deviation is greater than the adjustment margin, the number of modules of the combined converter can be optimized in advance, and the times modules are required to cut in and out can be reasonably controlled.
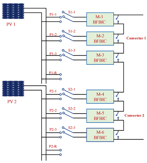
In this study, the combined converter was connected as shown in Figure 7; each array was boosted by the same number of sub-modules under normal working conditions. However, when a combined converter shared a small output voltage that did not meet the output requirements or a sub-module failed, the sub-module could be easily cut out. Similarly, if a combined converter had a large sharing voltage and did not meet the output requirements, the sub-modules cut out by other converters could be cut in the reserved spare position. It avoided providing alternate sub-modules for each array when the power difference between the PV arrays became small; each sub-module could be cut back to the original combined converter. This control method not only enhanced the module’s utilization, but also improved the stability of the PV DC boost collection system.
Figure 7.
Connection structure of the combination converter.
5. Simulation Analysis
The proposed control scheme was verified in MATLAB/Simulink 2018. In order to prove the effectiveness of the control strategy, the simulation model adopted the same circuit parameters as the experimental platform and was simulated under the same conditions. The system contained two 1.7 kW photovoltaic arrays, which are connected to two groups of converters, respectively, and the output was series-connected. The grid-connected voltage level was 2 kV; the rated output voltage of the converter was 1 kV. Each combined converter contained three sub-modules; the parameters of the sub-modules are shown in Table 1.
Table 1.
Main parameters of the sub-modules.
Three indicators of the simulations needed to be verified, including the effect of voltage and current sharing of the combined converter, the effectiveness of MPPT under light power imbalance, and the effectiveness of MPPT under severe power imbalance. Therefore, two groups of simulations were performed. One group of simulations was used to simulate the situation of light power imbalance, and then to test the effect of voltage and current sharing and verify whether the regulation margin of the combined converter could suppress the small power disturbance. Another group of simulations was used to simulate the situation of severe power imbalance; then, to test the effectiveness of voltage sharing and current sharing, and verify whether the control based on sub-modules cutting in and out could suppress big power disturbances, the simulations adjusted the output of the two photovoltaic arrays to simulate the power imbalance between two PV arrays. Table 2 and Table 3 respectively show the output parameters of the two photovoltaic arrays at the maximum power point under two conditions.
Table 2.
The output parameters of the PV arrays at maximum power point under condition 1.
Table 3.
The output parameters of the PV arrays at the maximum power point under condition 2.
5.1. The Simulation of the Combined Converter Regulation Margin Suppressed the Power Disturbance
The output parameters of the PV arrays at the maximum power point under condition 1 are shown in Table 2.
Under condition 1, from 0 to 1 s, the two PV arrays worked in the rated state, and the rated output power was about 1.7 kW. According to Equation (5), the actual output voltage range of the combined converter was about 696–1740 V. When the grid-connected voltage level was 2 kV, the rated output voltage of the converter was 1 kV. Under uneven illumination, the output voltage of the converter, whether increased or decreased, had at least a 300 V regulation margin, such that it had the ability to suppress certain power disturbances. From 1 to 2 s, the output power of PV array 1 was reduced to 1.3 kW, and the output power of PV array 2 was increased to 2 kW. The theoretical output voltage of combined converter 1 and combined converter 2 were 810 V and 1190 V, respectively, according to Equation (4), It can be seen that the two converters could still meet the actual voltage output requirements. Figure 8 and Figure 9 show the simulation results of the input current and output voltage of each module in the combined converters 1 and 2 before and after the operating conditions were changed.
Figure 8.
Simulation results of combined converter 1 under condition 1: (a) input current of the modules and (b) output voltage of the modules.
Figure 9.
Simulation results of combined converter 2 under condition 1: (a) input current of the modules and (b) output voltage of the modules.
It can be seen in Figure 8 and Figure 9 that the two photovoltaic arrays were in the rated working state from 0 to 1 s. The working states of the two combined converters were the same; the total input current of two converters was 14.7 A, which was equal to the current at the maximum power point; and the output voltage of the two converters was equal to the rated output voltage. Therefore, both PV arrays could work in MPPT mode. Due to the ideal simulation conditions, the parameters of each module could ideally be set to be the same such that the performance of the voltage and current sharing was excellent, and all the sub-modules had the same input current and output voltage.
The two photovoltaic arrays were in a light power imbalance state from 1 to 2 s. The total input current of combined converters 1 and 2 were 11.7 A and 17.5 A, respectively, which was equal to the current at the maximum power point, and the output voltage of the two converters was equal to the theoretical output voltage; therefore, both PV arrays work in MPPT mode. Similarly, under the light power imbalance between the photovoltaic arrays, the sub-modules still maintained voltage and current sharing.
The simulation results showed that the combined converters could track the maximum power under the light power imbalance, and maintained voltage and current sharing between the sub-modules.
5.2. Simulation of the Cutting in and out Control
The output parameters of the PV arrays at the maximum power point under condition 2 are shown in Table 3.
Under condition 2, between 0 and 1 s, both PV arrays were in a rated working state, while from 1 to 2 s, PV array 1 maintained the rated working state, but the output power of PV array 2 decreased to 0.7 kW; according to Equation (4), the theoretical output voltage of the combined converters 1 and 2 were 576 V and 1424 V, respectively. The actual output voltage range of the combined converter was about 690–1740 V; therefore, the combined converter 1 did not meet the requirements. However, if a sub-module in combined converter 1 cut out, its actual output voltage range was changed to 460–1160 V, which means the theoretical output voltage of the combined converter 1 also met the actual output voltage requirements. The output of the combined converter 2 satisfied the requirement originally. However, in order to verify the feasibility of the cut in and out control, the module cut out by combined converter 1 was cut in to combined converter 2; after cutting in the sub-module, the actual output voltage range of the combined converter 2 was 928–2320 V and its theoretical output voltage still met the requirements. Figure 10 and Figure 11 show the simulation results of the input current and output voltage of each module in the combined converters 1 and 2 before and after the operating conditions were changed.
Figure 10.
Simulation results of combined converter 1 under condition 2: (a) input current of the modules and (b) output voltage of the modules.
Figure 11.
Simulation results of combined converter 2 under condition 2: (a) input current of the modules and (b) output voltage of the modules.
It can be seen in Figure 10 and Figure 11 that the two photovoltaic arrays were in the rated working state from 0 to 1 s, and the simulation result was the same as the previous one. From 1 to 2 s, the two photovoltaic arrays were in a severe power imbalance; as a result, sub-module 3 in the combined converter 1 was cut out and cut into the combined converter 2, module 1 and module 2 formed the combined converter 1, and modules 3–6 formed the combined converter 2. The total input current of combined converters 1 and 2 were 5.9 A and 14.7 A, respectively, which was equal to the current at the maximum power point, and the output voltage of the two converters were equal to the theoretical output voltage, such that both PV arrays worked in MPPT mode. After the cutting in and out control, module 1 and module 2 kept the same input current and output voltage, where the deviation of the input current and output voltage of the combined converter 2 were only 0.1 A and 1 V, respectively.
The simulation results show that the combined converters could track the maximum power under a severe power imbalance. Before and after the cutting in and out control, the sub-modules could all achieve voltage and current sharing.
6. Experimental Verification
This paper used an experimental platform that had the same topological structure and parameters of the simulation part to validate the proposed control method. The experimental platform is shown in Figure 12, where two photovoltaic simulators were used to simulate the photovoltaic array, where they were connected to two groups of converters, and the grid-connected terminal used grid feedback bidirectional DC power to simulate the DC grid. Two groups of experiments were performed for comparison with the simulation results.
Figure 12.
The testing platform of the PV DC boost collection: (a) composition of the experimental platform and (b) internal parts of the sub-module.
6.1. The Experiment of the Combined Converter Regulation Margin Suppressed the Power Disturbance
The output parameters of the two photovoltaic simulators at the maximum power point under condition 1 are shown in Table 2. Figure 13 and Figure 14 show the experimental results of the input current and output voltage of each module in the combined converters 1 and 2 before and after the operating conditions were changed.
Figure 13.
Experimental results of combined converter 1: (a) input current of the modules and (b) output voltage of the modules.
Figure 14.
Experimental results of combined converter 2: (a) input current of the modules and (b) output voltage of the modules.
From 0 to 1 s, the two PV simulators worked in the rated state, where the total input current and output voltage were equal to the simulation results, and both PV simulators worked in MPPT mode. The input current and output voltage of some sub-modules were slightly different from the simulation results, where the maximum input current deviation among the modules in the two converters was 0.2 A, while the rated input current of the sub-modules was 4.9 A. Therefore, the maximum deviation rate of the input current was about 4%. The maximum output voltage deviation among the modules in the two converters was 12 V, while the rated output voltage of the sub-modules was about 333 V; therefore, the maximum deviation rate of the output voltage was about 2.4%. Both deviation rates were less than 5%; considering the parameter differences and measurement errors, the deviation rate was kept within an acceptable range.
From 1 to 2 s, the two photovoltaic simulators were in a light power imbalance. The experimental results show that the total input current and output voltage were equal to the simulation results, and both PV simulators worked in MPPT mode. Compared with the simulation results, the maximum input current deviation among the modules in converter 1 was 0.2 A, while the rated input current of the sub-modules was 3.9 A; therefore, the maximum deviation rate of the input current was about 5%. The maximum output voltage deviation among the modules in converter 1 was 8 V, while the rated output voltage of the sub-modules was about 270 V; therefore, the maximum deviation rate of the output voltage was about 3%.
By comparison, we could conclude that the experimental results were very close to the simulation results. The deviation rate of the input current and output voltage was less than 5%, and the effect of voltage and current sharing was good, which proved that the large output regulation margin of the combined converter could suppress a certain power disturbance between the series PV arrays.
6.2. Experiment of the Cutting in and out Control
The output parameters of the two photovoltaic simulators at the maximum power point under condition 1 are shown in Table 3. Figure 15 and Figure 16 show the experimental results of the input current and output voltage of each module in the combined converters 1 and 2 before and after the operating conditions were changed.
Figure 15.
Experimental results of combined converter 1: (a) input current of the modules and (b) output voltage of the modules.
Figure 16.
The experimental results of combined converter 2: (a) input current of the modules and (b) output voltage of the modules.
Similar to the previous experiment, two photovoltaic simulators were in the rated working state at 0–1 s. From 1 to 2 s, the two photovoltaic simulators were in a severe power imbalance; however, according to the experimental results of the total input current and output voltage, both PV simulators worked in MPPT mode. Compared with the simulation results, the deviation of input current and output voltage between modules 1 and 2 were 0.1 A and 2 V, respectively; therefore, the deviation rate of the input current and output voltage were about 3.4% and 0.7%, respectively. The deviation of the input current and output voltage of the combined converter 2 were 0.2 A and 5 V; therefore, the deviation rate of the input current and output voltage were about 5% and 1.4%, respectively.
By comparison, the experimental results were also very close to the simulation results. The deviation rate of the input current and output voltage was less than 5%, and the effect of voltage and current sharing was good, which proved that the control based on sub-modules cutting in and out could suppress large power disturbances.
7. Conclusions
In order to increase the power level and boost the DC voltage, a series PV DC boost collection system based on IPOS-BFBIC was adopted. Then, the distributed control strategy of the combined converters and the coordinated control strategy based on sub-modules cutting in and out was proposed. The main conclusions are as follows:
- (1)
- In this paper, a distributed control strategy was used to solve the voltage- and current-sharing problems and improve the modularity of the converters. According to the results, the deviation rates of input current and output voltage of the converter was less than 5% under the two groups of experiments.
- (2)
- According to the experimental results, under uniform irradiance, the regulation margin of the combined converter could suppress a small power disturbance and ensure the maximum power point tracking. Furthermore, cutting the sub-modules in and out could solve the problem where a converter cannot normally boost under a severe power imbalance.
It is concluded that the control strategy proposed in this paper improved the adaptability of the combined converter in the photovoltaic DC boost collection system and helped to promote its application in the photovoltaic DC boost collection system.
Author Contributions
Conceptualization, Q.L. and K.G.; methodology, Q.L.; hardware, Y.W. and H.W.; formal analysis, X.X.; resources, M.M.; writing—original draft preparation, Q.L.; writing—review and editing, Y.W.; supervision, K.G.; project administration, K.G. All authors have read and agreed to the published version of the manuscript.
Funding
This research was funded by the National Natural Science Foundation of China (grant number 51707026), the China Postdoctoral Science Foundation (grant number 2018M643410), the Chongqing Special Postdoctoral Science Foundation (grant number XmT2018033), the National “111” Project of China (grant number B808036), and the Natural Science Foundation of Chongqing, China (grant no. cstc2019jcyj-bshX0047).
Conflicts of Interest
The authors declare no conflict of interest.
References
- Hertem, D.; Ghandhari, M. Multi-terminal VSC HVDC for the European super grid obstacles. Renew. Sustain. Energy Rev. 2010, 14, 3156–3163. [Google Scholar] [CrossRef]
- Mansouri, N.; Lashab, A.; Sera, D.; Guerrero, J.M.; Cherif, A. Large Photovoltaic Power Plants Integration: A Review of Challenges and Solutions. Energies 2019, 12, 3798. [Google Scholar] [CrossRef]
- Liangzhong, Y.; Jing, W.; Zhibing, W.; Yan, L.; Zong-Xiang, L. Pattern analysis of future HVDC grid development. Proc. CSEE 2014, 34, 6007–6020. (In Chinese) [Google Scholar]
- Suntio, T.; Messo, T.; Aapro, A.; Kivimäki, J.; Kuperman, A. Review of PV Generator as an Input Source for Power Electronic Converters. Energies 2017, 10, 1076. [Google Scholar] [CrossRef]
- Choi, H.; Ciobotaru, M.; Jang, M.; Agelidis, V.G. Performance of Medium-Voltage DC-Bus PV System Architecture Utilizing High-Gain DC–DC Converter. IEEE Trans. Sustain. Energy 2015, 6, 464–473. [Google Scholar] [CrossRef]
- Echeverría, J.; Kouro, S.; Pérez, M.; Abu-Rub, H. Multi-modular cascaded DC-DC converter for HVDC grid connection of large-scale photovoltaic power systems. In Proceedings of the IECON 2013—39th Annual Conference of the IEEE Industrial Electronics Society, Vienna, Austria, 10–13 November 2013; pp. 6999–7005. [Google Scholar]
- Abbate, C.; Busatto, G.; Iannuzzo, F. High-voltage, high-performance switch using series-connected IGBTs. IEEE Trans. Power Electron. 2010, 25, 2450–2459. [Google Scholar] [CrossRef]
- Withanage, R.; Shammas, N. Series connection of insulated gate bipolar transistor (IGBTs). IEEE Trans. Power Electron. 2012, 27, 2204–2212. [Google Scholar] [CrossRef]
- Yang, X.; Zhang, J.; He, W.; Long, Z.; Palmer, P.R. Physical investigation into effective voltage balancing by the temporary clamp technique for the series connection of IGBTs. IEEE Trans. Power Electron. 2018, 33, 248–258. [Google Scholar] [CrossRef]
- Baraia, I.; Barrena, J.; Aban, G.; Segade, J.; Iraola, U. An experimentally verified active gate control method for the series connection of IGBT/Diodes. IEEE Trans. Power Electron. 2012, 27, 1025–1038. [Google Scholar] [CrossRef]
- Kim, B.; Ju, H.; Ko, K.; Hotta, E. Active clamping circuit to suppress switching stress on a MOS-gate-structure-based power semiconductor for pulsed-power applications. IEEE Trans. Plasma Sci. 2011, 39, 1736–1742. [Google Scholar] [CrossRef]
- Lüth, T.; Merlin, M.; Green, T. A DC/DC converter suitable for HVDC applications with large step-ratios. In Proceedings of the 2014 IEEE Energy Conversion Congress and Exposition (ECCE), Pittsburgh, PA, USA, 14–18 September 2014; pp. 5331–5338. [Google Scholar]
- Kenzelmann, S.; Rufer, A.; Dujic, D. Isolated DC/DC structure based on modular multilevel converter. IEEE Trans. Power Electron. 2015, 30, 89–98. [Google Scholar] [CrossRef]
- Lin, W.; Wen, J.; Cheng, S. Multiport DC-DC autotransformer for interconnecting multiple high voltage DC systems at low cost. IEEE Trans. Power Electron. 2015, 30, 6648–6660. [Google Scholar] [CrossRef]
- Gowaid, I.A.; Adam, G.P.; Massoud, A.M. Quasi two-level operation of modular multilevel converter for use in a high-power DC transformer with DC fault isolation capability. IEEE Trans. Power Electron. 2015, 30, 108–123. [Google Scholar] [CrossRef]
- Giri, R.; Choudhary, V.; Ayyanar, R.; Mohan, N. Common-duty-ratio control of input-series connected modular DC-DC converters with active input voltage and load-current sharing. IEEE Trans. Ind. Appl. 2006, 42, 1101–1111. [Google Scholar] [CrossRef]
- Kimball, J.W.; Mossoba, J.T.; Krein, P.T. A Stabilizing, High-Performance Controller for Input Series-Output Parallel Converters. IEEE Trans. Power Electron. 2008, 23, 1416–1427. [Google Scholar] [CrossRef]
- Qian, T.; Lehman, B. Dual interleaved active-clamp forward with automatic charge balance regulation for high input voltage application. IEEE Trans. Power Electron. 2008, 23, 38–44. [Google Scholar] [CrossRef]
- Zhang, R.; Ruan, X.; Chen, W. Control Strategy for Input-Parallel Output-Series Converter Systems. Trans. China Electrotech. Soc. 2008, 23, 86–93. (In Chinese) [Google Scholar]
- Manias, S.; Kostakis, G. Modular DC-DC converter for high output voltage applications. IEE Electr. Power Appl. 1993, 140, 97–102. [Google Scholar] [CrossRef]
- Siri, K.; Conner, K.; Truong, C. Uniform voltage distribution control for paralleled-input, series-output connected converters. In Proceedings of the IEEE Aerospace Conference, Big Sky, MT, USA, 5–12 March 2005; pp. 1–11. [Google Scholar]
- Tian, Y.; Chen, B.; Wang, Y.; Wei, S.; Gao, H. Improved Power Weight Hierarchical Control Strategy for the Photovoltaic DC Boost System. High Volt. Eng. 2019, 45, 3247–3255. (In Chinese) [Google Scholar]
© 2020 by the authors. Licensee MDPI, Basel, Switzerland. This article is an open access article distributed under the terms and conditions of the Creative Commons Attribution (CC BY) license (http://creativecommons.org/licenses/by/4.0/).















