Abstract
Petroleum hydrocarbons, heavy metals and agricultural pesticides have mutagenic, carcinogenic, immunotoxic and teratogenic effects and cause drastic changes in soil physicochemical and microbiological characteristics, thereby representing a serious danger to health and environment. Therefore, soil pollution urgently requires the application of a series of physicochemical and biological techniques and treatments to minimize the extent of damage. Among them, bioremediation has been shown to be an alternative that can offer an economically viable way to restore polluted areas. Due to the difficulty in choosing the best bioremediation technique for each type of pollutant and the paucity of literature on soil bioremediation enhanced by the use of specific additives, we reviewed the main in situ and ex situ methods, their current properties and applications. The first section discusses the characteristics of each class of pollutants in detail, while the second section presents current bioremediation technologies and their main uses, followed by a comparative analysis showing their respective advantages and disadvantages. Finally, we address the application of surfactants and biosurfactants as well as the main trends in the bioremediation of contaminated soils.
1. Introduction
The release of many types of contaminants is causing serious harm to all life-forms due to increasing global industrialization [1]. Pollutants such as oil hydrocarbons, heavy metals and pesticides are environmentally harmful, causing serious impacts on the health of ecosystems. Especially in humans, there is an incidence of carcinogenesis and mutagenesis as well as other toxic effects [2].
To recovery the functions of the contaminated environment, for both environmental preservation and urban development, the remediation of contaminated sites is essential. The methods available for soil remediation can be grouped into three categories, namely chemical, physical, and biological methods, the latter being carried out either in the polluted place (in situ) or outside it (ex situ). Bioprocesses such as phyto- and bioremediation have recently been intensively studied because they are ecofriendly, are able to quickly remove various contaminants and have a relatively lower cost compared to pre-existing techniques [3,4]. Bioremediation techniques consist of natural processes capable of effectively biodegrading a lot of pollutants, including the persistent ones; therefore, they can be a viable and effective way for mitigating soil contamination. The choice of the most appropriate and feasible in-situ or ex-situ biological remediation techniques will depend on preliminary analyses of the environmental conditions, type of pollutant, soil composition, removal costs and time available for treatment. However, the characterization of the contaminated site is the main step towards successful bioremediation. Among other alternatives, the application of surfactants and biosurfactants to remediation techniques stands out because these compounds are able to reduce the interfacial and surface tensions and increase the rate of biodegradation in contaminated soils.
Based on these considerations, the next sections will address how most soil contamination occurs, the different ex-situ or in-situ bioremediation techniques available, and the current scenario of new technologies related to bioremediation processes.
2. Main Soil Contaminants
Soil contamination is referred to as the accumulation in the soil of persistent harmful substances, chemical compounds, radioactive wastes, salts, or pathogens that have a negative impact on biological systems [5,6]. As such, the increased levels of toxic compounds in the soil, mainly due to heavy metals, pesticides and petroleum derivatives, affect the balance of ecosystems and human health [7]. When a pollutant reaches the soil, it can be adsorbed, carried away by the wind and runoff, or leached by infiltration water, passing to the lower layers and reaching groundwater [8]. Major sources of soil contamination include agricultural residues, byproducts, air pollutants, irrigation, flood, accidental oil spills, inadequate management of municipal waste and sewage, heavy metals and hydrocarbon deposition [9].
The Global Symposium on Soil Pollution (GSSP), held in Rome, Italy, on 2–4 May 2018, issued reports on the main causes of contamination in many parts of the world. On the African continent, soil pollution from oil spills is caused by human error or natural disasters such as earthquakes and storms. Petroleum spills are sometimes not the result of accidents, for example in the case of terrorist acts, wars, sabotage and bunkering, or abusive dumping [10]. Despite the lack of information on the Central and South American regions, the main causes of soil pollution are the indiscriminate use of fertilizers and pesticides, spills from mining, extraction, and transportation of petroleum products, as well as open-air garbage dumps. In many countries of the Americas, control and inspection tools are poorly effective [9] due to poor coordination between governments and environmental surveillance agencies [10]. The GSSP also provided a survey of soil contamination in Eurasia, mainly in the post-Soviet countries, where soil monitoring systems have changed significantly in the past 25 years, and pointed to sources of contamination, including the release of industrial pollutants, the misuse of mining and the overuse of agrochemicals. Radioactive contamination continues to be a serious problem for the Ukrainian, Belarusian, Kazakh and Russian governments [11].
An overview of soil contamination in Europe showed that several countries have detailed lists of contaminated sites and focused primarily on research to remediate them, with heavy metals and mineral oils being the most common pollutants [12]. The main impacts of contamination can be summarized as follows [13]:
- In Agriculture: reductions of soil fertility and nitrogen fixation, increase in soil erosion and nutrient depletion, sludge storage, reduction of agricultural production, and imbalance between vegetable and animal life in the soil.
- In the Environment: unavailability or low productivity of the land for crops intended for food/feed consumption, and changes in soil composition and microflora.
- In the Urban Environment: problems in waste management and issues of public health such as potable water contamination.
In general, the main sources of soil contamination worldwide are petroleum products, pesticides, urban waste, chemical and biological warfare [13] (Table 1).
Table 1.
Main sources of soil contamination.
2.1. Petroleum and Derivatives
Petroleum is a fossil, oily, foul-smelling and flammable substance, with a high energy value, generally less dense than water, with a characteristic color ranging from colorless to black, which is extracted from the ground (onshore) or below the seabed (offshore) [14]. Petroleum is mainly made up of a mixture of hydrocarbons and sulfur, nitrogen and oxygenated organic compounds [15]. Organometallic compounds, sulfur gas and heavy metals are also found in this mixture [16]. Generally, heavier fractions of oil have a higher content of contaminants. The oil physical state depends on the size of its main constituents; when oil is rich in small molecules, it is in the gaseous state, otherwise it is liquid [17].
Crude oil is also known as “black gold” due to its importance in the world economy and is still a source of wealth for many countries [17]. Its production, consumption and demand globally remain strong, as petroleum products and their many derivatives are used in different areas of the economy [18]. The classification of crude oil constituents is shown in Figure 1.
Figure 1.
Classification of oil constituents responsible for soil contamination.
2.1.1. Pollution by Petroleum Derivatives
Although crude oil and its derivatives provide comfort to human life as raw materials for the production of plastics and fuels, their use can cause environmental problems that affect the atmosphere, soil, oceans, and other water reserves [19]. If used as energy carriers, oil products release carbon dioxide (CO2), the gas most responsible for the greenhouse effect, along with other air contaminants such as nitrogen oxides (NOx), carbon monoxide (CO), particulate and unburnt fuel [20]. In addition to oil spills, oil exploration and production affect the environmental dynamics, being responsible for the extinction of plant and animal species, degradation of different environments, and important socioeconomic impacts on the community [21].
Among the major occurrences of contamination by hydrocarbons since 1900, blowout is the largest contributor to the amount of oil spilled into the environment. Blowout is an uncontrolled flow of hydrocarbon, gas, or water from an oil well due to some failure in its pressure control system, which is mainly caused by human error [22]. Contamination by oil hydrocarbons can occur even without human intervention. Examples of this are tar pits or natural oil flows, where underground bitumen or oil rises to the surface, respectively [22].
In soil, petroleum hydrocarbons are present as a complex mixture of aliphatic and aromatic compounds, including Polycyclic Aromatic Hydrocarbons (PAHs) and volatile organic compounds from the BTEX group (benzene, toluene, ethyl benzene, xylenes). Oil hydrocarbons suffer from environmental atmospheric agents, which can be responsible for physical, physicochemical, chemical and biological phenomena [23]. In fine-grained soils, hydrocarbons are capable of inducing changes in particle texture, granulometry, shape and porosity to such an extent as to considerably reduce both the number of micropores and the overall surface, while the macropore features remain approximately the same. In the case of coarse-grained soils, contamination can create hydrocarbon-coated particles and fill both macropores and micropores [24]. Since physical interparticle interactions are dominant in such a soil type, characteristics such as texture, porosity, waxiness and cohesion are the most affected [22].
2.1.2. Ecotoxicity of Petroleum Derivatives
The first studies in the field of ecotoxicology arose along with the need to establish criteria to investigate the toxic effects of certain polluting substances, to control the release of pollutants or to establish parameters to understand the levels of pollution tolerance [25,26]. Hydrocarbons can accumulate at various levels in food chains and disrupt physiological or biological processes in several species, thus causing cancer, mutagenesis, impaired reproductive ability, and bleeding in the exposed population. Among petroleum hydrocarbons, the ecotoxicity of compounds belonging to the BTEX group is the most worrying, as they are fat soluble, act as depressants of the central nervous system and are toxic even at low concentrations [27].
2.1.3. The BTEX Group
The BTEX group of contaminants includes benzene, ethyl benzene, toluene and the three isomers of xylene. The effectiveness of BTEX degradation is related to several factors such as concentrations of pollutants and active biomass, temperature, acidity or alkalinity, acclimatization of microorganisms, and accessibility to inorganic nutrients [28]. Several works described the treatment of these contaminants. Yeasts of the genus Candida isolated from a hydrocarbon-contaminated soil, for example, have shown a high ability to degrade toluene, but not benzene, confirming the difficult degradation of the latter contaminant [29]. In addition to microbial degradation, the removal of BTEX by adsorption has also been mentioned. An interesting study on the use of organophilic clay as an adsorbent compared to traditional clay demonstrated its very high efficiency (95.6%) in removing BTEX, pointing this material as an alternative in environmental applications thanks to its favorable microstructure, simplicity, and low cost [30].
2.2. Heavy Metals
In addition to the BTEX group, oil and its derivatives contain heavy metals linked to its carbon chains; therefore, oil spills are also potentially responsible for introducing these pollutants into ecosystems [31]. The burning of oil and oil products in engines, as well as the production of energy in thermal power plants are additional sources of emission of these pollutants [32]. Heavy metals, which occur naturally in rocks, are also present in all types of soils, even in non-contaminated ones, in concentrations that depend on the place and wear of the rocks containing them [13]. Several heavy metals, including lead (Pb), cadmium (Cd), chrome (Cr) (with only the Cr(VI) form being toxic), mercury (Hg), nickel (Ni), copper (Cu), zinc (Zn) and the semimetal arsenic (As), apparently play no biochemical role and are dangerous to both humans and animals [33,34].
Human activities, including manufacturing, metallurgy, mineral extraction, farming and fuel combustion, as well as inappropriate disposal of materials containing heavy metals, including municipal waste, paints, electronic waste and wastewater, contribute to increasing their concentrations in soils and to their harmful effects on human beings [35]. Various incidents of heavy metal pollution can be cited, as the one that happened in 1999 in Bauru, a Brazilian city belonging to the state of São Paulo [36]. In that case, Pb emitted from the chimneys of a battery factory led to the contamination of 113 children with rates above 10 mg/dL. In the Brazilian city of Paulínia, about 200 km away, among the 166 residents examined, more than half of the children showed high levels of aluminum (Al), Cu, Cd, Zn, manganese (Mn) and As in the body, as well as tumors and gastrointestinal, lung and liver disorders [36].
3. Bioremediation
Bioremediation is the process by which living beings such as plants, algae and microorganisms are used to remediate, reduce or remove contamination from the environment [37,38]. Hydrocarbons are broken down by microorganisms and plants into greener products, or are converted by other microbial species into water, CO2 and other inorganic compounds [39]. Since effective bioremediation requires the action of microbial enzymes to transform contaminants into non-hazardous compounds, operating conditions must be optimized to allow microbial cells to quickly biodegrade them [40]. This bioprocess has appeared among the most promising emerging treatments to remove oil and derivatives since its first use in 1989 to remediate the environmental disaster of Exxon Valdez [41].
Hydrocarbon bioremediation, which involves heterogeneous and complex processes, is highly efficient, but still takes a few weeks or even months to complete. The use of microorganisms is influenced by some factors including the type of pollutant, the environmental conditions, as well as the presence of nitrogen and phosphorus sources [42]. Temperature has a strong impact on oil hydrocarbon degradation, due to its influence on petroleum physical state and chemical composition, microbial metabolism, and composition of microbial consortium [29]. Optimal temperature of hydrocarbon biodegradation is influenced by climate, site location and microbial species [43]. Even though hydrocarbon degradation occurs over a wide temperature range, usually the higher the temperature, the faster the bioprocess [28,43]. Other important factors that directly influence bioremediation are the medium pH, redox potential, moisture content, availability of oxygen and other compounds, soil/water composition and pollutant solubility [44]. It is important to note that this technology has its own limitations. Chlorinated hydrocarbons, for example, or other aromatics are almost recalcitrant to biodegradation or are biodegraded very slowly [45].
A case study conducted on pentachlorophenol in New Mexico identified the following main factors influencing the outcome of bioremediation of organic compound-polluted soil: (1) pesticide bioavailability, (2) rate of microbial uptake, (3) rate of enzymatic degradation, and (4) rate of cell growth using the pesticide as carbon and energy source [46]. The main soil conditions, including pH, and the microbial consortium formed by Arthrobacter sp. and Flavobacterium sp., were critical in determining the success of bioremediation.
3.1. Classification
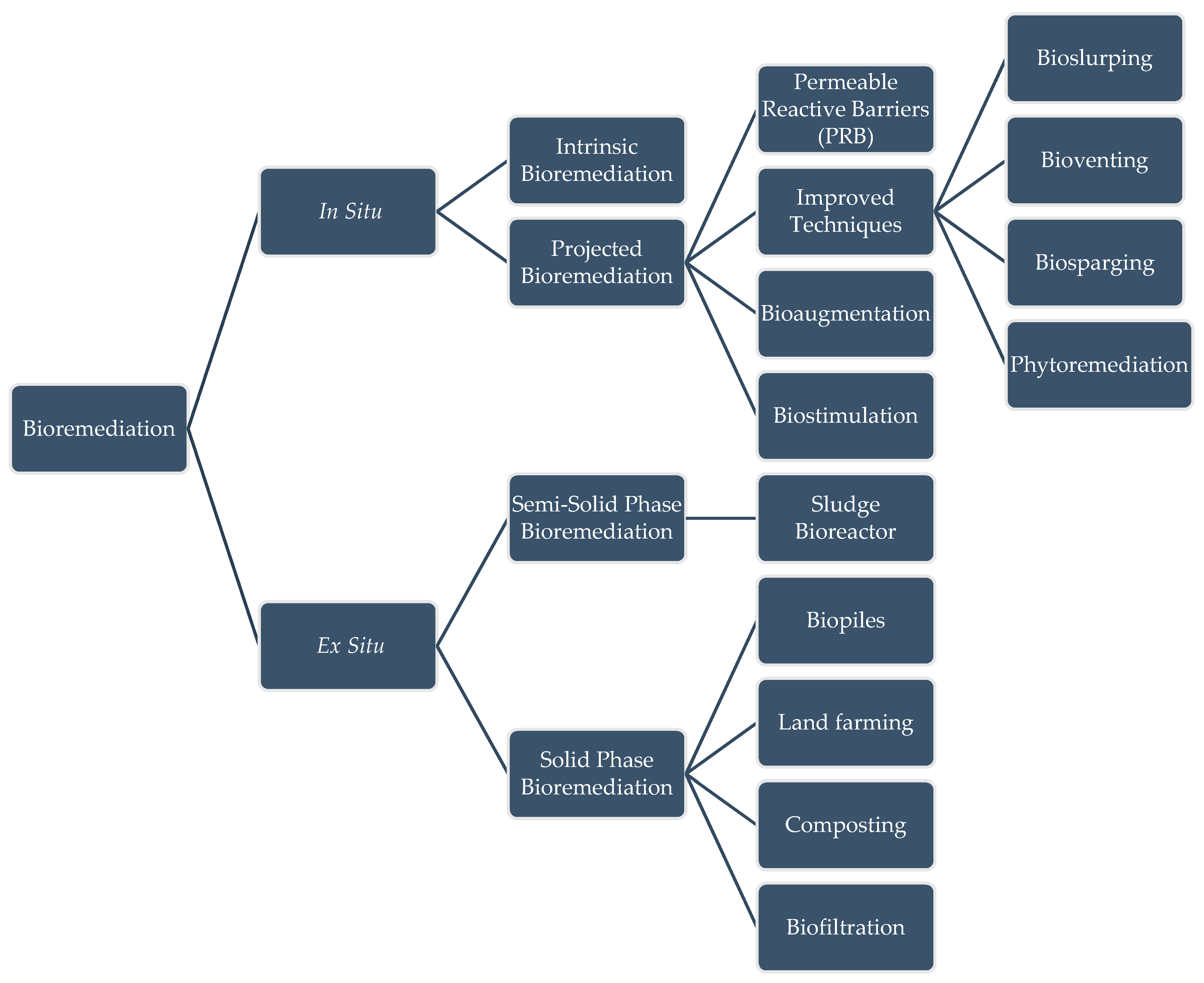
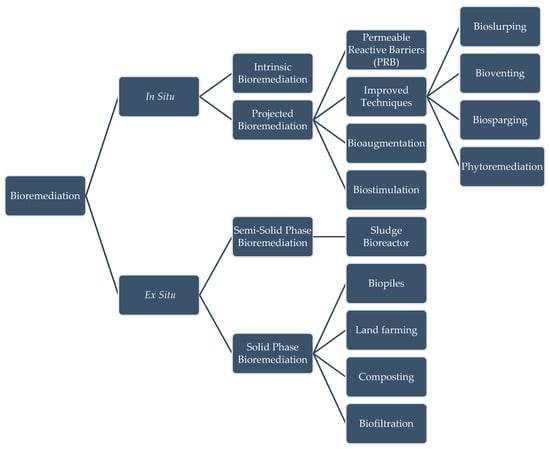
According to the type of application, it is possible to classify bioremediation as an in-situ or ex-situ process (Figure 2). Even though the ex-situ bioremediation processes are usually costlier because of excavation and transport expenses, they can be applied to remove a greater number of contaminants under controlled conditions. On the other hand, despite the absence of excavation costs, sometimes the cost of installing the equipment on site, together with the impossibility to see and perform an effective control below the surface of contaminated area, can make in-situ bioremediation methods unfeasible. Hence, the remediation cost is not the element that determines the method to be applied to a given contaminated site. Instead, the main factor for determining which method of bioremediation to use is the type of contaminant [47].
Figure 2.
Different bioremediation strategies.
3.2. In-Situ Techniques
In the context of bioremediation, the term “in situ” means that bioremediation takes place at the contaminated site, without the transfer of polluted materials [39]. In-situ techniques can be classified as intrinsic or projected bioremediation [48], the latter being composed of a series of techniques.
3.2.1. Intrinsic Bioremediation
Alternatively called passive bioremediation or natural attenuation, intrinsic bioremediation is a natural degradation process that depends only on the metabolism of native microorganisms to destroy dangerous contaminants, using no artificial stage to enhance biodegradation activity [3,49]. The absence of external factors makes this process the cheapest in-situ bioremediation technique. However, continuous monitoring is needed for bioremediation to be continuous and sustainable.
The main requirements to be met to make the application of intrinsic bioremediation effective are the following [49]:
- suited population of biodegrading microorganisms in the polluted site;
- optimum environmental conditions (temperature, pH, moisture degree, O2 concentration);
- available carbon and nitrogen sources to sustain microbial activity and growth;
- sufficient time for microorganisms to convert pollutants into less harmful products.
Considering that native microorganisms are highly effective in degrading pollutants because they are already adapted to the site conditions, and that there is a microbe/hydrocarbon relationship established in the course of evolution, the hydrocarbon-degrading ability is common among microbial consortia [3]. Before applying intrinsic bioremediation, however, a risk assessment should be performed to ensure that the time required to complete bioremediation is shorter than that required by the contaminant to reach the closest point of human and animal exposure.
3.2.2. Projected Bioremediation
Permeable Reactive Barriers
Permeable Reactive Barriers (PRBs) are an in-situ technology applied to remediate groundwater contaminated by many types of pollutants such as chlorinated hydrocarbons and heavy metals [50] (Figure 3). A permanent or semipermanent reactive barrier composed mainly of iron is immersed in the contaminated groundwater stream [51]. When contaminated water naturally flows through the barrier, the contaminants are trapped and react, releasing purified water [52]. Ideally, PRBs are sufficiently reactive to capture pollutants, permeable to allow water to flow, passive with little energy consumption and cost-effective [53]. The efficiency of such a technology relies on the type of medium, which in turn depends on the type of pollutant, environment, health effects, biogeochemistry, hydrogeology, system steadiness and cost [54]. In the past few years, PRBs have been coupled with other techniques to treat different classes of contaminants [55].
Figure 3.
Scheme of Permeable Reactive Barriers (adapted from [50]).
Bioslurping
Also known as multiphase extraction, bioslurping combines enhanced vacuum pumping, soil vapor extraction and bioventing to perform remediation of groundwater and soil by indirect O2 supply and improve pollutant degradation [47]. It is an effective way to remove products floating in the water table, also called light non-aqueous phase liquids (LNAPLs), which are low-density water-insoluble groundwater contaminants. It works like a tube that slurps LNAPLs from a tank and carries pollutants upwards. Bioventing is applied to biodegrade air and water contaminants after they are removed from the surface [3].
When the fluid level in the well decreases due to vacuum extraction of LNAPLs, the bioslurping tube also begins to eliminate vapors from the unsaturated area [56]. Steam extraction fosters the movement of soil gases, thereby enhancing aeration and aerobic degradation. After complete removal of contaminants, the facility can continue to be used for traditional bioventing to complete bioremediation [57]. The bioslurping system should only be installed if the contaminants are at most 7 m below the soil surface because the vacuum pump is inefficient in sucking LNAPLs at greater depth (Figure 4).
Figure 4.
Scheme of operation of bioslurping (adapted from [3]).
The main disadvantage is the excessive moisture of soil that reduces air permeability, O2 transfer rate and microbial activity. Furthermore, bioslurping is unsuitable to treat low permeable soils [58].
Bioventing
Bioventing involves controlled stimulation of the air flow, providing oxygen to increase microbial activity and, consequently, enhance bioremediation [59] (Figure 5). Usually, nutrients and humidity are added to achieve transformation into pollutants that are more harmless to the environment and to improve remediation. This technique has been used successfully in the remediation of soils polluted by oil products [60].
Figure 5.
Typical bioventing system (adapted from [59]).
Biosparging
In biosparging, air is introduced into the soil to promote the degradation capacity of microorganisms. In contrast to bioventing, air is introduced inside the saturated area, causing the upward movement of volatile pollutants (Figure 6). The effectiveness of biosparging depends on soil permeability that determines the availability of pollutants to microorganisms as well as the pollutant biodegradability [58]. Biosparging has been widely applied to the treatment of aquifers polluted by oil derivatives, mainly kerosene and diesel, which have good biodegradation of the BTEX group and naphtalenes [61].
Figure 6.
Typical biosparging system (adapted from [3]).
Aerobic bacteria can be used to break down mineral oils, BTEX and naphtalenes. However, the deepest layers of soil and groundwater are mainly anaerobic. To promote the development of aerobic microorganisms, oxygen is injected into the soil and groundwater by injection filters. This direct supply of oxygen to bacteria increases their ability to degrade such contaminants [62].
Phytoremediation
Phytoremediation refers to the use of plants in polluted sites to promote biological, biochemical, physical, microbiological and chemical interactions to attenuate the toxicity of contaminants [58]. Depending on the type of pollutant, it occurs through different mechanisms, namely biodegradation, vaporization, filtration, among others. Elemental contaminants like heavy metals or radioactive elements are mainly extracted, transformed and sequestered, while organic contaminants are eliminated mainly through rhizodegradation, biodegradation, vaporization or stabilization [63].
Within phytoremediation, there are many different ways that plants interact with contaminants [64] (Figure 7):
Figure 7.
Descriptive illustration of phytoremediation techniques (adapted from [64]).
- Phytoextraction: This mechanism involves removal of the contaminant from the soil and its accumulation in some part of the plant (e.g., root, stem or leaf) [65].
- Phytotransformation or Phytodegradation: After the absorption of the contaminant by the plant, it is transformed into a less toxic form. Such a transformation can also occur on the plant’s own surface [66].
- Phytovolatilization: In this process, the plant removes the pollutant from the soil and then manages to convert it into a volatile product, releasing it into the atmosphere [67].
- Phytostimulation: Plant roots release substances (exudates) that can accelerate degradation of certain pollutants. When microorganisms contribute to degradation, the whole process is called phytostimulation [68].
- Phytostabilization: This process consists in the immobilization of pollutants in the soil, thus avoiding erosive processes and allowing the association with humus and lignin [69].
- Rhizofiltration: It is the process in which plant roots promote absorption, precipitation and removal of organic and inorganic contaminants from wastewater, groundwater and surface water [70].
- Rhizodegradation: The metabolic activity of microorganisms in the rhizosphere (fungi, bacteria, and yeasts) is 10 to 100 times greater than in soil, which allows them to effectively degrade contaminants together with natural organic nutrients [71].
Phytoremediation techniques, which are used mainly in the bioremediation of soils contaminated by pesticides and heavy metals, are considered cheap and non-invasive alternatives to conventional remediation approaches [72]. Contaminants extracted from contaminated soil accumulate in the roots and shoots and are subsequently collected for biomass processing (extraction, composting and incineration) [73]. The interaction mechanisms and the type of pollutants treated by each phytoremediation technique are summarized in Table 2.
Table 2.
Phytoremediation processes.
Bioaugmentation and Biostimulation
In bioaugmentation, the autochthonous microflora of the polluted site is enriched by the addition of previously selected indigenous or genetically modified microbial species to support oil degradation. This method is very effective when the native microorganism is unable to degrade the pollutants [78]. Bioaugmentation still requires research for its application to be successful [79].
In biostimulation, native microorganisms are stimulated to grow with the addition of growth factors such as nutrients like phosphorus and nitrogen. Sometimes, effective remediation by native microorganisms is not possible under normal circumstances; therefore, they must be stimulated by adding nutrients, O2, or other oxidizing agents. Stimulating agents are usually applied underground by means of injection wells [80]. In most highly hydrocarbon-contaminated coastal systems, nutrient availability is the limiting factor for biodegradation [81,82]. This method has the main advantage of involving autochthonous microorganisms that are well adapted and distributed in the environment. For the same reason, even the site geology, when complex, can become a limiting factor [83].
The differences between these two techniques, especially regarding the addition of selected species and the presence of indigenous microorganisms, are depicted in Figure 8 [84]. It is also important to consider that, although bioaugmentation and biostimulation are classified as in-situ bioremediation strategies, both can be applied ex situ, as recently described by Bodor et al. [85].
Figure 8.
Comparison between Bioaugmentation and Biostimulation techniques (adapted from [84]).
3.3. Ex-Situ Techniques
In this case, the polluted material is removed and degraded in special facilities outside the incident site [86]. After excavation, the polluted soil is transported elsewhere for treatment. The selection of an ex-situ bioremediation technique is usually made on the basis of the following aspects: operating costs, extent and depth of contamination, type of contaminant, location and geological features of the contaminated site [47].
Ex-situ techniques allow better control of environmental conditions, leading to an increase in the biodegradation rate compared to in-situ treatment techniques. Furthermore, thanks to the possibility of homogenizing the polluted ground, the operation is generally more uniform and takes shorter time. However, these techniques are costlier because of excavation, site remediation and treatment. Moreover, soil excavation leads to an increase in the mobility of pollutants and exposure to them [47]; therefore, the site must often be pre-adapted by installing coating systems in the area to be treated in order to prevent the leakage of pollutants [87].
3.3.1. Bioreactors
The term ‘bioreactor’ refers to any equipment or manufactured facility that supports a bioactive system. Sludge bioreactors are used to treat hydrocarbon pollutants safely and easily. Contaminants are kept in a containment container where, using various types of devices to mix the sludge, a mixture is obtained consisting in a three-phase solid, liquid, and gaseous system. The biofilm formed stimulates the biodegradation of pollutants and increases the biomass level [88].
In this case, remediation may be aerobic or anaerobic. Bioreactors are often made of tough glass or stainless steel and generally have a cylindrical shape and a volume ranging from a few liters to cubic meters. The contaminated material can be supplied to the reactor as a dry substance or suspension; in both cases, treating contaminated soil in a bioreactor has many advantages over other ex-situ methods, including the possibility of satisfactorily controlling process variables (mixing intensity, temperature, substrate concentration, pH, aeration rate and inoculum level) and effectively treating heavy metals, pesticides and volatile organic compounds, including BTEX [89]. The use of bioreactors is considered among the best ways to treat polluted soil, as the operating conditions can be controlled, thus allowing an increase in microbial biodegradation activity [79].
3.3.2. Biopiles
Bioremediation through biopiles consists in the piling of contaminated soil and subsequent aeration to promote biodegradation mainly by improving microbial activity. The elements of this technology are watering, aeration, and leaching. Its use is increasingly taken into consideration thanks to its construction characteristics and the favorable cost-benefit ratio that allow efficient bioremediation, provided that adequate control of nutrients, temperature and aeration is ensured [90].
Biopiles are suitably built on a waterproof concrete slab to minimize the transfer of leachate to the surface and are covered with a waterproof membrane to avoid the emission of pollutants and polluted ground outside as well as the action of wind and rain [91]. They are efficient in reducing the concentration of most petroleum products. The lightest oil fractions such as gasoline partially evaporate and are released during aeration, while the medium-chain ones like diesel and kerosene are more biodegraded than evaporated [92].
3.3.3. Landfarming
Landfarming (Figure 9) is a soil bioremediation technique that involves mixing the contaminated soil with hydrocarbons to improve soil biological and physical factors as well as chemical processes for biodegradation [93,94]. It is among the most basic bioremediation technologies because of its low cost and low footprint. Landfarming can be classified as ex-situ or in-situ technology depending on where the treatment takes place. There are some limitations and disadvantages related to this technique such as the need for a large workspace, limitation of microbial activity because of an unfavorable environment, additional excavation cost and low efficiency in removing inorganic pollutants. One of the main disadvantages of landfarming is the release of volatile organic compounds into the environment [95]. This method is particularly effective in areas with low rainfall (275 mm), climates with high evaporation rates (annual evaporation of 2700 mm) and large areas of available land [96].
Figure 9.
Typical landfarming system (adapted from [93]).
Contaminated soil, sediment or sludge are transported to the site of exploration, incorporated into the soil surface and periodically turned over to aerate the mixture [13]. After digging, the material to be treated is spread over a wide, waterproof surface to improve the interaction between the contaminated ground and the atmosphere, with the aim of enhancing the activity of soil microorganisms [97]. Generally, the contaminated ground is arranged in layers less than half a meter thick and is managed with agricultural equipment [87]. During treatment, soils should be monitored quarterly so that degradation reaches optimum levels. Determinations of microbial population, pH, nutrient concentration, moisture content and concentration of constituents must be made. Laboratorial or field kit results should be used to adjust aeration frequency, nutrient application rates and moisture addition [13].
3.3.4. Composting
Composting is an ex-situ aerobic process by which organic waste is decomposed by thermophilic biological agents to obtain a humic amendment known as compost [98], which is used as soil fertilizer [99]. A temperature between 40 and 70 °C, high availability of nutrients including oxygen and neutral pH are essential to obtain high biodegradation rates [94]. Although composting is generally used to recycle organic waste, it is also employed to bioremediate contaminated soil or sludge. In such a process, microbial activity is capable of biodegrading harmful organic compounds, while reducing the bioavailability of metals [100]. Soil microorganisms are introduced when waste or final compost is mixed with the ground [3].
Compost is often arranged in long, narrow and low piles that are frequently mixed through a moving device to enhance mixture aeration and porosity, thus allowing more surface to be exposed and redistributing the matter; although generally regarded as the cheapest composting procedure, it is the least effective in terms of aeration and temperature control [87].
In recent decades, this method of contaminated soil bioremediation has received more attention, since it has proven effective in the degradation of various organic contaminants such as pesticides, chlorophenols, explosives and petroleum hydrocarbons [101]. Although composting itself can be used as part of other processes (e.g., phytoremediation and landfarming), its autonomous use is becoming increasingly widespread [100,102,103,104].
3.4. Surfactant-Enhanced Soil Bioremediation
Many methods are being developed to improve existing technologies, as well as to find new alternatives to treat polluted soil. Following this trend, the use of surfactants and biosurfactants may be an efficient option to assist soil treatment. Surfactants are amphiphilic compounds consisting of a hydrophilic portion (head) with high chemical affinity for water and a hydrophobic (tail) strongly repulsed by it, which are capable of reducing the surface tension of the liquids in which they are dissolved [105,106,107] (Figure 10).
Figure 10.
Scheme of surfactant structure, behavior at the interface and micelles.
The use of surfactants has become an attractive technology for soil washing in recent years, as hydrophobic pollutants adhere to the surface of soil particles that generally are poorly hydrosoluble. Therefore, due to their molecular structure, surfactants can be added to solubilize soil contaminants. Different cationic, anionic, zwitterionic and nonionic surfactants have already been successful in remediating soils [108]. Using surfactants, soil washing can be carried out in situ or ex situ (Figure 11).
Figure 11.
Scheme of surfactant-enhanced remediation of polluted soil (adapted from [108]).
For ex-situ washing, the excavated contaminated ground is pre-treated, put in contact with a surfactant water solution, and the resulting suspension is mixed. After settling of clay particles, the resulting solution is recycled, regenerated and utilized as eluent in subsequent operations [109]. Ex-situ operation allows contaminants to be treated in a wide concentration range and clean soil fractions to return cheaply to the site [110].
In-situ washing using surfactants is an alternative method to treat contaminated soils. The washing surfactant solution is introduced into the contaminated area using an injection well. Pollutants are solubilized, or induced by the washing solution to form micelles, or chemically react, thus being mobilized. After washing the contaminated area, the liquid containing the contaminants is recovered and transferred back to the surface to be discarded or recycled, treated and returned to the site [111].
In heterogeneous aqueous soil suspensions, surfactants are adsorbed onto the surface of soil particles. Typically, their hydrophilic or main groups meet the aqueous phase, while the lipophilic ones attract organic pollutants or suspended particles. Therefore, at low concentrations, they accumulate, especially at solid/liquid or liquid/liquid interface, in a monomeric form. At higher concentrations, their molecules progressively replace those of water, reducing both water phase polarity and surface tension. Meanwhile, solubilization of pollutants is sped up. As the surfactant concentration increases, the so-called critical micelle concentration (CMC) is reached, at which micellar aggregates begin to form. CMC is the minimum concentration of surfactant capable of reducing the surface tension as much as possible [112]. Micelles with hydrophilic surface and lipophilic nucleus can easily disperse contaminants, such as NAPLs, and significantly enhance their solubility in the aqueous phase, thus favoring their detachment from the soil. Contaminants solubilized in the water phase are mobilized more effectively and can be subsequently removed either biotically (by plants and/or microorganisms) or abiotically (by washing and recovery) [113].
In view of the effective application of surfactant-mediated treatment of polluted soil, it is necessary to consider some characteristics of surfactants, including their sorption on the soil, solubilization in pollutants, toxicity, susceptibility to biodegradation, and cost, as well as the extension of polluted soil. Ideally, a good surfactant should not only be able to effectively desorb pollutants, but should also have a low CMC and act at a low dosage, with the aim of reducing treatment costs [108].
When applying a surfactant to the water-soil medium, part of it inevitably undergoes adsorption by the soil. The greater the extent of its adsorption, the smaller the amount available to solubilize the pollutants. In addition, as the soil hydrophobicity increases with the surfactant adsorption, a part of the dissolved organic contaminants is again adsorbed by the soil [114]. Therefore, the sorption characteristics of surfactants on soil particles, which mainly depend on their chemical structures and soil properties, are fundamental to select the most appropriate among them in a specific application. Soil washing requires surfactants with high solubilizing potential and low adsorption on the soil. The molar solubilization ratio (MSR) of a pollutant, i.e., the moles of pollutant solubilized by one mole of surfactant, is largely influenced by the type and structure of surfactants (e.g., numbers of carbons and hydroxyls, existence of different substituents). MRS is the slope of the straight line above the CMC obtained by plotting the aqueous pollutant solubility as a function of surfactant concentration [108].
Adding a surfactant to the soil can alter its physical, chemical and biological properties, triggering a series of surface reactions [115]. It is above all their remaining presence in the soil after washing that rises concerns about the danger of surfactants, especially the poorly biodegradable ones. The excess presence of surfactants in the soil has a negative impact on ecosystems due to their bioactivity. Binding to biomacromolecules, including enzymes and nucleic acids, anionic surfactants may change their functions [116]. The antimicrobial power of some nonionic surfactants is due to their ability to bind to certain proteins as well as the cell membrane [117]. On the other hand, sodium dodecyl sulfate is metabolized by microorganisms [118]. Its biological compatibility and degradability have allowed the application of this surfactant to increase the uptake of water and nutrients [119]. Indeed, it possible to perform a bioremediation improved by surfactants. However, it has been reported that the excessive presence of certain surfactants in the ground can have adverse effects on vegetables [120].
3.4.1. Soil Washing Enhanced by Surfactants
Surfactant-enhanced soil washing and removal of lyophilic contaminants can occur in two different ways: the first, which consists of displacement, occurs below CMC, while the second, called solubilization, at higher concentrations. In the former case, the surfactant molecules cause the soil to roll by accumulating at the soil-pollutant or water-soil interface and changing the system affinity for water. Moreover, their adsorption onto the contaminant surface causes repulsion between their main groups and soil particles, thus favoring an even greater detachment of pollutants from the soil [20]. In the latter case, the surfactant-induced incorporation of contaminants into micelles considerably favors their partitioning towards the water phase. Pollutants partitioned towards micelles can be recovered and demulsified, or destroyed electrochemically or even adsorbed on activated carbon, while the washing solution (surfactant) can be sent to final disposal or recycled to reduce remediation costs [108]. Furthermore, surfactants accelerate the biodegradation of organic contaminants in the soil, by reducing the aqueous phase surface tension and promoting a more effective interaction between microbial cells and contaminants, thereby increasing their bioavailability to cells [121].
Since heavy metals, unlike organic pollutants, are mostly removed from the soil through complexation with surfactants combined with ion exchange [110], surfactant-enhanced washing and bioextraction may be combined to remove them from polluted soil. Anionic surfactants do this through ionic interactions, which are usually stronger than those of metals with soil complexes; therefore, the decrease in interfacial tension causes the desorption and release of complexation adducts. On the other hand, cationic surfactants are capable of inducing ion replacement by competing with an oppositely charged surface. Metallic ions may also be detached from the soil surface by surfactant micellar systems [122]. More specifically, it has been reported that metals are removed by ionic surfactants in four successive steps, namely adsorption of surfactant on the soil surface and complexation with the metal, metal transfer to the solution, its entrapment within the surfactant micellar system by electrostatic attraction, recovery through membranes [110].
3.4.2. Synthetic Surfactants
Synthetic surfactants include ionic and nonionic surfactants. Both have been used successfully to remove different types of toxic organic compounds as well as heavy metals contaminating the soil [108].
Since the colloid particles in the soil have mainly negative charges, they are able to bind to cationic or anionic surfactants via ion exchange or ion affinity, respectively [114]. The resulting reduction in soil/water interfacial tension favors the pollutant mobility. Sodium dodecyl sulfate is perhaps the best-known active ionic surfactant both for being able to effectively remove hydrophobic contaminants from the soil and for its biodegradability. Contrary to anionic surfactants, the cationic ones are attracted by the negative charges of soil particles, thus causing a greater loss of surfactant. The toxicity of most ionic surfactants is the major cause that limits their use in the field of in-situ washing [108].
Since the polar moieties of nonionic surfactants often contain oxygenated hydroxy and polyethylene glycol groups capable of establishing only weak inter-molecular hydrogen bonds with water, they are almost incapable of ionizing it. Micellization is simpler with nonionic surfactants, since their formation occurs mainly thanks to attractive hydrophobic interactions among nonpolar chains, while the hydrophilic ones readily partition towards the water phase. Ionic surfactants form micelles more hardly, since aggregation requires greater dosages to overpass the electrical repulsion among equally-charged groups [123]. Due to their solubilization capacity and low toxicity, nonionic surfactants such as Tween 80 and TX-100 are often used to remediate polluted soils [108].
3.4.3. Biosurfactants
Despite the application potential of synthetic surfactants, the environmental impact deriving from their difficult degradation has led to the development of their biological counterpart, namely the so-called biosurfactants [124,125], which have a comparable efficiency and are among the most studied bioproducts nowadays [126,127].
Biosurfactants are synthesized in bacterial, yeast and filamentous fungal fermentations [112,128,129]. Technically, biosurfactants are also classified as ionic or nonionic, and among those often used to remediate contaminated soils are glycolipids such as rhamno and sophorose lipids, lipopeptides such as surfactin and polymyxin, lipoproteins and humic compounds [108,122]. Biosurfactants are particularly attractive for being biodegradable, not very toxic, stable even at extreme values of pH, temperature and salinity, affine to metals/metalloids and able to rapidly biodegrade various types of contaminants [121], which makes their application in the bioremediation of contaminated soils a very promising technology.
Modern bioremediation approaches show that, when used in in-situ and ex-situ techniques, biosurfactants are an excellent ecological alternative to established synthetic surfactants, as they are able to maintain a high rate of biodegradation in contaminated soils [130]. Compared to their synthetic counterpart, microbial surfactants can be released in situ, display their effects with less subsequent handling effort, and are technically efficient and cost-effective. In case the artificial enhancement of the soil environment allows the biologically augmented culture to outperform the autochthonous microbiota, the work and transportation efforts can be reduced, and the bioremediation becomes ecofriendly [108]. Biosurfactants, acting as emulsifiers, reduce the surface tension and form encapsulated micelles on the hydrophobic surface of microbial cells, facilitating bioremediation [131]. These compounds are of paramount importance in natural environments, as they accelerate the degradation of hydrophobic compounds by expanding the surface of oil droplets, thus making the access of more microbial cells easier and increasing the overall degradation potential [20]. An in-depth study on soil bioremediation of total petroleum hydrocarbons showed that, to properly use biosurfactants in biodegradation, several factors should be considered. Their administration in low doses in the first step of the process has led to greater effectiveness, especially in the presence of high hydrocarbon concentrations [132].
Many studies describe the use of biosurfactants to remediate soils contaminated with organic or inorganic pollutants, some of which are cited here to show their potential as adjuncts in these processes. Rufisan, a biosurfactant released by Candida lipolytica UCP0988 was shown to remove no less than 98% of engine lubricant batchwise. The type of soil as well as the biosurfactant dosage did not exert any effect on lubricant removal rate [133]. The biosurfactant produced by Pseudomonas aeruginosa increased oil degradation rate by the bacterium by up to 90%, evidencing its potential as a adjunct to stimulate petroleum degradation [134]. The crude biosurfactant produced by Pseudomonas cepacia CCT6659 made it possible to recover almost three quarters of the oil from contaminated sand [135]. The 10–20% increase in the rate of oil biodegradation by Bacillus sp. and Candida sphaerica UCP0995 observed in the presence of their respective biosurfactants suggested that their addition could significantly improve hydrocarbon degradation in the soil [110]. In experiments where the C. lipolytica biosurfactant was used to remove heavy metals from polluted sand under orbital agitation, the percent removals of Zn and Cu ranged from 30 to 80%, while that of Pb was only 15%. Packed-column experiments confirmed the biosurfactant capability of removing 45-65% of Cu and Zn [136]. The C. sphaerica UCP0995 biosurfactant was also tested to remove heavy metals from the contaminated soil of a battery factory using different proportions of biosurfactant, sodium hydroxide and hydrochloric acid solutions. Percentage removals were as high as 95% for Fe, 90% for Zn and 79% for Pb [137]. Surfactant-enhanced phytoremediation of PAH-polluted soil was also investigated using different proportions of a rhamnolipid surfactant, scum of mushroom and alfalfa [108]. More than 14% of the contaminantsl was removed within two months using alfalfa alone, while the percent removal increased by around 33% when the surfactant was added, possibly due to altered root cell membrane permeability that increased nutrients’ uptake and improved alfalfa growth. Meanwhile, the rhamnolipid solubilizing action favored PAHs detachment from polluted soil, thus increasing their bioavailability.
These studies have shown that biosurfactants are an attractive choice for improving the degradation efficiency of hydrophobic contaminants in soil. However, despite their benefits, it should be remembered that they sometimes have no influence or even can delay degradation, because the toxicity of surfactants can inhibit microbial metabolism.
4. Conclusions and Future Perspectives
The bioremediation of contaminated soils is considered an environmentally friendly, versatile, and cheap technology, since in addition to restoring the damaged ecosystem at low cost, it reduces the risk to health and preserves biodiversity. Furthermore, well-designed bioremediation projects can create new markets and facilitate the management of contaminated soils, promoting the integration of sustainable socio-economic activities. The most used in-situ bioremediation techniques are bioaugmentation and biostimulation, while bioreactors are the most used ex-situ systems. Although ex-situ bioremediation processes allow many contaminants to be treated in a controlled way, they are generally costlier than the in-situ ones because of the additional excavation and transport expenses. On the other hand, even if the processes belonging to the latter category have the economic advantage of not including excavation, the cost of installing the equipment on site, associated with the impossibility of efficaciously seeing and controlling the contaminated site subsoil, can make some of them unviable. Consequently, the cost of remediation cannot be the only factor to consider in choosing the most suitable treatment to be applied to a given contaminated site. On the other hand, the lack of sufficient knowledge about the effect of various environmental factors on the rate and extent of biodegradation creates a source of uncertainty. It is important to point out that many field tests are not properly designed, controlled, or analyzed, generating uncertainty in the selection of response options. Therefore, the applicability of a soil bioremediation technique will be the result of the combination of a number of factors such as the location and type of contamination, objectives, expected efficiency, cost-effectiveness and duration of the remediation, and its public acceptability. The combined use of multiple techniques should also be considered, which makes it possible to increase the effectiveness of remediation and to minimize the individual disadvantages of each of them. Studies and planning, which help select the most suitable technique, must be conducted before it is implemented on a large scale.
Moreover, a wide variety of microorganisms and metabolites with decontamination skills are still largely unexplored, and a better understanding of their natural role in the environment can improve their use. Finally, understanding the diversity of the microbial community in environments contaminated by oil and derivates is essential to gain a better view of potential oil degraders and to develop appropriate bioremediation strategies, thus preserving the long-term sustainability of terrestrial ecosystems.
Author Contributions
Conceptualization, L.A.S. and I.G.S.d.S.; validation, L.A.S., F.C.G.d.A., N.M.P.d.R.e.S., A.A.C. and A.C.; writing—original draft preparation, I.G.S.d.S.; writing—review and editing, F.C.G.d.A., N.M.P.d.R.e.S., A.A.C. and A.C.; visualization, I.G.S.d.S.; supervision, L.A.S.; project administration, L.A.S.; funding acquisition, L.A.S. All authors have read and agreed to the published version of the manuscript.
Funding
This study was funded by the Programa de Pesquisa e Desenvolvimento da Agência Nacional de Energia Elétrica (ANEEL)/Thermoelectric EPASA (Centrais Elétricas da Paraíba)/Thermoelectric EPESA (Centrais Elétricas de Pernambuco S.A.)/Termocabo S.A. (Grant n. PD-07236-0009/2020) and by the Brazilian development agencies Fundação de Apoio à Ciência e Tecnologia do Estado de Pernambuco (FACEPE) (Grant n. APQ 0378-3.06/14), Conselho Nacional de Desenvolvimento Científico e Tecnológico (CNPq) (Grant n. 405026/2018-8) and Coordenação de Aperfeiçoamento de Pessoal de Nível Superior (CAPES) (Grant n. Finance Code 001).
Acknowledgments
The authors are grateful to the Centro de Ciências e Tecnologia da Universidade Católica de Pernambuco (UNICAP) and to the Instituto Avançado de Tecnologia e Inovação (IATI), Brasil.
Conflicts of Interest
The authors declare no conflict of interest.
References
- Quintella, C.M.; Mata, A.M.T.; Lima, L.C.P. Overview of bioremediation with technology assessment and emphasis on fungal bioremediation of oil contaminated soils. J. Environ. Manag. 2019, 241, 156–166. [Google Scholar] [CrossRef] [PubMed]
- Kuppusamy, S.; Maddela, N.R.; Megharaj, M.; Venkateswarlu, K. Ecological impacts of total petroleum hydrocarbons. In Total Petroleum Hydrocarbons; Springer International Publishing: Cham, Switzerland, 2020; Volume 1, pp. 95–138. [Google Scholar]
- Kumar, V.; Shahi, S.K.; Singh, S. Bioremediation: An eco-sustainable approach for restoration of contaminated sites. In Microbial Bioprospecting for Sustainable Development; Springer: Singapore, 2018; pp. 115–136. ISBN 9789811300530. [Google Scholar]
- Soleimani, M. Comparison of biological and thermal remediation methods in decontamination of oil polluted soils. J. Bioremed. Biodegrad. 2014, 5. [Google Scholar] [CrossRef]
- Okrent, D. On intergenerational equity and its clash with intragenerational equity and on the need for policies to guide the regulation of disposal of wastes and other activities posing very long-term risks. Risk Anal. 1999, 19, 877–901. [Google Scholar] [CrossRef]
- Mareddy, A.R. Environmental Impact Assessment. Theory and Practice; Technology in EIA; Butterworth-Heinemann: Oxford, UK, 2017; Chapter 13; ISBN 9780128111390. [Google Scholar]
- Palansooriya, K.N.; Shaheen, S.M.; Chen, S.S.; Tsang, D.C.W.; Hashimoto, Y.; Hou, D.; Bolan, N.S.; Rinklebe, J.; Ok, Y.S. Soil amendments for immobilization of potentially toxic elements in contaminated soils: A critical review. Environ. Int. 2020, 134, 105046. [Google Scholar] [CrossRef] [PubMed]
- CETESB. Qualidade do Solo. Available online: https://cetesb.sp.gov.br/solo/poluicao/ (accessed on 30 March 2020).
- FAO. Status of the World’s Soil Resources; Food and Agriculture Organization of the United Nations: Rome, Italy, 2015; ISBN 9789251090046. [Google Scholar]
- FAO. Be the Solution to Soil. Available online: http://www.fao.org/3/Ca1087en/Ca1087en.pdf (accessed on 30 March 2020).
- BBC. The True Toll of the Chernobyl Disaster. Available online: https://www.bbc.com/future/article/20190725-will-we-ever-know-chernobyls-true-death-toll (accessed on 30 March 2020).
- Van Liedekerke, M. Proceedings of the Global Symposium on Soil Pollution 2018. In Regional Status of Soil Pollution: Europe; Food and Agriculture Organization of the United Nations: Rome, Italy, 2018; p. 976. [Google Scholar]
- Ashraf, M.A.; Maah, M.J.; Yusoff, I. Soil contamination, risk assessment and remediation. In Environmental Risk Assessment of Soil Contamination; IntechOpen: London, UK, 2014; Chapter 1; pp. 1–56. Available online: https://www.intechopen.com/books/environmental-risk-assessment-of-soil-contamination (accessed on 4 September 2020). [CrossRef]
- ANP. Petróleo e Derivados. Available online: http://www.anp.gov.br/Carregamento-Comercializacao-Autoprodutor-Autoimportador-Consumo-Em-Refinarias-E-Fafens/2-Uncategorised/709-Petroleo-E-Derivados (accessed on 30 March 2020).
- Kuppusamy, S.; Maddela, N.R.; Megharaj, M.; Venkateswarlu, K.; Kuppusamy, S.; Maddela, N.R.; Megharaj, M.; Venkateswarlu, K. An overview of total petroleum hydrocarbons. In Total Petroleum Hydrocarbons; Springer International Publishing: Berlin/Heidelberg, Germany, 2020; pp. 1–27. [Google Scholar]
- Farah, M.A. Petróleo e Seus Derivados, 1st ed.; LTC: São Paulo, Brazil, 2012; ISBN 9788521620525. [Google Scholar]
- Triggia, A.A.; Thomas, J.E. Fundamentos de Engenharia de Petróleo, 2nd ed.; Interciência: São Paulo, Brazil, 2004; Volume 1, ISBN 9788571930995. [Google Scholar]
- Umar, A.A.; Saaid, I.B.M.; Sulaimon, A.A.; Pilus, R.B.M. A review of petroleum emulsions and recent progress on water-in-crude oil emulsions stabilized by natural surfactants and solids. J. Pet. Sci. Eng. 2018, 165, 673–690. [Google Scholar] [CrossRef]
- Neto, A.P. Classificação da Qualidade de Ensaios de Planejamentos Experimentais de Processos de Biodegradação de Petroderivados Usando Lógica Fuzzy. Master’s Thesis, Universidade Católica de Pernambuco, Recife, Brazil, 2019. [Google Scholar]
- De Almeida, D.G.; Soares Da Silva, R.D.C.F.; Luna, J.M.; Rufino, R.D.; Santos, V.A.; Banat, I.M.; Sarubbo, L.A. Biosurfactants: Promising molecules for petroleum biotechnology advances. Front. Microbiol. 2016, 7, e1718. [Google Scholar] [CrossRef]
- Al-Turki, A.I. Assessment of effluent quality of tertiary wastewater treatment plant at buraidah city and its reuse in irrigation. J. Appl. Sci. 2010, 10, 1723–1731. [Google Scholar] [CrossRef]
- Rajabi, H.; Sharifipour, M. Geotechnical properties of hydrocarbon-contaminated soils: A comprehensive review. Bull. Eng. Geol. Environ. 2019, 78, 3685–3717. [Google Scholar] [CrossRef]
- Truskewycz, A.; Gundry, T.D.; Khudur, L.S.; Kolobaric, A.; Taha, M.; Aburto-Medina, A.; Ball, A.S.; Shahsavari, E. Petroleum hydrocarbon contamination in terrestrial ecosystems—fate and microbial responses. Molecules 2019, 24, 3400. [Google Scholar] [CrossRef]
- Izdebska-Mucha, D.; TrzcińSk, J.; Żbik, M.S.; Frost, R.L. Influence of hydrocarbon contamination on clay soil microstructure. Clay Miner. 2011, 46, 47–58. [Google Scholar] [CrossRef]
- Gao, W.; Yin, X.; Mi, T.; Zhang, Y.; Lin, F.; Han, B.; Zhao, X.; Luan, X.; Cui, Z.; Zheng, L. Microbial diversity and ecotoxicity of sediments 3 years after the Jiaozhou Bay oil spill. AMB Express 2018, 8, e79. [Google Scholar] [CrossRef] [PubMed]
- Gross, E. Chemical ecology and ecotoxicology. In Ecotoxicology; Elsevier: Amsterdam, The Netherlands, 2019; Volume 1, pp. 1–31. [Google Scholar]
- Amaral, I.C.C.; de Carvalho, L.V.B.; da Silva Pimentel, J.N.; Pereira, A.C.; Vieira, J.A.; de Castro, V.S.; Borges, R.M.; Alves, S.R.; Nogueira, S.M.; Tabalipa, M.; et al. Avaliação ambiental de BTEX (benzeno, tolueno, etilbenzeno, xilenos) e biomarcadores de genotoxicidade em trabalhadores de postos de combustíveis. Rev. Bras. Saúde Ocup. 2017, 42, e8s. [Google Scholar] [CrossRef][Green Version]
- Varjani, S.J.; Upasani, V.N. A new look on factors affecting microbial degradation of petroleum hydrocarbon pollutants. Int. Biodeterior. Biodegrad. 2017, 120, 71–83. [Google Scholar] [CrossRef]
- Hesham, A.E.L.; Alrumman, S.A.; ALQahtani, A.D.S. Degradation of toluene hydrocarbon by isolated yeast strains: Molecular Genetic approaches for identification and characterization. Russ. J. Genet. 2018, 54, 933–943. [Google Scholar] [CrossRef]
- Nasrollahpour, S.; Kebria, D.Y.; Ghavami, M.; Ghasemi-Fare, O. Application of organically modified clay in removing BTEX from produced water. In Proceedings of the Geo-Congress 2020, Minneapolis, MN, USA, 25–28 February 2020; Geotechnical Special Publication. American Society of Civil Engineers (ASCE): Reston, VA, USA, 2020; pp. 275–283. [Google Scholar]
- Alencar, T.D.S.; Santos de Oliveira, V.D.P.; De Oliveira, M.M.; Saraiva, V.B. Contaminação por metais pesados e hidrocarbonetos de petróleo: Uma ameaça para os manguezais. Bol. do Obs. Ambient. Alberto Ribeiro Lamego 2016, 10, 7–24. [Google Scholar] [CrossRef]
- Akpoveta, O.V.; Osakwe, S.A. Determination of heavy metal contents in refined petroleum products. IOSR J. Appl. Chem. 2014, 7, 1–2. [Google Scholar] [CrossRef]
- Fu, Z.; Xi, S. The effects of heavy metals on human metabolism. Toxicol. Mech. Methods 2020, 30, 167–176. [Google Scholar] [CrossRef]
- Hembrom, S.; Singh, B.; Gupta, S.K.; Nema, A.K. A Comprehensive evaluation of heavy metal contamination in foodstuff and associated human health risk: A global perspective. In Contemporary Environmental Issues and Challenges in Era of Climate Change; Springer: Singapore, 2020; pp. 33–63. ISBN 978-981-32-9594-0. [Google Scholar]
- Gupta, V. Vehicle-generated heavy metal pollution in an urban environment and its distribution into various environmental components. In Environmental Concerns and Sustainable Development; Springer: Singapore, 2020; pp. 113–127. ISBN 978-981-13-5888-3. [Google Scholar]
- Sarubbo, L.A.; Rocha, R.B.; Luna, J.M.; Rufino, R.D.; Santos, V.A.; Banat, I.M. Some aspects of heavy metals contamination remediation and role of biosurfactants. Chem. Ecol. 2015, 31, 707–723. [Google Scholar] [CrossRef]
- Saxena, G.; Bharagava, R.N. Bioremediation of Industrial Waste for Environmental Safety: Volume I: Industrial Waste and Its Management; Saxena, G., Bharagava, R.N., Eds.; Springer: Singapore, 2020; ISBN 978-981-13-1891-7. [Google Scholar]
- Kuppusamy, S.; Maddela, N.R.; Megharaj, M.; Venkateswarlu, K.; Kuppusamy, S.; Maddela, N.R.; Megharaj, M.; Venkateswarlu, K. Approaches for remediation of sites contaminated with total petroleum hydrocarbons. In Total Petroleum Hydrocarbons; Springer International Publishing: Cham, Switzerland, 2020; Volume 1, pp. 167–205. ISBN 9783030240356. [Google Scholar]
- Banerjee, A.; Roy, A.; Dutta, S.; Mondal, S. Bioremediation of hydrocarbon—A review. Int. J. Adv. Res. 2016, 4, 1303–1313. [Google Scholar] [CrossRef]
- De La Cueva, S.C.; Rodríguez, C.H.; Cruz, N.O.S.; Contreras, J.A.R.; Miranda, J.L. Changes in bacterial populations during bioremediation of soil contaminated with petroleum hydrocarbons. Water Air Soil Pollut. 2016, 227, e91. [Google Scholar] [CrossRef]
- Lindeberg, M.R.; Maselko, J.; Heintz, R.A.; Fugate, C.J.; Holland, L. Conditions of persistent oil on beaches in Prince William Sound 26 years after the Exxon Valdez spill. Deep. Res. Part. II Top. Stud. Oceanogr. 2018, 147, 9–19. [Google Scholar] [CrossRef]
- Wang, Q.; Zhang, S.; Li, Y.; Klassen, W. Potential approaches to improving biodegradation of hydrocarbons for bioremediation of crude oil pollution. J. Environ. Prot. (Irvine Calif). 2011, 2, 47–55. [Google Scholar] [CrossRef]
- Bagi, A. Effect of Low Temperature on Hydrocarbon Biodegradation in Marine Environments; Faculty of Science and Technology: Stavanger, Norway, 2013. [Google Scholar]
- Al Disi, Z.; Jaoua, S.; Al-Thani, D.; Al-Meer, S.; Zouari, N. Considering the specific impact of harsh conditions and oil weathering on diversity, adaptation, and activity of hydrocarbon-degrading bacteria in strategies of bioremediation of harsh oily-polluted soils. BioMed Res. Int. 2017, 2017, e8649350. [Google Scholar] [CrossRef] [PubMed]
- Singh, P.; Pratap, R.; Vaibhav, S. Contemporary Environmental Issues and Challenges in Era of Climate Change; Springer: Berlin/Heidelberg, Germany, 2020; ISBN 9789813295940. [Google Scholar]
- Ray, S. Bioremediation of pesticides: A case study. In Microbial Biodegradation and Bioremediation; Elsevier Inc.: Amsterdam, The Netherlands, 2014; pp. 514–520. ISBN 9780128004821. [Google Scholar]
- Azubuike, C.C.; Chikere, C.B.; Okpokwasili, G.C. Bioremediation techniques–classification based on site of application: Principles, advantages, limitations and prospects. World J. Microbiol. Biotechnol. 2016, 32, e180. [Google Scholar] [CrossRef] [PubMed]
- Hazen, T.C. In situ: Groundwater bioremediation. In Handbook of Hydrocarbon and Lipid Microbiology; Springer: Berlin/Heidelberg, Germany, 2010; Volume 1, pp. 2583–2596. ISBN 978-3-540-77584-3. [Google Scholar]
- Sharma, J. Advantages and limitations of in situ methods of bioremediation. Recent Adv. Biol. Med. 2019, 5, 1. [Google Scholar] [CrossRef]
- Cascade, A. Deeper Look at Permeable Reactive Barriers. Available online: https://www.cascade-env.com/resources/blogs/archive/a-deeper-look-at-permeable-reactive-barriers/ (accessed on 4 September 2020).
- Zhou, D.; Li, Y.; Zhang, Y.; Zhang, C.; Li, X.X.; Chen, Z.; Huang, J.; Li, X.X.; Flores, G.; Kamon, M. Column test-based optimization of the permeable reactive barrier (PRB) technique for remediating groundwater contaminated by landfill leachates. J. Contam. Hydrol. 2014, 168, 1–16. [Google Scholar] [CrossRef]
- Obiri-Nyarko, F.; Grajales-Mesa, S.J.; Malina, G. An overview of permeable reactive barriers for in situ sustainable groundwater remediation. Chemosphere 2014, 111, 243–259. [Google Scholar] [CrossRef]
- De Pourcq, K.; Ayora, C.; García-Gutiérrez, M.; Missana, T.; Carrera, J. A clay permeable reactive barrier to remove Cs-137 from groundwater: Column experiments. J. Environ. Radioact. 2015, 149, 36–42. [Google Scholar] [CrossRef]
- Liu, Y.; Mou, H.; Chen, L.; Mirza, Z.A.; Liu, L. Cr(VI)-contaminated groundwater remediation with simulated permeable reactive barrier (PRB) filled with natural pyrite as reactive material: Environmental factors and effectiveness. J. Hazard. Mater. 2015, 298, 83–90. [Google Scholar] [CrossRef]
- Ramírez, E.M.; Jiménez, C.S.; Camacho, J.V.; Rodrigo, M.A.R.; Cañizares, P. Feasibility of coupling permeable bio-barriers and electrokinetics for the treatment of diesel hydrocarbons polluted soils. Electrochim. Acta 2015, 181, 192–199. [Google Scholar] [CrossRef]
- Miller, R.R. Ground-Water Remediation Technologies Analysis Center Prepared For.: Technology Overview Report; Ground-Water Remediation Technologies Analysis Center: Pittsburgh, PA, USA, 1996.
- Kim, S.; Krajmalnik-Brown, R.; Kim, J.O.; Chung, J. Remediation of petroleum hydrocarbon-contaminated sites by DNA diagnosis-based bioslurping technology. Sci. Total Environ. 2014, 497–498, 250–259. [Google Scholar] [CrossRef] [PubMed]
- Godheja, J.; Modi, D.R.; Kolla, V.; Pereira, A.M.; Bajpai, R.; Mishra, M.; Sharma, S.V.; Sinha, K.; Shekhar, S.K. Environmental remediation: Microbial and nonmicrobial prospects. In Microbial Interventions in Agriculture and Environment; Springer: Singapore, 2019; Volume 1, pp. 379–409. ISBN 9789811383830. [Google Scholar]
- Brown, L.D.; Cologgi, D.L.; Gee, K.F.; Ulrich, A.C. Bioremediation of Oil Spills on Land; Elsevier Inc.: Amsterdam, The Netherlands, 2017; ISBN 9781856179430. [Google Scholar]
- Höhener, P.; Ponsin, V. In situ vadose zone bioremediation. Curr. Opin. Biotechnol. 2014, 27, 1–7. [Google Scholar] [CrossRef] [PubMed]
- Kao, C.M.; Chen, C.Y.; Chen, S.C.; Chien, H.Y.; Chen, Y.L. Application of in situ biosparging to remediate a petroleum-hydrocarbon spill site: Field and microbial evaluation. Chemosphere 2008, 70, 1492–1499. [Google Scholar] [CrossRef]
- Bioclear Biosparging: Bacterial Removal of Mineral Oil and Aromatic Compounds. Available online: https://bioclearearth.com/#Technieken (accessed on 28 April 2020).
- Kuiper, I.; Lagendijk, E.L.; Bloemberg, G.V.; Lugtenberg, B.J.J. Rhizoremediation: A beneficial plant-microbe interaction. Mol. Plant. Microbe Interact. 2004, 17, 6–15. [Google Scholar] [CrossRef] [PubMed]
- Favas, P.J.C.; Pratas, J.; Varun, M.; D’Souza, R.; Paul, M.S. Phytoremediation of soils contaminated with metals and metalloids at mining areas: Potential of native flora. In Environmental Risk Assessment of Soil Contamination; InTechOpen: London, UK, 2014; ISBN 978-953-51-1235-8. [Google Scholar] [CrossRef]
- Sidhu, G.P.S.; Bali, A.S.; Singh, H.P.; Batish, D.R.; Kohli, R.K. Ethylenediamine disuccinic acid enhanced phytoextraction of nickel from contaminated soils using Coronopus didymus (L.) Sm. Chemosphere 2018, 205, 234–243. [Google Scholar] [CrossRef]
- Park, S.; Kim, K.S.; Kim, J.T.; Kang, D.; Sung, K. Effects of humic acid on phytodegradation of petroleum hydrocarbons in soil simultaneously contaminated with heavy metals. J. Environ. Sci. 2011, 23, 2034–2041. [Google Scholar] [CrossRef]
- The Interstate Technology and Regulatory Cooperation Work Group Phytoremediation Work Team: Phytoremediation Decision Tree. 1999. Available online: https://clu-in.org/download/partner/phytotree.pdf (accessed on 5 September 2020).
- Borriss, R. Phytostimulation and Biocontrol by the Plant-Associated Bacillus amyloliquefaciens FZB42: An Update. In Phyto-Microbiome in Stress Regulation; Springer: Singapore, 2020; Volume 1, pp. 1–20. [Google Scholar]
- Shackira, A.M.; Puthur, J.T. Phytostabilization of Heavy Metals: Understanding of Principles and Practices. In Plant-Metal Interactions; Springer International Publishing: Cham, Switzerland, 2019; pp. 263–282. [Google Scholar]
- Awa, S.H.; Hadibarata, T. Removal of heavy metals in contaminated soil by phytoremediation mechanism: A review. Water, Air, Soil Pollut. 2020, 231, e47. [Google Scholar] [CrossRef]
- Cristaldi, A.; Oliveri Conti, G.; Cosentino, S.L.; Mauromicale, G.; Copat, C.; Grasso, A.; Zuccarello, P.; Fiore, M.; Restuccia, C.; Ferrante, M. Phytoremediation potential of Arundo donax (Giant Reed) in contaminated soil by heavy metals. Environ. Res. 2020, 185, e109427. [Google Scholar] [CrossRef]
- Ashraf, S.; Ali, Q.; Zahir, Z.A.; Ashraf, S.; Asghar, H.N. Phytoremediation: Environmentally sustainable way for reclamation of heavy metal polluted soils. Ecotoxicol. Environ. Saf. 2019, 174, 714–727. [Google Scholar] [CrossRef]
- Gupta, D.; Singh, L.K.; Gupta, A.D.; Babu, V. Phytoremediation: An efficient approach for bioremediation of organic and metallic ions pollutants. In Bioremediation and Sustainability: Research and Applications; Wiley: Hoboken, NJ, USA, 2012; Chapter 5; pp. 213–240. [Google Scholar] [CrossRef]
- Sheoran, V.; Sheoran, A.S.; Poonia, P. Role of hyperaccumulators in phytoextraction of metals from contaminated mining sites: A review. Crit. Rev. Environ. Sci. Technol. 2010, 41, 168–214. [Google Scholar] [CrossRef]
- Clay, L.; Pichtel, J. Treatment of simulated oil and gas produced water via pilot-scale rhizofiltration and constructed wetlands. Int. J. Environ. Res. 2019, 13, 185–198. [Google Scholar] [CrossRef]
- Limmer, M.; Burken, J. Phytovolatilization of organic contaminants. Environ. Sci. Technol. 2016, 50, 6632–6643. [Google Scholar] [CrossRef] [PubMed]
- Abdel-Shafy, H.I.; Mansour, M.S.M. Phytoremediation for the elimination of metals, pesticides, PAHs, and other pollutants from wastewater and soil. In Phytobiont and Ecosystem Restitution; Kumar, V., Kumar, M., Prasad, R., Eds.; Springer: Singapore, 2018; ISBN 978-981-13-1186-4. [Google Scholar]
- Woźniak-Karczewska, M.; Lisiecki, P.; Białas, W.; Owsianiak, M.; Piotrowska-Cyplik, A.; Wolko, Ł.; Ławniczak, Ł.; Heipieper, H.J.; Gutierrez, T.; Chrzanowski, Ł. Effect of bioaugmentation on long-term biodegradation of diesel/biodiesel blends in soil microcosms. Sci. Total. Environ. 2019, 671, 948–958. [Google Scholar] [CrossRef]
- Dzionek, A.; Wojcieszyńska, D.; Guzik, U. Natural carriers in bioremediation: A review. Electron. J. Biotechnol. 2016, 23, 28–36. [Google Scholar] [CrossRef]
- Zeneli, A.; Kastanaki, E.; Simantiraki, F.; Gidarakos, E. Monitoring the biodegradation of TPH and PAHs in refinery solid waste by biostimulation and bioaugmentation. J. Environ. Chem. Eng. 2019, 7, e103054. [Google Scholar] [CrossRef]
- Mapelli, F.; Scoma, A.; Michoud, G.; Aulenta, F.; Boon, N.; Borin, S.; Kalogerakis, N.; Daffonchio, D. Biotechnologies for marine oil spill cleanup: Indissoluble ties with microorganisms. Trends Biotechnol. 2017, 35, 860–870. [Google Scholar] [CrossRef]
- Roy, A.; Dutta, A.; Pal, S.; Gupta, A.; Sarkar, J.; Chatterjee, A.; Saha, A.; Sarkar, P.; Sar, P.; Kazy, S.K. Biostimulation and bioaugmentation of native microbial community accelerated bioremediation of oil refinery sludge. Bioresour. Technol. 2018, 253, 22–32. [Google Scholar] [CrossRef]
- Speight, J.G. Environmental Organic Chemistry for Engineers; Elsevier Ltd.: Butterworth-Heinemann, UK, 2018; Volume 1, ISBN 9780128006689. [Google Scholar]
- BioRangers. Reliable Remediation Approach. Available online: https://www.bri.co.jp/english/teq/index.html (accessed on 29 August 2020).
- Bodor, A.; Petrovszki, P.; Erdeiné Kis, Á.; Vincze, G.E.; Laczi, K.; Bounedjoum, N.; Szilágyi, Á.; Szalontai, B.; Feigl, G.; Kovács, K.L.; et al. Intensification of ex situ bioremediation of soils polluted with used lubricant oils: A comparison of biostimulation and bioaugmentation with a special focus on the type and size of the inoculum. Int. J. Environ. Res. Public Health 2020, 17, 4106. [Google Scholar] [CrossRef]
- Zaneti, I.C.B.B.; Silva, G.O. Sustentabilidade urbana e gestão de resíduos sólidos: O caso do Distrito Federal. In Proceedings of the Forum Internacional de Resíduos Sólidos-Anais, Curitiba, Brazil, 12–14 June 2017; p. 10. [Google Scholar]
- Cristorean, C.; Micle, V.; Sur, I.M. A critical analysis of ex-situ bioremediation technologies of hydrocarbon polluted soils. ECOTERRA J. Environ. Res. Prot. 2016, 13, 17–29. [Google Scholar]
- Salehi, M.A.; Hakimghiasi, N. Hydrodynamics and mass transfer inthree-phase airlift reactors for activated carbon and sludge filtration. Adv. Environ. Technol. 2017, 2, 179–184. [Google Scholar] [CrossRef]
- Balseiro-Romero, M.; Monterroso, C.; Kidd, P.S.; Lu-Chau, T.A.; Gkorezis, P.; Vangronsveld, J.; Casares, J.J. Modelling the ex situ bioremediation of diesel-contaminated soil in a slurry bioreactor using a hydrocarbon-degrading inoculant. J. Environ. Manag. 2019, 246, 840–848. [Google Scholar] [CrossRef] [PubMed]
- Whelan, M.J.; Coulon, F.; Hince, G.; Rayner, J.; McWatters, R.; Spedding, T.; Snape, I. Fate and transport of petroleum hydrocarbons in engineered biopiles in polar regions. Chemosphere 2015, 131, 232–240. [Google Scholar] [CrossRef] [PubMed]
- Jørgensen, K.S.; Puustinen, J.; Suortti, A.M. Bioremediation of petroleum hydrocarbon-contaminated soil by composting in biopiles. Environ. Pollut. 2000, 107, 245–254. [Google Scholar] [CrossRef]
- Tecnohidro. Tecnohidro—Biopilhas. Available online: http://tecnohidro.com.br/ (accessed on 28 April 2020).
- Pavel, L.; Gavrilescu, M. Overview of ex situ decontamination techniques for soil cleanup. Environ. Eng. Manag. J. 2008, 7, 815–834. [Google Scholar] [CrossRef]
- Macaulay, B.; Rees, D. Bioremediation of oil spills: A review of challenges for research advancement. Ann. Environ. Sci. 2014, 8, 9–37. [Google Scholar]
- Ortega, M.F.; Guerrero, D.E.; García-Martínez, M.J.; Bolonio, D.; Llamas, J.F.; Canoira, L.; Gallego, J.L.R. Optimization of landfarming amendments based on soil texture and crude oil concentration. Water Air Soil Pollut. 2018, 229, e234. [Google Scholar] [CrossRef]
- Guerin, T.F. Long-term performance of a land treatment facility for the bioremediation of non-volatile oily wastes. Resour. Conserv. Recycl. 2000, 28, 105–120. [Google Scholar] [CrossRef]
- Nedeef, V.; Chițimuș, A.; Moșneguțu, E.; Lazăr, G. Technologies for Soil Remediation, Methods and Techniques for Environmental Protection; Alma Mater: Sibiu, Romania, 2012. [Google Scholar]
- Narayan Chadar, S. Composting as an eco-friendly method to recycle organic waste. Prog. Petrochem. Sci. 2018, 2, 252–254. [Google Scholar] [CrossRef]
- Rosca, M.; Hlihor, R.-M.; Gavrilescu, M. Bioremediation of Persistent Toxic Substances: From conventional to new approaches in using microorganisms and plants. In Microbial Technology for the Welfare of Society; Springer: Singapore, 2019; pp. 289–312. ISBN 978-981-13-8843-9. [Google Scholar]
- Aguelmous, A.; El Fels, L.; Souabi, S.; Zamama, M.; Hafidi, M. The fate of total petroleum hydrocarbons during oily sludge composting: A critical review. Rev. Environ. Sci. Bio/Technol. 2019, 18, 473–493. [Google Scholar] [CrossRef]
- Sayara, T.; Sánchez, A. Bioremediation of PAH-contaminated soils: Process enhancement through composting/compost. Appl. Sci. 2020, 10, 3684. [Google Scholar] [CrossRef]
- Grasserová, A.; Hanč, A.; Innemanová, P.; Cajthaml, T. Composting and vermicomposting used to break down and remove pollutants from organic waste: A mini review. Eur. J. Environ. Sci. 2020, 10, 9–14. [Google Scholar] [CrossRef]
- Loick, N.; Hobbs, P.J.; Hale, M.D.C.; Jones, D.L. Bioremediation of poly-aromatic hydrocarbon (PAH)-contaminated soil by composting. Crit. Rev. Environ. Sci. Technol. 2009, 39, 271–332. [Google Scholar] [CrossRef]
- Sayara, T.; Borràs, E.; Caminal, G.; Sarrà, M.; Sánchez, A. Bioremediation of PAHs-contaminated soil through composting: Influence of bioaugmentation and biostimulation on contaminant biodegradation. Int. Biodeterior. Biodegrad. 2011, 65, 859–865. [Google Scholar] [CrossRef]
- Yamashita, Y.; Miyahara, R.; Sakamoto, K. Emulsion and emulsification technology. In Cosmetic Science and Technology: Theoretical Principles and Applications; Elsevier Inc.: Amsterdam, The Netherlands, 2017; pp. 489–506. ISBN 9780128020548. [Google Scholar]
- Pichot, R. Stability and Characterisation of Emulsions in the Presence of Colloidal Particles and Surfactants. Ph.D. Thesis, The University of Birmingham, Birmingham, UK, 2012. [Google Scholar]
- Lebdioua, K.; Aimable, A.; Cerbelaud, M.; Videcoq, A.; Peyratout, C. Influence of different surfactants on Pickering emulsions stabilized by submicronic silica particles. J. Colloid Interface Sci. 2018, 520, 127–133. [Google Scholar] [CrossRef] [PubMed]
- Mao, X.; Jiang, R.; Xiao, W.; Yu, J. Use of surfactants for the remediation of contaminated soils: A review. J. Hazard. Mater. 2015, 285, 419–435. [Google Scholar] [CrossRef] [PubMed]
- Dermont, G.; Bergeron, M.; Mercier, G.; Richer-Laflèche, M. Soil washing for metal removal: A review of physical/chemical technologies and field applications. J. Hazard. Mater. 2008, 152, 1–31. [Google Scholar] [CrossRef]
- Chaprão, M.J.; Ferreira, I.N.S.; Correa, P.F.; Rufino, R.D.; Luna, J.M.; Silva, E.J.; Sarubbo, L.A. Application of bacterial and yeast biosurfactants for enhanced removal and biodegradation of motor oil from contaminated sand. Electron. J. Biotechnol. 2015, 18, 471–479. [Google Scholar] [CrossRef]
- Mulligan, C.N.; Yong, R.N.; Gibbs, B.F. Surfactant-enhanced remediation of contaminated soil: A review. Eng. Geol. 2001, 60, 371–380. [Google Scholar] [CrossRef]
- Bezerra, K.G.O.; Rufino, R.D.; Luna, J.M.; Sarubbo, L.A. Saponins and microbial biosurfactants: Potential raw materials for the formulation of cosmetics. Biotechnol. Prog. 2018, 34, 1482–1493. [Google Scholar] [CrossRef]
- Kim, B.K.; Baek, K.; Ko, S.H.; Yang, J.W. Research and field experiences on electrokinetic remediation in South Korea. Sep. Purif. Technol. 2011, 79, 116–123. [Google Scholar] [CrossRef]
- Paria, S. Surfactant-enhanced remediation of organic contaminated soil and water. Adv. Colloid Interface Sci. 2008, 138, 24–58. [Google Scholar] [CrossRef]
- Jia, L.-Q.; Ou, Z.-Q.; Ouyang, Z. Ecological behavior of linear alkylbenzene sulfonate (LAS) in soil-plant systems. Pedosphere 2005, 15, 216–224. [Google Scholar]
- Cserháti, T.; Forgács, E.; Oros, G. Biological activity and environmental impact of anionic surfactants. Environ. Int. 2002, 28, 337–348. [Google Scholar] [CrossRef]
- Santonicola, M.G.; Lenhoff, A.M.; Kaler, E.W. Binding of alkyl polyglucoside surfactants to bacteriorhodopsin and its relation to protein stability. Biophys. J. 2008, 94, 3647–3658. [Google Scholar] [CrossRef] [PubMed]
- Bailey, K.L.; Tilton, F.; Jansik, D.P.; Ergas, S.J.; Marshall, M.J.; Miracle, A.L.; Wellman, D.M. Growth inhibition and stimulation of Shewanella oneidensis MR-1 by surfactants and calcium polysulfide. Ecotoxicol. Environ. Saf. 2012, 80, 195–202. [Google Scholar] [CrossRef] [PubMed]
- Arriaga, F.J.; Lowery, B.; Kelling, K.A. Surfactant impact on nitrogen utilization and leaching in potatoes. Am. J. Potato Res. 2009, 86, 383–390. [Google Scholar] [CrossRef]
- Ostroumov, S.A.; Solomonova, E.A. Phytotoxicity of a surfactant-containing product towards macrophytes. Russ. J. Gen. Chem. 2013, 83, 2614–2617. [Google Scholar] [CrossRef]
- Silva, R.D.C.F.; Almeida, D.G.; Rufino, R.D.; Luna, J.M.; Santos, V.A.; Sarubbo, L.A. Applications of biosurfactants in the petroleum industry and the remediation of oil spills. Int. J. Mol. Sci. 2014, 15, 12523–12542. [Google Scholar] [CrossRef] [PubMed]
- Pacwa-Płociniczak, M.; Płaza, G.A.; Piotrowska-Seget, Z.; Cameotra, S.S. Environmental applications of biosurfactants: Recent advances. Int. J. Mol. Sci. 2011, 12, 633–654. [Google Scholar] [CrossRef] [PubMed]
- Fahr, A.; Liu, X. Drug delivery strategies for poorly water-soluble drugs. Expert Opin. Drug Deliv. 2007, 4, 403–416. [Google Scholar] [CrossRef] [PubMed]
- Rocha e Silva, F.C.P.; Rocha e Silva, N.M.P.; Luna, J.M.; Rufino, R.D.; Santos, V.A.; Sarubbo, L.A. Dissolved air flotation combined to biosurfactants: A clean and efficient alternative to treat industrial oily water. Rev. Environ. Sci. Biotechnol. 2018, 17, 591–602. [Google Scholar] [CrossRef]
- Singh, J.; Sharma, D.; Kumar, G.; Sharma, N.R. Microbial Bioprospecting for Sustainable Development; Springer: Berlin/Heidelberg, Germany, 2018; Volume II, pp. 1–397. [Google Scholar] [CrossRef]
- Hmidet, N.; Jemil, N.; Nasri, M. Simultaneous production of alkaline amylase and biosurfactant by Bacillus methylotrophicus DCS1: Application as detergent additive. Biodegradation 2019, 30, 247–258. [Google Scholar] [CrossRef] [PubMed]
- Rocha e Silva, N.M.P.; Meira, H.M.; Almeida, F.C.G.; Soares da Silva, R.D.C.F.; Almeida, D.G.; Luna, J.M.; Rufino, R.D.; Santos, V.A.; Sarubbo, L.A. Natural surfactants and their applications for heavy oil removal in industry. Sep. Purif. Rev. 2019, 48, 267–281. [Google Scholar] [CrossRef]
- Campos, J.M.; Stamford, T.L.M.; Sarubbo, L.A. Characterization and application of a biosurfactant isolated from Candida utilis in salad dressings. Biodegradation 2019, 30, 313–324. [Google Scholar] [CrossRef] [PubMed]
- Invally, K.; Sancheti, A.; Ju, L.K. A new approach for downstream purification of rhamnolipid biosurfactants. Food Bioprod. Process. 2019, 114, 122–131. [Google Scholar] [CrossRef]
- Halecký, M.; Kozliak, E. Modern bioremediation approaches: Use of biosurfactants, emulsifiers, enzymes, biopesticides, GMOs. In Advanced Nano-Bio Technologies for Water and Soil Treatment; Springer: Cham, Switzerland, 2020; Volume 1, pp. 495–526. ISBN 978-3-030-29839-5. [Google Scholar]
- Fritsche, W.; Hofrichter, M. Aerobic degradation by microorganisms. In Biotechnology Set; Wiley: Hoboken, NJ, USA, 2008; pp. 144–167. [Google Scholar]
- Ławniczak, Ł.; Woźniak-Karczewska, M.; Loibner, A.P.; Heipieper, H.J.; Chrzanowski, Ł. Microbial degradation of hydrocarbons—Basic principles for bioremediation: A review. Molecules 2020, 25, 856. [Google Scholar] [CrossRef] [PubMed]
- Rufino, R.D.; Luna, J.M.; Marinho, P.H.C.; Farias, C.B.B.; Ferreira, S.R.M.; Sarubbo, L.A. Removal of petroleum derivative adsorbed to soil by biosurfactant Rufisan produced by Candida lipolytica. J. Pet. Sci. Eng. 2013, 109, 117–122. [Google Scholar] [CrossRef]
- Silva, E.J.; Correa, P.F.; Almeida, D.G.; Luna, J.M.; Rufino, R.D.; Sarubbo, L.A. Recovery of contaminated marine environments by biosurfactant-enhanced bioremediation. Colloids Surf. B Biointerfaces 2018, 172, 127–135. [Google Scholar] [CrossRef]
- Rita de Cássia, F.; Almeida, D.G.; Meira, H.M.; Silva, E.J.; Farias, C.B.B.; Rufino, R.D.; Luna, J.M.; Sarubbo, L.A. Production and characterization of a new biosurfactant from Pseudomonas cepacia grown in low-cost fermentative medium and its application in the oil industry. Biocatal. Agric. Biotechnol. 2017, 12, 206–215. [Google Scholar] [CrossRef]
- Da Rocha Junior, R.B.; Meira, H.M.; Almeida, D.G.; Rufino, R.D.; Luna, J.M.; Santos, V.A.; Sarubbo, L.A. Application of a low-cost biosurfactant in heavy metal remediation processes. Biodegradation 2019, 30, 215–233. [Google Scholar] [CrossRef]
- Luna, J.M.; Rufino, R.D.; Sarubbo, L.A. Biosurfactant from Candida sphaerica UCP0995 exhibiting heavy metal remediation properties. Process. Saf. Environ. Prot. 2016, 102, 558–566. [Google Scholar] [CrossRef]
© 2020 by the authors. Licensee MDPI, Basel, Switzerland. This article is an open access article distributed under the terms and conditions of the Creative Commons Attribution (CC BY) license (http://creativecommons.org/licenses/by/4.0/).










