Abstract
The now over a decade-long electricity crisis in Pakistan has adversely affected the socio-economic development of the country. This situation is mainly due to a lack of sustainable energy planning and policy formulation. In this context, energy models can be of great help but only a handful of such efforts have been undertaken in Pakistan. Two key shortcomings pertaining to energy models lead to their low utilization in developing countries. First, the models do not effectively make decisions, but rather provide a set of alternatives based on modeling parameters; and secondly, the complexity of these models is often poorly understood by the decision makers. As such, in this study, the Analytical Hierarchy Process (AHP) methodology of Multi-Criteria Decision-Making (MCDM) has been used for the sustainability assessment of energy modeling results for long-term electricity planning. The four scenario alternatives developed in the energy modeling effort, Reference (REF), Renewable Energy Technologies (RET), Clean Coal Maximum (CCM) and Energy Efficiency and Conservation (EEC), have been ranked using the Expert Choice® tool based on the AHP methodology. The AHP decision support framework of this study revealed the EEC scenario as the most favorable electricity generation scenario followed by the REF, RET and CCM scenarios. Besides that, this study proposes policy recommendations to undertake integrated energy modeling and decision analysis for sustainable energy planning in Pakistan.
1. Introduction
Among the various energy resources, electricity is a key secondary energy source and greatly in demand by the various sectors of the economy. However, electricity generation is accompanied by serious challenges mainly pertaining to technology, environment and sustainability concerns. Fossil fuels—coal, oil and natural gas—are the main primary energy resources used for electricity generation. It is estimated that globally about 70% of electricity is produced using fossil fuels [1]. As a result, greenhouse gases (GHG), other emissions and air pollutants always accompany fossil fuel-based electricity generation. These emissions and pollutants adversely impact the environment thus leading to global warming and climate change, and affecting living organisms [2,3,4]. It is, therefore, essential that energy planning should address these concerns, as well as consider the economic and socio-political aspects appropriately. All these aspects merged together are described as the sustainability concerns and can be accomplished with the sustainability assessment taken care of during the energy planning process.
Prior to the 1970s, the energy planning only emphasized identifying efficient supply options. However, following the oil crisis of the 1970s greater attention followed with the development of various recognized planning approaches. The focus of the energy planning then also focused on finding out the minimum cost solutions that would meet the present and future energy demands. The environment and reliability of supply were also later considered in the energy planning by assigning them monetary values and taking them as constraints [3]. The development of the personal computer in the 1980s enabled the development of various computer-based energy modeling tools on these approaches of the energy planning. Some of the popular energy modeling tools include ENergy and Power Evaluation Program (ENPEP), MARKet ALlocation (MARKAL), Model for Energy Supply Strategy Alternatives and their General Environmental Impact (MESSAGE) and Long range Energy Alternatives Planning System (LEAP) [5,6,7,8]. These tools are well recognized for energy planning at various levels. Energy models provide a consistent framework for testing hypotheses by organizing a large amount of data thus reflecting a complete system in an understandable form. As such, energy modeling tools are extremely useful for energy planning as they work on different planning approaches and are diverse in terms of the regions they analyze, technologies they consider and objectives they fulfill [4,9]. However, devising a sustainable energy policy involves various complexities which cannot fully rely upon the results of these planning tools. There are two key shortcomings that are well known regarding the energy modeling-based planning process. First, energy models do not effectively make decisions, but rather provide a set of alternatives based on modeling parameters; and secondly, the complexity of these models is too little understood by the decision-makers in government [10]. These policy and decision makers are generally from varied backgrounds and possess different professional and personal preferences based on their experiences, judgments and affiliations. As such, in addition to energy modeling, a decision support framework is inevitable to sustainably analyze the energy modeling results wherein different preferences of policy-makers may be taken care of using various decision criteria to arrive at a rational policy. In this context, MCDM has found a greater role in energy and environment policy analysis and thus is widely adopted for analyzing energy modeling results to undertake sustainable energy planning and policy formulation.
Pakistan has faced severe energy crises throughout its history. The crises may be attributed to inconsistent planning with only a handful modeling efforts and the lack of a balanced policy narrative. It is pertinent to mention that there were no formal energy policies before 1994, while the planning approaches adopted during the following years lacked appropriate integrated energy modeling and decision support efforts. As such, the existing energy situation of Pakistan is seriously hindering the country’s economic development [11]. On the other hand, the country is believed to have a huge potential of energy resources which by harnessing appropriately can help in addressing the energy woes of the growing population. However, unfortunately, with no effective planning and a lack of implementation commitment, the indigenous energy resources could not be developed optimally [12]. As a result, Pakistan still must import oil and consume natural gas heavily to meet its commercial energy demand. The energy crises of the country, which mainly span over a decade, have caused thousands of industries to shut down, thus decreasing the industrial production and affecting the livelihood of thousands of families [13,14]. These crises have adversely affected the economy over the past decade with an estimated 10% loss in the overall GDP [15]. Pakistan’s energy crises, if not tackled at both operating and strategic levels, might become a national security threat [16]. It is, therefore, emphasized that the government must undertake serious efforts to develop a rational energy policy based on integrated energy modeling and decision support framework.
In this study, the AHP methodology of MDCM has been used for the sustainability assessment of four scenario alternatives of power generation. These scenarios comprise of different fuel mixes, technologies and were developed using the Long-range Energy Alternative Planning (LEAP) model for the period 2015–2050. These scenarios are named as, Reference (REF), Renewable Energy Technologies (RET), Clean Coal Maximum (CCM) and Energy Efficiency and Conservation (EEC). The Expert Choice Comparion® tool, which is based on the AHP methodology, has been used for the accomplishment of this study. In this context, four main-criteria and seventeen sub-criteria were identified from the literature and the weightage of each of these criteria have been determined in a survey for ranking the energy modeling scenario alternatives. As such, the key contribution of this paper pertains to the development of sustainability assessment criteria and the priority ranking of electricity generation scenario alternatives for Pakistan. Figure 1 shows the methodological contribution of the research in the dotted box which is added as the sustainability assessment-based decision support framework for sustainable energy planning in Pakistan.
Figure 1.
The sustainable energy planning framework for Pakistan.
It is envisaged that the proposed planning framework may bridge the gap that exists in the conformist planning approaches by integrating the sustainability criteria in the energy planning, decision and policy-making processes in Pakistan.
The next section of the paper pertains to the literature review concerning MCDM and its application in energy planning in Section 2. A summary of the energy modeling and alternative scenarios results for electricity generation in Pakistan for the period of 2015–2050 is provided in Section 3. The detailed description of the AHP methodology and development of the decision model is provided in Section 4, and the results of the study are presented in Section 5. Further, the sensitivity analysis of the results is undertaken in Section 6, and the discussion and policy recommendation are drawn in Section 7. Finally, the conclusions of the study are provided in Section 8 of the paper.
2. Literature Review
Energy planning at any level is emphasized to determine the optimal fuel mix to satisfy the demand. Contrary to the past, when energy planning was guided only by technical and economic criteria, today, energy planning is a multi-faceted nature of the problem. It now requires not only taking care of both the quantitative (economic, technical), but also qualitative (environmental, social) criteria [17]. In addition, various other criteria, such as risk, uncertainty, political stability and other sustainability aspects, have emerged and are essentially addressed in the energy planning process. In this context, MCDM has been explored extensively in the literature and found significantly useful to assist in the energy planning process. As such, it has now a greater role in strategic energy planning which focuses on sustainability concerns and is adapted at various levels. The following sub-sections provided a brief review of MCDM and its application in the field of energy planning.
2.1. Multi-Criteria Decision Making (MCDM)
MCDM is a general class of operations research models that deal with decision problems under the presence of several decision criteria. It allows decision makers to choose or rank alternatives based on the evaluation under several criteria. Decisions are also based on trade-offs or compromises among a number of criteria conflicting with each other [18,19]. Multiple Objective Decision-Making (MODM) and Multiple Attribute Decision-Making (MADM) are the two main branches of MCDM as shown in Figure 2 [20].
Figure 2.
Classification of MCDM methods.
MODM methods are multiple objective mathematical programming models in which a set of conflicting objectives are optimized and subjected to a set of mathematically defined constraints. The purpose is to choose the most suitable among all the alternatives [21]. Multi-Attribute Decision-Making (MADM) refers to making preference decisions by evaluating and prioritizing all alternatives that are usually characterized by multiple conflicting attributes. The Multiple Attribute Utility Theory (MAUT), the first method of MADM, allows decision makers to consider preferences in the form of multiple attribute utility functions [22]. The Analytic Hierarchy Process (AHP) is one of the popular methods of MADM used in energy and environmental studies. The AHP consists of structuring, measurement and synthesis which can help decision makers to cope with complex situations [23,24]. The Elimination and Choice Translating Reality (ELECTRE), including ELECTRE I, II, III and IV, and Preference Ranking Organization Methods for Enrichment Evaluation (PROMETHEE) are the methods of the outranking family of MCDM methods. The foundation of the outranking methods is on the construction and exploitation of an outranking relation. In the ELECTRE methods, there are mostly two main stages. These are the construction of the outranking relations and the exploitation of these relations to get the final ranking of the alternative. The PROMETHEE method uses the outranking principle to rank the alternatives, combined with ease of use and decreased complexity. It is well adapted to problems where a finite number of alternatives are to be ranked considering several, sometimes-conflicting criteria. The principle is the construction and the exploitation of a valued outranking relation [25]. Other Multiple Attribute Decision-Making (OMADM) methods, including conjunctive and disjunctive methods, such as Technique for Order of Preference by Similarity to Ideal Solution (TOPSIS), are also popular in practice [26]. However, they have not been as widely adopted in energy and environment modeling and as such are lumped together as OMADM. In this study, the AHP methodology of MCDM has been applied for the sustainable energy planning in Pakistan.
2.2. Multi-Criteria Decision Techniques Applied to Energy Planning
Although, energy models assist greatly in the planning process, their limitations in addressing sustainability-related qualitative criteria have led to the consideration of scientific decision criteria to be made part and parcel of the planning process. As such, MCDM, which comprises of a set of techniques that typically combines a range of planning and policy criteria into a single framework for easier assimilation by decision makers, is now frequently used in the energy planning process [27]. In this context, there are comprehensive reviews in the literature relating to MCDM application for sustainable energy planning. Table 1 summarizes some of the studies pertaining to the applications of energy modeling and decision support methods for energy planning at various levels.
Table 1.
Summary of various studies on energy modeling and decision aids.
It is apparent from these studies that there is an increased inclination in the energy planning process to analyze the model results using an MCDM methods to assist policy makers in the decision-making process. In this context, Worrell, Ramesohl [42] highlighted the various shortcomings of energy models, emphasized integrating energy modeling with decision-making frameworks that can address multiple concerns in terms of the decision criteria in energy planning. Additionally, Zhou, Ang [20] in a survey of 252 publications over the period of 1995 to 2006 concluded that MCDM is the most suitable decision support methodology for energy and environment planning processes.
Energy scenario planning is often popular in long-term planning to explore the future energy pathways and development of subsequent strategies. Various energy modeling tools are used to simulate these scenarios, which then can be further ranked by MCDM methods for appropriate decisions by policy-makers.
In summary, MCDM is widely applied to the energy planning problem since these methods significantly assist in the decision-making process compared to single criterion methods which often rely on the maximization of benefits and minimization of costs. MCDM methods, however, contain important features for a better understanding of the decision problems, inspire the participatory decision process and facilitate compromise or trade-offs. As such, the quality of the decisions made using these methods is improved [43].
It is evident from the brief literature review that MCDM methods are suitable and can be effectively used for sustainable energy planning following an energy modeling exercise. It is, therefore, established that integrated energy modeling and decision support frameworks can appropriately address the multiple objectives, growing environmental constraints, social acceptability, uncertainties and sustainable development concerns which have attained the highest attention in energy planning and subsequent policy-making processes
3. Energy Modeling and Scenario Alternatives
Globally, following the oil crises of the 1970s, policy-makers have not only emphasized identifying reliable and efficient energy sources but the focus also shifted towards ensuring sustainable energy pathways for the future [44]. As such, energy scenario planning has become the most popular approach to project future demands and analyze alternate supply pathways. However, it is important to understand that effective energy planning does not conclude with developing a model of any specific energy system. Instead, it should assess and project various future energy patterns and suggest policy options, by keeping the model live, for rational policy formulation. To this end, Pakistan so far lacks in the appropriate application of such a planning paradigm and policy formulation. Meanwhile, segregated energy planning and diversified policies at various levels have pushed the country into severe energy crises.
Among the various energy modeling tools, ENPEP, MARKAL, MESSAGE and LEAP are the extensively used tools with yet a growing user base; and, developers of these tools provide continuous training for researchers, institution and governments [45]. In this study, using the LEAP model, electricity demand for the period of 2015–2050 has been forecast; as well, four supply side scenarios have been developed to meet that demand. LEAP is a user-friendly energy modeling tool which is globally used for the analysis of energy policies and the assessment of climate change mitigation. LEAP facilitates a scenario-based modeling approach by tracking energy resources production, transformation and consumption throughout the economy. A lower initial data requirement and built-in technology and environment database are a few other advantages of the LEAP model. The key results of this modeling exercise are the electricity demand forecast and four supply-side scenario alternatives to meet the demand, which were input to the MCDM decision model and briefly described as follows:
● Electricity Demand Forecast
In the LEAP model, the demand module was divided into five sectors: domestic, industrial, commercial, agricultural and others which were linked to demographic and socio-economic parameters to forecast electricity demand. The overall electricity demand of Pakistan in 2050 is forecasted to be 1706.1 TWh, which was only 90.4 TWh in 2015. Since the REF, RET and CCM scenarios were based on similar demand-side assumptions, demand forecast for these three scenarios was same. However, for the EEC scenario, the electricity demand forecast was estimated to be 1373.2 TWh for the same period, which is 20% less than the demand forecasted under the reference scenario.
● Scenario Alternatives
While developing the Pakistan LEAP modeling framework, 2015 had been set as the base year and 2050 as the end year. The first supply side scenario was Reference (REF), which is an energy pathway as per the GOP’s current plans and policies. The Renewable Energy Technologies (RET) pathways envisaged the maximum penetration of renewable energy sources and the Clean Coal Maximum (CCM) scenario foresee the use of efficient technologies for power generation using coal. The fourth scenario, named the Energy Efficiency and Conservation (EEC) scenario, focuses on energy conservation objectives, thereby reducing electricity consumption and thus reducing demand. A summary description of the scenario alternatives with the main resources is given in Table 2.
Table 2.
Summary of Power Generation Scenario Alternatives for the study period 2015–2050.
In the LEAP model, the supply side scenario alternatives were developed in the transformation module thereby considering the resource potential and techno-economic parameters of various generation technologies. The summary results of the generation (TWh) and installed capacities (GW) for various fuels and technologies under all four scenarios for the base year (2015) and end year (2050) are given in Table 3 as follows:
Table 3.
The summary composition of electricity generation for different scenarios.
Each of these power generation scenario alternatives comprises various fuel and technology mixes to meet the electricity demand for the study period. It is, therefore, not easy to opt for a single scenario out of such modeling efforts and develop a policy narrative. Instead, these results require various consideration by the policy-makers to arrive at a final course of future electricity generation pathway. In this context, the AHP has been applied in such various situations to rank the alternatives in the fields of engineering, natural sciences, social sciences, education sciences, manufacturing, politics and government [25]. The above energy modeling results were input to the AHP decision model and accordingly questionnaire survey respondents were apprised during the application of the AHP methodology. The following sections of this paper elaborate on the AHP framework development of this study which led to the ranking of the electricity generation scenario alternatives using the sustainability criteria.
4. Methodology
The research methodology for this study, to achieve the objective of sustainable energy planning and power policy formulation, was based on the AHP, an important method of MCDM. The AHP has been used in this study for determining the criteria weightages and ranking of the electricity generation scenario alternatives developed using the LEAP model. The detailed description of the AHP methodology is provided in the following section.
4.1. Analytical Hierarchy Process (AHP)
The AHP is an important method of the MADM branch of MCDM. It has been used in this study for the sustainability assessment of the scenario alternatives developed using the LEAP energy model. The AHP is principally a theory of measurement that relies on the pairwise assessment of criteria and alternatives by the experts to determine the priority scales. The decision problem in the AHP is defined in a hierarchical structure. The objective or goal/decision problem is defined at the top of the hierarchy followed by the main-criteria and sub-criteria at one level and at another level of the hierarchy. The decision alternatives are generally placed at the bottom. Figure 3 shows the hierarchy for the AHP with the goal, criteria, sub-criteria and alternatives.
Figure 3.
Generalized hierarchy of AHP.
The AHP methodology was pioneered by Saaty [23], Saaty [46], Saaty and Vargas [47], for their work which is vastly known and recognized. In the process of implementation of the AHP methodology, the following steps are essentially undertaken [48]:
Step-1: Define the goal or decision problem and identify the decision criteria.
Step-2: Establish a hierarchical structure by breaking the problem into a hierarchy of interrelated decision elements comprised of the goal, criteria, sub-criteria and alternatives.
Step-3: Develop the pairwise comparison matrix of the main-criteria and sub-criteria according to their relative importance with respect to the parent element in the adjacent upper level. The pairwise comparisons are accomplished using the fundamental scale of 1–9 developed by Sataay for the assessment of the intensity of the preferences. In this scale, 1, 3, 5, 7 and 9 imply equal importance, moderately more importance, strongly more importance, very strongly more importance and extremely more importance, respectively, whereas 2, 4, 6 and 8 are allotted to indicate the compromise values of importance.
Step-4: Calculate the eigenvalue and eigenvector of each pairwise comparison matrix.
Step-5: Check the consistency of each pairwise comparison matrix. In general, a consistency ratio equal or less than 0.10 is considered valid.
Step-6: Aggregate the relative scores assigned by the decision makers using the geometric mean method and determine the relative weights of the elements of each level.
Step-7: Combine the relative weights of the elements of each level to determine the overall score of each alternative.
Since, the AHP is one of the most frequently applied methodologies in various applications, therefore, various computer-based tools have been developed which implement the AHP methodology appropriately. Some of these tools are Priority Estimation, Criterium Decision Plus, Decision Lense, Logical Decisions v7.2, Expert Choice and Decision Plus. This study employed a academic licensed version (2017) of Expert Choice Comparion ® supplied by Expert Choice Inc., 2111 Wilson Blvd, Suite 700, Arlington , VA 22201, USA. Following the AHP methodology in this study, Expert Choice Comparison® was used to implement the AHP steps as explained above.
4.2. Basis of Selection of AHP Methodology
The Analytic Hierarchy Process (AHP) methodology was developed around the basic principle that decision making cannot rely alone on the stated data and specific analysis. The experiences, conflicts, knowledge and preferences of the people involved in the decision process also need to be valued. It has found great application in decision-making when dealing with conflicting and intangible criteria [49]. Further, the emergence of the sustainability concept and its application in energy planning has led to consideration of a decision process which is capable of various criteria being combined into quantifying sustainability criteria. In this context, among the various other methods of MCDM, the AHP has found its appreciable application within the energy sector for the multi-perspective analysis. The literature review in Section 2 highlights the various successful applications of the AHP in the field of energy planning with great coverage [50]. In the energy scenario planning, the choice of a scenario by a group of decision makers to devise an energy policy narrative on the sustainability criteria makes the AHP application inevitable. In addition, the following are the key rationality facts pertaining to the consideration of the AHP methodology in this study [51]:
- (i)
- The AHP evaluates both the subjective and objective functions in multi-criteria decision-making and helps, greatly, to arrive at a consensus decision.
- (ii)
- It has the ability to guide the decision makers in achieving the optimal judgment of their problem rather than just to get ‘correct’ answers.
- (iii)
- The AHP offers a broad and balanced hierarchical structure for addressing decision problems with a common goal and relevant criteria.
- (iv)
- The AHP helps to quantify the weight of the evaluated criterion in the form of a numeric basis. This criterion weight of each element determines its relative importance with the other elements of the hierarchy. Hence, it facilitates the decision makers to identify and prioritize significant factors.
- (v)
- Finally, the calculation of an inconsistency index is another salient feature of the AHP. It makes it possible for the decision makers to check the consistency of their judgments.
This research endeavour has, therefore, applied the AHP methodology based on the sustainability criteria for the ranking of the supply side electricity generation scenarios developed using the LEAP model. In the earlier research, there is a scarcity of literature wherein the AHP methodology has been applied with the sustainability criteria for the ranking of the electricity generation scenarios for Pakistan.
4.3. Development of the AHP Decision Framework
In this section, the implementation of the AHP methodology for ranking the scenario alternatives developed using the LEAP model is undertaken. The summary of information pertaining to the electricity generation scenario alternatives has already been given in Section 3 of the paper. The development of the AHP decision framework commences with the identification of four main-criteria and seventeen sub-criteria, all identified from the literature and given in Table 4. These main-criteria and sub-criteria of this study duly suit the energy and environmental system problems in a developing country like Pakistan. Based on these criteria and taking into consideration that electricity planning is altogether not a simple task, particularly with respect to sustainability concerns, as such, the application of the AHP methodology for this sort of study is invaluable to formulate energy policy recommendations [50,52,53,54].
Table 4.
The main-criteria and sub-criteria of the decision model.
The AHP decision framework of this study to achieve the goal of ranking the sustainable electricity generation scenario alternatives for Pakistan is shown in Figure 4.
Figure 4.
Developed AHP Model.
In the Expert Choice Comparion® tool, following a definition of the problem, a top-down decision hierarchy was developed such that the goal was at the top, followed by the main-criteria and sub-criteria, which then led to the ranking of the scenario alternatives placed at bottom.
In applying the AHP framework, pairwise comparisons were made to determine the importance of one element of the decision problem with another (e.g., main-criteria, sub-criteria and scenario alternatives). A questionnaire (Appendix A) based on the AHP methodology was developed to determine the criteria weightages and subjective judgments from ten respondents (Appendix B) who were key position holders in the energy policy-making process as well as energy experts in utilities, academia and stakeholders. The experts were asked to make pairwise comparisons of the main-criteria with respect to the goal, and the sub-criteria with respect to each criterion, to express their relative judgment of one element versus another on Saaty’s 1–9 scale. Subsequently, the aggregate matrices were developed for all of the main-criteria, sub-criteria and scenario alternatives based on the average of the pairwise comparison matrices as a result of the questionnaire survey. All these and subsequent steps were accomplished using the Expert Choice Comparion® tool which follows the AHP methodology as illustrated in Figure 5. The consistency of the average matrices and weightages of the main-criteria, sub-criteria and alternatives were also obtained and checked. A significantly small consistency ratio (CR), preferably ≤0.1, was considered as satisfactory [23,57,65,66] and adopted in this study as well.
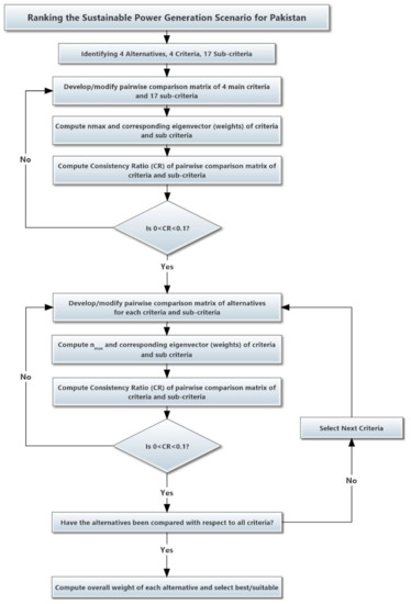
Figure 5.
AHP Flow Chart.
Following the assessment of each alternative of the study on sustainability criteria, the final ranking of the alternatives was determined by working out the sum of all the products of each criterion weightage and the relative weightages of each alternative to rank the energy model scenarios (REF RET, CCM and EEC) of this study. The alternative having the maximum rank with respect to the weighted criteria was found to be the best-ranked scenario alternative.
5. Results
All the AHP methodology steps discussed in Section 4 of this paper were accomplished using the Expert Choice Comparion® tool. These results include the aggregate matrices for the main and sub-criteria, weightage of each of these criteria and alternatives with respect to each main/sub-criterion. As such, Figure 6 shows the pairwise comparison weightages of the main-criteria, and Figure 7, Figure 8, Figure 9 and Figure 10 provide the weightages of the pairwise comparison of all the sub-criteria (C11-C43). These weightages were then used to rank the scenario alternatives on each of the sub-criterion. Finally, Figure 11 provides the final ranking of the four scenario alternatives (REF, RET, CCM & EEC) based on the decision support framework of this study. The following sub-sections provide the detailed results of this study.
Figure 6.
Determined weightage of main-criteria of the study.
Figure 7.
Determined weightage of technological sub-criteria (C11–C17).
Figure 8.
Determined weightages of environmental sub-criteria (C21–C23).
Figure 9.
Determined weightages of socio-political sub-criteria (C31–C34).
Figure 10.
Determined weightages of Economic sub-criteria (C41–C43).
Figure 11.
Final rankings of scenario alternatives.
5.1. Determination of Weightages of Main-Criteria
All the main-criteria of the AHP framework of this study, technological, environmental, socio-political and economic, were assessed by the survey respondents for relative importance of each criterion on the Saaty’s fundamental scale. As such, Figure 6 shows the overall priority attained by each of the main-crtiera of the study in percentage.
From Figure 6, it is evident that the economic criterion has secured the highest weightage of about 37%, out of the four main-criteria, which suggests that the economic criterion was the most significant in the judgment of the survey respondents for determining the best-ranked energy scenario alternative. The technological main-criterion was judged as the second important criterion followed by the socio-political and environmental criteria by the survey respondents. The main-criteria preference ranking is illustrative of a typical developing country perspective wherein economic criterion, e.g., investment cost, sources of funding and economic value, is termed the most important for energy projects, with the lowest focus being on environmental concerns.
5.2. Determination of Weights of Sub-Criteria
All seventeen of the sub-criteria of the study were subjected to pairwise comparisons within the respective main-criteria based on the respondents’ judgments, and the resulting weightage of each of these are given as follows:
5.3. Technological Sub-Criteria (C11–C17)
There were seven sub-criteria for the technological main-criterion. All these sub-criteria were compared on the pairwise basis by the survey respondents, and the results obtained are shown in Figure 7.
The sub-criterion feasibility (C11) has attained the highest weightage of about 39.11%, followed by reliability (C13), technical expertise (C17), risk (C12), efficiency and performance, preparation phase (C14) and implementation phase (C15) criteria as shown in Figure 7.
5.4. Environmental Sub-Criteria (C21–C23)
There were three sub-criteria for the environmental main-criterion (C2) which were compared on the pairwise basis and the results obtained are shown in Figure 8.
In this case, the sub-criterion CO2 emissions (C21) was assessed with the highest weightage of about 49.34% and was followed by land requirements (C22) and waste disposal management (C23). The highest weightage of CO2 emissions (C21) is indicative of the growing awareness regarding the adverse impact of these emissions to the global climate change problem.
5.5. Socio-Political (C3) Sub-Criteria (C31–C34)
The pairwise comparison results of the four sub-criteria for the socio-political main-criterion are shown in Figure 9.
The sub-criterion job creation and employment (C34) has attained the highest weightage of about 42.62% followed by social acceptance (C33), compatibility with the national energy policy objectives (C31) and political acceptance (C32) as shown in Figure 9. The highest weightage of the sub-criterion job creation and employment (C34) is suggestive of the unemployment situation in the country and expresses the preference of the survey respondents accordingly.
5.6. Economic (C4) Sub-Criteria (C41–C43)
The three sub-criteria for the economic main-criterion (C4) were investment cost (C41), financial resources (C42) and economic value (C43). The results of the pairwise comparison of these sub-criteria are shown in Figure 10.
It is evident that the sub-criterion investment cost (C41) with a weightage of 54.99% was judged as the leading element of the economic main-criterion, which was followed by the economic value (C43) and financial resources (C42) sub-criteria as shown in Figure 10. This assessment of the economic criterion indicates the scarcity of the required investments for the energy projects since a country like Pakistan is mostly relying on borrowing from international monetary institutions.
5.7. Final Ranking
Finally, Figure 11 shows the weightage and final ranking of the four scenario alternatives (REF, RET, CCM & EEC) of this study with respect to all the sustainability assessment criteria of the study.
It is evident from Figure 11 that the Energy Efficiency and Conservation (EEC) scenario alternative with the highest weightage/rank of about 46.47% was found to be the best alternative for a sustainable electricity system for Pakistan. It is followed by the Reference (REF), Renewable Energy Technologies (RET) and Clean Coal Maximum (CCM) scenarios based on the AHP framework of the study. The obtained results also indicate the weightages of each main-criterion in the alternatives’ ranking. The EEC scenario which was top-ranked was mainly preferred based on the technological and economic perspectives. The socio-political weightages are also significant which indicates its importance in developing countries like Pakistan. With this, the set goal to rank the best energy scenario alternative was achieved with the ranking of the four scenario alternatives.
6. Sensitivity Analysis
The sensitivity analysis of the inputs (criteria weightages) and results (scenario alternatives) involve the evaluation of the effects of imposed variations of the inputs on the decision framework results. As such, other than the extensive range of uses of the sensitivity analysis (SA), it was mainly undertaken to determine the robustness of the AHP framework results. The other key benefits of the SA are: it helps in decision-making or the development of recommendations for decision makers, bridges the communication gap, increases the understanding or quantification of the system and provides the stability analysis of the decision model [67].
In practice, there are many different possible ways to go about changing and observing the decision framework results. For this study, the stability of the ranking of the scenario alternatives was checked using the dynamic sensitivity and performance sensitivity analyses. The dynamic sensitivity analysis is used to change the priorities of the criteria and to determine how these changes affect the priorities of the alternatives’ ranking. This can be achieved by increasing or decreasing and matching the criteria weightages to analyze the ranking of the alternatives. In this study, five case situations were taken into consideration for the dynamic sensitivity and simulated for the same value of each of the main-criterion one by one; and finally, in the fifth case, by analyzing the sensitivity of the results by matching the criteria weightages and analyzing the results accordingly.
In the performance sensitivity, the performance of each scenario alternative was analyzed on each of the four main-criteria and seventeen sub-criteria of this study. Both the dynamic and performance sensitivity analysis of the decision support framework of this study are presented in the following sub-sections.
6.1. Dynamic Sensitivity Analysis
The dynamic sensitivity analysis illustrates how the changing of the priority of the one main-criterion impact the ranking of the alternatives. In case-1, the actual results were presented with the highest weightage for the economic criterion. This was followed by case-2 to case-4; wherein, each main-criterion was assigned the highest weightage one after another, and finally in case-5, all the criteria weightages were matched to analyze the impact on the alternative ranking as follows.
● Case-1:
In the first case, the sensitivity of the actual results was analyzed by keeping, intact, the determined weightages of all the criteria as shown in Figure 12; wherein, the economic criteria (C4) had the highest weightage, and the EEC scenario was the most preferred alternative.
Figure 12.
The dynamic sensitivity graph for AHP results (with 37% C4 weightage).
● Case-2:
In this case, the technological criterion had been assigned the highest weightage (37%) which altered the weightages of the other criteria proporationlly. However, the ranking of the scenario alternatives did not change although the weightages of each alternative varied as shown in Figure 13.
Figure 13.
The dynamic sensitivity graph for AHP results (with 37% C1 weightage).
● Case-3:
In this case, the environmental criterion had been assigned the highest weightage (37%) which altered the weightages of the other criteria. However, the ranking of the scenario alternatives did not change although the weightages of each alternative varied as shown in Figure 14.
Figure 14.
The dynamic sensitivity graph for AHP results (with 37% C2 weightage).
● Case-4:
In this case, the socio-political criterion had been assigned the highest weightage (37%) which altered the weightages of the other criteria. However, the ranking of the scenario alternatives did not change although the weightages of each alternative varied as shown in Figure 15.
Figure 15.
The dynamic sensitivity graph for AHP results (with 37% C3 weightage).
● Case-5:
In this final case, all the criteria had been assigned approximately equal weightages of (25%). However, the ranking of the scenario alternatives did not change although the weightages of each alternative varied as shown in Figure 16.
Figure 16.
The dynamic sensitivity graph for AHP results (with Equal 25% weightage).
It is evident from the above simulation results of the dynamic sensitivity analysis that, as the priority of one criterion changed, the weightages of the other criteria also varied, and the priorities of the alternatives decreased or increased in proportion to their original values. However, the ranking of the alternatives remained unchanged in all of the simulated results of Cases-1 to 4 and in Case-5 which illustrates the robustness of the AHP framework results of this study.
6.2. Performance Sensitivity Analysis
The performance sensitivity analysis feature of the Expert Choice Comparion® simulated the performance of the each of the scenario alternatives of the study with respect to each of the four main-criteria and seventeen sub-criteria as follows.
6.2.1. Performance Sensitivity of Alternatives on Main-Criteria
The performance sensitivity analysis of the results of the scenario alternatives’ weightages on the four main-criteria of the study is shown in Figure 17. It is evident from these simulations that the EEC scenario alternative performed extremely well on all four main-criteria of the study with a rating of above 40% on each of the criterion. The REF scenario performed very well next to the EEC scenario with the highest performance score in the economic main-criteria. The RET and CCM scenarios had poor performances with scores of less than 15% on each of the main-criterion.
Figure 17.
The performance sensitivity of alternatives with respect to four main-Criteria.
The performance sensitivity analysis of the scenario alternatives on the main-criteria highlights the overall preference assigned to each scenario alternative by the respondents of the study. Although, the EEC scenario performance was good in all the criteria, the results do suggest that the second-ranked position of the REF scenario was very consistent with all the main-criteria and exceptionally good in the economic criteria of the study.
6.2.2. Performance Sensitivity of Alternatives on Sub-Criteria
The performance sensitivity analysis of the results of the scenario alternatives’ weightages on all seventeen sub-criteria of the study is shown in Figure 18. In this case, although overall the EEC scenario performance on all the sub-criteria was higher, however, in some of the sub-criteria, its performance was quite low, such as for the implementation phase (C15), political acceptance (C32) and financial resources (C41). This is indicative of the respondents’ concerns pertaining to most preferred scenario. On the other hand, the second-ranked REF scenario generally performed well above 40% in all the sub-criteria of the study. As such, the survey respondents appeared to be more confident in the REF scenario although it was ranked as the second-best alternative. As regards the RET scenario, its performance was generally low on all the sub-criteria; however, it attained the maximum performance level for the sub-criterion implementation phase (C15), showing the confidence of the respondents pertaining to the increased renewable energy installations, particularly the solar PV system, by domestic and commercial consumers. There is also some confidence evident by the respondents pertaining to coal-based projects since the CCM scenario performed well above 70% on the sub-criteria implementation phase (C15) and financial resources (C42), mainly owing to China-Pakistan Economic Corridor (CPEC) project investments.
Figure 18.
The performance sensitivity analysis of alternatives with respect to sub-criteria.
The sensitivity analyses of the AHP framework results of this study are significant since it duly provides the validation of the results which were based on the sustainability criteria. The quantitative results of the various qualitative criteria are elaborative of some key insights into the reasons for the scenario alternatives’ ranking by the respondents. As such, based on the sensitivity analyses it is established that the AHP framework can provide a categorical ranking of scenario alternatives of energy modeling results to test such a hypothesis in energy planning and policy formulation in Pakistan.
7. Discussion and Policy Recommendations
This study has considered four scenario alternatives for power generation capacity expansion developed using the LEAP energy model to meet the electricity demand of Pakistan for the period 2015–2050. These scenarios included the Reference (REF), Renewable Energy Technologies (RET), Energy Efficiency and Conservation (EEC) and Clean Coal Maximum (CCM). Each scenario comprised different fuel mixes, technologies, installed capacity requirements and generation capabilities. Despite the elaborated results of the energy model, the sustainability assessment of the model-based scenario alternatives is gaining greater importance owing to the associated risk, uncertainty regarding fuel supplies and technologies as well as the professional and personal preferences of the policy-makers. As such, four main-criteria for the sustainability assessment with their seventeen sub-criteria were identified from the literature to undertake the determination of the weightages and ranking of the four scenario alternatives based on the AHP methodology of MCDM using the Expert Choice Comparion® tool.
A survey questionnaire was aimed at policy-makers, energy experts from utilities and academia, who were provided with the relevant data to determine the criteria weightages and ranking the four scenario alternatives of the LEAP model on suitability criteria. The criteria weightages’ results are significant and highlight the typical preferences of developing country respondents regarding economic criteria followed by technological, socio-political and environmental criteria. These criteria preferences are noteworthy and can be considered for national-level energy policy formulation. In this context, a large-scale survey could further help and refine the results pertaining to the criteria weightages. As regards the scenario alternatives, the EEC scenario secured the highest ranking, followed by the REF, RET and CCM scenarios, respectively. Further, both the dynamic and performance sensitivity analyses have helped in assessing the effectiveness of the decision support framework. The dynamic sensitivity in terms of varying and matching the criteria weightages did not change the scenarios ranking which expresses the robustness of the study. The performance sensitivity analyses are also solid and illustrates the performance of each alternative for the main-criteria and sub-criteria of the study.
This study, the first of its kind for Pakistan, is not only robust in terms of the methodology but at the same time, the results of the study are also in line with the definition of sustainability. The EEC scenario’s top ranking is relevant to the fact that Pakistan has abundant energy efficiency and conservation potential. Although, it is a highly optimistic ranking which would require serious efforts by the government and the stakeholders to encourage and ensure the use of efficient appliances and the undertaking of energy conservation measures. This ranking of the EEC scenario is also supported by a study of Asian Development Bank (ADB) wherein it estimated that energy-saving potential in Pakistan is 25% in the domestic sector, 14.55% in the industrial sector, 23.86% in the commercial sector, 41.1% in the agriculture sector and 5.69% in others [68]. As such, efficiency and conservation measures of this scenario are anticipated to reduce electricity demand by 20% of the total forecasted demand otherwise under the reference scenario.
Further, a subsequent ranking of the REF, RET and CCM scenarios is also significant and expresses the respondents’ confidence towards the CPEC investment in the energy sector under the REF and CCM scenarios. The RET scenario preference ranking was at a lower position, however, with the global emphasis on reducing emissions and the declining trend of renewable energy technology prices, the future pertains to the RET-based power generation. Finally, the CCM scenario which was the lowest ranked scenario of the study could not perform well mainly owing to the respondents’ knowledge of the failure of past coal-based power projects in the country and the non-availability of the required financial resources for clean coal plants. As such, at the moment and contrary to the world share of 40% coal-based power generation, Pakistan’s fuel mix for power generation shows the minimum share of coal, even less than 1%.
Based on the analyses of the results of this study, it is concluded that immediate efforts should be undertaken for national level integrated energy planning and decision support as a single framework for energy planning and policy formulation assuring energy for every sector of the economy in the medium to long run. Any exception to such a planning process may only bring stop-gap arrangements in place without resolving the energy crises systematically and sustainably.
8. Conclusions
Selecting the best future electricity generation path for a developing country like Pakistan is both a daunting and inevitable task. In this context, energy modeling could be of great help if it considers energy resource potential, techno-economic and other related parameters to reveal the possible future energy pathways. Given the consideration of complexities involved in the energy modeling process and various risks, uncertainties as well important sustainability criteria not addressed in such planning processes, it is now emphasized to add a decision support framework for analyzing the energy modeling results. Contrary to this, the existing energy planning and policy focus is Pakistan is alone ensuring the fuel arrangements based on the experience of the policy makers. The results of this study, however, are very important wherein following the energy modeling, four main-criteria and seventeen sub-criteria were identified from the literature to analyze the energy modeling results. Among the four sustainability criteria, the economic criterion was weighted as the most important criterion followed by the technological, socio-political and environmental criteria. Regarding the scenario alternatives, the EEC scenario has been ranked as the most favorable scenario. Following this pathway would not only require to ensure sufficient fuel supplies but also efforts to ensure electricity consumption using efficient appliances and encourage conservation measures. The REF, RET and CCM scenarios have been ranked, subsequently, as alternative pathways for electricity generation in Pakistan. Among all the alternatives, the RET and CCM scenarios could be significantly important subjects for investments in renewable energy and coal-based projects, respectively.
This study lays a foundation for Pakistan to undertake systematic energy planning studies thereby integrating energy modeling and decision aid as a single framework for sustainable energy planning and policy formulation.
Acknowledgments
The authors highly acknowledge Pakistan Strategy Support Program (PSSP) of USAID under Grant No.831 and ICT Endowment fund for Sustainable Development of Mehran University of Engineering & Technology, Jamshoro, Pakistan for their financial and technical support towards completing this study.
Author Contributions
All the authors contributed to this work. Nayyar Hussain Mirjat, Mohammad Aslam Uqaili and Khanji Harijan conceived and structured the study. Nayyar Hussain Mirjat undertook the survey and along with M. Waris Ali Khan developed the model and preliminary manuscript. Mohd Wazir Mustafa and Md. Mizanur Rahman analyzed the model results and finalized the manuscript.
Conflicts of Interest
The authors declare no conflict of interest.
Appendix A. Survey Questionnaire
| Questionnaire Survey for Ranking Sustainable Electricity Generation Scenarios for Pakistan |
Please fill in the blanks as per instructions.
| Section A: Participant’s Details |
| Organization/Department: __________________________________________________________ | ||
| Designation/Position: _________________________ | 3. Age: ______Years | |
| Education Level: Graduate □ | Postgraduate □ | 5. Total Experience: __________Years |
| Section B: Main Criteria and Sub-Criteria for the Ranking |
Following are the main criteria and relevant sub-criteria of this study.
| Main-Criteria | Sub-Criteria |
| C1: Technological | C11: Feasibility C12: Risk C13: Reliability C14: Preparation Phase C15: Implementation Phase C16: Efficiency and Performance C17: Technical Expertise |
| C2: Environmental | C21: CO2 Emission C22: Land Requirements C23: Waste Disposal Management |
| C3: Socio-Political | C31: Compatibility with the National Energy Policy Objectives C32: Political Acceptance C33: Social Acceptance C34: Job Creation and Employment |
| C4: Economic | C41: Investment Cost C42: Financial Resources C43: Economic Value |
| Section C: Scenario Alternative for Sustainable Electricity Generation for Pakistan |
In order to evaluate the best energy alternative, one may rate the alternatives referring to the installed generation capacity arrangement of the scenarios/alternatives (REF, RET, EEC, EEC) in the year 2035 which were developed using energy modelling exercise. The summary of these scenario alterative is tabulated as under:
| Scenario | Definition | Main Resources |
| Reference (REF) | In this scenario, the government’s current plans and policies are followed. | As per government plan and policy. |
| Renewable Energy Technologies (RET) | Under this scenario, the renewable energy resources and technologies are preferred. | Renewable energy resources, hydro, solar, wind, and biomass |
| Clean Coal Maximum (CCM) | Under this scenario share of clean coal is maximum and is preferred. | Indigenous coal, renewables energy, natural gas and nuclear. |
| Energy Efficiency and Conservation (EEC) | Under this scenario, the efficiency improvement and conservation measures are considered. | Efficiency measures and conservation potential |
Fuel mix in terms of GW and Electricity Generation (TWh) in each scenario, developed using LEAP Energy Model to meet forecasted electricity demand in 2050 is given as under:
| Base Year (2015) | End Year (2050) | ||||
| REF | RET | CCM | EEC | ||
| Installed capacity (GW) | 23.62 | 429.9 | 491.6 | 435.7 | 354.4 |
| Oil | 9.21 | - | - | - | - |
| Large hydro | 3.96 | 54.8 | 58.7 | 46.3 | 45.74 |
| Run of river | 2.33 | 23.5 | 33 | 22.1 | 13.25 |
| Gas combined cycle | 1.83 | 125.9 | 127.5 | 93.6 | 96.3 |
| Gas open cycle | 4.9 | - | - | - | - |
| coal | 0.15 | 98.4 | 46.3 | 101 | 81.56 |
| Nuclear | 0.79 | 14.5 | 16.3 | 12.9 | 13.17 |
| Solar | 0.1 | 57.4 | 106.7 | 55.3 | 52.3 |
| wind | 0.26 | 51.3 | 98.7 | 52.2 | 48.7 |
| Biomass | 0.08 | 4.2 | 4.5 | 2.2 | 3.33 |
| IGCC | - | - | - | 30 | - |
| CCS | - | - | - | 20 | - |
| Generation (TWh) | 108.31 | 1706.1 | 1706.1 | 1706.1 | 1373.2 |
| Oil | 38.69 | - | - | - | - |
| Nuclear | 4.7 | 87.51 | 99.47 | 80.7 | 65.35 |
| Coal | 0.1 | 487.96 | 235.31 | 528.04 | 425.82 |
| Solar PV | 0.02 | 87.23 | 161.02 | 82.97 | 76.6 |
| Wind | 0.3 | 140.22 | 259.44 | 134.78 | 114.76 |
| Biomass | 0.32 | 27.73 | 30.7 | 15.41 | 21.86 |
| R_O_R | 10.7 | 109.15 | 132.67 | 100.09 | 61.85 |
| Hydro | 22.28 | 254.62 | 338.94 | 209.31 | 213.56 |
| open cycle | 21.21 | - | - | - | - |
| combine cycle | 9.98 | 511.73 | 448.59 | 370.25 | 393.41 |
| IGCC | - | - | - | 94.79 | - |
| CCS | - | - | - | 89.8 | - |
| Section-D: Answering Instructions |
Instruction No. 1:
You are requested to use following scale for each main criteria, sub-criteria and scenario alternatives according to its degree of importance to another criteria or scenario.
| Intensity of Importance | Definition |
| 1 | Equal Importance |
| 2 | Weak or Slight |
| 3 | Moderately More Importance |
| 4 | Moderate Plus |
| 5 | Strongly More Importance |
| 6 | Strong Plus |
| 7 | Very Strongly More importance |
| 8 | Very, Very Strong |
| 9 | Extremely More Importance |
| Important: It may be noted that scale 2, 4, 6 and 8 indicate compromise values of importance i.e., intermediate values between two adjacent judgments. | |
Instruction No. 2:
You need to consider relative importance of criteria’s and alternative and score any one Criteria in the respective blank space (either left or right) in the questionnaire. Below are couple of examples towards filling this questionnaire.
Example #1: Please rate the importance of one criteria (C1) to another criteria (C2).
In this case you are required to consider your judgment and put down score (1–9) as per explanation given above in any one of blank space. For example, you consider importance of C1 higher to the C2, thus, you need to put score within left hand blank space.
| Criteria | Score (1–9) | Criteria | |
| Technological (C1) | 7 | - | Environmental (C2) |
So, in this case you consider C1 criteria very strongly more important relative to the criteria C2.
Example #2: Please rate the importance of sub-criteria C11 and C12.
| Criteria | Score (1–9) | Criteria | |
| Feasibility (C11) | - | 5 | Risk (C12) |
So, in this case you consider Sub-criteria C12 strongly more important relative to the sub-criteria C11.
Example #3: Please rate the importance of following scenario alternative with respect to sub-criteria C11 (Feasibility).
| Alternative | Score (1–9) | Alternative | |
| REF | - | 8 | RET |
So, in this case you consider Sub-criteria feasibility very, very strong for RET scenario relative to REF scenario.
| Part I: Main Criteria |
Questions Related to Main-Criteria for Ranking Sustainable Electricity Generation Scenarios.
Please rate the importance of four Main-Criteria’s against each Criterion.
| Criteria | Score (1–9) | Criteria | |
| Technological (C1) | Environmental (C2) | ||
| Technological (C1) | Socio-Political (C3) | ||
| Technological (C1) | Economic (C4) | ||
| Environmental (C2) | Socio-Political (C3) | ||
| Environmental (C2) | Economic (C4) | ||
| Socio-Political (C3) | Economic (C4) | ||
| Part II: Sub-Criteria |
Questions related to Sub-Criteria for Ranking Sustainable Electricity Generation Scenarios.
A. Please rate the importance of Sub-Criteria (C11–C17) against each Sub-Criteria (C11–C17) pertaining the Technological Criteria (C1)
| Criteria | Score (1–9) | Criteria | |
| Feasibility (C11) | Risk (C12) | ||
| Feasibility (C11) | Reliability (C13) | ||
| Feasibility (C11) | Preparation Phase (C14) | ||
| Feasibility (C11) | Implementation Phase (C15) | ||
| Feasibility (C11) | Efficiency and Performance (C16) | ||
| Feasibility (C11) | Technical Expertise (C17) | ||
| Risk (C12) | Reliability (C13) | ||
| Risk (C12) | Preparation Phase (C14) | ||
| Risk (C12) | Implementation Phase (C15) | ||
| Risk (C12) | Efficiency and Performance (C16) | ||
| Risk (C12) | Technical Expertise (C17) | ||
| Reliability (C13) | Preparation Phase (C14) | ||
| Reliability (C13) | Implementation Phase (C15) | ||
| Reliability (C13) | Efficiency and Performance (C16) | ||
| Reliability (C13) | Technical Expertise (C17) | ||
| Preparation Phase (C14) | Implementation Phase (C15) | ||
| Preparation Phase (C14) | Efficiency and Performance (C16) | ||
| Preparation Phase (C14) | Technical Expertise (C17) | ||
| Implementation Phase (C15) | Efficiency and Performance (C16) | ||
| Implementation Phase (C15) | Technical Expertise (C17) | ||
| Efficiency and Performance (C16) | Technical Expertise (C17) | ||
B. Please rate the importance of Sub-Criteria (C21–C23) against each Sub-Criteria (C21–C23) pertaining to Environmental Criteria (C2).
| Criteria | Score (1–9) | Criteria | |
| CO2 Emission (C21) | Land Requirements (C22) | ||
| CO2 Emission (C21) | Waste Disposal Management (C23) | ||
| Land Requirements (C22) | Waste Disposal Management (C23) | ||
C. Please rate the importance of Sub-Criteria (C31–C34) against each Sub-Criteria (C31–C34) pertaining to Socio-Political Criteria (C3)
| Criteria | Score (1–9) | Criteria | |
| Compatibility with the National Energy Policy Objectives (C31) | Political Acceptance (C32) | ||
| Compatibility with the National Energy Policy Objectives (C31) | Social Acceptance (C33) | ||
| Compatibility with the National Energy Policy Objectives (C31) | Job Creation and Employment (C34) | ||
| Political Acceptance (C32) | Social Acceptance (C33) | ||
| Political Acceptance (C32) | Job Creation and Employment (C34) | ||
| Social Acceptance (C33) | Job Creation and Employment (C34) | ||
D. Please rate the importance of Sub-Criteria (C41–C43) against each Sub-Criteria (C41–C43) pertaining to the Economic Criteria (C4).
| Criteria | Score (1–9) | Criteria | |
| Investment Cost (C41) | Financial Resources (C42) | ||
| Investment Cost (C41) | Economic Value (C43) | ||
| Financial Resources (C42) | Economic Value (C43) | ||
| Part III: Scenario Alternative for Electricity Generation |
In this part please rate the importance of 04 scenario alternatives (REF, RET, CCM and EEC) against each of these alternative and with respect to all Sub-Criteria’s of each Main Criteria (Technological, Environmental, Socio-Political and Economic)
A. Ranking of Alternative Scenarios based on all sub-criteria of the main Technological Criteria
| 1. With Respect to Feasibility (C11) | 2. With Respect to Risk (C12) | ||||||
| Alternatives | Score (1–9) | Alternatives | Alternatives | Score (1–9) | Alternatives | ||
| REF | RET | REF | RET | ||||
| REF | EEC | REF | EEC | ||||
| REF | CCM | REF | CCM | ||||
| RET | EEC | RET | EEC | ||||
| RET | CCM | RET | CCM | ||||
| EEC | CCM | EEC | CCM | ||||
| 3. With Respect to Reliability (C13) | 4. With Respect to Preparation Phase (C14) | ||||||
| Alternatives | Score (1–9) | Alternatives | Alternatives | Score (1–9) | Alternatives | ||
| REF | RET | REF | RET | ||||
| REF | EEC | REF | EEC | ||||
| REF | CCM | REF | CCM | ||||
| RET | EEC | RET | EEC | ||||
| RET | CCM | RET | CCM | ||||
| EEC | CCM | EEC | CCM | ||||
| 5. With Respect to Implementation Phase (C15) | 6. With Respect to Efficiency and Performance (C16) | ||||||
| Alternatives | Score (1–9) | Alternatives | Alternatives | Score (1–9) | Alternatives | ||
| REF | RET | REF | RET | ||||
| REF | EEC | REF | EEC | ||||
| REF | CCM | REF | CCM | ||||
| RET | EEC | RET | EEC | ||||
| RET | CCM | RET | CCM | ||||
| EEC | CCM | EEC | CCM | ||||
| 7. With Respect to Technical Expertise (C17) | |||||||
| Alternatives | Score (1–9) | Alternatives | |||||
| REF | RET | ||||||
| REF | EEC | ||||||
| REF | CCM | ||||||
| RET | EEC | ||||||
| RET | CCM | ||||||
| EEC | CCM | ||||||
B. Ranking of Alternative Scenarios based on all sub-criteria of the main Environmental Criteria
| 1. With Respect to CO2 Emission (C21) | 2. With Respect to Land Requirement (C22) | ||||||
| Alternatives | Score (1–9) | Alternatives | Alternatives | Score (1–9) | Alternatives | ||
| REF | RET | REF | RET | ||||
| REF | EEC | REF | EEC | ||||
| REF | CCM | REF | CCM | ||||
| RET | EEC | RET | EEC | ||||
| RET | CCM | RET | CCM | ||||
| EEC | CCM | EEC | CCM | ||||
| 3. With Respect to Waste Disposal Management (C23) | |||||||
| Alternatives | Score (1–9) | Alternatives | |||||
| REF | RET | ||||||
| REF | EEC | ||||||
| REF | CCM | ||||||
| RET | EEC | ||||||
| RET | CCM | ||||||
| EEC | CCM | ||||||
C. Ranking of Alternative Scenarios based on all sub-criteria of the main Socio-Political Criteria.
| 1. With Respect to Compatibility with the National Energy Policy Objectives (C31)) | 2. With Respect to Political Acceptance (C32) | ||||||
| Alternatives | Score (1–9) | Alternatives | Alternatives | Score (1–9) | Alternatives | ||
| REF | RET | REF | RET | ||||
| REF | EEC | REF | EEC | ||||
| REF | CCM | REF | CCM | ||||
| RET | EEC | RET | EEC | ||||
| RET | CCM | RET | CCM | ||||
| EEC | CCM | EEC | CCM | ||||
| 3. With Respect to Social Acceptance (C33) | 4. With Respect to Job Creation and Employment (C34) | ||||||
| Alternatives | Score (1–9) | Alternatives | Alternatives | Score (1–9) | Alternatives | ||
| REF | RET | REF | RET | ||||
| REF | EEC | REF | EEC | ||||
| REF | CCM | REF | CCM | ||||
| RET | EEC | RET | EEC | ||||
| RET | CCM | RET | CCM | ||||
| EEC | CCM | EEC | CCM | ||||
D. Ranking of Alternative Scenarios based on all sub-criteria of the main Economic Criteria.
| 1. With Respect to Investment Cost (C41) | 2. With Respect to Financial Resources (C42) | ||||||
| Alternatives | Score (1–9) | Alternatives | Alternatives | Score (1–9) | Alternatives | ||
| REF | RET | REF | RET | ||||
| REF | EEC | REF | EEC | ||||
| REF | CCM | REF | CCM | ||||
| RET | EEC | RET | EEC | ||||
| RET | CCM | RET | CCM | ||||
| EEC | CCM | EEC | CCM | ||||
| 3. With Respect to Economic Value (C43) | |||||||
| Alternatives | Score (1–9) | Alternatives | |||||
| REF | RET | ||||||
| REF | EEC | ||||||
| REF | CCM | ||||||
| RET | EEC | ||||||
| RET | CCM | ||||||
| EEC | CCM | ||||||
Appendix B. List of Survey Respondents
| S. No. | Designation * | Age (Years) | Qualification | Organization |
| 1. | Deputy Secretary | 52 | Graduation | Ministry of Water and Power, Islamabad |
| 2. | Joint Secretary | 50 | Graduation | Ministry of Water and Power, Islamabad |
| 3. | Deputy Chief | 51 | Graduation | Energy Wing, Planning Commission, Islamabad |
| 4. | Assistant Chief | 45 | Graduation | Energy Wing, Planning Commission, Islamabad |
| 5. | Director | 36 | Post-Graduation | Alternative Energy Development Board, Islamabad |
| 6. | Director | 55 | Post-Graduation | Pakistan Council for Renewable Energy Technologies, Islamabad |
| 7. | Director | 53 | Graduation | Private Power and Infrastructure Board, Islamabad |
| 8. | Professor | 49 | Post-Graduation | MUET, Jamshoro |
| 9. | Energy Expert | 48 | Graduation | SAARC Energy Centre, Islamabad. |
| 10. | Ex-General Manager | 62 | Graduation | WAPDA, Lahore |
| * Names of the survey respondent not disclosed at the request of them. |
References
- Mirza, U.K.; Ahmad, N.; Majeed, T.; Harijan, K. Wind energy development in Pakistan. Renew. Sustain. Energy Rev. 2007, 11, 2179–2190. [Google Scholar] [CrossRef]
- Hussain, N.; Nallagownden, P.; Ibrahim, T. Long Term Sustainable Energy Planning for Malaysia: A Modelling and Decision Aid Framework. J. Energy Environ. 2011. Available online: http://journal.uniten.edu.my/ojs3/index.php/jee/article/view/279/115 (accessed on 27 February 2018).
- Løken, E. Use of multicriteria decision analysis methods for energy planning problems. Renew. Sustain. Energy Rev. 2007, 11, 1584–1595. [Google Scholar] [CrossRef]
- Heaps, C. Integrated Energy-Environment Modelling and LEAP; SEI Boston and Tellus Institute: Boston, MA, USA, 2002. [Google Scholar]
- Phdungsilp, A.; Wuttipornpun, T. Analyses of the decarbonizing Thailand’s energy system toward low-carbon futures. Renew. Sustain. Energy Rev. 2013, 24, 187–197. [Google Scholar] [CrossRef]
- Mirjat, N.H.; Uqaili, M.A.; Harijan, K.; Valasai, G.D.; Shaikh, F.; Waris, M. A review of energy and power planning and policies of Pakistan. Renew. Sustain. Energy Rev. 2017, 79, 110–127. [Google Scholar] [CrossRef]
- Sahir, M.H. Energy System Modeling and Analysis of Long Term Sustainable Energy Alternatives for Pakistan. Ph.D. Thesis, University of Engineering and Technology, Taxila, Pakistan, 2007. [Google Scholar]
- Mondal, A.H. Implications of Renewable Energy Technologies in the Bangladesh Power Sector: Long-Term Planning Strategies. 2010. Available online: https://d-nb.info/1010643290/34 (accessed on 27 February 2018).
- Connolly, D.; Lund, H.; Mathiesen, B.V.; Leahy, M. A review of computer tools for analysing the integration of renewable energy into various energy systems. Appl. Energy 2010, 87, 1059–1082. [Google Scholar] [CrossRef]
- Debnath, K.B.; Mourshed, M. Challenges and gaps for energy planning models in the developing-world context. Nat. Energy 2018, 3, 172–184. [Google Scholar] [CrossRef]
- Sheikh, M.A. Renewable energy resource potential in Pakistan. Renew. Sustain. Energy Rev. 2009, 13, 2696–2702. [Google Scholar] [CrossRef]
- Valasai, G.; Uqaili, M.; Memon, H.; Samoo, S.; Mirjat, N.; Harijan, K. Assessment of Renewable Energy for Electricity Generation: Using Pakistan TIMES Energy Model. Sindh Univ. Res. J. (Sci. Ser.) 2016, 48, 775–778. [Google Scholar]
- Hydrocarbon Development Institute of Pakistan (HDIP). Pakistan Energy Yearbook 2015; Hydrocarbon Development Institute of Pakistan (HDIP): Islamabad, Pakistan, 2015. [Google Scholar]
- NEPRA. State of Industry Report 2014; National Electric Power Regulatory Authority, Government of Pakistan: Islamabad, Pakistan, 2014.
- PRES. Pakistan Renewable Energy Society. Available online: http://www.pres.org.pk/ (accessed on 22 April 2017).
- Valasai, G.D.; Uqaili, M.A.; Memon, H.R.; Samoo, S.R.; Mirjat, N.H.; Harijan, K. Overcoming electricity crisis in Pakistan: A review of sustainable electricity options. Renew. Sustain. Energy Rev. 2017, 72, 734–745. [Google Scholar] [CrossRef]
- Mourmouris, J.; Potolias, C. A multi-criteria methodology for energy planning and developing renewable energy sources at a regional level: A case study Thassos, Greece. Energy Policy 2013, 52, 522–530. [Google Scholar] [CrossRef]
- Colson, G.; De Bruyn, C. Models and methods in multiple objectives decision making. Math. Comput. Model. 1989, 12, 1201–1211. [Google Scholar] [CrossRef]
- Milan, Z. Multiple Criteria Decision Making; Mac Graw Hill Book Company: New York, NY, USA, 1982. [Google Scholar]
- Zhou, P.; Ang, B.; Poh, K. Decision analysis in energy and environmental modeling: An update. Energy 2006, 31, 2604–2622. [Google Scholar] [CrossRef]
- Hwang, C.-L.; Masud, A.S.M. Multiple Objective Decision Making—Methods and Applications; Springer-Verlag: Berlin/Heidelberg, Germany, 1979. [Google Scholar]
- Keeney, R.E.; Raiffa, H. Decisions with Multiple Objectives: Preferences and Value Tradeoffs; 569 Seiten; John Wiley & Sons. Inc.: New York, NY, USA; Chichester, UK; Brisbane, Australia; Toronto, ON, Canada; Singapore, 1976; pp. 108–111. [Google Scholar]
- Saaty, T.L. How to make a decision: The analytic hierarchy process. Eur. J. Oper. Res. 1990, 48, 9–26. [Google Scholar] [CrossRef]
- Saaty, T.L. The Analytic Hierarchy Process: Planning, Priority Setting, Resources Allocation; McGraw: New York, NY, USA, 1980. [Google Scholar]
- Wang, J.-J.; Jing, Y.-Y.; Zhang, C.-F.; Zhao, J.-H. Review on multi-criteria decision analysis aid in sustainable energy decision-making. Renew. Sustain. Energy Rev. 2009, 13, 2263–2278. [Google Scholar] [CrossRef]
- Yoon, K.; Hwang, C. Multiple Attribute Decision Making: An Introduction; Sage Publications, Inc.: Thousand Oaks, CA, USA, 1995. [Google Scholar]
- Dodgson, J.; Spackman, M.; Pearman, A.; Phillips, L. Multi-Criteria Analysis: A Manual; Department for Communities and Local Government: London, UK, 2009.
- Sahabmanesh, A.; Saboohi, Y. Model of sustainable development of energy system, case of Hamedan. Energy Policy 2017, 104, 66–79. [Google Scholar] [CrossRef]
- Deshmukh, S.J.; Stasiak-Betlejewska, R.; Ingole, S.; Bhuyar, L. DSS for rural domestic energy planning–case study of a block in central India. Int. J. Energy Sect. Manag. 2014, 8, 27–55. [Google Scholar] [CrossRef]
- Promjiraprawat, K.; Limmeechokchai, B. Multi-objective and multi-criteria optimization for power generation expansion planning with CO2 mitigation in Thailand. Songklanakarin J. Sci. Technol. 2013, 35, 349–359. [Google Scholar]
- Mourmouris, J.; Potolias, C.; Fantidis, J.G. Evaluation of Renewable Energy Sources Exploitation at remote regions, using Computing Model and Multi-Criteria Analysis: A Case-Study in Samothrace, Greece. Int. J. Renew. Energy Res. 2012, 2, 307–316. [Google Scholar]
- Ferreira, P.V.; Araújo, M.M.T. An Integrated Framework to Support Sustainable Electricity Planning. 2012. Available online: http://hdl.handle.net/1822/21670 (accessed on 27 February 2018).
- Stewart, T.J.; French, S.; Rios, J. Integrating multicriteria decision analysis and scenario planning—Review and extension. Omega 2013, 41, 679–688. [Google Scholar] [CrossRef]
- Phdungsilp, A.; Wuttipornpun, T. Energy and Carbon Modeling with Multi-Criteria Decision-Making towards Sustainable Industrial Sector Development in Thailand. Low Carbon Econ. 2011, 2, 165–172. [Google Scholar] [CrossRef]
- Giatrakos, G.P.; Tsoutsos, T.D.; Zografakis, N. Sustainable power planning for the island of Crete. Energy Policy 2009, 37, 1222–1238. [Google Scholar] [CrossRef]
- Mirakyan, A.; Lelait, L.; Khomenko, N.; Kaikov, I. Methodological framework for the analysis and development of a sustainable, integrated, regional energy plan—A French region case study. In Proceedings of the EcoMod2009 International Conference on Policy Modeling, Ottawa, ON, Cananda, 24–26 June 2009. [Google Scholar]
- Makowski, M.; Granat, J.; Schenler, W.; Hirschberg, S. Requirement Analysis for Multicriteria Analysis in NEEDS RS2b; International Institute for Applied Systems Analysis: Laxenburg, Austria, 2006. [Google Scholar]
- Quijano, R.; Domínguez, J. Integrated Model Platform for Sustainable Energy Planning. Colombian case. In Proceedings of the 4th International Congress on Environmental Modelling and Software, International Environmental Modelling and Software Society, Barcelona, Spain, 1 July 2008. [Google Scholar]
- Kumar, J.A.; Radhakrishna, C. Sustainable Energy Future by AD2030-India Case Study. In Proceedings of the Energy 2030 Conference, Atlanta, GA, USA, 17–18 November 2008; pp. 1–8. [Google Scholar]
- Pereira, A.O.; Soares, J.B.; de Oliveira, R.G.; de Queiroz, R.P. Energy in Brazil: Toward sustainable development? Energy Policy 2008, 36, 73–83. [Google Scholar] [CrossRef]
- Heinrich, G.; Basson, L.; Cohen, B.; Howells, M.; Petrie, J. Ranking and selection of power expansion alternatives for multiple objectives under uncertainty. Energy 2007, 32, 2350–2369. [Google Scholar] [CrossRef]
- Worrell, E.; Ramesohl, S.; Boyd, G. Towards Increased Policy Relevance in Energy Modeling; Lawrence Berkeley National Laboratory: Berkeley, CA, USA, 2003. [Google Scholar]
- Rogers, M.G.; Bruen, M.; Maystre, L.-Y. Electre and Decision Support: Methods and Applications in Engineering and Infrastructure Investment; Springer Science & Business Media: Berlin, Germany, 2013. [Google Scholar]
- Nayyar Hussain, M.A.U.; Harijan, K.; Valasai, G. Pakistan’s Energy System: Integrated Energy Modelling and Formulation of National Energy Policies. In Proceedings of the 14th International Conference on Sustainable Energy Technologies, Nottingham, UK, 25–27 August 2015. [Google Scholar]
- Blarke, M.B. Integrated Resource Planning: General Methodology and Assumptions, A Report Prepared under the Malaysian-Danish Environmental Cooperation Programme; Renewable Energy and Energy Efficiency Component Economic Planning Unit: Putrajaya, Malaysia, 2005. [Google Scholar]
- Saaty, T.L. Optimization in Integers and Related Extremal Problems; McGraw-Hill: New York, NY, USA, 1970. [Google Scholar]
- Saaty, T.L.; Vargas, L.G. Uncertainty and rank order in the analytic hierarchy process. Eur. J. Oper. Res. 1987, 32, 107–117. [Google Scholar] [CrossRef]
- Abdollahzadeh, G.; Damalas, C.A.; Sharifzadeh, M.S.; Ahmadi-Gorgi, H. Selecting strategies for rice stem borer management using the Analytic Hierarchy Process (AHP). Crop Prot. 2016, 84, 27–36. [Google Scholar] [CrossRef]
- Vargas, L.G. An overview of the analytic hierarchy process and its applications. Eur. J. Oper. Res. 1990, 48, 2–8. [Google Scholar] [CrossRef]
- Amer, M.; Daim, T.U. Selection of renewable energy technologies for a developing county: A case of Pakistan. Energy Sustain. Dev. 2011, 15, 420–435. [Google Scholar] [CrossRef]
- Akadiri, O.P. Development of a Multi-Criteria Approach for the Selection of Sustainable Materials for Building Projects; University of Wolverhampton: Wolverhampton, UK, 2011. [Google Scholar]
- Erol, Ö.; Kılkış, B. An energy source policy assessment using analytical hierarchy process. Energy Convers. Manag. 2012, 63, 245–252. [Google Scholar] [CrossRef]
- Kahraman, C.; Kaya, İ. A fuzzy multicriteria methodology for selection among energy alternatives. Expert Syst. Appl. 2010, 37, 6270–6281. [Google Scholar] [CrossRef]
- Kangas, A.; Kangas, J.; Pykäläinen, J. Outranking methods as tools in strategic natural resources planning. Silva Fenn. 2001, 35, 215–227. [Google Scholar] [CrossRef]
- Kahraman, C.; Kaya, İ.; Cebi, S. A comparative analysis for multiattribute selection among renewable energy alternatives using fuzzy axiomatic design and fuzzy analytic hierarchy process. Energy 2009, 34, 1603–1616. [Google Scholar] [CrossRef]
- Ribeiro, F.; Ferreira, P.; Araújo, M. Evaluating future scenarios for the power generation sector using a Multi-Criteria Decision Analysis (MCDA) tool: The Portuguese case. Energy 2013, 52, 126–136. [Google Scholar] [CrossRef]
- Cox, T.F.; Cox, M.A. Multidimensional Scaling; CRC Press: Boca Raton, FL, USA, 2000. [Google Scholar]
- Lee, A.H.; Chen, H.H.; Kang, H.-Y. Multi-criteria decision making on strategic selection of wind farms. Renew. Energy 2009, 34, 120–126. [Google Scholar] [CrossRef]
- Nava, M.; Daim, T.U. Evaluating alternative fuels in USA: A proposed forecasting framework using AHP and scenarios. Int. J. Automot. Technol. Manag. 2007, 7, 289–313. [Google Scholar] [CrossRef]
- Balin, A.; Baraçli, H. A fuzzy multi-criteria decision making methodology based upon the interval type-2 fuzzy sets for evaluating renewable energy alternatives in Turkey. Technol. Econ. Dev. Econ. 2017, 23, 742–763. [Google Scholar] [CrossRef]
- Chatzimouratidis, A.I.; Pilavachi, P.A. Objective and subjective evaluation of power plants and their non-radioactive emissions using the analytic hierarchy process. Energy Policy 2007, 35, 4027–4038. [Google Scholar] [CrossRef]
- Daim, T.; Yates, D.; Peng, Y.; Jimenez, B. Technology assessment for clean energy technologies: The case of the Pacific Northwest. Technol. Soc. 2009, 31, 232–243. [Google Scholar] [CrossRef]
- Elkarmi, F.; Mustafa, I. Increasing the utilization of solar energy technologies (SET) in Jordan: Analytic Hierarchy Process. Energy Policy 1993, 21, 978–984. [Google Scholar] [CrossRef]
- Nigim, K.; Munier, N.; Green, J. Pre-feasibility MCDM tools to aid communities in prioritizing local viable renewable energy sources. Renew. Energy 2004, 29, 1775–1791. [Google Scholar] [CrossRef]
- Toossi, A.; Camci, F.; Varga, L. Developing an AHP based decision model for energy systems policy making. In Proceedings of the 2013 IEEE International Conference on Industrial Technology (ICIT), Cape Town, South Africa, 25–28 February 2013; pp. 1456–1460. [Google Scholar]
- Soma, K. How to involve stakeholders in fisheries management—A country case study in Trinidad and Tobago. Mar. Policy 2003, 27, 47–58. [Google Scholar] [CrossRef]
- Waris, M.; Liew, M.S.; Khamidi, M.F.; Idrus, A. Criteria for the selection of sustainable onsite construction equipment. Int. J. Sustain. Built Environ. 2014, 3, 96–110. [Google Scholar] [CrossRef]
- Asian Development Bank (ADB). Sustainable Energy Efficiency Development Program: Consultants’ Reports; Asian Development Bank: Mandaluyong City, Philippines, 2009. [Google Scholar]
© 2018 by the authors. Licensee MDPI, Basel, Switzerland. This article is an open access article distributed under the terms and conditions of the Creative Commons Attribution (CC BY) license (http://creativecommons.org/licenses/by/4.0/).