Application of Artificial Intelligence-Based Regression Methods in the Problem of COVID-19 Spread Prediction: A Systematic Review
Abstract
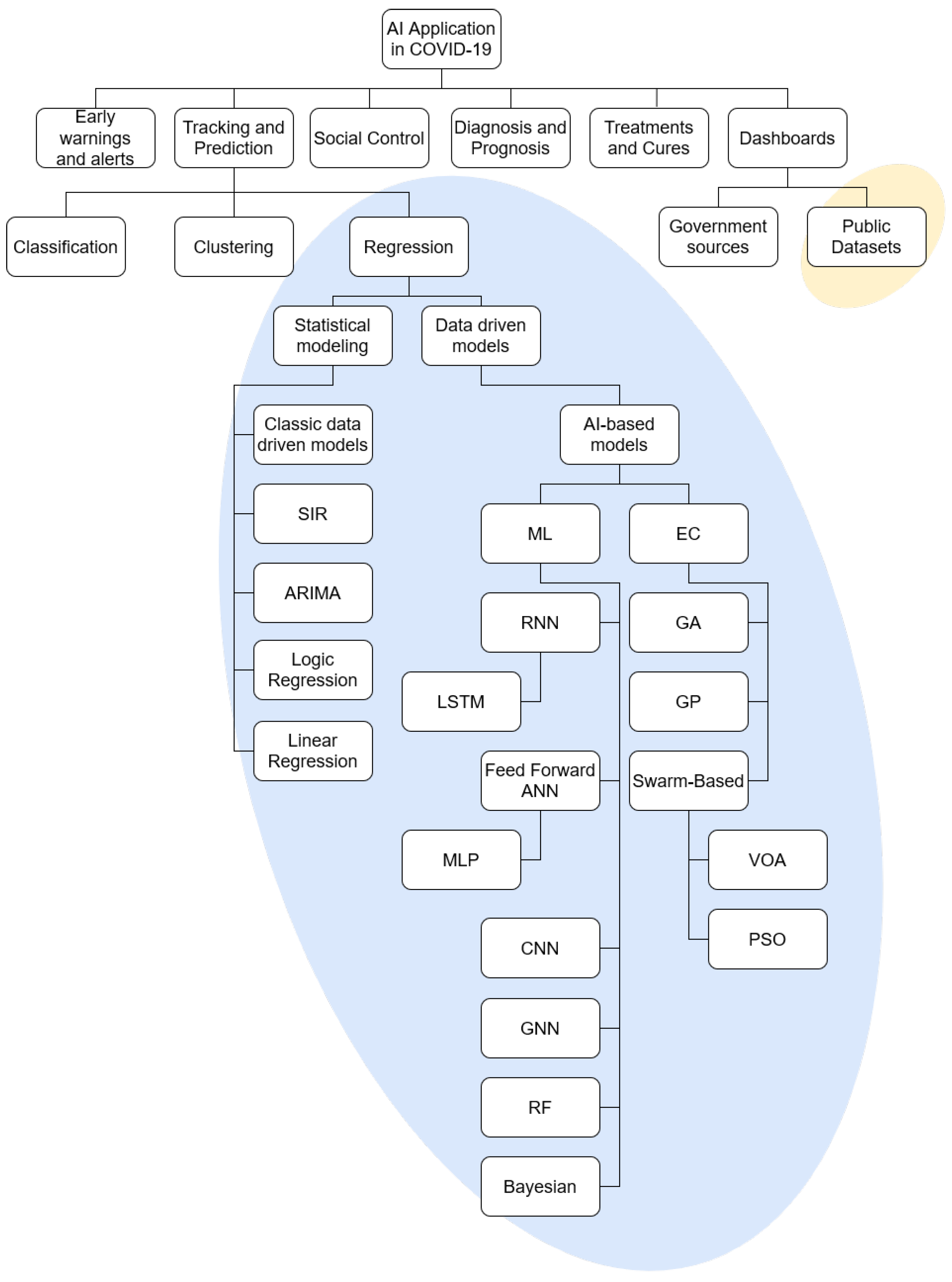
1. Introduction
- Which publicly available datasets can be used for AI-based research in the field of COVID-19 spread prediction?
- Are there applications of EC algorithms for COVID-19 spread prediction, and how do they compare to ML algorithms result-wise?
- Which are the most commonly used algorithms and evaluation techniques in the COVID-19 modeling?
- What are the results of preprints in the AI-based regression modeling of COVID-19 spread, and how do they compare to the published work?
2. Methods
3. COVID-19 Datasets
- Center for Disease Control and Prevention in USA (CDC) [38],
- Robert Koch Institute in Germany [39],
- Protezione Civile and Ministero della Salute in Italy [40],
- Instituto de Salud Carlos III in Spain [41],
- National Health Commission of the People’s Republic of China (NHC) [42], and
- Brazil Ministry of Health [43].
- date of the report ,
- country code (),
- country,
- WHO region the country belongs to (),
- number of new cases since the last daily report (),
- number of cumulative cases since the start of reporting (),
- number of new deaths since the last daily report (), and
- the number of cumulative deaths since the start of reporting ().
4. Modeling of COVID-19 Using SIR and ML Methods
4.1. SIR and Similar Methods
4.2. Use of Feed-Forward Neural Networks
4.3. Use of Recurrent Neural Networks
- maximal daily temperature,
- minimal daily temperature,
- average daily temperature,
- population density of a city, and
- wind speed
4.4. Other Papers
5. Modeling of COVID-19 Using EC Methods
6. Observations
7. Conclusions
Author Contributions
Funding
Institutional Review Board Statement
Informed Consent Statement
Data Availability Statement
Acknowledgments
Conflicts of Interest
Abbreviations
| AI | Artificial Intelligence | 
| ANN | Artificial Neural Network | 
| AE | Auto Encoder | 
| ARIMA | Auto-Regressive Integrated Moving Average | 
| BIC | Bayesian Information Criteria | 
| CDC | Center for Disease Control and Prevention | 
| CSSE | Center for System Science and Engineering | 
| CL | Chaotic Learning | 
| CNN | Convolutional Neural Network | 
| CUBIST | Cubist Regression | 
| DE | Differential Evolution | 
| EBK | Empirical Bayesian Kriging | 
| EEMD | Ensemble Empirical Mode Decomposition | 
| EC | Evolutionary Computation | 
| ES | Exponential Smoothing | 
| ELM | Extreme Learning Machine | 
| FF | Feed Forward | 
| FPA | Flower Polination Algorithm | 
| GRU | Gate Recurrent Unit | 
| GLP | Gaussian Learning Process | 
| GWO | Gray Wolf Optimizer | 
| NBC | Gaussian Naïve Bayes | 
| GPR | Gaussian Process Regression | 
| GA | Genetic Algorithm | 
| GP | Genetic Programming | 
| GNN | Graph Neural Network | 
| GMDH | Group Method of Data Handling | 
| IANFIS | Imporved Adaptive Neuro-Fuzzy Inference System | 
| ICA | Imperialist Competitive Algorithm | 
| ISA | Interior Search Algorithm | 
| JHU | John Hopkins University | 
| LASSO | Least Absolute Shrinkage and Selection | 
| LR | Linear Regression | 
| LSTM | Long Short-Term Memory | 
| ML | Machine Learning | 
| MPA | Marine Predators Algorithm | 
| MAE | Mean Absolute Arror | 
| MAPE | Mean Absolute Percentage Error | 
| MRE | Mean Relative Error | 
| MSE | Mean Square Error | 
| MFNN | Multilayer feed-forward Neural Network | 
| MLP | Multilayer Perceptron | 
| NHC | National Health Commission of the People’s Republic of China | 
| NN | Neural Network | 
| NARNN | Nonlinear Autoregression Neural Network | 
| NAR | Non-Linear Autoregressive | 
| PCA | Principal Component Analysis | 
| PSO | Particle Swarm Optimization | 
| Coefficient of Determination | |
| RF | Random Forest | 
| RNN | Recurrent Neural Network | 
| RT | Regression Tree | 
| RIDGE | Ridge Regression | 
| RMSE | Root Mean Square Error | 
| RMSRE | Root Mean Square Relative Error | 
| RMSLE | Root Mean Squared Logarithmic Error | 
| SSA | Salp Swarm Algorithm | 
| STAR | Smooth Transition Autoregressive Models | 
| SVM | Support Vector Machine | 
| SVR | Support Vector Regression | 
| SEIR | Suspectible-Exposed-Infectious-Removed | 
| SIR | Suspectible-Infected-Recovered | 
| TAR | Threshold Autoregressive Models | 
| VOA | Virus Optimization Algorithm | 
| VC | Voting Classifier | 
| WBF | Wavelet Based Forecasting | 
| WHO | World Health Organization | 
References
- Wu, D.; Wu, T.; Liu, Q.; Yang, Z. The SARS-CoV-2 outbreak: What we know. Int. J. Infect. Dis. 2020, 94, 44–48. [Google Scholar] [CrossRef] [PubMed]
- Hu, B.; Guo, H.; Zhou, P.; Shi, Z.L. Characteristics of SARS-CoV-2 and COVID-19. Nat. Rev. Microbiol. 2020, 19, 141–145. [Google Scholar] [CrossRef] [PubMed]
- Lu, H.; Stratton, C.W.; Tang, Y.W. The Wuhan SARS-CoV-2—What’s next for China. J. Med. Virol. 2020, 92, 546–547. [Google Scholar] [CrossRef] [PubMed]
- Giesen, C.; Diez-Izquierdo, L.; Saa-Requejo, C.M.; Lopez-Carrillo, I.; Lopez-Vilela, C.A.; Seco-Martlinez, A.; Prieto, M.T.R.; Malmierca, E.; Garcia-Fernandez, C.; Surveillance, C.E.; et al. Epidemiological characteristics of the COVID-19 outbreak in a secondary hospital in Spain. Am. J. Infect. Control. 2021, 49, 143–150. [Google Scholar] [CrossRef] [PubMed]
- Saez, M.; Tobias, A.; Varga, D.; Barceló, M.A. Effectiveness of the measures to flatten the epidemic curve of COVID-19. The case of Spain. Sci. Total Environ. 2020, 727, 138761. [Google Scholar] [CrossRef] [PubMed]
- Matrajt, L.; Leung, T. Evaluating the effectiveness of social distancing interventions to delay or flatten the epidemic curve of coronavirus disease. Emerg. Infect. Dis. 2020, 26, 1740. [Google Scholar] [CrossRef]
- Štifanić, D.; Musulin, J.; Miočević, A.; Baressi Šegota, S.; Šubić, R.; Car, Z. Impact of covid-19 on forecasting stock prices: An integration of stationary wavelet transform and bidirectional long short-term memory. Complexity 2020, 2020, 1–12. [Google Scholar] [CrossRef]
- Dwivedi, Y.K.; Hughes, D.L.; Coombs, C.; Constantiou, I.; Duan, Y.; Edwards, J.S.; Gupta, B.; Lal, B.; Misra, S.; Prashant, P.; et al. Impact of COVID-19 pandemic on information management research and practice: Transforming education, work and life. Int. J. Inf. Manag. 2020, 55, 102211. [Google Scholar] [CrossRef]
- Nižetić, S. Impact of coronavirus (COVID-19) pandemic on air transport mobility, energy, and environment: A case study. Int. J. Energy Res. 2020, 44, 10953–10961. [Google Scholar] [CrossRef]
- Tsallis, C.; Tirnakli, U. Predicting COVID-19 peaks around the world. Front. Phys. 2020, 8, 217. [Google Scholar] [CrossRef]
- Vespignani, A.; Tian, H.; Dye, C.; Lloyd-Smith, J.O.; Eggo, R.M.; Shrestha, M.; Scarpino, S.V.; Gutierrez, B.; Kraemer, M.U.; Wu, J.; et al. Modelling covid-19. Nat. Rev. Phys. 2020, 2, 279–281. [Google Scholar] [CrossRef] [PubMed]
- Ziff, A.L.; Ziff, R.M. Fractal kinetics of COVID-19 pandemic. MedRxiv 2020, 3, 1–15. [Google Scholar]
- Seemann, T.; Lane, C.R.; Sherry, N.L.; Duchene, S.; da Silva, A.G.; Caly, L.; Sait, M.; Ballard, S.A.; Horan, K.; Schultz, M.B.; et al. Tracking the COVID-19 pandemic in Australia using genomics. Nat. Commun. 2020, 11, 1–9. [Google Scholar] [CrossRef] [PubMed]
- Thurner, S.; Klimek, P.; Hanel, R. A network-based explanation of why most COVID-19 infection curves are linear. Proc. Natl. Acad. Sci. USA 2020, 117, 22684–22689. [Google Scholar] [CrossRef] [PubMed]
- Holmdahl, I.; Buckee, C. Wrong but useful—What covid-19 epidemiologic models can and cannot tell us. N. Engl. J. Med. 2020, 383, 303–305. [Google Scholar] [CrossRef] [PubMed]
- Fahrmeir, L.; Kneib, T.; Lang, S.; Marx, B. Regression; Springer: Berlin, Germany, 2007. [Google Scholar]
- Higgins, J.; Green, S. Meta-regression. Cochrane Handb. Syst. Rev. Interv. Version 2020, 5, 272–276. [Google Scholar]
- Tu, J.V. Advantages and disadvantages of using artificial neural networks versus logistic regression for predicting medical outcomes. J. Clin. Epidemiol. 1996, 49, 1225–1231. [Google Scholar] [CrossRef]
- Zhou, Y.; Ma, Z.; Brauer, F. A discrete epidemic model for SARS transmission and control in China. Math. Comput. Model. 2004, 40, 1491–1506. [Google Scholar] [CrossRef]
- Bhatt, D.; Vyas, D.; Kumhar, M.; Patel, A. Swine Flu Predication Using Machine Learning. In Information and Communication Technology for Intelligent Systems; Springer: Berlin, Germany, 2019; pp. 611–617. [Google Scholar]
- Ganasegeran, K.; Abdulrahman, S.A. Artificial intelligence applications in tracking health behaviors during disease epidemics. In Human Behaviour Analysis Using Intelligent Systems; Springer: Berlin, Germany, 2020; pp. 141–155. [Google Scholar]
- Gulyaeva, M.; Huettmann, F.; Shestopalov, A.; Okamatsu, M.; Matsuno, K.; Chu, D.H.; Sakoda, Y.; Glushchenko, A.; Milton, E.; Bortz, E. Data mining and model-predicting a global disease reservoir for low-pathogenic Avian Influenza (A) in the wider pacific rim using big data sets. Sci. Rep. 2020, 10, 1–11. [Google Scholar] [CrossRef]
- Martcheva, M. Avian flu: Modeling and implications for control. J. Biol. Syst. 2014, 22, 151–175. [Google Scholar] [CrossRef]
- Nan, Y.; Gao, Y. A machine learning method to monitor China’s AIDS epidemics with data from Baidu trends. PLoS ONE 2018, 13, e0199697. [Google Scholar] [CrossRef] [PubMed]
- Bisaso, K.R.; Anguzu, G.T.; Karungi, S.A.; Kiragga, A.; Castelnuovo, B. A survey of machine learning applications in HIV clinical research and care. Comput. Biol. Med. 2017, 91, 366–371. [Google Scholar] [CrossRef] [PubMed]
- Learning, F.U.M. Performance Analysis of Time Series Forecasting Using Machine Learning Algorithms for Prediction of Ebola Casualties. In Proceedings of the Applications of Computing and Communication Technologies: First International Conference, ICACCT 2018, Delhi, India, 9 March 2018; Springer: Berlin, Germany, 2018; Volume 899, p. 320. [Google Scholar]
- Bhattacharyya, D.; Kumari, N.M.J.; Joshua, E.S.N.; Rao, N.T. Advanced Empirical Studies on Group Governance of the Novel Corona Virus, MERS, SARS and EBOLA: A Systematic Study. Int. J. Curr. Res. Rev. 2020, 12, 35. [Google Scholar] [CrossRef]
- Vaishya, R.; Javaid, M.; Khan, I.H.; Haleem, A. Artificial Intelligence (AI) applications for COVID-19 pandemic. Diabetes Metab. Syndr. Clin. Res. Rev. 2020, 14, 337–339. [Google Scholar] [CrossRef] [PubMed]
- Naudé, W. Artificial Intelligence Against COVID-19: An Early Review; EconStor: Berlin, Germany, 2020. [Google Scholar]
- Tayarani-N, M.H. Applications of artificial intelligence in battling against Covid-19: A literature review. Chaos Solitons Fractals 2020, 142, 110338. [Google Scholar] [CrossRef]
- Agbehadji, I.E.; Awuzie, B.O.; Ngowi, A.B.; Millham, R.C. Review of big data analytics, artificial intelligence and nature-inspired computing models towards accurate detection of COVID-19 pandemic cases and contact tracing. Int. J. Environ. Res. Public Health 2020, 17, 5330. [Google Scholar] [CrossRef] [PubMed]
- Adly, A.S.; Adly, A.S.; Adly, M.S. Approaches based on artificial intelligence and the internet of intelligent things to prevent the spread of COVID-19: Scoping review. J. Med. Internet Res. 2020, 22, e19104. [Google Scholar] [CrossRef]
- Ahmad, A.; Garhwal, S.; Ray, S.K.; Kumar, G.; Malebary, S.J.; Barukab, O.M. The number of confirmed cases of covid-19 by using machine learning: Methods and challenges. Arch. Comput. Methods Eng. 2020, 67, 1–9. [Google Scholar] [CrossRef]
- Page, M.J.; McKenzie, J.E.; Bossuyt, P.M.; Boutron, I.; Hoffmann, T.C.; Mulrow, C.D.; Shamseer, L.; Tetzlaff, J.M.; Moher, D. Updating guidance for reporting systematic reviews: Development of the PRISMA 2020 statement. J. Clin. Epidemiol. 2021, 134, 103–112. [Google Scholar] [CrossRef]
- Friedman, J.; Hastie, T.; Tibshirani, R. The Elements of Statistical Learning; Springer Series in Statistics New York; Springer: New York, NY, USA, 2001; Volume 1. [Google Scholar]
- Bishop, C.M. Pattern Recognition and Machine Learning; Springer: Berlin, Germany, 2006. [Google Scholar]
- Goodfellow, I.; Bengio, Y.; Courville, A.; Bengio, Y. Deep Learning; MIT Press: Cambridge, MA, USA, 2016; Volume 1. [Google Scholar]
- Centre for Disease Control USA. Available online: https://www.cdc.gov/ (accessed on 6 April 2021).
- Robert Koch Institute. Available online: https://www.rki.de (accessed on 6 April 2021).
- Ministero Della Salute. Available online: http://www.salute.gov.it/portale/nuovocoronavirus/ (accessed on 6 April 2021).
- Instituto de Salud Carlos III. Available online: https://www.isciii.es/Paginas/Inicio.aspx (accessed on 6 April 2021).
- National Health Commission of the People’s Republic of China. Available online: http://www.nhc.gov.cn (accessed on 6 April 2021).
- Brazil Health Ministry. Available online: http://www.brazil.gov.br/government/ministers/health (accessed on 6 April 2021).
- World Health Organization Homepage. Available online: https://www.who.int/ (accessed on 17 February 2021).
- WHO Coronavirus Disease (Covid-19) Dashboard. Available online: https://covid19.who.int/ (accessed on 17 February 2021).
- John Hopkins University Homepage. Available online: https://www.jhu.edu/ (accessed on 17 February 2021).
- Dong, E.; Du, H.; Gardner, L. An Interactive Web-Based Dashboard to Track COVID-19 in Real Time. Lancet Infect. Dis. 2020, 20, 533–534. [Google Scholar] [CrossRef]
- COVID-19 Dashboard by the Center for Systems Science and Engineering (CSSE) at Johns Hopkins University (JHU). Available online: https://www.arcgis.com/apps/opsdashboard/index.html/bda7594740fd40299423467b48e9ecf6 (accessed on 17 February 2021).
- COVID-19 Data Repository by the Center for Systems Science and Engineering (CSSE) at Johns Hopkins University. Available online: https://github.com/CSSEGISandData/COVID-19 (accessed on 17 February 2021).
- European Centre for Disease Prevention and Control Homepage. Available online: https://www.ecdc.europa.eu/en (accessed on 17 February 2021).
- Download Historical Data (to 14 December 2020) on the Daily Number of New Reported COVID-19 Cases and Deaths Worldwide. Available online: https://www.ecdc.europa.eu/en/publications-data/download-todays-data-geographic-distribution-covid-19-cases-worldwide (accessed on 17 February 2021).
- Worldometer COVID-19 Coronavirus Pandemic. Available online: https://www.worldometers.info/coronavirus/ (accessed on 17 February 2021).
- Muhammad, L.; Islam, M.M.; Usman, S.S.; Ayon, S.I. Predictive data mining models for novel coronavirus (COVID-19) infected patients’ recovery. SN Comput. Sci. 2020, 1, 1–7. [Google Scholar] [CrossRef]
- Plohl, N.; Musil, B. Modeling compliance with COVID-19 prevention guidelines: The critical role of trust in science. Psychol. Health Med. 2021, 26, 1–12. [Google Scholar] [CrossRef] [PubMed]
- Signorelli, C.; Scognamiglio, T.; Odone, A. COVID-19 in Italy: Impact of containment measures and prevalence estimates of infection in the general population. Health 2020, 25, 1. [Google Scholar]
- Toulis, P. Estimation of COVID-19 prevalence from serology tests: A partial identification approach. J. Econom. 2021, 220, 193–213. [Google Scholar] [CrossRef] [PubMed]
- Medema, G.; Heijnen, L.; Elsinga, G.; Italiaander, R.; Brouwer, A. Presence of SARS-Coronavirus-2 RNA in sewage and correlation with reported COVID-19 prevalence in the early stage of the epidemic in the Netherlands. Environ. Sci. Technol. Lett. 2020, 7, 511–516. [Google Scholar] [CrossRef]
- Brown, T.S.; Walensky, R.P. Serosurveillance and the COVID-19 Epidemic in the US: Undetected, Uncertain, and Out of Control. JAMA 2020, 324, 749–751. [Google Scholar] [CrossRef]
- COVID-19 Serology Surveillance. Available online: https://www.cdc.gov/coronavirus/2019-ncov/covid-data/serology (accessed on 6 April 2021).
- Coronavirus (COVID-19) Testing. Available online: https://ourworldindata.org/coronavirus-testing (accessed on 6 April 2021).
- Muñoz-Fernández, G.A.; Seoane, J.M.; Seoane-Sepúlveda, J.B. A SIR-type model describing the successive waves of COVID-19. Chaos Solitons Fractals 2021, 144, 110682. [Google Scholar] [CrossRef]
- Sedaghat, A.; Oloomi, S.A.A.; Malayer, M.A.; Band, S.S.; Mosavi, A.; Nadai, L. Modeling and Sensitivity Analysis of Coronavirus Disease (COVID-19) Outbreak Prediction. 2020. Available online: https://www.medrxiv.org/content/10.1101/2020.11.18.20234419v1 (accessed on 6 April 2021).
- Ivorra, B.; Ferrández, M.R.; Vela-Pérez, M.; Ramos, A. Mathematical modeling of the spread of the coronavirus disease 2019 (COVID-19) taking into account the undetected infections. The case of China. Commun. Nonlinear Sci. Numer. Simul. 2020, 88, 105303. [Google Scholar] [CrossRef] [PubMed]
- Ramos, A.; Ferrández, M.; Vela-Pérez, M.; Kubik, A.; Ivorra, B. A simple but complex enough θ-SIR type model to be used with COVID-19 real data. Application to the case of Italy. Phys. D Nonlinear Phenom. 2021, 64, 132839. [Google Scholar]
- Badr, H.S.; Du, H.; Marshall, M.; Dong, E.; Squire, M.M.; Gardner, L.M. Association between mobility patterns and COVID-19 transmission in the USA: A mathematical modelling study. Lancet Infect. Dis. 2020, 20, 1247–1254. [Google Scholar] [CrossRef]
- Malavika, B.; Marimuthu, S.; Joy, M.; Nadaraj, A.; Asirvatham, E.S.; Jeyaseelan, L. Forecasting COVID-19 epidemic in India and high incidence states using SIR and logistic growth models. Clin. Epidemiol. Glob. Health 2021, 9, 26–33. [Google Scholar] [CrossRef] [PubMed]
- Singh, P.; Gupta, A. Generalized SIR (GSIR) epidemic model: An improved framework for the predictive monitoring of COVID-19 pandemic. ISA Trans. 2021, 145, 1–10. [Google Scholar]
- Moein, S.; Nickaeen, N.; Roointan, A.; Borhani, N.; Heidary, Z.; Javanmard, S.H.; Ghaisari, J.; Gheisari, Y. Inefficiency of SIR models in forecasting COVID-19 epidemic: A case study of Isfahan. Sci. Rep. 2021, 11, 1–9. [Google Scholar] [CrossRef] [PubMed]
- Car, Z.; Baressi Šegota, S.; Anđelić, N.; Lorencin, I.; Mrzljak, V. Modeling the spread of COVID-19 infection using a multilayer perceptron. Comput. Math. Methods Med. 2020, 2020, 5714714. [Google Scholar] [CrossRef] [PubMed]
- Sujath, R.; Chatterjee, J.M.; Hassanien, A.E. A machine learning forecasting model for COVID-19 pandemic in India. Stoch. Environ. Res. Risk Assess. 2020, 34, 959–972. [Google Scholar] [CrossRef] [PubMed]
- Chakraborty, T.; Ghosh, I. Real-time forecasts and risk assessment of novel coronavirus (COVID-19) cases: A data-driven analysis. Chaos Solitons Fractals 2020, 135, 109850. [Google Scholar] [CrossRef] [PubMed]
- Chen, L.P. Analysis and Prediction of Covid-19 Data in Taiwan. 2020. Available online: https://papers.ssrn.com/sol3/papers.cfm?abstract_id=3611761 (accessed on 6 April 2021).
- Mollalo, A.; Rivera, K.M.; Vahedi, B. Artificial neural network modeling of novel coronavirus (COVID-19) incidence rates across the continental United States. Int. J. Environ. Res. Public Health 2020, 17, 4204. [Google Scholar] [CrossRef] [PubMed]
- Kumar, P.; Kalita, H.; Patairiya, S.; Sharma, Y.D.; Nanda, C.; Rani, M.; Rahmani, J.; Bhagavathula, A.S. Forecasting the dynamics of COVID-19 pandemic in top 15 countries in April 2020: ARIMA model with machine learning approach. medRxiv 2020, 4, 1–14. [Google Scholar]
- Rizk-Allah, R.M.; Hassanien, A.E. COVID-19 forecasting based on an improved interior search algorithm and multi-layer feed forward neural network. arXiv 2020, arXiv:2004.05960. [Google Scholar]
- Hasan, N. A methodological approach for predicting COVID-19 epidemic using EEMD-ANN hybrid model. Internet Things 2020, 11, 100228. [Google Scholar] [CrossRef]
- Saba, A.I.; Elsheikh, A.H. Forecasting the prevalence of COVID-19 outbreak in Egypt using nonlinear autoregressive artificial neural networks. Process. Saf. Environ. Prot. 2020, 141, 1–8. [Google Scholar] [CrossRef] [PubMed]
- Pontoh, R.S.; Toharudin, T.; Zahroh, S.; Supartini, E. Effectiveness of the public health measures to prevent the spread of covid-19. Commun. Math. Biol. Neurosci. 2020, 2020, 31. [Google Scholar]
- Vaid, S.; Cakan, C.; Bhandari, M. Using machine learning to estimate unobserved COVID-19 infections in North America. J. Bone Jt. Surgery. Am. 2020, 70, 1–5. [Google Scholar] [CrossRef] [PubMed]
- Alakus, T.B.; Turkoglu, I. Comparison of deep learning approaches to predict COVID-19 infection. Chaos Solitons Fractals 2020, 140, 110120. [Google Scholar] [CrossRef] [PubMed]
- Melin, P.; Monica, J.C.; Sanchez, D.; Castillo, O. Multiple ensemble neural network models with fuzzy response aggregation for predicting COVID-19 time series: The case of Mexico. Healthcare 2020, 8, 181. [Google Scholar] [CrossRef]
- Baltas, G.; Prieto Rodríguez, F.A.; Frantzi, M.; García Alonso, C.; Rodríguez Cortés, P. Monte Carlo Deep Neural Network Model for Spread and Peak Prediction of COVID-19; Universidad Loyola: Seville, Spain, 2020. [Google Scholar]
- Farooq, J.; Bazaz, M.A. A novel adaptive deep learning model of Covid-19 with focus on mortality reduction strategies. Chaos Solitons Fractals 2020, 138, 110148. [Google Scholar] [CrossRef] [PubMed]
- Pereira, I.G.; Guerin, J.M.; Silva Júnior, A.G.; Garcia, G.S.; Piscitelli, P.; Miani, A.; Distante, C.; Gonçalves, L.M.G. Forecasting Covid-19 dynamics in Brazil: A data driven approach. Int. J. Environ. Res. Public Health 2020, 17, 5115. [Google Scholar] [CrossRef]
- Ndiaye, B.M.; Tendeng, L.; Seck, D. Analysis of the COVID-19 pandemic by SIR model and machine learning technics for forecasting. arXiv 2020, arXiv:2004.01574. [Google Scholar]
- Pinter, G.; Felde, I.; Mosavi, A.; Ghamisi, P.; Gloaguen, R. COVID-19 pandemic prediction for Hungary; A hybrid machine learning approach. Mathematics 2020, 8, 890. [Google Scholar] [CrossRef]
- Moftakhar, L.; Mozhgan, S.; Safe, M.S. Exponentially increasing trend of infected patients with COVID-19 in Iran: A comparison of neural network and ARIMA forecasting models. Iran. J. Public Health 2020, 49, 92–100. [Google Scholar] [CrossRef]
- Tomar, A.; Gupta, N. Prediction for the spread of COVID-19 in India and effectiveness of preventive measures. Sci. Total. Environ. 2020, 728, 138762. [Google Scholar] [CrossRef]
- Shoaib, M.; Raja, M.A.Z.; Sabir, M.T.; Bukhari, A.H.; Alrabaiah, H.; Shah, Z.; Kumam, P.; Islam, S. A stochastic numerical analysis based on hybrid NAR-RBFs networks nonlinear SITR model for novel COVID-19 dynamics. Comput. Methods Programs Biomed. 2021, 202, 105973. [Google Scholar] [CrossRef] [PubMed]
- Kolozsvari, L.R.; Berczes, T.; Hajdu, A.; Gesztelyi, R.; TIba, A.; Varga, I.; Szollosi, G.J.; Harsanyi, S.; Garboczy, S.; Zsuga, J. Predicting the epidemic curve of the coronavirus (SARS-CoV-2) disease (COVID-19) using artificial intelligence. medRxiv 2020, 4, 1–26. [Google Scholar]
- Tamang, S.; Singh, P.; Datta, B. Forecasting of covid-19 cases based on prediction using artificial neural network curve fitting technique. Glob. J. Environ. Sci. Manag. 2020, 6, 53–64. [Google Scholar]
- Direkoglu, C.; Sah, M. Worldwide and regional forecasting of coronavirus (covid-19) spread using a deep learning model. medRxiv 2020, 5, 1–16. [Google Scholar]
- Chimmula, V.K.R.; Zhang, L. Time series forecasting of COVID-19 transmission in Canada using LSTM networks. Chaos Solitons Fractals 2020, 135, 109864. [Google Scholar] [CrossRef]
- Arora, P.; Kumar, H.; Panigrahi, B.K. Prediction and analysis of COVID-19 positive cases using deep learning models: A descriptive case study of India. Chaos Solitons Fractals 2020, 139, 110017. [Google Scholar] [CrossRef] [PubMed]
- Chatterjee, A.; Gerdes, M.W.; Martinez, S.G. Statistical explorations and univariate timeseries analysis on covid-19 datasets to understand the trend of disease spreading and death. Sensors 2020, 20, 3089. [Google Scholar] [CrossRef] [PubMed]
- Hartono, P. Similarity maps and pairwise predictions for transmission dynamics of covid-19 with neural networks. Inform. Med. Unlocked 2020, 20, 100386. [Google Scholar] [CrossRef] [PubMed]
- Aldhyani, T.H.; Alrasheed, M.; Alzahrani, M.Y.; Ahmed, H. Deep learning and Holt-trend algorithms for predicting COVID-19 pandemic. medRxiv 2020, 6, 1–30. [Google Scholar]
- Yudistira, N. COVID-19 growth prediction using multivariate long short term memory. arXiv 2020, arXiv:2005.04809. [Google Scholar]
- Vadyala, S.R.; Betgeri, S.N.; Sherer, E.A.; Amritphale, A. Prediction of the number of covid-19 confirmed cases based on k-means-lstm. arXiv 2020, arXiv:2006.14752. [Google Scholar]
- Ayyoubzadeh, S.M.; Ayyoubzadeh, S.M.; Zahedi, H.; Ahmadi, M.; Kalhori, S.R.N. Predicting COVID-19 incidence through analysis of google trends data in iran: Data mining and deep learning pilot study. JMIR Public Health Surveill. 2020, 6, e18828. [Google Scholar] [CrossRef] [PubMed]
- Pal, R.; Sekh, A.A.; Kar, S.; Prasad, D.K. Neural network based country wise risk prediction of COVID-19. Appl. Sci. 2020, 10, 6448. [Google Scholar] [CrossRef]
- Zhao, Z.; Nehil-Puleo, K.; Zhao, Y. How well can we forecast the COVID-19 pandemic with curve fitting and recurrent neural networks? medRxiv 2020, 5, 1–5. [Google Scholar]
- Kırbaş, İ.; Sözen, A.; Tuncer, A.D.; Kazancıoğlu, F.Ş. Comparative analysis and forecasting of COVID-19 cases in various European countries with ARIMA, NARNN and LSTM approaches. Chaos Solitons Fractals 2020, 138, 110015. [Google Scholar] [CrossRef]
- Dutta, H. Neural Network Model for Prediction of Covid-19 Confirmed Cases and Fatalities; Michigan State University: East Lansing, MI, USA, 2020. [Google Scholar]
- The COVID Tracking Project. Available online: https://covidtracking.com/data/api (accessed on 6 April 2021).
- Tian, Y.; Luthra, I.; Zhang, X. Forecasting COVID-19 cases using Machine Learning models. medRxiv 2020, 6, 1–11. [Google Scholar]
- Yan, B.; Tang, X.; Liu, B.; Wang, J.; Zhou, Y.; Zheng, G.; Zou, Q.; Lu, Y.; Tu, W. An improved method of COVID-19 case fitting and prediction based on LSTM. arXiv 2020, arXiv:2005.03446. [Google Scholar]
- Pirouz, B.; Shaffiee Haghshenas, S.; Shaffiee Haghshenas, S.; Piro, P. Investigating a serious challenge in the sustainable development process: Analysis of confirmed cases of COVID-19 (new type of coronavirus) through a binary classification using artificial intelligence and regression analysis. Sustainability 2020, 12, 2427. [Google Scholar] [CrossRef]
- Javid, A.M.; Liang, X.; Venkitaraman, A.; Chatterjee, S. Predictive analysis of covid-19 time-series data from johns hopkins university. arXiv 2020, arXiv:2005.05060. [Google Scholar]
- Huang, C.J.; Chen, Y.H.; Ma, Y.; Kuo, P.H. Multiple-input deep convolutional neural network model for covid-19 forecasting in china. medRxiv 2020, 3, 1–16. [Google Scholar]
- Shaffiee Haghshenas, S.; Pirouz, B.; Shaffiee Haghshenas, S.; Pirouz, B.; Piro, P.; Na, K.S.; Cho, S.E.; Geem, Z.W. Prioritizing and analyzing the role of climate and urban parameters in the confirmed cases of COVID-19 based on artificial intelligence applications. Int. J. Environ. Res. Public Health 2020, 17, 3730. [Google Scholar] [CrossRef] [PubMed]
- Ribeiro, M.H.D.M.; da Silva, R.G.; Mariani, V.C.; dos Santos Coelho, L. Short-term forecasting COVID-19 cumulative confirmed cases: Perspectives for Brazil. Chaos Solitons Fractals 2020, 135, 109853. [Google Scholar] [CrossRef]
- Vaid, S.; McAdie, A.; Kremer, R.; Khanduja, V.; Bhandari, M. Risk of a second wave of Covid-19 infections: Using artificial intelligence to investigate stringency of physical distancing policies in North America. Int. Orthop. 2020, 44, 1581–1589. [Google Scholar] [CrossRef] [PubMed]
- Tuli, S.; Tuli, S.; Tuli, R.; Gill, S.S. Predicting the growth and trend of COVID-19 pandemic using machine learning and cloud computing. Internet Things 2020, 11, 100222. [Google Scholar] [CrossRef]
- Melin, P.; Monica, J.C.; Sanchez, D.; Castillo, O. Analysis of spatial spread relationships of coronavirus (COVID-19) pandemic in the world using self organizing maps. Chaos Solitons Fractals 2020, 138, 109917. [Google Scholar] [CrossRef] [PubMed]
- Kapoor, A.; Ben, X.; Liu, L.; Perozzi, B.; Barnes, M.; Blais, M.; O’Banion, S. Examining covid-19 forecasting using spatio-temporal graph neural networks. arXiv 2020, arXiv:2007.03113. [Google Scholar]
- Rustam, F.; Reshi, A.A.; Mehmood, A.; Ullah, S.; On, B.W.; Aslam, W.; Choi, G.S. COVID-19 future forecasting using supervised machine learning models. IEEE Access 2020, 8, 101489–101499. [Google Scholar] [CrossRef]
- Poonia, N.; Azad, S. Short-term forecasts of COVID-19 spread across Indian states until 1 May 2020. arXiv 2020, arXiv:2004.13538. [Google Scholar]
- Khan, H.R.; Hossain, A. Countries are clustered but number of tests is not vital to predict global covid-19 confirmed cases: A machine learning approach. medRxiv 2020, 4, 1–15. [Google Scholar]
- Cabras, S. A bayesian-deep learning model for estimating covid-19 evolution in spain. arXiv 2020, arXiv:2005.10335. [Google Scholar]
- Ndiaye, B.M.; Tendeng, L.; Seck, D. Comparative prediction of confirmed cases with COVID-19 pandemic by machine learning, deterministic and stochastic SIR models. arXiv 2020, arXiv:2004.13489. [Google Scholar]
- Yahia, N.B.; Kandara, M.D.; Saoud, N.B.B. Deep Ensemble Learning Method to Forecast COVID-19 Outbreak; ResearchSquare: Durham, NC, USA, 2020. [Google Scholar]
- Wang, P.; Zheng, X.; Li, J.; Zhu, B. Prediction of epidemic trends in COVID-19 with logistic model and machine learning technics. Chaos Solitons Fractals 2020, 139, 110058. [Google Scholar] [CrossRef]
- Onovo, A.; Atobatele, A.; Kalaiwo, A.; Obanubi, C.; James, E.; Gado, P.; Odezugo, G.; Ogundehin, D.; Magaji, D.; Russell, M. Using Supervised Machine Learning and Empirical Bayesian Kriging to Reveal Correlates and Patterns of Covid-19 Disease Outbreak in Sub-Saharan Africa: Exploratory Data Analysis. 2020. Available online: https://papers.ssrn.com/sol3/Papers.cfm?abstract_id=3580721 (accessed on 6 April 2021).
- Chaurasia, V.; Pal, S. Covid-19 Pandemic: Application of Machine Learning Time Series Analysis for Prediction of Human Future. 2020. Available online: https://papers.ssrn.com/sol3/papers.cfm?abstract_id=3652378 (accessed on 6 April 2021).
- Stochiţoiu, R.D.; Rebedea, T.; Popescu, I.; Leordeanu, M. A self-supervised neural-analytic method to predict the evolution of covid-19 in romania. arXiv 2020, arXiv:2006.12926. [Google Scholar]
- Al-Qaness, M.A.; Ewees, A.A.; Fan, H.; Abd El Aziz, M. Optimization method for forecasting confirmed cases of COVID-19 in China. J. Clin. Med. 2020, 9, 674. [Google Scholar] [CrossRef] [PubMed]
- Malki, Z.; Atlam, E.S.; Hassanien, A.E.; Dagnew, G.; Elhosseini, M.A.; Gad, I. Association between weather data and COVID-19 pandemic predicting mortality rate: Machine learning approaches. Chaos Solitons Fractals 2020, 138, 110137. [Google Scholar] [CrossRef] [PubMed]
- Gupta, A.; Gharehgozli, A. Developing a Machine Learning Framework to Determine the Spread of COVID-19. 2020. Available online: https://papers.ssrn.com/sol3/papers.cfm?abstract_id=3635211 (accessed on 6 April 2021).
- Velásquez, R.M.A.; Lara, J.V.M. Forecast and evaluation of COVID-19 spreading in USA with reduced-space Gaussian process regression. Chaos Solitons Fractals 2020, 136, 109924. [Google Scholar] [CrossRef] [PubMed]
- Uhlig, S.; Nichani, K.; Uhlig, C.; Simon, K. Modeling projections for COVID-19 pandemic by combining epidemiological, statistical, and neural network approaches. medRxiv 2020, 4, 1–6. [Google Scholar]
- Pasayat, A.K.; Pati, S.N.; Maharana, A. Predicting the COVID-19 positive cases in India with concern to Lockdown by using Mathematical and Machine Learning based Models. medRxiv 2020, 5, 1–17. [Google Scholar]
- The Humanitarian Data Exchange. Available online: https://data.humdata.org/ (accessed on 6 April 2021).
- Al-Qaness, M.A.; Ewees, A.A.; Fan, H.; Abualigah, L.; Abd Elaziz, M. Marine predators algorithm for forecasting confirmed cases of COVID-19 in Italy, USA, Iran and Korea. Int. J. Environ. Res. Public Health 2020, 17, 3520. [Google Scholar] [CrossRef]
- Abhari, R.S.; Marini, M.; Chokani, N. Covid-19 epidemic in switzerland: Growth prediction and containment strategy using artificial intelligence and big data. medRxiv 2020, 4, 1–10. [Google Scholar]
- Erraissi, A.; Banane, M. Machine Learning model to predict the number of cases contaminated by COVID-19. Int. J. Comput. Digit. Syst. 2020, 9, 1–11. [Google Scholar]
- Carrillo-Larco, R.M.; Castillo-Cara, M. Using country-level variables to classify countries according to the number of confirmed COVID-19 cases: An unsupervised machine learning approach. Wellcome Open Res. 2020, 5, 56. [Google Scholar] [CrossRef] [PubMed]
- Niazkar, M.; Niazkar, H.R. Covid-19 outbreak: Application of multi-gene genetic programming to country-based prediction models. Electron. J. Gen. Med. 2020, 17, 1–7. [Google Scholar] [CrossRef]
- Salgotra, R.; Gandomi, M.; Gandomi, A.H. Time series analysis and forecast of the COVID-19 pandemic in India using genetic programming. Chaos Solitons Fractals 2020, 138, 109945. [Google Scholar] [CrossRef] [PubMed]
- Salgotra, R.; Gandomi, M.; Gandomi, A.H. Evolutionary modelling of the COVID-19 pandemic in fifteen most affected countries. Chaos Solitons Fractals 2020, 140, 110118. [Google Scholar] [CrossRef]
- Rayungsari, M.; Aufin, M.; Imamah, N. Parameters estimation of generalized richards model for covid-19 cases in indonesia using genetic algorithm. Jambura J. Biomath. (JJBM) 2020, 1, 25–30. [Google Scholar] [CrossRef]
- Rouabah, M.T.; Tounsi, A.; Belaloui, N.E. Early dynamics of COVID-19 in Algeria: A model-based study. arXiv 2020, arXiv:2005.13516. [Google Scholar]
- Yousefpour, A.; Jahanshahi, H.; Bekiros, S. Optimal policies for control of the novel coronavirus disease (COVID-19) outbreak. Chaos Solitons Fractals 2020, 136, 109883. [Google Scholar] [CrossRef]
- Behnood, A.; Golafshani, E.M.; Hosseini, S.M. Determinants of the infection rate of the COVID-19 in the US using ANFIS and virus optimization algorithm (VOA). Chaos Solitons Fractals 2020, 139, 110051. [Google Scholar] [CrossRef] [PubMed]
- Howard, D. Genetic Programming visitation scheduling solution can deliver a less austere COVID-19 pandemic population lockdown. arXiv 2020, arXiv:2006.10748. [Google Scholar]
- Ghosh, S.; Bhattacharya, S. A data-driven understanding of COVID-19 dynamics using sequential genetic algorithm based probabilistic cellular automata. Appl. Soft Comput. 2020, 96, 106692. [Google Scholar] [CrossRef] [PubMed]
- Hosseini, E.; Ghafoor, K.Z.; Sadiq, A.S.; Guizani, M.; Emrouznejad, A. Covid-19 optimizer algorithm, modeling and controlling of coronavirus distribution process. IEEE J. Biomed. Health Inform. 2020, 24, 2765–2775. [Google Scholar] [CrossRef] [PubMed]
- Higazy, M.; Alyami, M.A. New Caputo-Fabrizio fractional order SEIASqEqHR model for COVID-19 epidemic transmission with genetic algorithm based control strategy. Alex. Eng. J. 2020, 59, 4719–4736. [Google Scholar] [CrossRef]
- Elmousalami, H.H.; Hassanien, A.E. Day level forecasting for Coronavirus Disease (COVID-19) spread: Analysis, modeling and recommendations. arXiv 2020, arXiv:2003.07778. [Google Scholar]
- Kwuimy, C.; Nazari, F.; Jiao, X.; Rohani, P.; Nataraj, C. Nonlinear dynamic analysis of an epidemiological model for COVID-19 including public behavior and government action. Nonlinear Dyn. 2020, 101, 1545–1559. [Google Scholar] [CrossRef] [PubMed]
- Anđelić, N.; Baressi Šegota, S.; Lorencin, I.; Mrzljak, V.; Car, Z. Estimation of COVID-19 epidemic curves using genetic programming algorithm. Health Inform. J. 2021, 27, 1460458220976728. [Google Scholar] [CrossRef] [PubMed]
- Ardabili, S.; Mosavi, A.; Band, S.S.; Varkonyi-Koczy, A.R. Coronavirus Disease (COVID-19) Global Prediction Using Hybrid Artificial Intelligence Method of ANN Trained with Grey Wolf Optimizer. medRxiv 2020, 10, 1–4. [Google Scholar]
- Anđelić, N.; Baressi Šegota, S.; Lorencin, I.; Jurilj, Z.; Šušteršič, T.; Blagojević, A.; Protić, A.; Ćabov, T.; Filipović, N.; Car, Z. Estimation of COVID-19 Epidemiology Curve of the United States Using Genetic Programming Algorithm. Int. J. Environ. Res. Public Health 2021, 18, 959. [Google Scholar] [CrossRef]
- Pedregosa, F.; Varoquaux, G.; Gramfort, A.; Michel, V.; Thirion, B.; Grisel, O.; Blondel, M.; Prettenhofer, P.; Weiss, R.; Dubourg, V.; et al. Scikit-learn: Machine learning in Python. J. Mach. Learn. Res. 2011, 12, 2825–2830. [Google Scholar]
- Wang, W.; Wang, S.; Gao, J.; Zhang, M.; Chen, G.; Ng, T.K.; Ooi, B.C. Rafiki: Machine learning as an analytics service system. arXiv 2018, arXiv:1804.06087. [Google Scholar] [CrossRef]
- Ketkar, N. Introduction to keras. In Deep Learning with Python; Springer: Berlin, Germany, 2017; pp. 97–111. [Google Scholar]
- Hochreiter, S.; Schmidhuber, J. Long short-term memory. Neural Comput. 1997, 9, 1735–1780. [Google Scholar] [CrossRef] [PubMed]
- Song, X.; Liu, Y.; Xue, L.; Wang, J.; Zhang, J.; Wang, J.; Jiang, L.; Cheng, Z. Time-series well performance prediction based on Long Short-Term Memory (LSTM) neural network model. J. Pet. Sci. Eng. 2020, 186, 106682. [Google Scholar] [CrossRef]
- Nagelkerke, N.J. A note on a general definition of the coefficient of determination. Biometrika 1991, 78, 691–692. [Google Scholar] [CrossRef]
- Saunders, L.J.; Russell, R.A.; Crabb, D.P. The coefficient of determination: What determines a useful R2 statistic? Investig. Ophthalmol. Vis. Sci. 2012, 53, 6830–6832. [Google Scholar] [CrossRef] [PubMed]











| Item | Objective | Explanation | 
|---|---|---|
| 5 | Eligibility criteria | Articles that were included in this review were chosen according to the inclusion and exclusion criteria. The main inclusion criteria were to only include publications that are thematically linked with the COVID-19 pandemic. Furthermore, only articles where an AI-based approach was used in COVID-19 spread modeling were included in this systematic review. Articles related to spreading modeling without AI application and articles where AI was used in other COVID-19 related problems (e.g., clinical problems) were excluded from the review. All included studies were sorted into two groups: studies related to ML and studies related to evolutionary algorithms. | 
| 6 | Information sources | The search for studies that were included in this systematic review was performed through multiple scientific databases and registers. Due to the specificity of the COVID-19 pandemic as a relatively new scientific challenge, databases of scientific papers available in open access were used. Articles collected for this review were founded by searching through the following bases: Google scholar, The Multidisciplinary Preprint Platform, PubMed, Web of Science, Arxiv, and MedArxiv. All databases were searched between 15th December 2020 and 10th April 2021. | 
| 7 | Search strategy | The search for publications was performed with search filters that assure Eligibility criteria explained by PRISMA item 5. Furthermore, only articles available in open access were included in this systematic review. | 
| 8 | Selection process | Determination whether the article fits the inclusion criteria is performed by multiple reviewers. All screenings were independent and the minimal number of reviewers that have screened one article is three. | 
| 9 | Data collection process | Data collected from all reports are collected from the results and conclusion sections of the articles, as well as abstracts. As stated in item 8, the minimal number of three reviewers was assigned to one article. | 
| 10a | Data items | All articles were evaluated according to regression measures used for evaluation of AI-based regressors (R2-score, Accuracy, MAE, RMSE). | 
| 10b | All articles that do not have quantifiable results are excluded. These criteria are derived from the assumption that articles without quantifiable results can not be compared with other studies. | |
| 11 | Study risk of bias assessment | To access bias, during the reviewing process, at least three reviewers were assigned to one study. During the aforementioned process, the work of all reviewers was independent. | 
| 12 | Effect measures | To unify the results of the reviewing process, only articles that have passed the criteria of all reviewers were included in the systematic review. | 
| 13a | Synthesis methods | To define the impact of AI methods used on regression performances, three different syntheses were performed. The first synthesis is related to the comparison of ANN-based methods. The second synthesis is performed of RNN-based regression methods. Finally, the third synthesis was performed to compare methods based on evolutionary algorithms. | 
| 13b | To synthesize the findings, all results were sorted according to three categories: the number of infected cases, the number of recovered patients, and the number of deceased patients. | |
| 13c | All three syntheses were concluded by tabulating the results according to the three described categories. | |
| 13d | Due to the multiplicity of metrics used in various studies, synthesis is performed as a qualitative comparison of achieved results. Such an approach was chosen due to the impossibility of performing a meta-analysis. | |
| 13e | Possible causes of heterogeneity among study results were not explored. | |
| 13f | To achieve the robustness of the performed syntheses, analysis of the distributions of the algorithms used were performed. Such an approach was used to prevent excessive deviation of the conducted syntheses. | |
| 14 | Reporting bias assessment | To assess the risk of bias, syntheses were performed independently by multiple reviewers. | 
| 15 | Certainty assessment | To assess certainty in the body of evidence, syntheses were performed independently by multiple reviewers. | 
| DATE | CC | Country | WHOR | CN | CC | DN | DC | 
|---|---|---|---|---|---|---|---|
| … | |||||||
| 14/02/2021 | DZ | Algeria | AFRO | 210 | 110,513 | 3 | 2935 | 
| 15/02/2021 | DZ | Algeria | AFRO | 198 | 110,711 | 4 | 2939 | 
| 16/02/2021 | DZ | Algeria | AFRO | 183 | 110,894 | 4 | 2943 | 
| 17/02/2021 | DZ | Algeria | AFRO | 175 | 111,069 | 2 | 2945 | 
| 03/01/2020 | AS | American Samoa | WPRO | 0 | 0 | 0 | 0 | 
| 04/01/2020 | AS | American Samoa | WPRO | 0 | 0 | 0 | 0 | 
| 05/01/2020 | AS | American Samoa | WPRO | 0 | 0 | 0 | 0 | 
| … | |||||||
| Province/ State | Country/ Region | Lat | Long | 1/22 | 1/23 | … | 3/21 | 3/22 | … | 
|---|---|---|---|---|---|---|---|---|---|
| Thailand | 15 | 101 | 2 | 3 | 411 | 599 | |||
| Japan | 36 | 138 | 2 | 1 | 1007 | 1086 | |||
| Singapore | 1.2833 | 103.8333 | 0 | 1 | 432 | 455 | |||
| Nepal | 28.1667 | 84.25 | 0 | 0 | 1 | 2 | |||
| Malaysia | 2.5 | 112.5 | 0 | 0 | … | 1183 | 1306 | … | |
| British Columbia | Canada | 49.2827 | −123.121 | 0 | 0 | 424 | 424 | ||
| Victoria | Australia | −37.8136 | 144.9631 | 0 | 0 | 229 | 296 | ||
| Queensland | Australia | −28.0167 | 153.4 | 0 | 0 | 221 | 221 | 
| Date | C | D | Country | geoID | CC | POP | Continent | Cumulative for 14 Days per 100,000 | 
|---|---|---|---|---|---|---|---|---|
| … | ||||||||
| 25/07/2020 | 157 | 1 | China | CN | CHN | Asia | 0.081323 | |
| 24/07/2020 | 139 | 1 | China | CN | CHN | Asia | 0.073163 | |
| 23/07/2020 | 135 | 0 | China | CN | CHN | Asia | 0.066677 | |
| 22/07/2020 | 74 | 2 | China | CN | CHN | Asia | 0.059563 | |
| 21/07/2020 | 84 | 0 | China | CN | CHN | Asia | 0.055866 | |
| 20/07/2020 | 130 | 0 | China | CN | CHN | Asia | 0.051751 | |
| 19/07/2020 | 80 | 1 | China | CN | CHN | Asia | 0.043661 | |
| … | ||||||||
| Paper | Method | Metric | Result | ||
|---|---|---|---|---|---|
| [69] | MLP | Confirmed | 0.94 | ||
| Deceased | 0.986 | ||||
| Recovered | 0.781 | ||||
| [87] | ANN | MSE | 557,422 | ||
| MAE | 23.85 | ||||
| [71] | ANN | Getis-Ord Gi* | p < 0.05 | ||
| [75] | MLP (ISA-MFN) | USA | 13,131.18 | ||
| Italy | 2757.33 | ||||
| Spain | 5748.39 | ||||
| RMSE | USA | 0.92 | |||
| Italy | 0.99 | ||||
| Spain | 0.96 | ||||
| [76] | ANN | 0.99 | |||
| MSE | |||||
| [77] | MLP | 7.75 | |||
| RMSE | 10.41 | ||||
| MAE | 0.99 | ||||
| [78] | MLP | MSE | West Java | Active | 36.29 | 
| Confirmed | 29.05 | ||||
| Recovered | 2.19 | ||||
| Deceased | 0.06 | ||||
| Jakarta | Active | 3.21 | |||
| Confirmed | 19.78 | ||||
| Recovered | 39.24 | ||||
| Deceased | 0.72 | ||||
| [79] | ANN | 0.76 | |||
| [80] | MLP | Accuracy | 0.87 | ||
| 0.92 | |||||
| Precision | 0.87 | ||||
| Recall | 0.99 | ||||
| AUC | 0.63 | ||||
| [81] | ANN Ensemble | RMSE | Confirmed | 1554.03 | |
| Deceased | 162.16 | ||||
| MSE | Confirmed | 2,415,010.11 | |||
| Deceased | 26,297.27 | ||||
| [82] | ANN | MAE | 0.0144 | ||
| MAPE | 13.29% | ||||
| [85] | MLP | MRE | 4.20% | ||
| Paper | Method | Metric | Result | ||
|---|---|---|---|---|---|
| [88] | RNN | RMSLE | 0.5 | ||
| [95] | LSTM | MRE | Brazil | 3.66% | |
| Singapore | 2.39% | ||||
| New Zeland | 0.74% | ||||
| Taiwan | 0.40% | ||||
| Finland | 10.7% | ||||
| [96] | LSTM | MSE | Saudi Arabia | Confirmed | 0.8111 | 
| Deceased | 0.0914 | ||||
| Italy | Confirmed | 0.1426 | |||
| Deceased | 0.09302 | ||||
| Spain | Confirmed | 0.0572 | |||
| Deceased | 0.01355 | ||||
| RMSE | Saudi Arabia | Confirmed | 0.9006 | ||
| Deceased | 0.3024 | ||||
| Italy | Confirmed | 0.3777 | |||
| Deceased | 0.0196 | ||||
| Spain | Confirmed | 0.2296 | |||
| Deceased | 0.1164 | ||||
| Mean Error | Saudi Arabia | Confirmed | 0.8811 | ||
| Deceased | 0.1290 | ||||
| Italy | Confirmed | 0.3585 | |||
| Deceased | 0.2991 | ||||
| Spain | Confirmed | 0.1949 | |||
| Deceased | 0.0364 | ||||
| [97] | LSTM | RMSE | Saudi Arabia | 111.52 | |
| Sweden | 1756.58 | ||||
| Argentina | 2795.88 | ||||
| Indonesia | 3691.23 | ||||
| [98] | LSTM | RMSE | 601.2 | ||
| [99] | LSTM | RMSE | 27.187 | ||
| [100] | LSTM | Normalized RMSE | 0.01 | ||
| [101] | LSTM | RMSE | Confirmed | 1103.5 | |
| Recovered | 329 | ||||
| Deceased | 101.9 | ||||
| [103] | LSTM | RMSE | 947.7027 | ||
| [106] | LSTM | RMSE | 63.88 | ||
| [108] | LSTM | RMSE | 34.83 | ||
| 45.70 | |||||
| Accuracy | 93.4 | ||||
| 92.6 | |||||
| [109] | LSTM | RMSE | 6 neurons | 2994.85 | |
| 1 neuron | 3331.93 | ||||
| [110] | LSTM | AUC | 0.625 | ||
| 0.9189 | |||||
| [111] | LSTM | MAPE | Weekly | 8% | |
| Daily | 3% | ||||
| Paper | Method | Metrics | Score | |
|---|---|---|---|---|
| [139] | GP | Confirmed | 0.9999 | |
| Deaths | 0.9997 | |||
| RMSE | Confirmed | 5.5574 | ||
| Deceased | 90.1863 | |||
| [140] | GP | Confirmed | 0.9999 | |
| Deceased | 0.9994 | |||
| [141] | GA | MAE | 45.079011 | |
| [142] | GA | MRE | 5% | |
| [149] | GA | Mean Aboslute Deviation | 3385.65 | |
| MSE | 20,050,015.56 | |||
| RMSE | 4477.72 | |||
| MAPE | 9.68 | |||
| [151] | GP | Confirmed | 0.999 | |
| Recovered | 0.998 | |||
| Deceased | 0.999 | |||
| [153] | GP | Active for entire USA | 0.9933 | |
| [152] | MAPE | 0.114 | ||
| Publisher’s Note: MDPI stays neutral with regard to jurisdictional claims in published maps and institutional affiliations. | 
© 2021 by the authors. Licensee MDPI, Basel, Switzerland. This article is an open access article distributed under the terms and conditions of the Creative Commons Attribution (CC BY) license (https://creativecommons.org/licenses/by/4.0/).
Share and Cite
Musulin, J.; Baressi Šegota, S.; Štifanić, D.; Lorencin, I.; Anđelić, N.; Šušteršič, T.; Blagojević, A.; Filipović, N.; Ćabov, T.; Markova-Car, E. Application of Artificial Intelligence-Based Regression Methods in the Problem of COVID-19 Spread Prediction: A Systematic Review. Int. J. Environ. Res. Public Health 2021, 18, 4287. https://doi.org/10.3390/ijerph18084287
Musulin J, Baressi Šegota S, Štifanić D, Lorencin I, Anđelić N, Šušteršič T, Blagojević A, Filipović N, Ćabov T, Markova-Car E. Application of Artificial Intelligence-Based Regression Methods in the Problem of COVID-19 Spread Prediction: A Systematic Review. International Journal of Environmental Research and Public Health. 2021; 18(8):4287. https://doi.org/10.3390/ijerph18084287
Chicago/Turabian StyleMusulin, Jelena, Sandi Baressi Šegota, Daniel Štifanić, Ivan Lorencin, Nikola Anđelić, Tijana Šušteršič, Anđela Blagojević, Nenad Filipović, Tomislav Ćabov, and Elitza Markova-Car. 2021. "Application of Artificial Intelligence-Based Regression Methods in the Problem of COVID-19 Spread Prediction: A Systematic Review" International Journal of Environmental Research and Public Health 18, no. 8: 4287. https://doi.org/10.3390/ijerph18084287
APA StyleMusulin, J., Baressi Šegota, S., Štifanić, D., Lorencin, I., Anđelić, N., Šušteršič, T., Blagojević, A., Filipović, N., Ćabov, T., & Markova-Car, E. (2021). Application of Artificial Intelligence-Based Regression Methods in the Problem of COVID-19 Spread Prediction: A Systematic Review. International Journal of Environmental Research and Public Health, 18(8), 4287. https://doi.org/10.3390/ijerph18084287
 
         
                                                






 
       