The Pathways Linking to Sleep Habits among Children and Adolescents: A Complete Survey at Setagaya-ku, Tokyo
Abstract
1. Introduction
2. Materials and Methods
2.1. Ethics Approval
2.2. Participants and the Survey Period
2.3. Hypothetical Model
2.3.1. Neighborhood Social Capital and Parental Lifestyle
2.3.2. Parental Lifestyle and Children’s Lifestyle
2.3.3. Physical Activity/Screen Time and Sleep Habits
2.4. Questionnaire and Procedure
2.5. Data Analysis
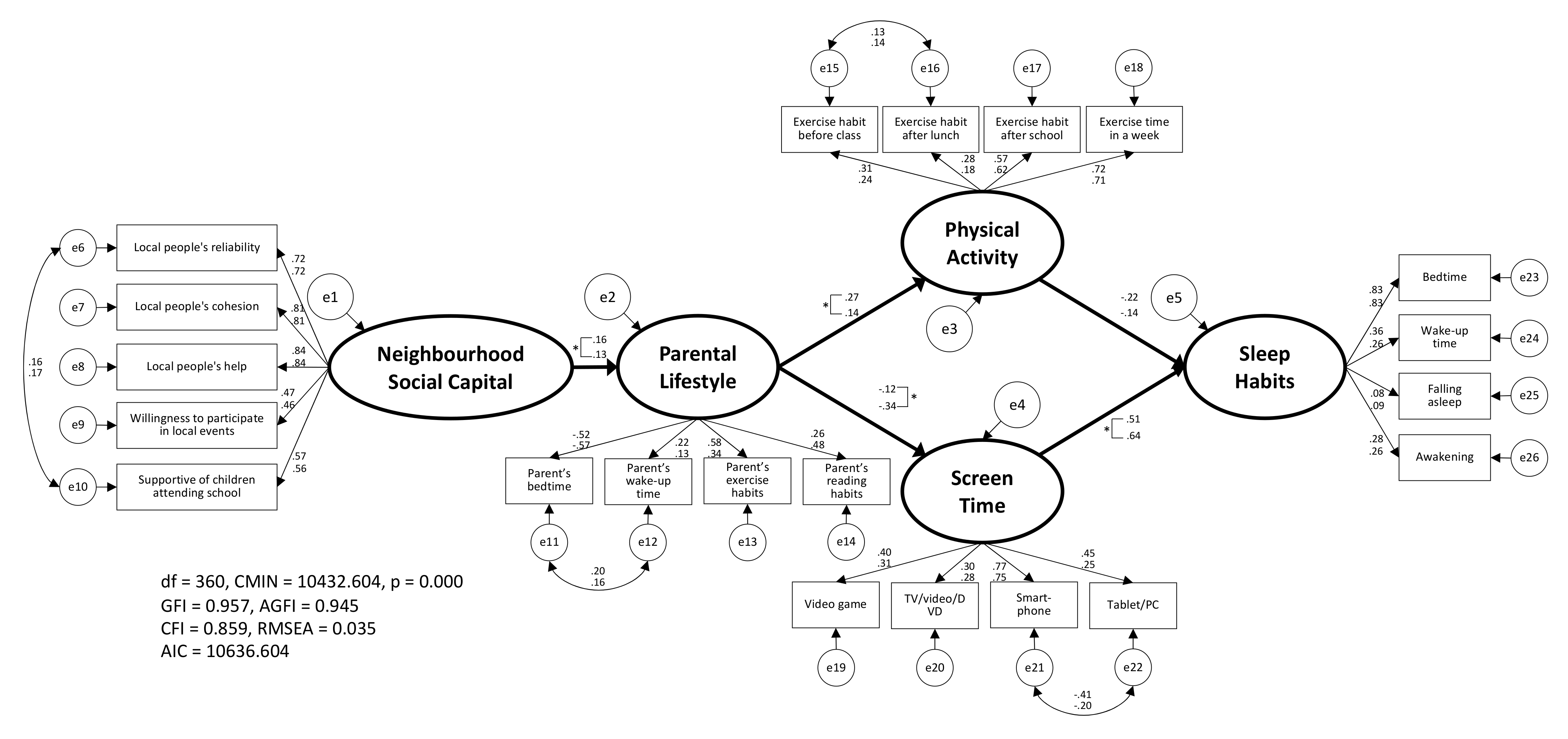
3. Results
4. Discussion
5. Limitations
6. Conclusions
Author Contributions
Funding
Institutional Review Board Statement
Informed Consent Statement
Data Availability Statement
Acknowledgments
Conflicts of Interest
Appendix A
| B | Bootstrap SE | β | 95%CI | |
|---|---|---|---|---|
| All samples | ||||
| Neighborhood Social Capital → Parental Lifestyle (H1) | 0.134 * | 0.013 | 0.145 | 0.122:0.167 |
| Parental Lifestyle → Physical Activity (H2) | 0.053 * | 0.004 | 0.226 | 0.196:0.255 |
| Parental Lifestyle → Screen Time (H3) | −10.278 * | 1.130 | −0.225 | −0.282:−0.181 |
| Physical Activity → Sleep Habits (H4) | −1.371 * | 0.082 | −0.198 | −0.226:−0.173 |
| Screen Time → Sleep Habits (H5) | 0.020 * | 0.003 | 0.560 | 0.520:0.609 |
| Sex (boys/girls) | ||||
| Configural invariance model | ||||
| Neighborhood Social Capital → Parental Lifestyle (H1) | 0.193 */0.091 * | 0.023/0.013 | 0.157/0.134 | 0.128:0.187/0.103:0.165 |
| Parental Lifestyle → Physical Activity (H2) | 0.051 */0.033 * | 0.004/0.005 | 0.270/0.144 | 0.236:0.307/0.100:0.185 |
| Parental Lifestyle → Screen Time (H3) | −5.576 */−13.052 * | 1.460/1.819 | −0.122/−0.342 | −0.183:−0.065/−0.428:−0.276 |
| Physical Activity → Sleep Habits (H4) | −1.424 */−1.357 * | 0.098/0.178 | −0.220/−0.141 | −0.260:−0.185/−0.177:−0.104 |
| Screen Time → Sleep Habits (H5) | 0.014 */0.037 * | 0.002/0.008 | 0.511/0.637 | 0.468:0.559/0.566:0.728 |
| School stage (Elementary school/Junior high school) | ||||
| Configural invariance model | ||||
| Neighborhood Social Capital → Parental Lifestyle (H1) | 0.186 */0.182 * | 0.017/0.033 | 0.158/0.104 | 0.134:0.184/0.058:0.155 |
| Parental Lifestyle → Physical Activity (H2) | 0.039 */0.031 * | 0.003/0.007 | 0.221/0.257 | 0.185:0.256/0.194:0.312 |
| Parental Lifestyle → Screen Time (H3) | −1.154/−1.415 | 0.609/1.451 | −0.042/−0.029 | −0.084:0.001/−0.091:0.015 |
| Physical Activity → Sleep Habits (H4) | −0.942 */−1.042 * | 0.069/0.113 | −0.252/−0.227 | −0.284:−0.220/−0.267:−0.185 |
| Screen Time → Sleep Habits (H5) | 0.006 */0.003 * | 0.001/0.001 | 0.260/0.271 | 0.202:0.314/0.213:0.331 |
References
- World Health Organization Regional Office for Europe. WHO Technical Meeting on Sleep and Health. Available online: www.ilo.org/wcmsp5/groups/public/---ed_protect/---protrav/---safework/documents/publication/wcms_118388.pdf (accessed on 27 April 2021).
- World Health Organization. International Classification of Diseases 11th Revision (ICD-11). Available online: Icd.who.int/browse11/l-m/en (accessed on 27 April 2021).
- Japan Society of School Health. Health Status Surveillance of School Children, Project Report. Available online: www.hokenkai.or.jp/en/PDF/201702_Report.pdf (accessed on 27 April 2021).
- Olds, T.; Maher, C.; Blunden, S.; Matricciani, L. Normative data on the sleep habits of Australian children and adolescents. Sleep 2010, 33, 1381–1388. [Google Scholar] [CrossRef][Green Version]
- United Nations, Committee on the Rights of the Child. Concluding Observations on the Combined Fourth and Fifth Periodic Reports of Japan. Available online: Undocs.org/CRC/C/JPN/CO/4-5 (accessed on 27 April 2021).
- Bronfenbrenner, U.; Evans, G.W. Developmental science in the 21st century: Emerging questions, theoretical models, research designs and empirical findings. Soc. Dev. 2000, 9, 115–125. [Google Scholar] [CrossRef]
- Noi, S.; Shikano, A. Melatonin metabolism and living conditions among children on weekdays and holidays, and living factors related to melatonin metabolism. Sch. Health 2011, 7, 25–34. [Google Scholar] [CrossRef]
- Stone, M.R.; Stevens, D.; Faulkner, G.E. Maintaining recommended sleep throughout the week is associated with increased physical activity in children. Prev. Med. 2013, 56, 112–117. [Google Scholar] [CrossRef] [PubMed]
- Vallance, J.K.; Buman, M.P.; Stevinson, C.; Lynch, B.M. Associations of overall sedentary time and screen time with sleep outcomes. Am. J. Health Behav. 2015, 39, 62–67. [Google Scholar] [CrossRef] [PubMed]
- Kohyama, J. Short sleep in pupils in Japan: Current status and associated factors. OBM Neurobiol. 2019, 3, 1. [Google Scholar] [CrossRef]
- Van den Bulck, J. Television viewing, computer game playing, and Internet use and self-reported time to bed and time out of bed in secondary-school children. Sleep 2004, 27, 101–104. [Google Scholar] [CrossRef]
- Hale, L.; Guan, S. Screen time and sleep among school-aged children and adolescents: A systematic literature review. Sleep Med. Rev. 2015, 21, 50–58. [Google Scholar] [CrossRef]
- Carter, B.; Rees, P.; Hale, L.; Bhattacharjee, D.; Paradkar, M.S. Association between portable screen-based media device access or use and sleep outcomes: A systematic review and meta-analysis. JAMA Pediatr. 2016, 170, 1202–1208. [Google Scholar] [CrossRef]
- LeBlanc, A.G.; Katzmarzyk, P.T.; Barreira, T.V.; Broyles, S.T.; Chaput, J.P.; Church, T.S.; Fogelholm, M.; Harrington, D.M.; Hu, G.; Kuriyan, R.; et al. Correlates of Total Sedentary Time and Screen Time in 9-11 Year-Old Children around the World: The International Study of Childhood Obesity, Lifestyle and the Environment. PLoS ONE 2015, 10, e0129622. [Google Scholar] [CrossRef]
- Smith, L.; Gardner, B.; Hamer, M. Childhood correlates of adult TV viewing time: A 32-year follow-up of the 1970 British Cohort Study. J. Epidemiol. Community Health 2015, 69, 309–313. [Google Scholar] [CrossRef]
- Gebremariam, M.K.; Altenburg, T.M.; Lakerveld, J.; Andersen, L.F.; Stronks, K.; Chinapaw, M.J.; Lien, N. Associations between socioeconomic position and correlates of sedentary behaviour among youth: A systematic review. Obes. Rev. 2015, 16, 988–1000. [Google Scholar] [CrossRef]
- Stamatakis, E.; Hillsdon, M.; Mishra, G.; Hamer, M.; Marmot, M. Television viewing and other screen-based entertainment in relation to multiple socioeconomic status indicators and area deprivation: The Scottish Health Survey 2003. J. Epidemiol. Community Health 2009, 63, 734–740. [Google Scholar] [CrossRef]
- Chen, W.-L.; Zhang, C.-G.; Cui, Z.-Y.; Wang, J.-Y.; Zhao, J.; Wang, J.-W.; Wang, X.; Yu, J.-M. The impact of social capital on physical activity and nutrition in China: The mediating effect of health literacy. BMC Public Health 2019, 19, 1713. [Google Scholar] [CrossRef]
- McCloskey, R.J.; Pei, F. The role of parenting stress in mediating the relationship between neighborhood social cohesion and depression and anxiety among mothers of young children in fragile families. J. Community Psychol. 2019, 47, 869–881. [Google Scholar] [CrossRef] [PubMed]
- Hu, L.; Bentler, P.M. Cutoff criteria for fit indexes in covariance structure analysis: Conventional criteria versus new alternatives. Struct. Equ. Model. 1999, 6, 1–55. [Google Scholar] [CrossRef]
- Schoeppe, S.; Liersch, S.; Röbl, M.; Krauth, C.; Walter, U. Mothers and Fathers Both Matter: The Positive Influence of Parental Physical Activity Modelling on Children’s Leisure-Time Physical Activity. Pediatr. Exerc. Sci. 2016, 28, 466–472. [Google Scholar] [CrossRef] [PubMed]
- Poulain, T.; Ludwig, J.; Hiemisch, A.; Hilbert, A.; Kiess, W. Media Use of Mothers, Media Use of Children, and Parent-Child Interaction Are Related to Behavioral Difficulties and Strengths of Children. Int. J. Environ. Res. Public Health 2019, 16, 4651. [Google Scholar] [CrossRef] [PubMed]
- Bertocci, M.A.; Dahl, R.E.; Williamson, D.E.; Iosif, A.M.; Birmaher, B.; Axelson, D.; Ryan, N.D. Subjective sleep complaints in pediatric depression: A controlled study and comparison with EEG measures of sleep and waking. J. Am. Acad. Child Adolesc. Psychiatry 2005, 44, 1158–1166. [Google Scholar] [CrossRef]
- Kaneita, Y.; Ohida, T.; Osaki, Y.; Tanihata, T.; Minowa, M.; Suzuki, K.; Wada, K.; Kanda, H.; Hayashi, K. Insomnia among Japanese adolescents: A nationwide representative survey. Sleep 2006, 29, 1543–1550. [Google Scholar] [CrossRef]
- Nawa, N.; Isumi, A.; Fujiwara, T. Community-level social capital, parental psychological distress, and child physical abuse: A multilevel mediation analysis. Soc. Psychiatry Psychiatr. Epidemiol. 2018, 53, 1221–1229. [Google Scholar] [CrossRef] [PubMed]
- Sampson, R.J.; Raudenbush, S.W.; Earls, F. Neighborhoods and violent crime: A multilevel study of collective efficacy. Science 1997, 277, 918–924. [Google Scholar] [CrossRef] [PubMed]
- Jung, M.; Lin, L.; Viswanath, K. Associations between health communication behaviors, neighborhood social capital, vaccine knowledge, and parents’ H1N1 vaccination of their children. Vaccine 2013, 31, 4860–4866. [Google Scholar] [CrossRef]
- Bollen, K.A.; Stine, R.A. Bootstrapping goodness-of-fit measures in structural equation models. Sociol. Methods Res. 1992, 21, 205–229. [Google Scholar] [CrossRef]
- Steptoe, A.; Peacey, V.; Wardle, J. Sleep duration and health in young adults. Arch. Intern. Med. 2006, 166, 1689–1692. [Google Scholar] [CrossRef] [PubMed]
- Hirshkowitz, M.; Whiton, K.; Albert, S.M.; Alessi, C.; Bruni, O.; DonCarlos, L.; Hazen, N.; Herman, J.; Katz, E.S.; Kheirandish-Gozal, L.; et al. National Sleep Foundation’s sleep time duration recommendations: Methodology and results summary. Sleep Health 2015, 1, 40–43. [Google Scholar] [CrossRef] [PubMed]
- Citizens and NGOs Association for the Convention on the Rights of the Child-Japan. The Childhood Impoverishment in Japan –under the Neo-Liberal and Neo-Nationalistic Momentum. Available online: https://tbinternet.ohchr.org/Treaties/CRC/Shared%20Documents/JPN/INT_CRC_NGO_JPN_29989_E.pdf (accessed on 27 April 2021).
- Tokyo Metropolitan Government. Survey on the Use of Mobile Phones, Smartphones, etc. by Young People at Home. Available online: https://www.metro.tokyo.lg.jp/tosei/hodohappyo/press/2020/04/06/documents/02.pdf (accessed on 27 April 2021).
- Wright, K.P., Jr.; McHill, A.W.; Birks, B.R.; Griffin, B.R.; Rusterholz, T.; Chinoy, E.D. Entrainment of the human circadian clock to the natural light-dark cycle. Curr. Biol. 2013, 23, 1554–1558. [Google Scholar] [CrossRef]
- Noi, S.; Shikano, A.; Suzuki, R.; Shimosato, S.; Toda, Y.; Yamagishi, H.; Nishimiya, H. The influence to melatonin metabolism of children by a long-term camp. Jpn. J. Hum. Growth Dev. Res. 2009, 41, 36–43. [Google Scholar] [CrossRef]
- Noi, S.; Shikano, A.; Toda, Y.; Ozawa, H. The biochemical influence on biorhythm in children by long-term camp (30 nights, 31 days). Jpn. J. Hum. Growth Dev. Res. 2013, 58, 25–33. [Google Scholar] [CrossRef][Green Version]
- Noi, S.; Shikano, A.; Yamada, N.; Tanaka, R.; Tanabe, K.; Tsuji, H. Effects of change in residence to a mountain village on children’s melatonin responses. Biol. Rhythm. Res. 2021, 52, 60–69. [Google Scholar] [CrossRef]
- Mishima, K.; Okawa, M.; Shimizu, T.; Hishikawa, Y. Diminished melatonin secretion in the elderly caused by insufficient environmental illumination. J. Clin. Endocrinol. Metab. 2001, 86, 129–134. [Google Scholar] [CrossRef]
- Lewy, A.J.; Wehr, T.A.; Goodwin, F.K.; Newsome, D.A.; Markey, S. Light suppresses melatonin secretion in humans. Science 1980, 210, 1267–1269. [Google Scholar] [CrossRef]
- Aoki, H.; Yamada, N.; Ozeki, Y.; Yamane, H.; Kato, N. Minimum light intensity required to suppress nocturnal melatonin concentration in human saliva. Neurosci. Lett. 1998, 252, 91–94. [Google Scholar] [CrossRef]
- Zeitzer, J.M.; Dijk, D.J.; Kronauer, R.; Brown, E.; Czeisler, C. Sensitivity of the human circadian pacemaker to nocturnal light: Melatonin phase resetting and suppression. J. Physiol. 2000, 526 Pt 3, 695–702. [Google Scholar] [CrossRef]
- Miyazaki, T.; Hashimoto, S.; Masubuchi, S.; Honma, S.; Honma, K.I. Phase-advance shifts of human circadian pacemaker are accelerated by daytime physical exercise. Am. J. Physiol. Regul. Integr. Comp. Physiol. 2001, 281, R197–R205. [Google Scholar] [CrossRef] [PubMed]
- Buxton, O.M.; Lee, C.W.; L’Hermite-Balériaux, M.; Turek, F.W.; Van Cauter, E. Exercise elicits phase shifts and acute alterations of melatonin that vary with circadian phase. Am. J. Physiol. Regul. Integr. Comp. Physiol. 2003, 284, R714–R724. [Google Scholar] [CrossRef] [PubMed]
- Owens, J.; Drobnich, D.; Baylor, A.; Lewin, D. School start time change: An in-depth examination of school districts in the United States. Mind Brain Educ. 2014, 8, 182–213. [Google Scholar] [CrossRef]
- Thacher, P.V.; Onyper, S.V. Longitudinal Outcomes of Start Time Delay on Sleep, Behavior, and Achievement in High School. Sleep 2016, 39, 271–281. [Google Scholar] [CrossRef] [PubMed]
- Cabinet Office. White Paper on the National Lifestyle 2007. Available online: Warp.da.ndl.go.jp/info:ndljp/pid/9990748/www5.cao.go.jp/seikatsu/whitepaper/h19/06_eng/index.html (accessed on 27 April 2021).
- OECD. Society at a Glance 2019. Available online: www.oecd-ilibrary.org/docserver/soc_glance-2019-en.pdf?expires=1593062714&id=id&accname=guest&checksum=1D2BDB908256F18DA7963E2CFC928045 (accessed on 27 April 2021).
- De Clercq, B.; Abel, T.; Moor, I.; Elgar, F.J.; Lievens, J.; Sioen, I.; Braeckman, L.; Deforche, B. Social inequality in adolescents’ healthy food intake: The interplay between economic, social and cultural capital. Eur. J. Public Health 2017, 27, 279–286. [Google Scholar] [CrossRef] [PubMed][Green Version]
- Pinxten, W.; Lievens, J. The importance of economic, social and cultural capital in understanding health inequalities: Using a Bourdieu-based approach in research on physical and mental health perceptions. Sociol. Health Illn. 2014, 36, 1095–1110. [Google Scholar] [CrossRef] [PubMed]
- Vickery, C. The time-poor: A new look at poverty. J. Hum. Resour. 1977, 12, 27–48. [Google Scholar] [CrossRef]





| n = 22,385 | Boys | Girls | ||||
|---|---|---|---|---|---|---|
| ES 3rd–4th | ES 5th–6th | JHS 7th–9th | ES 3rd–4th | ES 5th–6th | JHS 7th–9th | |
| n = 4348 | n = 3968 | n = 3327 | n = 4002 | n = 3760 | n = 2980 | |
| Sleep Habits | ||||||
| Bedtime (mean ± SD, h:m) | 21:47 ± 43 | 22:11 ± 48 | 23:28 ± 82 | 21:52 ± 43 | 22:19 ± 48 | 23:35 ± 76 |
| Wake-up time (mean ± SD, h:m) | 6:51 ± 33 | 6:56 ± 36 | 6:58 ± 42 | 6:54 ± 32 | 6:57 ± 38 | 6:52 ± 39 |
| Sleep duration (mean ± SD, hhmm) | 9h04m ± 44m | 8h44m ± 49m | 7h29m ± 82m | 9h01m ± 45m | 8h38m ± 51m | 7h17m ± 75m |
| Sleep problems 1 | ||||||
| Sleep onset (%) | 19.7 | 19.8 | 19.5 | 19.6 | 19.2 | 19.5 |
| Bad awakening (%) | 29.2 | 35.7 | 44.0 | 33.8 | 40.9 | 50.5 |
| Nocturnal awakening (%) | 12.5 | 11.4 | 9.1 | 11.5 | 9.2 | 8.2 |
| Physical Activity 1 | ||||||
| Exercise habit before class (%) | 40.5 | 31.9 | 16.7 | 23.6 | 18.4 | 13.2 |
| Exercise habit after lunch (%) | 87.0 | 78.6 | 55.5 | 73.4 | 57.2 | 30.3 |
| Exercise habit after school (%) | 72.6 | 66.9 | 68.2 | 66.9 | 62.8 | 55.3 |
| Exercise time in a week (mean ± D, hhmm) | 9h22m ± 461m | 8h34m ± 450m | 8h28m ± 451m | 5h49m ± 327m | 5h17m ± 331m | 6h22m ± 417m |
| Screen Time | ||||||
| Video game (mean ± D, hhmm) | 0h39m ± 60m | 0h44m ± 77m | 1h16m ± 118m | 0h19m ± 48m | 0h21m ± 46m | 0h34m ± 87m |
| TV/video/DVD (mean ± D, hhmm) | 1h19m ± 79m | 1h24m ± 88m | 1h45m ± 117m | 1h28m ± 100m | 1h32m ± 89m | 1h59m ± 117m |
| Smart phone (mean ± D, hhmm) | 0h12m ± 39m | 0h27m ± 64m | 2h11m ± 144m | 0h13m ± 39m | 0h36m ± 76m | 2h30m ± 139m |
| Tablet/PC (mean ± D, hhmm) | 0h25m ± 52m | 0h34m ± 61m | 0h52m ± 112m | 0h20m ± 45m | 0h27m ± 62m | 0h34m ± 83m |
| Screen time of 2 h or more (%) 2 | 59.6 | 70.8 | 91.1 | 52.9 | 65.0 | 89.5 |
| n = 22,385 | Boy’s Parent | Girl’s Parent | ||||
|---|---|---|---|---|---|---|
| ES 3rd–4th | ES 5th–6th | JHS 7th–9th | ES 3rd–4th | ES 5th–6th | JHS 7th–9th | |
| n = 4348 | n = 3968 | n = 3327 | n = 4002 | n = 3760 | n = 2980 | |
| Lifestyle | ||||||
| Bedtime (mean ± SD, h:m) | 22:58 ± 80 | 23:09 ± 73 | 23:34 ± 69 | 23:00 ± 77 | 23:14 ± 72 | 23:39 ± 72 |
| Wake-up time (mean ± SD, h:m) | 6:25 ± 46 | 6:27 ± 46 | 6:26 ± 53 | 6:25 ± 44 | 6:26 ± 44 | 6:26 ± 54 |
| Sleep duration (mean ± SD, hhmm) | 7h26m ± 85m | 7h17m ± 82m | 6h52m ± 73m | 7h24m ± 85m | 7h11m ± 79m | 6h46m ± 68m |
| Exercise habits | ||||||
| 1: Several days per month (%) | 41.2 | 40.5 | 38.6 | 44.6 | 43.7 | 46.2 |
| 2: 1 or 2 days per week (%) | 27.2 | 27.2 | 25.1 | 28.0 | 28.9 | 23.5 |
| 3: 3 or 4 days per week (%) | 14.5 | 14.6 | 15.4 | 14.3 | 13.8 | 14.4 |
| 4: 5 or 6 days per week (%) | 7.5 | 8.0 | 12.7 | 7.0 | 6.4 | 9.5 |
| 5: Every day (%) | 9.6 | 9.7 | 8.2 | 6.2 | 7.2 | 6.5 |
| Reading habits | ||||||
| 1: Did not (%) | 27.9 | 30.3 | 41.5 | 26.5 | 27.3 | 41.7 |
| 2: 1 book per month (%) | 21.9 | 22.8 | 23.8 | 19.3 | 21.5 | 22.3 |
| 3: 2–3 books per month (%) | 27.6 | 27.3 | 23.0 | 27.7 | 28.1 | 23.6 |
| 4: 4–7 books per month (%) | 13.4 | 12.2 | 7.5 | 14.5 | 13.3 | 8.1 |
| 5: 8–11 books per month (%) | 4.0 | 3.7 | 1.7 | 5.1 | 4.2 | 2.0 |
| 6: More than 12 books per month (%) | 5.2 | 3.8 | 2.5 | 6.8 | 5.7 | 2.3 |
| Neighborhood Social Capital 1 | ||||||
| Local people are reliable. | 65.3 | 64.9 | 64.6 | 64.5 | 64.1 | 64.5 |
| Local people have a strong cohesion. | 38.9 | 39.8 | 38.5 | 37.4 | 39.3 | 39.7 |
| Local people are happy to help neighbors. | 42.8 | 44.0 | 43.1 | 42.5 | 43.0 | 42.3 |
| I want to participate in local events. | 51.8 | 45.1 | 43.5 | 53.0 | 47.6 | 44.7 |
| Local people are supportive of children attending school. | 65.1 | 64.5 | 60.6 | 64.4 | 65.0 | 60.0 |
| df | CMIN | p | GFI | AGFI | CFI | RMSEA | AIC | |
|---|---|---|---|---|---|---|---|---|
| Sex | ||||||||
| Configural invariance model | 360 | 10,432.604 | 0.000 | 0.957 | 0.945 | 0.859 | 0.035 | 10,636.604 |
| Equality constraints model | 365 | 10,638.532 | 0.000 | 0.956 | 0.944 | 0.856 | 0.035 | 10,832.532 |
| School Stage | ||||||||
| Configural invariance model | 360 | 16,045.771 | 0.000 | 0.962 | 0.951 | 0.867 | 0.034 | 16,249.771 |
| Equality constraints model | 365 | 16,588.953 | 0.000 | 0.961 | 0.950 | 0.864 | 0.034 | 16,588.953 |
Publisher’s Note: MDPI stays neutral with regard to jurisdictional claims in published maps and institutional affiliations. |
© 2021 by the authors. Licensee MDPI, Basel, Switzerland. This article is an open access article distributed under the terms and conditions of the Creative Commons Attribution (CC BY) license (https://creativecommons.org/licenses/by/4.0/).
Share and Cite
Noi, S.; Shikano, A.; Tanaka, R.; Tanabe, K.; Enomoto, N.; Kidokoro, T.; Yamada, N.; Yoshinaga, M. The Pathways Linking to Sleep Habits among Children and Adolescents: A Complete Survey at Setagaya-ku, Tokyo. Int. J. Environ. Res. Public Health 2021, 18, 6309. https://doi.org/10.3390/ijerph18126309
Noi S, Shikano A, Tanaka R, Tanabe K, Enomoto N, Kidokoro T, Yamada N, Yoshinaga M. The Pathways Linking to Sleep Habits among Children and Adolescents: A Complete Survey at Setagaya-ku, Tokyo. International Journal of Environmental Research and Public Health. 2021; 18(12):6309. https://doi.org/10.3390/ijerph18126309
Chicago/Turabian StyleNoi, Shingo, Akiko Shikano, Ryo Tanaka, Kosuke Tanabe, Natsuko Enomoto, Tetsuhiro Kidokoro, Naoko Yamada, and Mari Yoshinaga. 2021. "The Pathways Linking to Sleep Habits among Children and Adolescents: A Complete Survey at Setagaya-ku, Tokyo" International Journal of Environmental Research and Public Health 18, no. 12: 6309. https://doi.org/10.3390/ijerph18126309
APA StyleNoi, S., Shikano, A., Tanaka, R., Tanabe, K., Enomoto, N., Kidokoro, T., Yamada, N., & Yoshinaga, M. (2021). The Pathways Linking to Sleep Habits among Children and Adolescents: A Complete Survey at Setagaya-ku, Tokyo. International Journal of Environmental Research and Public Health, 18(12), 6309. https://doi.org/10.3390/ijerph18126309

