Tacrolimus- and Mycophenolate-Mediated Toxicity: Clinical Considerations and Options in Management of Post-Transplant Patients
Abstract
1. Introduction
2. Pharmacokinetics and Pharmacodynamics of Tacrolimus and Mycophenolate
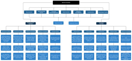
3. General Toxicity of Immunosuppressants in Post-Transplant Patients
4. Tacrolimus-Related Toxicity in Post-Transplant Patients
| Toxicity Category | Manifestations | Mechanism and Risk Factors | Clinical Management |
|---|---|---|---|
| Nephrotoxicity | Increased serum creatinine, epithelial vacuolization, vasospasm, and interstitial fibrosis [48] | Calcineurin inhibition; high prevalence of FKBP12 in the kidney; associated with high-dose tacrolimus (>20 ng/mL) and CYP3A5 non-expressor genotype [48,50] | Reduce tacrolimus dose; monitor renal function; avoid nephrotoxic co-medications [49] |
| Neurotoxicity | Altered consciousness, tremors, headaches, posterior reversible encephalopathy syndrome (PRES), optic neuropathy, and psychosis [51,52,53,54] | Calcineurin inhibition affecting the CNS; optic neuropathy linked to structural changes in optic pathways [54] | Discontinue or reduce tacrolimus dose; symptoms like PRES and optic neuropathy are reversible with early intervention [55,57] |
| Cardiotoxicity | Hypertension, myocardial hypertrophy, QT prolongation, Torsade de Pointes, and arrhythmias (supraventricular and bradyarrhythmias) [60,61,62,63,64,65,66,67] | Vascular effects of calcineurin inhibition; electrolyte imbalances; grapefruit juice interaction increasing drug levels [66,67] | Monitor blood pressure, electrolytes, and ECG; avoid grapefruit products; consider alternatives in high-risk patients [66,67] |
| Metabolic effects | Dyslipidemia (increased LDL, triglycerides, and decreased HDL), post-transplant diabetes mellitus, hypomagnesemia, hyponatremia, and hyperkalemia [68,69,70,72,74] | Dysregulation of lipid and glucose metabolisms; renal tubular dysfunction leading to electrolyte imbalances [74] | Monitor lipid profile, blood glucose, and electrolytes; manage dyslipidemia and diabetes mellitus with appropriate medications [69,71] |
| Infectious susceptibility | Increased risk of infections (e.g., JC virus, BK polyomavirus, Gram-negative pneumonia, and CMV infections) [75,76] | High tacrolimus trough levels leading to overimmunosuppression; increased susceptibility to rare and opportunistic infections [75] | Use prophylactic antimicrobials; monitor for infection markers; optimize tacrolimus dose to balance immunosuppression and infection risk [75] |
5. Mycophenolate-Related Toxicity in Post-Transplant Patients
| Toxicity Category | Manifestations | Mechanism and Risk Factors | Clinical Management |
|---|---|---|---|
| Gastrointestinal effects | Diarrhea (50–90% of GI toxicities), nausea, vomiting, anorexia, abdominal pain, and erosive enterocolitis [89,90,93] | Inhibition of IMP dehydrogenase affecting rapidly dividing GI cells; toxic metabolites from enterohepatic recirculation increase gut exposure [18,91] | Dose adjustments; differentiate from other GI causes (e.g., infections and GVHD); supportive therapy [93,94] |
| Hematological effects | Anemia (15–60%), leukopenia (10–45%), and thrombocytopenia (8–14%); fatigue, pallor, increased infection risk, bruising, and petechiae [87,102,103,104,107] | Myelosuppression reduces blood cell production; anemia may also relate to renal dysfunction and iron deficiency in transplant patients [105,107] | Monitor blood counts regularly; dose reduction or pharmacotherapy modification; address underlying anemia causes [87,107] |
| Infectious susceptibility | CMV (colitis, pneumonitis, and retinitis), EBV (post-transplant lymphoproliferative disorder, PTLD), BK virus (nephropathy), and fungal infections (aspergillosis and candidiasis) [111,112,113,114,115,116,117,118,119,120,121,122] | Suppressed lymphocyte proliferation impairs immune response; dose-dependent infection risk; opportunistic infections increase due to reduced immune surveillance [19,110] | Prophylactic antivirals and antifungals; monitor for infection markers; adjust immunosuppressive therapy as needed [110] |
| Malignancy susceptibility | Non-melanoma skin cancers (e.g., squamous cell carcinoma) and PTLD (EBV-associated lymphomas) [47,125,126,127,128,129] | Impaired immune surveillance reduces ability to detect and repair abnormal cells; EBV-infected B cells proliferate unchecked, especially in EBV-seronegative patients at transplant [123,124,129] | Regular skin checks; minimize immunosuppression when possible; consider EBV monitoring and prophylaxis [130] |
| Teratogenic effects | Increased risk of congenital malformations and pregnancy loss [85] | Mycophenolate crosses the placenta and affects rapidly dividing fetal cells [84] | Avoid in pregnancy; use effective contraception for patients of childbearing potential; switch to safer agents [83] |
6. Drug–Drug Interactions and Risk Factors for Enhanced Toxicity in Post-Transplant Patients
7. Strategies to Mitigate Post-Transplant Toxicity
8. Future Directions and Emerging Therapies
9. Conclusions
Author Contributions
Funding
Conflicts of Interest
References
- Araya, A.A.; Tasnif, Y. Tacrolimus. In StatPearls; StatPearls Publishing: Treasure Island, FL, USA, 2024; Available online: http://www.ncbi.nlm.nih.gov/books/NBK544318/ (accessed on 28 October 2024).
- Mycophenolate. In LiverTox: Clinical and Research Information on Drug-Induced Liver Injury; National Institute of Diabetes and Digestive and Kidney Diseases: Bethesda, MD, USA, 2012. Available online: http://www.ncbi.nlm.nih.gov/books/NBK548945/ (accessed on 28 October 2024).
- Krämer, B.K.; Montagnino, G.; del Castillo, D.; Margreiter, R.; Sperschneider, H.; Olbricht, C.J.; Krüger, B.; Ortuño, J.; Köhler, H.; Kunzendorf, U.; et al. Efficacy and safety of tacrolimus compared with cyclosporin A microemulsion in renal transplantation: 2 year follow-up results. Nephrol. Dial. Transplant. 2005, 20, 968–973. [Google Scholar] [CrossRef] [PubMed][Green Version]
- Åberg, F.; Sallinen, V.; Tuominen, S.; Adam, R.; Karam, V.; Mirza, D.; Heneghan, M.A.; Line, P.D.; Bennet, W.; Ericzon, B.G.; et al. Cyclosporine vs. tacrolimus after liver transplantation for primary sclerosing cholangitis—A propensity score-matched intention-to-treat analysis. J. Hepatol. 2024, 80, 99–108. Available online: https://www.journal-of-hepatology.eu/article/S0168-8278(23)05100-0/fulltext (accessed on 28 October 2024). [CrossRef] [PubMed]
- Lee, H.; Myoung, H.; Kim, S.M. Review of two immunosuppressants: Tacrolimus and cyclosporine. J. Korean Assoc. Oral Maxillofac. Surg. 2023, 49, 311–323. [Google Scholar] [CrossRef]
- Grinyó, J.M.; Cruzado, J.M. Mycophenolate Mofetil and Sirolimus Combination in Renal Transplantation. Am. J. Transplant. 2006, 6, 1991–1999. [Google Scholar] [CrossRef]
- Li, Q.; Lan, P. Activation of immune signals during organ transplantation. Signal Transduct. Target. Ther. 2023, 8, 110. [Google Scholar] [CrossRef]
- Claeys, E.; Vermeire, K. Immunosuppressive drugs in organ transplantation to prevent allograft rejection: Mode of action and side effects. J. Immunol. Sci. 2019, 3, 14–21. Available online: https://www.immunologyresearchjournal.com/articles/immunosuppressive-drugs-in-organ-transplantation-to-prevent-allograft-rejection-mode-of-action-and-side-effects.html (accessed on 28 October 2024). [CrossRef]
- Choudhary, N.S.; Saigal, S.; Bansal, R.K.; Saraf, N.; Gautam, D.; Soin, A.S. Acute and Chronic Rejection After Liver Transplantation: What A Clinician Needs to Know. J. Clin. Exp. Hepatol. 2017, 7, 358–366. [Google Scholar] [CrossRef]
- Justiz Vaillant, A.A.; Misra, S.; Fitzgerald, B.M. Acute Transplantation Rejection. In StatPearls; StatPearls Publishing: Treasure Island, FL, USA, 2024; Available online: http://www.ncbi.nlm.nih.gov/books/NBK535410/ (accessed on 28 October 2024).
- Short, S.; Lewik, G.; Issa, F. An Immune Atlas of T Cells in Transplant Rejection: Pathways and Therapeutic Opportunities. Transplantation 2023, 107, 2341–2352. [Google Scholar] [CrossRef] [PubMed]
- Lusco, M.A.; Fogo, A.B.; Najafian, B.; Alpers, C.E. AJKD Atlas of Renal Pathology: Acute T-Cell–Mediated Rejection. Am. J. Kidney Dis. 2016, 67, e29–e30. [Google Scholar] [CrossRef]
- Elalouf, A. Infections after organ transplantation and immune response. Transpl. Immunol. 2023, 77, 101798. [Google Scholar] [CrossRef]
- Park, Y.-J.; Yoo, S.-A.; Kim, M.; Kim, W.-U. The Role of Calcium–Calcineurin–NFAT Signaling Pathway in Health and Autoimmune Diseases. Front. Immunol. 2020, 11, 195. Available online: https://www.frontiersin.org/journals/immunology/articles/10.3389/fimmu.2020.00195/full (accessed on 29 October 2024). [CrossRef]
- Sharma, S.; Findlay, G.M.; Bandukwala, H.S.; Oberdoerffer, S.; Baust, B.; Li, Z.; Schmidt, V.; Hogan, P.G.; Sacks, D.B.; Rao, A. Dephosphorylation of the nuclear factor of activated T cells (NFAT) transcription factor is regulated by an RNA-protein scaffold complex. Proc. Natl. Acad. Sci. USA 2011, 108, 11381–11386. [Google Scholar] [CrossRef] [PubMed]
- Lee, J.-U.; Kim, L.-K.; Choi, J.-M. Revisiting the Concept of Targeting NFAT to Control T Cell Immunity and Autoimmune Diseases. Front. Immunol. 2018, 9, 2747. Available online: https://www.frontiersin.org/journals/immunology/articles/10.3389/fimmu.2018.02747/full (accessed on 29 October 2024). [CrossRef]
- Ross, S.H.; Cantrell, D.A. Signaling and Function of Interleukin-2 in T Lymphocytes. Annu. Rev. Immunol. 2018, 36, 411–433. [Google Scholar] [CrossRef]
- Ransom, J.T. Mechanism of action of mycophenolate mofetil. Ther. Drug Monit. 1995, 17, 681–684. [Google Scholar] [CrossRef]
- Ritter, M.L.; Pirofski, L. Mycophenolate mofetil: Effects on cellular immune subsets, infectious complications, and antimicrobial activity. Transpl. Infect. Dis. 2009, 11, 290–297. [Google Scholar] [CrossRef]
- Mele, T.S.; Halloran, P.F. The use of mycophenolate mofetil in transplant recipients. Immunopharmacology 2000, 47, 215–245. [Google Scholar] [CrossRef] [PubMed]
- Antignac, M.; Barrou, B.; Farinotti, R.; Lechat, P.; Urien, S. Population pharmacokinetics and bioavailability of tacrolimus in kidney transplant patients. Br. J. Clin. Pharmacol. 2007, 64, 750–757. [Google Scholar] [CrossRef]
- Han, S.S.; Kim, D.H.; Lee, S.M.; Han, N.Y.; Oh, J.M.; Ha, J.; Kim, Y.S. Pharmacokinetics of tacrolimus according to body composition in recipients of kidney transplants. Kidney Res. Clin. Pract. 2012, 31, 157–162. [Google Scholar] [CrossRef] [PubMed]
- van Gelder, T. Drug interactions with tacrolimus. Drug Saf. 2002, 25, 707–712. [Google Scholar] [CrossRef]
- Rayar, M.; Tron, C.; Locher, C.; Chebaro, A.; Beaurepaire, J.-M.; Blondeau, M.; Cusumano, C.; Bardou-Jacquet, E.; Houssel-Debry, P.; Camus, C.; et al. Tacrolimus Concentrations Measured in Excreted Bile in Liver Transplant Recipients: The STABILE Study. Clin. Ther. 2018, 40, 2088–2098. [Google Scholar] [CrossRef] [PubMed]
- Sikma, M.A.; van Maarseveen, E.M.; van de Graaf, E.A.; Kirkels, J.H.; Verhaar, M.C.; Donker, D.W.; Kesecioglu, J.; Meulenbelt, J. Pharmacokinetics and Toxicity of Tacrolimus Early After Heart and Lung Transplantation. Am. J. Transplant. 2015, 15, 2301–2313. [Google Scholar] [CrossRef]
- Bullingham, R.; Monroe, S.; Nicholls, A.; Hale, M. Pharmacokinetics and bioavailability of mycophenolate mofetil in healthy subjects after single-dose oral and intravenous administration. J. Clin. Pharmacol. 1996, 36, 315–324. [Google Scholar] [CrossRef]
- De Winter, B.C.M.; van Gelder, T.; Sombogaard, F.; Shaw, L.M.; van Hest, R.M.; Mathot, R.A.A. Pharmacokinetic role of protein binding of mycophenolic acid and its glucuronide metabolite in renal transplant recipients. J. Pharmacokinet. Pharmacodyn. 2009, 36, 541–564. [Google Scholar] [CrossRef] [PubMed]
- Onyeaghala, G.C.; Vo, D.; Mohamed, M.; Saqr, A.; Sanchez, B.P.B.; Elmer, S.; Hunter, R.C.; Teigen, L.; Dorr, C.R.; Staley, C.; et al. Association Between Mycophenolic Acid (MPA) Pharmacokinetics and In Vitro MPA Glucuronide (MPAG) Turnover by Gut Microbiota of Kidney Transplant Recipients: SA-PO282. J. Am. Soc. Nephrol. 2023, 34, 801. [Google Scholar] [CrossRef]
- Staatz, C.E.; Tett, S.E. Clinical pharmacokinetics and pharmacodynamics of mycophenolate in solid organ transplant recipients. Clin. Pharmacokinet. 2007, 46, 13–58. [Google Scholar] [CrossRef]
- Lamba, V.; Sangkuhl, K.; Sanghavi, K.; Fish, A.; Altman, R.B.; Klein, T.E. PharmGKB summary: Mycophenolic acid pathway. Pharmacogenet. Genom. 2014, 24, 73–79. [Google Scholar] [CrossRef] [PubMed]
- Naesens, M.; Kuypers, D.R.J.; Sarwal, M. Calcineurin inhibitor nephrotoxicity. Clin. J. Am. Soc. Nephrol. CJASN 2009, 4, 481–508. [Google Scholar] [CrossRef]
- Emal, D.; Rampanelli, E.; Claessen, N.; Bemelman, F.J.; Leemans, J.C.; Florquin, S.; Dessing, M.C. Calcineurin inhibitor Tacrolimus impairs host immune response against urinary tract infection. Sci. Rep. 2019, 9, 106. [Google Scholar] [CrossRef] [PubMed]
- Bond, M.M.K.; Bond, M.M.K.; Sehn, A.; Dias, V.H.; Said, T.L.; dos Santos, C.C.; Finger, M.A.; Santos, A.M.G.; Neto, J.M.R. Cyclosporine Versus Tacrolimus: Which Calcineurin Inhibitor Has Influence on Cytomegalovirus Infection in Cardiac Transplantation? Transplant. Proc. 2018, 50, 809–814. [Google Scholar] [CrossRef]
- Shahid, S.; Prockop, S.E. Epstein-Barr virus-associated post-transplant lymphoproliferative disorders: Beyond chemotherapy treatment. Cancer Drug Resist. 2021, 4, 646–664. [Google Scholar] [CrossRef] [PubMed]
- Rodríguez-Perálvarez, M.; Colmenero, J.; González, A.; Gastaca, M.; Curell, A.; Caballero-Marcos, A.; Sánchez-Martínez, A.; Di Maira, T.; Herrero, J.I.; Almohalla, C.; et al. Cumulative exposure to tacrolimus and incidence of cancer after liver transplantation. Am. J. Transplant. 2022, 22, 1671–1682. [Google Scholar] [CrossRef] [PubMed]
- Hohage, H.; Hillebrandt, U.; Welling, U.; Zeh, M.; Heck, M.; Gerhardt, U.W.; Suwelack, B.M. Cyclosporine and Tacrolimus: Influence on Cardiovascular Risk Factors. Transplant. Proc. 2005, 37, 1036–1038. [Google Scholar] [CrossRef] [PubMed]
- Nogueras, F.; Espinosa, M.D.; Mansilla, A.; Torres, J.T.; Cabrera, M.A.; Martín-Vivaldi, R. Mycophenolate mofetil-induced neutropenia in liver transplantation. Transplant. Proc. 2005, 37, 1509–1511. [Google Scholar] [CrossRef] [PubMed]
- Danesi, R.; Del Tacca, M. Hematologic toxicity of immunosuppressive treatment. Transplant. Proc. 2004, 36, 703–704. [Google Scholar] [CrossRef] [PubMed]
- Behrend, M. Adverse gastrointestinal effects of mycophenolate mofetil: Aetiology, incidence and management. Drug Saf. 2001, 24, 645–663. [Google Scholar] [CrossRef]
- Bechstein, W.O. Neurotoxicity of calcineurin inhibitors: Impact and clinical management. Transpl. Int. 2000, 13, 313–326. [Google Scholar] [CrossRef]
- Siramolpiwat, S.; Sakonlaya, D. Clinical and histologic features of Azathioprine-induced hepatotoxicity. Scand. J. Gastroenterol. 2017, 52, 876–880. Available online: https://www.tandfonline.com/doi/full/10.1080/00365521.2017.1311936 (accessed on 30 October 2024). [CrossRef] [PubMed]
- Ko, M.S.; Choi, Y.H.; Jung, S.H.; Lee, J.S.; Kim, H.S.; Lee, C.H.; Kim, S.G. Tacrolimus therapy causes hepatotoxicity in patients with a history of liver disease. Int. J. Clin. Pharmacol. Ther. 2015, 53, 363–371. [Google Scholar] [CrossRef]
- Percy, C.; Hassoun, Z.; Mourad, M.; de Meyer, M.; Beguin, C.; Jadoul, M.; Goffin, E.; Wallemacq, P.; Kanaan, N. Impact of Acute Infection Requiring Hospitalization on Tacrolimus Blood Levels in Kidney Transplant Recipients. Transplant. Proc. 2017, 49, 2065–2069. [Google Scholar] [CrossRef] [PubMed]
- Guo, Q.; Zhang, X.; Sun, S.; Tang, X.; Shen, W.; Liang, J.; Yao, G.; Geng, L.; Ding, S.; Chen, H.; et al. Association Between Mycophenolate Mofetil Use and Subsequent Infections Among Hospitalized Patients with Systemic Lupus Erythematosus: A Nested Case–Control Study. Rheumatol. Ther. 2023, 10, 1535–1554. [Google Scholar] [CrossRef] [PubMed]
- Khalil, M.A.M.; Khalil, M.A.U.; Khan, T.F.T.; Tan, J. Drug-Induced Hematological Cytopenia in Kidney Transplantation and the Challenges It Poses for Kidney Transplant Physicians. J. Transplant. 2018, 2018, 9429265. [Google Scholar] [CrossRef]
- Shapiro, R.; Nalesnik, M.; McCauley, J.; Fedorek, S.; Jordan, M.L.; Scantlebury, V.P.; Jain, A.; Vivas, C.; Ellis, D.; Lombardozzi-Lane, S.; et al. Posttransplant lymphoproliferative disorders in adult and pediatric renal transplant patients receiving tacrolimus-based immunosuppression. Transplantation 1999, 68, 1851–1854. [Google Scholar] [CrossRef] [PubMed]
- Crane, G.M.; Powell, H.; Kostadinov, R.; Rocafort, P.T.; Rifkin, D.E.; Burger, P.C.; Ambinder, R.F.; Swinnen, L.J.; Borowitz, M.J.; Duffield, A.S. Primary CNS lymphoproliferative disease, mycophenolate and calcineurin inhibitor usage. Oncotarget 2015, 6, 33849–33866. [Google Scholar] [CrossRef]
- Randhawa, P.S.; Starzl, T.E.; Demetris, A.J. Tacrolimus (FK506)-Associated Renal Pathology. Adv. Anat. Pathol. 1997, 4, 265–276. [Google Scholar] [CrossRef]
- Bentata, Y. Tacrolimus: 20 years of use in adult kidney transplantation. What we should know about its nephrotoxicity. Artif. Organs 2020, 44, 140–152. [Google Scholar] [CrossRef]
- Udomkarnjananun, S.; Townamchai, N.; Chariyavilaskul, P.; Iampenkhae, K.; Pongpirul, K.; Sirichindakul, B.; Panumatrassamee, K.; Vanichanan, J.; Avihingsanon, Y.; Eiam-Ong, S.; et al. The Cytochrome P450 3A5 Non-Expressor Kidney Allograft as a Risk Factor for Calcineurin Inhibitor Nephrotoxicity. Am. J. Nephrol. 2018, 47, 182–190. [Google Scholar] [CrossRef]
- Gunther, M.; Jiang, S.; Banga, A.; Sher, Y. Delayed-Onset Psychosis Secondary to Tacrolimus Neurotoxicity After Lung Transplant: A Case Report and Systematic Review. J. Acad. Consult.-Liaison Psychiatry 2023, 64, 550–561. [Google Scholar] [CrossRef] [PubMed]
- Zhang, W.; Matsukane, R.; Egashira, N.; Tsuchiya, Y.; Fu, R.; Yamamoto, S.; Hirota, T.; Ieiri, I. Neuroprotective effects of ibudilast against tacrolimus induced neurotoxicity. Toxicol. Appl. Pharmacol. 2022, 449, 116112. [Google Scholar] [CrossRef] [PubMed]
- Živković, S.A.; Abdel-Hamid, H. Neurologic Manifestations of Transplant Complications. Neurol. Clin. 2010, 28, 235–251. [Google Scholar] [CrossRef] [PubMed]
- Rasool, N.; Boudreault, K.; Lessell, S.; Prasad, S.; Cestari, D.M. Tacrolimus Optic Neuropathy. J. Neuroophthalmol. 2018, 38, 160–166. [Google Scholar] [CrossRef]
- Steg, R.E.; Kessinger, A.; Wszolek, Z.K. Cortical blindness and seizures in a patient receiving FK506 after bone marrow transplantation. Bone Marrow Transplant. 1999, 23, 959–962. [Google Scholar] [CrossRef] [PubMed]
- Shutter, L.A.; Green, J.P.; Newman, N.J.; Hooks, M.A.; Gordon, R.D. Cortical blindness and white matter lesions in a patient receiving FK506 after liver transplantation. Neurology 1993, 43, 2417. [Google Scholar] [CrossRef] [PubMed]
- Oliverio, P.J.; Restrepo, L.; Mitchell, S.A.; Tornatore, C.S.; Frankel, S.R. Reversible tacrolimus-induced neurotoxicity isolated to the brain stem. AJNR Am. J. Neuroradiol. 2000, 21, 1251–1254. [Google Scholar] [PubMed]
- Farouk, S.S.; Rein, J.L. The Many Faces of Calcineurin Inhibitor Toxicity—What the FK? Adv. Chronic Kidney Dis. 2020, 27, 56–66. [Google Scholar] [CrossRef]
- Moes, A.D.; Hesselink, D.A.; Zietse, R.; van Schaik, R.H.; van Gelder, T.; Hoorn, E.J. Calcineurin Inhibitors and Hypertension: A Role for Pharmacogenetics? Pharmacogenomics 2014, 15, 1243–1251. [Google Scholar] [CrossRef] [PubMed]
- Miller, L.W. Cardiovascular Toxicities of Immunosuppressive Agents. Am. J. Transplant. 2002, 2, 807–818. [Google Scholar] [CrossRef]
- Nakata, Y.; Yoshibayashi, M.; Yonemura, T.; Uemoto, S.; Inomata, Y.; Tanaka, K.; Furusho, K. Tacrolimus and myocardial hypertrophy. Transplantation 2000, 69, 1960–1962. [Google Scholar] [CrossRef] [PubMed]
- Kim, B.-R.; Shin, H.-S.; Jung, Y.-S.; Rim, H. A case of tacrolimus-induced supraventricular arrhythmia after kidney transplantation. São Paulo Med. J. 2013, 131, 205–207. [Google Scholar] [CrossRef]
- Hodak, S.P.; Moubarak, J.B.; Rodriguez, I.; Gelfand, M.C.; Alijani, M.R.; Tracy, C.M. QT prolongation and near fatal cardiac arrhythmia after intravenous tacrolimus administration: A case report. Transplantation 1998, 66, 535–537. [Google Scholar] [CrossRef] [PubMed]
- Nishimura, M.; Kim, K.; Uchiyama, A.; Fujino, Y.; Nishimura, S.; Taenaka, N.; Mashimo, T. Tacrolimus-induced life-threatening arrhythmia in a pediatric liver-transplant patient. Intensive Care Med. 2002, 28, 1683–1684. [Google Scholar] [CrossRef] [PubMed]
- Fazio, G.; Vernuccio, F.; Grutta, G.; Re, G.L. Drugs to be avoided in patients with long QT syndrome: Focus on the anaesthesiological management. World J. Cardiol. 2013, 5, 87–93. [Google Scholar] [CrossRef] [PubMed]
- Thomas, S.H.L.; Behr, E.R. Pharmacological treatment of acquired QT prolongation and torsades de pointes. Br. J. Clin. Pharmacol. 2016, 81, 420–427. [Google Scholar] [CrossRef]
- Liu, C.; Shang, Y.-F.; Zhang, X.-F.; Zhang, X.-G.; Wang, B.; Wu, Z.; Liu, X.-M.; Yu, L.; Ma, F.; Lv, Y. Co-administration of grapefruit juice increases bioavailability of tacrolimus in liver transplant patients: A prospective study. Eur. J. Clin. Pharmacol. 2009, 65, 881–885. [Google Scholar] [CrossRef] [PubMed]
- Noble, J.; Terrec, F.; Malvezzi, P.; Rostaing, L. Adverse effects of immunosuppression after liver transplantation. ClinicalKey 2021, 54, 101762. Available online: https://www.clinicalkey.com/#!/content/playContent/1-s2.0-S152169182100041X?scrollTo=%23hl0000249 (accessed on 23 October 2024). [CrossRef] [PubMed]
- Chmielnicka, K.; Heleniak, Z.; Dębska-Ślizień, A. Dyslipidemia in Renal Transplant Recipients. Transplantology 2022, 3, 188–199. [Google Scholar] [CrossRef]
- Kasiske, B.L.; Snyder, J.J.; Gilbertson, D.; Matas, A.J. Diabetes Mellitus after Kidney Transplantation in the United States. Am. J. Transplant. 2003, 3, 178–185. [Google Scholar] [CrossRef] [PubMed]
- Ghisdal, L.; Laecke, S.V.; Abramowicz, M.J.; Vanholder, R.; Abramowicz, D. New-Onset Diabetes After Renal Transplantation: Risk assessment and management. Diabetes Care 2011, 35, 181–188. [Google Scholar] [CrossRef] [PubMed]
- van Laecke, S.; van Biesen, W.; Verbeke, F.; de Bacquer, D.; Peeters, P.; Vanholder, R. Posttransplantation Hypomagnesemia and Its Relation with Immunosuppression as Predictors of New-Onset Diabetes after Transplantation. Am. J. Transplant. 2009, 9, 2140–2149. [Google Scholar] [CrossRef] [PubMed]
- van Laecke, S.; Desideri, F.; Geerts, A.; van Vlierberghe, H.; Berrevoet, F.; Rogiers, X.; Troisi, R.; de Hemptinne, B.; Vanholder, R.; Colle, I. Hypomagnesemia and the risk of new-onset diabetes after liver transplantation. Liver Transpl. 2010, 16, 1278–1287. [Google Scholar] [CrossRef] [PubMed]
- Higgins, R.; Ramaiyan, K.; Dasgupta, T.; Kanji, H.; Fletcher, S.; Lam, F.; Kashi, H. Hyponatraemia and hyperkalaemia are more frequent in renal transplant recipients treated with tacrolimus than with cyclosporin. Further evidence for differences between cyclosporin and tacrolimus nephrotoxicities. Nephrol. Dial. Transplant. 2004, 19, 444–450. [Google Scholar] [CrossRef]
- Hieu, H.T.; Sy, B.T. Risk Factors for Polyomavirus, Cytomegalovirus, and Viruria Co-Infection for Follow-Up of Renal Transplant Patients. Ann. Transplant. 2022, 27, e937771. [Google Scholar]
- Singh, N.; Gayowski, T.; Wagener, M.; Marino, I.R.; Yu, V.L. Pulmonary infections in liver transplant recipients receiving tacrolimus: Changing Pattern of Microbial Etiologies. Transplantation 1996, 61, 396–401. [Google Scholar] [CrossRef]
- Prusinskas, B.; Ohlsson, S.; Kathemann, S.; Pilic, D.; Kampmann, K.; Büscher, R.; Paul, A.; Pape, L.; Hoyer, P.F.; Lainka, E. Role of Tacrolimus C/D Ratio in the First Year After Pediatric Liver Transplantation. Front. Pediatr. 2021, 9, 659608. Available online: https://www.frontiersin.org/journals/pediatrics/articles/10.3389/fped.2021.659608/full (accessed on 16 December 2024). [CrossRef]
- Neu, A.M.; Furth, S.L.; Case, B.W.; Wise, B.; Colombani, P.M.; Fivush, B.A. Evaluation of neurotoxicity in pediatric renal transplant recipients treated with tacrolimus (FK506). Clin. Transplant. 1997, 11, 412–414. [Google Scholar] [CrossRef]
- Miloh, T.; Barton, A.; Wheeler, J.; Pham, Y.; Hewitt, W.; Keegan, T.; Sanchez, C.; Bulut, P.; Goss, J. Immunosuppression in pediatric liver transplant recipients: Unique aspects. Liver Transpl. 2017, 23, 244–256. [Google Scholar] [CrossRef]
- Lancia, P.; Adam de Beaumais, T.; Elie, V.; Garaix, F.; Fila, M.; Nobili, F.; Ranchin, B.; Testevuide, P.; Ulinski, T.; Zhao, W.; et al. Pharmacogenetics of post-transplant diabetes mellitus in children with renal transplantation treated with tacrolimus. Pediatr. Nephrol. 2018, 33, 1045–1055. [Google Scholar] [CrossRef] [PubMed]
- Meier-Kriesche, H.; Steffen, B.J.; Hochberg, A.M.; Gordon, R.D.; Liebman, M.N.; Morris, J.A.; Kaplan, B. Long-Term Use of Mycophenolate Mofetil is Associated with a Reduction in the Incidence and Risk of Late Rejection. Am. J. Transplant. 2003, 3, 68–73. [Google Scholar] [CrossRef] [PubMed]
- Dalal, P.; Grafals, M.; Chhabra, D.; Gallon, L. Mycophenolate mofetil: Safety and efficacy in the prophylaxis of acute kidney transplantation rejection. Ther. Clin. Risk Manag. 2009, 5, 139–149. [Google Scholar]
- Coscia, L.A.; Armenti, D.P.; King, R.W.; Sifontis, N.M.; Constantinescu, S.; Moritz, M.J. Update on the Teratogenicity of Maternal Mycophenolate Mofetil. J. Pediatr. Genet. 2015, 4, 42–55. [Google Scholar]
- Leroy, C.; Rigot, J.-M.; Leroy, M.; Decanter, C.; Le Mapihan, K.; Parent, A.-S.; Le Guillou, A.-C.; Yakoub-Agha, I.; Dharancy, S.; Noel, C.; et al. Immunosuppressive drugs and fertility. Orphanet J. Rare Dis. 2015, 10, 136. [Google Scholar] [CrossRef] [PubMed]
- King, R.W.; Baca, M.J.; Armenti, V.T.; Kaplan, B. Pregnancy Outcomes Related to Mycophenolate Exposure in Female Kidney Transplant Recipients. Am. J. Transplant. 2017, 17, 151–160. [Google Scholar] [CrossRef]
- Bhattacharya, S.; Stoleru, G.; Patel, P.; Abutaleb, A.; Stashek, K.; Cross, R.K. Characterization of Mycophenolate Mofetil Gastrointestinal Toxicity and Risk Factors for Severe Disease and Poor Prognosis. Inflamm. Bowel Dis. 2021, 28, 811–814. [Google Scholar] [CrossRef] [PubMed]
- Sobiak, J.; Kamińska, J.; Głyda, M.; Duda, G.; Chrzanowska, M. Effect of mycophenolate mofetil on hematological side effects incidence in renal transplant recipients. Clin. Transplant. 2013, 27, E407–E414. [Google Scholar] [CrossRef]
- Hirunsatitpron, P.; Hanprasertpong, N.; Noppakun, K.; Pruksakorn, D.; Teekachunhatean, S.; Koonrungsesomboon, N. Mycophenolic acid and cancer risk in solid organ transplant recipients: Systematic review and meta-analysis. Br. J. Clin. Pharmacol. 2022, 88, 476–489. [Google Scholar] [CrossRef] [PubMed]
- Jehangir, A.; Shaikh, B.; Hunt, J.; Spiegel, A. Severe Enteropathy From Mycophenolate Mofetil. ACG Case Rep. J. 2016, 3, 101–103. [Google Scholar] [CrossRef] [PubMed]
- Farooqi, R.; Kamal, A.; Burke, C. Mycophenolate-induced Colitis: A Case Report with Focused Review of Literature. Cureus 2020, 12, e6774. [Google Scholar] [CrossRef] [PubMed]
- Arns, W. Noninfectious Gastrointestinal (GI) Complications of Mycophenolic Acid Therapy: A Consequence of Local GI Toxicity? Transplant. Proc. 2007, 39, 88–93. [Google Scholar] [CrossRef] [PubMed]
- Calmet, F.H.; Yarur, A.J.; Pukazhendhi, G.; Ahmad, J.; Bhamidimarri, K.R. Endoscopic and histological features of mycophenolate mofetil colitis in patients after solid organ transplantation. Ann. Gastroenterol. 2015, 28, 366–373. [Google Scholar]
- Lin, L.; Hong, M.; Fu, X. Mycophenolate mofetil increases the risk of diarrhea in allogeneic hematopoietic stem cell transplantation recipients. J. Int. Med. Res. 2023, 51, 3000605231206968. [Google Scholar] [CrossRef] [PubMed]
- Deutsch, J.; Rodriguez, S.; Pyrsopoulos, N. Severe Mycophenolate Mofetil Related Diarrhea in a Post-Transplant Patient: 1091. Off. J. Am. Coll. Gastroenterol. ACG 2015, 110, S473. [Google Scholar] [CrossRef]
- Tierce, J.; Porterfield-Baxa, J.; Petrilla, A.; Kilburg, A.; Ferguson, R. Impact of mycophenolate mofetil (MMF)-related gastrointestinal complications and MMF dose alterations on transplant outcomes and healthcare costs in renal transplant recipients. Clin. Transplant. 2005, 19, 779–784. [Google Scholar] [CrossRef]
- Ingle, G.R.; Shah, T. Enteric-coated mycophenolate sodium for transplant immunosuppression. Am. J. Health Syst. Pharm. 2005, 62, 2252–2259. [Google Scholar] [CrossRef]
- Chan, L.; Mulgaonkar, S.; Walker, R.; Arns, W.; Ambühl, P.; Schiavelli, R. Patient-reported gastrointestinal symptom burden and health-related quality of life following conversion from mycophenolate mofetil to enteric-coated mycophenolate sodium. Transplantation 2006, 81, 1290–1297. [Google Scholar] [CrossRef]
- Lopez-Solis, R.; de Vera, M.; Steel, J.; Fedorek, S.; Sturdevant, M.; Hughes, C.; Humar, A. Gastrointestinal side effects in liver transplant recipients taking enteric-coated mycophenolate sodium vs. mycophenolate mofetil. Clin. Transplant. 2014, 28, 783–788. [Google Scholar] [CrossRef] [PubMed]
- Ortega, F.; Sánchez-Fructuoso, A.; Cruzado, J.M.; Gómez-Alamillo, J.C.; Alarcón, A.; Pallardó, L.; Morales, J.M.; Oliver, J.; Guinea, G.; MYVIDA Study Group. Gastrointestinal Quality of Life Improvement of Renal Transplant Recipients Converted from Mycophenolate Mofetil to Enteric-Coated Mycophenolate Sodium Drugs or Agents: Mycophenolate Mofetil and Enteric-Coated Mycophenolate Sodium. Transplantation 2011, 92, 426–432. [Google Scholar] [CrossRef] [PubMed]
- Salvadori, M.; Holzer, H.; de Mattos, A.; Sollinger, H.; Arns, W.; Oppenheimer, F.; Maca, J.; Hall, M. Enteric Coated Mycophenolate Sodium is Therapeutically Equivalent to Mycophenolate Mofetil in de novo Renal Transplant Patients. Am. J. Transplant. 2004, 4, 231–236. [Google Scholar] [CrossRef] [PubMed]
- Jeon, K.; Kim, D.; Choi, J.-O.; Cho, Y.H.; Sung, K.; Oh, J.; Cho, H.J.; Jung, S.-H.; Lee, H.-Y.; Park, J.J.; et al. Comparison of mid-term clinical outcome in heart transplantation patients using mycophenolate mofetil vs. enteric-coated mycophenolate sodium. Front. Cardiovasc. Med. 2022, 9, 957299. Available online: https://www.frontiersin.org/journals/cardiovascular-medicine/articles/10.3389/fcvm.2022.957299/full (accessed on 16 December 2024). [CrossRef] [PubMed]
- Killeen, R.B.; Tambe, A. Acute Anemia. In StatPearls; StatPearls Publishing: Treasure Island, FL, USA, 2024; Available online: http://www.ncbi.nlm.nih.gov/books/NBK537232/ (accessed on 18 December 2024).
- Justiz Vaillant, A.A.; Rout, P.; Reynolds, S.B.; Zito, P.M. Neutropenia. In StatPearls; StatPearls Publishing: Treasure Island, FL, USA, 2024; Available online: http://www.ncbi.nlm.nih.gov/books/NBK507702/ (accessed on 18 December 2024).
- Jinna, S.; Khandhar, P.B. Thrombocytopenia. In StatPearls; StatPearls Publishing: Treasure Island, FL, USA, 2024; Available online: http://www.ncbi.nlm.nih.gov/books/NBK542208/ (accessed on 18 December 2024).
- Jacobson, P.A.; Schladt, D.; Oetting, W.S.; Leduc, R.; Guan, W.; Matas, A.J.; Lamba, V.; Mannon, R.B.; Julian, B.A.; Israni, A. Genetic Determinants of Mycophenolate Related Anemia and Leukopenia Following Transplantation. Transplantation 2011, 91, 309–316. [Google Scholar] [CrossRef]
- Varnell, C.D.; Fukuda, T.; Kirby, C.L.; Martin, L.J.; Warshaw, B.L.; Patel, H.P.; Chand, D.H.; Barletta, G.-M.; Why, S.K.V.; van de Voorde, R.G.; et al. Mycophenolate mofetil-related leukopenia in children and young adults following kidney transplantation: Influence of genes and drugs. Pediatr. Transplant. 2017, 21, e13033. [Google Scholar] [CrossRef] [PubMed]
- Bonomini, M.; Liberato, L.D.; Sirolli, V. Treatment Options for Anemia in Kidney Transplant Patients: A Review. Kidney Med. 2023, 5, 100681. [Google Scholar] [CrossRef] [PubMed]
- Yorgin, P.D.; Belson, A.; Sanchez, J.; Al Uzri, A.Y.; Sarwal, M.; Bloch, D.A.; Oehlert, J.; Salvatierra, O.; Alexander, S.R. Unexpectedly high prevalence of posttransplant anemia in pediatric and young adult renal transplant recipients. Am. J. Kidney Dis. Off. J. Natl. Kidney Found. 2002, 40, 1306–1318. [Google Scholar] [CrossRef] [PubMed]
- Yorgin, P.D.; Scandling, J.D.; Belson, A.; Sanchez, J.; Alexander, S.R.; Andreoni, K.A. Late post-transplant anemia in adult renal transplant recipients. An under-recognized problem? Am. J. Transplant. Off. J. Am. Soc. Transplant. Am. Soc. Transpl. Surg. 2002, 2, 429–435. [Google Scholar] [CrossRef]
- Pourfarziani, V.; Panahi, Y.; Assari, S.; Moghani-Lankarani, M.; Saadat, S.-H. Changing treatment protocol from azathioprine to mycophenolate mofetil: Decrease in renal dysfunction, increase in infections. Transplant. Proc. 2007, 39, 1237–1240. [Google Scholar] [CrossRef] [PubMed]
- Sarmiento, J.M.; Dockrell, D.H.; Schwab, T.R.; Munn, S.R.; Paya, C.V. Mycophenolate mofetil increases cytomegalovirus invasive organ disease in renal transplant patients. Clin. Transplant. 2000, 14, 136–138. [Google Scholar] [CrossRef] [PubMed]
- Wan, Q.-J.; Hu, H.-F.; He, Y.-C.; Luan, S.-D.; Chen, H.-T.; Liu, H.-P.; Li, T.; Xu, Y.; Xu, H.-L.; Liao, Y. Severe pneumonia in mycophenolate mofetil combined with low-dose corticosteroids-treated patients with immunoglobulin A nephropathy. Kaohsiung J. Med. Sci. 2015, 31, 42–46. [Google Scholar] [CrossRef]
- Naik, N.D.; Elliott, J. Mycophenolate Mofetil-Induced Cytomegalovirus Colitis in a Patient with Polymyositis. Cureus 2022, 14, e28848. [Google Scholar] [CrossRef]
- Patel, P.N.; Alkaliby, A.M.; Mehta, M.C.; Wang, A.L. CMV retinitis in patients on mycophenolate immunosuppression: A report of two cases. Allergy Asthma Clin. Immunol. 2023, 19, 72. [Google Scholar] [CrossRef]
- Habuka, M.; Wada, Y.; Kurosawa, Y.; Yamamoto, S.; Tani, Y.; Ohashi, R.; Ajioka, Y.; Nakano, M.; Narita, I. Fatal visceral disseminated varicella zoster infection during initial remission induction therapy in a patient with lupus nephritis and rheumatoid arthritis-possible association with mycophenolate mofetil and high-dose glucocorticoid therapy: A case report. BMC Res. Notes 2018, 11, 165. [Google Scholar] [CrossRef] [PubMed]
- Langsford, D.; Masterson, R.; Hughes, P. Mycophenolate Loading in the First Week Post Renal Transplantation Increases the Risk of BK Viremia.: Abstract# B1034. Transplantation 2014, 98, 559. [Google Scholar]
- Yun, J.S.W.; Yap, T.; Martyres, R.; Kern, J.S.; Varigos, G.; Scardamaglia, L. The association of mycophenolate mofetil and human herpes virus infection. J. Dermatol. Treat. 2020, 31, 46–55. [Google Scholar] [CrossRef] [PubMed]
- O’Neill, B.P.; Vernino, S.; Dogan, A.; Giannini, C. EBV-associated lymphoproliferative disorder of CNS associated with the use of mycophenolate mofetil. Neuro-Oncology 2007, 9, 364–369. [Google Scholar] [CrossRef] [PubMed]
- Shrestha, N.K.; Mossad, S.B.; Braun, W. Pneumonitis associated with the use of mycophenolate mofetil. Transplantation 2003, 75, 1762. [Google Scholar] [CrossRef]
- Mezger, M.; Wozniok, I.; Blockhaus, C.; Kurzai, O.; Hebart, H.; Einsele, H.; Loeffler, J. Impact of Mycophenolic Acid on the Functionality of Human Polymorphonuclear Neutrophils and Dendritic Cells during Interaction with Aspergillus fumigatus. Antimicrob. Agents Chemother. 2008, 52, 2644–2646. [Google Scholar] [CrossRef] [PubMed]
- Kurayev, A.; Gottlieb, A.B. Candida Esophagitis Associated with Mycophenolate Mofetil Treatment of Atopic Dermatitis. J. Drugs Dermatol. JDD 2016, 15, 1267–1269. [Google Scholar] [PubMed]
- Zhao, Y.; Goyal, J.; Weber, F. Refractory Esophagitis and Mid-esophageal Stricture due to Mycophenolate Mofetil: 773. Off. J. Am. Coll. Gastroenterol. ACG 2014, 109, S224. [Google Scholar] [CrossRef]
- Vial, T.; Descotes, J. Immunosuppressive drugs and cancer. Toxicology 2003, 185, 229–240. [Google Scholar] [CrossRef]
- Ribatti, D. The concept of immune surveillance against tumors: The first theories. Oncotarget 2016, 8, 7175–7180. [Google Scholar] [CrossRef]
- Ming, M.; Zhao, B.; Qiang, L.; He, Y.-Y. Effect of immunosuppressants tacrolimus and mycophenolate mofetil on the keratinocyte UVB response. Photochem. Photobiol. 2015, 91, 242–247. [Google Scholar] [CrossRef] [PubMed]
- Tempera, I.; Lieberman, P.M. Oncogenic Viruses as Entropic Drivers of Cancer Evolution. Front. Virol. 2021, 1, 753366. [Google Scholar] [CrossRef] [PubMed]
- Gonzalez, H.; Hagerling, C.; Werb, Z. Roles of the immune system in cancer: From tumor initiation to metastatic progression. Genes Dev. 2018, 32, 1267–1284. [Google Scholar] [CrossRef] [PubMed]
- Kremers, H.M.; Funch, D.P.; Robson, R.A.; Nalesnik, M.A.; Ebrahim, S.; Cecka, M.J.; Opelz, G.; Dreyer, N.A.; Walker, A.M. A combination study design to examine mycophenolate mofetil (MMF) and PTLD in renal transplant patients. Pharmacoepidemiol. Drug Saf. 1999, 8, 509–518. [Google Scholar] [CrossRef]
- Samant, H.; Vaitla, P.; Kothadia, J.P. Posttransplant Lymphoproliferative Disorders. In StatPearls; StatPearls Publishing: Treasure Island, FL, USA, 2024; Available online: http://www.ncbi.nlm.nih.gov/books/NBK513249/ (accessed on 20 October 2024).
- Allison, A.C.; Eugui, E.M. Mycophenolate mofetil and its mechanisms of action. Immunopharmacology 2000, 47, 85–118. [Google Scholar] [CrossRef]
- Ohmann, E.L.; Burckart, G.J.; Brooks, M.M.; Chen, Y.; Pravica, V.; Girnita, D.M.; Zeevi, A.; Webber, S.A. Genetic polymorphisms influence mycophenolate mofetil–related adverse events in pediatric heart transplant patients. J. Heart Lung Transplant. 2010, 29, 509–516. [Google Scholar] [CrossRef] [PubMed]
- Hosohata, K.; Matsuoka, E.; Inada, A.; Oyama, S.; Niinomi, I.; Mori, Y.; Yamaguchi, Y.; Uchida, M.; Iwanaga, K. Differential profiles of adverse events associated with mycophenolate mofetil between adult and pediatric renal transplant patients. J. Int. Med. Res. 2018, 46, 4617–4623. [Google Scholar] [CrossRef]
- Miedziaszczyk, M.; Bajon, A.; Jakielska, E.; Primke, M.; Sikora, J.; Skowrońska, D.; Idasiak-Piechocka, I. Controversial Interactions of Tacrolimus with Dietary Supplements, Herbs and Food. Pharmaceutics 2022, 14, 2154. [Google Scholar] [CrossRef]
- Zong, H.; Zhang, Y.; Liu, F.; Zhang, X.; Yang, Y.; Cao, X.; Li, Y.; Li, A.; Zhou, P.; Gao, R.; et al. Interaction between tacrolimus and calcium channel blockers based on CYP3A5 genotype in Chinese renal transplant recipients. Front. Pharmacol. 2024, 15, 1458838. [Google Scholar] [CrossRef] [PubMed]
- Gaïes, E.; Salouage, I.; Sahnoun, R.; Trabelsi, S.; Jebabli, N.; Lakhal, M.; Klouz, A. Interaction between azole antifugals drugs and tacrolimus in four kidney transplant patients. J. Mycol. Medicale 2011, 21, 46–50. [Google Scholar] [CrossRef]
- Jeong, R.; Quinn, R.R.; Lentine, K.L.; Lloyd, A.; Ravani, P.; Hemmelgarn, B.; Braam, B.; Garg, A.X.; Wen, K.; Wong-Chan, A.; et al. Outcomes Following Macrolide Use in Kidney Transplant Recipients. Can. J. Kidney Health Dis. 2019, 6, 2054358119830706. [Google Scholar] [CrossRef]
- Barau, C.; Blouin, P.; Creput, C.; Taburet, A.M.; Durrbach, A.; Furlan, V. Effect of coadministered HIV-protease inhibitors on tacrolimus and sirolimus blood concentrations in a kidney transplant recipient. Fundam. Clin. Pharmacol. 2009, 23, 423–425. [Google Scholar] [CrossRef] [PubMed]
- Breslin, N.T.; Salerno, D.M.; Topkara, V.K.; Latif, F.; Restaino, S.; Takeda, K.; Takayama, H.; Farr, M.; Colombo, P.C.; Jennings, D.L. Prior Amiodarone Exposure Reduces Tacrolimus Dosing Requirements in Heart Transplant Recipients. Prog. Transplant. Aliso Viejo Calif 2019, 29, 129–134. [Google Scholar] [CrossRef]
- Kobashigawa, J.A.; Miller, L.W.; Russell, S.D.; Ewald, G.A.; Zucker, M.J.; Goldberg, L.R.; Eisen, H.J.; Salm, K.; Tolzman, D.; Gao, J.; et al. Tacrolimus with Mycophenolate Mofetil (MMF) or Sirolimus vs. Cyclosporine with MMF in Cardiac Transplant Patients: 1-Year Report. Am. J. Transplant. 2006, 6, 1377–1386. [Google Scholar] [CrossRef] [PubMed]
- Asrani, S.K.; Wiesner, R.H.; Trotter, J.F.; Klintmalm, G.; Katz, E.; Maller, E.; Roberts, J.; Kneteman, N.; Teperman, L.; Fung, J.J.; et al. De Novo Sirolimus and Reduced-Dose Tacrolimus Versus Standard-Dose Tacrolimus After Liver Transplantation: The 2000–2003 Phase II Prospective Randomized Trial. Am. J. Transplant. 2014, 14, 356–366. [Google Scholar] [CrossRef] [PubMed]
- Olyaei, A.J.; deMattos, A.M.; Norman, D.J.; Bennett, W.M. Interaction between tacrolimus and nefazodone in a stable renal transplant recipient. Pharmacotherapy 1998, 18, 1356–1359. [Google Scholar] [CrossRef]
- Sakuludomkan, W.; Na Takuathung, M.; Dukaew, N.; Koonrungsesomboon, N. Drug-Drug Interactions Between Mycophenolic Acid and Proton Pump Inhibitors: A Systematic Review and Meta-Analysis. Ther. Drug Monit. 2022, 44, 384–390. [Google Scholar] [CrossRef]
- Bullingham, R.; Shah, J.; Goldblum, R.; Schiff, M. Effects of food and antacid on the pharmacokinetics of single doses of mycophenolate mofetil in rheumatoid arthritis patients. Br. J. Clin. Pharmacol. 1996, 41, 513–516. [Google Scholar] [CrossRef]
- Åsberg, A.; Bergan, S.; Bjørkto, M.H.; Mjøen, G.; Varberg Reisæter, A.; Robertsen, I.; Midtvedt, K. Severe Mycophenolate Intoxication in a Solid Organ Transplant Recipient-No Intervention Actually Needed. Transplant. Direct 2020, 6, e609. [Google Scholar] [CrossRef]
- Royer, B.; Zanetta, G.; Bérard, M.; Davani, S.; Tanter, Y.; Rifle, G.; Kantelip, J.-P. A neutropenia suggesting an interaction between valacyclovir and mycophenolate mofetil. Clin. Transplant. 2003, 17, 158–161. [Google Scholar] [CrossRef] [PubMed]
- Gimenez, F.; Foeillet, E.; Bourdon, O.; Weller, S.; Garret, C.; Bidault, R.; Singlas, E. Evaluation of pharmacokinetic interactions after oral administration of mycophenolate mofetil and valaciclovir or aciclovir to healthy subjects. Clin. Pharmacokinet. 2004, 43, 685–692. [Google Scholar] [CrossRef] [PubMed]
- Naderer, O.J.; Dupuis, R.E.; Heinzen, E.L.; Wiwattanawongsa, K.; Johnson, M.W.; Smith, P.C. The influence of norfloxacin and metronidazole on the disposition of mycophenolate mofetil. J. Clin. Pharmacol. 2005, 45, 219–226. [Google Scholar] [CrossRef]
- Kodawara, T.; Masuda, S.; Yano, Y.; Matsubara, K.; Nakamura, T.; Masada, M. Inhibitory effect of ciprofloxacin on β-glucuronidase-mediated deconjugation of mycophenolic acid glucuronide. Biopharm. Drug Dispos. 2014, 35, 275–283. [Google Scholar] [CrossRef] [PubMed]
- Hübner, G.I.; Eismann, R.; Sziegoleit, W. Drug interaction between mycophenolate mofetil and tacrolimus detectable within therapeutic mycophenolic acid monitoring in renal transplant patients. Ther. Drug Monit. 1999, 21, 536–539. [Google Scholar] [CrossRef]
- Walker, R.; Thomas, M.; Goodman, D.; Campbell, S.; Chadban, S.; AUS-13 study group. Combination therapy with tacrolimus and mycophenolate mofetil: Effects of early and late minimization of mycophenolate mofetil after renal transplant. Clin. Transplant. 2008, 22, 594–602. [Google Scholar] [CrossRef] [PubMed]
- Pirsch, J.; Bekersky, I.; Vincenti, F.; Boswell, G.; Woodle, E.S.; Alak, A.; Kruelle, M.; Fass, N.; Facklam, D.; Mekki, Q. Coadministration of tacrolimus and mycophenolate mofetil in stable kidney transplant patients: Pharmacokinetics and tolerability. J. Clin. Pharmacol. 2000, 40, 527–532. [Google Scholar] [CrossRef]
- Frühwirth, M.; Fischer, H.; Simma, B.; Ellemunter, H. Elevated tacrolimus trough levels in association with mycophenolate mofetil-induced diarrhea: A case report. Pediatr. Transplant. 2001, 5, 132–134. [Google Scholar] [CrossRef]
- Kagaya, H.; Miura, M.; Satoh, S.; Inoue, K.; Saito, M.; Inoue, T.; Habuchi, T.; Suzuki, T. No pharmacokinetic interactions between mycophenolic acid and tacrolimus in renal transplant recipients. J. Clin. Pharm. Ther. 2008, 33, 193–201. [Google Scholar] [CrossRef] [PubMed]
- Yang, C.-L.; Sheng, C.-C.; Liao, G.-Y.; Su, Y.; Feng, L.-J.; Xia, Q.; Jiao, Z.; Xu, D.-J. Genetic polymorphisms in metabolic enzymes and transporters have no impact on mycophenolic acid pharmacokinetics in adult kidney transplant patients co-treated with tacrolimus: A population analysis. J. Clin. Pharm. Ther. 2021, 46, 1564–1575. [Google Scholar] [CrossRef]
- López-Montenegro Soria, M.A.; Kanter Berga, J.; Beltrán Catalán, S.; Milara Payá, J.; Pallardó Mateu, L.M.; Jiménez Torres, N.V. Genetic polymorphisms and individualized tacrolimus dosing. Transplant. Proc. 2010, 42, 3031–3033. [Google Scholar] [CrossRef] [PubMed]
- Ferraris, J.R.; Argibay, P.F.; Costa, L.; Jimenez, G.; Coccia, P.A.; Ghezzi, L.F.R.; Ferraris, V.; Belloso, W.H.; Redal, M.A.; Larriba, J.M. Influence of CYP3A5 polymorphism on tacrolimus maintenance doses and serum levels after renal transplantation: Age dependency and pharmacological interaction with steroids. Pediatr. Transplant. 2011, 15, 525–532. [Google Scholar] [CrossRef]
- Tornatore, K.M.; Attwood, K.; Venuto, R.C.; Murray, B. Age associations with tacrolimus and mycophenolic acid pharmacokinetics in stable Black and White kidney transplant recipients: Implications for health inequities. Clin. Transl. Sci. 2023, 16, 861–871. [Google Scholar] [CrossRef]
- Hao, J.-C.; Wang, W.-T.; Yan, L.-N.; Li, B.; Wen, T.-F.; Yang, J.-Y.; Xu, M.-Q.; Zhao, J.-C.; Wei, Y.-G. Effect of low-dose tacrolimus with mycophenolate mofetil on renal function following liver transplantation. World J. Gastroenterol. 2014, 20, 11356–11362. [Google Scholar] [CrossRef] [PubMed]
- Chen, C.-C.; Chang, W.-C.; Lin, S.-H. Mycophenolate-Induced Hepatotoxicity Precipitates Tacrolimus Nephrotoxicity in a Kidney Transplant Recipient: A Case Report. Transplant. Proc. 2022, 54, 2739–2743. [Google Scholar] [CrossRef]
- Nguyen, T.V.A.; Nguyen, H.D.; Nguyen, T.L.H.; Le, V.T.; Nguyen, X.K.; Tran, V.T.; Le, D.T.; Ta, B.T. Higher tacrolimus trough levels and time in the therapeutic range are associated with the risk of acute rejection in the first month after renal transplantation. BMC Nephrol. 2023, 24, 131. [Google Scholar] [CrossRef] [PubMed]
- Yin, S.; Song, T.; Jiang, Y.; Li, X.; Fan, Y.; Lin, T. Tacrolimus Trough Level at the First Month May Predict Renal Transplantation Outcomes Among Living Chinese Kidney Transplant Patients: A Propensity Score–Matched Analysis. Ther. Drug Monit. 2019, 41, 308–316. [Google Scholar] [CrossRef]
- Metz, D.K.; Holford, N.; Kausman, J.Y.; Walker, A.; Cranswick, N.; Staatz, C.E.; Barraclough, K.A.; Ierino, F. Optimizing Mycophenolic Acid Exposure in Kidney Transplant Recipients: Time for Target Concentration Intervention. Transplantation 2019, 103, 2012–2030. [Google Scholar] [CrossRef] [PubMed]
- Borrows, R.; Chusney, G.; Loucaidou, M.; James, A.; Lee, J.; Tromp, J.V.; Owen, J.; Cairns, T.; Griffith, M.; Hakim, N.; et al. Mycophenolic acid 12-h trough level monitoring in renal transplantation: Association with acute rejection and toxicity. Am. J. Transplant. Off. J. Am. Soc. Transplant. Am. Soc. Transpl. Surg. 2006, 6, 121–128. [Google Scholar] [CrossRef]
- Zwart, T.C.; Gokoel, S.R.; van der Boog, P.J.; de Fijter, J.W.; Kweekel, D.M.; Swen, J.J.; Guchelaar, H.-J.; Moes, D.J.A. Therapeutic drug monitoring of tacrolimus and mycophenolic acid in outpatient renal transplant recipients using a volumetric dried blood spot sampling device. Br. J. Clin. Pharmacol. 2018, 84, 2889–2902. [Google Scholar] [CrossRef] [PubMed]
- Pascual, J.; Jiménez, C.; Krajewska, M.; Seron, D.; Kotton, C.N.; Portolés, J.; Witzke, O.; Sorensen, S.S.; Andrés, A.; Crespo, M.; et al. The Immunobiogram, a novel in vitro diagnostic test to measure the pharmacodynamic response to immunosuppressive therapy in kidney transplant patients. Transpl. Immunol. 2022, 75, 101711. [Google Scholar] [CrossRef] [PubMed]
- Gustavsen, M.T.; Midtvedt, K.; Vethe, N.T.; Robertsen, I.; Bergan, S.; Åsberg, A. Tacrolimus Area Under the Concentration Versus Time Curve Monitoring, Using Home-Based Volumetric Absorptive Capillary Microsampling. Ther. Drug Monit. 2020, 42, 407–414. [Google Scholar] [CrossRef]
- Jia, Y.; Peng, B.; Li, L.; Wang, J.; Wang, X.; Qi, G.; Rong, R.; Wang, L.; Qiu, J.; Xu, M.; et al. Estimation of Mycophenolic Acid Area Under the Curve with Limited-Sampling Strategy in Chinese Renal Transplant Recipients Receiving Enteric-Coated Mycophenolate Sodium. Ther. Drug Monit. 2016, 39, 29–36. [Google Scholar] [CrossRef]
- Xu, Z.-Z.; Li, X.; Chen, B.-L.; Yang, K.-L.; Wang, J.; Li, X.-Y.; Zhang, H.; Wang, D.-X. A randomised controlled trial of the non-inferiority of erector spinae plane block vs. thoracic paravertebral block for laparoscopic nephro-ureterectomy. Anaesthesia 2023, 78, 442–448. [Google Scholar] [CrossRef]
- Kannegieter, N.M.; Hesselink, D.A.; Dieterich, M.; de Graav, G.N.; Kraaijeveld, R.; Baan, C.C. Analysis of NFATc1 amplification in T cells for pharmacodynamic monitoring of tacrolimus in kidney transplant recipients. PLoS ONE 2018, 13, e0201113. [Google Scholar] [CrossRef] [PubMed]
- Kim, J.H.; Han, N.; Kim, M.G.; Yun, H.-Y.; Lee, S.; Bae, E.; Kim, Y.S.; Kim, I.-W.; Oh, J.M. Increased Exposure of Tacrolimus by Co-administered Mycophenolate Mofetil: Population Pharmacokinetic Analysis in Healthy Volunteers. Sci. Rep. 2018, 8, 1687. [Google Scholar] [CrossRef]
- Klaasen, R.A.; Bergan, S.; Bremer, S.; Hole, K.; Nordahl, C.B.; Andersen, A.M.; Midtvedt, K.; Skauby, M.H.; Vethe, N.T. Pharmacodynamic assessment of mycophenolic acid in resting and activated target cell population during the first year after renal transplantation. Br. J. Clin. Pharmacol. 2020, 86, 1100–1112. [Google Scholar] [CrossRef]
- Schagen, M.R.; Volarevic, H.; Francke, M.I.; Sassen, S.D.T.; Reinders, M.E.J.; Hesselink, D.A.; de Winter, B.C.M. Individualized dosing algorithms for tacrolimus in kidney transplant recipients: Current status and unmet needs. Expert Opin. Drug Metab. Toxicol. 2023, 19, 429–445. [Google Scholar] [CrossRef]
- Winnicki, W.; Fichtenbaum, A.; Mitulovič, G.; Herkner, H.; Regele, F.; Baier, M.; Zelzer, S.; Wagner, L.; Sengoelge, G. Individualization of Mycophenolic Acid Therapy through Pharmacogenetic, Pharmacokinetic and Pharmacodynamic Testing. Biomedicines 2022, 10, 2882. [Google Scholar] [CrossRef] [PubMed]
- Merdita, S.; Ryšánek, P.; Hartinger, J.M.; Slanař, O.; Šíma, M. Pharmacokinetic-based Dosing Individualization of Mycophenolate Mofetil in Solid Organ Transplanted Patients. Prague Med. Rep. 2024, 125, 187–194. [Google Scholar] [CrossRef] [PubMed]
- Savvidaki, E.; Kazakopoulos, P.; Papachristou, E.; Karavias, D.; Zavvos, V.; Voliotis, G.; Kalliakmani, P.; Marangos, M.; Goumenos, D.S. Replacement of mycophenolate acid with everolimus in patients who became neutropenic after renal transplant. Exp. Clin. Transplant. Off. J. Middle East Soc. Organ Transplant. 2014, 12, 31–36. [Google Scholar] [CrossRef]
- Elmariah, H.; Otoukesh, S.; Kumar, A.; Ali, H.; Arslan, S.; Shouse, G.; Pourhassan, H.; Nishihori, T.; Faramand, R.; Mishra, A.; et al. Sirolimus Is an Acceptable Alternative to Tacrolimus for Graft-versus-Host Disease Prophylaxis after Haploidentical Peripheral Blood Stem Cell Transplantation with Post-Transplantation Cyclophosphamide. Transplant. Cell. Ther. 2024, 30, e1–e229. [Google Scholar] [CrossRef] [PubMed]
- Wijesinha, M.; Hirshon, J.M.; Terrin, M.; Magder, L.; Brown, C.; Stafford, K.; Iacono, A. Survival Associated with Sirolimus Plus Tacrolimus Maintenance Without Induction Therapy Compared with Standard Immunosuppression After Lung Transplant. JAMA Netw. Open 2019, 2, e1910297. [Google Scholar] [CrossRef] [PubMed]
- Kumar, J.; Reccia, I.; Virdis, F.; Podda, M.; Sharma, A.K.; Halawa, A. Belatacept in renal transplantation in comparison to tacrolimus and molecular understanding of resistance pattern: Meta-analysis and systematic review. World J. Transplant. 2021, 11, 70. [Google Scholar] [CrossRef] [PubMed]

Disclaimer/Publisher’s Note: The statements, opinions and data contained in all publications are solely those of the individual author(s) and contributor(s) and not of MDPI and/or the editor(s). MDPI and/or the editor(s) disclaim responsibility for any injury to people or property resulting from any ideas, methods, instructions or products referred to in the content. |
© 2024 by the authors. Licensee MDPI, Basel, Switzerland. This article is an open access article distributed under the terms and conditions of the Creative Commons Attribution (CC BY) license (https://creativecommons.org/licenses/by/4.0/).
Share and Cite
Kaye, A.D.; Shah, S.S.; Johnson, C.D.; De Witt, A.S.; Thomassen, A.S.; Daniel, C.P.; Ahmadzadeh, S.; Tirumala, S.; Bembenick, K.N.; Kaye, A.M.; et al. Tacrolimus- and Mycophenolate-Mediated Toxicity: Clinical Considerations and Options in Management of Post-Transplant Patients. Curr. Issues Mol. Biol. 2025, 47, 2. https://doi.org/10.3390/cimb47010002
Kaye AD, Shah SS, Johnson CD, De Witt AS, Thomassen AS, Daniel CP, Ahmadzadeh S, Tirumala S, Bembenick KN, Kaye AM, et al. Tacrolimus- and Mycophenolate-Mediated Toxicity: Clinical Considerations and Options in Management of Post-Transplant Patients. Current Issues in Molecular Biology. 2025; 47(1):2. https://doi.org/10.3390/cimb47010002
Chicago/Turabian StyleKaye, Alan D., Shivam S. Shah, Coplen D. Johnson, Adalyn S. De Witt, Austin S. Thomassen, Charles P. Daniel, Shahab Ahmadzadeh, Sridhar Tirumala, Kristin Nicole Bembenick, Adam M. Kaye, and et al. 2025. "Tacrolimus- and Mycophenolate-Mediated Toxicity: Clinical Considerations and Options in Management of Post-Transplant Patients" Current Issues in Molecular Biology 47, no. 1: 2. https://doi.org/10.3390/cimb47010002
APA StyleKaye, A. D., Shah, S. S., Johnson, C. D., De Witt, A. S., Thomassen, A. S., Daniel, C. P., Ahmadzadeh, S., Tirumala, S., Bembenick, K. N., Kaye, A. M., & Shekoohi, S. (2025). Tacrolimus- and Mycophenolate-Mediated Toxicity: Clinical Considerations and Options in Management of Post-Transplant Patients. Current Issues in Molecular Biology, 47(1), 2. https://doi.org/10.3390/cimb47010002

