A Distributed Space Target Constellation Task Planning Method Based on Adaptive Genetic Algorithm
Abstract
1. Introduction
2. Related Theories and Research
2.1. Distributed Satellite Task Planning
2.2. Adaptive Genetic Algorithm
3. Construction of Distributed Task Model
3.1. Problem Description
3.2. Model Establishment
3.2.1. Basic Assumptions
- (1)
- The observation duration of a single task is a fixed value;
- (2)
- The problem of image recognition is not considered, that is, meeting the single continuous duration required for target observation is considered to meet the recognition requirements for the target;
- (3)
- A satellite can only perform one task at a time and cannot be interrupted during execution;
- (4)
- Each task performed by a satellite consumes a certain amount of time for attitude adjustment;
- (5)
- Satellites have autonomous task planning capabilities and inter-satellite communication capabilities, can plan the received tasks, and do not consider the impact related to data transmission activities;
- (6)
- The task planning time is in days. The observation capability of the satellite in a single task planning is represented by the daily available boot time of the satellite;
- (7)
- Satellite storage and power resources are measured by the available boot time of the satellite. During the execution of observation tasks, the satellite not only needs to occupy a certain storage capacity, but also consumes a certain amount of power for activities such as switching on and off and attitude adjustment. Both quantities are linearly related to time. To simplify the setting of constraint conditions, this paper uses the available boot time constraint of the satellite to represent the satellite storage and power resource constraints.
3.2.2. Parameter Definition
- (1)
- Set of tasks
- (2)
- Set of satellite resources
- (3)
- Decision variables
3.2.3. Distributed Task Planning Model
Slave Satellite Task Planning Model
- (1)
- Optimization Objectives
- (2)
- Constraints
Master Satellite Task Decision Model
- (1)
- Optimization Objectives
- (2)
- Constraints
3.2.4. Space Target Surveillance Constellation Distributed Task Planning Model
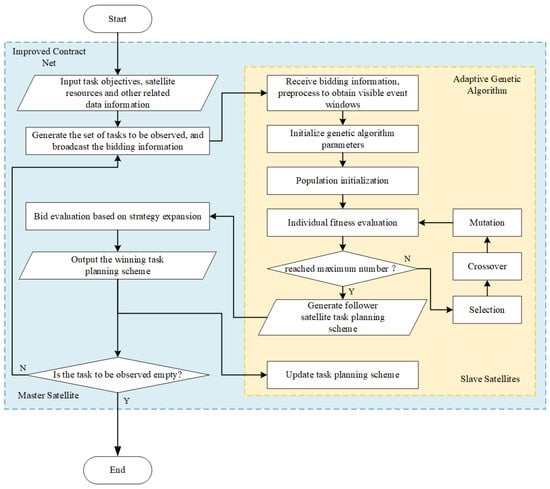
4. Distributed Task Planning and Scheduling Algorithm (DTP&SA) Based on the Adaptive Genetic Algorithm
4.1. Tendering Stage
4.2. Bidding Stage
- (1)
- Set the genetic generation counter GEN = 1.
- (2)
- Chromosome coding
- (3)
- Initial population generation
- (4)
- Fitness evaluation
- (5)
- Selection
- (6)
- Crossover and mutation
- (7)
- Solving the optimal solution
4.3. Winning the Bid Stage
5. Simulation Verification and Result Analysis
5.1. Simulation Scenario
5.2. Simulation Results
5.2.1. Master Satellite Task Decision Results
5.2.2. Slave Satellite Task Planning Results
5.2.3. Algorithm Comparison
- In the bidding phase, the subtask planning algorithm of the unimproved algorithm adopts the classical GA, specifically using the roulette wheel selection algorithm, and sets fixed crossover probability (0.6) and mutation probability (0.1);
- In the bid evaluation phase, the unimproved algorithm does not adopt the centralized winning strategy, but instead uses the method of evaluating bids one by one.
6. Conclusions
Author Contributions
Funding
Data Availability Statement
Acknowledgments
Conflicts of Interest
References
- Gong, J.G.; Ning, Y.; Lyu, N. Development and enlightenment of U.S. GEO space situational awareness technology. Space Control Technol. Appl. 2021, 47, 1–7. (In Chinese) [Google Scholar] [CrossRef]
- Gao, T.Y.; Hu, X.X.; Xia, W. Constellation autonomous task planning algorithm based on distributed co-evolution. Syst. Eng. Electron. 2022, 44, 1600–1608. (In Chinese) [Google Scholar] [CrossRef]
- Skobelev, P.O.; Simonova, E.V.; Zhilyaev, A.A.; Travin, V.S. Application of Multi-Agent Technology in the Scheduling System of Swarm of Earth Remote Sensing Satellites. Procedia Comput. Sci. 2017, 103, 396–402. [Google Scholar] [CrossRef]
- Zhao, M.; Li, D. A Hierarchical Parallel Evolutionary Algorithm of Distributed and Multi-Threaded Two-Level Structure for Multi-Satellite Task Planning. Int. J. Autom. Control 2020, 14, 612–633. [Google Scholar] [CrossRef]
- Yu, L.J.; Wu, X.D.; Mao, Y.L.; Gao, H.T.; Hao, Y. Contract net algorithm for distributed remote sensing satellite task allocation. J. Harbin Eng. Univ. 2020, 41, 1059–1065. (In Chinese) [Google Scholar] [CrossRef]
- Yang, Y.; Liu, D. Distributed Imaging Satellite Mission Planning Based on Multi-Agent. IEEE Access 2023, 11, 65530–65545. [Google Scholar] [CrossRef]
- Zhang, T.; Li, C.; Ma, D.; Wang, X.; Li, C. An Optimal Task Management and Control Scheme for Military Operations with Dynamic Game Strategy. Aerosp. Sci. Technol. 2021, 115, 106815. [Google Scholar] [CrossRef]
- Smith, R.G. The Contract Net Protocol: High-Level Communication and Control in a Distributed Problem Solver. IEEE Trans. Comput. 1980, C-29, 1104–1113. [Google Scholar] [CrossRef]
- Liu, Y.W.; Zhou, Q.R.; Huang, H. Research on dynamic task collaborative planning algorithm for distributed satellite systems. Space Control Technol. Appl. 2022, 48, 46–53. (In Chinese) [Google Scholar] [CrossRef]
- Zhang, C.; Chen, J.; Li, Y.; Li, Y.; Chai, W. Satellite Group Autonomous Operation Mechanism and Planning Algorithm for Marine Target Surveillance. Chin. J. Aeronaut. 2019, 32, 991–998. [Google Scholar] [CrossRef]
- Du, B.; Li, S. A New Multi-Satellite Autonomous Mission Allocation and Planning Method. Acta Astronaut. 2019, 163, 287–298. [Google Scholar] [CrossRef]
- Chen, Y.; Tian, G.; Guo, J.; Huang, J. Task Planning for Multiple-Satellite Space-Situational-Awareness Systems. Aerospace 2021, 8, 73. [Google Scholar] [CrossRef]
- Yang, W.; He, L.; Liu, X.; Chen, Y. Onboard Coordination and Scheduling of Multiple Autonomous Satellites in an Uncertain Environment. Adv. Space Res. 2021, 68, 4505–4524. [Google Scholar] [CrossRef]
- Huang, C.; Zhang, H.; Wang, Z. Task Allocation of Multi-Robot Coalition Formation. In Proceedings of the 2021 5th Chinese Conference on Swarm Intelligence and Cooperative Control, Shenzhen, China, 19–22 January 2022; Springer Nature: Singapore, 2023; pp. 221–230. (In Chinese). [Google Scholar] [CrossRef]
- Jiang, Y.Q.; Zong, R.; Guan, Q.X.; Guan, S.J.; Zhang, X. Improved contract net algorithm based on multi-constraint bidding strategy. J. Ordnance Equip. Eng. 2022, 43, 206–211. (In Chinese) [Google Scholar] [CrossRef]
- Li, T.; Jia, P.D.; Yang, Y.; Liao, C.; Zhang, F.G. Ground station resource scheduling for satellite routine TT&C tasks. Syst. Simul. Technol. 2024, 20, 65–72. (In Chinese) [Google Scholar] [CrossRef]
- Yuan, P.Z.; Jiang, T.; Ji, Y.; Zhong, W.Q. Design of LEO constellation TT&C resource scheduling scheme based on genetic algorithm. Telecom Express 2024, 1, 37–40+48. (In Chinese) [Google Scholar] [CrossRef]
- Wolfe, W.J.; Sorensen, S.E. Three Scheduling Algorithms Applied to the Earth Observing Systems Domain. Manag. Sci. 2000, 46, 148–166. [Google Scholar] [CrossRef]
- Sun, K.; Yang, Z.-Y.; Wang, P.; Chen, Y.-W. Mission Planning and Action Planning for Agile Earth-Observing Satellite with Genetic Algorithm. J. Harbin Inst. Technol. (New Ser.) 2013, 20, 51–56. [Google Scholar]
- Li, Z.; Li, X. A Multi-Objective Binary-Encoding Differential Evolution Algorithm for Proactive Scheduling of Agile Earth Observation Satellites. Adv. Space Res. 2019, 63, 3258–3269. [Google Scholar] [CrossRef]
- Chen, Y.; Shen, X.; Zhang, G.; Lu, Z. Multi-Objective Multi-Satellite Imaging Mission Planning Algorithm for Regional Mapping Based on Deep Reinforcement Learning. Remote Sens. 2023, 15, 3932. [Google Scholar] [CrossRef]
- Yang, L.; Yang, H.; Wei, D.B.; Pan, C.S. SAGA: A task-oriented satellite network resource allocation algorithm. J. Chin. Comput. Syst. 2020, 41, 122–127. (In Chinese) [Google Scholar] [CrossRef]
- Yang, C.; Qian, Q.; Wang, F.; Sun, M. An Improved Adaptive Genetic Algorithm for Function Optimization. In Proceedings of the 2016 IEEE International Conference on Information and Automation (ICIA), Ningbo, Zhejiang, 31 July 2016–4 August 2016; pp. 675–680. [Google Scholar] [CrossRef]
- Hu, Q.; Liu, D.; Dong, Z. Design of Space Target Surveillance Constellation Based on Simulation Comparison Method. Sensors 2025, 25, 3977. [Google Scholar] [CrossRef] [PubMed]
- Liu, L. Study on the Initial Orbit Determination of Space Targets with Space-Based Surveillance. Ph.D. Thesis, National University of Defense Technology, Changsha, China, 2010. (In Chinese). [Google Scholar]













| Orbital Inclination (°) | Orbital Altitude (km) | T | P | F | Orbital Type |
|---|---|---|---|---|---|
| 97.6 | 550 | 6 | 1 | 0 | Sun-synchronous dawn-dusk orbit |
| 98.2 | 700 | 6 | 1 | 0 | Sun-synchronous dawn-dusk orbit |
| Payload | Distance (km) | Imaging Resolution | Aperture (mm) | Lateral Relative Velocity (km/s) | Field of View (°) | Angular Resolution (″) |
|---|---|---|---|---|---|---|
| CCD/CMOS | 300 | 4096 × 4096 | 120 | 3 | 9 × 9 | 8.8 |
| Target Type | Minimum Observation Arc Length (Single Satellite) (s) | Minimum Observation Arc Length (Double Satellites) (s) |
|---|---|---|
| LEO | 400 | 40 |
| GEO | 1700 | 450 |
| Target Orbital Altitude | Satellite Number | Number of Observation Tasks | Proportion of Observed Tasks/% |
|---|---|---|---|
| <450 km | 1 | 33 | 100 |
| 2 | 33 | ||
| 3 | 34 | ||
| 4 | 34 | ||
| 5 | 33 | ||
| 6 | 33 | ||
| 7 | 0 | ||
| 8 | 0 | ||
| 9 | 0 | ||
| 10 | 0 | ||
| 11 | 0 | ||
| 12 | 0 | ||
| [450 km,600 km] | 1 | 25 | 78 |
| 2 | 25 | ||
| 3 | 30 | ||
| 4 | 23 | ||
| 5 | 23 | ||
| 6 | 30 | ||
| 7 | 0 | ||
| 8 | 0 | ||
| 9 | 0 | ||
| 10 | 0 | ||
| 11 | 0 | ||
| 12 | 0 | ||
| >600 km | 1 | 10 | 80.5 |
| 2 | 10 | ||
| 3 | 9 | ||
| 4 | 11 | ||
| 5 | 10 | ||
| 6 | 9 | ||
| 7 | 17 | ||
| 8 | 17 | ||
| 9 | 16 | ||
| 10 | 17 | ||
| 11 | 17 | ||
| 12 | 18 |
| Target Orbital Altitude | Algorithm | Satellite | Number of Observation Tasks | Proportion of Observed Tasks/% | Time/s |
|---|---|---|---|---|---|
| 450–600 km | DTP&SA based on AGA | 1 | 25 | 78 | 36.29 |
| 2 | 25 | ||||
| 3 | 30 | ||||
| 4 | 23 | ||||
| 5 | 23 | ||||
| 6 | 30 | ||||
| the unimproved GA-based algorithm | 1 | 23 | 67.5 | 39.4 | |
| 2 | 23 | ||||
| 3 | 30 | ||||
| 4 | 23 | ||||
| 5 | 17 | ||||
| 6 | 19 |
Disclaimer/Publisher’s Note: The statements, opinions and data contained in all publications are solely those of the individual author(s) and contributor(s) and not of MDPI and/or the editor(s). MDPI and/or the editor(s) disclaim responsibility for any injury to people or property resulting from any ideas, methods, instructions or products referred to in the content. |
© 2025 by the authors. Licensee MDPI, Basel, Switzerland. This article is an open access article distributed under the terms and conditions of the Creative Commons Attribution (CC BY) license (https://creativecommons.org/licenses/by/4.0/).
Share and Cite
Hu, Q.; Guo, J.; Liu, D. A Distributed Space Target Constellation Task Planning Method Based on Adaptive Genetic Algorithm. Sensors 2025, 25, 5485. https://doi.org/10.3390/s25175485
Hu Q, Guo J, Liu D. A Distributed Space Target Constellation Task Planning Method Based on Adaptive Genetic Algorithm. Sensors. 2025; 25(17):5485. https://doi.org/10.3390/s25175485
Chicago/Turabian StyleHu, Qinying, Jing Guo, and Desheng Liu. 2025. "A Distributed Space Target Constellation Task Planning Method Based on Adaptive Genetic Algorithm" Sensors 25, no. 17: 5485. https://doi.org/10.3390/s25175485
APA StyleHu, Q., Guo, J., & Liu, D. (2025). A Distributed Space Target Constellation Task Planning Method Based on Adaptive Genetic Algorithm. Sensors, 25(17), 5485. https://doi.org/10.3390/s25175485

