RF Transceiver for the Multi-Mode Radar Applications
Abstract
:1. Introduction
2. Design Requirements for Multi-Mode Radar Transceivers
2.1. Pulse Radar
2.2. FMCW Radar
2.3. CW Radar
2.4. Design Specification Summary
3. Design of the Proposed Transceiver
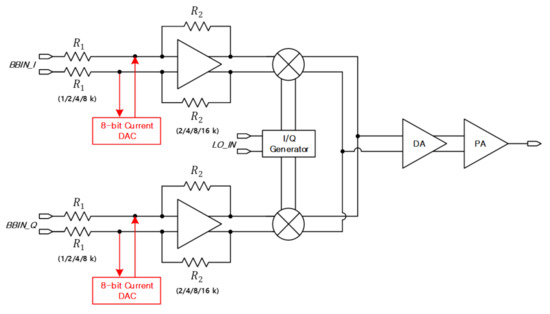
3.1. Architecture of Direct Conversion Transmitter
3.1.1. LO Leakage Suppression through DAC
3.1.2. Power Amplifier (PA) Design
3.2. Architecture of Receiver
3.2.1. Conventional Receiver Architecture
3.2.2. Proposed Receiver Architecture
3.2.3. Proposed Double Conversion Receiver
3.2.4. LO Leakage and TX Blocker Rejection Technique
4. Simulation & Measurement Results
4.1. Simulation
4.1.1. Transmitter Simulation
4.1.2. Receiver Simulation
4.2. Measurement
4.3. Transceiver Measurement Results
4.3.1. Transmitter Measurement Results
4.3.2. Receiver Measurement Results
4.4. Radar Test
4.4.1. CW Mode
4.4.2. FMCW Mode
4.4.3. Pulse Mode
5. Conclusions
Author Contributions
Funding
Institutional Review Board Statement
Informed Consent Statement
Data Availability Statement
Conflicts of Interest
References
- Sanders, D.; Bingham, S.; Menon, G.; Crockett, D.; Tor, J.; Mende, R.; Behrens, M.; Jain, N.; Alexanian, A. A single-chip 24 GHz SiGe BiCMOS transceiver for FMCW automotive radars. In Proceedings of the 2009 IEEE Radio Frequency Integrated Circuits Symposium, Boston, MA, USA, 7–9 June 2009; pp. 425–428. [Google Scholar]
- Kim, S.K.; Cui, C.; Kim, B.S.; Kim, S. A Fully-Integrated Low Power K-band Radar Transceiver in 130nm CMOS Technology. J. Semicond. Technol. Sci. 2012, 12, 426–432. [Google Scholar] [CrossRef]
- Krishnaswamy, H.; Hashemi, H. A 4-channel 4-beam 24-to-26GHz spatio-temporal RAKE radar transceiver in 90nm CMOS for vehicular radar applications. In Proceedings of the 2010 IEEE International Solid-State Circuits Conference, San Franscisco, CA, USA, 7–11 February 2010; pp. 214–215. [Google Scholar]
- Gresham, I.; Jenkins, A.; Egri, R.; Eswarappa, C.; Kinayman, N.; Jain, N.; Anderson, R.; Kolak, F.; Wohlert, R.; Bawell, S.P.; et al. Ultra-wideband radar sensors for short-range vehicular applications. IEEE Trans. Microw. Theory Tech. 2004, 52, 2105–2122. [Google Scholar] [CrossRef]
- Pyo, G.; Yang, J.; Kim, C.Y.; Hong, S.C. K-Band Single-Path Dual-Mode CMOS Transmitter for FMCW/UWB Radar. IEEE Microw. Wirel. Components Lett. 2016, 26, 858–860. [Google Scholar] [CrossRef]
- Kim, S.; Kim, D.; Jin, Y.; Lee, J. Human Identification by Measuring Respiration Patterns Using Vital FMCW Radar. J. Electromagn. Eng. Sci. 2020, 20, 302–306. [Google Scholar] [CrossRef]
- Thomas H, L. The Design of CMOS Radio-Frequency Integrated Circuits, 2nd ed.; Cambidge University Press: New York, NY, USA, 2003; pp. 325–399. [Google Scholar]
- Razavi, B. RF Microelectronics, 2nd ed.; Pearson: Los Angeles, CA, USA, 2012; pp. 169–458. [Google Scholar]
- Palmers, P.; Steyaert, M.S.J. A 10–Bit 1.6-GS/s 27-mW Current-Steering D/A Converter With 550-MHz 54-dB SFDR Bandwidth in 130-nm CMOS. IEEE Trans. Circuits Syst. 2010, 57, 2870–2879. [Google Scholar] [CrossRef]
- Kim, J.Y.; Kim, Y.J.; Han, J.H.; Shin, J.H.; Cho, C.S. Newly Proposed Duty-Generator-Less Passive DownConversion Mixer. J. Semicond. Technol. Sci. 2019, 19, 426–433. [Google Scholar] [CrossRef]
- Lee, J.S.; Jeong, C.J.; Jang, Y.S.; Lee, I.Y.; Lee, S.S.; Han, S.K.; Lee, S.G. A high linear low flicker noise 25% duty cycle LO I/Q mixer for a FM radio receiver. In Proceedings of the 2011 IEEE International Symposium of Circuits and Systems (ISCAS), Rio de Janeiro, Brazil, 15–18 May 2011; pp. 1399–1402. [Google Scholar]
- Poobuapheun, N.; Chen, W.H.; Boos, Z.; Niknejad, A.M. A 1.5-V 0.7–2.5-GHz CMOS Quadrature Demodulator for Multiband Direct-Conversion Receivers. IEEE J. Solid State Circuits 2007, 42, 1669–1677. [Google Scholar] [CrossRef]
- Choi, W.H.; Song, W.H.; Lee, W.J. Broadband Radar Absorbing Structures with a Practical Approach from Design to Fabrication. J. Electromagn. Eng. Sci. 2020, 20, 254–261. [Google Scholar] [CrossRef]
- Ha, K.W.; Lee, J.Y.; Ko, G.H.; Kim, Y.J.; Kim, J.G.; Baek, D. Fully Integrated Dual-Mode X-Band Radar Transceiver Using Configurable Receiver and Local Oscillator. IEEE Access 2020, 8, 151403–151414. [Google Scholar] [CrossRef]
- Lee, J.; Li, Y.A.; Hung, M.H.; Huang, S.J. A Fully-Integrated 77-GHz FMCW Radar Transceiver in 65-nm CMOS Technology. IEEE J. Solid State Circuits 2010, 45, 2746–2756. [Google Scholar] [CrossRef]
- Richards, M.A.; Scheer, J.A.; Holm, W.A. Principles of Modern Radar: Basic Principles, 1st ed.; Scitech: New York, NY, USA, 2010; pp. 17–249. [Google Scholar]
- Rahman, S.; Robertson, A.D. In-flight RCS measurements of drones and birds at K-band and W-band. IET Radar Sonar Navig. 2019, 13, 300–309. [Google Scholar] [CrossRef]
- Razavi, B. Design Of Analog Cmos Integrated Circuit, 2nd ed.; MC GRAW HILL Education: New York, NY, USA, 2016; pp. 344–390. [Google Scholar]
- Park, J.; Kang, S.; Hong, S. Design of a Ka-Band Cascode Power Amplifier Linearized With Cold-FET Interstage Matching Network. IEEE Trans. Microw. Theory Tech. 2020, 69, 1429–1438. [Google Scholar]
- Ahn, H.; Back, S.; Nam, I.; An, D.; Lee, J.; Jeong, M.; Kim, B.E.; Lee, Y.T.; Kim, H.T.; Ho, Y.C.; et al. A Fully Integrated -32-dB EVM Broadband 802.11abgn/ac PA With an External PA Driver in WLP 40-nm CMOS. IEEE Trans. Microw. Theory Tech. 2019, 67, 1870–1882. [Google Scholar] [CrossRef]
- Manstretta, D.; Castello, R.; Gatta, F.; Rossi, P.; Svelto, F. A 018µm CMOS directconversion receiver front-end for UMTS. In Proceedings of the 2002 IEEE International Solid-State Circuits Conference, San Francisco, CA, USA, 7 February 2002; pp. 240–241. [Google Scholar]
- Wang, S.; Tsai, K.H.; Huang, K.K.; Li, S.X.; Wu, H.S.; Tzuang, C.K.C. Design of X-Band RF CMOS Transceiver for FMCW Monopulse Radar. IEEE Trans. Microw. Theory Tech. 2008, 57, 61–70. [Google Scholar] [CrossRef]
- Kim, Y.; Han, J.; Lee, J.S.; Jin, T.; Jang, P.; Shin, H.; Lee, J.; Cho, T.B. Power-Efficient CMOS Cellular RF Receivers for Carrier Aggregation According to RF Front-End Configuration. IEEE Trans. Microw. Theory Tech. 2020, 69, 452–468. [Google Scholar] [CrossRef]

















































| Velocity [km/h] Distance [m] | 10 | 20 | 30 | 40 | 50 | (kHz) | (kHz) |
|---|---|---|---|---|---|---|---|
| 10 | 32.11 | 64.66 | 97.21 | 129.76 | 162.32 | 162.32 | 32.11 |
| 20 | 31.66 | 64.22 | 96.77 | 129.32 | 161.87 | 161.87 | 31.66 |
| 30 | 31.22 | 63.77 | 96.32 | 128.88 | 161.43 | 161.43 | 31.22 |
| 40 | 30.77 | 63.33 | 95.88 | 128.43 | 160.98 | 160.98 | 30.77 |
| 50 | 30.33 | 62.88 | 95.43 | 127.99 | 160.54 | 160.54 | 30.33 |
| 60 | 29.89 | 62.44 | 94.99 | 127.54 | 160.09 | 160.09 | 29.89 |
| 70 | 29.44 | 61.99 | 94.55 | 127.10 | 159.65 | 159.65 | 29.44 |
| 80 | 29.00 | 61.55 | 94.10 | 126.65 | 159.20 | 159.20 | 29.00 |
| 90 | 28.55 | 61.10 | 93.66 | 126.21 | 158.76 | 158.76 | 28.55 |
| 100 | 28.11 | 60.66 | 93.21 | 125.76 | 158.32 | 158.32 | 28.11 |
| No. | Specification | Variable | Value | Unit |
|---|---|---|---|---|
| 1 | Maximum transmission power | 13 | dBm | |
| 2 | RCS | 0.01 | m | |
| 3 | Transmit antenna gain | 25 | dB | |
| 4 | Receive antenna gain | 25 | dB | |
| 5 | Center frequency | 24 | GHz | |
| 6 | Transmit wavelength | 0.0125 | m | |
| 7 | Maximum thermal noise | −144 | dBm/Hz | |
| 8 | Frequency modulation bandwidth | B | 75 | MHz |
| 9 | Frequency modulation time | T | 512 | s |
| 10 | Transmitter bandwidth | - | 75 | MHz |
| 11 | Receiver bandwidth | - | 75 | MHz |
| 12 | Maximum noise figure | 12.9 | dB | |
| 13 | Minimum detectable input signal | −115.1 | dBm | |
| 14 | Maximum detection distance (pulse) | R | 322 | m |
| 15 | Maximum detection distance (FMCW) | R | 84 | m |
| Design Parameters | Unit | Value |
|---|---|---|
| Center frequency | [GHz] | 24 |
| PA&DA maximum gain | [dB] | 14 |
| PGA gain | [dB] | −6 ∼24 |
| OP1dB | [dBm] | 7 |
| Maximum output power | [dBm] | 13 |
| at TX output | [dB] | <−10 |
| LO leakage rejection | [dB] | 30 |
| Bandwidth | [MHz] | 75 |
| Supply voltage | [V] | 1.2 |
| Current consumption | [mA] | <86 |
| Design Parameters | Unit | Value |
|---|---|---|
| Frequency | [GHz] | 23.4∼26 |
| Noise figure | [dB] | 7.5∼12.5 |
| 3-stage LNA gain | [dB] | 10∼30 |
| 1st&2nd mixer gain (TIA included) | [dB] | 14 ∼20 |
| Baseband gain | [dB] | −18∼36 |
| Blocker IP1dB | [dBm] | −36∼−22.5 |
| IIP3 | [dBm] | −26∼−12.5 |
| (RF) | [dB] | <−30 |
| HPF cutoff frequency | [kHz] | 3 or 160 |
| LPF cutoff frequency | [MHz] | 10∼80 |
| Chopping frequency | [MHz] | 1.25∼40 |
| DC rejection | [dB] | 15∼30 |
| Supply voltage | [V] | 1.2 |
| Current consumption | [mA] | 120 |
| Spec. | Unit | This Work | [21] | [22] | [23] | ||
|---|---|---|---|---|---|---|---|
| TX | RX | ||||||
| Process | nm | 65 CMOS | 65 CMOS | 180 CMOS | 180 CMOS | 180 CMOS | |
| Architecture | - | Direct | Direct | Double | Double | Direct | Direct |
| Frequency | GHz | 24 | 23 | 23 | 2.14 | 10.5 | 2.5 |
| NF @100 Hz | dB | - | 35 | 15 | - | - | - |
| NF @100 kHz | dB | - | 22 | 12 | 16 | - | - |
| NF @1 MHz | dB | - | 17 | 5 | 6.2 | - | - |
| NFmin | dB | - | 17 | 5 | 6.2 | 11.5 | 2.8 |
| Gain | dB | 23 | 66 | 68.5 | 44 | −4.5 | 62 |
| IP1dB | dBm | −7 | −54 | −60 | - | - | - |
| OP1dB | dBm | 6.5 | 10 | 7 | - | - | - |
| DC Rejection | dB | - | - | 35 | - | - | - |
| LO Leakage Rejection | dB | 37 | - | - | - | - | - |
| LO Leakage | dBm | −2.5 | −28 | - | - | - | |
| BW | GHz | 0.07 | 2 | 0.003 | - | 0.02 | |
| Supply Voltage | V | 1.2 | 1.2 | 1.8 | 1.5 | 1.2 | |
| Current | mA | 86 | 99 | 15 | 24 | 14 | |
| Mode | Variable | Value | Unit |
|---|---|---|---|
| pulse | Tx power | −20 | dBm |
| 2 | ms | ||
| PRF | 250 | Hz | |
| Detection range | 20∼100 | m | |
| Target | Drone, people | - | |
| FMCW | Tx power | 6.5 | dBm |
| B | 75 | MHz | |
| T | 50 | s | |
| R | 25 | m | |
| 150∼400 | kHz | ||
| Detection range | 15∼40 | m | |
| Target | Metal square object | - | |
| CW | Tx power | 8.8 | dBm |
| Doppler Frequency | ±300 | Hz | |
| Target | Drone, people | - |
Publisher’s Note: MDPI stays neutral with regard to jurisdictional claims in published maps and institutional affiliations. |
© 2021 by the authors. Licensee MDPI, Basel, Switzerland. This article is an open access article distributed under the terms and conditions of the Creative Commons Attribution (CC BY) license (http://creativecommons.org/licenses/by/4.0/).
Share and Cite
Ha, J.K.; Noh, C.K.; Lee, J.S.; Kang, H.J.; Kim, Y.M.; Kim, T.H.; Jung, H.N.; Lee, S.H.; Cho, C.S.; Kim, Y.J. RF Transceiver for the Multi-Mode Radar Applications. Sensors 2021, 21, 1563. https://doi.org/10.3390/s21051563
Ha JK, Noh CK, Lee JS, Kang HJ, Kim YM, Kim TH, Jung HN, Lee SH, Cho CS, Kim YJ. RF Transceiver for the Multi-Mode Radar Applications. Sensors. 2021; 21(5):1563. https://doi.org/10.3390/s21051563
Chicago/Turabian StyleHa, Jae Kwon, Chang Kyun Noh, Jin Seop Lee, Ho Jin Kang, Yu Min Kim, Tae Hyun Kim, Ha Neul Jung, Sang Hwan Lee, Choon Sik Cho, and Young Jin Kim. 2021. "RF Transceiver for the Multi-Mode Radar Applications" Sensors 21, no. 5: 1563. https://doi.org/10.3390/s21051563
APA StyleHa, J. K., Noh, C. K., Lee, J. S., Kang, H. J., Kim, Y. M., Kim, T. H., Jung, H. N., Lee, S. H., Cho, C. S., & Kim, Y. J. (2021). RF Transceiver for the Multi-Mode Radar Applications. Sensors, 21(5), 1563. https://doi.org/10.3390/s21051563

