Energy Management in Smart Cities Based on Internet of Things: Peak Demand Reduction and Energy Savings
Abstract
:1. Introduction
- User interface: Using a node-red development framework [33] (Node-RED is a web-based programming tool for wiring together hardware devices, APIs and online services.) and message queue telemetry protocol secure broker, a user interface has been designed. It incorporates intelligent energy management capability and provides user input options. Temperature control of appliances, operation rescheduling and On/Off commands are initiated through the interface.
- Peak demand reduction: Using the proposed HEMaaS methodology, a reward matrix is generated for each peak reduction threshold. There are four peak reduction thresholds considered in this paper: and . Based on the user convenience suitable load reduction decisions are obtained.
- Fault tolerance and user privacy: Taking different random combinations of robustness measure, it has been shown how the user convenience is affected when user privacy is compromised and system has hardware fault. This part of the results is specific to this paper and not shown anywhere in state-of-art literature.
- Energy saving and Carbon-footprint reduction: The energy savings and carbon emmission reduction has been shown for a community of 85 houses over a year.
2. Home Energy Management as a Service
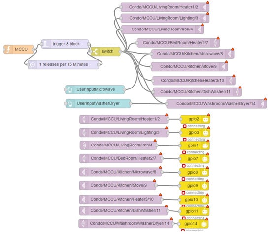
2.1. The Hardware Architecture
2.2. The Software Architecture and Communication Interface
3. HEM as a Markov Decision Process and Its Solution
3.1. State-Action Modelling of Appliances
| Algorithm 1: Reward Matrix (R) Computation Algorithm |
![]() |
3.2. User Convenience and Reward Matrix
4.
| Algorithm 2: NFQbHEM Algorithm |
![]() |
- Step 0 (Inputs): Set the Q-factors to some arbitrary values (e.g., 0).
- Step 1: For each state s, the set of admissible actions, a is defined, and an action is chosen randomly and applied. After applying in , the next state is reached and the immediate reward from Algorithm 1 is calculated.
- Step 2: The set of is inserted from the environment as a new sample F. Repeating the process, sufficient samples are found to train the algorithm.
- Step 1: The training initializes , and tries to find a function approximator .
- Step 2: Similar to the Q-update process, append a corresponding pattern set to the set .
- Step 3: As our historical data is a curve fitting problem, Radial Basis Function Neural Network (RBFNN) [47] is chosen to approximate the function .
- Step 4: The feature function : S x A maps each state-action pair to a vector of feature values.
- Step 5: is the weight vector specifying the contribution of each feature across all state-action pairs. The weight is updated at each iteration. The training is done for 200 iterations in our case.
- Step 1: Current data determine the state of the system.
- Step 2: A greedy policy is used to find the policy as in Equation (3).
- Step 3: Later in learning with more episodes, exploitation makes more sense because, with experience, the agent can be more confident about what it knows.
- Step 4: Stopping criterian with absolute error
5. Experimental Results
- Case I: A sample day’s total power consumption data is compared with different peak power reduction of and of the total peak demand. The user convenience is also shown as a comparison.
- Case II: The user convenience in terms of random (Good, medium and bad) behavior of the system is analyzed in this case.
5.1. Case I
5.2. Case II
6. Conclusions
Acknowledgments
Author Contributions
Conflicts of Interest
References
- Zanella, A.; Bui, N.; Castellani, A.; Vangelista, L.; Zorzi, M. Internet of Things for Smart Cities. IEEE Intern. Things J. 2014, 1, 22–32. [Google Scholar] [CrossRef]
- Klein, C.; Kaefer, G. From smart homes to smart cities: Opportunities and challenges from an industrial perspective. In Proceedings of the International Conference on Next Generation Wired/Wireless Networking, St. Petersburg, Russia, 3–5 September 2008; Springer: Berlin/Heidelberg, Germany, 2008; p. 260. [Google Scholar]
- Sheng, Z.; Yang, S.; Yu, Y.; Vasilakos, A.V.; Mccann, J.A.; Leung, K.K. A survey on the ietf protocol suite for the internet of things: Standards, challenges, and opportunities. IEEE Wirel. Commun. 2013, 20, 91–98. [Google Scholar] [CrossRef]
- Liao, C.F.; Chen, P.Y. ROSA: Resource-Oriented Service Management Schemes for Web of Things in a Smart Home. Sensors 2017, 17, 2159. [Google Scholar] [CrossRef] [PubMed]
- Mendes, T.D.; Godina, R.; Rodrigues, E.M.; Matias, J.C.; Catalão, J.P. Smart home communication technologies and applications: Wireless protocol assessment for home area network resources. Energies 2015, 8, 7279–7311. [Google Scholar] [CrossRef]
- Ejaz, W.; Naeem, M.; Shahid, A.; Anpalagan, A.; Jo, M. Efficient Energy Management for the Internet of Things in Smart Cities. IEEE Commun. Mag. 2017, 55, 84–91. [Google Scholar] [CrossRef]
- Hsu, Y.L.; Chou, P.H.; Chang, H.C.; Lin, S.L.; Yang, S.C.; Su, H.Y.; Chang, C.C.; Cheng, Y.S.; Kuo, Y.C. Design and Implementation of a Smart Home System Using Multisensor Data Fusion Technology. Sensors 2017, 17, 1631. [Google Scholar] [CrossRef] [PubMed]
- Daily, T. Survey of Commercial and Institutional Energy Use, 2014; Statistics Canada: Ottawa, ON, Canada, 2016. [Google Scholar]
- Canada Green Building Council. Available online: https://www.cagbc.org/ (accessed on 30 November 2017).
- DMO, S. Smart Home Report; Statista Digital Market Outlook: Toronto, ON, Canada, 2016. [Google Scholar]
- Kani, S.A.P.; Nehrir, M.H. Real-time central demand response for primary frequency regulation in microgrids. IEEE Trans. Smart Grid 2013, 3, 1988–1996. [Google Scholar]
- Borenstein, S.; Jaske, M.; Rosenfeld, A. Dynamic Pricing, Advanced Metering, and Demand Response in Electricity Markets; Center for the Study of Energy Markets: Berkeley, CA, USA, 2002. [Google Scholar]
- Palensky, P.; Dietrich, D. Demand side management: Demand response, intelligent energy systems, and smart loads. IEEE Trans. Ind. Inform. 2011, 7, 381–388. [Google Scholar] [CrossRef]
- Rodrigues, E.M.; Godina, R.; Shafie-khah, M.; Catalão, J.P. Experimental Results on a Wireless Wattmeter Device for the Integration in Home Energy Management Systems. Energies 2017, 10, 398. [Google Scholar] [CrossRef]
- Zhou, B.; Li, W.; Chan, K.W.; Cao, Y.; Kuang, Y.; Liu, X.; Wang, X. Smart home energy management systems: Concept, configurations, and scheduling strategies. Renew. Sustain. Energy Rev. 2016, 61, 30–40. [Google Scholar] [CrossRef]
- Díaz Pardo de Vera, D.; Siguenza Izquierdo, A.; Bernat Vercher, J.; Hernández Gómez, L.A. A Ubiquitous Sensor Network Platform for Integrating Smart Devices into the Semantic Sensor Web. Sensors 2014, 14, 10725–10752. [Google Scholar] [CrossRef] [PubMed]
- Farhangi, H. The path of the smart grid. IEEE Power Energy Mag. 2010, 8. [Google Scholar] [CrossRef]
- Kumar, A.; Hancke, G. An Energy-Efficient Smart Comfort Sensing System Based on the IEEE 1451 Standard for Green Buildings. IEEE Sens. J. 2014, 14, 4245–4252. [Google Scholar] [CrossRef]
- Shen, V.R.; Yang, C.Y.; Chen, C.H. A smart home management system with hierarchical behavior suggestion and recovery mechanism. Comput. Stand. Interfaces 2015, 41, 98–111. [Google Scholar] [CrossRef]
- Rahman, M.; Kuzlu, M.; Pipattanasomporn, M.; Rahman, S. Architecture of web services interface for a Home Energy Management system. In Proceedings of the 2014 IEEE PES, Innovative Smart Grid Technologies Conference (ISGT), Washington, DC, USA, 19–22 February 2014; pp. 1–5. [Google Scholar]
- Lee, Y.T.; Hsiao, W.H.; Huang, C.M.; Seng-cho, T.C. An integrated cloud-based smart home management system with community hierarchy. IEEE Trans. Consum. Electron. 2016, 62, 1–9. [Google Scholar] [CrossRef]
- Ciancetta, F.; D’Apice, B.; Gallo, D.; Landi, C. Plug-n-Play Smart Sensor Based on Web Service. IEEE Sens. J. 2007, 7, 882–889. [Google Scholar] [CrossRef]
- Chen, C.; Wang, J.; Heo, Y.; Kishore, S. MPC-based appliance scheduling for residential building energy management controller. IEEE Trans. Smart Grid 2013, 4, 1401–1410. [Google Scholar] [CrossRef]
- Li, S.; Zhang, D.; Roget, A.B.; O’Neill, Z. Integrating home energy simulation and dynamic electricity price for demand response study. IEEE Trans. Smart Grid 2014, 5, 779–788. [Google Scholar] [CrossRef]
- Wei, Q.; Lewis, F.L.; Shi, G.; Song, R. Error-Tolerant Iterative Adaptive Dynamic Programming for Optimal Renewable Home Energy Scheduling and Battery Management. IEEE Trans. Ind. Electron. 2017, 64, 9527–9537. [Google Scholar] [CrossRef]
- Mohsenian-Rad, A.H.; Wong, V.W.; Jatskevich, J.; Schober, R.; Leon-Garcia, A. Autonomous demand-side management based on game-theoretic energy consumption scheduling for the future smart grid. IEEE Trans. Smart Grid 2010, 1, 320–331. [Google Scholar] [CrossRef]
- Dehghanpour, K.; Nehrir, H.; Sheppard, J.; Kelly, N. Agent-based modeling of retail electrical energy markets with demand response. IEEE Trans. Smart Grid 2016, PP, 1-1. [Google Scholar] [CrossRef]
- Magno, M.; Polonelli, T.; Benini, L.; Popovici, E. A low cost, highly scalable wireless sensor network solution to achieve smart LED light control for green buildings. IEEE Sens. J. 2015, 15, 2963–2973. [Google Scholar] [CrossRef]
- O’Neill, D.; Levorato, M.; Goldsmith, A.; Mitra, U. Residential Demand Response Using Reinforcement Learning. In Proceedings of the First IEEE International Conference on Smart Grid Communications, Gaithersburg, MD, USA, 4–6 October 2010; pp. 409–414. [Google Scholar]
- Ruelens, F.; Claessens, B.J.; Vandael, S.; Iacovella, S.; Vingerhoets, P.; Belmans, R. Demand response of a heterogeneous cluster of electric water heaters using batch reinforcement learning. In Proceedings of the Power Systems Computation Conference, Wroclaw, Poland, 18–22 August 2014; pp. 1–7. [Google Scholar]
- Turitsyn, K.; Backhaus, S.; Ananyev, M.; Chertkov, M. Smart finite state devices: A modeling framework for demand response technologies. In Proceedings of the 50th IEEE Conference on Decision and Control and European Control Conference, Orlando, FL, USA, 12–15 December 2011; pp. 7–14. [Google Scholar]
- Kara, E.C.; Berges, M.; Krogh, B.; Kar, S. Using smart devices for system-level management and control in the smart grid: A reinforcement learning framework. In Proceedings of the IEEE Third International Conference on Smart Grid Communications (SmartGridComm), Tainan, Taiwan, 5–8 November 2012; pp. 85–90. [Google Scholar]
- Node-RED. Available online: https://nodered.org/ (accessed on 30 November 2017).
- Sonoff Pow WiFi Switch with Power Consumption Measurement. Available online: https://www.itead.cc/sonoff-pow.html (accessed on 30 November 2017).
- Raspberry Pi 3 Model B. Available online: https://www.raspberrypi.org/products/raspberry-pi-3-model-b/ (accessed on 30 November 2017).
- Hunkeler, U.; Truong, H.L.; Stanford-Clark, A. MQTT-S: A publish/subscribe protocol for Wireless Sensor Networks. In Proceedings of the 3rd International Conference on Communication Systems Software and Middleware and Workshops, COMSWARE, Bangalore, India, 6–10 January 2008; pp. 791–798. [Google Scholar]
- An Open Source MQTT v3.1/v3.1.1 Broker. Available online: https://mosquitto.org/ (accessed on 30 November 2017).
- Bishop, C.M. Pattern Recognition and Machine Learning; Springer: Berlin, Germany, 2006. [Google Scholar]
- Pedregosa, F.; Varoquaux, G.; Gramfort, A.; Michel, V.; Thirion, B.; Grisel, O.; Blondel, M.; Prettenhofer, P.; Weiss, R.; Dubourg, V.; et al. Scikit-learn: Machine learning in Python. J. Mach. Learn. Res. 2011, 12, 2825–2830. [Google Scholar]
- Sutton, R.S.; Barto, A.G. Reinforcement Learning: An Introduction; MIT Press: Cambridge, MA, USA, 1998; Volume 1. [Google Scholar]
- Andrew, A.M.; Zakaria, A.; Mad Saad, S.; Md Shakaff, A.Y. Multi-Stage Feature Selection Based Intelligent Classifier for Classification of Incipient Stage Fire in Building. Sensors 2016, 16, 31. [Google Scholar] [CrossRef] [PubMed]
- Puterman, M.L. Markov Decision Processes: Discrete Stochastic Dynamic Programming, 1st ed.; John Wiley & Sons, Inc.: Hoboken, NJ, USA, 2014. [Google Scholar]
- Watkins, C.J.; Dayan, P. Q-learning. Mach. Learn. 1992, 8, 279–292. [Google Scholar] [CrossRef]
- Ernst, D.; Geurts, P.; Wehenkel, L. Tree-based batch mode reinforcement learning. J. Mach. Learn. Res. 2005, 6, 503–556. [Google Scholar]
- Riedmiller, M. Neural fitted Q iteration–first experiences with a data efficient neural reinforcement learning method. In Proceedings of the European Conference on Machine Learning, Porto, Portugal, 3–7 October 2005; pp. 317–328. [Google Scholar]
- Natural Resources Canada. Energy Consumption of Major Household Appliances Shipped in Canada, Summary Report; Energy Publications: Toronto, ON, Canada, 2012. [Google Scholar]
- Park, J.; Sandberg, I.W. Universal approximation using radial-basis-function networks. Neural Comput. 1991, 3, 246–257. [Google Scholar] [CrossRef]
- IESO. Ontario Power Stats—Canadian Energy Issues. Available online: http://canadianenergyissues.com/ontario-power-stats/ (accessed on 30 November 2017).










| Abbreviations | Expanded Form |
|---|---|
| IoT | Internet of Things |
| DR | Demand Response |
| DSM | Demand side Management |
| TOU | Time-of-Use |
| HEMaaS | Home Energy Management as a Service |
| RL | Reinforcement Learning |
| MDP | Markov Decision Process |
| NFQbHEM | Neural Fitted Q-based Home Energy Management |
| MCCU | Main Command and Control Unit |
| CCM | Community Cloud Management |
| NAT | Network Address Translation |
| MQTT | Message Queue Telemetry Transport |
| UI | User Interface |
| NFQI | Neural Fitted Q-Iteration |
| UIP | User Input Preferences |
| R | Reward Matrix |
| UC | User Convenience |
| CIPK | Carbon intensity per Kilo-Watt-hour |
| MWh | Mega Watt-hour |
| Appliances | Peak Power Rating [Watts] |
|---|---|
| Heater-1 (Living Room) | 2500 |
| Heater-2 (Bedroom) | 2000 |
| Heater-3 (Kitchen) | 1500 |
| Iron Center | 1000 |
| Microwave | 1100 |
| Dishwasher | 1300 |
| Lighting | 600 |
| Stove | 5000 |
| Washer Dryer | 5500 |
| Refrigerator | 150 |
| Appliances | Morning (MR) | Afternoon (AF) | Evening (EV) | Night (NT) |
|---|---|---|---|---|
| Heater-1 (Living Room) | 1 | 0.3 | 1 | 0.3 |
| Heater-2 (Bedroom) | 1 | 0.3 | 0.4 | 1 |
| Heater-3 (Kitchen) | 0.6 | 0.3 | 0.7 | 0.1 |
| Iron Center | 0.6 | 0.1 | 0.1 | 0.1 |
| Microwave | 1 | 0.1 | 0.8 | 0.1 |
| Dishwasher | 0.5 | 1 | 0.3 | 0.7 |
| Lighting | 0.4 | 0.1 | 0.7 | 0.1 |
| Stove | 0.7 | 0.1 | 1 | 0.1 |
| Washer Dryer | 0.6 | 0.6 | 0.3 | 0.5 |
| Time | Required Load Reduction | Required Action |
|---|---|---|
| 5% Reduction Threshold | ||
| 10:15–10:30 a.m. | 400 W | Turn off the Heater-1 and Heater-3 |
| 10% Reduction Threshold | ||
| 10:15–10:30 a.m. | 650 W | Turn off the Heater-1, Heater-2 and Heater-3 |
| 6:00–6:15 p.m. | 600 W | Reduce the temp. setting of Heater-1 |
| 15% Reduction Threshold | ||
| 6:00–6:15 a.m. | 500 W | Reduce the temp. setting of Heater-1 and Heater-2 |
| 10:00–10:15 a.m. | 1500 W | The temperature setting of the washer-dryer may be changed to reduce the power demand or washer-dryer operation may be rescheduled to another time. |
| 10:15–10:30 a.m. | 1500 W | The temperature setting of the washer-dryer may be changed to reduce the power demand or washer-dryer operation may be rescheduled to another time. |
| 5:00–5:15 p.m. | 250 W | Turn off the Heater-1 |
| 5:15–5:30 p.m. | 300 W | Turn off the Heater-2 |
| 6:00–6:15 p.m. | 600 W | Reduce the temp. setting of Heater-1 |
| 20% Reduction Threshold | ||
| 6:00–6:15 a.m. | 500 W | Reduce the temp. setting of Heater-1 and Heter-2 |
| 6:30–6:45 a.m. | 500 W | Turn off the Heater-2 |
| 10:00–10:15 a.m. | 1500 W | The temperature setting of the washer-dryer may be changed to reduce the power demand or washer-dryer operation may be rescheduled to another time. |
| 10:15–10:30 a.m. | 1500 W | The temperature setting of the washer-dryer may be changed to reduce the power demand or washer-dryer operation may be rescheduled to another time. |
| 11:15–11:30 a.m. | 150 W | Refrigerator Turned Off |
| 4:45–5:00 p.m. | 150 W | Turn off the Refrigerator |
| 5:15–5:30 p.m. | 500 W | Turn off the Heater-3 |
| 5:30–5:45 p.m. | 800 W | Turn off the Heater-2 and Heater-3 |
| 6:00–6:30 p.m. | 600 W | Reduce the temp. setting of Heater-1 |
© 2017 by the authors. Licensee MDPI, Basel, Switzerland. This article is an open access article distributed under the terms and conditions of the Creative Commons Attribution (CC BY) license (http://creativecommons.org/licenses/by/4.0/).
Share and Cite
Mahapatra, C.; Moharana, A.K.; Leung, V.C.M. Energy Management in Smart Cities Based on Internet of Things: Peak Demand Reduction and Energy Savings. Sensors 2017, 17, 2812. https://doi.org/10.3390/s17122812
Mahapatra C, Moharana AK, Leung VCM. Energy Management in Smart Cities Based on Internet of Things: Peak Demand Reduction and Energy Savings. Sensors. 2017; 17(12):2812. https://doi.org/10.3390/s17122812
Chicago/Turabian StyleMahapatra, Chinmaya, Akshaya Kumar Moharana, and Victor C. M. Leung. 2017. "Energy Management in Smart Cities Based on Internet of Things: Peak Demand Reduction and Energy Savings" Sensors 17, no. 12: 2812. https://doi.org/10.3390/s17122812
APA StyleMahapatra, C., Moharana, A. K., & Leung, V. C. M. (2017). Energy Management in Smart Cities Based on Internet of Things: Peak Demand Reduction and Energy Savings. Sensors, 17(12), 2812. https://doi.org/10.3390/s17122812



