Abstract
Environmental DNA from bulk materials can be analyzed to gain an understanding of the bacterial, fungal, plant, and/or arthropod communities present. DNA metabarcoding is widely used to characterize these biological communities, by amplifying “barcode” regions and sequencing these amplicons via next-generation sequencing. The Earth Microbiome Project (EMP) adopted the use of indexed primers, PCR primers containing Illumina® adapter sequences and a unique 12-nucleotide Golay barcode to simplify the identification of bacterial taxa via the 16S barcode. We sought to develop a wet laboratory workflow utilizing indexed primers that could cost-effectively reduce bench time while simultaneously targeting multiple DNA barcode regions to characterize bacterial (16S), fungal (ITS1), plant (ITS2, trnL p6 loop), and arthropod (COI) communities. The EMP primer constructs for 16S were modified to accommodate our DNA barcode regions of interest while also permitting successful demultiplexing following sequencing. A single indexed primer pair was designed for ITS1 and trnL p6 loop, and two primer pairs were developed for ITS2 and COI. To test the workflow, a total of 648 soil and 336 dust samples were processed, with key steps including DNA isolation, total DNA quantification, amplification with indexed primers, library purification and quantification, and Illumina MiSeq sequencing. Based on raw read counts and analysis of positive controls, the trnL p6 loop and ITS2 a primer pairs performed comparably to the originally designed 16S primers. Both COI primers pairs, ITS1 and ITS2 b primers, had lower raw reads compared to the other three primer pairs. The combination of the three plant targets successfully recovered all plant taxa in the positive controls except for Nephrolepis exaltata [Nephrolepidaceae] and the COI primers recovered all arthropod taxa except for the beetle. Notably, none of the taxa in the fungal positive control were recovered using ITS1. For environmental samples, sequencing was successful for all primers except COI c, and primer biases were observed for all three plant primers, in which a small number of families were uniquely amplified for each primer pair. This workflow can be applied to many disciplines that utilize DNA metabarcoding given its customizability and flexibility with Illumina sequencing chemistry.
Keywords:
DNA metabarcoding; bulk environmental samples; indexed primers; plants; arthropods; fungi; bacteria 1. Introduction
Analysis of environmental DNA (eDNA) has increasingly gained interest within the scientific community, as DNA from bacteria, fungi, plants, and arthropods can be isolated from bulk sources such as soil, dust, water, and feces for downstream identification [1]. Typically, analysis of eDNA hinges on DNA metabarcoding, an approach which stemmed from the well-known concept of “DNA barcoding”. In DNA metabarcoding, identification of multiple species in bulk environmental samples is achieved by amplifying short yet informative regions in the genome concurrently for downstream sequencing using next-generation sequencing platforms. While many regions have been identified as suitable DNA barcodes in the scientific literature for species identification, there has been a general consensus that some DNA barcodes outperform others across broad taxonomic groups. For instance, the most widely accepted DNA barcode for bacteria is the V4 region of the 16S ribosomal RNA gene [2,3], the internal transcribed spacer (ITS) region is consistently utilized for fungi [4,5], and cytochrome c oxidase subunit I (COI) is used for arthropods [6]. Notably, there has been a lack of consensus on a single suitable DNA barcode for the identification of plants; the Consortium for the Barcode of Life Plant Working Group proposed that a two-locus approach using ribulose bisphosphate carboxylase (rbcL) and maturase K (matK) (both chloroplast genes) may be more appropriate [7]. Additional alternative DNA barcodes have been proposed to identify plants including the nuclear ITS2 [8,9] and the p6 loop of the chloroplast trnL-UAA intron [10]. Targeting these DNA barcodes, either separately or in combination, can provide insights into the various taxonomic communities that are present in diverse environmental samples.
In 2010, an initiative was launched by the Earth Microbiome Project (EMP) to analyze the microbial communities from bulk environmental samples from across the world [11]. To achieve this, they determined that a standardized approach was needed, as there are multiple methods for processing samples beginning with DNA isolation and ending with next-generation sequencing. They adapted their protocol for 16S DNA metabarcoding using Illumina sequencing from Caporaso et al. [12]. One key feature of this protocol is that it utilizes PCR primers which contain the Illumina® adapter sequences (subsequently referred to as “indexed primers”) [12], eliminating the need for separate library preparation. The EMP also developed protocols for DNA metabarcoding of the 18S ribosomal RNA gene and nuclear ITS to permit identification of microbial eukaryotes and fungal communities, respectively [13,14,15]. However, the 18S and ITS protocols have a slightly different primer structure compared to the 16S protocol, with a Golay barcode (a 12 nucleotide error-correcting barcode used for demultiplexing) found on the reverse PCR primer compared to the forward PCR primer in the case of 16S. Notably, the EMP did not develop DNA metabarcoding protocols targeting arthropods using the commonly targeted COI gene or protocols for plants using various DNA barcodes.
Here, we present a wet laboratory, modified from the published literature, and bioinformatics workflow for DNA metabarcoding utilizing indexed primers for bacteria, fungi, arthropods, and plants that was implemented and tested with bulk soil and dust samples. These four taxonomic groups were selected as they are associated with forensic geologic samples and may be forensically relevant. We sought to design a cost-effective and time-efficient approach primarily for studies (a) with a large number of samples to process and (b) aiming to characterize multiple biological taxa from bulk environmental samples. In this paper we will outline the key steps in this workflow including (a) DNA isolation and quantification, (b) simultaneous PCR amplification and library preparation using indexed primers with Golay barcodes, (c) library purification and quantification, (d) next-generation sequencing, and (e) taxonomic classification of resulting reads using a custom bioinformatics workflow. Further we will describe the effectiveness and repeatability of this developed workflow through the analysis of positive control samples.
2. Materials and Methods
2.1. DNA Isolation and Quantification
The developed DNA metabarcoding workflow was tested on two common types of bulk environmental samples: (a) surface soil (top ~5 cm) both alone and adhered to various mock evidence items (t-shirt, boot sole and trowel; n, 648), and (b) dust swabbed from exposed brick pavers using BD BBL™ CultureSwab™ EZ swabs (Becton Dickinson, Franklin Lakes, NJ, USA), dust swabbed from the top of dog crates using BD BBL™ CultureSwab™ EZ swabs (Becton Dickinson), and cuttings of car air filters (R88418, Carquest Auto Parts, Raleigh, NC, USA) (n, 336). All soil and dust samples were collected from an agricultural and urban location in North Carolina in triplicate every month across a one-year period (see Supplemental Methods for additional details). DNA isolation was completed using the PowerSoil Pro Kit (Qiagen, Hilden, Germany) following the manufacturer’s protocol for all samples with one modification; 20 min of bead beating was used rather than 10 min to ensure sufficient cellular lysis when processing 24 samples (compared to 12 samples as described in the user guide). DNA isolations were completed in batches of 54 soil samples or 28 dust samples, with each batch containing an additional separate reagent blank control. Inputs for DNA isolation were as follows: homogenized surface soil from soil cores and scraped from mock evidence [16]—approximately 100 mg, and dust—either entire swab heads or ~2.54 cm2 cutting of the air filters. Isolated total genomic DNA was eluted in two separate 50 μL elutions and subsequently quantified via the Qubit™ Fluorometer using the dsDNA High Sensitivity Assay (Invitrogen, Waltham, MA, USA). DNA was stored at −20 °C until use.
2.2. Indexed Primer Constructs for PCR
Four different taxonomic groups were targeted from soil and dust for the development and testing of this protocol as follows: (a) bacteria (16S), (b) fungi (ITS1), (c) plants (ITS2 and p6 loop of the trnL-UAA intron), and (d) arthropods (COI). A review of the scientific literature, along with in vitro testing, identified seven suitable primer pairs to target the DNA barcode regions of interest (Table 1), with the breakdown as follows: (1) for 16S [12,17,18], ITS1 [19], and the p6 loop of the trnL-UAA intron [10], a single primer pair was used for amplification, and (2) for ITS2 [20] and COI [21,22], two different primer pairs for each region were implemented to address previous published results highlighting primer biases and to improve taxa recovery [9,20,23,24]. From this point forward we will refer to the DNA barcodes of interest as “targets” to avoid confusion with other mentions of the term barcode. Indexed PCR primers were designed for each of the targets following the Earth Microbiome Project’s (EMP) primers for 16S. The primer construct file for 16S was downloaded from the EMP’s website [25], which lists ten 96-well plates of unique Golay barcodes, and was used to create primers for ITS1, ITS2, COI, and trnL p6 loop. The construct of the forward indexed primers for each target contained the following: (a) the sequence of the Illumina 5′ adapter, (b) a unique 12 nucleotide error-correcting Golay barcode, (c) a 10 nucleotide primer pad, (d) a two nucleotide primer linker, and (e) the forward amplification primer for the target of interest (Figure 1) [12,17,18,26]. The construct of the reverse indexed primers for each target contained the following: (a) the reverse complement of the Illumina 3′ adapter, (b) a 10 nucleotide primer pad, (c) a two nucleotide primer linker, and (d) the reverse amplification primer for the target of interest (Figure 1). Table 1 provides both the forward and reverse PCR primer sequences for each of the seven targets. As with traditional library preparation, each sample in this developed protocol also receives its own unique index for demultiplexing and sample identification, referred to as a Golay barcode. With these constructs, each forward indexed primer receives a single, unique Golay barcode. Since seven targets were used for DNA metabarcoding, there were 672 unique Golay barcodes that were utilized, equivalent to seven 96-well plates, to permit reliable bioinformatic demultiplexing. Barcodes were designated as follows: 1–96 for COI c; 97–192 for trnL p6 loop; 193–288 for ITS1; 289–384 for ITS2 a; 385–480 for ITS2 b; 481–576 for 16S; and 577–672 for COI d. All indexed primers were ordered from Integrative DNA Technologies (IDT, Coralville, IA, USA) in stocks of 100 μM. Indexed primers were diluted to 2.67 μM using Low TE buffer. All indexed primers can be found in Supplemental File S1.
Table 1.
DNA Target Regions and Their Associated Amplification Primers Used for Indexed Primer Constructs. Forward primers are listed first for each primer pair.
Figure 1.
Indexed Primer and Library Constructs Following the Earth Microbiome Project’s Design. (A) Indexed forward primers contain the sequences for the Illumina p5 adapter (orange), Golay barcode (blue), primer pad and linker (light green) and the target-specific PCR forward primer (yellow). (B) Indexed reverse primers contain the sequences for the Illumina p7 adapter (pink), primer pad and linker (light gray), and the target-specific reverse PCR primer (red). (C) The full library construct and locations of where the sequencing primers anneal is indicated with the three black primer boxes. Arrows indicate the direction of sequencing. Figure made in BioRender.
2.3. Amplification
All PCR amplifications were performed in duplicate for each target, with each target undergoing amplification separately, using the diluted indexed primers (0.3 μM final concentration) and 2 μL of isolated DNA with the KAPA 3G Plant PCR Kit (Roche, Basel, Switzerland) following the manufacturer’s procedure, with the exception of a final reaction volume of 12.5 μL instead of 50 μL on a Veriti™ 96-well Thermal Cycler (Applied Biosystems, Waltham, MA, USA) and MiniAmp™ Thermal Cycler (Applied Biosystems). All DNA used in PCR was from the first elution from DNA isolation. Furthermore, the ITS2 reactions (using ITS2F and ITSp4 primers; Table 1) included the addition of 100% DMSO (final concentration at 4%) as previously described [20]. Since two regions were targeted for ITS2 and COI, rather than completing duplicate amplifications for each primer pair, the two primer pairs themselves were considered duplicates. A positive control consisted of a singular pool of DNA from diverse taxa: (a) plants (1.15 ng/μL each) covering four taxonomic orders (Pinales [pine], Hypnales [moss], Polypodiales [fern], Lamiales [basil]), (b) fungi (2.0 ng/μL each) covering two orders (Saccharomycetales [baker’s yeast] and a Agricales [yard mushroom]), (c) arthropods (2.0 ng/μL each) covering four orders (Blattodea [cockroach], Hymenoptera [wasp], Coleoptera [beetle], and Orthoptera [broad-tipped conehead katydid]), and (d) 2.0 ng/μL of the ZymoBIOMICS Microbial Community DNA Standard (Zymo Research, Irvine, CA, USA) containing eight species of bacteria (Listeria monocytogenes, Pseudomonas aeruginosa, Bacillus subtilis, Escherichia coli, Salmonella enterica, Limosilactobacillus fermentum, Enterococcus faecalis, Staphylococcus aureus) and two species of fungi (Saccharomyces cerevisiae and Cryptococcus neoformans). Amplifications were completed in batches on 96-well plates consisting of 92 samples or DNA isolation reagent blanks, one positive control and three negative controls. Cycling conditions for each target are provided in Supplemental Table S1.
2.4. Library Purification
For each batch of 96, ten PCR plates were generated: two plates for 16S, two plates for ITS1, two for ITS2, two for the trnL p6 loop, and two for COI. Each well on a given plate contained ~12.5 μL of library and PCR components. Following amplification, all ten libraries for a given sample were pooled together resulting in a total volume of ~125 μL for each sample. KAPA Pure Beads (Roche) were used to purify the pooled libraries using a ratio of 0.9X and followed the manufacturer’s instructions. A ratio of 0.9X was selected to capture libraries larger than ~300 bp, given the library size ranged from ~300 bp to 700 bp across the seven targets (Table 1). Libraries were eluted in 100 μL of Buffer EB (Qiagen).
2.5. Library Quantification and Pooling
Purified libraries were quantified using the KAPA Library Quantification Kit (Roche) on the QuantStudio™ 5 (Applied Biosystems) following the manufacturer’s recommendations, apart from including an additional dilution of 1:1,000,000. Each purified library (92 samples or DNA isolation reagent blank, one positive control, and three negative controls) was manually pooled in equimolar concentrations to ensure equal representation across samples during sequencing. Library pools mainly consisted of only soil or only dust samples, rather than combining the two materials. Each library pool underwent another 0.9X bead-based purification as described above, to remove any remaining indexed primers. The purified library pools were then quantified using the KAPA Library Quantification Kit (Roche) as detailed above. The manufacturer suggests implementing a size-adjustment calculation to correct for differences between the sample library size and the size of the standards (452 bp). Given the average size of libraries across the seven targets was 445 bp, a size adjustment of 1.02 (452 bp/445 bp) was applied to the concentration generated for the purified library pools.
2.6. Sequencing Primer Constructs
In order for the libraries to be successfully sequenced, three different types of sequencing primers were needed: Read 1, Read 2, and index primers. These sequencing primers were also designed for each target following the EMP constructs for 16S. Sequencing primers were required as the primers included in the reagent cartridge are unable to anneal to this type of library. The constructs for the Read 1 sequencing primer for each target contained the following: (a) a 10-nucleotide primer pad, (b) a two-nucleotide primer linker, and (c) the forward amplification primer (Figure 1). The constructs for the Read 2 sequencing primer for each target contained the following: (a) a 10-nucleotide primer pad, (b) a two-nucleotide primer linker, (c) the reverse amplification primer and (d) the Illumina 5′ adapter sequence [12,17,18,26] (Figure 1). The index sequencing primer construct remained the same as described in Caporaso et al. [12] in which the primer sequence is the extended sequence of the 5′ Illumina® adapter (Figure 1).
The melting temperatures and GC content for the newly designed sequencing primers were compared to the original 16S sequencing primers used in the EMP. Of the fourteen sequencing primers designed in this study (seven for Read 1 and seven for Read 2), five Read 1 primers were found to have lower than optimal melting temperatures based on the recommendations for primer annealing on the Illumina® MiSeq (65 °C) [27]. To remedy this, ITS1 fungal sequences (n, 20; covering 16 families), ITS2 plant sequences (n, 14; spanning eight families), and trnL plant sequences (n, 8; covering six families) were downloaded from NCBI using CLC Genomics Workbench 20.0.2 (Qiagen) and aligned using the ‘alignment tool’ with the default settings (Supplemental Table S2). Nucleotides, following the consensus sequence from the alignments, were added to the 3′ end of the five sequencing primer sequences in a stepwise fashion and melting temperatures were checked with IDT’s online OligoAnalyzer™ Tool to achieve an appropriate melting temperature (~65 °C), while reducing the number of degenerate bases added (see red text in Supplemental File S1). Read 1 sequencing primers for ITS1, ITS2F, ITSp3, trnL c, and mLepF1 were all modified in this manner to have additional nucleotides that extended into the amplicon region to increase the melting temperature.
2.7. Next-Generation Sequencing
Library pools were sent to North Carolina State University’s Genomic Sciences Laboratory for sequencing on the Illumina® MiSeq with a 10% PhiX spike-in (Illumina®, San Diego, CA, USA). In preparation for sequencing, two separate primer pools were created: (1) 5.1 μL of each of the seven Read 1 sequencing primers (100 μM), and (2) 5.1 μL of each of the seven Read 2 sequencing primers (100 μM). Illumina®’s protocol for GC-rich amplicons was followed to ensure complete denaturation of the library: after denaturation of the library pool with NaOH and HT1 hybridization buffer, the pool was incubated at 96 °C for 2 min, then inverted two times to mix it and immediately placed on ice for 5 min [28]. Following this incubation, the pool was loaded onto the cartridge at a concentration of 10–11 pM. The sequencing primers were subsequently spiked into the MiSeq cartridge in the correct wells following the procedure outlined by Caporaso et al. [12]: (a) 3.4 μL of 100 μM Index sequencing primer spiked into reservoir 13, (b) 23.8 μL of the 100 μM Read 1 sequencing primer pool spiked into reservoir 12, and (c) 23.8 μL of the 100 μM Read 2 sequencing primer pool spiked into reservoir 14. The contents of each of the three reservoirs were mixed with individual Pasteur pipettes to homogenize the Illumina primers with the spiked-in primers. A trial sequencing run was initially performed using the 600-cycle MiSeq Reagent Kit v3 (Illumina®) using the 2 × 300 cycle confirmation. However, during analysis of the trial run, Read 1 of COI c was found to be an underperformer compared to the other targets and Read 2 generated some COI sequences. To improve recovery of COI c, the sequencing confirmation was modified to 27 × 12 × 563 cycles to predominantly sequence Read 2. Notably, this is not the default sequencing cycle confirmation for this cartridge (2 × 300), thus the sample sheet that was uploaded to the MiSeq prior to the run was modified under the “Reads” section from 301 and 301 to 27 and 563, respectively. Prior to starting the sequencing run, the software must be enabled to generate a FASTQ file for index reads, which is required for the next step in the workflow (Supplemental File S2).
2.8. Demultiplexing of Raw Sequencing Reads
The FASTQ files for Read 2 and the index, along with a metadata file containing a column of sample names and a second column with corresponding Golay barcodes, are required for demultiplexing in QIIME2 [29]. Demultiplexing was performed as if the reads were single end by importing FASTQ files as EMP single end sequences, then using the demux emp-single function for demultiplexing, ensuring that the barcodes and mapping barcodes were reverse complemented. The function demux summarize was then utilized to generate a visualization file (.qzv) to observe the raw sequence counts for each sample and target. Demultiplexing and the following bioinformatic processing were performed using the North Carolina State University’s High Performance Computing Services.
2.9. Primer Trimming and Amplicon Sequence Variant Identification
Demultiplexed FASTQ files were processed into Amplicon Sequence Variants (ASVs) using DADA2 v1.26.0 [30]. Soil and dust reads were processed together, however each demultiplexed target was processed independently from one another (i.e., 16S reads separate from ITS1 reads) using target-specific primer trimming length parameters, to address the varying sequence lengths between the targets. The filterAndTrim function within DADA2 was utilized to trim the primers from sequences and remove reads that either did not have a primer present or had a low average quality score. The trimming lengths input into the filterAndTrim function were (a) 203 nucleotides for 16S, ITS1, and ITS2 a and b, (b) 210 nucleotides for COI d, (c) 154 nucleotides for COI c, and (d) 151 nucleotides for trnL p6 loop. For all samples processed in DADA2 the following filtering parameters were applied: the maxN value was set to 0, the maxEE value was set to 2 and the trancQ value was set to 2. After the DADA2 denoising algorithm resolved the reads into ASVs, any chimeric ASVs were removed via the removeBimeraDenovo function, innate to the DADA2 package.
2.10. Taxonomic Assignments and Data Reporting
ASVs were taxonomically identified through two approaches: (1) the NCBI nucleotide database and (2) curated reference databases. NCBI BLAST+ v.2.13.0 [31] and the R package TAXIZE v.0.3.0 [32] were used with the NCBI nucleotide database to initially taxonomically assign ASVs. The results were then filtered by an e-value of 0.001, percent identity of >95, percent query coverage of >90, and maximum hits per sequence of 10. Hits that did not meet the parameters were discarded. From this reduced output, only the top hit with the highest percent identity was kept and all others were discarded. The subject taxids from the truncated blast output were input into TAXIZE and searched against the taxizedb NCBI database. This returned the taxa for each corresponding taxid down to the lowest achievable taxonomic rank. When multiple taxids for a single ASV were tied for the highest percent identity in the BLAST+ results, taxa ranks were compared between these multiple taxids and a singular taxonomic assignment was generated. This was accomplished by maintaining the taxonomic ranks down to the level where all taxids for a single ASV agreed, and then setting any lower taxonomic ranks to NA. This information was then matched and merged with BLAST specific information into a single .csv file containing a final table output including for each sample the recovered ASVs, their abundance, and the taxonomic assignments. A fully documented and reproducible version of the analysis pipeline is available on github: https://github.com/jordenrabasco/DNAMetabarcoding (accessed on 11 February 2025). The second taxonomic classification approach relied on the assignTaxonomy function within DADA2, where Silva v.138.1 (bacteria) [33], UNITE v.9.0 all eukaryotes (fungi and plants [ITS2]) [34], and an in-house curated database containing sequences from RefSeq, GenBank, EMBL, CALeDNA, and PlantAligDB (plants [trnL]) were used for taxonomic assignment [35,36]. Since there are not any reference databases for arthropods that are formatted following DADA2 specifications, arthropod ASVs were manually searched against BOLD v4 [37]. ASVs that were found in >0.01% abundance across all positive controls and samples were retained for analysis. Abundance plots were generated in RStudio v 2023.09.1 + 494 (base R 4.3.2) using ggplot2 v 3.5.0 [38]. For environmental samples, families that were found in >0.01% abundance were used for analysis.
3. Results
We developed a wet laboratory and accompanying bioinformatic workflow to permit DNA metabarcoding of multiple DNA targets simultaneously from bulk environmental samples. This workflow permits (a) concurrent PCR and library preparation where each target in a sample receives a unique Golay barcode to simplify downstream data analysis, (b) purification and quantification of libraries via qPCR, (c) sequencing on the Illumina MiSeq using the v3 reagent cartridge with a 27 × 12 × 563 cycle confirmation to recover Read 2, and (d) taxonomic classification of generated ASVs using both GenBank and curated reference databases.
A total of 648 surface soil and 336 dust samples were processed using the developed workflows. As would be expected, DNA isolation yields were much higher for soil compared to dust at median concentrations of 143.5 ng/μL and 0.112 ng/μL, respectively (Table 2). Of note, 58.9% of dust samples were below the detection limit of the Qubit dsDNA High Sensitivity Kit (0.005 ng/μL), thus the reported DNA isolation yields are from the remaining 41.4% of samples. For dust samples that quantified above the limit of detection, the lowest DNA concentration of dust was 0.05 ng/μL and the highest concentration was 1.35 ng/μL. The range for soil DNA isolation yields was much broader compared to dust at 2.62–580 ng/μL (Table 2). After purification, pooled libraries for a single sample (i.e., ten amplicons combined) were quantified via qPCR. Notably, irrespective of total starting genomic DNA, all dust samples had quantifiable library with a median concentration of 133.8 nM, whereas the median concentration across soil samples was 245.8 nM (Table 2). Soil and dust libraries were sequenced across 12 Illumina® MiSeq v3 cartridges; eight runs containing only soil samples and four runs containing only dust samples. The median number and range of raw reads per target after demultiplexing are listed in Table 3.
Table 2.
Total Genomic DNA Yields of Soil and Dust Samples.
Table 3.
Median and Range of Raw Sequencing Reads per Sample for Each Target (n, 7) from Eight Soil (n samples, 648) and Four Dust (n samples, 336) Illumina® MiSeq v3 Sequencing Runs.
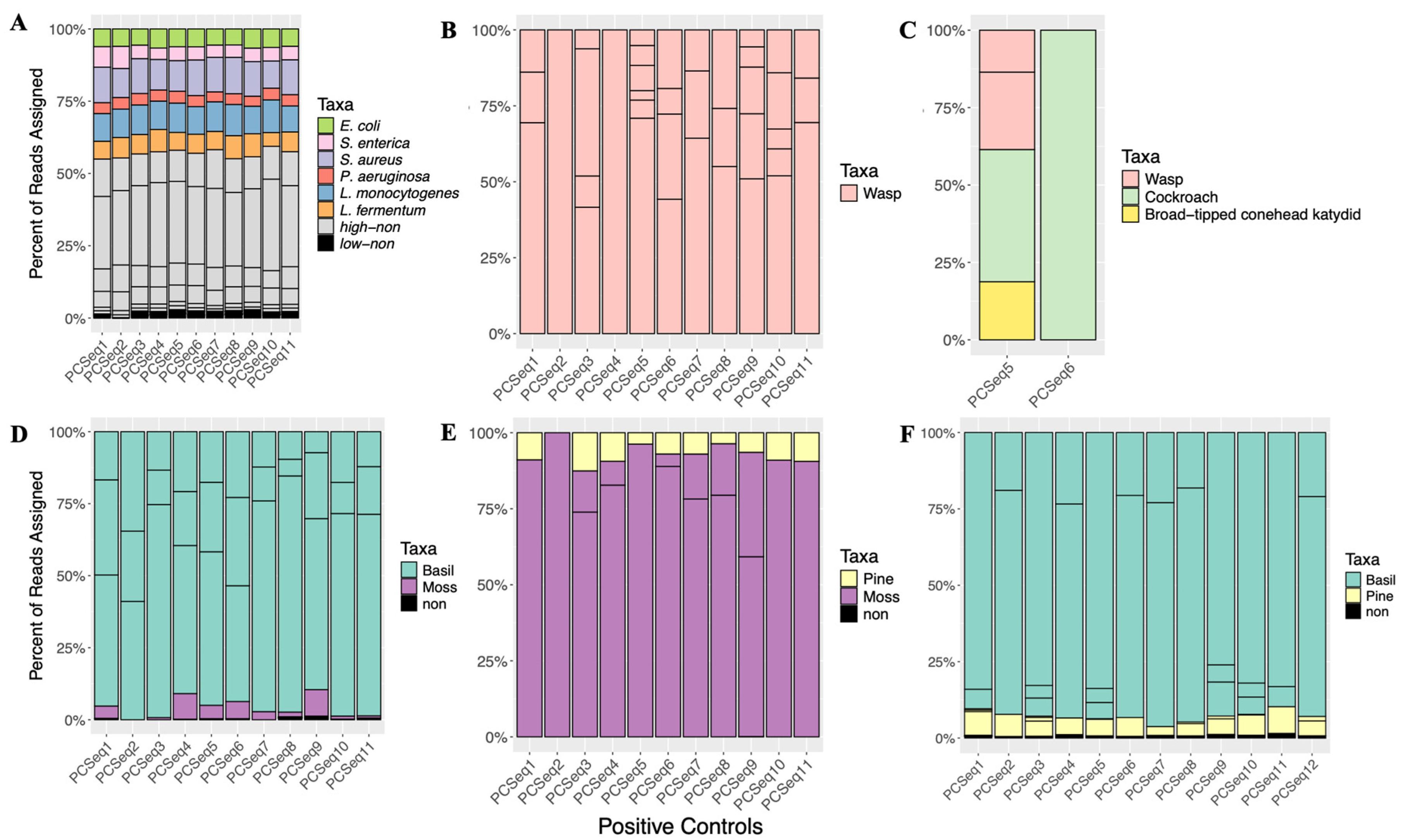
Samples were sequenced across 12 runs, with a positive control present on each run. Analysis of the positive controls permits an assessment of the effectiveness and reproducibility of the developed workflows; Table 4 and Figure 2 show the breakdown of total ASVs recovered, their abundance, and whether the ASVs belonged to known specimens within the positive controls or unknown taxa. The bacterial (16S) and the COI c arthropod primer pairs had the highest success in recovering taxa with an average of 75% of the known species identified. Notably, for the two bacterial species not recovered, Enterococcus faecalis and Bacillus subtilis, species from the same genus (Enterococcus faecium and Bacillus halotolerans) were identified in high abundance. Since the plants, arthropods, and a single fungal specimen were sourced from the environment and not pure isolates or cultures, other taxa were also recovered following sequencing. Bacterial taxa that were recovered in a high abundance (greater than 1% in the controls) and were non-known taxa in the positive control were Pseudomonas parafulva, Acinetobacter pittii, Pantoea ananatis, and Serratia marcescens. All arthropod taxa were recovered using the COI c primers except for the beetle species, whereas the COI d primer pair recovered only a single known taxon (wasp). Notably for both COI primer pairs, no unknown taxa were recovered. On average across the three plant primer pairs, 50% of the known taxa were recovered; the trnL primer pair successfully amplified the basil and pine species, the ITS2 a primer pair recovered the basil and moss species, and the ITS2 b primer pair captured the moss and pine species. Notably, fern was unable to be amplified using any of the three plant primer pairs. The three plant primer pairs did recover unknown plant taxa but were all less than 1% in the controls. Lastly, the fungal primers were unable to amplify the fungal specimens from the Zymo standard or the additional two species. However, one unknown fungus (Cladosporium basi-inflatum) was identified in only one positive control sample (Table 4).
Table 4.
Number of Amplicon Sequence Variants (ASVs) and Associated Reads for Taxa Recovered in Positive Controls.
Figure 2.
Positive Control Composition and Recovery. Known taxa were combined into a single pool to make up the positive control (PC) that was included on every amplification plate and sequencing run (n, 12). Each taxon is represented by a single color, with taxa not purposefully added to the controls indicated in black (abundance < 1%). Using 16S primers for bacteria, six species were prevalent at 1% or greater in the positive controls and were designated as “high-non” taxa and colored gray (A). Target taxa recovered using the COI d for arthropods (B), COI c for arthropods (C), ITS2 a for plants (D), ITS2 b for plants (E), and trnL for plants (F), primer pairs are also displayed. Taxa that were unable to be recovered were not plotted for a given sequencing run. ASVs within a single taxon are plotted within each panel and outlined in black. Depending on the primer pair and taxa recovered, more than one ASV may have been assigned to a given taxon.
Sequencing was successful for nearly all DNA targets in the soil (n, 658) and dust (n, 336) environmental samples processed, except for COI c (Table 5). Although taxonomic identification of environmental samples was not the objective of this study, the number of families recovered was assessed to ensure that a broad range of taxa were recovered. The bacterial primers were able to amplify 188 different families, and the fungal primers amplified 83 families. COI c had limited amplification success and after filtering recovered reads using the bioinformatics workflow, there were no taxa that could be identified at the family level. Unlike COI c, the COI d primer pair amplified DNA from 56 families. When comparing the plant primers, the trnL primers recovered 52 families, ITS2 a recovered 55 families, and ITS2 b amplified DNA from 44 families. When combining all plant families, there were a total of 63 unique families amongst the three primer pairs, with nine unique families amplified using the trnL primers, six families from the ITS2 a primers, and seven unique families from the ITS2 b primers.
Table 5.
Number of Sequencing Reads Per Sample for Each Target (n, 7) Following Bioinformatic Processing and the Application of the 0.01% Threshold. Data are from eight soil (n samples, 658) and four dust (n samples, 336) Illumina MiSeq v3 sequencing runs.
4. Discussion
4.1. Wet Laboratory Workflow
The environmental DNA (eDNA) wet laboratory and accompanying bioinformatic workflow described was designed to be used with bulk environmental samples and allow for characterization of communities of four taxonomic groups (plants, arthropods, fungi, and bacteria) concurrently. This workflow was devised to be cost effective and reduce time at the bench by conducting PCR and library preparation simultaneously. Primers were ordered in 96-well plate format at ~$580 USD per plate in 2021, which is a considerable upfront cost. Plates were ordered at 25 nmol and arrived in variable volumes to achieve that concentration, with most wells over 100 μL. An aliquot of 2.67 μL of stock from each well was transferred for a 100 μL primer dilution plate, with only 1.34 μL of the diluted primer used for each PCR reaction, resulting in a minimum of 74 reactions per dilution plate. The stock plate itself, if a minimum volume per well of 100 μL was received from the manufacturer, can have enough volume for 37 dilution plates, leading to a minimum of 2738 reactions per well. Based on this, a single plate would have enough primers for 262,840 reactions coming to ~$0.002 USD per 1-step PCR reaction. If performing traditional library preparation using Illumina kits, the reagents alone would cost ~$39 USD per reaction, which 19,450x more expensive than the cost per indexed primer plate. Utilizing the design of the Earth Microbiome Project (EMP) primers for 16S, we hypothesized that these indexed primers could be expanded upon to achieve our goal in efficiently capturing multiple DNA target regions [12,17,18,26]. After reviewing the literature, many scientific disciplines are usually concerned with characterizing a single taxon from bulk environmental samples (e.g., only bacteria or only fungi), rather than taxonomically identifying multiple taxa (i.e., bacteria and fungi, or plants, fungi, and bacteria). However, researchers interested in biodiversity assessments of various environments and organisms, or disciplines concerned with host interactions, may be looking for an alternate approach to taxonomically identify multiple biological taxa from samples.
The ITS1, ITS2 a and b, trnL p6 loop, and COI c and d indexed primers were designed from the EMP’s 16S primers. During initial stages of development, a single plate utilizing Golay barcodes 1–96 was ordered for each forward indexed primer (n, 7). During amplification and library preparation, a single sample was amplified using the same Golay barcode across all targets/plates and libraries were sequenced using the traditional 2 × 300 cycle confirmation on an Illumina® MiSeq v3 cartridge. However, despite testing various bioinformatic approaches, we were unable to separate the DNA targets within each sample (via matching of the primer sequence) and the final number of processed reads through the bioinformatic pipeline were heavily reduced. For example, since the ITS1 and ITS2 primer sequences could not always be found in the reads given the amplicon length could exceed 300 bp, they were discarded as “primerless” and not used in the rest of the pipeline. Therefore, the wet laboratory workflow was modified to what is presented here, ordering forward indexed primers for each target using sequential sets of 96 Golay barcodes. This allows for each sample to receive seven unique Golay barcodes, one for each target, permitting reliable demultiplexing.
Besides the originally designed 16S indexed primers, the primers for the trnL p6 loop and ITS2 a were the best performing targets (Table 3). Both COI primer pairs, ITS1 and ITS2 b were lower performers compared to 16S and trnL based on raw read counts following demultiplexing (Table 3). With ITS1, Smith and Peay [15] published their work on indexed ITS1 primers, however the Golay barcode was on the reverse PCR primer rather than the forward. To test to see if swapping the Golay barcode from our forward indexed primer to the reverse, five indexed primers were created and tested following Smith and Peay’s ITS1 design [15]. Library concentrations for both sets of indexed primers (Golay barcode in the forward primer and Golay barcode in the reverse primer) for the same sample demonstrated a higher concentration of library using the reverse PCR primer with the Golay barcode with a median of 352.6 nM compared to 28.4 nM.
After determining that the COI c primers were a poor performer based on the raw number of reads recovered (which had been observed previously [39]), the COI d primer pair was added to the workflow. The addition of the COI d primer pair improved recovery of COI sequences. Oliverio and colleagues [40] also used the COI c primers [21] using the EMP workflow, however the Golay barcode was on the reverse PCR primer, and positive controls were not used to assess taxa recoverability. Unlike with ITS1, we were not able to assess whether the performance of the COI c primers increased with the Golay barcode on the reverse primer and cannot comment on their efficiency. Future work could explore the impact on performance when reverse indexed primers contain the Golay barcode for each DNA target used in this workflow. Considering the modifications that were needed after the initial test run and switching the sequencing confirmation to 27 × 12 × 563, Read 1 sequencing primers were still required as Illumina sequencing primers are unable to sequence this library. The continued use of Read 1 sequencing primers was performed to avoid an error and possible aborted sequencing run. Additional work could explore the removal of Read 1 sequencing primers to see whether or not there is an impact on sequencing.
4.2. Bioinformatic Workflow
The bioinformatic pipeline that was developed for this work used two taxonomic identification approaches: using BLAST+ to search against GenBank and taxon-specific reference databases using DADA2 taxonomy. Both methods performed optimally; however, the taxon-specific reference databases were able to classify ASVs into a lower taxonomic rank compared to GenBank. This may not have been at the species level; for example, numerous bacterial ASVs were only classified to the Kingdom rank when using GenBank but were able to be classified to lower ranks such as class or order when using SILVA. Therefore, we suggest the use of taxon-specific databases for taxonomic identification, in which lower classifications are needed. Further, this pipeline was developed to appeal to scientists that may not have extensive experience in computer coding. While QIIME2 is a valuable bioinformatic pipeline for the analysis of microbiome data, fungal, plant, and arthropod barcode databases are not built into the software like the bacterial taxonomic classifier; rather other tools within QIIME2 can be used to build other classifiers for taxonomic identification, which may be challenging for novice users.
4.3. Positive Controls
Positive control samples, consisting of known bacteria, fungi, plant, and arthropod taxa, prepared, and sequenced with each run (n, 12), were analyzed to assess the effectiveness in taxon recovery along with reproducibility of the workflow. In terms of taxa recovery, the bacterial and COI c primer pairs recovered 75% of the known taxa within the positive controls, followed by all three plant primers at 50%, the COI d primer pair at 25% and the fungal primers with the worst recovery a 0%. It is well reported that primer bias exists and can impact the amplification of DNA from different species. In order to capture as much diversity as possible and to combat the challenges associated with primer bias, multiple plant and arthropod primers were utilized. When taken together, the plant primers successfully recovered three of the four species added to the positive controls. However, the fern was unable to be identified within the controls. Upon searching GenBank, the Boston fern species (Nephrolepis exaltata) did not have any ITS2 or trnL sequences within the database which undoubtedly impacted the ability of a correct taxonomic assignment in this study. Similarly, the arthropod primers were able to amplify three out of the four species, but unable to amplify the beetle. To determine if both COI primer pairs were suitable for amplification of the beetle included in the positive control, 44 COI sequences for the Popillia genus were downloaded from GenBank. Using the ‘Find Binding Sites and Create Fragments’ tool in CLC Genomics Workbench, neither the forward nor reverse primer was able to “anneal” across all Popillia COI sequences. To confirm the positive control recovery and in silico results, both non-indexed COI primer pairs were used to amplify single source DNA isolated from a beetle, wasp, cockroach, and katydid with the resulting amplicons subjected to Sanger sequencing. After primer and quality trimming, the remaining Sanger sequences were queried against BLAST, with the results demonstrating that both primer pairs had successfully amplified the target region for each of the four tested species (Popillia japonica, Polistes fuscatus, Neoconocephalus triops, and Periplaneta fulginosa). Considering the majority of positive controls did not recover any of the known arthropod taxa using the COI c primer pair, yet had success with regular PCR primers, further testing and modification of the indexed primers are required. Additionally, further modifications to COI d are also needed to fully capture all taxa. With respect to the fungal primers, ITS1 sequence reads were generated for samples, but not for the positive controls, signifying potential primer bias. As with beetle for COI, two C. neoformans ITS1 sequences, five P. foenisecii ITS1 sequences, and 929 S. cerevisiae ITS1 sequences were downloaded from GenBank, and the fungal primers were searched against the sequences in CLC Genomics Workbench. The forward primer was unable to “anneal” in the C. neoformans sequences, and only the reverse primer was able to “anneal” in some the P. foenisecii and S. cerevisiae sequences. The ITS1 primer pair was selected as prior in silico analysis indicated a higher specificity compared to other primer combinations and was able to amplify fungi belonging to Ascomycota and Basidiomycota, but PCR biases were noted [41]. Like COI, non-indexed ITS1 primers were used to amplify single source DNA isolated from the mushroom and yeast, along with the ZymoBIOMICS Microbial Community DNA Standard (Zymo) with the resulting amplicons subjected to Sanger sequencing. The sequence traces generated from fungal amplicons were considerably messier compared to the pristine COI sequences, such that the mushroom sequence was unable to be identified via BLAST. Notably, the yeast sequence was correctly assigned to S. cerevisiae via BLAST. Since the standard contained two fungal species, the resulting trace was also messy, with only C. neoformans being successfully identified. As with plants and arthropods, it will be beneficial to include an additional primer pair to reduce bias and recover more diverse taxa. One positive control (PCSeq12) did not have any bacteria, fungi, arthropods, or plant taxa from ITS2 recovered. The quality of this sequencing run was lower compared to the other eleven, and thus it is hypothesized that the run quality affected our ability to sequence the positive control sample effectively. This work clearly highlights the need for positive controls in environmental DNA studies to estimate taxa recoverability. While current DNA standards do exist for bacteria and fungi (i.e., Zymo), researchers should consider developing their own positive controls containing mixed DNA from different species for assay assessment.
4.4. Environmental Samples
This workflow was effective in recovering taxa from all primer pairs except COI c. The indexed primers were successful in amplifying DNA from a range of families within each taxon. Further improvements or inclusion of additional primers would most likely increase the number of families obtained for fungi and arthropods. It is evident that plant primer biases occurred, given the number of unique families obtained for each primer pair differed. Using the ITS2 a primers, the following unique families were recovered: Adoxaceae, Altingiaceae, Aquifoliaceae, Cannabaceae, Molluginaceae, and Scrophulariaceae, whereas for ITS2 b, the unique families were Cephaloziellaceae, Frullaniaceae, Grimmiaceae, Hypnaceae, Leskeaceae, Leucobryaceae, and Thuidiaceae. Lastly, the unique families recovered using the trnL p6 loop primers were Asphodelaceae, Caprifoliaceae, Chenopodiaceae, Cyperaceae, Magnoliaceae, Musaceae, Onagraceae, Rhabdoweisiaceae, and Sphagnaceae. The ground truth of environmental samples is unknown given the nature of their origin; thus, it is difficult to demonstrate consistent taxonomic recovery, unlike what is observed with positive controls. Future work could explore developing a positive control from an environmental sample that is consistently used in every PCR reaction and sequenced on every sequencing run. However, challenges will arise if multiple DNA isolations need to be performed, which may shift the detectability of rarer taxa.
4.5. Research Limitations
There are a few limitations to the design of this workflow. The first limitation is that the concentration of bacterial, fungal, plant, and arthropod DNA isolated from each sample is unknown; rather, only the total amount of genomic DNA isolated from each environmental sample was quantified. Considering a set volume of isolated DNA was added to each amplification (2 μL), it is very plausible that the starting template for some DNA targets could have been lower compared to others (i.e., COI starting template was less than 16S template) which can impact the total number of raw reads after demultiplexing. While there are commercial kits available for bacterial and fungal quantification, there are currently no available assays for total plant and arthropod quantification. The second limitation is the library quantification step, given libraries for all seven targets for a sample were quantified only after pooling. Using this approach, it is conceivable that raw reads for some DNA targets would be lower than others, given libraries were not normalized prior to pooling. An alternative approach to potentially remedy the disparity in raw reads between DNA targets would be to purify and quantify each DNA target library separately, prior to pooling in an equi-molar fashion for sequencing. Notably this approach was not taken in this workflow for two main reasons: (1) it would have increased both reagent costs and bench time seven-fold, and (2) normalization removes the ability to quantitatively assess the relative proportions of each biological community in a sample, which may be important for certain applications and disciplines. Additionally, the library sizes also differed substantially between primer pairs, which may have had an impact on sequencing as smaller fragments can bind a flow cell more efficiently than longer fragments. Exploring how the different amplicon sizes, as well as reducing the sample count on the flow cell to provide more real estate would be valuable next steps to improve read recovery. For example, improvement of read depth and quality can be assessed to see what may have the most impact: (a) if only the smaller libraries were sequenced on a single cartridge vs. the larger libraries or (b) if keeping all libraries on a single cartridge but reducing the number of samples from 96 to 48. Finally, even though the ITS2 a amplicon sits within the ITS2 b region, we recognize that the ITS2 PCRs are not reflective of true duplicates, and would suggest future studies to use a single primer pair for duplicates, rather than two different primer pairs. While this workflow can be utilized in many disciplines, the concept of this workflow was initially designed to be implemented in a forensic setting. Therefore, we opted to use duplicate 1-step PCR reactions as forensic samples are often limited in size. If a sample is fully consumed in the DNA isolation step, a portion of the DNA extract must be retained for independent testing. Since we did not combine the two DNA elutions, we would have consumed most or all of the DNA extract if we had included additional PCR replicates (which is against standard forensic practice). Depending upon the research application (i.e., detection of rare taxa), it may also be prudent to perform more than duplicate reactions, as others have indicated that eight or more replicates may be more suitable [42,43,44].
5. Conclusions
The wet laboratory workflow described provides another solution for DNA metabarcoding when (a) multiple DNA targets wish to be used for a given biological taxon (i.e., ITS2 and the trnL p6 loop for plants), (b) multiple biological communities are of interest (i.e., bacteria, fungi, plants, and arthropods), and (c) a more cost-effective alternative is required. A key attribute of this workflow is its customizability; it can be applied to all scientific disciplines that are using DNA metabarcoding, can be used with several DNA targets, or it can be used as a starting point in designing primers for alternative DNA targets of interest. It is necessary to first determine if the selected primers successfully amplify the DNA of interest and optimize the PCR protocol. Prior to ordering a full plate of 96 primers, it is prudent to order a small number of indexed primers in tube format to confirm that the additional nucleotides within the primers do not impact PCR. Depending on the targets that are used, it is necessary to modify the size adjustment factor for library quantification to account for the appropriate size of the libraries. If it is financially feasible, it would be beneficial to perform either qPCR using the sequencing primers or a sequencing test run (preferred) to confirm that all sequencing primers are working optimally. While this workflow was intended for use on the Illumina® MiSeq with the v3 reagent cartridge, it may also be applied to other MiSeq reagent cartridges and other Illumina® sequencers such as the MiniSeq, NovaSeq, or NextSeq. Users that intend to sequence on these additional platforms must take into account the sequencing primer annealing temperatures of the sequencer, as well as the sequencing confirmation for maximal data recovery. Additionally, taxonomic reference databases are also of significant importance if the goal is to achieve a more specific taxon identification. A clear limitation of this study is the performance of the fungal and arthropod primers, which highlights the need for additional work to improve sequence and taxonomic recovery.
Supplementary Materials
The following supporting information can be downloaded at: https://www.mdpi.com/article/10.3390/d17020137/s1, Supplemental Table S1: Cycling Parameters for Each Primer Pair; Supplemental Table S2: Accession Numbers for Plant and Fungal Sequences Used for Alignment in CLC Genomics Workbench 20.0.2; Supplemental File S1: Primer Constructs; Supplemental File S2: MiSeq Instructions. Supplemental Methods.
Author Contributions
Conceptualization, T.M.T. and K.A.M.; methodology, T.M.T. and K.A.M.; software, J.T.R. and T.M.T.; validation, T.M.T.; formal analysis, T.M.T.; investigation, T.M.T. and K.A.M.; resources, K.A.M.; data curation, T.M.T.; writing—original draft preparation, T.M.T. and K.A.M.; writing—review and editing, T.M.T., J.T.R. and K.A.M.; visualization, T.M.T.; supervision, K.A.M.; project administration, K.A.M.; funding acquisition, T.M.T. and K.A.M. All authors have read and agreed to the published version of the manuscript.
Funding
This project was supported by Award No. 2020-R2-CX-0035, awarded by the National Institute of Justice, Office of Justice Programs, U.S. Department of Justice. The opinions, findings, and conclusions or recommendations expressed in this publication are those of the author(s) and do not necessarily reflect those of the Department of Justice.
Institutional Review Board Statement
Not applicable.
Data Availability Statement
The data that support the findings of this study (after quality filtering) are available on FigShare. https://doi.org/10.6084/m9.figshare.27247278.v1 (accessed on 11 February 2025).
Acknowledgments
We are appreciative of the assistance from Melissa Scheible and the Illumina® Technical Support team for troubleshooting. We are also thankful to the North Carolina State University Genomic Sciences Laboratory for sequencing our libraries and working closely with us to generate sequencing data. We acknowledge two North Carolina State University bioinformatics students, who assisted in developing the bioinformatic pipeline.
Conflicts of Interest
The authors declare no conflicts of interest.
References
- Pan, B.; Wu, Y.; Yang, Q.; Ge, L.; Gao, C.; Xun, Y.; Tian, J.; Ding, G. Minimizing polymerase biases in metabarcoding. Mol. Ecol. Resour. 2018, 18, 927–939. [Google Scholar] [CrossRef]
- Woese, C.R.; Gutell, R.; Gupta, R.; Noller, H.F. Detailed analysis of the higher-order structure of 16S-like ribosomal ribonucleic acids. Microbiol. Rev. 1983, 47, 621–669. [Google Scholar] [CrossRef] [PubMed]
- Weisburg, W.G.; Barns, S.M.; Pelletier, D.A.; Lane, D.J. 16S ribosomal DNA amplification for phylogenetic study. J. Bacteriol. 1991, 173, 697–703. [Google Scholar] [CrossRef] [PubMed]
- Schoch, C.L.; Seifert, K.A.; Huhndorf, S.; Robert, V.; Spouge, J.L.; Levesque, C.A.; Chen, W.; Fungal Barcoding Consortium; Fungal Barcoding Consortium Author List; Bolchacova, E.; et al. Nuclear ribosomal internal transcribed spacer (ITS) region as a universal DNA barcode marker for Fungi. Proc. Natl. Acad. Sci. USA 2012, 109, 6241–6246. [Google Scholar] [CrossRef] [PubMed]
- Nilsson, R.H.; Ryberg, M.; Abarenkov, K.; Sjökvist, E.; Kristiansson, E. The ITS region as a target for characterization of fungal communities using emerging sequencing technologies. FEMS Microbiol. Lett. 2009, 26, 97–101. [Google Scholar] [CrossRef]
- Hebert, P.D.N.; Cywinska, A.; Ball, S.L.; deWaard, J.R. Biological identification through DNA barcodes. Proc. R. Soc. Lond. B 2003, 270, 313–321. [Google Scholar] [CrossRef]
- CBOL Plant Working Group. A DNA barcode for land plants. Proc. Natl. Acad. Sci. USA 2009, 106, 12794–12797. [Google Scholar] [CrossRef] [PubMed]
- Fahner, N.A.; Shokralla, S.; Baird, D.J.; Hajibabaei, M. Large-scale monitoring of plants through environmental DNA metabarcoding of soil: Recovery, resolution, and annotation of four DNA markers. PLoS ONE 2016, 11, e0157505. [Google Scholar] [CrossRef]
- Cheng, T.; Xu, C.; Lei, L.; Li, C.; Zhang, Y.; Zhou, S. Barcoding the kingdom Plantae: New PCR primers for ITS regions of plants with improved universality and specificity. Mol. Biol. Resour. 2016, 16, 138–149. [Google Scholar] [CrossRef]
- Taberlet, P.; Coissac, E.; Pompanon, F.; Gielly, L.; Miquel, C.; Valentini, A.; Vermat, T.; Corthier, G.; Brochmann, C.; Willerslev, E. Power and limitations of the cholorplast trnL (UAA) intron for plant DNA barcoding. Nucleic Acids Res. 2007, 35, e14. [Google Scholar] [CrossRef] [PubMed]
- Gilbert, J.A.; Meyer, F.; Jansson, J.; Gordon, J.; Pace, N.; Tiedje, J.; Ley, R.; Fierer, N.; Field, D.; Kyrpides, N.; et al. The Earth Microbiome Project: Meeting report of the “1st EMP meeting on sample selection and acquisition” at Argonne National Laboratory October 6th, 2010. Stand. Genom. Sci. 2010, 3, 249–253. [Google Scholar] [CrossRef]
- Caporaso, J.G.; Lauber, C.L.; Walters, W.A.; Berg-Lyons, D.; Louzpone, C.A.; Turnbaugh, P.J.; Fierer, N.; Knight, R. Global patterns of 16S rRNA diversity at a depth of millions of sequences per sample. Proc. Natl. Acad. Sci. USA 2011, 108 (Suppl. S1), 4516–4522. [Google Scholar] [CrossRef] [PubMed]
- Amaral-Zettler, L.A.; McCliment, E.A.; Ducklow, H.W.; Huse, S.M. A method for studying protistan diversity using massively parallel sequencing of V9 hypervariable regions of small-subunit ribosomal RNA genes. PLoS ONE 2009, 4, e6372. [Google Scholar] [CrossRef]
- Stoeck, T.; Bass, D.; Nebel, M.; Christen, R.; Jones, M.D.M.; Breiner, H.-W.; Richards, T.A. Multiple marker parallel tag environmental DNA sequencing reveals a highly complex eukaryotic community in marine anoxic water. Mol. Ecol. 2010, 19 (Suppl. S1), 21–31. [Google Scholar] [CrossRef] [PubMed]
- Smith, D.P.; Peay, K.G. Sequence depth, not PCR replication, improves ecological inference from next generation DNA sequencing. PLoS ONE 2014, 9, e90234. [Google Scholar] [CrossRef] [PubMed]
- Tiedge, T.M.; Meiklejohn, K.A. Assessing three soil removal methods for environmental DNA analysis of mock forensic geology evidence. J. Forensic Sci. 2024, 69, 52–59. [Google Scholar] [CrossRef] [PubMed]
- Parada, A.E.; Needham, D.M.; Fuhrman, J.A. Every base matters: Assessing small subunit rRNA primers for marine microbiomes with mock communities, time series and global field samples. Environ. Microbiol. 2016, 18, 1403–1414. [Google Scholar] [CrossRef] [PubMed]
- Apprill, A.; McNally, S.; Parsons, R.; Weber, L. Minor revision to V4 region SSU rRNA 806R gene primer greatly increases detection of SAR11 bacterioplankton. Aquat. Microb. Ecol. 2015, 75, 129–137. [Google Scholar] [CrossRef]
- Grantham, N.S.; Reich, B.J.; Pacifici, K.; Laber, E.B.; Menninger, H.L.; Henley, J.B.; Barberán, A.; Leff, J.W.; Fierer, N.; Dunn, R.R. Fungi identify the geographic origin of dust samples. PLoS ONE 2015, 10, e0122605. [Google Scholar] [CrossRef] [PubMed]
- Timpano, E.K.; Scheible, M.K.R.; Meiklejohn, K.A. Optimization of the second internal transcribed spacer (ITS2) for characterizing land plants from soil. PLoS ONE 2020, 15, e0231436. [Google Scholar] [CrossRef]
- Zeale, M.R.K.; Butlin, R.K.; Barker, G.L.A.; Lees, D.C.; Jones, G. Taxon-specific PCR for DNA barcoding arthropod prey in bat faeces. Mol. Ecol. Resour. 2011, 11, 236–244. [Google Scholar] [CrossRef] [PubMed]
- Hajibabaei, M.; Janzen, D.H.; Burns, J.M.; Hallwachs, W.; Hebert, P.D.N. DNA barcodes distinguish species of tropical Lepidoptera. Proc. Natl. Acad. Sci. USA 2006, 103, 968–971. [Google Scholar] [CrossRef]
- Elbrecht, V.; Braukmann, T.W.A.; Ivanova, N.V.; Prosser, S.W.J.; Hajibabaei, M.; Wright, M.; Zakharov, E.V.; Hebert, P.D.N.; Steinke, D. Validation of COI metabarcoding primers for terrestrial arthropods. PeerJ 2019, 7, e7745. [Google Scholar] [CrossRef]
- Deagle, B.E.; Jarman, S.N.; Coissac, E.; Pompanon, F.; Taberlet, P. DNA metabarcoding and the cytochrome c oxidase subunit I marker: Not a perfect match. Biol. Lett. 2014, 10, 20140562. [Google Scholar] [CrossRef] [PubMed]
- Earth Microbiome Project. 16S Illumina Amplicon Protocol. Available online: https://earthmicrobiome.org/protocols-and-standards/16s/ (accessed on 1 April 2021).
- Walters, W.; Hyde, E.R.; Berg-Lyons, D.; Ackermann, G.; Humphrey, G.; Parada, A.; Gilbert, J.A.; Jansson, J.K.; Caporaso, J.G.; Fuhrman, J.A.; et al. Improved Bacterial 16S rRNA Gene (V4 and V4-5) and Fungal Internal Transcribed Spacer Marker Gene Primers for Microbial Community Surveys. mSystems 2016, 1, e00009-15. [Google Scholar] [CrossRef]
- Illumina. Considerations When Migrating Non Illumina Libraries Between Sequencing Platforms. Available online: https://knowledge.illumina.com/library-preparation/general/library-preparation-general-reference_material-list/000001478 (accessed on 1 May 2021).
- Illumina. How to Perform Library Heat Denaturation (Heat Shock) Before Sequencing? Available online: https://knowledge.illumina.com/library-preparation/general/library-preparation-general-faq-list/000005129 (accessed on 1 July 2022).
- Bolyen, E.; Rideout, J.R.; Dillon, M.R.; Bokulich, N.A.; Abnet, C.C.; Al-Ghalith, G.A.; Alexander, H.; Alm, E.J.; Arumugam, M.; Asnicar, F.; et al. Reproducible, interactive, scalable and extensible microbiome data science using QIIME 2. Nat. Biotechnol. 2019, 37, 852–857. [Google Scholar] [CrossRef]
- Callahan, B.J.; McMurdie, P.J.; Rosen, M.J.; Han, A.W.; Johnson, A.J.A.; Holmes, S.P. DADA2: High-resolution sample inference from Illumina amplicon data. Nat. Methods 2016, 13, 581–583. [Google Scholar] [CrossRef] [PubMed]
- Camacho, C.; Coulouris, G.; Avagyan, V.; Ma, N.; Papadopoulos, J.; Bealer, K.; Madden, T.L. BLAST+: Architecture and applications. BMC Bioinform. 2009, 10, 421. [Google Scholar] [CrossRef]
- Chamberlain, S.A.; Szöcs, E. taxize: Taxonomic search and retrieval in R. F1000Research 2013, 2, 191. [Google Scholar] [CrossRef]
- McLaren, M.R.; Callahan, B.J. Silva 138.1 prokaryotic SSU taxonomic training data formatted for DADA2. Zenodo. 2021. [Google Scholar] [CrossRef]
- Abarenkov, K.; Zirk, A.; Piirmann, T.; Pöhönen, R.; Ivanov, F.; Nilsson, R.H.; Kõljalg, U. UNITE general FASTA release for eukaryotes. Version 18.07.2023. UNITE Community. 2023. [Google Scholar] [CrossRef]
- CALeDNA. Reference Databases for Metabarcoding: Metabarcoding Reference Database. 2019. Available online: https://ucedna.com/reference-databases-for-metabarcoding (accessed on 1 August 2023).
- Santos, C.; Carneiro, J.; Pereira, F. A Web-Based Platform of Nucleotide Sequence Alignments of Plants. Submitted to Molecular Ecology Resources. 2017. Available online: https://www.biorxiv.org/content/10.1101/617035v2.full-text (accessed on 1 August 2023).
- Ratnasingham, S.; Hebert, P.D.N. BOLD: The Barcode of Life Data System. Mol. Ecol. Notes 2007, 7, 355–364. [Google Scholar] [CrossRef]
- Wickham, H. ggplot2: Elegant Graphics for Data Analysis; Springer: New York, NY, USA, 2016. [Google Scholar]
- Madden, A.A.; Barberán, A.; Bertone, M.A.; Menninger, H.L.; Dunn, R.R.; Fierer, N. The diversity of arthropods in homes across the United States as determined by environmental DNA analyses. Mol. Ecol. 2016, 25, 6214–6224. [Google Scholar] [CrossRef]
- Oliverio, A.M.; Gan, H.; Wickings, K.; Fierer, N. A DNA metabarcoding approach to characterize soil arthropod communities. Soil Biol. Biochem. 2018, 125, 37–43. [Google Scholar] [CrossRef]
- Bellemain, E.; Carlsen, T.; Brochmann, C.; Coissac, E.; Taberlet, P.; Kauserud, H. ITS as an environmental DNA barcode for fungi: An in silico approach reveals potential PCR biases. BMC Microbiol. 2010, 10, 189. [Google Scholar] [CrossRef] [PubMed]
- Dopheide, A.; Xie, D.; Buckley, T.R.; Drummond, A.J.; Newcomb, R.D. Impacts of DNA extraction and PCR on DNA metabarcoding estimates of soil biodiversity. Methods Ecol. Evol. 2019, 10, 120–133. [Google Scholar] [CrossRef]
- Ficetola, G.F.; Pansu, J.; Bonin, A.; Coissac, E.; Giguet-Covex, C.; De Barba, M.; Gielly, L.; Lopes, C.M.; Boyer, F.; Pompanon, F.; et al. Replication levels, false presences, and the estimation of the presence/absence from eDNA metabarcoding data. Mol. Ecol. Resour. 2015, 15, 543–556. [Google Scholar] [CrossRef] [PubMed]
- Shirazi, S.; Meyer, R.S.; Shapiro, B. Revisiting the effect of PCR replication and sequencing depth on biodiversity metrics in environmental DNA metabarcoding. Ecol. Evol. 2021, 11, 15766–15779. [Google Scholar] [CrossRef]
Disclaimer/Publisher’s Note: The statements, opinions and data contained in all publications are solely those of the individual author(s) and contributor(s) and not of MDPI and/or the editor(s). MDPI and/or the editor(s) disclaim responsibility for any injury to people or property resulting from any ideas, methods, instructions or products referred to in the content. |
© 2025 by the authors. Licensee MDPI, Basel, Switzerland. This article is an open access article distributed under the terms and conditions of the Creative Commons Attribution (CC BY) license (https://creativecommons.org/licenses/by/4.0/).

