Abstract
Angiosperms are the largest group of land plants with ~375,000 species, which are classified into ~416 families and ~13,000 genera; they exhibit tremendous morphological and physiological diversities and are important members of diverse terrestrial and aquatic ecosystems. Angiosperms have attracted continuous efforts to describe and understand these diversities in a framework of interrelationships—the phylogeny, which provides strong support for angiosperm classifications and relies on morphological, anatomical, and increasing molecular markers. Today, great advances in sequencing technology have led to the generation of tens of thousands of gene sequences for individual species, facilitating angiosperm phylogenetic reconstruction with high resolution at both deep and shallow levels. In this review, we present recent insights into angiosperm phylogeny based on relatively large numbers of nuclear genes, encompassing the ordinal scale of early-divergent and backbone branches, eudicots and their major subclades, asterids and rosids, as well as monocots. We further delve into intra-order cases such as Caryophyllales (Eudicots) and Alismatales (Monocots), along with intra-family relationships for some of the largest families (e.g., Asteraceae, Orchidaceae, Fabaceae, and Poaceae) and those with economic importance (such as Brassicaceae, Solanaceae, Cucurbitaceae, and Rosaceae). Furthermore, we briefly highlight the importance of nuclear phylogeny in addressing key evolutionary questions, including the origin and divergence of angiosperms, the evolution of morphological and other characters, gene duplication and other aspects of gene family evolution. Finally, we discuss possible future trends of angiosperm phylogenomics.
1. Introduction
Angiosperms, also known as flowering plants, constitute the largest and most diverse group in the plant kingdom, encompassing approximately 375,000 species distributed across ~13,000 genera, 416 families, and 64 orders. Remarkably, they contribute to >80% of all green plants. This diverse group manifests in various forms, including herbs, shrubs, trees, and lianas/vines, being dominant forms of terrestrial vegetation in tropical rainforests, temperate forests and grasslands, providing primary materials for insects, birds and animals, and particularly serving humans with food, shelter, clothing, and medicine. The evolution of angiosperms can be traced back to the early Cretaceous or possibly much earlier to the Triassic, as supported by fossil records and molecular clock estimates [1,2,3]. Their rapid proliferation led to the overtaking of the earth, displacing the previously dominant vascular plants of gymnosperms and ferns. This abrupt and expansive diversification puzzled Charles Darwin, who referred to it as the “abominable mystery”.
Through decades of research, scientists have classified angiosperms into eight major lineages, which exhibit highly uneven species distribution. Three of these lineages have relatively few species and represent successive sister groups to remaining angiosperms and are often referred to collectively as the early-divergent ANA grade (Amborellales, Nymphaeales, Austrobaileyales, with a total of ~180 species). The other five lineages form a well-supported clade called mesangiosperms (core angiosperms) and are eudicots (~210,000 species), monocots (~74,000 species), magnoliids (~10,800 species), Chloranthaceae (~70 species) and Ceratophyllaceae (~4 species) [2,4]. Among them, eudicots and monocots, the largest two groups, account for over 90% of all angiosperms, and can be further classified into several subgroups. For instance, among eudicots are two major clades (rosids and asterids), which are further organized into 34 orders. Rosids include orders such as Fabales (beans), Brassicales (cabbages), Rosales (roses) and Cucurbitales (cucurbits), totaling ~70,000–120,000 species. Asterids, on the other hand, consist of orders like Asterales (sunflowers), Solanales (nightshades), Gentianales (coffees) and Lamiales (mints), with an estimated 80,000 species. Additionally, other eudicot orders include Caryophyllales (cacti, carnations and amaranths, ~11,000 species) and Ranunculales (buttercups, poppies and barberry, ~4000 species; sister to other eudicots). Monocots, the other major group, have been divided into 11 orders, with four of them in a clade called commelinids: Poales (grasses and related groups), Arecales (palms), Commelinales, and Zingiberales (gingers), and the other seven orders forming a grade of five branches: such as Asparagales (orchids and asparagus) and Liliales (lilies), Alismatales (aroids), and Acorales (sister to other monocots).
The phylogeny of angiosperms serves as a fundamental cornerstone for comprehending various evolutionary aspects, such as the origin and diversification of focal plant groups. Since the 1990s, great advances have been made in reconstructing molecular phylogenies for angiosperms, utilizing single or many genetic markers, covering chloroplast (cpDNA), mitochondrial (mtDNA) and nuclear DNA (nDNA). These correspond to the three genomes components in plant cells: plastid genomes, mitochondrial genomes and nuclear genomes. These achievements have supported the establishment of new angiosperm classifications in molecular era, starting with the system reported by the APG (Angiosperm Phylogeny Group) and its subsequent updates, designated as APG II to APG IV (herein we will mainly adopt the APG IV classification unless otherwise specified) [5,6,7,8].
The advent of next-generation sequencing platforms has greatly increased the capacity to generate gigabases of DNA sequence data with relatively low cost, facilitating the use of hundreds, even thousands of single/low-copy nuclear genes as phylogenetic markers (e.g., the 1KP project [9] and the 353-gene project [10]). These low-copy nuclear sequences have moderate evolutionary rates and greater phylogenetic information compared to the slower rates of cpDNA and mtDNA, and biparental inheritance allowing the tracking of hybridization, speciation and incomplete lineage sorting [11]. Multiple sequencing strategies have been developed with corresponding bioinformatic toolkits and workflows to obtain gene sequences for phylogeny construction, as reviewed recently by Guo et al. [12]. Another recent review described relatively detailed relationships among angiosperm families using different sequencing strategies [13]. In this review, we focus on phylogenomics using gene sequences from large-scale genome and transcriptomic datasets, summarizing phylogenetic relationships among major angiosperm lineages, including early-diverging branches, the backbone, eudicots (encompassing the two major clades asterids and rosids), and monocots at or above the order level. In addition, relationships within selected orders, such as Caryophyllales (Eudicots) and Alismatales (monocots), are presented. Moreover, phylogenetic reconstructions are described for four of the largest families (Asteraceae, Orchidaceae, Fabaceae and Poaceae) and several economically important families (Solanaceae, Brassicaceae, Rosaceae, Cucurbitaceae, Araceae, Theaceae). Comparisons between phylogenies using cpDNA and nuclear genes are also presented for some groups. The importance of nuclear phylogenies in supporting research addressing other evolutionary questions is briefly discussed, along with some future prospects.
2. Angiosperm Nulcear Phylogeny: Early Divergent and Backbone Branches
Amborellales, Nymphaeales, and Austrobaileyales are widely recognized as the earliest three successive divergent lineages of angiosperms, as supported by analyses using both nuclear DNA [2,9,14] and organelle data [8,15]. (See Supplemental Table S1 for author information on genera and species that were included in the phylogenomics studies summarized and discussed in this review). The remaining five major angiosperm clades (eudicots, monocots, magnoliids, Chloranthaceae and Ceratophyllaceae) form a monophyletic clade known as Mesangiospermae (~99.95% angiosperms) but with incongruent relationships among its members from different studies. For instance, monocots were placed as sister either to the clade with remaining four [2,9,16] or to three of clades without Ceratophyllaceae [17], each with strong support. Also, a sisterhood between monocots and magnoliids was reported by Qin et al. [18] and Zhao et al. [19], and more recently by Xiang et al. [20]. Additionally, Ceratophyllaceae, magnoliids and eudicots each were hypothesized to be sister to Chloranthaceae, respectively [2,16,17]. The continuing uncertainties surrounding the relationships among the five clades within Mesangiospermae might in part be due to the incorporation of paralogous genes as phylogenetic markers (such as those from the angiosperm-wide WGD), incomplete lineage sorting during rapid radiation processes [2,14], and other possible factors. The uncertainties among the five clades of Mesangiospermae remain a puzzle awaiting further elucidation.
3. Eudicot Phylogeny
3.1. Relationships Among Deep Lineages
Eudicots, characterized by their tricolpate pollen structure in contrast to the monosulcate pollen in the other angiosperm groups, represent the largest clade encompassing approximately ~75% of flowering plants and are classified into 44 orders belonging to early-diverging eudicots and core eudicots. The early-diverging eudicots consist of around 6000 species across four orders: Ranunculales (buttercup), Proteales (sacred lotus), Buxales (boxwood), and Trochodendrales (two species in one family), whereas the core eudicots comprise approximately 200,000 species in 40 orders, divided into two major groups of multiple orders—rosids and asterids, along with six other orders, Berberidopsidales, Caryophyllales, Dilleniales, Santalales, Saxifragales, and Vitales. A recent study [16] with a sampling of 43 of the 64 angiosperm orders and analysis using 482 nuclear genes revealed that Ranunculales, Proteales, and combined clade of Buxales and Trochodendrales form successive sister branches of other eudicots, consistent with previous nuclear studies sampling three of the orders but not Trochodendrales [17,21]. In the core eudicots, Gunnerales has been identified as the earliest diverging lineage [17,21,22], sister to a species-rich clade known as Pentapetalae [23]. The relationships within Pentapetalae, however, remain uncertain. For instance, the superasterids group defined by APG IV, which includes Berberidopsidales, Santalales, Caryophyllales, and asterids, was found to be paraphyletic, with Santalales being closer to Saxifragales and rosids [17,21]. In addition, Dilleniales, which were neither part of superasterids nor superrosids in APG IV, were placed as sister to Caryophyllales [21]. Several studies have placed Vitales as sister to the combined clade of Saxifragales and rosids [9,16,17,21,24]. These results are largely consistent with the result of Xiang et al. [20] with more densely sampling, including >500 taxa from 61 out of the 64 angiosperm orders, but the placement of Caryophyllales was closer to rosids than asterids [20], similar to the results of an earlier study using a few nuclear genes [22]. These studies indicate that resolution of relationships among rosids, asterids, and six other orders still needs further research. Detailed relationships within the two major groups, rosids and asterids, are discussed in the subsequent sections.
3.2. Relationships Within Major Clades
3.2.1. Rosids
Rosids encompass approximately 70,000–120,000 species distributed across 17 orders, representing over a quarter of all angiosperms [25,26], with a size similar to monocots. Species from the clade play significant roles in angiosperm-dominated ecosystems, providing foods and shelter for many animals and other organisms. Many rosid families are dominant members of forests, such as Fabaceae (legumes), Sapindaceae (maples), Salicaceae (willows and poplars), Dipterocarpaceae (dipterocarps), Fagaceae (oaks and chestnuts), and Betulaceae (birches). Additionally, many rosid species are shrubs and herbs and are found in temperate and alpine floras, as well as forests, such as Rosaceae, Brassicaceae, and Cucurbitaceae [27]. Many rosids have been domesticated, providing essential resources to humans including vegetables (Brassicaceae: cabbage and broccoli; Cucurbitaceae: cucumber and squashes), fruits (Rosaceae: peach and apple; Cucurbitaceae: melons; Rutaceae: citrus; Sapindaceae: lychee), beans (Fabaceae: soybean and common bean), and nuts (Fagaceae: chestnut; Rosaceae: almond). According to the APG IV system [8], as supported by plastome [15], rosids were further divided into two groups (not including Vitales), each with eight orders. These two groups include Brassicales, Malvales, Sapindales, and Myrtales in malvids, as well as the Celastrales-Oxalidales-Malpighiales (COM) clade and the nitrogen-fixing clade (Cucurbitales-Fabales-Fagales-Rosales) in fabids. On the other hand, several studies using hundreds of nuclear genes indicate a paraphyletic relationship within each of the two rosid groups [16,17,21,24,28]. According to the nuclear phylogenies, a clade (BMS) with [[Brassicales, Malvales], Sapindales] is well supported, whereas the three COM orders are no longer close to the nitrogen-fixing clade, but closer to the malvid orders. Oxalidales are close to the BMS clade, but Celastrales and Malpighiales are sister clades that occupy a more distant position from the BMS clade. The nitrogen-fixing clade is well-supported, but the relationships among the four orders vary between studies. Crossosomatales (if sampled) and Huerteales are sometimes close to BMS [21,24]. Despite strong support for these relationships above, nuclear phylogeny place Zygophyllales from fabids and Myrtales and Geraniales from malvids in ambiguous positions. For example, in Xiang et al. [20], Myrtales was close to Zygophyllales after the early-diverging branch of Geraniales plus Crossosomatales in rosids. In addition, nuclear evidence retrieved the placement of Saxifragales as sister to rosids, and Vitales as sister to the clade of rosids + Saxifragales. The deep cyto-nuclear discordances above might be due to ancient hybridization and introgression events during early rosid evolution [29].
3.2.2. Asterids
Asterids, also known as asterid flowering plants, are the other large clade of core eudicots including approximately 100,000 species, about one-quarter of the total angiosperm species distributed across diverse habitats worldwide. Some of the largest families within this group include Asteraceae (sunflower and daisies), Lamiaceae (mint and basil), Rubiaceae (coffee), and Solanaceae (tomato, potato, tobacco). Asterids include many important food crops (e.g., borage, carrots, coffee, potato, olive, sweet potato, lettuce, sunflower, tea, tomato) and many well-known flowers, fruits, and spices (e.g., bluebells, blueberries, daisies gentians, hollies, hydrangeas, mints, phlox, snapdragons [Antirrhinum majus]) and trees (dogwoods, scheffleras [Schefflera arboricola]).
The monophyly of asterids has been established since the early phylogenetic studies of angiosperms. In the APG IV system [8] supported by plastid phylogenies, asterids comprise 99 families in 17 orders. Here we adopt the most recent classification of asterids with 108 families in 20 orders by Stevens (2001 and onwards) [30], which incorporated recent advances especially those from analyses with large nuclear datasets. A comprehensive nuclear phylogeny for the whole asterids was reconstructed by Zhang et al. [31] with 365 species representing all 20 orders and 98 families using transcriptomic data as well as some genome skimming data. Recently, three families that were not sampled in Zhang et al. [31], Grubbiaceae and Hydrostachyaceae from Cornales and Tetrameristaceae from Ericales, have been included by using the 353-gene capture dataset [32,33].
The nuclear asterid phylogenies support the sister relationship of Cornales (dogwoods) and Ericales (Rhododendrons, tea, kiwi), whereas the remaining 18 orders form a clade often referred to as core asterids, which is composed of two large sister clades, lamiids and campanulids, and monogeneric Oncothecales. Analyses using nuclear data have repeatedly retrieved Cornales as a sister to Ericales (e.g., [2,9,21,34]), whereas plastid phylogenies have always placed Cornales and Ericales as successive sisters to all remaining asterids with high support (e.g., [1,35,36]). The cyto-nuclear discordance was studied in Stull et al. (2020) [34] by analyzing the species-tree-building genes and the results indicated the possible hybridization origin of Ericales between ancestors of Cornales and Gentianidae Gentianidae (referred here as core asterids). However, Nie et al. [37] did not find evidence for parental lineages of Ericales when using more genes with similar gene-tree reconciliation methods, and Zhang et al. [31] also did not find any hybrid clues for Ericales from gene trees. A possible explanation was the fixation of an older plastid genome sequence in the most recent common ancestors of Cornales [31].
Although core asterids are composed of lamiids and campanulids in both nuclear and plastid phylogenies, the composition and internal relationships are markedly different among different studies, especially on the placement of Aquifoliales and the Metteniusales-Icacinales-Oncothecales. In plastid phylogenies, Aquifoliales were always the first diverging clade of campanulids and contained five families divided into the CS clade (Cardiopteridaceae plus Stemonuraceae) and AHP clade (Aquifoliaceae, [Helwingiaceae, Phyllonomaceae]). However, in nuclear phylogenies, the Aquifoliales families are closer to lamiid families, a relationship that is consistent with morphology [34]. In addition, the CS and AHP clades were not grouped together, but placed respectively as the first and the third diverging clade, with Garryales of lamiids being the second divergent branch after CS [31]. The placement of the CS clade separate from the AHP clade is consistent with the classification of CS as the order Cardiopteridales [30]. The cyto-nuclear discordance for Aquifoliales, which was still unsolved in a recent analysis [34], and their basal chromosome numbers higher than 18 [31] suggest possible allopolyploid-origins for Aquifoliales [31] and Cardiopteridales. In addition, Oncothecaceae were sister to the remainder of core asterids (Gentianidae) in nuclear phylogenies [31,34], but sister to Icacinaceae (forming Icacinales) in plastid phylogenies [38]. Considering the new placement of Oncothecaceae, a new order of Oncothecales is needed to accommodate this family [31] and has been accepted by Stevens (2001 and onwards) [30], although the new placement of Oncothecaceae was based on only one species. Similarly, Mettenniusales, recently separated from former Icacinales [38], were sister to core lamiids in plastid phylogenies [38,39], but sister to the remainder of core asterids or sometimes sister to campanulids in nuclear phylogenies [31]. In core lamiids, the ordinal relationships have been well resolved using nuclear data [31], with a clade of Lamiales + Vahliales and another clade with Solanales + (Gentianales + Boraginales), but were poorly resolved by using plastid data even using the whole plastome data (e.g., [1]). In campanulids, ordinal relationships in nuclear phylogenies are significantly different from those in plastid phylogenies except the sister relationship of Dipsacales and Paracryphiales in both. Specifically, Bruniales defined in plastid phylogenies were not monophyletic in nuclear phylogenetic analyses [31], leading to a new order Desfontaniniales to accommodate Columelliaceae [30]. Further nuclear phylogenetic analyses including more taxa from Bruniales, Desfontaniniales, Escalloniales, Oncothecales and Metteniusales are required in the future to better resolve their relationships with other asterids.
For large orders, separate nuclear phylogenies have been reconstructed for Asterales [40], Cornales [33], Dipsacales [41], Ericales [32], and Gentianales [42]. For Lamiales as the asterid order with the most families (26), some key nodes were not well resolved, even in the relatively dense sampling of 365 asterids in Zhang et al. [31]. A comprehensive study on Lamiales using nuclear sequences is needed. For families, nuclear phylogenies have been reconstructed for Acanthaceae [43], Apiaceae [44], Asteraceae [45,46], Bignoniaceae [47], Caprifoliaceae [48], Convolvulaceae [49], Cornaceae [50], Gesneriaceae [51], Oleaceae [52], Phrymaceae [53], Primulaceae [54], Sapotaceae [55], Scrophulariaceae [56], Solanaceae [57], and Theaceae [58]. Cytonuclear conflicts are also frequently observed. However, some large families including Apocynaceae, Araliaceae, Campanulaceae, Ericaceae, Lamiaceae, Plantaginaceae, and Rubiaceae, are still lacking a relatively detailed nuclear phylogeny.
In conclusion, asterids are a diverse group of eudicot flowering plants with significant economic importance. The relationships within this group have been studied extensively using nuclear genomic data, with the aim of resolving their evolutionary history and supporting robust systematics. However, inconsistencies in relationships have persisted due to different data sources, limited marker sequences in some cases, and insufficient taxa in some groups. Comprehensive analyses using different genomes and datasets from increased sampling, with integration of morphology, geographical, and other data, can lead to a better understanding of asterid relationships and help to address the complexities of classification and evolutionary biology of asterids.
Molecular dating analyses using a recent nuclear phylogeny dated an Aptian origin of asterids (124.92 Ma in the early Cretaceous) [31]. Comparison of the paleogeographic and paleoclimatic scenarios on the time-scale of asterid divergence implied a putative link of the backbone radiation to climate change and suggested that early representatives of many orders and families survived environmental upheavals that caused the mass extinctions near the Cretaceous–Paleogene (K–Pg) boundary [31]. Moreover, ancestral state reconstruction suggested the asterid ancestor had bisexual, actinomorphic flowers with a superior ovary, compared to Cornales and Garryales with inferior and semisuperior ovaries [31,39]. The asterid ancestor also probably possessed drupaceous fruits, which are found in Cornales and the core asterids, among extant taxa [31].
In addition, genome analyses and phylogenomic/phylotranscriptomic analyses in asterids detected that, after the gamma WGD event shared by the core eudicots, several large groups of asterids experienced WGDs [9,31,59,60]. For instance, most Ericales families shared a common WGD [31,32], which produced duplicated genes affecting several pathways (e.g., the biosynthesis of caffeine [61]). The ancestor of core Lamiales underwent a WGD whose retained paralogues include regulators of flower development [31]. Eight WGDs were dated near the K–Pg boundary, together with the paleoclimatic scenarios, implying that retained duplicates provided raw genetic materials for functional innovations contributing to adaptative morphological and physiological evolution [31].
3.2.3. Caryophyllales
The Caryophyllales, a large order of core eudicots outside rosids and asterids, are placed phylogenetically close to asterids in some analyses [16,21], with ~12,500 species in 38–40 families [8,62,63]. Most species of Caryophyllales exhibit various adaptations to extreme environments, such as cacti (Cactaceae; drought/heat), amaranth (Amaranthaceae; high salt and heavy metals), and mouse-ears (Caryophyllaceae; cold). Members of this order are characterized by C4 and CAM photosynthesis, encompassing several economically significant crops (e.g., beet, spinach, and quinoa in Amaranthaceae) and a plethora of ornamental plants (e.g., carnations in Caryophyllaceae, monkey cups in Nepenthaceae, and sundews in Droseraceae). Previous studies suggested that Caryophyllales consist of two main sister groups: core Caryophyllales, which includes the former Centrospermae (Caryophyllales s.s.) along with four other families (Rhabdodendraceae, Simmondsiaceae, Physenaceae, and Asteropeiaceae), and non-core Caryophyllales, which includes the FTPP clade (Frankeniaceae-Tamaricaceae-Plumbaginaceae-Polygonaceae) and the carnivorous clade (e.g., Nepenthaceae and Droseraceae). Recent nuclear studies with increasing sampling at the family level have successfully resolved relationships within Caryophyllales with strong support, including a recent analysis using nuclear genes from 305 transcriptomes [62,63,64], largely consistent with those from cytoplasm markers and plastomes [65].
Among families of non-core Caryophyllales, the monophyly and sisterhood of Frankeniaceae + Tamaricaceae to Plumbaginaceae + Polygonaceae in the FTPP clade have been strongly supported [62]. However, the placement of the carnivorous clade (with four sampled families) remains inconsistent, either being close to the FTPP clade from analyses using plastome data [65], or sister to core Caryophyllales + FTPP clade but with low support, suggesting the need for further investigation to resolve relationships among families of non-core Caryophyllales. In the core Caryophyllales, four early-divergent lineages with the families Simmondsiaceae, Physenaceae, Microteaceae, and the combination of Stegnospermataceae+Macarthuriaceae form a grade outside the large Centrospermae clade [66]. Within Centrospermae, the recent analysis [60] supports four large clades: (1) Caryophyllaceae, (2) Achatocarpaceae + [Amaranthaceae + Chenopodiaceae], (3) Nyctaginaceae and seven other smaller families, and (4) Cactaceae and seven other families. In the clade mentioned above (3) outside Nyctaginaceae, seven families are placed in a grade of five branches: Kewaceae, Aizoaceae, Gisekiaceae, [Agdestidaceae + Sarcobataceae] + Phytolaccaceae, and Petiveriaceae. In clade (4), seven families form a grade of six lineages (Molluginaceae, Montiaceae, Basellaceae, Didiereaceae, Talinaceae, and Anacampserotaceae + Portulacaceae) outside Cactaceae. In addition, Limeaceae was placed as sister to the combined clade of clades (3) + (4). Further understanding of relationships within Caryophyllales can benefit from analyses with more sampling, including several families not included in nuclear phylogenetic analyses and families represented by one or two species.
4. Monocot Phylogeny
4.1. Relationships Among Orders
Monocots form the second largest group among the five major lineages of mesangiosperms, as mentioned above, and are characterized by the presence of a single cotyledon in their seeds. This group comprises over 70,000 species across 11 orders, representing approximately one-quarter of all angiosperms. Most monocots are herbaceous, such as orchids (Orchidaceae in Asparagales), grasses (Poaceae in Poales), and bananas (Musaceae in Zingiberales), as well as some arboraceous (woody) members, including palms (Arecales), pandans (Pandanales) and bamboos (Poaceae, in Poales). APG IV defined monocots as commelinids with four orders (Zingiberales, Commelinales, Poales and Arecales) and non-commelinids with the remaining seven orders [8]. Recent progress of nuclear genes has consistently supported the monophyly of commelinids and paraphyly of non-commelinids, with Acorales-Alismatales-Petrosaviales as successive sister to all other monocots and Pandanales as sister to Dioscoreales [9,16,67,68], largely identical with those from cytoplasm phylogeny such as APG IV [8]. However, cyto-nuclear discordance emerged in some orders, such as Liliales and Asparagales, which are sister clades in nuclear but not cytoplasm gene phylogenies. In addition, either Arecales or Poales were supported as the earliest-divergent branch of commelinids in nuclear phylogenies, whereas Arecales were placed as the earliest and Poales as the second divergent order in phylogenies using cytoplasmic markers.
4.2. Relationships Within Alismatales
Alismatales, predominantly comprising aquatic plants, thrive in various habitats including marshy (such as arum lily in Araceae) and aquatic (pondweed in Potamogetonaceae) environments, and even marine ecosystems (tape-grasses in Hydrocharitaceae). This diverse order encompasses ~4000 species with 14 families and is the second divergent clade of monocots from other orders after Acorales, emerging around 130 million years ago [69]. Within Alismatales, two possible hypotheses have been proposed regarding the earliest two divergent families, Tofieldiaceae and Araceae. One posits that Tofieldiaceae and Araceae as the earliest two successive clades to the rest—the core Alismatales [67], whereas the other proposes that their combined clade is sister to the remaining families in a study of 13 of the 14 families [70]. This uncertainty is evident in the plastome phylogeny by Givnish et al. (2018) [69] with <50 bootstraps, supporting the successive separation of these two families from the core Alismatales. Chen et al. [70] suggested that this uncertainty might be attributed to introgression events. Within the core Alismatales, nuclear phylogeny revealed two well-supported clades. One clade comprises three families with Alismataceae (water-plantains) as a sister to Hydrocharitaceae and Butomaceae (flowering rush), while the other clade consists of eight families. Among these, four families form a clade (with two pairs of sisters: Cymodoceaceae+Posidoniaceae and Potamogetonaceae+Zosteraceae (CPPZ), while the remaining four families, Aponogetonaceae (aponogeton), Scheuchzeriaceae (rannoch-rush), Juncaginaceae (arrowgrass) and Maundiaceae consistently appear as a grade of successive sisters to the CPPZ clade. These relationships within core Alismatales align with the findings from the plastome analysis [69].
5. Phylogenetic Analyses of Large Angiosperm Families
5.1. Asteraceae
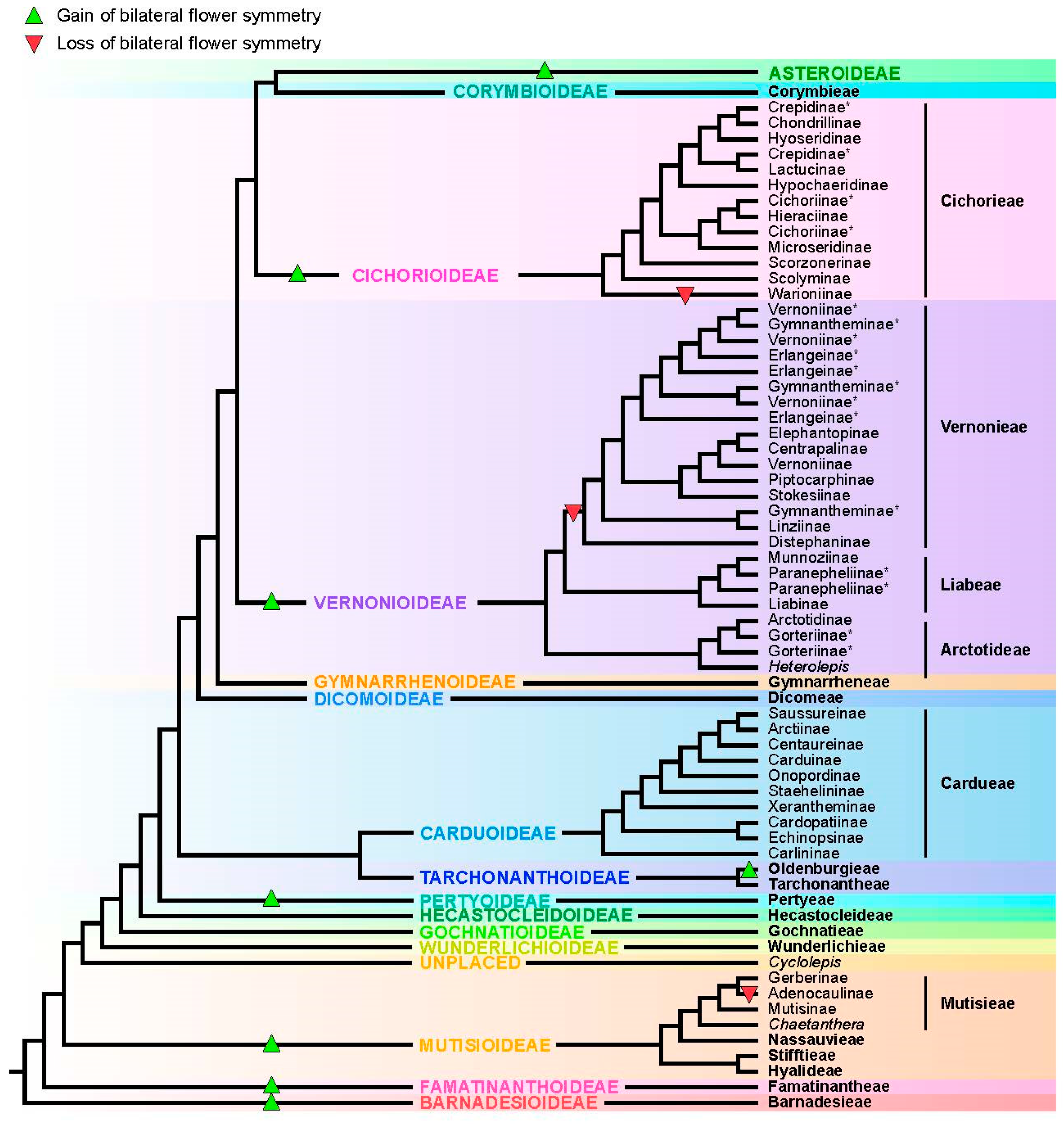
Asteraceae are one of the two largest angiosperm families (and the largest eudicot family) with 24,000 to 26,000 species distributed worldwide, accounting for ~9% of angiosperm diversity [4,30,71]. Asteraceae are ecologically important in many habitats [72] and include many economically important species, such as lettuce, sunflower, and various ornamental plants [73]. In the latest classification of Asteraceae [74], 16 subfamilies, 50 tribes (or 51 with Doroniceae), and ~200 subtribes were recognized, including the acceptance of the recently named Stifftioideae and two new subfamilies (Tarchonanthoideae and Dicomoideae) and six new tribes (including five unnamed tribe-level lineages) compared to previous classifications [72,75].
In the last decade, several phylogenetic studies using nuclear genes generated from genomic and/or transcriptomic datasets have resolved many relationships among subfamilies and tribes that have been controversial for a long time. A previous nuclear phylogenomic study sampling 73 Asteraceae species from six subfamilies and 19 (then 18) tribes and using 175 nuclear genes reconstructed the Asteraceae phylogeny, supporting the monophyly of all sampled subfamilies and tribes [76]. In 2019, another phylogenomic study generated a target enrichment dataset with 935 nuclear genes from 256 species and resolved the phylogenetic relationships among 16 (then 13) subfamilies and 49 (then 43) tribes with both concatenation and coalescence approaches [45]. The analysis suggested that the traditionally defined Cichorioideae is not a monophyletic group and all Cichorioideae tribes except Cichorieae formed a non-sister clade (Vernonioideae) of Cichorieae (Cichorioideae, s.s.). Additionally, four tribes of Carduoideae formed a grade of three lineages, Oldenburgieae + Tarchonantheae, Dicomeae, and Cardueae, as successive sisters outside a large clade of several subfamilies including Asteroideae and Gymnarrhenoideae. The paraphyly of the Carduoideae (s.l.) tribes support the definition of three subfamilies Tarchonanthoideae, Dicomoideae, and Carduoideae (s.s.). Also, Hyalideae and Stifftieae were shown to be sister groups, and Pertyeae were placed as a clade diverged after Hecastocleideae and before three Carduoideae clades. However, the coalescent tree of this study unexpectedly reported non-monophyly of Asteraceae and did not support the relationships among Oldenburgieae + Tarchonantheae, Dicomeae, and Cardueae, as revealed in the concatenated tree.
Another phylogenomic study using 1087 nuclear genes, which were extracted mostly from transcriptome data, reconstructed a more robust backbone of the Asteraceae phylogeny with a sample of 243 species representing all currently recognized subfamilies and 44 (or 45 if recognizing Doroniceae) tribes [46]. This phylogenetic study supported the monophyly of Asteraceae, with resolution of most backbone relationships. Also, the separation of Vernonioideae from Cichorieae was supported in this analysis, as was the non-monophyly of Carduoideae, with Oldenburgieae, Tarchonantheae, and Cardueae forming a clade that diverged from most Asteraceae earlier than Dicomeae. In addition, the analysis showed that two Heliantheae alliance tribes, Millerieae and Neurolaeneae were polyphyletic, each containing two distant clades.
More recently, another nuclear phylogenomic study sampled 706 species from 144 subtribe-level groups (~75% of all) and reconstructed the Asteraceae phylogeny using transcriptomic and genome skimming datasets [77] (Figure 1 and Figure 2). The study supported both Asteraceae monophyly and most placements of subfamilies, as suggested in the previous study using transcriptomes [44]; in addition, this new Asteraceae phylogenetic tree supported that Cyclolepis is a new subfamily-level clade (Figure 1), which was either treated as sister group of Wunderlichieae [43] or was not included in previous studies [44,75]. In the most recent analysis [77], the placements of most subtribes were resolved, and Millerieae, Neurolaeneae, and Tageteae were not monophyletic, with the monogeneric subtribe Jaumeinae of Tageteae being treated as a new tribe-level clade (Figure 2). Also, Doroniceae and Calenduleae were supported as the first and second divergent clades of the Senecionodae supertribe, respectively. Additionally, most relationships among and within subtribes were well-resolved with placements of twenty-six subtribes that were not included in previous analyses and nine genera that were previously unplaced being resolved in the most recent analysis. These analyses and two other studies focusing on the tribal relationships of the largest subfamily Asteroideae have resolved the relationships among most tribes, especially those among the Heliantheae alliance tribes and the placements of Senecioneae and Anthemideae [78,79]. A target enrichment analysis of Cardueae with a sampling of 76 species from 12 subtribes identified 1,055 nuclear loci and resolved the Carduoideae phylogeny with maximal support for most nodes [80]. Another analysis resolved the subtribal relationships of Vernonioideae using 56 species and 707 nuclear loci generated using target enrichment datasets [81]. A study focusing on Senecioneae obtained sequences of 1104 nuclear loci and tested the phylogenetic utility of these markers using 48 Senecioneae species, providing new phylogenetic information of the tribe and one of its subtribes Tussilagininae [82]. Recent nuclear phylogenetic studies using target capture data have also been performed for the subfamily Barnadesioideae [83], the tribes Dubyaea [84], Gnaphalieae [85], Gochnatieae [86], and Perityleae [87], the subtribes Saussureinae (in Cardueae [80]) and Scorzonerinae (in Cichorieae [88]), the genus Antennaria (in Gnaphalieae [89]), and the Chrysanthemum zawadskii species complex (in Anthemideae [90]).
Figure 1.
A summary phylogenetic tree of non-Asteroideae subfamilies of Asteraceae and the evolutionary history of bilateral flower symmetry in these subfamilies. The summary tree is derived from six phylogenetic trees reported by Zhang et al. [77]. The phylogenetic relationships among subtribes and subtribe-level clades are shown with the subtribe names to the right of branches and their tribe names on the far right; the names of tribes that are not divided into subtribes are shown in boldface as the tip names. The subfamily names are shown on the corresponding branches. The transitions of flower symmetry are indicated on branches: green triangles, gains of bilateral flower symmetry; red inverted triangles, losses of bilateral flower symmetry. The asterisks to the right of subtribe names indicate non-monophyletic subtribes. (The legends used here are also the same for Figure 2).
Figure 2.
A summary phylogenetic tree of Asteroideae of Asteraceae and the evolutionary history of bilateral flower symmetry in this subfamily. The asterisks to the right of tribe names indicate non-monophyletic tribes. (See legend for Figure 1).
In Asteraceae, both RNA-seq and target capture methods are powerful for resolving intricate and profound relationships that were difficult to resolve previously. RNA-seq data generally provided a larger number of genes with a lower missing rate than target capture data, whereas the target capture method can be used for both fresh and dried materials, overcoming the material restriction of the RNA-seq method. Moreover, the most recent large-scale phylogenomic analysis of Asteraceae [77] explored a new strategy that integrated 43% transcriptomes and 57% shallow genome skimming datasets and produced a well-resolved nuclear phylogenetic tree of Asteraceae with 706 sampled species, providing a cost-effective approach with most types of materials including herbarium specimens for further phylogenomic studies. The nuclear phylogenetic analyses of Asteraceae provide a strong foundation for evolutionary analyses, such as divergence time estimation, biogeographic analysis, and ancestral character reconstruction.
The divergence time estimations using nuclear phylogenomic datasets showed that the beginning of Asteraceae divergence occurred in the Late Cretaceous from 72 to 83 Ma, which was significantly older than the Paleocene origin of Asteraceae estimated using plastid genes [45,46,76,91]. Additionally, these studies using nuclear genes have provided new information on the divergence times of many tribes and lower taxa. The nuclear phylogenetic relationships and time trees contributed to an estimated origin of Asteraceae in the southern South America [45]. Also, multiple diversification rate upshifts were found within the family, which might be related to the great diversity of Asteraceae, providing a clear diversification pattern of Asteraceae species [45,46].
Multiple whole genome duplications (WGDs) were detected near the origin and early diversification of Asteraceae and associated with subgroups, likely providing abundant genetic material for Asteraceae evolution [46,76]. Along with the WGDs, the diversification of some key gene families, such as MADS-box and TCP, have also contributed to the tremendously diverse floral syndromes [92]. Furthermore, the ancestral character reconstruction showed that several morphological transitions, including habit, inflorescence structure, and floret symmetry, might have associations with the increase of species diversity of the family and might play important roles in the success of Asteraceae [46]. The most recent nuclear phylogenomic analysis suggested that capitulescence arrangement, floral symmetry, flower color, and pappus type of Asteraceae have evolved in parallel and might be associated with the the prementioned duplications of MADS-box and TCP genes [77]. Significantly, the bilateral floral symmetry of Asteraceae has parallelly evolved at least seven times and lost 43 times. The expression analysis of CYC2 genes supported the idea that high-level expression and low or no expression, respectively, of specific CYC2 paralogs might be associated with the gains or losses of bilateral floral symmetry in Asteraceae, providing a case that parallel molecular changes provided the underlying basis for morphological convergent evolution. Asteraceae have been a promising model system for evolutionary studies, as discussed in a recent review by Palazzesi et al. [93].
5.2. Orchidaceae
Orchidaceae (the orchid family) are one of the two largest angiosperms families and the largest monocot family, with >24,000 known and ~28,000 estimated species [4]. The orchid family contains many economically and ecologically important species. For example, Vanilla planifolia is a spice widely used in the food industry; Cymbidium, Phalaenopsis, and Paphiopedilum are important ornamental plants; Gastrodia and Dendrobium species have been used as medicinal plants for over a millennium. Additionally, ~70% of orchids grow as epiphytes on other plants in rainforests; these orchids have formed close associations with other organisms, e.g., host trees, pollinators, and fungi, and are important for the biodiversity of these rainforests [94]. An earlier classification and several phylogenetic studies have recognized five subfamilies, 22 tribes, and 49–51 subtribes in Orchidaceae [95,96,97]. A nuclear gene, Xdh, has been used for the phylogenetic reconstruction of Orchidaceae in several studies, resolving some phylogenetic relationships and suggesting the phylogenetic utility of the nuclear gene in the family [98,99].
Recently, several phylogenomic analyses using hundreds to over one thousand nuclear genes have resolved many phylogenetic relationships among tribes and subtribes of Orchidaceae [94,100,101,102]. A target enrichment study used ~300 nuclear loci (part of the Angiosperm353 gene set) and reconstructed the relationships among 75 orchid species [100]. The sampling represented 16 tribes and 24 subtribes, and the phylogenetic relationships among most of these taxa have been well resolved. Another target enrichment analysis used 963 nuclear genes generated using an orchid probe set to reconstruct the phylogeny of 28 orchid species [101]. These species represented ten tribes and 19 subtribes, and their relationships have been well resolved with >97 bootstrap support (BS) values for all nodes. Another phylogenomic study effectively used publicly available transcriptomes to retrieve ~630 nuclear genes from ~70 orchid species to resolve some tribal and subtribal phylogenetic relationships [102]. Although these nuclear phylogenetic analyses have resolved the placements of many tribes and some subtribes of Orchidaceae, the phylogenetic relationships among and placements of some other tribes and subtribes are unclear because of the limitation of samples and genes used in these studies.
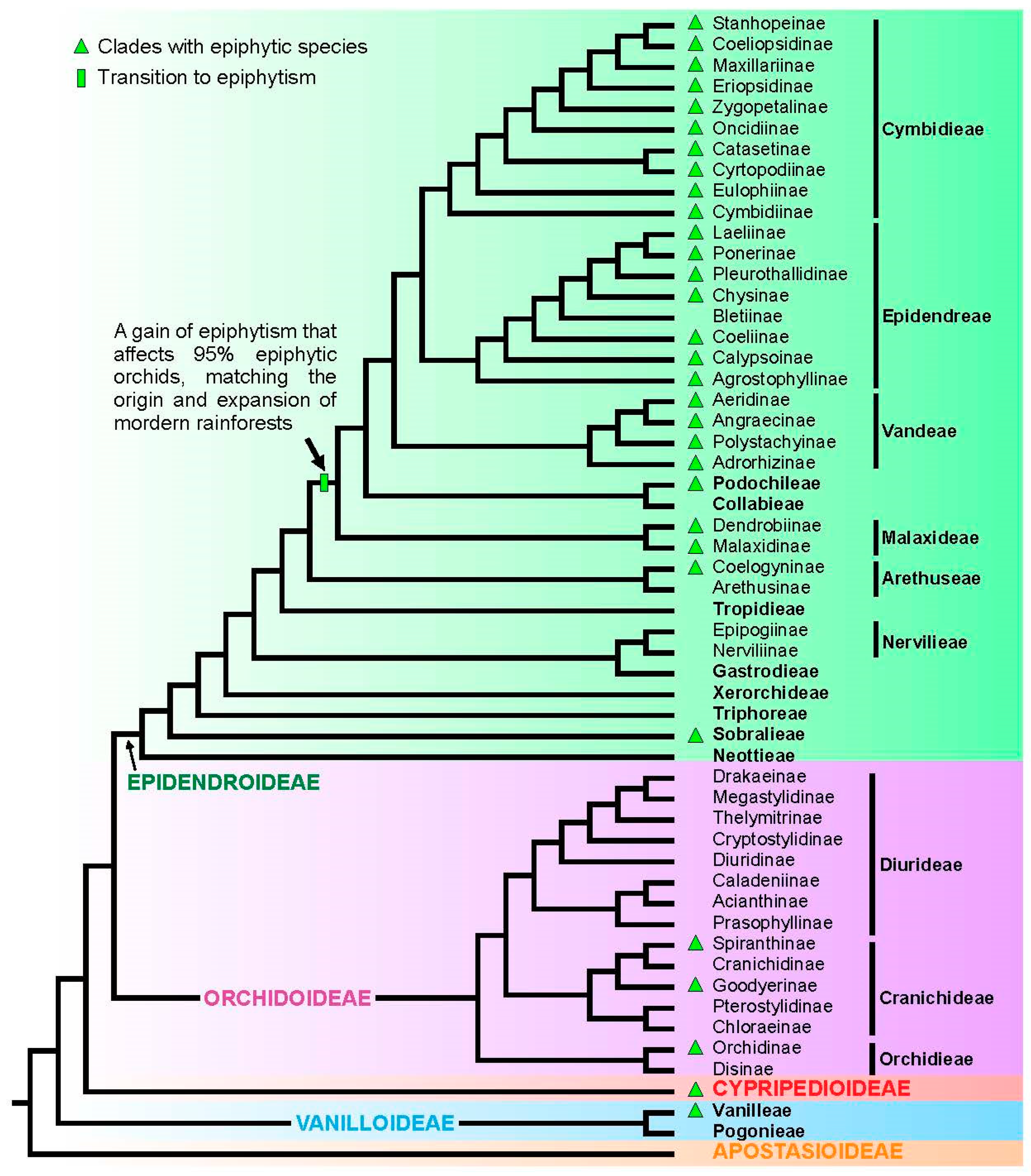
A recent phylogenomic analysis of Orchidaceae obtained up to 1450 single/low-copy nuclear genes from transcriptomes and genomes of 610 species, representing 19 tribes and 44 subtribes, to reconstruct the orchid phylogeny [94] (Figure 3). Coalescent trees inferred from four gene sets with 639 to 1195 nuclear genes consistently resolved the phylogenetic placements of all five subfamilies and the sampled tribes and subtribes and supported the monophyly of previously recognized subfamilies, tribes, and subtribes with two or more sampled species. The Apostasioideae subfamily was positioned as sister to the other four subfamilies, with Vanilloideae and Cypripedioideae, respectively, being placed as the second and third clade of the family with maximal supports and the largest subfamily Epidendroideae and second largest Orchidoideae as sisters. The monophyly of two large tribes of Orchidoideae, Cranichidinae and Diurideae, and their sister relationship were maximally supported, improving the phylogenetic relationships within the subfamily. Also, the recent analysis has resolved relationships among basal tribes of Epidendroideae, which have long been controversial. Multiple coalescent trees consistently supported that Neottieae, Sobralieae, Triphoreae, and Xerorchideae were the first to fourth clades of the subfamily, respectively, and were supported with BS > 90 except the placement of Xerorchideae with BS > 70. Additionally, the results showed that Gastrodieae and Nervilieae were sister groups with BS ≥ 99, and they together were placed as the fifth clade of the subfamily. In a previous nuclear analysis, these two tribes were resolved as non-sister clades with low support values [98]. The nuclear phylogenomic analysis also maximally supported that Arethuseae are the sister group of the MCVECP clade formed of six tribes, Malaxideae, Cymbidieae, Vandeae, Epidendreae, Collabieae, and Podochileae [94]. Cymbidieae, Vandeae, and Epidendreae are three large tribes within the MCVECP clade, and their relationships were inconsistent in previous nuclear phylogenetic analyses [99,100,101,102]. The most recent phylogenomic analysis strongly supported Cymbidieae and Epidendreae being sister groups with BS of 87–92 [94].
Figure 3.
A summary phylogenetic tree of Orchidaceae and the evolutionary history of the epiphytism in the family. The summary tree is derived from four coalescent trees reported by Zhang et al. [94]. The phylogenetic relationships among subtribes and subtribe-level clades are shown with their tribe names to the right of the tree and the subfamily names on the corresponding branches. The names of subfamilies (all capital letters) that are not divided into tribes and subtribes and the names of tribes (boldface) that are not divided into subtribes are shown as the tip names. The clades with epiphytes were indicated using green triangles to the right of the tip. A transition from terrestrial habit to epiphytic habit is indicated using a green bar.
Besides the placements of tribes, the recent large-scale orchid phylogenetic analysis has resolved some controversial placements of subtribes (Figure 3). In Epidendreae, Coeliinae and Chysinae were recognized as subtribes in some previous phylogenetic studies but were treated as parts of Calypsoinae and Blettinae, respectively, in an earlier classification of Orchidaceae [95,98,103]. The large nuclear phylogenomic analysis strongly supported that Coeliinae, Chysinae, Calypsoinae, and Blettinae were four separate subtribes of Epidendreae, suggesting that the classification of Orchidaceae should be revised [94]. The well-resolved and comprehensive phylogeny of Orchidaceae also established the phylogenetic positions of many genera and species of Orchidaceae that were not included in previous phylogenetic studies, providing a comprehensive evolutionary framework for the subsequent analyses. On the basis of the nuclear phylogenetic trees, the divergence time estimation showed that Orchidaceae diverged from other Asparagales families at ~100 Ma, near the Early–Later Cretaceous boundary, which is earlier than the previous estimation using plastid datasets [94,104]. The origins of several early-divergent tribes of Epidendroideae were estimated within a short time span after the K-Pg boundary, suggesting that the K-Pg event might not have significantly affected the divergence of orchids. Additionally, the ancestral character reconstruction showed that 95% of Orchidaceae epiphytes shared an origin of epiphytism at the common ancestor of all MCVECP species [94]. The origin was estimated to occur at 54.9 (48.1–55.8) Ma, which matched the origin and expansion of modern angiosperms rainforests, suggesting that the expansion of angiosperms rainforests might have promoted the evolution of epiphytism among orchids. Moreover, on the basis of nuclear phylogeny, ten diversification rate upshifts were detected within the family, showing a clear diversification pattern of this huge family [94].
5.3. Fabaceae
Fabaceae (the legume family) rank as the third-largest family of flowering plants, with ~765 genera and approximately 19,500 species [105]. This diverse group is ecologically and economically important, encompassing a wide array of plants from rainforest trees to desert shrubs and many diverse herbaceous forms. Fabaceae play a pivotal role in both tropical and temperate ecosystems and include numerous species of crucial economic value. The family is renowned for its exceptional morphological diversity and the ability of most members to fix atmospheric nitrogen through symbiotic relationships with rhizobial bacteria, a trait that greatly impacts global nitrogen cycles and agricultural productivity. Many legumes serve as vital sources of nutrition and are cultivated for their highly nutritious dry beans with proteins and oils, as well as vegetables and forage; others provide industrial uses, such as high-quality lumber and medicinal materials. Key examples include soybeans, various common beans, peas, chickpeas, mung beans, lentils, peanuts, and alfalfa. Additionally, species like soybean (Glycine max), barrelclover (Medicago truncatula), and Lotus japonicus are important model organisms for molecular genetic analyses [106,107,108], particularly in the study of legume-specific traits. Although the phylogenetic relationships within Fabaceae have been challenging to be resolved, a recent report from the Legume Phylogeny Working Group (LPWG) [105] defined six subfamilies: Papilionoideae (the largest and with bilateral flowers), Caesalpinioideae (the second largest, containing the mimosoid clade), Dialioideae, Duparguetioideae, Detarioideae, and Cercidoideae.
Recent advancements in nuclear phylogenetic analyses have significantly enhanced the understanding of the intricate relationships within Fabaceae [109] (Figure 4). This extensive study included newly generated large-scale transcriptomic and shallow genomic datasets of 391 Fabaceae species. These datasets (>seven million nuclear sequences) were combined with published genomic and transcriptomic datasets, totaling 463 species in Fabaceae and representing all six subfamilies and 59 tribes or equivalent lineages (and 333 of the 765 genera) [109]. A screen of thousands of low-copy nuclear gene sets (orthogroups or OGs) identified seven OG sets ranging from 131 to 1559 genes, which were used to reconstruct robust Fabaceae phylogenetic trees using both the ASTRAL coalescent and concatenated supermatrix methods. The legume phylogenies are highly consistent, with 100% bootstrap support (BS) values in all seven coalescent trees for 85.6% of nodes and at least 90% BS values for 91.3% of nodes. The monophyly of Fabaceae and each of the five subfamilies with two or more sampled taxa (except the monotypic Duparquetioideae) was fully supported in coalescent analyses using the three largest OG sets [109], supporting the classification of the six subfamilies [105] and resolving the deep phylogenetic relationships among subfamilies. Notably, Cercidoideae and Detarioideae form a clade that is sister to the other four Fabaceae subfamilies, followed by divergence of the monophyletic Duparquetioideae from three other subfamilies. Dialioideae was placed as sister to a clade encompassing the two largest subfamilies, Caesalpinioideae and Papilionoideae.
Figure 4.
An overview of Fabaceae phylogeny and evolutionary histories of rhizobial nitrogen-fixing symbiosis. The summary phylogenetic tree was derived from seven coalescent trees, as reported by Zhao et al. [109], with the tips representing genera, subtribes (Subtr), or tribes (Tr); one or more generic names are shown to the right of the branches, the subtribe/tribe names further right and subfamily names to the far right. Numbers adjacent to the generic names denote the total number of genera sampled for these condensed groups. The colors of generic names signify nodulation state: red for genera lacking nitrogen-fixing nodules, black for genera with unknown nodulation status, blue for genera with rhizobial nitrogen-fixing nodules, and yellow for the outgroup with actinorhizal nitrogen-fixing nodules. The existence and duplication patterns of key nodule gene families were inferred by phylogenetic analysis using data from 28 representative genomes and 5 publicly available transcriptomes, detailed in the bottom panel of the diagram. Among these key nodule gene families, three genes are categorized as Type 1, with multiple losses and associated with the absence of rhizobial legume nodules. The remaining 29 genes are identified as Type 2, present in both nodulating and non-nodulating legumes, see Figures 7, S26, and S28–S57 in Zhao et al. [109]. In the non-nodulating legumes Cercis canadensis and Nissolia schottii, belonging to the Cercidoideae and Papilionoideae subfamilies respectively, the potential loss of genes such as LjNIN, MtRPG, and LjNFR1/MtLYK3 underscores the hypothesis that the capability for nitrogen-fixing symbiosis has been independently lost multiple times. The symbiotic nitrogen fixation (SNF) clade, which includes known nodulation-related genes from both nitrogen-fixing and non-nitrogen-fixing species, suggests that gene duplications in early Fabaceae history may have facilitated a transition from actinorhizal to rhizobial nodulation, with three hypotheses (SH1, SH2, and SH3) supported by specific gene duplication. This is further evidenced by duplications of several SNF genes in early Fabaceae evolution (Type 2a), such as LjNFR1/MtLYK3, MtLYK1/MtLYK9, LjLNP, LjAPN1, and LjFEN1 within the SNF clade (Supplemental Figure S26 in Zhao et al. [109]), supporting SH1 for a switch to rhizobial nodulation at the MRCA of Fabaceae or even earlier. Separately, the duplication of the LjSEN1 gene at the MRCA of both Caesalpinioideae and Papilionoideae subfamilies supports SH2, while other significant gene duplications at the MRCAs of Caesalpinioideae (Type 2c) and Papilionoideae (Type 2b) support SH3.
In Caesalpinioideae, the small Ceratonia and Gleditsia clades, constituting the “Umtiza grade”, are placed as successive sisters to the maximally supported clade of all remaining sampled Caesalpinioideae members. Moreover, within the Mimosoid clade (previously the subfamily Mimosoideae), three tribes, Mimoseae, Ingeae, and Acacieae, are not monophyletic, supporting a proposal to combine these tribes into a single expanded tribe, tentatively named Mimoseae s.l.; however, much greater sampling of additional genera in Mimosoids is needed before the new classification can be established. The largest subfamily, Papilionoideae, was sampled with 307 species from 222 genera, providing consistent and strongly supported relationships among tribes and equivalent clades. Notable among these are three lineages: the ADA clade (with monophyletic tribes Angylocalyceae, Dipterygeae, and Amburaneae), Swartzieae, and Cladrastideae, which are successively positioned as sister lineages to the remaining Papilionoideae (the 50-kb inversion clade). In addition, relationships among tribes and equivalent clades within the 50-kb inversion clade were resolved with strong support (Figure 4), including the positions of dalbergioids s.l., genistoids s.l., mirbelioids, vicioids, and hedusaroids and the non-monophyly of the tribe Phaseoleae (Figure 4). Also, several crops and model systems were placed within their respective phylogenetic contexts, such as soybean (Glycine max), common bean (Phaseolus vulgaris), pea (Pisum sativum), peanut (Arachis hypogaea), broad bean (Vicia faba), mung bean (Vigan radiata), Lotus japonica, and Medicago truncatula [109] (Figure 4). The advance in the understanding of the Fabaceae phylogeny offers a crucial framework for further evolutionary and ecological research of this large and highly diverse plant family.
Using the Fabaceae nuclear phylogeny, molecular clock analysis with 23 fossil calibrations revealed that the Fabaceae ancestor originated ~67 million years ago, slightly earlier than the Cretaceous-Paleogene boundary (K-Pg) [109] known for the Earth’s fifth mass extinctions including that of dinosaurs. In addition, phylogenomic evidence was obtained for 28 whole-genome duplication or triplication events (WGD/WGTs) in the Fabaceae, including a WGD shared by Fabaceae members [109]. The ancestral Fabaceae polyploidy was further supported by a comparative analysis of genome sequences from 65 legume species, different from the multiple hypotheses of allopolyploidization proposed from analyses of eight legume species [110]. WGDs likely provided new gene copies for several cellular processes, such as responses to external biotic stimuli, transmembrane transporter activity, and metabolic processes, possibly supporting adaptive evolution of Fabaceae species. Specifically, molecular evolutionary analyses of 30 gene families of genes related to nitrogen-fixing nodulation from 28 genome datasets supported the idea that gene duplications in the early Fabaceae history might have laid the molecular genetic foundation for evolution of symbiotic nitrogen fixation in root nodules [109]. It was proposed that, following a possible early origin of nitrogen fixation using symbiotic root nodules predating Fabaceae, further switch(es) occurred from actinomycete-mediated to rhizobial-mediated symbiosis (Microsymbiont Switch) in Fabaceae [109]. Gene family and ancestral character analyses also support the hypothesis that the parallel losses of nitrogen fixation likely occurred in multiple non-nodulating Fabaceae lineages, among early-divergent branches in both Papilionoideae and Caesalpinioideae (Figure 4) [109].
In summary, the comprehensive phylogenomic analyses of >460 legumes established a strongly supported Fabaceae phylogeny and suggested that early WGD events in Fabaceae might have provided rich genetic materials for stable and effective nitrogen-fixing root nodules, laying the groundwork for the derivation of a series of physiological and ecological traits. Meanwhile, the mid-Eocene’s favorable climatic conditions, as an external factor, combined with the K-Pg mass extinction, provided more ecological niches for the evolution of Fabaceae species, further promoting the species diversification of legumes and their evolution into a successful group of flowering plants.
5.4. Poaceae
The grass family ranks as the fifth most species-rich lineage among flowering plants, comprising approximately 11,500 species distributed across all continents, including Antarctica. This diverse family includes economically significant cereals such as rice, wheat, and maize, and has a global distribution covering around 40% of the Earth’s land surface [111], contributing to diverse ecosystems like grasslands, savannas and wetlands. Notably, grasses boast a large number of plants with C4 photosynthesis for carbon fixation, representing approximately 60% of all C4 plants (~7500 species), including important crops like maize (Zea mays), sorghum (Sorghum bicolor), and foxtail millet (Setaria italica). Due to their economic, ecological and evolutionary importance among angiosperms, the grasses have been extensively and continuously studied for their morphological, physiological, and molecular characteristics.
Molecular phylogenetic analyses using organellar and ribosomal DNA sequences have supported classify this family into 12 subfamilies [112,113], with Anomochlooideae, Pharoideae, and Puelioideae (APP; no more than 30 species in total) forming a grade of early-diverging subfamilies with, as successive sisters to the large clade of remaining nine subfamilies (also called the core Poaceae), which are further divided into two large sister clades: the BOP (with Bambusoideae, Oryzoideae, and Pooideae) and the PACMAD (with subfamilies Panicoideae, Aristidoideae, Chloridoideae, Micrairoideae, Arundinoideae, and Danthonioideae) clade [114]. Pooideae are the largest with ~4000 species, such as wheat, barley, oat, and many forage grasses; Panicoideae are the second largest (~3240 species) with most C4 grasses, including maize, millet, sorghum, and sugarcane. Bambusoideae (~1670 species, bamboos) include mostly woody plants with extremely rapid cell elonbgation during early shoot development and multi-year vegetative growth before transitioning to reproductive development. Chloridoideae (~1600 species, teff, Bermuda grass and finger millet) also have many C4 plants that are adapted to hot and dry climates. Oryzoideae have ~120 species that are mostly adapted to moist and aquatic environments, including important crops (rice, Oryza species). Other small subfamilies include Aristidoideae (~380 species), Danthonioideae (~290 species), Micrairoideae (~180 species in three subtribes), and Arundinoideae (~40 species, giant reed and common reed). However, before nuclear phylogenomics, the relationships within the PACMAD at subfamily level were not well resolved, as were those at the levels of tribe (a total of 52 in the whole family) and subtribe (90), even with dense sampling and/or whole plastid genomes.
Recently, a comprehensive nuclear phylogenomic study of Poaceae [115] (Figure 5) generated datasets from 385 transcriptomes or genomes (seven from genome skimming) covering all 12 subfamilies and 45 of 52 tribes (the unsampled seven tribes with only a total of ~40 species). Comparative analyses of a set of 1234 low-copy nuclear genes and further filtering resulted in five sets of low-copy nuclear genes ranging from 1150 to 436 genes. Each of the five gene sets was used to construct a tree with coalescent method, resulting in a highly consistent and robust Poaceae phylogeny. This phylogeny supported the monophyly of all subfamilies except for Puelioideae, with three species sampled for each of Guaduella and Puelia, respectively, representing the only two tribes of the subfamily. The Poaceae phylogeny placed Anomochlooideae and Pharoideae as the first and second divergent branches of Poaceae, consistent with previous phylogeny from plastid sequence analyses. Guaduella and Puelia then occupied the third and fourth divergent lineages, respectively, as successive sister branches to BOP + PACMAD. Previous studies had one Puelia species and thus did not test the monophyly of Puelioideae. Furthermore, the relationships of BOP were resolved as ((B,P),O) with strong support [116]. Among the PACMAD subfamilies, Aristidoideae emerged as the earliest branch to separate from others in all trees with maximum support. Panicoideae were (part of) the second branch, while Micrairoideae were either part of the second branch with Panicoideae with strong support (>0.9 local posterior, LP) (3 of 4 trees) or sister to Arundinoideae + Chloridoideae + Danthonioideae (ACD) with moderate support (0.86 LP). Additionally, the relationship among ACD of (A(C,D)) was maximally supported at all nodes except in one tree with moderate support (0.88 LP) for A being sister to C+D. More detailed phylogenetic relationships within relatively large and important subfamilies are discussed below.
Pooideae are the largest subfamily with 15 tribes and 26 subtribes and exhibit a widespread distribution across temperate climate zones. Species within this subfamily possess a remarkable ability to survive and even thrive at lower temperatures, making them well-suited for cultivation as crops and turf grasses in cooler regions, exemplified by important crops like wheat, barley, and bluegrass. Although some Pooideae tribes were included in Huang et al. [115], more extensive sampling was carried out in a study focusing on Pooideae by Zhang et al. [117] used the same 1234 nuclear genes for phylogenetic analysis and provided a well-supported relationship within this subfamily (Figure 5). Their dense sampling for Pooideae covered all 15 tribes and 24 out of 26 subtribes (all in Poeae), resulting in a Pooideae phylogeny with higher resolution [117]. A well-resolved relationship was supported by both studies among all sampled tribes (maximum support) and subtribes (moderate to strong support for over 80% of nodes, 80–100% bootstrap support, BS) for the first time [115,117]. They confirmed all tribes and subtribes are monophyletic with maximum support, except Diarrheneae, which were polyphyletic with two non-sister branches (Diarrheneae I and Diarrheneae II) (Figure 5). A representative of Diarrheneae II, Diarrhena, was sister to either the tribe Stipeae or the supertribe Stipodae (Stipeae + Ampelodesmeae). Among the early divergent Pooideae tribes, the tribe Brachyelytreae, the supertribe Nardodae (Nardeae+Lydeeae), and Duthieeae were placed as the first three divergent branches; Phaenospermateae were sister to the supertribe Melicodae (Meliceae + Brylkinieae), forming the fourth branch of Pooideae. These four branches form a grade outside a large clade referred to as the “core Pooideae” by Soreng et al. [118], which includes >80% of Pooideae species.
Within the core Pooideae, Littledaleeae were close to the clade of Triticeae (wheat and barley) and Bromeae. These three tribes together were sister to Poeae, which are the biggest tribe (~2500 species, ~60% of whole subfamily) and are divided into 26 subtribes [112]. Zhang et al. [117] included 24 Poeae subtribes (Figure 5), which formed two major clades, referred to as Poeae nuclear group 1 (PNG1) and Poeae nuclear group 2 (PNG2), in contrast to the previously defined Poeae chloroplast group 1 (PCG1) and Poeae chloroplast group 2 (PCG2) on basis of plastid genes [112]. PNG1 was further divided into two sister clades [117]: Clade I includes all eight PCG1 subtribes, such as Agrostidinae (creeping bentgrass, Agrostis stolonifera), Aveninae (oat, Avena sativa), and Brizinae (quaking grasses, Briza species), along with PCG2 subtribes Holcinae (velvetgrass, Holcus) and Sesleriinae (autumn moor grass, Sesleria autumnalis), while Clade II consisted of five PCG2 subtribes [Loliinae (ryegrass, Lolium) and Dactylidinae (cocksfoot grass, Dactylis). PNG2 contained the remaining nine subtribes of PCG2, including Poinae (meadow-grass and bluegrass, Poa species) and Coleanthinae (alkali grass, Puccinellia species).
Panicoideae, the largest subfamily of PACMAD, consist of a large number of C4 plants and also some C3 plants. In arid environments, C4 plants have the advantage of superior water retention and include crops that have been grown in regions with relatively low precipitation or irrigation, such as corn, sorghum and millet. In the recent Poaceae nuclear phylogeny [115], 10 of the 14 Panicoideae tribes were included, placing a clade of Chasmanthieae and Zeugiteae as sister to the remaining Panicoideae tribes, followed by Centotheceae plus Thysanolaeneae. Gynerieae were sister to a large clade of five tribes (~96% of Panicoideae species), which form two subclades: one with Tristachyideae and Paniceae and the other with Paspaleae as sister of Arundinelleae + Andropogoneae. The tribe Paniceae were monophyletic, with six sampled subtribes, Cenchrinae (pearl millet, fountain grass, foxtail millet), Melinidinae (cupgrass), Panicinae (proso millet and switchgrass), Anthephorinae, Dichantheliinae, and Boivinellinae (Figure 5). Furthermore, the study supports the merge of the previously defined Pennisetun and Cenchrus [112], and the non-monophyly of Panicum and Setaria [113] suggesting a complex evolutionary history consistent with prior studies primarily based on plastid genes. In Andropogoneae, Arthraxoninae (carpetgrass) and Tripsacinae (maize) were successive sisters to the rest. For the remaining lineages, the study [115] supported the designation of Chrysopogon (vetiver), which with an unplaced position in Soreng et al. [112], as a new subtribe [119] and also established positions for other unplaced genera such as Microstegium (sister to Andropogoninae) and Imperata (sister to Germainiinae). In addition, Rottboelliinae (itch grass) and Coicinae (Coix) species were closely related.
For Chloridoideae, the second largest subfamily in PACMAD, the nuclear phylogeny [115] supports all five tribes as monophyletic. The tribe Centropodieae were sister to the other tribes, while Triraphideae, Eragrostideae (lovegrass), and Zoysieae (zoysiagrass) were the next three successive sister clades to Cynodonteae (goosegrass, Bermuda grass) (Figure 5). Within Cynodonteae, the largest Chloridoideae tribe, the sampling [115] included 19 subtribes and three genera whose positions were previously uncertain. The phylogeny supports two large clades: one clade (division 1) with 11 subtribes and the other (division 2) with the remaining eight subtribes and three previously unassigned genera (Kalinia, Jouvea, and Sohnsia). However, the relative positions were uncertain for three early divergent subtribes in division 1: Dactylocteniinae, Eleusininae and Aeluropodinae, with Dactylocteniinae, Eleusininae being strongly supported sisters in two trees with larger gene sets (Figure 5), whereas Dactylocteniinae, Aeluropodinae, and Eleusininae formed a grade outside a clade of the remaining 8 subtribes of division 1.
The subfamily Oryzoideae have approximately 120 species and have been extensively studied phylogenetically due to the presence of economically significant species such as rice, along with their wild relatives that serve as valuable genetic resources for crop breeding [120]. The tribed Ehrharteae and Oryzeae were monophyletic, as were the two Oryzeae subtribes, Oryzinae and Zizaniinae. In the subtribe Oryzinae, the cultivated rice Oryza sativa was close to O. nivara and O. rufipogon. On the other hand, O. meyeriana was positioned outside a clade containing other Oryza species and Leersia, suggesting that Oryza is not monophyletic [115]; the uncertain relationships of O. meyeriana and Leersia to other Oryza species were also observed by recent analyses of Poaceae genome evolution [121].
Figure 5.
A summary phylogeny of Poaceae and its C4 origin, gene duplication and diversification. The summary tree was derived from the nuclear phylogeny of Poaceae and its largest subfamily—Pooideae, as reported in Huang et al. [115] and Zhang et al. [117], respectively, with clade tips for subtribes (their tribe names to the right) or tribes (boldface) that lack subtribe divisions. Non-monophyletic subtribes are indicated by black diamonds to the right of branch tips; previously unplaced species (incertae sedis) and non-monophyletic genera are indicated by black stars to the right of branch tips. Taxon belonging to the same subfamily (names shown as colored capital letters on corresponding branches) are marked with the same background color. Green symbols in branches represent evolutionary events in Poaceae corresponding to graph annotation on the left, as reported by Huang et al. [115], Zhang et al. [117] and Zhang et al. [121]. Soh. filifolia: Sohnsia filifolia; Jou. straminea: Jouvea straminea; Kal. obtusiflora: Kalinia obtusiflora; Mic. ciliatum: Microstegium ciliatum; Eul. binata: Eulaliopsis binata; Sac. indica: Sacciolepis indica; Ave. pubescens: Avenula pubescens.
Figure 5.
A summary phylogeny of Poaceae and its C4 origin, gene duplication and diversification. The summary tree was derived from the nuclear phylogeny of Poaceae and its largest subfamily—Pooideae, as reported in Huang et al. [115] and Zhang et al. [117], respectively, with clade tips for subtribes (their tribe names to the right) or tribes (boldface) that lack subtribe divisions. Non-monophyletic subtribes are indicated by black diamonds to the right of branch tips; previously unplaced species (incertae sedis) and non-monophyletic genera are indicated by black stars to the right of branch tips. Taxon belonging to the same subfamily (names shown as colored capital letters on corresponding branches) are marked with the same background color. Green symbols in branches represent evolutionary events in Poaceae corresponding to graph annotation on the left, as reported by Huang et al. [115], Zhang et al. [117] and Zhang et al. [121]. Soh. filifolia: Sohnsia filifolia; Jou. straminea: Jouvea straminea; Kal. obtusiflora: Kalinia obtusiflora; Mic. ciliatum: Microstegium ciliatum; Eul. binata: Eulaliopsis binata; Sac. indica: Sacciolepis indica; Ave. pubescens: Avenula pubescens.

Within the subfamily Bambusoideae, the tribes Olyreae, Arundinarieae, and Bambuseae were monophyletic, with a topology of (O, (A, B)). In Olyreae, two subtribes were also monophyletic. Arundinarieae, consisting of temperate woody bamboos, were previously grouped under the single subtribe Arundinariinae but have recently been reclassified into five subtribes [122,123,124]. The relationships among the five subtribes of Arundinarieae were consistent in all coalescent trees; Ampelocalaminae were placed as sister to the rest, with Hsuehochlinae and Gaoligongshaniinae consistently being successive sisters of the clade of Arundinariinae + Thamnocalamaminae. In Bambuseae with tropical woody bamboos, Guaduinae and Arthrostylidiinae were sisters and formed a neotropical clade together with Chusqueinae, consistent with previous studies [125]. Melocanninae and Bambusinae form a paleotropical clade. Both Bambuseae and Arundinarieae have an allopolyploid ancestry, with Arundinarieae being tetraploids (subgenomes A and B) and Bambuseae including tetraploids (neotropical; subgenomes C and D) and hexaploids (paleotropical; subgenomes C, D, and E) [126]. A recent study of diploid and polyploid woody bamboo genomes presented an alternative hypothesis with ABCD subgenomes, in which subgenome C was shared by the three woody bamboo lineages [127]. Such a polyploid history of woody bamboos suggests that their phylogenetic relationships are probably more complex than presented here [124]. Furthermore, a recent analysis by Zhang et al. [121] using phylogenomic/phylotranscriptomic investigations supported an ancient WGD shared by all woody bamboos and possible ancient introgressions between herbaceous bamboos and woody bamboos.
Nuclear phylogeny from Huang et al. [115] and Zhang et al. [117] provided an excellent opportunity to examine grass evolutionary questions, including estimation of divergence time, evolution of morphological and physiological characters including C4 photosynthesis, shifts of diversification rates, and gene duplications. With the well-resolved grass relationship, Poaceae were estimated in the lower cretaceous, the divergence of the BOP and PACMAD clades and divergences among the subfamilies within each clade were close to K-Pg boundary. Pooideae, the biggest subfamily with temperate grasses, had three concentrated period of expansion that linked to climate cooling such as the Eocene–Oligocene transition. Ancestral character and gene family (ppc) analysis of C4 photosynthesis indicated multiple independent origins of C4 grasses. Tens of thousands of genes from transcriptome/genome data provide a well chance to detect molecular evolution of grasses [115,117]. Zhang et al. [121] conducted an investigation of WGDs based on the grass nuclear phylogeny using phylogenomic and phylotranscriptomic methods. Their results confirmed the reported WGD (rho) in all Poaceae members and detected nine previously unknown whole-genome duplications. Gene duplicates from rho were placed in successively inter-subfamilial phylogenetic positions and proposed as ancient gene conversions. Furthermore, a model for putative parental lineages of a tetrapolyploid genome in Oryza was proposed to have contributed to the evolution of tolerance to repeated submergence in seawater. Also, a detailed gene duplication analysis of cold-related genes (CBF, MADS-box) provided an explanation for the successful radiation of Pooideae [117]. In addition to internal genetic events such as gene and genome duplications, external environmental stimuli like climate change might have also contributed to the Pooideae radiation. Collectively, these findings offer a comprehensive understanding of grass evolution, encompassing phylogenetic relationships, historical timelines, adaptive traits, and the interplay between genetic factors and environmental influences that have shaped the evolutionary trajectory of grasses.
6. Phylogenies of Moderately Large Families with Economically Important Members
6.1. Brassicaceae
Brassicaceae are one of the most diverse and economically significant angiosperm families with ~55 tribes, 321 genera and ~3700 species [128,129,130]. They include a wide range of cultivated vegetable and edible oil crops (ex. spp. of Brassica, Rhapanus, Eruca, Capsula, Nasturtia, and Cardamine) and serve as a vital hub for scientific research, characterized by model plants like Arabidopsis thaliana. The family’s complex evolutionary history, coupled with their ecological, morphological, and genetic diversities, as well as the abundant available genetic and genomic resources and knowledge, have placed Brassicaceae as an ideal model family for comprehensive evolutionary studies.
Previous phylogenetic analyses have shed light on the intricacies of the family, revealing three major lineages denoted as I, II, and III (LI, LII, LIII) [131]. Additionally, genera associated with LII, but with low support, were referred to as Expanded Lineage II (EII) by Franzke et al. [132]. However, the relationships both among and within these lineages have remained largely a mystery. A nuclear phylogeny presented by Huang et al. [133] is based on 113 low-copy orthologous nuclear markers obtained from 55 species, encompassing 29 out of the 51 Brassicaceae tribes. This phylogeny provides well-resolved relationships among six major clades and a comprehensive understanding of the 29 tribes.
Specifically, Clade A consists of Lineage I and Macropodium nivale (including Camelineae1/2, Boechereae, Microlepidieae, Alyssopsideae, Turritideae, Oreophytoneae, Physarieae, Erysimeae, Cardamineae, Smelowskieae, Lepideae, Stevenieae) and is the sister clade to the combination of Clade B (comprising Lineage II and others, including Brassiceae, Sisymbroeae, Thlaspideae, Eutremeae, Calepineae, Coluteocarpeae, Kerneae) and a novel Clade C (including Iberideae, Anastaticeae, Cochlearieae, Biscutelleae). The combined ABC clade, in turn, is the sister to Clade D (including Alysseae), which contains species previously included in EII, while Clade E (representing Lineage III, including Chorisporeae, Dontostemoneae, Buniadeae, Hesperideae) stands as the sister to the ABCD clade. Additionally, Clade F, comprising the tribe Aethionemeae, serves as the sister clade to the remaining tribes within the entire family. In contrast to the previously proposed lineages by Bailey et al. [134], Beilstein et al. [131,135], Koch et al. [136], and Franzke et al. [137], the Huang et al. [133] study reveals a distinct arrangement of members of these lineages to different clades. Notably, all species from LI and LII analyzed in this investigation find placement in Clades A and B, respectively. On the other hand, species from LIII predominantly reside in Clade E, with a few outliers now classified in the newly designated Clade C. The EII, as previously defined by Franzke et al. [132], encompassed Lineage II and several paraphyletic taxa in close proximity to Lineage II. The relationships of these taxa were challenging to discern, often depicted with a bush-like structure (Franzke et al. [132] and references therein). In Huang et al. [133] analysis, species from the sampled members of EII were separately placed in Clades A, B, C, and D.
The findings of Huang et al. [133] align with well-supported relationships from chloroplast genes [131,135] and contribute to the support for major clades, expanding Lineage I (Clade A) and Lineage II (Clade B), while introducing novel relationships (Clades C and D). The overall topology corresponds to a recent phylogeny by Kagale et al. [138] using transcriptome datasets, with minor variations, particularly in the position of Lepidieae. Despite uncertainties about Lepidieae’s placement, their analyses consistently support its separation before Cardamineae from most other tribes of Clade A. In Kagale et al. [138], Lepidieae were positioned to diverge after Cardamineae, using Maximum Likelihood (ML) analysis with concatenation of 213 putative orthologs. Discrepancies may arise from differences in taxon selection, marker gene identification and phylogenetic analyses.
In Huang et al. [133], the molecular clock analyses estimated that Brassicaceae originated in the period of 36–54 Ma, followed by early radiation of five major clades that diverged within a short period (32–34 Ma) after the Eocene–Oligocene boundary (34 Ma). Subsequently, there were nested divergences (within 3 Mys) of several tribes of the previously proposed Expanded Lineage II. The estimated age of the crown group (CG) of Brassicaceae aligned with previous estimates using synonymous substitution rates and was within the range 30–60 Mya in earlier studies [139,140], as well as being close to the ages from studies using supermatrices of multiple genes from different genomes [141,142,143]. Specifically, these investigations estimated the origins of the CG of Brassicaceae and the tribe Aethionemeae in the middle to late Eocene period. This timeframe was characterized by warm and moist climates, with tropical forests expanding globally, reminiscent of the environmental conditions associated with its closely related families, Cleomaceae, primarily distributed in tropical regions [144].
In Huang et al. [133], the molecular clock analyses estimated that Brassicaceae originated in the period of 36–54 Ma, followed by early radiation of five major clades that diverged within a short period (32–34 Ma) after the Eocene–Oligocene boundary (34 Ma). Subsequently, there were nested divergences (within 3 Mys) of several tribes of the previously proposed Expanded Lineage II. The estimated age of the crown group (CG) of Brassicaceae aligned with previous estimates using synonymous substitution rates and was within the range 30–60 Mya) in earlier studies [139,140], as well as being close to the ages from studies using supermatrices of multiple genes from different genomes [141,142,143]. Specifically, these investigations estimated the origins of the CG of Brassicaceae and the tribe Aethionemeae in the middle to late Eocene period. This timeframe was characterized by warm and moist climates, with tropical forests expanding globally, reminiscent of the environmental conditions associated with its closely related families, Cleomaceae, primarily distributed in tropical regions [144].
Following the early radiation of major Brassicaceae clades around the Eocene–Oligocene boundary, nested divergences of several tribes occurred during a brief period in the Oligocene [133]. This coincided with a heightened diversification rate from 32 to 22 Mya, as supported by a lineage-through-time plot in Couvreur et al. [141]. Interestingly, this timeframe corresponded with a massive extinction event in Europe known as the Grande Coupure at the Eocene–Oligocene boundary, which was characterized by abrupt cooling and an icehouse climate [145,146]. Th the Grande Coupure extinctions might explain the elongated branch leading to the core Brassicaceae after the divergence of Aethionemeae, suggesting the extinction of many early species contemporaneous with the ancestor of core Brassicaceae. During the Oligocene, global changes unfolded, marked by expanding grasslands and an increase in deciduous and drought-adaptive flora in Europe [147,148]. Concurrently, tectonic shifts shaped the Earth’s landscape, as the African plate moved north into Eurasia, leading to mountain formation in Europe [149,150]. This geological activity extended beyond Europe, with North America, and East and South Asia experiencing the emergence of new mountain ranges [151]. The combined impact of paleoclimate changes—such as increased aridity and seasonal variations—alongside tectonic shifts likely contributed to habitat diversification. These changes may have facilitated or sustained the observed nested radiations during the Oligocene.
Moreover, ancestral reconstruction of 19 morphological characters during Brassicaceae evolution. Huang et al. [133] found evidence of parallel (convergent) evolution of several traits (base of cauline leaves; trichomes; multicellular glands; stigma lobing; fruit segmentation; fruit length-width ratio; fruit flattening; seed wing).
6.2. Cucurbitaceae
Cucurbitaceae (cucurbits or gourd family) are moderately large angiosperm family containing nearly 1000 species and are well known for important fruit and vegetable crops, such as watermelon (Citrullus lanatus), melon (Cucumis melo), cucumber (Cucumis sativus), pumpkin or squashes (Cucurbita maxima, Cucurbita moschata, Cucurbita pepo) and bitter gourd (Momordica charantia) [152]. Cucurbits are climbing plants and are easily recognized by the shoot-derived tendrils [153], which facilitate the relatively flexible stems (vines) to climb along nearby structures, such as tree trunks, to gain better light accessibility. Additionally, there are diverse fruit types within cucurbits, such as the characteristic fleshy fruit pepo, as well as berry, capsule and samara. In the traditional classification, Cucurbitaceae have 130 genera using multiple recognized morphological characters such as tendril, fruit type and pollen [154,155,156]. However, phylogeny reconstructions of Cucurbitaceae through different types of gene markers (chloroplast, mitochondrion and nuclear) support 95~97 genera spanning 15 tribes [152,157,158], but the phylogenetic relationships of all tribes have only been resolved recently using multiple nuclear genes, following the well-resolved nuclear phylogenetic reconstruction of angiosperm groups at family or deeper levels.
The 15 Cucurbitaceae tribes were found to be monophyletic using several molecular markers; however, the tribal relationships remain uncertain with the unstable phylogenetic position of both species-diverse and basal tribes [157,158]. More recently, six sets of low-copy nuclear genes were obtained from 136 cucurbit species to reconstruct a tribe-level Cucurbitaceae phylogeny with eight well-resolved major clades [159]. The monophyly of 15 tribes is maximally supported, in agreement with the analyses involving 14 molecular markers. In addition, each node within the phylogenetic tree is well supported by a minimum support value exceeding 90 across six gene sets. The earliest divergent clade contains two sister tribes, Actinostemmateae and Gomphogyneae, which are exclusively distributed in Asia. The five successive clades are (Zanonieae, Triceratieae), (Indofevilleeae, Thladiantheae), Siraitieae, Momordiceae, and Joliffieae. The other six tribes form two species-rich clades: ((Shizopeponeae, Bryonieae), Sicyoeae) and ((Benincaseae, Coniandreae), Cucurbiteae). The relationships of the sampled genera and species are also well resolved.
Using the robust phylogenetic framework, it was estimated that Cucurbitaceae originated at about 80 Mya during the late Cretaceous. In addition, phylogenomic evidence in the form of gene duplication clusters was obtained for four whole genome duplications (WGDs) and four shifts of species diversification rate were detected, providing a landscape of cucurbits evolutionary dynamics. Moreover, morphological characters, including tendril structures and fruit types, were investigated using ancestral state reconstruction during Cucurbitaceae to uncover the key nodes of state transition, with possible contribution to the successful survival of this family through environmental upheaval linked to large-scale extinction [160,161,162]. In addition, molecular genetic studies uncovered a tendril identity gene TEN, which belongs to the TCP family and encodes a putative transcription factor [163]. Molecular evolutionary analyses of TEN and close homologs from Cucurbitaceae members revealed that TEN belongs to a Cucurbitaceae-specific clade generated by the WGD in the most common ancestor of Cucurbitaceae [159]. The ancestral gene of the TEN clade might have likely experienced neofunctionalization for the specification of tendril identity [163].
WGDs have been widely identified through genome synteny, Ks and gene tree reconciliation analyses [164]. Specifically, synonymous substitution rates (Ks) and gene tree reconciliation approaches can use transcriptome datasets and are frequently employed within a robust phylogenetic framework to detect evidence for whole genome duplications (WGDs). Therefore, phylogenomics analyses not only provide an opportunity to investigate species trees, but also facilitate the summary of a large number of gene trees to one species tree to explore the evolutionary process of speciation [165]. In fact, the majority of known WGDs in flowering plants are palaeopolyploidization events with the extinction of parents [9,63,64] and often followed by relatively rapid diploidization reverting to functional diploids [166,167,168]. This process includes gene loss and structure variation, resulting in the obscured ancient legacy within extant genomes and making it hard to reorganize the landscape of ancient polyploidization [169]. The identification of putative WGDs in Cucurbitaceae provides an opportunity to further understand the process of polyploidization.
6.3. Solanaceae
Solanaceae are a widely distributed angiosperm group with great economic importance. They comprise approximately 100 genera and 2700–3000 species [4,170,171]. The Solanaceae contain many notable members, including the fourth most important crop (potato [Solanum tuberosum]) [172,173], popular vegetables (e.g., tomato [Solanum lycopersicum], aubergine/eggplant [Solanum melongena], pepper [Capsicum annuum and allied species]), and commercial crop (tobacco [Nicotiana tabacum]) [174]. Additionally, the family boast a number of prominent ornamental plants (e.g., bedding plants [Petunia], velvet tongue [Salpiglossis]), medicinal herbs (e.g., belladonna [Atropa belladonna], henbane [Hyoscyamus niger]); several of these plants have also been widely used as experimental models (petunia, tobacco, tomato, and potato) [175]. The classification of Solanaceae includes four subfamilies, 15 tribes, and 96 genera. However, uncertainties in previous phylogenetic studies have resulted in some tribes and genera being unassigned to a specific subfamily or tribe [174].
Huang et al. [57] reconstructed a well-resolved Solanaceae phylogeny using nearly 1700 nuclear genes from transcriptomic/genomic datasets. They revealed six major clades (Clade I–VI) in the family, confirmed four previously acknowledged subfamilies (Goetzeioideae, Cestroideae, Nicotianoideae, and Solanoideae), and provided high support for the designation of three additional subfamilies (Schizanthoideae, Schwenckioideae, and Petunioideae). More specifically, their phylogenetic results indicated that Schizanthus was sister to other Solanaceae members and supported the designation of the genus as a subfamily (known as Schizanthoideae). Also, the previously designed tribe Schwenckieae were supported as a subfamily (Schwenckioideae) and grouped with the subfamily Cestroideae, forming one of the major clades in the family. They also found that the tribe Petunieae occupied a distinct lineage from other subfamilies and suggested elevating them as a subfamily (Petunioideae). Nine genera with uncertain positions in the subfamily Solanoideae (Jaborosa, Latua, Nolana, Sclerophylax, Mandragora, Solandra, Trianaea, Nicandra and Salpichroa) had well-supported placements in their phylogeny. For example, In the first diverging clade of the subfamily, Jaborosa (Jaboroseae) and Latua (Latueae) are sisters; Sclerophylax and Nolana (Nolaneae) were successive sisters of the tribe Lycieae. They also confirmed some genera in Solanoideae to be monophyletic and occupy separate lineages from other tribes, such as Mandragora (Mandragoreae) and Nicandra (Nicandreae), supporting their recognition as separate tribes. The phylogenetic positions of some taxa (e.g., Jaltomata, Reyesia, etc) were different from those in previous studies. For example, Solanum and Jaltomata were previously sister groups (together forming the tribe Solaneae) according to analyses using plastid sequences [171,176,177]. However, in the results from nuclear genes, Jaltomata is sister to the clade of the tribes Physalideae + Capsiceae [57,178].
With approximately 1400 species, Solanum are the largest and most diverse Solanaceae genus. Huang et al. [57] sampled 81 species of the genus (with 35 taxa being close relatives of tomato and potato) to conduct phylogenetic analyses. Solanum was divided into two major clades (Clade I and II) with strong support, consistent with previous studies [171,179]. In Clade I, the Potato clade (represented by tomato and potato subclades) was found as the sister group to a clade comprising four smaller clades: African non-spiny, Archaesolanum, Dulcamaroid, and Morelloid (all of which were previously designated as Clade M by Särkinen et al. [171]). Clade II included the subclades of Cyphomandra, Brevantherum, Geminata, and Leptostemonum (represented by eggplant). However, the sampling lacked representative species from the Thelopodium clade (the earliest diverging clade in Solanum from previous phylogenies using plastid sequences) or some subclades of Clades I and II [171,176,179]. Recently, a Solanum phylogeny was reconstructed using 1786 genes from 247 species and provided well-resolved relationships of recognized major clades and smaller subclades, including the placement of Thelopodium as sister to other Solamum species [180].
Huang et al. [57] further evaluated the phylogenetic conflict between the coalescent trees and gene trees of Solanaceae and found relatively strong support for the proposed phylogeny, with most relationships being robust. However, an analysis using 6326 gene trees with 11 representative species tested the relationships of Jaltomata with other lineages and revealed that 38.9% of gene trees placed Jaltomata as sister to Physalideae and/or Capsiceae (supporting the phylogenetic results mentioned earlier), with 23.3% of gene trees showing Solanum as an alternative sister of Jaltomata. Similar situations were observed for some other taxa, such as alternative hypotheses for the positions of Nicandra, Salpichroa and Physaliastrum [57].
Huang et al. [57] estimated an early origin and divergent times of Solanaceae lineages and inferred several gene duplication bursts as evidence for WGD, including a Solanaceae-specific whole-genome triplication event. In addition, phylogenetic analyses of 14 gene families involved in fruit and carpel development revealed that 21 gene clades gained and retained gene duplicates in Solanaceae, including gene expansion within specific lineages. These findings provide a rich resource for further investigating Solanaceae evolutionary history and adaptations. Several recent genomic and phylogenomics studies of the Solanaceae have been reported. Wu et al. [181] used whole-genome phylogenetic relationships of 92 Solanaceae and sister clade species to identify deleterious mutations in the potato genome, guiding the selection of optimal starting materials for developing inbred lines. The whole genomes of some economically and medicinally valuable species within the Solanaceae family (Anisodus tanguticus and Mandragora caulescens, Atropa belladonna, Datura stramonium, etc.), have also been sequenced [182,183]. Additionally, some species that previously had only draft genomes (with significant fragmentation and limited anchoring to chromosomes) now have high-quality chromosome-level reference genomes, such as some Nicotiana species [184,185]. To date, 116 Solanaceae species have publicly available whole genomes or draft genomes from 10 tribes and 17 genera (https://www.plabipd.de/, accessed on 10 December 2024), with 74 species belonging to the genus Solanum. The increasing number of sequenced Solanaceae genomes will greatly advance comparative genomics research within the family and support breeding studies aimed at improving disease resistance, environmental stress tolerance, and other beneficial traits in crops.
6.4. Rosaceae
Rosaceae are a sizable angiosperms family in the order Rosales and have approximately 3000 species [186,187]. Widely distributed globally, they thrive in Northern Hemisphere temperate forests, where their woody members serve as vital trees, offering habitats and sustenance for various wildlife [186]. Beyond their role in providing important commercial fruit species (apple, pear, peach, strawberry), Rosaceae also feature numerous ornamental flowers such as roses, meadowsweets, hawthorns, crabapples, and rowans. Additionally, five Rosaceae genomes, including woodland strawberry (Fragaria vesca), domesticated apple (Malus domestica), pear (Pyrus bretschneideri), peach (Prunus persica), and Mei (Prunus mume, related to apricot), have been published, serving as crucial resources for comparative analyses [188,189,190,191,192]. Rosaceae species exhibit a remarkable diversity in fruit types, including fleshy pomes (e.g., apple, pear), drupes (e.g., peach, plum, cherry), and dry achenes (with a thin wall and a single seed). Additionally, certain species produce aggregate fruits like drupetum (clusters of tiny drupelets), achenetum (multiple achenes from a single flower), sometimes with a fleshy enlarged receptacle (e.g., strawberry), or an enveloping hypanthium (as in rose). Some species even produce follicetum, featuring several pod-like structures from a single flower, each containing one or more seeds. As a result, the Rosaceae family serve as an excellent system for conducting comparative and evolutionary studies on fruits.
Rosaceae species are classified into 88–100 genera, 16 tribes, and three subfamilies: Amygdaloideae (e.g., apple, pear, and peach), Rosoideae (e.g., rose and strawberry), and Dryadoideae, supported by phylogenetic analyses using plastid genes [193]. Within Amygdaloideae, Maleae are a large tribe encompassing ~1000 species across 30 genera. Species of this tribe are broadly distributed in the temperate northern hemisphere [194,195]. Maleae include numerous economically significant species such as apple (Malus domestica), pears (Pyrus species), loquat (Eriobotrya japonica), hawthorn (Crataegus pinnatifida), chokeberry (Aronia), and quince (Cydonia oblonga). Additionally, Maleae feature ornamental flowers like crabapples (Malus spp.) and flowering quince (Chaenomeles). To unravel the complexities of Rosaceae fruit evolution and address other evolutionary questions, Xiang et al. [196] generated 125 new transcriptomic and genomic datasets. These datasets represent species of all three subfamilies and 16 tribes and nearly all genera featuring multiple species; the sampled genera collectively represented over 98% of Rosaceae species richness. Hundreds of nuclear genes (882, 571, 444, 256 and 113) were identified and used for the reconstruction of a well-resolved Rosaceae phylogeny, affirming the monophyly of all three subfamilies and 16 tribes.
In the Xiang et al. [196] phylogeny, Dryadoideae are sister to the clade with the other two subfamilies. In Dryadoideae with four genera, Dryas was strongly supported as the basal genus. Purshia are sister to the combined clade of Cercocarpus and Chamaebatia. In Rosoideae, Ulmarieae, Rubeae, and Colurieae are the basalmost tribes, while Roseae, Potentilleae, and Agrimonieae form a well-supported clade, with Roseae being the basal lineage. In Amygdaloideae, Neillieae are maximally supported as the basalmost lineage, followed by Spiraeeae. Lyonothamneae are now strongly supported as sister to Amygdaleae (peach, plum, and cherry). Sorbarieae are sister to the combined clade of Exochordeae and Kerrieae. The clades Maleae and Gillenieae are sisters, with Kageneckia and Vauquelinia occupying successive basal positions in Maleae. A highly supported clade includes Amelanchier, Malacomeles, Crataegus, and Mespilus.
Near the origin of Maleae, two successive events of whole genome duplication (WGD) are supported by clusters of large numbers of gene duplications mapped to two nodes in early Maleae history at the origins of Maleae and the subtribe Malinae, contributing to the complex history of this tribe [196]. Further analyses combining gene tree topology with genomic synteny by Zhang et al. [197], suggested that the two gene duplication clusters at the ancestors of Maleae and Malinae could be linked to the same WGD shared by Maleae. In particular, gene pairs from both clustered are located within the same collinear blocks. A plausible explanation is that two paralogs from the duplication could have undergone recombination, such as gene conversion, leading to increased sequence similarity and a closer phylogenetic relationship compared to the original WGD-derived paralogs. In addition, there was strong evidence that the ancient Maleae were allotetraploids, with the ancestor of Gillenieae being one of the parents [193].
In Xiang et al. [196], the estimated age of crown Rosaceae is approximately 101.6 million years ago (Ma), marked by the separation of Dryadoideae, followed quickly by the divergence of the two largest subfamilies at 100.7 Ma. Their results align closely with the findings of Töpel et al. [198] and Wang et al. [25], supporting the origin of Rosaceae around the boundary between the Early and Late Cretaceous. However, their estimates were older than the estimated age for crown Rosaceae (90.8–85.7 Ma) in an earlier study by Chin et al. [199]. Following the subfamily split, Amygdaloideae experienced a rapid succession of branching of seven tribes during the early part of the Late Cretaceous (95–90 Ma). In contrast, the most derived tribes, Maleae and Gillenieae, separated at 54 Ma, approximately 38 million years after the split from the clade of Kerrieae–Exochordeae–Sorbarieae at 92 Ma. Rosoideae tribes (including Rubeae and Potentilleae) exhibited gradual divergences, spanning from the middle of the Late Cretaceous (82 Ma) to the Mid-Paleocene (62 Ma). The separation of Dryadoideae lineages (genera) occurred after a long delay of approximately 63 Ma, around 38 Ma in the late Eocene, with possible extinction of early branches. Among the three largest tribes with over 500 species, Rubeae diverged earlier at 75 Ma in the Late Cretaceous. Potentilleae originated during the Paleocene (66 Ma) shortly after a global catastrophe, while Maleae emerged during the hottest and most humid period in the Cenozoic Era.
The well-established Rosaceae phylogeny allows for a comprehensive examination of fruit type evolution [196]. Rosaceae members display dry fruits (achenes, follicles), fleshy fruits (drupes, pomes), and aggregate fruits. In Dryadoideae, achenes or achenetum are prevalent, with ancestral reconstruction indicating that achenetum with an enlarged and hemispheric hypanthium and a substantial number of separate carpels is the ancestral fruit type for this subfamily. Rosoideae encompass species with dry fruits like achenetum and achenes, as well as fleshy drupetum (aggregate small drupes). The ancestral character for achenetum, as seen in Filipendula, evolved into three complex fruit types: enlargement and hemispherical shape (e.g., Potentilleae, Colurieae), larger and fleshy with many achenes (e.g., strawberry, Duchesnea), and urceolate shape with enclosed achenes (e.g., Rosa). Additionally, the wall of each fruit can change from dry and thin to fleshy and thickened, evolving into a drupetum (multiple small drupelets, e.g., raspberry, blackberry).
In Amygdaloideae, various tribes produce follicetum, while others exhibit distinct fruit types such as achenetum, coccetum, pome, nuculanium, and drupe. The ancestral fruits in this subfamily were likely pentamerous aggregate follicles (follicetum), evolving from an earlier type with an indefinite and larger number of carpels. Reductions in carpel number occurred in some tribes (e.g., Amygdaleae, Lyonothamneae). Enlarged and fleshy fruits likely evolved through two distinct mechanisms: a decrease in carpel number and the hardening of endocarp forming nuculanium, along with the transformation of the dry pericarp into fleshy tissue, leading to drupes (e.g., Prunus species). Notably, the revised phylogeny positions Amygdaleae with single-carpel fruits as the sister group to Lyonothamnus (Lyonothamneae), which produces follicetum fruits with two separate carpels, suggesting that the reduction in carpel number might be a gradual process, with some occurring in the shared ancestor of both tribes. Alternatively, transition from an ancestral production of follicetum fruits with five carpels to partially inferior (e.g., Crataegus) or fully inferior (e.g., apple, Malus) ovaries, along with fusion of carpels with hypanthium, a cup-like structure of fused lower portion of the perianth and stamens.
Fleshy fruits within the Amygdaloideae subfamily are concentrated in the Maleae and Amygdaleae tribes, both of which have also evolved trees. Conversely, Rosoideae tribes with fleshy tissues in aggregate fruits, like Potentilleae (Fragaria) and Rubeae (Rubus), exhibit herbaceous or bushy habits. As mentioned above, Maleae are associated with fleshy fruits, and show strong evidence of lineage-specific WGD(s); the WGD-derived paralogs might have evolved through dosage effects, neofunctionalization, or subfunctionalization, likely contributing to the diversification of Maleae genera. The evolution of multiple subtypes of pomes in Maleae, with variations in ovary structure, hypanthium/receptacle morphology, and carpel fusion, further supports the significant impact of WGDs on fruit evolution. It was noted that several MADS-box genes that were implicated in fruit development were duplicated in Maleae species [200]. The WGD near the origin of Maleae corresponded with periods of significant climate changes, from the early Eocene’s warm conditions to the late Eocene’s cooling and glaciation. Some of the retained gene pairs from the WGDs might have contributed to the diversification of Maleae genera, including the evolution of fleshy fruit types affecting interactions with animals and adaptation to changing climates.
The evolution of relatively large trees in Maleae and Amygdaleae might also provide advantages in light exposure, increased fruit production, and enhanced attractiveness to animals. In contrast, fleshy fruits in Rubus and Fragaria appeared to have evolved through different paths, unrelated to lineage-specific WGDs or tree habits. The diverse fruit types observed in Rosaceae, coupled with the molecular phylogenetic framework, provide valuable insights into the context of geological ages, climate changes, and genome-scale alterations, making Rosaceae an ideal system for studying fruit evolution in the broader context of angiosperms evolution and horticulture improvement.
6.5. Araceae
Araceae, commonly known as aroids, represent the largest family within the monocot order Alismatales, comprising approximately 3700 species, significantly outnumbering the combined species count of the remaining families in this order. Araceae members are characterized by their distinctive spadix inflorescence and exhibit a wide range of life forms, spanning aquatic to terrestrial habitats, including geophytes, epiphytes, and climbers. Molecular phylogeny from organellar genes recognized all eight subfamilies of Araceae into three groups: Proto-Araceae (Gymnostachydoideae and Orontioideae), lemnoids (Lemnoideae) and True-Araceae (Lasioideae, Pothoideae, Monsteroideae, Zamioculcadoideae and Aroideae). Zhao et al. [201] reconstructed an Araceae phylogeny including 81 species in 57 out of 144 genera to represent all subfamilies, using ~1000 nuclear genes and recovered paraphyly within Proto-Araceae, with weak support, with Gymnostachydoideae and Orontioideae being the first and second divergent lineages, respectively, of Araceae. Lemnoids were sister to True-Araceae; within True-Araceae, Lasioideae were sister to a clade of four other sunfamilies, which form the ‘bisexual climbers’ clade (Pothoideae and Monsteroideae) and the clade of ‘unisexual flowers’ (Zamioculcadoideae and Aroideae). These relationships were different from the results of analyses using plastid genes with the ‘bisexual climbers’ clade being sister to a clade of Lasioideae and ‘unisexual flowers’ [201,202]. With the new nuclear phylogeny above, Araceae were estimated to have originated in the early Cretaceous, with the ancestral lineages of all subfamilies diverging before the K–Pg boundary.
6.6. Theaceae
Theaceae are a prominent and highly diverse plant family within the order Ericales, comprising approximately 400 accepted species [203]. The Theaceae family encompass ecologically significant, horticulturally important, and economically valuable members, including the tea plant (Camellia sinensis), oil-tea plant (Camellia olifera), and various woody ornamental species like Camellia japonica, Camellia sasanqua, and Camellia reticulata [204,205,206,207,208]. Moreover, tree species such as Schima, as well as smaller woody lineages like Camellia and Hartia, exert a significant influence in the subtropical evergreen broad-leaved forests (EBLFs) of East Asia [209]. These forests are renowned for their remarkable biodiversity and serve as habitats for representatives of plant families such as Fagaceae, Lauraceae, and Magnoliaceae. The classification of Theaceae presented challenges due to morphological similarities in certain species, interspecific hybridization, and polyploidization. Molecular evidence, predominantly from organellar and ribosomal DNA, largely supports the classification of this family into three tribes: Theeae, Gordonieae and Stewartieae, albeit with weak support [210,211,212]. Further taxonomic levels, such as genera and subgenera within the Camellia, also pose challenges for classification [213].
In a recent study by Cheng et al. [214], a comprehensive sampling of the Theaceae family covered three tribes and allowed generation of a large dataset from 91 transcriptomes or genomes [214]. A gene set of 1785 low-copy nuclear genes was identified, followed by additional filtering that resulted in another five gene sets containing 1419, 1154, 741, 283 and 253 genes, respectively. These gene sets were utilized to construct a highly consistent and robust Theaceae phylogeny. The phylogenetic analysis supported the monophyly of the three tribes and consistently indicated that Stewartieae and Gordonieae are successive sister groups of Theeae with strong posterior probability (PP = 1) across all gene sets.
The tribe Stewartieae have a single genus Stewartia with 11 sampled species and are sister to the clade with the other two tribes. Within the tribe Gordonieae, Gordonia (represented by G. lasianthus and Gordonia G. brenesii) is sister to Franklinia and Schima. Theeae have four genera and are the most species-rich tribe among the three tribes. Within Theeae, Pyrenaria, which is comprised of 13 sampled species, is sister to a clade of the other genera. Apterosperma has a single species (A. oblata) that is sister to a clade consisting of two larger genera, Polyspora and Camelia. The genus Camellia is represented by 51 species. Notably, the sampling includes Camellia sinensis var. assamica, known as the large-leaf tea tree, and Camellia sinensis var. sinensis, the small-leaf tea tree. It should be mentioned that Camellia sinensis exhibits polyphyly, with three distinct lineages: Camellia sinensis ‘DASZ’, Camellia sinensis var. pubilimba, and a combination of Camellia sinensis var. sinensis and Camellia sinensis var. assamica. Molecular dating suggests that Theaceae originated in the late Cretaceous period, followed by an early radiation event during the Early Eocene Climatic Optimal for the three tribes. A diversification rate change occurred in the common ancestor of Camellia species, with a subsequent acceleration in speciation rate during the climate optimum in the early Miocene. These findings provide a phylogenetic framework and valuable insights into the factors that have likely influenced the persistence of Theaceae, particularly the successful radiation of members within the Camellia genus members into subtropical and tropical regions.
7. Impact of Nuclear Phylogeny on Other Evolutionary Aspects
In contemporary studies of angiosperm phylogeny, nuclear genes, due to their sheer abundance compared to plastid genes, play a pivotal role in unraveling the intricacies of both deep and shallow evolutionary levels, as described earlier. This approach not only provides a refreshed understanding of the phylogenetic framework of angiosperms, but also offers insights into the underlying ‘footprint’ of DNA sequences that contribute to the temporal, morphological, and genetic diversification in the evolution of organisms. Consider the early divergence of angiosperms, where the utilization of a suit nuclear genes has revealed that monocots may be the sister group to all other angiosperms species following the early-divergent ANA grade. This contrasts sharply to plastid phylogeny, which suggests a grade of major groups in Mesangiospermae. This reevaluation has not only reshaped the backbone relationships in the angiosperm lineage but has also prompted a reconsideration of lineage origin. For instance, estimates of the divergence of monocots from other Mesangiospermae are now suggested to have been about 10–20 million years earlier than implied by results from plastid sequences [2,15,16,17], regardless of other factors such as fossil calibrations. Moreover, these refined phylogenetic resolutions open up avenues for quantifying morphological variations between lineages over time. This, in turn, fosters a novel perspective on ancestral characters. For instance, in eudicots, it is proposed that asterid ancestors might have exhibited woody, bisexual, actinomorphic flowers and drupaceous fruits [31]; there are independent origins of fleshy fruits from dry-fruit ancestors in Rosaceae [196]; and epiphytes in Orchidaceae probably experienced more than 14 parallel origins and might contribute to the most diversity of this family [94]. Recently, a focus on fruit and ovary evolution based on angiosperm-wide phylogeny suggested that parallel carpel fusions existed in the early diversification of eudicots, monocots, and magnoliids. Furthermore, it’s shown that there is a strong correlation between an identical ovary type from the same order or family and their fruit type, such as Cucurbitaceae having capsules as the only dry fruit. The close relationships of specific ovary morphologies with fruit types were used to define several ovary-fruit modules. Among them, one frequent module is defined by an ovary containing multiple ovules and the capsules and berries fruit types and another module is defined by an ovary having one or two ovules with achenes (or other single-seeded dry fruits) and drupes. Future studies will increasingly focus on constructing a comprehensive portrait of ancestral angiosperms. This work aims to elucidate the characteristics of early angiosperms based on the latest insights into the angiosperm phylogeny.
Apart from orthologs used for species tree reconstruction, paralogs derived from the enormous nuclear genes present a compelling opportunity to unravel potential gene duplication events within focal taxa in a framework of phylogenetic tree. This approach known as phylogenomic method, differs from the syntenic method which depends on chromosomal level genomes. The phylogenomic method can precisely situates gene duplication events, including WGDs and illustrates the taxa influenced by these events. In a notable example, the One KP project identified more than 200 WGDs in plants, offering new and definitive positions of WGDs previously inferred by synteny, such as gamma paleohexaploidy WGT (γ) in eudicots and tau WGD (τ) in monocots. Additionally, these nuclear genes provide genetic evidence supporting the practical significance of polyploidy in angiosperms. A study by Wu et al. (2020) [215] analyzed gene families of 25 plant genomes and observed that surviving gene families after WGDs exhibit retention patterns correlated with specific paleoclimate. For example, gene families retained after WGDs during the K-Pg boundary were enriched in stress response genes related to cold, heat and wounding. This aligns with the environmental upheaval during the K-Pg boundary, marked by drastic climate changes leading to a significant mass extinction event. Examples include duplicates involved in cold signaling pathway, such as ICE (ICE1-ICE2) in beta WGD (β) shared by Brassicales and CBF in rho WGD (ρ) shared by the grass family Poaceae [9,215]. These retained duplicates may represent key innovations, enhancing organism adaptability and diversity over the long term.
In summary, the nuclear phylogeny of angiosperms significantly impacts the understanding of the evolution of angiosperms. Tens of thousands of nuclear genes have proven valuable tools in uncovering the molecular mechanisms underlying macroevolution across time and space. This is crucial for plant science, contributing to advancements in crop improvement and biodiversity conservation.
8. Trends and Prospects
In recent times, the swifter, more accessible, and cost-effective DNA sequencing technologies have become an irresistible force, revolutionizing our comprehension of angiosperms’ phylogeny and other evolutionary aspects. The endeavor to better understand the phylogeny and evolution of angiosperms with ~300,000–400,000 species is an enormous undertaking, far beyond the capacity of any individual. Hence, collaboration within global consortia is becoming more and more common, such as the completed 1000 plant transcriptomes project (https://db.cngb.org/onekp/) [9] and the ongoing 10,000 plant genomes project (https://db.cngb.org/10kp/) [216], plant and fungal trees of life project (https://www.kew.org/science/our-science/projects/plant-and-fungal-trees-of-life) [10] and earth biogenome project (https://www.earthbiogenome.org) [217]. These projects aim to construct a comprehensive tree encompassing all life on earth. However, there is still a considerable distance to cover, due to these genome-scale data just represent less than 1% of all plant species [218], and mainly focus on economically significant species, such as ~83 genome-assembly species in Brassicales, 80 in Poales and 67 in Lamiales, ten or fewer in about 40 orders [219]. This limited representation of plant species in genomic studies highlights the need for broader and more comprehensive sampling across the plant kingdom to capture the full spectrum of genetic diversity and evolutionary patterns. This skewed focus, coupled with economic disparities and different levels of financial support among countries, has resulted in an imbalance in plant science progress. Genome resource releases are mainly concentrated in the Global North and China, while other countries with mega-biodiversity, such as Brazil, Colombia, and those in the Pacific Rim and African countries, often contend with limited resources [219,220]. Hence, international cooperation, along with financial and technical support to address these disparities, is a crucial step toward accessing the tree of life. Bridging these gaps will not only contribute to a more comprehensive understanding of angiosperms phylogeny but also foster a global perspective on biodiversity and evolutionary processes. The collaborative endeavors and inclusive support mechanisms will be pivotal in advancing the frontiers of plant science, facilitating a more holistic exploration of Earth’s rich biological tapestry.
As genomic datasets burgeon, the landscape of angiosperms phylogeny research confronts an escalating challenge: the prevalence of incongruence. Factors such as hybridization, introgression, incomplete lineage sorting, horizontal gene transfer, recombination, convergent molecular evolution, hidden paralogs, and poor model fit contribute to the divergence between gene trees and species tree [221]. Hence, the development of biological platforms that account for these complexities poses a significant challenge. A critical question emerges: Can a standard set of single/low copy nuclear genes serve as universal orthologs to resolve most angiosperms relationships, minimizing the effort and resources required to find them? Recent initiatives, such as plant and fungal trees of life project, have made strides in this direction by employing 353 universal low-copy nuclear genes (Angiosperms353) derived from over 600 angiosperm species [10]. This project resulted in data covering 10,377 species across 64 orders, 413 families, and 8336 genera (https://treeoflife.kew.org, accessed on 1 December 2024), challenging established concepts of APG IV [8,68].
Despite such progress, the challenge remains to integrate the growing body of raw data efficiently and update trees dynamically. This aspect becomes particularly crucial for groups or countries with limited resources, where not everyone can afford to be a bioinformatic expert keeping pace with the evolving knowledge base. What the scientific community needs is an easily accessible, user-friendly, up-to-date, high-quality, open and sustainable platform to manage and analyze large-scale phylogenomic data. Such a platform would serve a diverse array of professionals, including phylogeneticists, botanists, tree builders, geneticists, and informaticians.
Nearly fifty years ago, Theodosius Dobzhansky underscored the profound significance of evolution, stating “Nothing in biology makes sense except in the light of evolution” [222]. Indeed, an increasing number of studies have demonstrated that evolution can be further elucidated based on phylogeny. The ongoing release of genomic angiosperm data also brings us closer to the realization of the evolution of angiosperms. The quest for an inclusive and adaptable platform to manage the increased genomic data is vital in this transformative journey. We believe that the “Tree of life” research will great promote all facets of life science, improving our understanding of the interconnectedness and diversity of living organisms.
Supplementary Materials
The following supporting information can be downloaded at: https://www.mdpi.com/article/10.3390/d17020136/s1, Table S1.
Funding
This research received no external funding.
Conflicts of Interest
The authors declare no conflict of interests.
References
- Li, H.T.; Luo, Y.; Gan, L.; Ma, P.F.; Gao, L.M.; Yang, J.B.; Cai, J.; Gitzendanner, M.A.; Fritsch, P.W.; Zhang, T.; et al. Plastid phylogenomic insights into relationships of all flowering plant families. BMC Biol. 2021, 19, 232. [Google Scholar] [CrossRef] [PubMed]
- Zeng, L.; Zhang, Q.; Sun, R.; Kong, H.; Zhang, N.; Ma, H. Resolution of deep angiosperm phylogeny using conserved nuclear genes and estimates of early divergence times. Nat. Commun. 2014, 5, 4956. [Google Scholar] [CrossRef] [PubMed]
- Hochuli, P.; Feist-Burkhardt, S. Angiosperm-like pollen and Afropollis from the Middle Triassic (Anisian) of the Germanic Basin (Northern Switzerland). Front. Plant Sci. 2013, 4, 344. [Google Scholar] [CrossRef] [PubMed]
- Christenhusz, M.J.M.; Byng, J.W. The number of known plants species in the world and its annual increase. Phytotaxa 2016, 261, 201–217. [Google Scholar] [CrossRef]
- The Angiosperm Phylogeny Group. An ordinal classification for the families of flowering plants. Ann. Mo. Bot. Gard. 1998, 85, 531–553. [Google Scholar] [CrossRef]
- The Angiosperm Phylogeny Group. An update of the Angiosperm Phylogeny Group classification for the orders and families of flowering plants: APG II. Bot. J. Linn. Soc. 2003, 141, 399–436. [Google Scholar] [CrossRef]
- The Angiosperm Phylogeny Group. An update of the Angiosperm Phylogeny Group classification for the orders and families of flowering plants: APG III. Bot. J. Linn. Soc. 2009, 161, 105–121. [Google Scholar] [CrossRef]
- The Angiosperm Phylogeny Group; Chase, M.W.; Christenhusz, M.J.M.; Fay, M.F.; Byng, J.W.; Judd, W.S.; Soltis, D.E.; Mabberley, D.J.; Sennikov, A.N.; Soltis, P.S.; et al. An update of the Angiosperm Phylogeny Group classification for the orders and families of flowering plants: APG IV. Bot. J. Linn. Soc. 2016, 181, 1–20. [Google Scholar] [CrossRef]
- One Thousand Plant Transcriptomes Initiative. One thousand plant transcriptomes and the phylogenomics of green plants. Nature 2019, 574, 679–685. [Google Scholar] [CrossRef]
- Zuntini, A.R.; Carruthers, T.; Maurin, O.; Bailey, P.C.; Leempoel, K.; Brewer, G.E.; Epitawalage, N.; Françoso, E.; Gallego-Paramo, B.; McGinnie, C.; et al. Phylogenomics and the rise of the angiosperms. Nature 2024, 629, 843–850. [Google Scholar] [CrossRef]
- Li, Z.; De La Torre, A.R.; Sterck, L.; Cánovas, F.M.; Avila, C.; Merino, I.; Cabezas, J.A.; Cervera, M.T.; Ingvarsson, P.K.; Van de Peer, Y. Single-copy genes as molecular markers for phylogenomic studies in seed plants. Genome Biol. Evol. 2017, 9, 1130–1147. [Google Scholar] [CrossRef]
- Guo, C.; Luo, Y.; Gao, L.-M.; Yi, T.-S.; Li, H.-T.; Yang, J.-B.; Li, D.-Z. Phylogenomics and the flowering plant tree of life. J. Integr. Plant Biol. 2023, 65, 299–323. [Google Scholar] [CrossRef] [PubMed]
- Zhang, G.; Ma, H. Nuclear phylogenomics of angiosperms and insights into their relationships and evolution. J. Integr. Plant Biol. 2024, 66, 546–578. [Google Scholar] [CrossRef] [PubMed]
- Yang, Y.; Sun, P.; Lv, L.; Wang, D.; Ru, D.; Li, Y.; Ma, T.; Zhang, L.; Shen, X.; Meng, F.; et al. Prickly waterlily and rigid hornwort genomes shed light on early angiosperm evolution. Nat. Plants 2020, 6, 215–222. [Google Scholar] [CrossRef] [PubMed]
- Li, H.-T.; Yi, T.-S.; Gao, L.-M.; Ma, P.-F.; Zhang, T.; Yang, J.-B.; Gitzendanner, M.A.; Fritsch, P.W.; Cai, J.; Luo, Y.; et al. Origin of angiosperms and the puzzle of the Jurassic gap. Nat. Plants 2019, 5, 461–470. [Google Scholar] [CrossRef]
- Hu, H.; Sun, P.; Yang, Y.; Ma, J.; Liu, J. Genome-scale angiosperm phylogenies based on nuclear, plastome, and mitochondrial datasets. J. Integr. Plant Biol. 2023, 65, 1479–1489. [Google Scholar] [CrossRef]
- Yang, L.; Su, D.; Chang, X.; Foster, C.S.P.; Sun, L.; Huang, C.-H.; Zhou, X.; Zeng, L.; Ma, H.; Zhong, B. Phylogenomic insights into deep phylogeny of angiosperms based on broad nuclear gene sampling. Plant Commun. 2020, 1, 100027. [Google Scholar] [CrossRef]
- Qin, L.; Hu, Y.; Wang, J.; Wang, X.; Zhao, R.; Shan, H.; Li, K.; Xu, P.; Wu, H.; Yan, X.; et al. Insights into angiosperm evolution, floral development and chemical biosynthesis from the Aristolochia fimbriata genome. Nat. Plants 2021, 7, 1239–1253. [Google Scholar] [CrossRef]
- Zhao, T.; Zwaenepoel, A.; Xue, J.-Y.; Kao, S.-M.; Li, Z.; Schranz, M.E.; Van de Peer, Y. Whole-genome microsynteny-based phylogeny of angiosperms. Nat. Commun. 2021, 12, 3498. [Google Scholar] [CrossRef]
- Xiang, Y.; Zhang, T.; Zhao, Y.; Dong, H.; Chen, H.; Hu, Y.; Huang, C.-H.; Xiang, J.; Ma, H. Angiosperm-wide analysis of fruit and ovary evolution aided by a new nuclear phylogeny supports association of the same ovary type with both dry and fleshy fruits. J. Integr. Plant Biol. 2024, 66, 228–251. [Google Scholar] [CrossRef]
- Zeng, L.; Zhang, N.; Zhang, Q.; Endress Peter, K.; Huang, J.; Ma, H. Resolution of deep eudicot phylogeny and their temporal diversification using nuclear genes from transcriptomic and genomic datasets. New Phytol. 2017, 214, 1338–1354. [Google Scholar] [CrossRef] [PubMed]
- Zhang, N.; Zeng, L.; Shan, H.; Ma, H. Highly conserved low—Copy nuclear genes as effective markers for phylogenetic analyses in angiosperms. New Phytol. 2012, 195, 923–937. [Google Scholar] [CrossRef] [PubMed]
- Soltis, D.E.; Smith, S.A.; Cellinese, N.; Wurdack, K.J.; Tank, D.C.; Brockington, S.F.; Refulio-Rodriguez, N.F.; Walker, J.B.; Moore, M.J.; Carlsward, B.S.; et al. Angiosperm phylogeny: 17 genes, 640 taxa. Am. J. Bot. 2011, 98, 704–730. [Google Scholar] [CrossRef] [PubMed]
- Liu, L.; Chen, M.; Folk, R.A.; Wang, M.; Zhao, T.; Shang, F.; Soltis, D.E.; Li, P. Phylogenomic and syntenic data demonstrate complex evolutionary processes in early radiation of the rosids. Mol. Ecol. Resour. 2023, 23, 1673–1688. [Google Scholar] [CrossRef]
- Wang, H.; Moore, M.J.; Soltis, P.S.; Bell, C.D.; Brockington, S.F.; Alexandre, R.; Davis, C.C.; Latvis, M.; Manchester, S.R.; Soltis, D.E. Rosid radiation and the rapid rise of angiosperm-dominated forests. Proc. Natl. Acad. Sci. USA 2009, 106, 3853–3858. [Google Scholar] [CrossRef]
- Sun, M.; Folk, R.A.; Gitzendanner, M.A.; Soltis, P.S.; Chen, Z.D.; Soltis, D.E.; Guralnick, R.P. Recent accelerated diversification in rosids occurred outside the tropics. Nat. Commun. 2020, 11, 3333. [Google Scholar] [CrossRef]
- Folk, R.A.; Sun, M.; Soltis, P.S.; Smith, S.A.; Soltis, D.E.; Guralnick, R.P. Challenges of comprehensive taxon sampling in comparative biology: Wrestling with rosids. Am. J. Bot. 2018, 105, 433–445. [Google Scholar] [CrossRef]
- Zhao, L.; Li, X.; Zhang, N.; Zhang, S.-D.; Yi, T.-S.; Ma, H.; Guo, Z.-H.; Li, D.-Z. Phylogenomic analyses of large-scale nuclear genes provide new insights into the evolutionary relationships within the rosids. Mol. Phylogenet. Evol. 2016, 105, 166–176. [Google Scholar] [CrossRef]
- Sun, M.; Soltis, D.E.; Soltis, P.S.; Zhu, X.; Burleigh, J.G.; Chen, Z. Deep phylogenetic incongruence in the angiosperm clade Rosidae. Mol. Phylogenet. Evol. 2015, 83, 156–166. [Google Scholar] [CrossRef]
- Stevens, P.F. Angiosperm Phylogeny Website. Version 14, July 2017 [And More or Less Continuously Updated Since]. Available online: http://www.mobot.org/MOBOT/research/APweb (accessed on 1 July 2017).
- Zhang, C.; Zhang, T.; Luebert, F.; Xiang, Y.; Huang, C.-H.; Hu, Y.; Rees, M.; Frohlich, M.W.; Qi, J.; Weigend, M.; et al. Asterid phylogenomics/phylotranscriptomics uncover morphological evolutionary histories and support phylogenetic placement for numerous whole genome duplications. Mol. Biol. Evol. 2020, 37, 3188–3210. [Google Scholar] [CrossRef]
- Larson, D.; Walker, J.; Vargas, O.; Smith, S. A consensus phylogenomic approach highlights paleopolyploid and rapid radiation in the history of Ericales. Am. J. Bot. 2020, 107, 773–789. [Google Scholar] [CrossRef] [PubMed]
- Thomas, S.K.; Liu, X.; Du, Z.-Y.; Dong, Y.; Cummings, A.; Pokorny, L.; Xiang, Q.-Y.; Leebens-Mack, J.H. Comprehending Cornales: Phylogenetic reconstruction of the order using the Angiosperms353 probe set. Am. J. Bot. 2021, 108, 1112–1121. [Google Scholar] [CrossRef] [PubMed]
- Stull, G.W.; Soltis, P.S.; Soltis, D.E.; Gitzendanner, M.A.; Smith, S.A. Nuclear phylogenomic analyses of asterids conflict with plastome trees and support novel relationships among major lineages. Am. J. Bot. 2020, 107, 790–805. [Google Scholar] [CrossRef] [PubMed]
- Moore, M.J.; Soltis, P.S.; Bell, C.D.; Burleigh, J.G.; Soltis, D.E. Phylogenetic analysis of 83 plastid genes further resolves the early diversification of eudicots. Proc. Natl. Acad. Sci. USA 2010, 107, 4623–4628. [Google Scholar] [CrossRef]
- Gitzendanner, M.A.; Soltis, P.S.; Wong, G.K.; Ruhfel, B.R.; Soltis, D.E. Plastid phylogenomic analysis of green plants: A billion years of evolutionary history. Am. J. Bot. 2018, 105, 291–301. [Google Scholar] [CrossRef]
- Nie, S.; Tian, X.C.; Kong, L.; Zhao, S.W.; Chen, Z.Y.; Jiao, S.Q.; El-Kassaby, Y.A.; Porth, I.; Yang, F.S.; Zhao, W.; et al. Potential allopolyploid origin of Ericales revealed with gene-tree reconciliation. Front. Plant Sci. 2022, 13, 1006904. [Google Scholar] [CrossRef]
- Stull, G.W.; Duno de Stefano, R.; Soltis, D.E.; Soltis, P.S. Resolving basal lamiid phylogeny and the circumscription of Icacinaceae with a plastome—Scale data set. Am. J. Bot. 2015, 102, 1794–1813. [Google Scholar] [CrossRef]
- Stull, G.W.; Schori, M.; Soltis, D.E.; Soltis, P.S. Character evolution and missing (morphological) data across Asteridae. Am. J. Bot. 2018, 105, 470–479. [Google Scholar] [CrossRef]
- Benitez-Villasenor, A.; Granados Mendoza, C.; Wanke, S.; Penafiel Cevallos, M.; Freire, M.E.; Lemmon, E.M.; Lemmon, A.R.; Magallon, S. The use of anchored hybrid enrichment data to resolve higher-level phylogenetic relationships: A proof-of-concept applied to Asterales (Eudicotyledoneae; Angiosperms). Mol. Phylogenet. Evol. 2023, 181, 107714. [Google Scholar] [CrossRef]
- Lee, A.; Gilman, I.; Srivastav, M.; Lerner, A.; Donoghue, M.; Clement, W. Reconstructing Dipsacales phylogeny using Angiosperms353: Issues and insights. Am. J. Bot. 2021, 108, 1122–1142. [Google Scholar] [CrossRef]
- Antonelli, A.; Clarkson, J.J.; Kainulainen, K.; Maurin, O.; Brewer, G.E.; Davis, A.P.; Epitawalage, N.; Goyder, D.J.; Livshultz, T.; Persson, C.; et al. Settling a family feud: A high-level phylogenomic framework for the Gentianales based on 353 nuclear genes and partial plastomes. Am. J. Bot. 2021, 108, 1143–1165. [Google Scholar] [CrossRef] [PubMed]
- Arias, J.D.; Manzitto-Tripp, E.; Kiel, C.A.; McDade, L.A.; Fisher, A.E. An evolutionary framework of Acanthaceae based on transcriptomes and genome skims. Syst. Bot. 2022, 47, 716–728. [Google Scholar] [CrossRef]
- Clarkson, J.J.; Zuntini, A.R.; Maurin, O.; Downie, S.R.; Plunkett, G.M.; Nicolas, A.N.; Smith, J.F.; Feist, M.A.E.; Gutierrez, K.; Malakasi, P.; et al. A higher-level nuclear phylogenomic study of the carrot family (Apiaceae). Am. J. Bot. 2021, 108, 1252–1269. [Google Scholar] [CrossRef]
- Mandel, J.R.; Dikow, R.B.; Siniscalchi, C.M.; Thapa, R.; Watson, L.E.; Funk, V.A. A fully resolved backbone phylogeny reveals numerous dispersals and explosive diversifications throughout the history of Asteraceae. Proc. Natl. Acad. Sci. USA 2019, 116, 14083–14088. [Google Scholar] [CrossRef]
- Zhang, C.; Huang, C.-H.; Liu, M.; Hu, Y.; Panero, J.L.; Luebert, F.; Gao, T.; Ma, H. Phylotranscriptomic insights into Asteraceae diversity, polyploidy, and morphological innovation. J. Integr. Plant Biol. 2021, 63, 1273–1293. [Google Scholar] [CrossRef]
- Fonseca, L.H.M.; Carlsen, M.M.; Fine, P.V.; Lohmann, L.G. A nuclear target sequence capture probe set for phylogeny reconstruction of the charismatic plant family Bignoniaceae. Front. Genet. 2023, 13, 1085692. [Google Scholar] [CrossRef]
- Wang, H.-X.; Morales-Briones, D.F.; Moore, M.J.; Wen, J.; Wang, H.-F. A phylogenomic perspective on gene tree conflict and character evolution in Caprifoliaceae using target enrichment data, with Zabelioideae recognized as a new subfamily. J. Syst. Evol. 2021, 59, 897–914. [Google Scholar] [CrossRef]
- Simões, A.R.G.; Eserman, L.A.; Zuntini, A.R.; Chatrou, L.W.; Utteridge, T.; Maurin, O.; Rokni, S.; Roy, S.; Forest, F.; Baker, W.J. A bird’s eye view of the systematics of Convolvulaceae: Novel insights from nuclear genomic data. Front. Plant Sci. 2022, 13, 889988. [Google Scholar] [CrossRef]
- Du, Z.Y.; Jenny Xiang, Q.Y.; Cheng, J.; Zhou, W.; Wang, Q.F.; Soltis, D.E.; Soltis, P.S. An updated phylogeny, biogeography, and PhyloCode-based classification of Cornaceae based on three sets of genomic data. Am. J. Bot. 2023, 110, e16116. [Google Scholar] [CrossRef]
- Ogutcen, E.; Christe, C.; Nishii, K.; Salamin, N.; Möller, M.; Perret, M. Phylogenomics of Gesneriaceae using targeted capture of nuclear genes. Mol. Phylogenet. Evol. 2021, 157, 107068. [Google Scholar] [CrossRef]
- Dong, W.; Li, E.; Liu, Y.; Xu, C.; Wang, Y.; Liu, K.; Cui, X.; Sun, J.; Suo, Z.; Zhang, Z.; et al. Phylogenomic approaches untangle early divergences and complex diversifications of the olive plant family. BMC Biol. 2022, 20, 92. [Google Scholar] [CrossRef]
- Morales-Briones, D.F.; Lin, N.; Huang, E.Y.; Grossenbacher, D.L.; Sobel, J.M.; Gilmore, C.D.; Tank, D.C.; Yang, Y. Phylogenomic analyses in Phrymaceae reveal extensive gene tree discordance in relationships among major clades. Am. J. Bot. 2022, 109, 1035–1046. [Google Scholar] [CrossRef] [PubMed]
- Larson, D.A.; Chanderbali, A.S.; Maurin, O.; Gonçalves, D.J.; Dick, C.W.; Soltis, D.E.; Soltis, P.S.; Fritsch, P.W.; Clarkson, J.J.; Grall, A. The phylogeny and global biogeography of Primulaceae based on high-throughput DNA sequence data. Mol. Phylogenet. Evol. 2023, 182, 107702. [Google Scholar] [CrossRef] [PubMed]
- Christe, C.; Boluda, C.G.; Koubínová, D.; Gautier, L.; Naciri, Y. New genetic markers for Sapotaceae phylogenomics: More than 600 nuclear genes applicable from family to population levels. Mol. Phylogenet. Evol. 2021, 160, 107123. [Google Scholar] [CrossRef]
- Villaverde, T.; Larridon, I.; Shah, T.; Fowler, R.M.; Chau, J.H.; Olmstead, R.G.; Sanmartín, I. Phylogenomics sheds new light on the drivers behind a long—Lasting systematic riddle: The figwort family Scrophulariaceae. New Phytol. 2023, 240, 1601–1615. [Google Scholar] [CrossRef] [PubMed]
- Huang, J.; Xu, W.; Zhai, J.; Hu, Y.; Guo, J.; Zhang, C.; Zhao, Y.; Zhang, L.; Martine, C.; Ma, H.; et al. Nuclear phylogeny and insights into whole-genome duplications and reproductive development of Solanaceae plants. Plant Commun. 2023, 4, 100595. [Google Scholar] [CrossRef] [PubMed]
- Zhang, Q.; Zhao, L.; Folk, R.A.; Zhao, J.L.; Zamora, N.A.; Yang, S.X.; Soltis, D.E.; Soltis, P.S.; Gao, L.M.; Peng, H.; et al. Phylotranscriptomics of Theaceae: Generic-level relationships, reticulation and whole-genome duplication. Ann. Bot. 2022, 129, 457–471. [Google Scholar] [CrossRef]
- Ren, R.; Wang, H.; Guo, C.; Zhang, N.; Zeng, L.; Chen, Y.; Ma, H.; Qi, J. Widespread whole genome duplications contribute to genome complexity and species diversity in angiosperms. Mol. Plant 2018, 11, 414–428. [Google Scholar] [CrossRef]
- Chen, D.; Zhang, T.; Chen, Y.; Ma, H.; Qi, J. Tree2GD: A phylogenomic method to detect large scale gene duplication events. Bioinformatics 2022, 38, 5317–5321. [Google Scholar] [CrossRef]
- Wang, Y.; Chen, F.; Ma, Y.; Zhang, T.; Sun, P.; Lan, M.; Li, F.; Fang, W. An ancient whole-genome duplication event and its contribution to flavor compounds in the tea plant (Camellia sinensis). Hort. Res. 2021, 8, 176. [Google Scholar] [CrossRef]
- Walker, J.F.; Yang, Y.; Feng, T.; Timoneda, A.; Mikenas, J.; Hutchison, V.; Edwards, C.; Wang, N.; Ahluwalia, S.; Olivieri, J.; et al. From cacti to carnivores: Improved phylotranscriptomic sampling and hierarchical homology inference provide further insight into the evolution of Caryophyllales. Am. J. Bot. 2018, 105, 446–462. [Google Scholar] [CrossRef] [PubMed]
- Yang, Y.; Moore, M.J.; Brockington, S.F.; Mikenas, J.; Olivieri, J.; Walker, J.F.; Smith, S.A. Improved transcriptome sampling pinpoints 26 ancient and more recent polyploidy events in Caryophyllales, including two allopolyploidy events. New Phytol. 2018, 217, 855–870. [Google Scholar] [CrossRef] [PubMed]
- Yang, Y.; Moore, M.J.; Brockington, S.F.; Soltis, D.E.; Wong, G.K.-S.; Carpenter, E.J.; Zhang, Y.; Chen, L.; Yan, Z.X.; Xie, Y.L.; et al. Dissecting molecular evolution in the highly diverse plant clade Caryophyllales using transcriptome sequencing. Mol. Biol. Evol. 2015, 32, 2001–2014. [Google Scholar] [CrossRef]
- Yao, G.; Jin, J.-J.; Li, H.-T.; Yang, J.-B.; Mandala, V.S.; Croley, M.; Mostow, R.; Douglas, N.A.; Chase, M.W.; Christenhusz, M.J.M.; et al. Plastid phylogenomic insights into the evolution of Caryophyllales. Mol. Phylogenet. Evol. 2019, 134, 74–86. [Google Scholar] [CrossRef] [PubMed]
- Hernández-Ledesma, P.; Berendsohn, W.G.; Borsch, T.; Mering, S.V.; Akhani, H.; Arias, S.; Castañeda-Noa, I.; Eggli, U.; Eriksson, R.; Flores-Olvera, H.; et al. A taxonomic backbone for the global synthesis of species diversity in the angiosperm order Caryophyllales. Willdenowia 2015, 45, 281–383. [Google Scholar] [CrossRef]
- Acta Botanica BrasilicaTimilsena, P.R.; Wafula, E.K.; Barrett, C.F.; Ayyampalayam, S.; McNeal, J.R.; Rentsch, J.D.; McKain, M.R.; Heyduk, K.; Harkess, A.; Villegente, M.; et al. Phylogenomic resolution of order- and family-level monocot relationships using 602 single-copy nuclear genes and 1375 BUSCO genes. Front. Plant Sci. 2022, 13, 876779. [Google Scholar] [CrossRef]
- Baker, W.J.; Bailey, P.; Barber, V.; Barker, A.; Bellot, S.; Bishop, D.; Botigué, L.R.; Brewer, G.; Carruthers, T.; Clarkson, J.J.; et al. A comprehensive phylogenomic platform for exploring the angiosperm tree of life. Syst. Biol. 2022, 71, 301–319. [Google Scholar] [CrossRef]
- Givnish, T.J.; Zuluaga, A.; Spalink, D.; Soto Gomez, M.; Lam, V.K.Y.; Saarela, J.M.; Sass, C.; Iles, W.J.D.; de Sousa, D.J.L.; Leebens-Mack, J.; et al. Monocot plastid phylogenomics, timeline, net rates of species diversification, the power of multi-gene analyses, and a functional model for the origin of monocots. Am. J. Bot. 2018, 105, 1888–1910. [Google Scholar] [CrossRef]
- Chen, L.-Y.; Lu, B.; Morales-Briones, D.F.; Moody, M.L.; Liu, F.; Hu, G.-W.; Huang, C.-H.; Chen, J.-M.; Wang, Q.-F. Phylogenomic analyses of Alismatales shed light into adaptations to aquatic environments. Mol. Biol. Evol. 2022, 39, msac079. [Google Scholar] [CrossRef]
- Anderberg, A.A.; Baldwin, B.G.; Bayer, R.G.; Breitwieser, J.; Jeffrey, C.; Dillon, M.O.; Eldenäs, P.; Funk, V.; Garcia-Jacas, N.; Hind, D.J.N.; et al. Compositae. In The Families and Genera of Vascular Plants; Kadereit, J., Jeffrey, C., Eds.; Springer: Berlin/Heidelberg, Germany, 2007; Volume 8, pp. 61–588. [Google Scholar] [CrossRef]
- Funk, V.A.; Susanna Alfonso Steussy Tod, F.; Robinson Harold, E. Systematics, Evolution, and Biogeography of Compositae; International Association for Plant Taxonomy (IAPT): Vienna, Austria, 2009. [Google Scholar]
- Simpson, B. Economic Importance of Compositae. In Systematics, Evolution and Biogeography of the Compositae; International Association for Plant Taxonomy (IAPT): Vienna, Austria, 2009; pp. 45–58. [Google Scholar]
- Susanna, A.; Baldwin, B.G.; Bayer, R.J.; Bonifacino, J.M.; Garcia-Jacas, N.; Keeley, S.C.; Mandel, J.R.; Ortiz, S.; Robinson, H.; Stuessy, T.F. The classification of the Compositae: A tribute to Vicki Ann Funk (1947–2019). Taxon 2020, 69, 807–814. [Google Scholar] [CrossRef]
- Panero, J.L.; Freire, S.E.; Ariza Espinar, L.; Crozier, B.S.; Barboza, G.E.; Cantero, J.J. Resolution of deep nodes yields an improved backbone phylogeny and a new basal lineage to study early evolution of Asteraceae. Mol. Phylogenet. Evol. 2014, 80, 43–53. [Google Scholar] [CrossRef] [PubMed]
- Huang, C.-H.; Zhang, C.; Liu, M.; Hu, Y.; Gao, T.; Qi, J.; Ma, H. Multiple polyploidization events across Asteraceae with two nested events in the early history revealed by nuclear phylogenomics. Mol. Biol. Evol. 2016, 33, 2820–2835. [Google Scholar] [CrossRef] [PubMed]
- Zhang, G.; Yang, J.; Zhang, C.; Jiao, B.; Panero, J.L.; Cai, J.; Zhang, Z.-R.; Gao, L.-M.; Gao, T.; Ma, H. Nuclear phylogenomics of Asteraceae with increased sampling provides new insights into convergent morphological and molecular evolution. Plant Commun. 2024, 5, 100851. [Google Scholar] [CrossRef] [PubMed]
- Liu, M.; Zhang, C.; Huang, C.-H.; Ma, H. Phylogenetic reconstruction of tribal relationships in Asteroideae (Asteraceae) with low-copy nuclear genes. Chin. Bull. Bot. 2015, 50, 549–564. [Google Scholar] [CrossRef]
- Watson, L.E.; Siniscalchi, C.M.; Mandel, J. Phylogenomics of the hyperdiverse daisy tribes: Anthemideae, Astereae, Calenduleae, Gnaphalieae, and Senecioneae. J. Syst. Evol. 2020, 58, 841–852. [Google Scholar] [CrossRef]
- Herrando-Moraira, S.; Group, T.C.R.; Calleja, J.-A.; Chen, Y.-S.; Fujikawa, K.; Galbany-Casals, M.; Garcia-Jacas, N.; Kim, S.-C.; Liu, J.-Q.; López-Alvarado, J.; et al. Generic boundaries in subtribe Saussureinae (Compositae: Cardueae): Insights from Hyb-Seq data. Taxon 2020, 69, 694–714. [Google Scholar] [CrossRef]
- Siniscalchi, C.M.; Loeuille, B.; Funk, V.A.; Mandel, J.R.; Pirani, J.R. Phylogenomics yields new insight into relationships within Vernonieae (Asteraceae). Front. Plant Sci. 2019, 10, 1224. [Google Scholar] [CrossRef]
- Ren, C.; Wang, L.; Nie, Z.-L.; Johnson, G.; Yang, Q.-E.; Wen, J. Development and phylogenetic utilities of a new set of single-/low-copy nuclear genes in Senecioneae (Asteraceae), with new insights into the tribal position and the relationships within subtribe Tussilagininae. Mol. Phylogenet. Evol. 2021, 162, 107202. [Google Scholar] [CrossRef]
- Ferreira, P.d.L.; Batista, R.; Andermann, T.; Groppo, M.; Bacon, C.D.; Antonelli, A. Target sequence capture of Barnadesioideae (Compositae) demonstrates the utility of low coverage loci in phylogenomic analyses. Mol. Phylogenet. Evol. 2022, 169, 107432. [Google Scholar] [CrossRef]
- Xu, L.-S.; Chen, Y.-S. Phylogeny, origin, and dispersal of Dubyaea (Asteraceae) based on Hyb-Seq data. Mol. Phylogenet. Evol. 2021, 164, 107289. [Google Scholar] [CrossRef]
- Schmidt-Lebuhn, A.N.; Bovill, J. Phylogenomic data reveal four major clades of Australian Gnaphalieae (Asteraceae). Taxon 2021, 70, 1020–1034. [Google Scholar] [CrossRef]
- Gostel, M.R.; Sancho, G.; Roque, N.; Donato, M.; Funk, V.A. Phylogenomic loci define the generic boundaries of Gochnatieae and improve resolution at the species level in Moquiniastrum (Compositae). Mol. Phylogenet. Evol. 2022, 175, 107558. [Google Scholar] [CrossRef] [PubMed]
- Lichter-Marck, I.H.; Freyman, W.A.; Siniscalchi, C.M.; Mandel, J.R.; Castro-Castro, A.; Johnson, G.; Baldwin, B.G. Phylogenomics of Perityleae (Compositae) provides new insights into morphological and chromosomal evolution of the rock daisies. J. Syst. Evol. 2020, 58, 853–880. [Google Scholar] [CrossRef]
- Hatami, E.; Jones, K.E.; Kilian, N. New insights into the relationships within subtribe Scorzonerinae (Cichorieae, Asteraceae) using hybrid capture phylogenomics (Hyb-Seq). Front. Plant Sci. 2022, 13, 851716. [Google Scholar] [CrossRef]
- Ramhari, T.; Randall, J.B.; Jennifer, R.M. Phylogenomics resolves the relationships within Antennaria (Asteraceae, Gnaphalieae) and yields new insights into its morphological character evolution and biogeography. Syst. Bot. 2020, 45, 387–402. [Google Scholar] [CrossRef]
- Lu, W.-X.; Hu, X.-Y.; Wang, Z.-Z.; Rao, G.-Y. Hyb-Seq provides new insights into the phylogeny and evolution of the Chrysanthemum zawadskii species complex in China. Cladistics 2022, 38, 663–683. [Google Scholar] [CrossRef]
- Panero, J.L.; Crozier, B.S. Macroevolutionary dynamics in the early diversification of Asteraceae. Mol. Phylogenet. Evol. 2016, 99, 116–132. [Google Scholar] [CrossRef]
- Xiong, W.; Risse, J.; Berke, L.; Zhao, T.; van de Geest, H.; Oplaat, C.; Busscher, M.; Ferreira de Carvalho, J.; van der Meer, I.M.; Verhoeven, K.J.F.; et al. Phylogenomic analysis provides insights into MADS-box and TCP gene diversification and floral development of the Asteraceae, supported by de novo genome and transcriptome sequences from dandelion (Taraxacum officinale). Front. Plant Sci. 2023, 14, 1198909. [Google Scholar] [CrossRef]
- Palazzesi, L.; Pellicer, J.; Barreda, V.D.; Loeuille, B.; Mandel, J.R.; Pokorny, L.; Siniscalchi, C.M.; Tellería, M.C.; Leitch, I.J.; Hidalgo, O. Asteraceae as a model system for evolutionary studies: From fossils to genomes. Bot. J. Linn. Soc. 2022, 200, 143–164. [Google Scholar] [CrossRef]
- Zhang, G.; Hu, Y.; Huang, M.-Z.; Huang, W.-C.; Liu, D.-K.; Zhang, D.; Hu, H.; Downing, J.L.; Liu, Z.-J.; Ma, H. Comprehensive phylogenetic analyses of Orchidaceae using nuclear genes and evolutionary insights into epiphytism. J. Integr. Plant Biol. 2023, 65, 1204–1225. [Google Scholar] [CrossRef]
- van den Berg, C.; Goldman, D.H.; Freudenstein, J.V.; Pridgeon, A.M.; Cameron, K.M.; Chase, M.W. An overview of the phylogenetic relationships within Epidendroideae inferred from multiple DNA regions and recircumscription of Epidendreae and Arethuseae (Orchidaceae). Am. J. Bot. 2005, 92, 613–624. [Google Scholar] [CrossRef] [PubMed]
- Chase, M.W.; Cameron, K.M.; Freudenstein, J.V.; Pridgeon, A.M.; Salazar, G.; van den Berg, C.; Schuiteman, A. An updated classification of Orchidaceae. Bot. J. Linn. Soc. 2015, 177, 151–174. [Google Scholar] [CrossRef]
- Freudenstein, J.V.; Chase, M.W. Phylogenetic relationships in Epidendroideae (Orchidaceae), one of the great flowering plant radiations: Progressive specialization and diversification. Ann. Bot. 2015, 115, 665–681. [Google Scholar] [CrossRef] [PubMed]
- Górniak, M.; Paun, O.; Chase, M.W. Phylogenetic relationships within Orchidaceae based on a low-copy nuclear coding gene, Xdh: Congruence with organellar and nuclear ribosomal DNA results. Mol. Phylogenet. Evol. 2010, 56, 784–795. [Google Scholar] [CrossRef]
- Li, M.-H.; Zhang, G.-Q.; Lan, S.-R.; Liu, Z.-J.; China Phylogeny Consortium. A molecular phylogeny of Chinese orchids. J. Syst. Evol. 2016, 54, 349–362. [Google Scholar] [CrossRef]
- Pérez-Escobar, O.A.; Dodsworth, S.; Bogarín, D.; Bellot, S.; Balbuena, J.A.; Schley, R.J.; Kikuchi, I.A.; Morris, S.K.; Epitawalage, N.; Cowan, R.; et al. Hundreds of nuclear and plastid loci yield novel insights into orchid relationships. Am. J. Bot. 2021, 108, 1166–1180. [Google Scholar] [CrossRef]
- Eserman, L.A.; Thomas, S.K.; Coffey, E.E.D.; Leebens-Mack, J.H. Target sequence capture in orchids: Developing a kit to sequence hundreds of single-copy loci. Appl. Plant Sci. 2021, 9, e11416. [Google Scholar] [CrossRef]
- Wong, D.C.J.; Peakall, R. Orchid Phylotranscriptomics: The prospects of repurposing multi-tissue transcriptomes for phylogenetic analysis and beyond. Front. Plant Sci. 2022, 13, 910362. [Google Scholar] [CrossRef]
- van den Berg, C.; Higgins, W.E.; Dressier, R.L.; Whitten, W.M.; Soto-Arenas, M.A.; Chase, M.W. A phylogenetic study of Laeliinae (Orchidaceae) based on combined nuclear and plastid DNA sequences. Ann. Bot. 2009, 104, 417–430. [Google Scholar] [CrossRef]
- Givnish, T.J.; Spalink, D.; Ames, M.; Lyon, S.P.; Hunter, S.J.; Zuluaga, A.; Iles, W.J.D.; Clements, M.A.; Arroyo, M.T.K.; Leebens-Mack, J.; et al. Orchid phylogenomics and multiple drivers of their extraordinary diversification. Proc. R. Soc. B. 2015, 282, 20151553. [Google Scholar] [CrossRef]
- The Legume Phylogeny Working Group. A new subfamily classification of the Leguminosae based on a taxonomically comprehensive phylogeny: The Legume Phylogeny Working Group (LPWG). Taxon 2017, 66, 44–77. [Google Scholar] [CrossRef]
- Barker, D.G.; Bianchi, S.; Blondon, F.; Dattée, Y.; Duc, G.; Essad, S.; Flament, P.; Gallusci, P.; Génier, G.; Guy, P.; et al. Medicago truncatula, a model plant for studying the molecular genetics of the Rhizobium-legume symbiosis. Plant Mol. Biol. Rep. 1990, 8, 40–49. [Google Scholar] [CrossRef]
- Handberg, K.; Stougaard, J. Lotus japonicus, an autogamous, diploid legume species for classical and molecular genetics. Plant J. 1992, 2, 487–496. [Google Scholar] [CrossRef]
- Zhang, J.; Song, Q.; Cregan, P.B.; Nelson, R.L.; Wang, X.; Wu, J.; Jiang, G.-L. Genome-wide association study for flowering time, maturity dates and plant height in early maturing soybean (Glycine max) germplasm. BMC Genom. 2015, 16, 217. [Google Scholar] [CrossRef]
- Zhao, Y.; Zhang, R.; Jiang, K.-W.; Qi, J.; Hu, Y.; Guo, J.; Zhu, R.; Zhang, T.; Egan, A.N.; Yi, T.-S.; et al. Nuclear phylotranscriptomics and phylogenomics support numerous polyploidization events and hypotheses for the evolution of rhizobial nitrogen-fixing symbiosis in Fabaceae. Mol. Plant 2021, 14, 748–773. [Google Scholar] [CrossRef]
- Koenen, E.J.M.; Ojeda, D.I.; Bakker, F.T.; Wieringa, J.J.; Kidner, C.; Hardy, O.J.; Pennington, R.T.; Herendeen, P.S.; Bruneau, A.; Hughes, C.E. The origin of the legumes is a complex paleopolyploid phylogenomic tangle closely associated with the Cretaceous–Paleogene (K–Pg) mass extinction event. Syst. Biol. 2020, 70, 508–526. [Google Scholar] [CrossRef]
- Gibson, D.J. Grasses and Grassland Ecology; Oxford University Press: Oxford, UK, 2008. [Google Scholar]
- Soreng, R.J.; Peterson, P.M.; Romaschenko, K.; Davidse, G.; Teisher, J.K.; Clark, L.G.; Barberá, P.; Gillespie, L.J.; Zuloaga, F.O. A worldwide phylogenetic classification of the Poaceae (Gramineae) II: An update and a comparison of two 2015 classifications. J. Syst. Evol. 2017, 55, 259–290. [Google Scholar] [CrossRef]
- Kellogg, E.A. Poaceae. In The Families and Genera of Vascular Plants; Kubitzki, K., Ed.; Springer: Berlin/Heidelberg, Germany, 2015; Volume 13, pp. 1–416. [Google Scholar]
- Hodkinson, T. Evolution and taxonomy of the grasses (Poaceae): A model family for the study of species-rich groups. Annu. Plant Rev. Online 2018, 1, 1–39. [Google Scholar] [CrossRef]
- Huang, W.; Zhang, L.; Columbus, J.T.; Hu, Y.; Zhao, Y.; Tang, L.; Guo, Z.; Chen, W.; McKain, M.; Bartlett, M.; et al. A well-supported nuclear phylogeny of Poaceae and implications for the evolution of C4 photosynthesis. Mol. Plant 2022, 15, 755–777. [Google Scholar] [CrossRef]
- Grass Phylogeny Working Group II. New grass phylogeny resolves deep evolutionary relationships and discovers C4 origins. New Phytol. 2012, 193, 304–312. [Google Scholar] [CrossRef]
- Zhang, L.; Zhu, X.; Zhao, Y.; Guo, J.; Zhang, T.; Huang, W.; Huang, J.; Hu, Y.; Huang, C.-H.; Ma, H. Phylotranscriptomics resolves the phylogeny of Pooideae and uncovers factors for their adaptive evolution. Mol. Biol. Evol. 2022, 39, msac026. [Google Scholar] [CrossRef] [PubMed]
- Soreng, R.J.; Davis, J.I. Phylogenetics and character evolution in the grass family (Poaceae): Simultaneous analysis of morphological and chloroplast DNA restriction site character sets. Bot. Rev. 1998, 64, 1–85. [Google Scholar] [CrossRef]
- Welker, C.A.D.; McKain, M.R.; Estep, M.C.; Pasquet, R.S.; Chipabika, G.; Pallangyo, B.; Kellogg, E.A. Phylogenomics enables biogeographic analysis and a new subtribal classification of Andropogoneae (Poaceae—Panicoideae). J. Syst. Evol. 2020, 58, 1003–1030. [Google Scholar] [CrossRef]
- Gaut, B. Evolutionary dynamics of grass genomes. New Phytol. 2002, 154, 15–28. [Google Scholar] [CrossRef]
- Zhang, T.; Huang, W.; Zhang, L.; Li, D.-Z.; Qi, J.; Ma, H. Phylogenomic profiles of whole-genome duplications in Poaceae and landscape of differential duplicate retention and losses among major Poaceae lineages. Nat. Commun. 2024, 15, 3305. [Google Scholar] [CrossRef]
- Li, D.; Yang, H.; Zhang, Y. Revision of Arundinaria and Neomicrocalamus (Poaceae: Bambusoideae) for the Flora of China. Plant Divers. 2013, 35, 605–612. [Google Scholar]
- Zhang, Y.-X.; Ma, P.-F.; Li, D.-Z. A new genus of temperate woody bamboos (Poaceae, Bambusoideae, Arundinarieae) from a limestone montane area of China. PhytoKeys 2018, 109, 67–76. [Google Scholar] [CrossRef]
- Zhang, Y.-X.; Guo, C.; Li, D.-Z. A new subtribal classification of Arundinarieae (Poaceae, Bambusoideae) with the description of a new genus. Plant Divers. 2020, 42, 127–134. [Google Scholar] [CrossRef]
- Wysocki, W.P.; Clark, L.G.; Attigala, L.; Ruiz-Sanchez, E.; Duvall, M.R. Evolution of the bamboos (Bambusoideae; Poaceae): A full plastome phylogenomic analysis. BMC Evol. Biol. 2015, 15, 50. [Google Scholar] [CrossRef]
- Triplett, J.K.; Clark, L.G.; Fisher, A.E.; Wen, J. Independent allopolyploidization events preceded speciation in the temperate and tropical woody bamboos. New Phytol. 2014, 204, 66–73. [Google Scholar] [CrossRef]
- Guo, Z.-H.; Ma, P.-F.; Yang, G.-Q.; Hu, J.-Y.; Liu, Y.-L.; Xia, E.-H.; Zhong, M.-C.; Zhao, L.; Sun, G.-L.; Xu, Y.-X.; et al. Genome sequences provide insights into the reticulate origin and unique traits of woody bamboos. Mol. Plant 2019, 12, 1353–1365. [Google Scholar] [CrossRef] [PubMed]
- IA, A.-S. A generic and tribal synopsis of the Brassicaceae (Cruciferae). Taxon 2012, 61, 931–954. [Google Scholar]
- Al-Shehbaz, I.A.; German, D.A.; Mummenhoff, K.; Moazzeni, H. Systematics, tribal placements, and synopses of the Malcolmia S.L. segregates (Brassicaceae). Harv. Pap. Bot. 2014, 19, 53–71. [Google Scholar] [CrossRef]
- German DA, F.N. Shehbazia (Shehbazieae, Cruciferae), a new monotypic genus and tribe of hybrid origin from Tibet. Turczaninowia 2014, 17, 17–23. [Google Scholar] [CrossRef]
- Beilstein, M.A.; Al-Shehbaz, I.A.; Kellogg, E.A. Brassicaceae phylogeny and trichome evolution. Am. J. Bot. 2006, 93, 607–619. [Google Scholar] [CrossRef]
- Franzke, A.; Lysak, M.A.; Al-Shehbaz, I.A.; Koch, M.A.; Mummenhoff, K. Cabbage family affairs: The evolutionary history of Brassicaceae. Trends Plant Sci. 2011, 16, 108–116. [Google Scholar] [CrossRef]
- Huang, C.H.; Sun, R.; Hu, Y.; Zeng, L.; Zhang, N.; Cai, L.; Zhang, Q.; Koch, M.A.; Al-Shehbaz, I.; Edger, P.P.; et al. Resolution of Brassicaceae phylogeny using nuclear genes uncovers nested radiations and supports convergent morphological evolution. Mol. Biol. Evol. 2016, 33, 394–412. [Google Scholar] [CrossRef]
- Bailey, C.D.; Koch, M.A.; Mayer, M.; Mummenhoff, K.; O’Kane, S.L.; Warwick, S.I.; Windham, M.D.; Al-Shehbaz, I.A. Toward a global phylogeny of the Brassicaceae. Mol. Biol. Evol. 2006, 23, 2142–2160. [Google Scholar] [CrossRef]
- Beilstein, M.A.; Al-Shehbaz, I.A.; Mathews, S.; Kellogg, E.A. Brassicaceae phylogeny inferred from phytochrome A and ndhF sequence data: Tribes and trichomes revisited. Am. J. Bot. 2008, 95, 1307–1327. [Google Scholar] [CrossRef]
- Koch, M.A.; Dobeš, C.; Kiefer, C.; Schmickl, R.; Klimeš, L.; Lysak, M.A. Supernetwork identifies multiple events of plastid trnF(GAA) pseudogene evolution in the Brassicaceae. Mol. Biol. Evol. 2007, 24, 63–73. [Google Scholar] [CrossRef]
- Franzke, A.; German, D.; Al-Shehbaz, I.A.; Mummenhoff, K. Arabidopsis family ties: Molecular phylogeny and age estimates in Brassicaceae. Taxon 2009, 58, 425–437. [Google Scholar] [CrossRef]
- Kagale, S.; Robinson, S.J.; Nixon, J.; Xiao, R.; Huebert, T.; Condie, J.; Kessler, D.; Clarke, W.E.; Edger, P.P.; Links, M.G.; et al. Polyploid evolution of the Brassicaceae during the Cenozoic era. Plant Cell 2014, 26, 2777–2791. [Google Scholar] [CrossRef] [PubMed]
- Koch, M.; Haubold, B.; Mitchell-Olds, T. Molecular systematics of the Brassicaceae: Evidence from coding plastidic matK and nuclear Chs sequences. Am. J. Bot. 2001, 88, 534–544. [Google Scholar] [CrossRef] [PubMed]
- Koch, M.A.; Haubold, B.; Mitchell-Olds, T. Comparative evolutionary analysis of chalcone synthase and alcohol dehydrogenase loci in Arabidopsis, Arabis, and related genera (Brassicaceae). Mol. Biol. Evol. 2000, 17, 1483–1498. [Google Scholar] [CrossRef]
- Couvreur, T.L.P.; Franzke, A.; Al-Shehbaz, I.A.; Bakker, F.T.; Koch, M.A.; Mummenhoff, K. Molecular phylogenetics, temporal diversification, and principles of evolution in the mustard family (Brassicaceae). Mol. Biol. Evol. 2010, 27, 55–71. [Google Scholar] [CrossRef]
- Edger, P.P.; Heidel-Fischer, H.M.; Bekaert, M.; Rota, J.; Glöckner, G.; Platts, A.E.; Heckel, D.G.; Der, J.P.; Wafula, E.K.; Tang, M.; et al. The butterfly plant arms-race escalated by gene and genome duplications. Proc. Natl. Acad. Sci. USA 2015, 112, 8362–8366. [Google Scholar] [CrossRef]
- Hohmann, N.; Wolf, E.M.; Lysak, M.A.; Koch, M.A. A time-calibrated road map of Brassicaceae species radiation and evolutionary history. Plant Cell 2015, 27, 2770–2784. [Google Scholar] [CrossRef]
- Pennington, R.T.; Lavin, M.; Oliveira-Filho, A. Woody plant diversity, evolution, and ecology in the tropics: Perspectives from seasonally dry tropical forests. Annu. Rev. Ecol. Evol. Syst. 2009, 40, 437–457. [Google Scholar] [CrossRef]
- Hooker, J.J.; Collinson, M.E.; Sille, N.P. Eocene-Oligocene mammalian faunal turnover in the Hampshire Basin, UK: Calibration to the global time scale and the major cooling event. J. Geol. Soc. Lond. 2004, 161, 161–172. [Google Scholar] [CrossRef]
- Zachos, J.; Pagani, M.; Sloan, L.; Thomas, E.; Billups, K. Trends, rhythms, and aberrations in global climate 65 Ma to present. Science 2001, 292, 686–693. [Google Scholar] [CrossRef]
- Jacobs, B.F.; Kingston, J.D.; Jacobs, L.L. The origin of grass-dominated ecosystems. Ann. Mo. Bot. Gard. 1999, 86, 590–643. [Google Scholar] [CrossRef]
- Morley, R.J. Origin and Evolution of Tropical Rain Forests; John Wiley & Sons: New York, NY, USA, 2000. [Google Scholar]
- Pfiffner, O.A. Alpine Orogeny. In A Continent Revealed: The European Geotraverse; European Science Foundation: Cambridge, UK, 1992; pp. 180–190. [Google Scholar]
- Schmid, S.M.; Pfiffner, O.A.; Froitzheim, N.; Schönborn, G.; Kissling, E. Geophysical-geological transect and tectonic evolution of the Swiss-Italian Alps. Tectonics 1996, 15, 1036–1064. [Google Scholar] [CrossRef]
- Stanley, S.M. Earth System History; W. H. Freeman and Company: New York, NY, USA, 2004. [Google Scholar]
- Schaefer, H.; Renner, S.S. Cucurbitaceae. In The Families and Genera of Vascular Plants Vol X Flowering Plants Eudicots: Sapindales, Cucurbitales, Myrtaceae; Springer: Berlin/Heidelberg, Germany, 2011; pp. 112–174. [Google Scholar]
- Sousa-Baena, M.S.; Lohmann, L.G.; Hernandes-Lopes, J.; Sinha, N.R. The molecular control of tendril development in angiosperms. New Phytol. 2018, 218, 944–958. [Google Scholar] [CrossRef] [PubMed]
- Jeffrey, C. On the Classification of the Cucurbitaceae. Kew Bull. 1966, 20, 417–426. [Google Scholar] [CrossRef]
- Jeffrey, C. A review of the Cucurbitaceae. Bot. J. Linn. Soc. 1980, 81, 233–247. [Google Scholar] [CrossRef]
- Jeffrey, C. A new system of Cucurbitaceae. Bot. Zhurn. 2005, 90, 332–335. [Google Scholar]
- Kocyan, A.; Zhang, L.B.; Schaefer, H.; Renner, S.S. A multi-locus chloroplast phylogeny for the Cucurbitaceae and its implications for character evolution and classification. Mol. Phylogenet. Evol. 2007, 44, 553–577. [Google Scholar] [CrossRef]
- Schaefer, H.; Renner, S.S. Phylogenetic relationships in the order Cucurbitales and a new classification of the gourd family (Cucurbitaceae). Taxon 2011, 60, 122–138. [Google Scholar] [CrossRef]
- Guo, J.; Xu, W.; Hu, Y.; Huang, J.; Zhao, Y.; Zhang, L.; Huang, C.-H.; Ma, H. Phylotranscriptomics in Cucurbitaceae reveal multiple whole-genome duplications and key morphological and molecular innovations. Mol. Plant 2020, 13, 1117–1133. [Google Scholar] [CrossRef]
- Longrich, N.R.; Tokaryk, T.; Field, D.J. Mass extinction of birds at the Cretaceous–Paleogene (K–Pg) boundary. Proc. Natl. Acad. Sci. USA 2011, 108, 15253–15257. [Google Scholar] [CrossRef]
- Halliday, T.J.D.; Goswami, A. Eutherian morphological disparity across the end-Cretaceous mass extinction. Bot. J. Linn. Soc. 2016, 118, 152–168. [Google Scholar] [CrossRef]
- Wu, J.; Yonezawa, T.; Kishino, H. Rates of molecular evolution suggest natural history of life history traits and a post-K-Pg nocturnal bottleneck of placentals. Curr. Biol. 2017, 27, 3025–3033. [Google Scholar] [CrossRef] [PubMed]
- Wang, S.; Yang, X.; Xu, M.; Lin, X.; Lin, T.; Qi, J.; Shao, G.; Tian, N.; Yang, Q.; Zhang, Z.; et al. A rare SNP identified a TCP transcription factor essential for tendril development in cucumber. Mol. Plant 2015, 8, 1795–1808. [Google Scholar] [CrossRef] [PubMed]
- Sun, P.; Jiao, B.; Yang, Y.; Shan, L.; Li, T.; Li, X.; Xi, Z.; Wang, X.; Liu, J. WGDI: A user-friendly toolkit for evolutionary analyses of whole genome duplications and ancestral karyotypes. Mol. Plant 2021, 15, 1841–1851. [Google Scholar] [CrossRef]
- Edger, P.P.; McKain, M.R.; Bird, K.A.; VanBuren, R. Subgenome assignment in allopolyploids: Challenges and future directions. Curr. Opin. Plant Biol. 2018, 42, 76–80. [Google Scholar] [CrossRef]
- Barker, M.S.; Arrigo, N.; Baniaga, A.E.; Li, Z.; Levin, D.A. On the relative abundance of autopolyploids and allopolyploids. New Phytol. 2016, 210, 391–398. [Google Scholar] [CrossRef]
- Wendel, J.F.; Jackson, S.A.; Meyers, B.C.; Wing, R.A. Evolution of plant genome architecture. Genome Biol. 2016, 17, 37. [Google Scholar] [CrossRef]
- Teng, J.; Wang, J.; Zhang, L.; Wei, C.; Shen, S.; Xiao, Q.; Yue, Y.; Hao, Y.; Ge, W.; Wang, J. Paleopolyploidies and genomic fractionation in major eudicot clades. Front. Plant Sci. 2022, 13, 883140. [Google Scholar] [CrossRef]
- Wendel, J.F. The wondrous cycles of polyploidy in plants. Am. J. Bot. 2015, 102, 1753–1756. [Google Scholar] [CrossRef]
- Knapp, S.; Peralta, I.E. The tomato (Solanum lycopersicum L., Solanaceae) and its botanical relatives. In The Tomato Genome; Causse, M., Giovannoni, J., Bouzayen, M., Zouine, M., Eds.; Springer: Berlin/Heidelberg, Germany, 2016; pp. 7–21. [Google Scholar]
- Särkinen, T.; Bohs, L.; Olmstead, R.G.; Knapp, S. A phylogenetic framework for evolutionary study of the nightshades (Solanaceae): A dated 1000-tip tree. BMC Evol. Biol. 2013, 13, 214. [Google Scholar] [CrossRef]
- Ezekiel, R.; Singh, N.; Sharma, S.; Kaur, A. Beneficial phytochemicals in potato—A review. Food Res. Int. 2013, 50, 487–496. [Google Scholar] [CrossRef]
- Food and Agriculture Organization of the United Nations (FAO). World Food and Agriculture—Statistical Yearbook 2020; Food and Agriculture Organization of the United Nations (FAO): Rome, Italy, 2020. [Google Scholar]
- Barboza, G.E.; Hunziker, A.T.; Bernardello, G.; Cocucci, A.A.; Moscone, A.E.; Carrizo García, C.; Fuentes, V.; Dillon, M.O.; Bittrich, V.; Cosa, M.T.; et al. Solanaceae. In The Families and Genera of Vascular Plants; Kubitzk, K., Ed.; Springer: Berlin/Heidelberg, Germany, 2016; Volume 14, pp. 295–357. [Google Scholar]
- Yadav, R.; Rathi, M.; Pednekar, A.; Rewachandani, Y. A detailed review on Solanaceae family. Eur. J. Pharm. Med. Res. 2016, 3, 369–378. [Google Scholar]
- Ng, J.; Smith, S.D. Widespread flower color convergence in Solanaceae via alternate biochemical pathways. New Phytol. 2016, 209, 407–417. [Google Scholar] [CrossRef]
- Olmstead, R.G.; Bohs, L.; Migid, H.A.; Santiago-Valentin, E.; Garcia, V.F.; Collier, S.M. A molecular phylogeny of the Solanaceae. Taxon 2008, 57, 1159–1181. [Google Scholar] [CrossRef]
- Wu, M.; Kostyun, J.L.; Moyle, L.C. Genome sequence of Jaltomata addresses rapid reproductive trait evolution and enhances comparative genomics in the hyper-diverse Solanaceae. Genome Biol. Evol. 2019, 11, 335–349. [Google Scholar] [CrossRef]
- Gagnon, E.; Hilgenhof, R.; Orejuela, A.; McDonnell, A.; Sablok, G.; Aubriot, X.; Giacomin, L.; Gouvea, Y.; Bragionis, T.; Stehmann, J.R.; et al. Phylogenomic discordance suggests polytomies along the backbone of the large genus Solanum. Am. J. Bot. 2022, 109, 580–601. [Google Scholar] [CrossRef]
- Messeder, J.V.S.; Carlo, T.A.; Zhang, G.; Tovar, J.D.; Arana, C.; Huang, J.; Huang, C.-H.; Ma, H. A highly resolved nuclear phylogeny uncovers strong phylogenetic conservatism and correlated evolution of fruit color and size in Solanum L. New Phytol. 2024, 243, 765–780. [Google Scholar] [CrossRef]
- Wu, Y.; Li, D.; Hu, Y.; Li, H.; Ramstein, G.P.; Zhou, S.; Zhang, X.; Bao, Z.; Zhang, Y.; Song, B.; et al. Phylogenomic discovery of deleterious mutations facilitates hybrid potato breeding. Cell 2023, 186, 2313–2328.e15. [Google Scholar] [CrossRef]
- Yang, J.; Wu, Y.; Zhang, P.; Ma, J.; Yao, Y.J.; Ma, Y.L.; Zhang, L.; Yang, Y.; Zhao, C.; Wu, J.; et al. Multiple independent losses of the biosynthetic pathway for two tropane alkaloids in the Solanaceae family. Nat. Commun. 2023, 14, 8457. [Google Scholar] [CrossRef]
- Zhang, F.; Qiu, F.; Zeng, J.; Xu, Z.; Tang, Y.; Zhao, T.; Gou, Y.; Su, F.; Wang, S.; Sun, X.; et al. Revealing evolution of tropane alkaloid biosynthesis by analyzing two genomes in the Solanaceae family. Nat. Commun. 2023, 14, 1446. [Google Scholar] [CrossRef]
- Ranawaka, B.; An, J.; Lorenc, M.T.; Jung, H.; Sulli, M.; Aprea, G.; Roden, S.; Llaca, V.; Hayashi, S.; Asadyar, L.; et al. A multi-omic Nicotiana benthamiana resource for fundamental research and biotechnology. Nat. Plants 2023, 9, 1558–1571. [Google Scholar] [CrossRef] [PubMed]
- Sierro, N.; Auberson, M.; Dulize, R.; Ivanov, N.V. Chromosome-level genome assemblies of Nicotiana tabacum, Nicotiana sylvestris, and Nicotiana tomentosiformis. Sci. Data 2024, 11, 135. [Google Scholar] [CrossRef] [PubMed]
- Hummer, K.E.; Janick, J. Rosaceae: Taxonomy, Economic Importance, Genomics. In Genetics and Genomics of Rosaceae; Folta, K.M., Gardiner, S.E., Eds.; Springer: New York, NY, USA, 2009; pp. 1–17. [Google Scholar] [CrossRef]
- Phipps, J.B. Magnoliophyta: Picramniaceae to Rosaceae; Oxford University Press: New York, NY, USA; Oxford, UK, 2014. [Google Scholar]
- Velasco, R.; Zharkikh, A.; Affourtit, J.; Dhingra, A.; Cestaro, A.; Kalyanaraman, A.; Fontana, P.; Bhatnagar, S.K.; Troggio, M.; Pruss, D.; et al. The genome of the domesticated apple (Malus × domestica Borkh.). Nat. Genet. 2010, 42, 833–839. [Google Scholar] [CrossRef] [PubMed]
- Shulaev, V.; Sargent, D.J.; Crowhurst, R.N.; Mockler, T.C.; Folkerts, O.; Delcher, A.L.; Jaiswal, P.; Mockaitis, K.; Liston, A.; Mane, S.P.; et al. The genome of woodland strawberry (Fragaria vesca). Nat. Genet. 2011, 43, 109–116. [Google Scholar] [CrossRef] [PubMed]
- Zhang, Q.; Chen, W.; Sun, L.; Zhao, F.; Huang, B.; Yang, W.; Tao, Y.; Wang, J.; Yuan, Z.; Fan, G.; et al. The genome of Prunus mume. Nat. Commun. 2012, 3, 1318. [Google Scholar] [CrossRef]
- Verde, I.; Abbott, A.G.; Scalabrin, S.; Jung, S.; Shu, S.; Marroni, F.; Zhebentyayeva, T.; Dettori, M.T.; Grimwood, J.; Cattonaro, F.; et al. The high-quality draft genome of peach (Prunus persica) identifies unique patterns of genetic diversity, domestication and genome evolution. Nat. Genet. 2013, 45, 487–494. [Google Scholar] [CrossRef]
- Wu, J.; Wang, Z.; Shi, Z.; Zhang, S.; Ming, R.; Zhu, S.; Khan, M.A.; Tao, S.; Korban, S.S.; Wang, H.; et al. The genome of the pear (Pyrus bretschneideri Rehd.). Genome Res. 2013, 23, 396–408. [Google Scholar] [CrossRef]
- Potter, D.; Eriksson, T.; Evans, R.C.; Oh, S.; Smedmark, J.E.E.; Morgan, D.R.; Kerr, M.; Robertson, K.R.; Arsenault, M.; Dickinson, T.A.; et al. Phylogeny and classification of Rosaceae. Plant Syst. Evol. 2007, 266, 5–43. [Google Scholar] [CrossRef]
- Campbell, C.S.; Evans, R.C.; Morgan, D.R.; Dickinson, T.A.; Arsenault, M.P. Phylogeny of subtribe Pyrinae (formerly the Maloideae, Rosaceae): Limited resolution of a complex evolutionary history. Plant Syst. Evol. 2007, 266, 119–145. [Google Scholar] [CrossRef]
- Lo, E.Y.; Donoghue, M.J. Expanded phylogenetic and dating analyses of the apples and their relatives (Pyreae, Rosaceae). Mol. Phylogenet. Evol. 2012, 63, 230–243. [Google Scholar] [CrossRef]
- Xiang, Y.; Huang, C.-H.; Hu, Y.; Wen, J.; Li, S.; Yi, T.; Chen, H.; Xiang, J.; Ma, H. Evolution of Rosaceae Fruit Types Based on Nuclear Phylogeny in the Context of Geological Times and Genome Duplication. Mol. Biol. Evol. 2016, 34, 262–281. [Google Scholar] [CrossRef] [PubMed]
- Zhang, L.; Morales-Briones, D.F.; Li, Y.; Zhang, G.; Zhang, T.; Huang, C.-H.; Guo, P.; Zhang, K.; Wang, Y.; Wang, H.; et al. Phylogenomics insights into gene evolution, rapid species diversification, and morphological innovation of the apple tribe (Maleae, Rosaceae). New Phytol. 2023, 240, 2101–2120. [Google Scholar] [CrossRef] [PubMed]
- Töpel, M.; Antonelli, A.; Yesson, C.; Eriksen, B. Past climate change and plant evolution in western North America: A case study in Rosaceae. PLoS ONE 2012, 7, e50358. [Google Scholar] [CrossRef] [PubMed]
- Chin, S.-W.; Shaw, J.; Haberle, R.; Wen, J.; Potter, D. Diversification of almonds, peaches, plums and cherries—Molecular systematics and biogeographic history of Prunus (Rosaceae). Mol. Phylogenet. Evol. 2014, 76, 34–48. [Google Scholar] [CrossRef]
- Li, H.; Huang, C.-H.; Ma, H. Whole-Genome Duplications. In The Pear Genome; Korban, S.S., Ed.; Springer: Cham, Switzerland, 2019; pp. 279–299. [Google Scholar]
- Zhao, L.; Yang, Y.-Y.; Qu, X.-J.; Ma, H.; Hu, Y.; Li, H.-T.; Yi, T.; Li, D.-Z. Phylotranscriptomic analyses reveal multiple whole-genome duplication events, the history of diversification and adaptations in the Araceae. Ann. Bot. 2022, 131, 199–213. [Google Scholar] [CrossRef]
- Henriquez, C.L.; Arias, T.; Pires, J.C.; Croat, T.B.; Schaal, B.A. Phylogenomics of the plant family Araceae. Mol. Phylogenet. Evol. 2014, 75, 91–102. [Google Scholar] [CrossRef]
- Le, N.H.N.; Luong, V.D.; Nguyen, V.C.; Pham, T.T.D.; Luu, T.T.; Pham, V.T. An updated checklist of Theaceae and a new species of Polyspora from Vietnam. Taiwania 2020, 65, 216–227. [Google Scholar]
- Wang, X.; Feng, H.; Chang, Y.; Ma, C.; Wang, L.; Hao, X.; Cheng, H.; Wang, L.; Cui, P.; Jin, J. Population sequencing enhances understanding of tea plant evolution. Nat. Commun. 2020, 11, 4447. [Google Scholar] [CrossRef]
- Xia, E.; Tong, W.; Hou, Y.; An, Y.; Chen, L.; Wu, Q.; Liu, Y.; Yu, J.; Li, F.; Li, R.; et al. The reference genome of tea plant and resequencing of 81 diverse accessions provide insights into its genome evolution and adaptation. Mol. Plant 2020, 13, 1013–1026. [Google Scholar] [CrossRef]
- Gong, W.; Xiao, S.; Wang, L.; Liao, Z.; Chang, Y.; Mo, W.; Hu, G.; Li, W.; Zhao, G.; Zhu, H.; et al. Chromosome-level genome of Camellia lanceoleosa provides a valuable resource for understanding genome evolution and self-incompatibility. Plant J. 2022, 110, 881–898. [Google Scholar] [CrossRef]
- Lin, P.; Wang, K.; Wang, Y.; Hu, Z.; Yan, C.; Huang, H.; Ma, X.; Cao, Y.; Long, W.; Liu, W.; et al. The genome of oil-Camellia and population genomics analysis provide insights into seed oil domestication. Genome Biol. 2022, 23, 14. [Google Scholar] [CrossRef] [PubMed]
- Shen, T.F.; Huang, B.; Xu, M.; Zhou, P.Y.; Ni, Z.X.; Gong, C.; Wen, Q.; Cao, F.L.; Xu, L.A. The reference genome of Camellia chekiangoleosa provides insights into camellia evolution and tea oil biosynthesis. Hort. Res. 2022, 9, uhab083. [Google Scholar] [CrossRef] [PubMed]
- Tang, C.Q. The Subtropical Vegetation of Southwestern China: Plant Distribution, Diversity and Ecology; Springer: Dordrecht, The Netherlands, 2015. [Google Scholar]
- Yang, S.X.; Yang, J.B.; Lei, L.G.; Li, D.Z.; Yoshino, H.; Ikeda, T. Reassessing the relationships between Gordonia and Polyspora (Theaceae) based on the combined analyses of molecular data from the nuclear, plastid and mitochondrial genomes. Plant Syst. Evol. 2004, 248, 45–55. [Google Scholar] [CrossRef]
- Yu, X.-Q.; Drew, B.T.; Yang, J.-B.; Gao, L.-M.; Li, D.-Z. Comparative chloroplast genomes of eleven Schima (Theaceae) species: Insights into DNA barcoding and phylogeny. PLoS ONE 2017, 12, e0178026. [Google Scholar] [CrossRef]
- Zhang, W.; Kan, S.l.; Zhao, H.; Li, Z.-Y.; Wang, X.-Q. Molecular Phylogeny of Tribe Theeae (Theaceae s.s.) and Its Implications for Generic Delimitation. PLoS ONE 2014, 9, e98133. [Google Scholar] [CrossRef]
- Li, M.M.; Li, J.H.; Del Tredici, P.; Corajod, J.; Fu, C.X. Phylogenetics and biogeography of Theaceae based on sequences of plastid genes. J. Syst. Evol. 2013, 51, 396–404. [Google Scholar] [CrossRef]
- Cheng, L.; Li, M.; Han, Q.; Qiao, Z.; Hao, Y.; Balbuena, T.S.; Zhao, Y. Phylogenomics resolves the phylogeny of Theaceae by using low-copy and multi-copy nuclear gene makers and uncovers a fast radiation event contributing to tea plants diversity. Biology 2022, 11, 1007. [Google Scholar] [CrossRef]
- Wu, S.; Han, B.; Jiao, Y. Genetic Contribution of Paleopolyploidy to Adaptive Evolution in Angiosperms. Mol. Plant 2020, 13, 59–71. [Google Scholar] [CrossRef]
- Cheng, S.; Melkonian, M.; Smith, S.A.; Brockington, S.; Archibald, J.M.; Delaux, P.-M.; Li, F.-W.; Melkonian, B.; Mavrodiev, E.V.; Sun, W.; et al. 10KP: A phylodiverse genome sequencing plan. GigaScience 2018, 7, giy013. [Google Scholar] [CrossRef]
- Lewin, H.A.; Robinson, G.E.; Kress, W.J.; Baker, W.J.; Coddington, J.; Crandall, K.A.; Durbin, R.; Edwards, S.V.; Forest, F.; Gilbert, M.T.P.; et al. Earth BioGenome Project: Sequencing life for the future of life. Proc. Natl. Acad. Sci. USA 2018, 115, 4325–4333. [Google Scholar] [CrossRef]
- Soltis, P.; Soltis, D. Plant genomes: Markers of evolutionary history and drivers of evolutionary change. Plants People Planet 2020, 3, 74–82. [Google Scholar] [CrossRef]
- Marks, R.A.; Hotaling, S.; Frandsen, P.B.; VanBuren, R. Representation and participation across 20 years of plant genome sequencing. Nat. Plants 2021, 7, 1571–1578. [Google Scholar] [CrossRef] [PubMed]
- Gupta, P.K. Earth Biogenome Project: Present status and future plans. Trends Genet. 2022, 38, 811–820. [Google Scholar] [CrossRef] [PubMed]
- Steenwyk, J.L.; Li, Y.; Zhou, X.; Shen, X.-X.; Rokas, A. Incongruence in the phylogenomics era. Nat. Rev. Genet. 2023, 24, 834–850. [Google Scholar] [CrossRef]
- Dobzhansky, T. Nothing in biology makes sense except in the light of evolution. Am. Biol. Teach. 1973, 35, 125–129. [Google Scholar] [CrossRef]
Disclaimer/Publisher’s Note: The statements, opinions and data contained in all publications are solely those of the individual author(s) and contributor(s) and not of MDPI and/or the editor(s). MDPI and/or the editor(s) disclaim responsibility for any injury to people or property resulting from any ideas, methods, instructions or products referred to in the content. |
© 2025 by the authors. Licensee MDPI, Basel, Switzerland. This article is an open access article distributed under the terms and conditions of the Creative Commons Attribution (CC BY) license (https://creativecommons.org/licenses/by/4.0/).



