Taxonomy, Evolution, and Biogeography of the Rhodniini Tribe (Hemiptera: Reduviidae)
Abstract
1. Introduction
2. The Rhodninii Tribe: the Current Taxonomy
3. Geographical Distribution of Members of the Rhodniini Tribe
4. Taxonomic and Phylogenetic Studies of the Rhodniini Tribe
4.1. Morphological Studies
4.2. Cytogenetic Studies
4.3. Isoenzymatic Studies
4.4. Random Amplification of Polymorphic DNA (RAPD)
4.5. Microsatellites
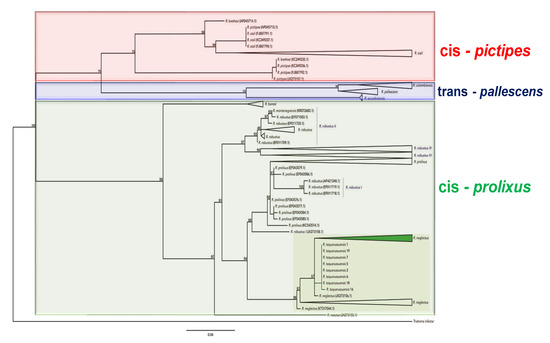
4.6. Sequencing of Mitochondrial and Nuclear Markers
4.7. The Advent of Genomic Data: Genomics and Transcriptomics in the Rhodninii
5. Biogeographical Hypotheses Pertaining to the Rhodninii Tribe
5.1. Monophyletic Groups Hypothesis
5.2. Lineages Hypothesis
5.3. Clades Hypothesis
6. Future Perspectives
7. Conclusions
Supplementary Materials
Author Contributions
Funding
Acknowledgments
Conflicts of Interest
References
- Lidani, K.C.F.; Andrade, F.A.; Bavia, L.; Damasceno, F.S.; Beltrame, M.H.; Messias-Reason, I.J.; Sandri, T.L. Chagas Disease: From Discovery to a Worldwide Health Problem. Front. Public Health 2019, 7, 166. [Google Scholar] [CrossRef]
- WHO. Chagas disease in Latin America: An epidemiological update based on 2010 estimates. Wkly. Epidemiol. Rec. 2015, 90, 33–43. [Google Scholar]
- Waleckx, E.; Gourbière, S.; Dumonteil, E. Intrusive versus domiciliated triatomines and the challenge of adapting vector control practices against Chagas disease. Mem. Inst. Oswaldo Cruz 2015, 110, 324–338. [Google Scholar] [CrossRef] [PubMed]
- Bern, C. Chagas’ Disease. N. Engl. J. Med. 2015, 373, 456–466. [Google Scholar] [CrossRef] [PubMed]
- De Noya, B.A.; González, O.N. An ecological overview on the factors that drives to Trypanosoma cruzi oral transmission. Acta Trop. 2015, 151, 94–102. [Google Scholar] [CrossRef]
- Flores-Ferrer, A.; Marcou, O.; Waleckx, E.; Dumonteil, E.; Gourbière, S. Evolutionary ecology of Chagas disease; what do we know and what do we need? Evol. Appl. 2018, 11, 470–487. [Google Scholar] [CrossRef]
- Abad-Franch, F.; Monteiro, F.A.; Jaramillo-O., N.; Gurgel-Gonçalves, R.; Dias, F.B.S.; Diotaiuti, L. Ecology, evolution, and the long-term surveillance of vector-borne Chagas disease: A multi-scale appraisal of the tribe Rhodniini (Triatominae). Acta Trop. 2009, 110, 159–177. [Google Scholar] [CrossRef]
- Justi, S.A.; Galvão, C. The Evolutionary Origin of Diversity in Chagas Disease Vectors. Trends Parasitol. 2017, 33, 42–52. [Google Scholar] [CrossRef]
- Poinar, G. A primitive triatomine bug, Paleotriatoma metaxytaxa gen. et sp. nov. (Hemiptera: Reduviidae: Triatominae), in mid-Cretaceous amber from northern Myanmar. Cretac. Res. 2019, 93, 90–97. [Google Scholar] [CrossRef]
- Gorla, D.; Noireau, F. Geographic Distribution of Triatominae Vectors in America. In American Trypanosomiasis Chagas Disease; Elsevier: Amsterdam, The Netherlands, 2017; pp. 197–221. ISBN 978-0-12-801029-7. [Google Scholar]
- Da Rosa, J.A.; Souza, E.S.; da Costa Teixeira, A.; Barbosa, R.R.; de Souza, A.J.; Belintani, T.; Nascimento, J.D.; Gil-Santana, H.R.; de Oliveira, J. Third record of Rhodnius amazonicus and comparative study with R. pictipes (Hemiptera, Reduviidae, Triatominae). Acta Trop. 2017, 176, 364–372. [Google Scholar] [CrossRef]
- Schofield, C.J.; Galvão, C. Classification, evolution, and species groups within the Triatominae. Acta Trop. 2009, 110, 88–100. [Google Scholar] [CrossRef] [PubMed]
- Bilheiro, A.B.; da Rosa, J.A.; de Oliveira, J.; Belintani, T.; Fontes, G.; Medeiros, J.F.; de Meneguetti, D.U.O.; Camargo, L.M.A. First Report of Natural Infection with Trypanosoma cruzi in Rhodnius montenegrensis (Hemiptera, Reduviidae, Triatominae) in Western Amazon, Brazil. Vector Borne Zoonotic Dis. 2018, 18, 605–610. [Google Scholar] [CrossRef] [PubMed]
- Guhl, F.; Vallejo, G.A. Trypanosoma (Herpetosoma) rangeli Tejera, 1920: An updated review. Memórias do Instituto Oswaldo Cruz 2003, 98, 435–442. [Google Scholar] [CrossRef] [PubMed]
- Ocaña-Mayorga, S.; Aguirre-Villacis, F.; Pinto, C.M.; Vallejo, G.A.; Grijalva, M.J. Prevalence, Genetic Characterization, and 18S Small Subunit Ribosomal RNA Diversity of Trypanosoma rangeli in Triatomine and Mammal Hosts in Endemic Areas for Chagas Disease in Ecuador. Vector-Borne Zoonotic Dis. 2015, 15, 732–742. [Google Scholar] [CrossRef] [PubMed]
- Salazar-Antón, F.; Urrea, D.A.; Guhl, F.; Arévalo, C.; Azofeifa, G.; Urbina, A.; Blandón-Naranjo, M.; Sousa, O.E.; Zeledón, R.; Vallejo, G.A. Trypanosoma rangeli genotypes association with Rhodnius prolixus and R. pallescens allopatric distribution in Central America. Infect. Genet. Evol. 2009, 9, 1306–1310. [Google Scholar] [CrossRef]
- Saldaña, A.; Santamaría, A.M.; Pineda, V.; Vásquez, V.; Gottdenker, N.L.; Calzada, J.E. A darker chromatic variation of Rhodnius pallescens infected by specific genetic groups of Trypanosoma rangeli and Trypanosoma cruzi from Panama. Parasit. Vectors 2018, 11, 423. [Google Scholar] [CrossRef]
- Urrea, D.A.; Carranza, J.C.; Cuba, C.A.C.; Gurgel-Gonçalves, R.; Guhl, F.; Schofield, C.J.; Triana, O.; Vallejo, G.A. Molecular characterisation of Trypanosoma rangeli strains isolated from Rhodnius ecuadoriensis in Peru, R. colombiensis in Colombia and R. pallescens in Panama, supports a co-evolutionary association between parasites and vectors. Infect. Genet. Evol. 2005, 5, 123–129. [Google Scholar] [CrossRef]
- Urrea, D.A.; Guhl, F.; Herrera, C.P.; Falla, A.; Carranza, J.C.; Cuba-Cuba, C.; Triana-Chávez, O.; Grisard, E.C.; Vallejo, G.A. Sequence analysis of the spliced-leader intergenic region (SL-IR) and random amplified polymorphic DNA (RAPD) of Trypanosoma rangeli strains isolated from Rhodnius ecuadoriensis, R. colombiensis, R. pallescens and R. prolixus suggests a degree of co-evolution between parasites and vectors. Acta Trop. 2011, 120, 59–66. [Google Scholar]
- Vallejo, G.A.; Guhl, F.; Schaub, G.A. Triatominae–Trypanosoma cruzi/T. rangeli: Vector–parasite interactions. Acta Trop. 2009, 110, 137–147. [Google Scholar] [CrossRef]
- Angulo, V.M.; Esteban, L.; Luna, K.P. Attalea butyracea próximas a las viviendas como posible fuente de infestación domiciliaria por Rhodnius prolixus (Hemiptera: Reduviidae) en los Llanos Orientales de Colombia. Biomedica 2012, 32, 277–285. [Google Scholar] [CrossRef]
- Fitzpatrick, S.; Feliciangeli, M.D.; Sanchez-Martin, M.J.; Monteiro, F.A.; Miles, M.A. Molecular Genetics Reveal That Silvatic Rhodnius prolixus Do Colonise Rural Houses. PLoS Negl. Trop. Dis. 2008, 2, e210. [Google Scholar] [CrossRef] [PubMed]
- Fitzpatrick, S.; Watts, P.C.; Feliciangeli, M.D.; Miles, M.A.; Kemp, S.J. A panel of ten microsatellite loci for the Chagas disease vector Rhodnius prolixus (Hemiptera: Reduviidae). Infect. Genet. Evol. 2009, 9, 206–209. [Google Scholar] [CrossRef][Green Version]
- Hernández, C.; Salazar, C.; Brochero, H.; Teherán, A.; Buitrago, L.S.; Vera, M.; Soto, H.; Florez-Rivadeneira, Z.; Ardila, S.; Parra-Henao, G.; et al. Untangling the transmission dynamics of primary and secondary vectors of Trypanosoma cruzi in Colombia: Parasite infection, feeding sources and discrete typing units. Parasit. Vectors 2016, 9, 620. [Google Scholar] [CrossRef] [PubMed]
- Mejía-Jaramillo, A.; Agudelo-Uribe, L.; Dib, J.; Ortiz, S.; Solari, A.; Triana-Chávez, O. Genotyping of Trypanosoma cruzi in a hyper-endemic area of Colombia reveals an overlap among domestic and sylvatic cycles of Chagas disease. Parasit. Vectors 2014, 7, 108. [Google Scholar] [CrossRef] [PubMed]
- Monroy, C.; Rodas, A.; Mejía, M.; Rosales, R.; Tabaru, Y. Epidemiology of Chagas disease in Guatemala: Infection rate of Triatoma dimidiata, Triatoma nitida and Rhodnius prolixus (Hemiptera, Reduviidae) with Trypanosoma cruzi and Trypanosoma rangeli (Kinetoplastida, Trypanosomatidae). Mem. Inst. Oswaldo Cruz 2003, 98, 305–310. [Google Scholar] [CrossRef] [PubMed][Green Version]
- Cuba Cuba, C.A.; Abad-Franch, F.; Roldán Rodríguez, J.; Vargas Vásquez, F.; Pollack Velásquez, L.; Miles, M.A. The Triatomines of Northern Peru, with Emphasis on the Ecology and Infection by Trypanosomes of Rhodnius ecuadoriensis (Triatominae). Mem. Inst. Oswaldo Cruz 2002, 97, 175–183. [Google Scholar] [CrossRef]
- Grijalva, M.J.; Villacís, A.G.; Moncayo, A.L.; Ocaña-Mayorga, S.; Yumiseva, C.A.; Baus, E.G. Distribution of triatomine species in domestic and peridomestic environments in central coastal Ecuador. PLoS Negl. Trop. Dis. 2017, 11, e0005970. [Google Scholar] [CrossRef]
- Calzada, J.E.; Pineda, V.; Montalvo, E.; Alvarez, D.; Santamaría, A.M.; Samudio, F.; Bayard, V.; Cáceres, L.; Saldaña, A. Human trypanosome infection and the presence of intradomicile Rhodnius pallescens in the western border of the Panama Canal, Panama. Am. J. Trop. Med. Hyg. 2006, 74, 762–765. [Google Scholar] [CrossRef]
- Gottdenker, N.L.; Chaves, L.F.; Calzada, J.E.; Saldaña, A.; Carroll, C.R. Host Life History Strategy, Species Diversity, and Habitat Influence Trypanosoma cruzi Vector Infection in Changing Landscapes. PLoS Negl. Trop. Dis. 2012, 6, e1884. [Google Scholar] [CrossRef]
- Pineda, V.; Montalvo, E.; Alvarez, D.; Santamaría, A.M.; Calzada, J.E.; Saldaña, A. Feeding sources and trypanosome infection index of Rhodnius pallescens in a Chagas disease endemic area of Amador County, Panama. Rev. Inst. Med. Trop. Sao Paulo 2008, 50, 113–116. [Google Scholar] [CrossRef][Green Version]
- de Vasquez, A.M.; Samudio, F.E.; Saldaña, A.; Paz, H.M.; Calzada, J.E. Eco-epidemiological aspects of Trypanosoma cruzi, Trypanosoma rangeli and their vector (Rhodnius pallescens) in Panama. Rev. Inst. Med. Trop. Sao Paulo 2004, 46, 217–222. [Google Scholar] [CrossRef] [PubMed]
- Zeledón, R.; Marín, F.; Calvo, N.; Lugo, E.; Valle, S. Distribution and ecological aspects of Rhodnius pallescens in Costa Rica and Nicaragua and their epidemiological implications. Mem. Inst. Oswaldo Cruz 2006, 101, 75–79. [Google Scholar] [CrossRef] [PubMed]
- Justi, S.A.; Noireau, F.; Cortez, M.R.; Monteiro, F.A. Infestation of peridomestic Attalea phalerata palms by Rhodnius stali, a vector of Trypanosoma cruzi in the Alto Beni, Bolivia: Infestation of peridomestic palms by a vector of Trypanosoma cruzi in Bolivia. Trop. Med. Int. Health 2010, 15, 727–732. [Google Scholar] [CrossRef] [PubMed]
- Gurgel-Gonçalves, R.; Galvão, C.; Costa, J.; Peterson, A.T. Geographic Distribution of Chagas Disease Vectors in Brazil Based on Ecological Niche Modeling. J. Trop. Med. 2012, 2012, 1–15. [Google Scholar] [CrossRef]
- Peretolchina, T.; Pavan, M.G.; Corrêa-Antônio, J.; Gurgel-Gonçalves, R.; Lima, M.M.; Monteiro, F.A. Phylogeography and demographic history of the Chagas disease vector Rhodnius nasutus (Hemiptera: Reduviidae) in the Brazilian Caatinga biome. PLoS Negl. Trop. Dis. 2018, 12, e0006731. [Google Scholar] [CrossRef]
- Ramos, L.J.; de Castro, G.V.S.; de Souza, J.L.; de Oliveira, J.; da Rosa, J.A.; Camargo, L.M.A.; da Cunha, R.M.; de Meneguetti, D.U.O. First report of Rhodnius neglectus (Hemiptera, Reduviidae, Triatominae) from the State of Acre, Brazil, and the Brazilian Western Amazon Region. Rev. Soc. Bras. Med. Trop. 2018, 51, 212–214. [Google Scholar] [CrossRef]
- Monteiro, F.A.; Weirauch, C.; Felix, M.; Lazoski, C.; Abad-Franch, F. Evolution, Systematics, and Biogeography of the Triatominae, Vectors of Chagas Disease. Adv. Parasitol. 2018, 99, 265–344. [Google Scholar]
- Carcavallo, R. Aspects of the epidemiology of Chagas disease in Venezuela and Argentina. American Trypanosomiasis Research. PAHO Sci. Publ. 1976, 318, 347–358. [Google Scholar]
- Dujardin, J.; Schofield, C.; Panzera, F. Les vecteurs de la maladie de Chagas. Brussels: Académie Royale des Sciences; Académie Royale des Sciences d’Outre-Mer: Brussels, Belgium, 2002; ISBN 90-75652-27-5. [Google Scholar]
- Lent, H.; Wygodzinsky, P. Revision of the Triatominae [Hemiptera, Reduviidae], and their significance as vectors of Chagas’ disease. Bull. Am. Mus. Nat. Hist. 1979, 163, 123–520. [Google Scholar]
- Ceccarelli, S.; Balsalobre, A.; Medone, P.; Cano, M.E.; Gurgel Gonçalves, R.; Feliciangeli, D.; Vezzani, D.; Wisnivesky-Colli, C.; Gorla, D.E.; Marti, G.A.; et al. DataTri, a database of American triatomine species occurrence. Sci. Data 2018, 5, 180071. [Google Scholar] [CrossRef]
- Abad-Franch, F.; Lima, M.M.; Sarquis, O.; Gurgel-Gonçalves, R.; Sánchez-Martín, M.; Calzada, J.; Saldaña, A.; Monteiro, F.A.; Palomeque, F.S.; Santos, W.S.; et al. On palms, bugs, and Chagas disease in the Americas. Acta Trop. 2015, 151, 126–141. [Google Scholar] [CrossRef] [PubMed]
- Oliveira, J.; Alevi, K.C.C.; Fonseca, E.O.L.; Souza, O.M.F.; Santos, C.G.S.; Azeredo-Oliveira, M.T.V.; da Rosa, J.A. New record and cytogenetic analysis of Psammolestes tertius Lent & Jurberg, 1965 (Hemiptera, Reduviidae, Triatominae) from Bahia State, Brazil. Genet. Mol. Res. 2016, 15, 1–6. [Google Scholar]
- Velásquez-Ortiz, N.; Hernández, C.; Herrera, G.; Cruz-Saavedra, L.; Higuera, A.; Arias-Giraldo, L.M.; Urbano, P.; Cuervo, A.; Teherán, A.; Ramírez, J.D. Trypanosoma cruzi infection, discrete typing units and feeding sources among Psammolestes arthuri (Reduviidae: Triatominae) collected in eastern Colombia. Parasit. Vectors 2019, 12, 157. [Google Scholar] [CrossRef] [PubMed]
- Galvão, C.; Carcavallo, R.; Rocha, D.D.S.; Jurberg, J. A checklist of the current valid species of the subfamily Triatominae Jeannel, 1919 (Hemiptera, Reduviidae) and their geographical distribution, with nomenclatural and taxonomic notes. Zootaxa 2003, 202, 1. [Google Scholar] [CrossRef]
- Abad-Franch, F.; Palomeque, F.S.; Aguilar, H.M.; Miles, M.A. Field ecology of sylvatic Rhodnius populations (Heteroptera, Triatominae): Risk factors for palm tree infestation in western Ecuador: Rhodnius and palm trees in Ecuador. Trop. Med. Int. Health 2005, 10, 1258–1266. [Google Scholar] [CrossRef]
- Arboleda, S.; Gorla, D.E.; Porcasi, X.; Saldaña, A.; Calzada, J.; Jaramillo-O., N. Development of a geographical distribution model of Rhodnius pallescens Barber, 1932 using environmental data recorded by remote sensing. Infect. Genet. Evol. 2009, 9, 441–448. [Google Scholar] [CrossRef]
- Abad-Franch, F.; Paucar, A.; Carpio, C.; Cuba, C.A.; Aguilar, H.M.; Miles, M.A. Biogeography of Triatominae (Hemiptera: Reduviidae) in Ecuador: Implications for the design of control strategies. Mem. Inst. Oswaldo Cruz 2001, 96, 611–620. [Google Scholar] [CrossRef]
- Arévalo, A.; Carranza, J.C.; Guhl, F.; Clavijo, J.A.; Vallejo, G.A. Comparación del ciclo de vida de Rhodnius colombiensis Moreno, Jurberg & Galvão, 1999 y Rhodnius prolixus Stal, 1872(Hemiptera, Reduviidae, Triatominae) en condiciones de laboratorio. Biomedica 2007, 27, 119. [Google Scholar]
- Moreno Mejia, J.; Galvao, C.; Jurberg, J. Rhodnius colombiensis sp N. da Colombia com quadros comparativos entre estruturas fálicas do gênero Rhodnius Stal, 1859. Entomologia y Vectores 1999, 6, 601–617. [Google Scholar]
- Guhl, F.; Aguilera, G.; Pinto, N.; Vergara, D. Actualización de la distribución geográfica y ecoepidemiología de la fauna de triatominos (Reduviidae: Triatominae) en Colombia. Biomedica 2007, 27, 143. [Google Scholar] [CrossRef]
- Cedillos, R.A.; Romero, J.E.; Sasagawa, E. Elimination of Rhodnius prolixus in El Salvador, Central America. Mem. Inst. Oswaldo Cruz 2012, 107, 1068–1069. [Google Scholar] [CrossRef] [PubMed][Green Version]
- Hashimoto, K.; Schofield, C.J. Elimination of Rhodnius prolixus in Central America. Parasites Vectors 2012, 5, 45. [Google Scholar] [CrossRef] [PubMed]
- Nakagawa, J.; Juárez, J.; Nakatsuji, K.; Akiyama, T.; Hernandez, G.; Macal, R.; Flores, C.; Ortiz, M.; Marroquín, L.; Bamba, T.; et al. Geographical characterization of the triatomine infestations in north-central Guatemala. Ann. Trop. Med. Parasitol. 2005, 99, 307–315. [Google Scholar] [CrossRef] [PubMed]
- Schofield, C.; Dujardin, J.-P. Theories on the Evolution of Rhodnius. Actu. Biol. 1999, 21, 183–197. [Google Scholar]
- Antonio-Campos, A.; Nicolás-Cruz, A.; Girón-Arias, J.I.; Rivas, N.; Alejandre-Aguilar, R. Presence of Rhodnius prolixus Stäl, 1859 (Hemiptera: Reduviidae) in Oaxaca, Mexico, ten years after the certification of its elimination. J. Vector Ecol. 2019, 44, 293–295. [Google Scholar] [CrossRef]
- Bérenger, J.-M.; Pluot-Sigwalt, D.; Pagès, F.; Blanchet, D.; Aznar, C. The triatominae species of French Guiana (Heteroptera: Reduviidae). Mem. Inst. Oswaldo Cruz 2009, 104, 1111–1116. [Google Scholar] [CrossRef]
- Gurgel-Gonçalves, R.; Abad-Franch, F.; Ferreira, J.B.C.; Santana, D.B.; Cuba, C.A.C. Is Rhodnius prolixus (Triatominae) invading houses in central Brazil? Acta Trop. 2008, 107, 90–98. [Google Scholar] [CrossRef]
- Hiwat, H. Triatominae species of Suriname (Heteroptera: Reduviidae) and their role as vectors of Chagas disease. Mem. Inst. Oswaldo Cruz 2014, 109, 452–458. [Google Scholar] [CrossRef]
- Monteiro, F.A.; Barrett, T.V.; Fitzpatrick, S.; Cordon-Rosales, C.; Feliciangeli, D.; Beard, C.B. Molecular phylogeography of the Amazonian Chagas disease vectors Rhodnius prolixus and R. robustus. Mol. Ecol. 2003, 12, 997–1006. [Google Scholar] [CrossRef]
- Pavan, M.G.; Monteiro, F.A. A multiplex PCR assay that separates Rhodnius prolixus from members of the Rhodnius robustus cryptic species complex (Hemiptera: Reduviidae). Trop. Med. Int. Health 2007, 12, 751–758. [Google Scholar] [CrossRef]
- Abad-Franch, F.; Pavan, M.G.; Jaramillo-O., N.; Palomeque, F.S.; Dale, C.; Chaverra, D.; Monteiro, F.A. Rhodnius barretti, a new species of Triatominae (Hemiptera: Reduviidae) from western Amazonia. Mem. Inst. Oswaldo Cruz 2013, 108, 92–99. [Google Scholar] [CrossRef] [PubMed]
- Carvalho, D.B.; Almeida, C.E.; Rocha, C.S.; Gardim, S.; Mendonça, V.J.; Ribeiro, A.R.; Alves, Z.C.P.V.T.; Ruellas, K.T.; Vedoveli, A.; da Rosa, J.A. A novel association between Rhodnius neglectus and the Livistona australis palm tree in an urban center foreshadowing the risk of Chagas disease transmission by vectorial invasions in Monte Alto City, São Paulo, Brazil. Acta Trop. 2014, 130, 35–38. [Google Scholar] [CrossRef] [PubMed]
- de Meneguetti, D.U.O.; Soares, E.B.; Campaner, M.; Camargo, L.M.A. First report of Rhodnius montenegrensis (Hemiptera: Reduviidae: Triatominae) infection by Trypanosoma rangeli. Rev. Soc. Bras. Med. Trop. 2014, 47, 374–376. [Google Scholar] [CrossRef] [PubMed]
- Souza, E.D.S.; Von Atzingen, N.C.B.; Furtado, M.B.; de Oliveira, J.; Nascimento, J.D.; Vendrami, D.P.; Gardim, S.; da Rosa, J.A. Description of Rhodnius marabaensis sp. n. (Hemiptera, Reduviidae, Triatominae) from Pará State, Brazil. Zookeys 2016, 45–62. [Google Scholar]
- Valente, V.; Valente, S.; Ru, C.; Rocha, D.; Galvão, C.; Jurberg, J. Considerações Sobre Uma Nova Espécie Do Gênero Rhodnius Stâl, Do Estado Do Pará, Brasil [Hemiptera, Reduviidae, Triatominae]. Entomología y Vectores 2001, 8, 65–80. [Google Scholar]
- da Rosa, J.A.; Justino, H.H.G.; Nascimento, J.D.; Mendonça, V.J.; Rocha, C.S.; de Carvalho, D.B.; Falcone, R.; de Azeredo-Oliveira, M.T.V.; Alevi, K.C.C.; de Oliveira, J. A new species of Rhodnius from Brazil (Hemiptera, Reduviidae, Triatominae). ZooKeys 2017, 675, 1–25. [Google Scholar] [CrossRef]
- Nascimento, J.D.; da Rosa, J.A.; Salgado-Roa, F.C.; Hernández, C.; Pardo-Diaz, C.; Alevi, K.C.C.; Ravazi, A.; de Oliveira, J.; de Azeredo Oliveira, M.T.V.; Salazar, C.; et al. Taxonomical over splitting in the Rhodnius prolixus (Insecta: Hemiptera: Reduviidae) clade: Are, R. taquarussuensis (da Rosa et al., 2017) and R. neglectus (Lent, 1954) the same species? PLoS ONE 2019, 14, e0211285. [Google Scholar] [CrossRef]
- Cazorla, D. Revision of the vectors of Chagas disease in Venezuela [Hemiptera-Heteroptera, Reduviidae, Triatominae]. Saber 2016, 28, 387–470. [Google Scholar]
- Matias, A.; de la Riva, J.; Martinez, E.; Torrez, M.; Dujardin, J.P. Domiciliation process of Rhodnius stali (Hemiptera: Reduviidae) in Alto Beni, La Paz, Bolivia. Trop. Med. Int. Health 2003, 8, 264–268. [Google Scholar] [CrossRef]
- Jurberg, J.; da Rocha, D.S.; Galvão, C. Rhodnius zeledoni sp. nov. afim de Rhodnius paraensis Sherlock, Guitton & Miles, 1977 (Hemiptera, Reduviidae, Triatominae). Biota Neotrop. 2009, 9, 123–128. [Google Scholar]
- Neiva, A.; Pinto, C. Estado actual dos conhecimentos sobre o gênero Rhodnius Stal, com a descrição de uma nova espécie. Brasil-Médico 1923, 37, 20–24. [Google Scholar]
- da Rosa, J.A.; Mendonça, V.J.; Gardim, S.; de Carvalho, D.B.; de Oliveira, J.; Nascimento, J.D.; Pinotti, H.; Pinto, M.C.; Cilense, M.; Galvão, C.; et al. Study of the external female genitalia of 14 Rhodnius species (Hemiptera, Reduviidae, Triatominae) using scanning electron microscopy. Parasit Vectors 2014, 7, 17. [Google Scholar] [CrossRef] [PubMed]
- Nascimento, J.D.; Ribeiro, A.R.; Almeida, L.A.; de Oliveira, J.; Mendonça, V.J.; Cilense, M.; da Rosa, J.A. Morphology of the spermathecae of twelve species of Triatominae (Hemiptera, Reduviidae) vectors of Chagas disease. Acta Trop. 2017, 176, 440–445. [Google Scholar] [CrossRef] [PubMed][Green Version]
- dos Rodrigues, J.M.S.; da Rosa, J.A.; Moreira, F.F.F.; Galvão, C. Morphology of the terminal abdominal segments in females of Triatominae (Insecta: Hemiptera: Reduviidae). Acta Trop. 2018, 185, 86–97. [Google Scholar] [CrossRef] [PubMed]
- Soto-Vivas, A.; Liria, J.; Luna, E. Geometric morphometrics and phylogeny in Rhodniini (Hemiptera, Reduviidae) of Venezuela. Acta Zool. Mex. 2011, 27, 87–102. [Google Scholar]
- Ravazi, A.; Oliveira, J.; Rosa, J.A.; Azeredo-Oliveira, M.T.V.; Alevi, K.C.C. Spermiotaxonomy of the tribe Rhodniini (Hemiptera, Triatominae). Genet. Mol. Res. 2016, 15. [Google Scholar] [CrossRef] [PubMed]
- Monteiro, F.A.; Wesson, D.M.; Dotson, E.M.; Schofield, C.J.; Beard, C.B. Phylogeny and molecular taxonomy of the Rhodniini derived from mitochondrial and nuclear DNA sequences. Am. J. Trop. Med. Hyg. 2000, 62, 460–465. [Google Scholar] [CrossRef]
- Monteiro, F.A.; Lazoski, C.; Noireau, F.; Solé-Cava, A.M. Allozyme relationships among ten species of Rhodniini, showing paraphyly of Rhodnius including Psammolestes. Med. Vet. Entomol. 2002, 16, 83–90. [Google Scholar] [CrossRef]
- Dias, F.B.S.; de Paula, A.S.; Belisário, C.J.; Lorenzo, M.G.; Bezerra, C.M.; Harry, M.; Diotaiuti, L. Influence of the palm tree species on the variability of Rhodnius nasutus Stål, 1859 (Hemiptera, Reduviidae, Triatominae). Infect. Genet. Evol. 2011, 11, 869–877. [Google Scholar] [CrossRef]
- Dias, F.B.S.; Jaramillo-O., N.; Diotaiuti, L. Description and characterization of the melanic morphotype of Rhodnius nasutus Stål, 1859 (Hemiptera: Reduviidae: Triatominae). Rev. Soc. Bras. Med. Trop. 2014, 47, 637–641. [Google Scholar] [CrossRef]
- Jurberg, J.; Rodrigues, J.M.S.; Moreira, F.F.F.; Dale, C.; Cordeiro, I.R.S.; Valdir, D.L., Jr.; Galvão, C.; Rocha, D.S. Atlas Iconográfico Dos Triatomíneos Do Brasil (Vetores Da Doença De Chagas); Instituto Oswaldo Cruz: Rio de Janeiro, Brasil, 2014. [Google Scholar]
- Bérenger, J.; Pluot-Sigwalt, D. Rhodnius amazonicus Almeida, Santos & Sposina, 1973, bona species, close to R. pictipes Stål, 1872 [Heteroptera, Reduviidae, Triatominae]. Mem. Inst. Oswaldo Cruz 2002, 97, 73–77. [Google Scholar] [PubMed]
- Catalá, S.; Schofield, C. Antennal sensilla of Rhodnius: Antennal Sensilla of Rhodnius. J. Morphol. 1994, 219, 193–203. [Google Scholar] [CrossRef] [PubMed]
- Panzera, F.; Pérez, R.; Hornos, S.; Panzera, Y.; Cestau, R.; Delgado, V.; Nicolini, P. Chromosome numbers in the Triatominae (Hemiptera-Reduviidae): A review. Mem. Inst. Oswaldo Cruz 1996, 91, 515–518. [Google Scholar] [CrossRef] [PubMed][Green Version]
- Panzera, F.; Pérez, R.; Panzera, Y.; Ferrandis, I.; Ferreiro, M.J.; Calleros, L. Cytogenetics and genome evolution in the subfamily Triatominae (Hemiptera, Reduviidae). Cytogenet. Genome Res. 2010, 128, 77–87. [Google Scholar] [CrossRef]
- Genetics and Evolution of Infectious Diseases, 2nd ed.; Tibayrenc, M., Ed.; Elsevier: Amsterdam, The Netherlands, 2017; ISBN 978-0-12-799942-5. [Google Scholar]
- Alevi, K.C.C.; Ravazi, A.; Mendonça, V.J.; Rosa, J.A.; Azeredo-Oliveira, M.T.V. Karyotype of Rhodnius montenegrensis (Hemiptera, Triatominae). Genet. Mol. Res. 2015, 14, 222–226. [Google Scholar] [CrossRef]
- Alevi, K.C.C.; da Costa Castro, N.F.; Lima, A.C.C.; Ravazi, A.; Morielle-Souza, A.; de Oliveira, J.; da Rosa, J.A.; de Azeredo Oliveira, M.T.V. Nucleolar persistence during spermatogenesis of the genus Rhodnius (Hemiptera, Triatominae). Cell. Biol. Int. 2014, 38, 977–980. [Google Scholar] [CrossRef]
- Madeira, F.F.; Borsatto, K.C.; Lima, A.C.C.; Ravazi, A.; de Oliveira, J.; da Rosa, J.A.; de Azeredo-Oliveira, M.T.V.; Alevi, K.C.C. Nucleolar Persistence: Peculiar Characteristic of Spermatogenesis of the Vectors of Chagas Disease (Hemiptera, Triatominae). Am. J. Trop. Med. Hyg. 2016, 95, 1118–1120. [Google Scholar] [CrossRef]
- Gómez-Palacio, A.; Jaramillo-O., N.; Caro-Riaño, H.; Diaz, S.; Monteiro, F.A.; Pérez, R.; Panzera, F.; Triana, O. Morphometric and molecular evidence of intraspecific biogeographical differentiation of Rhodnius pallescens (Hemiptera: Reduviidae: Rhodniini) from Colombia and Panama. Infect. Genet. Evol. 2012, 12, 1975–1983. [Google Scholar] [CrossRef]
- Panzera, F.; Ferrandis, I.; Ramsey, J.; Salazar-Schettino, P.M.; Cabrera, M.; Monroy, C.; Bargues, M.D.; Mas-Coma, S.; O’Connor, J.E.; Angulo, V.M.; et al. Genome size determination in chagas disease transmitting bugs (hemiptera-triatominae) by flow cytometry. Am. J. Trop. Med. Hyg. 2007, 76, 516–521. [Google Scholar] [CrossRef]
- Pérez, R.; Panzera, F.; Page, J.; Suja, J.A.; Rufas, J.S. Meiotic behaviour of holocentric chromosomes: Orientation and segregation of autosomes in Triatoma infestans (Heteroptera). Chromosome Res. 1997, 5, 47–56. [Google Scholar] [CrossRef]
- Panzera, Y.; Pita, S.; Ferreiro, M.J.; Ferrandis, I.; Lages, C.; Pérez, R.; Silva, A.E.; Guerra, M.; Panzera, F. High dynamics of rDNA cluster location in kissing bug holocentric chromosomes (Triatominae, Heteroptera). Cytogenet. Genome Res. 2012, 138, 56–67. [Google Scholar] [CrossRef] [PubMed]
- Pita, S.; Panzera, F.; Ferrandis, I.; Galvao, C.; Gomez-Palacio, A.; Panzera, Y. Chromosomal divergence and evolutionary inferences in Rhodniini based on the chromosomal location of ribosomal genes. Mem. Inst. Oswaldo Cruz 2013, 108, 376–382. [Google Scholar] [CrossRef]
- Panzera, F.; Dujardin, J.P.; Nicolini, P.; Caraccio, M.N.; Rose, V.; Tellez, T.; Bermúdez, H.; Bargues, M.D.; Mas-Coma, S.; O’Connor, J.E.; et al. Genomic changes of Chagas disease vector, South America. Emerg. Infect. Dis. 2004, 10, 438–446. [Google Scholar] [CrossRef] [PubMed]
- Pérez, R.; Hernández, M.; Quintero, O.; Scvortzoff, E.; Canale, D.; Méndez, L.; Cohanoff, C.; Martino, M.; Panzera, F. Cytogenetic analysis of experimental hybrids in species of Triatominae (Hemiptera-Reduviidae). Genetica 2005, 125, 261–270. [Google Scholar] [CrossRef] [PubMed]
- Oliveira, J.; Alevi, K.C.C.; Ravazi, A.; Herrera, H.M.; Santos, F.M.; de Azeredo-Oliveira, M.T.V.; da Rosa, J.A. New Evidence of the Monophyletic Relationship of the Genus Psammolestes Bergroth, 1911 (Hemiptera, Reduviidae, Triatominae). Am. J. Trop. Med. Hyg. 2018, 99, 1485–1488. [Google Scholar] [CrossRef] [PubMed]
- Ravazi, A.; Alevi, K.C.C.; Oliveira, J.; Rosa, J.A.; Azeredo-Oliveira, M.T.V. Cytogenetic analysis in different populations of Rhodnius prolixus and R. nasutus from different countries of South America. Braz. J. Biol. 2018, 78, 183–185. [Google Scholar] [CrossRef] [PubMed]
- Chavez, T.; Moreno, J.; Dujardin, J.P. Isoenzyme electrophoresis of Rhodnius species: A phenetic approach to relationships within the genus. Ann. Trop. Med. Parasitol. 1999, 93, 299–307. [Google Scholar] [CrossRef] [PubMed]
- Lopez, G.; Moreno, J. Genetic variability and differentiation between populations of Rhodnius prolixus and R. pallescens, vectors of Chagas’ Disease in Colombia. Mem. Inst. Oswaldo Cruz 1995, 90, 353–357. [Google Scholar] [CrossRef]
- Dujardin, J.P.; Chavez, T.; Moreno, J.M.; Machane, M.; Noireau, F.; Schofield, C.J. Comparison of isoenzyme electrophoresis and morphometric analysis for phylogenetic reconstruction of the Rhodniini (Hemiptera: Reduviidae: Triatominae). J. Med. Entomol. 1999, 36, 653–659. [Google Scholar] [CrossRef]
- Soares, R.P.; Sant’Anna, M.R.; Gontijo, N.F.; Romanha, A.J.; Diotaiuti, L.; Pereira, M.H. Identification of morphologically similar Rhodnius species (Hemiptera: Reduviidae: Triatominae) by electrophoresis of salivary heme proteins. Am. J. Trop. Med. Hyg. 2000, 62, 157–161. [Google Scholar] [CrossRef]
- Harry, M. Isozymic data question the specific status of some blood-sucking bugs of the genus Rhodnius, vectors of Chagas disease. Trans. R. Soc. Trop. Med. Hyg. 1993, 87, 492. [Google Scholar] [CrossRef]
- Solano, P.; Dujardin, J.; Schofield, C.; Romana, C.; Tibayrenc, M. Isoenzymes as a tool for the identification of Rhodnius species [Hemiptera:Reduviidae:Triatominae]. Res. Rev. Parasitol. 1996, 41–47. [Google Scholar]
- Garcia, A.L.; Carrasco, H.J.; Schofield, C.J.; Stothard, J.R.; Frame, I.A.; Valente, S.A.; Miles, M.A. Random amplification of polymorphic DNA as a tool for taxonomic studies of triatomine bugs (Hemiptera: Reduviidae). J. Med. Entomol. 1998, 35, 38–45. [Google Scholar] [CrossRef] [PubMed]
- Dujardin, J.P.; Muñoz, M.; Chavez, T.; Ponce, C.; Moreno, J.; Schofield, C.J. The origin of Rhodnius prolixus in Central America. Med. Vet. Entomol. 1998, 12, 113–115. [Google Scholar] [CrossRef]
- Jaramillo, C.; Montaña, M.F.; Castro, L.R.; Vallejo, G.A.; Guhl, F. Differentiation and genetic analysis of Rhodnius prolixus and Rhodnius colombiensis by rDNA and RAPD amplification. Mem. Inst. Oswaldo Cruz 2001, 96, 1043–1048. [Google Scholar] [CrossRef][Green Version]
- Soares, R.P.P.; Barbosa, S.E.; Borges, E.C.; Melo Júnior, T.A.; Romanha, A.J.; Dujardin, J.P.; Schofield, C.J.; Diotaiuti, L. Genetic Studies of Psammolestes tertius (Hemiptera: Reduviidae: Triatominae) Using Male Genital Morphology, Morphometry, Isoenzymes, and Random Amplified Polymorphic DNA. Biochem. Genet. 2001, 39, 1–13. [Google Scholar] [CrossRef]
- Harry, M.; Roose, C.L.; Vautrin, D.; Noireau, F.; Romaña, C.A.; Solignac, M. Microsatellite markers from the Chagas disease vector, Rhodnius prolixus (Hemiptera, Reduviidae), and their applicability to Rhodnius species. Infect. Genet. Evol. 2008, 8, 381–385. [Google Scholar] [CrossRef]
- Gómez-Sucerquia, L.J.; Triana-Chávez, O.; Jaramillo-Ocampo, N. Quantification of the genetic change in the transition of Rhodnius pallescens Barber, 1932 (Hemiptera: Reduviidae) from field to laboratory. Mem. Inst. Oswaldo Cruz 2009, 104, 871–877. [Google Scholar] [CrossRef]
- Villacís, A.G.; Marcet, P.L.; Yumiseva, C.A.; Dotson, E.M.; Tibayrenc, M.; Brenière, S.F.; Grijalva, M.J. Pioneer study of population genetics of Rhodnius ecuadoriensis (Hemiptera: Reduviidae) from the central coastand southern Andean regions of Ecuador. Infect. Genet. Evol. 2017, 53, 116–127. [Google Scholar] [CrossRef]
- Bargues, M.D.; Marcilla, A.; Dujardin, J.P.; Mas-Coma, S. Triatomine vectors of Trypanosoma cruzi: A molecular perspective based on nuclear ribosomal DNA markers. Trans. R. Soc. Trop. Med. Hyg. 2002, 96 (Suppl. S1), S159–S164. [Google Scholar] [CrossRef]
- de Paula, A.S.; Diotaiuti, L.; Schofield, C.J. Testing the sister-group relationship of the Rhodniini and Triatomini (Insecta: Hemiptera: Reduviidae: Triatominae). Mol. Phylogenet. Evol. 2005, 35, 712–718. [Google Scholar] [CrossRef] [PubMed]
- Díaz, S.; Triana-Chávez, O.; Gómez-Palacio, A. The nuclear elongation factor-1α gene: A promising marker for phylogenetic studies of Triatominae (Hemiptera: Reduviidae). Infect. Genet. Evol. 2016, 43, 274–280. [Google Scholar] [CrossRef] [PubMed]
- Hypsa, V.; Tietz, D.F.; Zrzavý, J.; Rego, R.O.M.; Galvao, C.; Jurberg, J. Phylogeny and biogeography of Triatominae (Hemiptera: Reduviidae): Molecular evidence of a New World origin of the Asiatic clade. Mol. Phylogenet. Evol. 2002, 23, 447–457. [Google Scholar] [CrossRef]
- Lyman, D.F.; Monteiro, F.A.; Escalante, A.A.; Cordon-Rosales, C.; Wesson, D.M.; Dujardin, J.P.; Beard, C.B. Mitochondrial DNA sequence variation among triatomine vectors of Chagas’ disease. Am. J. Trop. Med. Hyg. 1999, 60, 377–386. [Google Scholar] [CrossRef] [PubMed][Green Version]
- Stothard, J.R.; Yamamoto, Y.; Cherchi, A.; Garcia, A.L.; Valente, S.A.S.; Schofield, C.J.; Miles, M.A. A preliminary survey of mitochondrial sequence variation in Triatominae (Hemiptera: Reduviidae) using polymerase chain reaction-based single strand conformational polymorphism (SSCP) analysis and direct sequencing. Bull. Entomol. Res. 1998, 88, 553–560. [Google Scholar] [CrossRef]
- Hwang, W.S.; Weirauch, C. Evolutionary history of assassin bugs (insecta: Hemiptera: Reduviidae): Insights from divergence dating and ancestral state reconstruction. PLoS ONE 2012, 7, e45523. [Google Scholar] [CrossRef] [PubMed]
- Justi, S.; Russo, C.A.M.; Mallet, J.; Obara, M.; Galvão, C. Molecular phylogeny of Triatomini (Hemiptera: Reduviidae: Triatominae). Parasit. Vectors 2014, 7, 149. [Google Scholar] [CrossRef]
- Justi, S.A.; Galvão, C.; Schrago, C.G. Geological Changes of the Americas and their Influence on the Diversification of the Neotropical Kissing Bugs (Hemiptera: Reduviidae: Triatominae). PLoS Negl. Trop. Dis. 2016, 10, e0004527. [Google Scholar] [CrossRef]
- Patterson, J.S.; Gaunt, M.W. Phylogenetic multi-locus codon models and molecular clocks reveal the monophyly of haematophagous reduviid bugs and their evolution at the formation of South America. Mol. Phyl. Evol. 2010, 56, 608–621. [Google Scholar] [CrossRef]
- Weirauch, C.; Munro, J.B. Molecular phylogeny of the assassin bugs (Hemiptera: Reduviidae), based on mitochondrial and nuclear ribosomal genes. Mol. Phyl. Evol. 2009, 53, 287–299. [Google Scholar] [CrossRef]
- Zhang, J.; Gordon, E.R.L.; Forthman, M.; Hwang, W.S.; Walden, K.; Swanson, D.R.; Johnson, K.P.; Meier, R.; Weirauch, C. Evolution of the assassin’s arms: Insights from a phylogeny of combined transcriptomic and ribosomal DNA data (Heteroptera: Reduvioidea). Sci. Rep. 2016, 6, 22177. [Google Scholar] [CrossRef] [PubMed]
- Márquez, E.; Jaramillo-O., N.; Gómez-Palacio, A.; Dujardin, J.-P. Morphometric and molecular differentiation of a Rhodnius robustus-like form from R. robustus Larousse, 1927 and R. prolixus Stal, 1859 (Hemiptera, Reduviidae). Acta Trop. 2011, 120, 103–109. [Google Scholar] [CrossRef] [PubMed]
- de Paula, A.S.; Diotaiuti, L.; Galvão, C. Systematics and biogeography of Rhodniini (Reduvioidea: Reduviidae: Triatominae) based on 16S mitochondrial rDNA sequences. J. Biogeogr. 2007, 34, 699–712. [Google Scholar] [CrossRef]
- Maia Da Silva, F.; Junqueira, A.C.V.; Campaner, M.; Rodrigues, A.C.; Crisante, G.; Ramirez, L.E.; Caballero, Z.C.E.; Monteiro, F.A.; Coura, J.R.; Añez, N.; et al. Comparative phylogeography of Trypanosoma rangeli and Rhodnius (Hemiptera: Reduviidae) supports a long coexistence of parasite lineages and their sympatric vectors. Mol. Ecol. 2007, 16, 3361–3373. [Google Scholar] [CrossRef]
- Wiens, J.J.; Tiu, J. Highly incomplete taxa can rescue phylogenetic analyses from the negative impacts of limited taxon sampling. PLoS ONE 2012, 7, e42925. [Google Scholar] [CrossRef]
- Díaz, S.; Panzera, F.; Jaramillo-O., N.; Pérez, R.; Fernández, R.; Vallejo, G.; Saldaña, A.; Calzada, J.E.; Triana, O.; Gómez-Palacio, A. Genetic, Cytogenetic and Morphological Trends in the Evolution of the Rhodnius (Triatominae: Rhodniini) Trans-Andean Group. PLoS ONE 2014, 9, e87493. [Google Scholar] [CrossRef]
- Abad-Franch, F.; Monteiro, F.A. Biogeography and evolution of Amazonian triatomines (Heteroptera: Reduviidae): Implications for Chagas disease surveillance in humid forest ecoregions. Mem. Inst. Oswaldo Cruz 2007, 102 (Suppl. S1), S57–S70. [Google Scholar] [CrossRef]
- Pavan, M.G.; Mesquita, R.D.; Lawrence, G.G.; Lazoski, C.; Dotson, E.M.; Abubucker, S.; Mitreva, M.; Randall-Maher, J.; Monteiro, F.A. A nuclear single-nucleotide polymorphism (SNP) potentially useful for the separation of Rhodnius prolixus from members of the Rhodnius robustus cryptic species complex (Hemiptera: Reduviidae). Infect. Genet. Evol. 2013, 14, 426–433. [Google Scholar] [CrossRef]
- Barret, T. Species interfertility and crossing experiments in triatomine systematics. In Proceedings of the International Workshop on Population Genetics and Control of Triatominae, Santo Domingo de los Colorados, Ecuador, 24–28 September 1995; pp. 72–77. [Google Scholar]
- Monteiro, F.A.; Escalante, A.A.; Beard, C.B. Molecular tools and triatomine systematics: A public health perspective. Trends Parasitol. 2001, 17, 344–347. [Google Scholar] [CrossRef]
- Da Rosa, J.; Solano, C.; Gardim, S.; Pinto, M.; Mendoca, V.; Rente, J. Description of Rhodnius montenegrensis n. sp. [Hemiptera: Reduviidae: Triatominae] from the state of Rondônia, Brazil. Zootaxa 2012, 3478, 62–76. [Google Scholar] [CrossRef]
- Mesquita, R.D.; Vionette-Amaral, R.J.; Lowenberger, C.; Rivera-Pomar, R.; Monteiro, F.A.; Minx, P.; Spieth, J.; Carvalho, A.B.; Panzera, F.; Lawson, D.; et al. Genome of Rhodnius prolixus, an insect vector of Chagas disease, reveals unique adaptations to hematophagy and parasite infection. Proc. Natl. Acad. Sci. USA 2015, 112, 14936–14941. [Google Scholar] [CrossRef] [PubMed]
- Pita, S.; Mora, P.; Vela, J.; Palomeque, T.; Sánchez, A.; Panzera, F.; Lorite, P. Comparative Analysis of Repetitive DNA between the Main Vectors of Chagas Disease: Triatoma infestans and Rhodnius prolixus. Int. J. Mol. Sci. 2018, 19, 1277. [Google Scholar] [CrossRef] [PubMed]
- Zhao, Y.; Jiang, M.; Wu, Y.; Song, F.; Cai, W.; Li, H. Mitochondrial genomes of three kissing bugs (Reduviidae: Triatominae) and their phylogenetic implications. Int. J. Biol. Macromol. 2019, 134, 36–42. [Google Scholar] [CrossRef] [PubMed]
- Medeiros, M.N.; Logullo, R.; Ramos, I.B.; Sorgine, M.H.F.; Paiva-Silva, G.O.; Mesquita, R.D.; Machado, E.A.; Coutinho, M.A.; Masuda, H.; Capurro, M.L.; et al. Transcriptome and gene expression profile of ovarian follicle tissue of the triatomine bug Rhodnius prolixus. Insect Biochem. Mol. Biol. 2011, 41, 823–831. [Google Scholar] [CrossRef]
- Ribeiro, J.M.C.; Genta, F.A.; Sorgine, M.H.F.; Logullo, R.; Mesquita, R.D.; Paiva-Silva, G.O.; Majerowicz, D.; Medeiros, M.; Koerich, L.; Terra, W.R.; et al. An insight into the transcriptome of the digestive tract of the bloodsucking bug, Rhodnius prolixus. PLoS Negl. Trop. Dis. 2014, 8, e2594. [Google Scholar] [CrossRef]
- Latorre-Estivalis, J.M.; Robertson, H.M.; Walden, K.K.O.; Ruiz, J.; Gonçalves, L.O.; Guarneri, A.A.; Lorenzo, M.G. The molecular sensory machinery of a Chagas disease vector: Expression changes through imaginal moult and sexually dimorphic features. Sci. Rep. 2017, 7, 40049. [Google Scholar] [CrossRef]
- Traverso, L.; Lavore, A.; Sierra, I.; Palacio, V.; Martinez-Barnetche, J.; Latorre-Estivalis, J.M.; Mougabure-Cueto, G.; Francini, F.; Lorenzo, M.G.; Rodríguez, M.H.; et al. Comparative and functional triatomine genomics reveals reductions and expansions in insecticide resistance-related gene families. PLoS Negl. Trop. Dis. 2017, 11, e0005313. [Google Scholar] [CrossRef]
- de Carvalho, D.B.; Congrains, C.; Chahad-Ehlers, S.; Pinotti, H.; de Brito, R.A.; da Rosa, J.A. Differential transcriptome analysis supports Rhodnius montenegrensis and Rhodnius robustus (Hemiptera, Reduviidae, Triatominae) as distinct species. PLoS ONE 2017, 12, e0174997. [Google Scholar] [CrossRef]
- Castro, M.R.J.; Goubert, C.; Monteiro, F.A.; Vieira, C.; Carareto, C.M.A. Homology-Free Detection of Transposable Elements Unveils Their Dynamics in Three Ecologically Distinct Rhodnius Species. Genes 2020, 11, 170. [Google Scholar] [CrossRef]
- Dos Santos Souza, É.; Fernandes, R.P.; Guedes, W.N.; Dos Santos, F.N.; Eberlin, M.N.; Lopes, N.P.; Padovani, V.D.; da Rosa, J.A. Rhodnius spp. are differentiated based on the peptide/protein profile by matrix-assisted laser desorption/ionization mass spectrometry and chemometric tools. Anal. Bioanal. Chem. 2020, 412, 1431–1439. [Google Scholar] [CrossRef]
- Dayrat, B. Towards integrative taxonomy. Biol. J. Linn. Soc. 2005, 85, 407–415. [Google Scholar] [CrossRef]
- Weirauch, C. Cladistic analysis of Reduviidae (Heteroptera: Cimicomorpha) based on morphological characters. Syst. Entomol. 2008, 33, 229–274. [Google Scholar] [CrossRef]
- Perlowagora-Szumlewicz, A. Induction of male sterility through manipulation of genetic mechanisms present in vector species of Chagas disease. (Remarks on integrating sterile-male release with insecticidal control measures against vectors of Chagas disease). Rev. Inst. Med. Trop. Sao Paulo 1972, 14, 360–371. [Google Scholar] [PubMed]
- Mas-Coma, S.; Bargues, M.D. Populations, hybrids and the systematic concepts of species and subspecies in Chagas disease triatomine vectors inferred from nuclear ribosomal and mitochondrial DNA. Acta Trop. 2009, 110, 112–136. [Google Scholar] [CrossRef] [PubMed]
- Herrando-Moraira, S.; Calleja, J.A.; Galbany-Casals, M.; Garcia-Jacas, N.; Liu, J.-Q.; López-Alvarado, J.; López-Pujol, J.; Mandel, J.R.; Massó, S.; Montes-Moreno, N.; et al. Nuclear and plastid DNA phylogeny of tribe Cardueae (Compositae) with Hyb-Seq data: A new subtribal classification and a temporal diversification framework. Mol. Phyl. Evol. 2019, 137, 313–332. [Google Scholar] [CrossRef]
- Johnson, K.P.; Dietrich, C.H.; Friedrich, F.; Beutel, R.G.; Wipfler, B.; Peters, R.S.; Allen, J.M.; Petersen, M.; Donath, A.; Walden, K.K.O.; et al. Phylogenomics and the evolution of hemipteroid insects. Proc. Natl. Acad. Sci. USA 2018, 115, 12775–12780. [Google Scholar] [CrossRef]






| Genus | Group | Species |
|---|---|---|
| Rhodnius | pictipes | R. amazonicus, R. brethesi, R. paraensis, R. pictipes, R. stali, R. zeledoni |
| pallescens | R. colombiensis, R. ecuadoriensis, R. pallescens | |
| prolixus | R. barretti, R. dalessandroi, R. domesticus, R. milesi, R. marabaensis, R. montenegrensis, R. nasutus, R. neglectus, R. neivai, R. prolixus, R. robustus, R. taquarussuensis * | |
| Psammolestes | P. arthuri, P. coreodes, P. tertius |
| Grouping | Nuclear Marker | Mitochondrial Marker | Taxa | Reconstruction Method | Reference |
|---|---|---|---|---|---|
| pictipes + pallescens | 16S | 4 | MP | Stothard et al., 1998 | |
| 16S, Cyt b | 8 | NJ | Lyman et al., 1999 | ||
| 16S, Cyt b | 15 | Schofield and Dujardin, 1999 *± | |||
| 28S | 16S, Cyt b | 13 | MP, NJ | Monteiro et al., 2000 | |
| Cyt b | 18 | NJ | Monteiro et al., 2018 ± | ||
| 28S | Cyt b | 9 | NJ | Marquez et al., 2011 | |
| Cyt b | 12 | MP | Maia da Silva et al., 2007 | ||
| Cyt b | 5 | ML, BI | Da Rosa et al., 2012 | ||
| pictipes + prolixus | 16S, 12S | 14 | MP, NJ | Hypsa et al., 2002 | |
| 16S | 14 | MP, ML | De Paula et al., 2007 ± | ||
| 16S | 14 | MP, ML | De Paula et al., 2005 | ||
| 18S, 28S | 16S, Cyt b, COI, COII | 10 | ML, BI | Justi et al., 2014 | |
| 18S, 28S, Wg | 16S | 11 | ML, BI | Justi et al., 2016 |
© 2020 by the authors. Licensee MDPI, Basel, Switzerland. This article is an open access article distributed under the terms and conditions of the Creative Commons Attribution (CC BY) license (http://creativecommons.org/licenses/by/4.0/).
Share and Cite
Hernández, C.; Aristeu da Rosa, J.; Vallejo, G.A.; Guhl, F.; Ramírez, J.D. Taxonomy, Evolution, and Biogeography of the Rhodniini Tribe (Hemiptera: Reduviidae). Diversity 2020, 12, 97. https://doi.org/10.3390/d12030097
Hernández C, Aristeu da Rosa J, Vallejo GA, Guhl F, Ramírez JD. Taxonomy, Evolution, and Biogeography of the Rhodniini Tribe (Hemiptera: Reduviidae). Diversity. 2020; 12(3):97. https://doi.org/10.3390/d12030097
Chicago/Turabian StyleHernández, Carolina, João Aristeu da Rosa, Gustavo A. Vallejo, Felipe Guhl, and Juan David Ramírez. 2020. "Taxonomy, Evolution, and Biogeography of the Rhodniini Tribe (Hemiptera: Reduviidae)" Diversity 12, no. 3: 97. https://doi.org/10.3390/d12030097
APA StyleHernández, C., Aristeu da Rosa, J., Vallejo, G. A., Guhl, F., & Ramírez, J. D. (2020). Taxonomy, Evolution, and Biogeography of the Rhodniini Tribe (Hemiptera: Reduviidae). Diversity, 12(3), 97. https://doi.org/10.3390/d12030097

