Exploring the Peanut Viromes Across 15 Cultivars in Korea
Abstract
1. Introduction
2. Results
2.1. Collection of Leaf Samples and Observation of Viral Disease Symptoms in 15 Peanut Cultivars
2.2. Identification of Viral Contigs from 15 Different Peanut Cultivars
2.3. Viral Abundance Assessment Using Viral Reads and FPKM Values
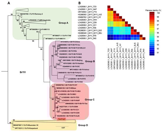
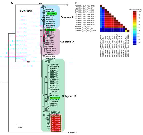
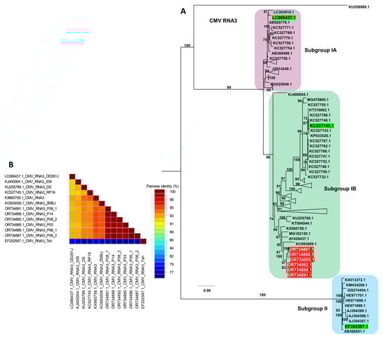
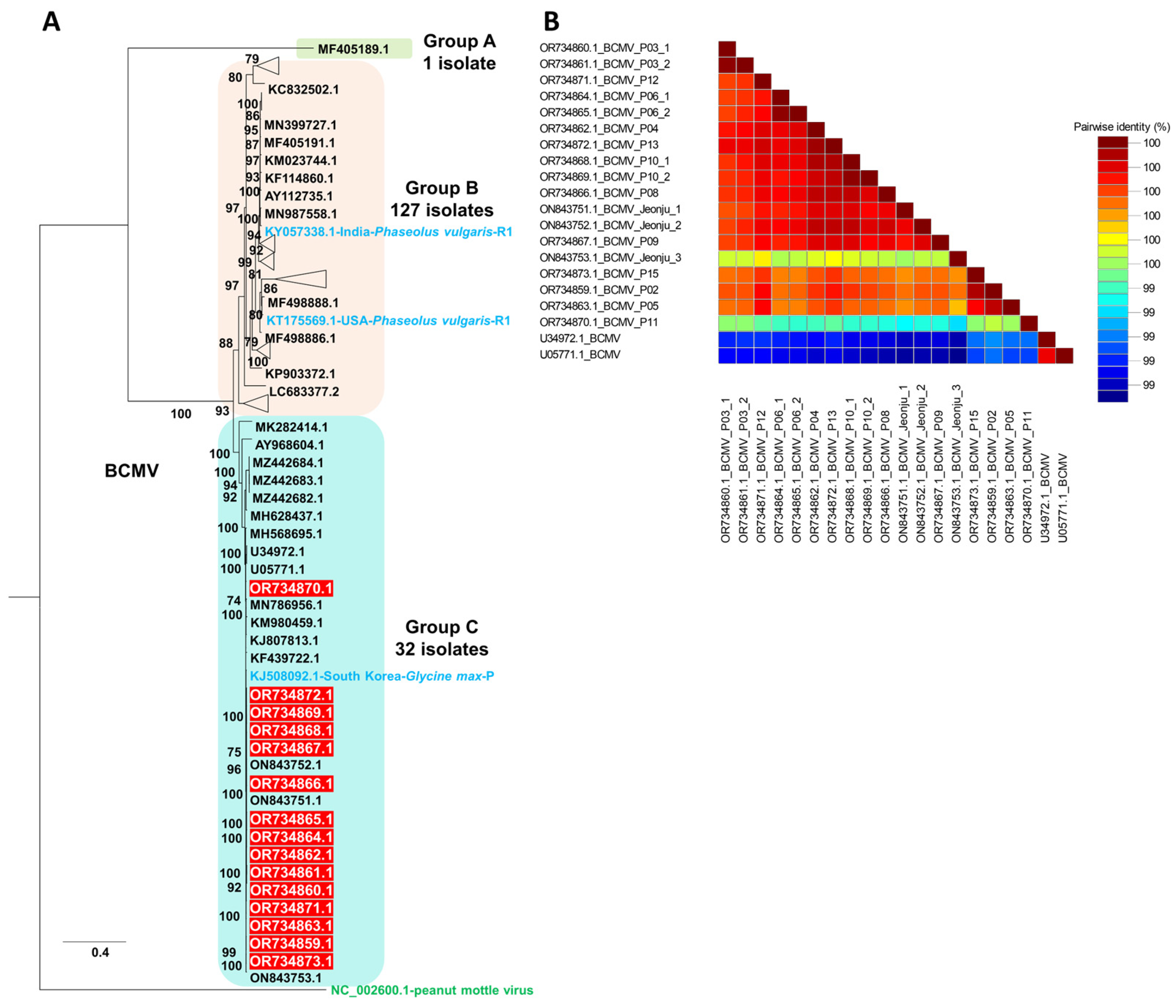
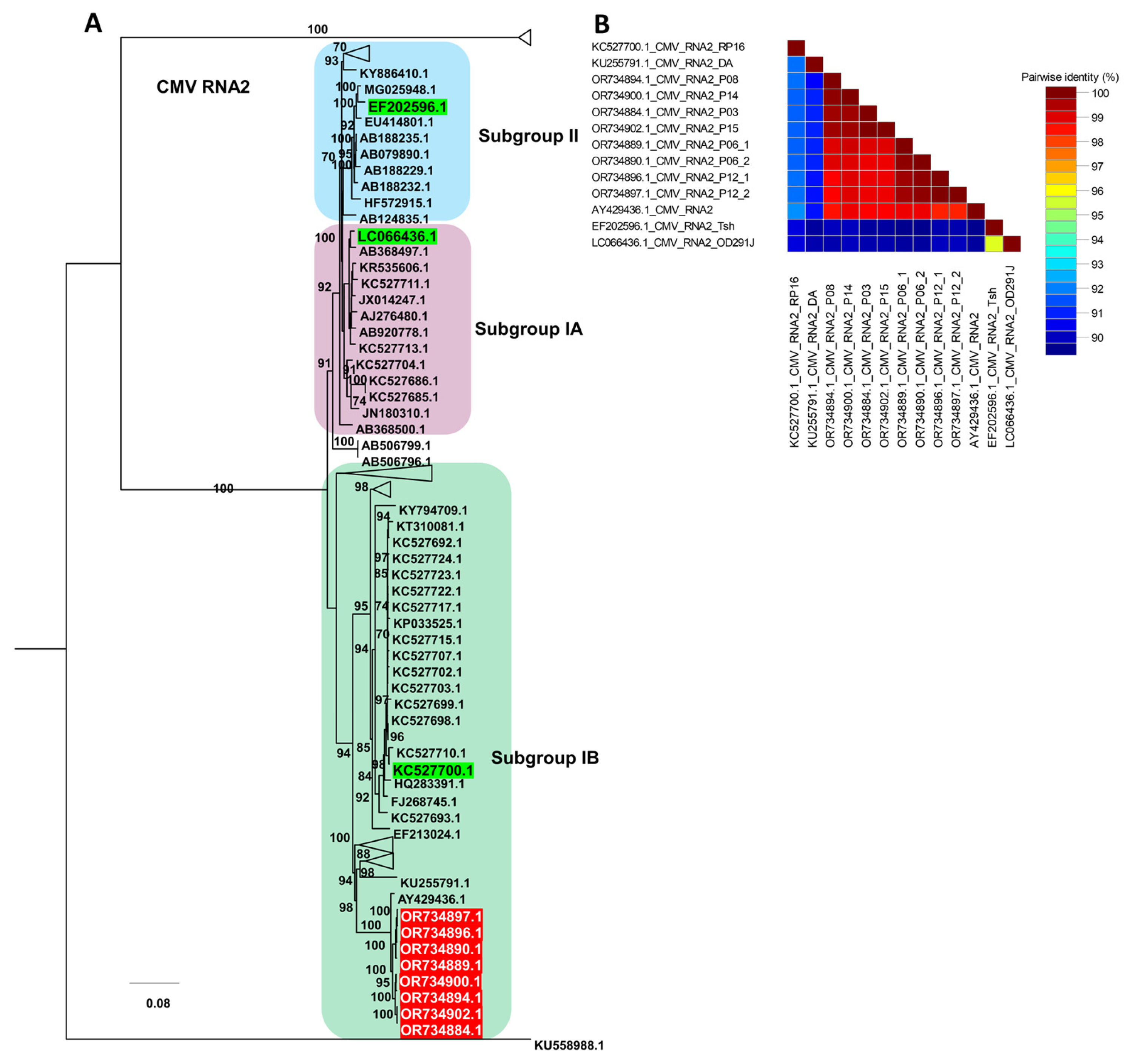
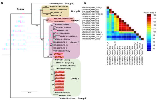
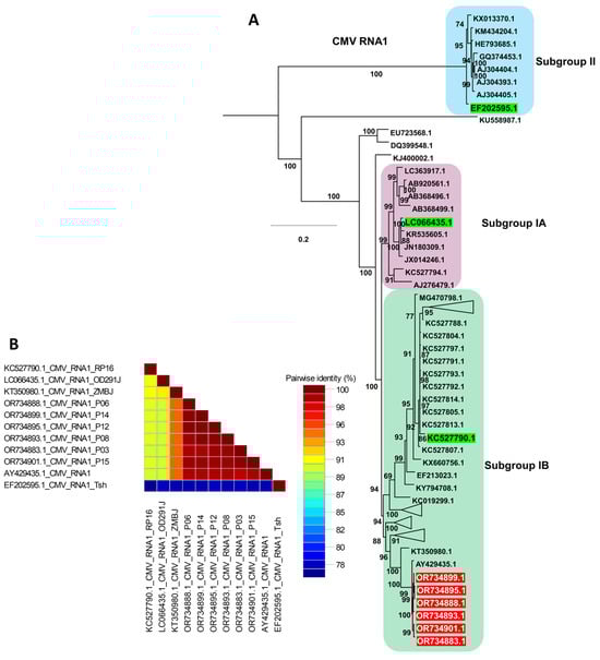
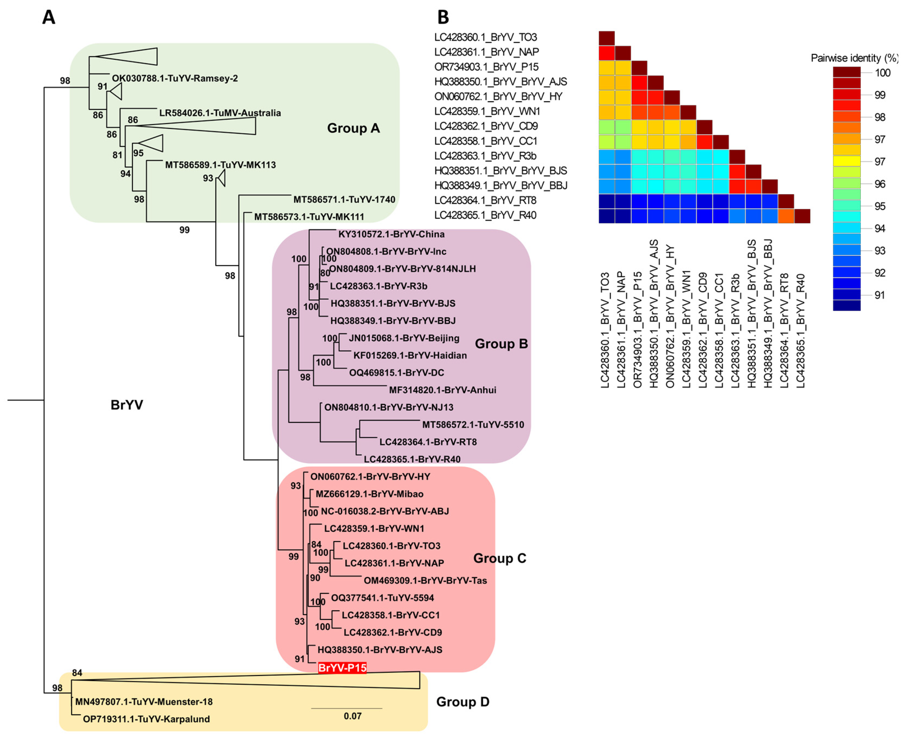
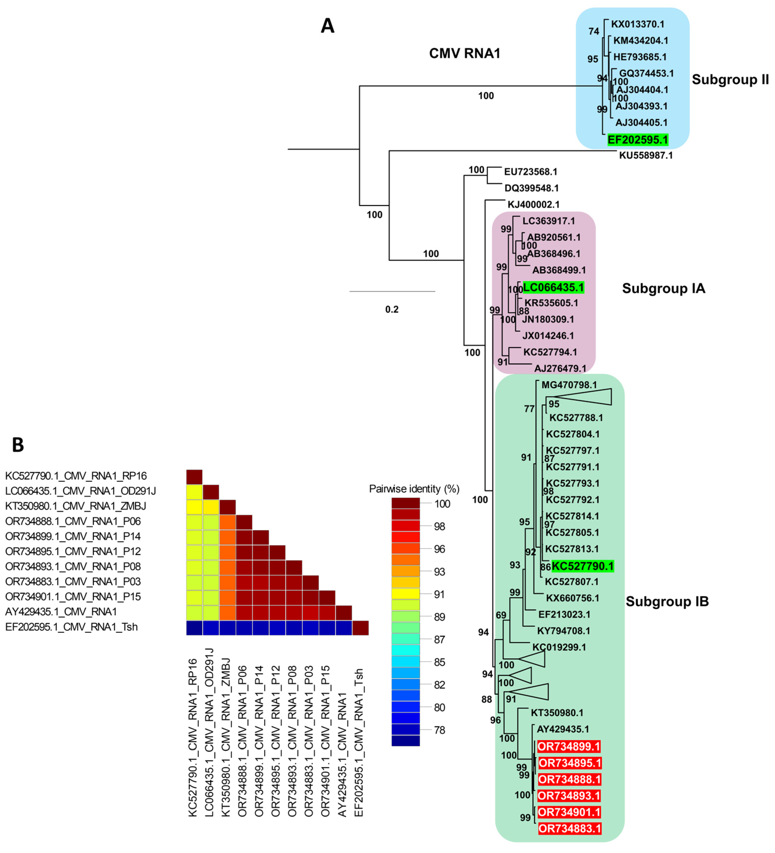
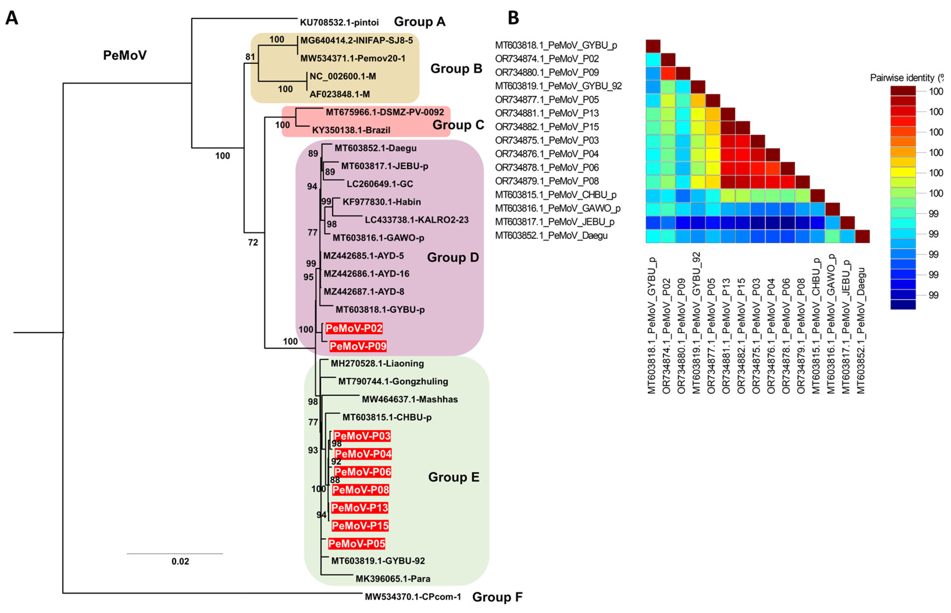
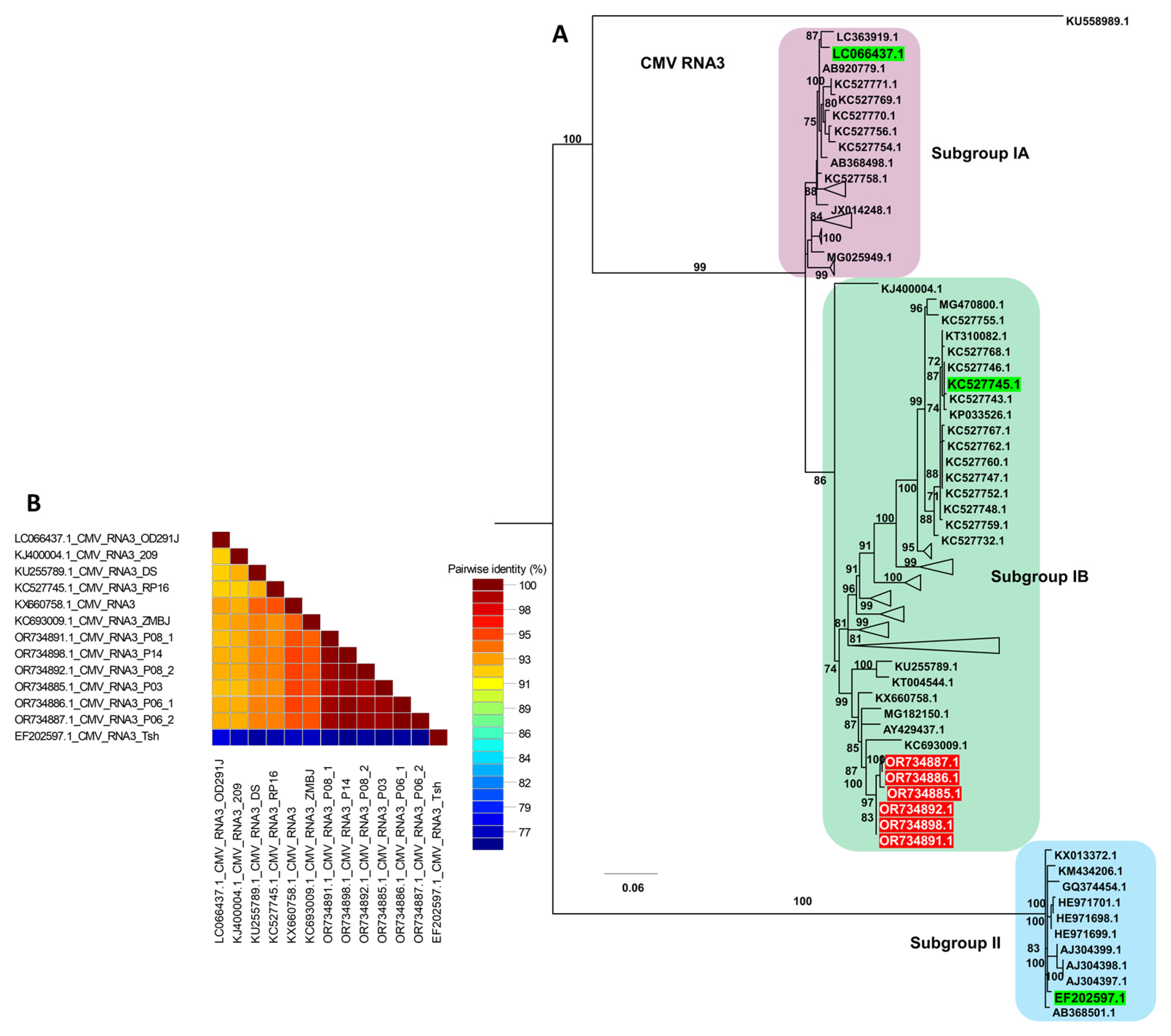
2.4. Viral Genome Assembly and Phylogenetic Analysis of Identified Viruses Using Assembled Viral Genomes
2.5. Confirmation of RNA Sequencing Results by RT-PCR
2.6. Analysis of Single-Nucleotide Polymorphisms in BCMV in Across Samples
3. Discussion
4. Materials and Methods
4.1. Investigation of Viral Disease Symptoms and Peanut Leaf Sample Collection
4.2. Total RNA Extraction from Harvested Peanut Leaf Samples
4.3. RNA Sequencing and De Novo Transcriptome Assembly
4.4. Identification of Viral Contigs and Estimation of Viral Abundance
4.5. Assembly of Viral Genome and Virus Genome Annotation
4.6. Phylogenetic and Pairwise Sequence Identity Analyses of Viral Genomes
4.7. Primer Design for Virus Detection in Peanut Plants by RT-PCR
4.8. Single-Nucleotide Polymorphism (SNP) Analyses for BCMV
5. Conclusions
Supplementary Materials
Author Contributions
Funding
Institutional Review Board Statement
Informed Consent Statement
Data Availability Statement
Conflicts of Interest
References
- Çiftçi, S.; Suna, G. Functional components of peanuts (Arachis hypogaea L.) and health benefits: A review. Future Foods 2022, 5, 100140. [Google Scholar] [CrossRef]
- Syed, F.; Arif, S.; Ahmed, I.; Khalid, N. Groundnut (peanut) (Arachis hypogaea). In Oilseeds: Health Attributes and Food Applications; Springer: Singapore, 2021; pp. 93–122. [Google Scholar]
- Koo, D.-J.; Shin, H.-Y.; Sung, J.-H.; Kang, D.-K.; Chang, M.-U. Bean common mosaic virus and Peanut mottle virus isolated from Peanut in Korea. Res. Plant Dis. 2002, 8, 92–100. [Google Scholar] [CrossRef]
- Kankam, F.; Akpatsu, I.B.; Tengey, T.K. Leaf spot disease of groundnut: A review of existing research on management strategies. Cogent Food Agric. 2022, 8, 2118650. [Google Scholar] [CrossRef]
- Mondal, S.; Badigannavar, A. Peanut rust (Puccinia arachidis Speg.) disease: Its background and recent accomplishments towards disease resistance breeding. Protoplasma 2015, 252, 1409–1420. [Google Scholar] [CrossRef]
- Jo, Y.; Choi, H.; Hong, J.-S.; Chung, H.; Choi, S.Y.; Kim, S.-M.; Lee, B.C.; Cho, W.K. Complete genome sequences of three bean common mosaic virus isolates identified from peanut (Arachis hypogaea L.). Korean J. Microbiol. 2022, 58, 197–200. [Google Scholar]
- Park, C.-Y.; Lee, M.-A.; Park, E.-H.; Baek, D.-S.; Lee, S.-H.; Kim, J.-S. First report of cucumber mosaic virus infection of peanut (Arachis hypogaea) in South Korea. Plant Dis. 2015, 99, 733. [Google Scholar] [CrossRef]
- Kim, J.S.; Lee, S.H.; Lee, M.W. Peanut stunt virus causing mosaic and stunting disease on groundnut in Korea. Plant Pathol. J. 1988, 4, 88–94. [Google Scholar]
- Cho, S.-Y.; Kim, S.-M.; Kim, S.; Lee, B.C. First report of tomato spotted wilt virus infecting Arachis hypogaea in Korea. J. Plant Pathol. 2020, 102, 271. [Google Scholar] [CrossRef]
- Drijfhout, B. Transmission of bean common mosaic virus by cereal aphids (Homoptera: Aphididae). Plant Dis. 1994, 78, 983. [Google Scholar] [CrossRef]
- Wax, P. Seed transmission characteristics of selected bean common mosaic virus strains in differential bean cultivars. Plant Dis. 1987, 71, 51–53. [Google Scholar] [CrossRef]
- Villamor, D.; Ho, T.; Al Rwahnih, M.; Martin, R.; Tzanetakis, I. High throughput sequencing for plant virus detection and discovery. Phytopathology 2019, 109, 716–725. [Google Scholar] [CrossRef] [PubMed]
- Maree, H.J.; Fox, A.; Al Rwahnih, M.; Boonham, N.; Candresse, T. Application of HTS for routine plant virus diagnostics: State of the art and challenges. Front. Plant Sci. 2018, 9, 1082. [Google Scholar] [CrossRef] [PubMed]
- Jo, Y.; Choi, H.; Lee, J.H.; Moh, S.H.; Cho, W.K. Viromes of 15 Pepper (Capsicum annuum L.) Cultivars. Int. J. Mol. Sci. 2022, 23, 10507. [Google Scholar] [CrossRef] [PubMed]
- Jo, Y.; Yoon, Y.N.; Jang, Y.-W.; Choi, H.; Lee, Y.-H.; Kim, S.-M.; Choi, S.Y.; Lee, B.C.; Cho, W.K. Soybean viromes in the Republic of Korea revealed by RT-PCR and next-generation sequencing. Microorganisms 2020, 8, 1777. [Google Scholar] [CrossRef]
- Jo, Y.; Kim, S.-M.; Choi, H.; Yang, J.W.; Lee, B.C.; Cho, W.K. Sweet potato viromes in eight different geographical regions in Korea and two different cultivars. Sci. Rep. 2020, 10, 2588. [Google Scholar] [CrossRef]
- Jo, Y.; Bae, J.-Y.; Kim, S.-M.; Choi, H.; Lee, B.C.; Cho, W.K. Barley RNA viromes in six different geographical regions in Korea. Sci. Rep. 2018, 8, 13237. [Google Scholar] [CrossRef]
- Jo, Y.; Lian, S.; Chu, H.; Cho, J.K.; Yoo, S.-H.; Choi, H.; Yoon, J.-Y.; Choi, S.-K.; Lee, B.C.; Cho, W.K. Peach RNA viromes in six different peach cultivars. Sci. Rep. 2018, 8, 1844. [Google Scholar] [CrossRef]
- Mihálik, D.; Grešíková, S.; Hančinský, R.; Cejnar, P.; Havrlentová, M.; Kraic, J. A Novel Isolate of Bean Common Mosaic Virus Isolated from Crownvetch (Securigera varia L. Lassen). Agronomy 2023, 13, 1677. [Google Scholar] [CrossRef]
- Ohshima, K.; Matsumoto, K.; Yasaka, R.; Nishiyama, M.; Soejima, K.; Korkmaz, S.; Ho, S.Y.; Gibbs, A.J.; Takeshita, M. Temporal analysis of reassortment and molecular evolution of Cucumber mosaic virus: Extra clues from its segmented genome. Virology 2016, 487, 188–197. [Google Scholar] [CrossRef]
- Habib-ur-Rahman, M.; Ahmad, A.; Raza, A.; Hasnain, M.U.; Alharby, H.F.; Alzahrani, Y.M.; Bamagoos, A.A.; Hakeem, K.R.; Ahmad, S.; Nasim, W. Impact of climate change on agricultural production; Issues, challenges, and opportunities in Asia. Front. Plant Sci. 2022, 13, 925548. [Google Scholar] [CrossRef]
- Karanfil, A. Phylogenetic relationship and genetic diversity of Turkish peanut viruses. Mol. Biol. Rep. 2022, 49, 2293–2301. [Google Scholar] [CrossRef] [PubMed]
- Sánchez, P.A.G.; Mesa, H.J.; Montoya, M.M. Next generation sequence analysis of the forage peanut (Arachis pintoi) virome. Rev. Fac. Nac. Agron. Medellín 2016, 69, 7881–7891. [Google Scholar] [CrossRef]
- Choi, H.; Jo, Y.; Chung, H.; Choi, S.Y.; Kim, S.-M.; Hong, J.-S.; Lee, B.C.; Cho, W.K. Investigating Variability in Viral Presence and Abundance across Soybean Seed Development Stages Using Transcriptome Analysis. Plants 2023, 12, 3257. [Google Scholar] [CrossRef]
- Oh, E.; Kim, S.K.; Kim, J.I.; Kim, M.Y.; Kim, S.W.; Lee, J.; Lee, E.; Cho, K.-S.; Lee, M.-H. ‘Heukchan’: A Medium-Sized Black Peanut Variety for Cooking with Rice. Korean J. Breed. Sci. 2022, 54, 480–487. [Google Scholar] [CrossRef]
- Jha, U.C.; Nayyar, H.; Chattopadhyay, A.; Beena, R.; Lone, A.A.; Naik, Y.D.; Thudi, M.; Prasad, P.V.V.; Gupta, S.; Dixit, G.P. Major viral diseases in grain legumes: Designing disease resistant legumes from plant breeding and OMICS integration. Front. Plant Sci. 2023, 14, 1183505. [Google Scholar] [CrossRef]
- Tang, M.; Feng, X. Bean common mosaic disease: Etiology, resistance resource, and future prospects. Agronomy 2022, 13, 58. [Google Scholar] [CrossRef]
- Domingo, E.; García-Crespo, C.; Perales, C. Historical perspective on the discovery of the quasispecies concept. Annu. Rev. Virol. 2021, 8, 51–72. [Google Scholar] [CrossRef]
- Schneider, W.L.; Roossinck, M.J. Genetic diversity in RNA virus quasispecies is controlled by host-virus interactions. J. Virol. 2001, 75, 6566–6571. [Google Scholar] [CrossRef]
- Jo, Y.; Choi, H.; Choi, S.Y.; Kim, S.-M.; Lee, B.C.; Cho, W.K. Complete genome sequence of Peanut mottle virus identified from soybean (Glycine max L.) using RNA-sequencing. Microbiol. Soc. Korea 2020, 56, 318–320. [Google Scholar]
- Schiltz, C.J.; Wilson, J.R.; Hosford, C.J.; Adams, M.C.; Preising, S.E.; DeBlasio, S.L.; MacLeod, H.J.; Van Eck, J.; Heck, M.L.; Chappie, J.S. Polerovirus N-terminal readthrough domain structures reveal molecular strategies for mitigating virus transmission by aphids. Nat. Commun. 2022, 13, 6368. [Google Scholar] [CrossRef]
- Gadhave, K.R.; Gautam, S.; Rasmussen, D.A.; Srinivasan, R. Aphid transmission of Potyvirus: The largest plant-infecting RNA virus genus. Viruses 2020, 12, 773. [Google Scholar] [CrossRef] [PubMed]
- Palukaitis, P.; García-Arenal, F. Cucumoviruses. Adv. Virus Res. 2003, 62, 241–323. [Google Scholar] [PubMed]
- Haas, B.J.; Papanicolaou, A.; Yassour, M.; Grabherr, M.; Blood, P.D.; Bowden, J.; Couger, M.B.; Eccles, D.; Li, B.; Lieber, M. De novo transcript sequence reconstruction from RNA-seq using the Trinity platform for reference generation and analysis. Nat. Protoc. 2013, 8, 1494–1512. [Google Scholar] [CrossRef] [PubMed]
- Li, H.; Durbin, R. Fast and accurate long-read alignment with Burrows–Wheeler transform. Bioinformatics 2010, 26, 589–595. [Google Scholar] [CrossRef]
- Katoh, K.; Standley, D.M. MAFFT multiple sequence alignment software version 7: Improvements in performance and usability. Mol. Biol. Evol. 2013, 30, 772–780. [Google Scholar] [CrossRef]
- Capella-Gutiérrez, S.; Silla-Martínez, J.M.; Gabaldón, T. trimAl: A tool for automated alignment trimming in large-scale phylogenetic analyses. Bioinformatics 2009, 25, 1972–1973. [Google Scholar] [CrossRef]
- Minh, B.Q.; Schmidt, H.A.; Chernomor, O.; Schrempf, D.; Woodhams, M.D.; Von Haeseler, A.; Lanfear, R. IQ-TREE 2: New models and efficient methods for phylogenetic inference in the genomic era. Mol. Biol. Evol. 2020, 37, 1530–1534, Erratum in Mol. Biol. Evol. 2020, 37, 2461. [Google Scholar] [CrossRef]
- Muhire, B.M.; Varsani, A.; Martin, D.P. SDT: A virus classification tool based on pairwise sequence alignment and identity calculation. PLoS ONE 2014, 9, e108277. [Google Scholar] [CrossRef]
- Li, H.; Handsaker, B.; Wysoker, A.; Fennell, T.; Ruan, J.; Homer, N.; Marth, G.; Abecasis, G.; Durbin, R.; Subgroup, G.P.D.P. The sequence alignment/map format and SAMtools. Bioinformatics 2009, 25, 2078–2079. [Google Scholar] [CrossRef]
- Milne, I.; Stephen, G.; Bayer, M.; Cock, P.J.; Pritchard, L.; Cardle, L.; Shaw, P.D.; Marshall, D. Using Tablet for visual exploration of second-generation sequencing data. Brief. Bioinform. 2013, 14, 193–202. [Google Scholar] [CrossRef]













| Sample | Name of Cultivar | Seed Coat Color |
|---|---|---|
| P01 | Daegwang | Normal |
| P02 | Palgwang | Normal |
| P03 | Agwang | Normal |
| P04 | Backjung | Normal |
| P05 | Pungan | Normal |
| P06 | Sangan | Normal |
| P07 | Sinpalkwang | Normal |
| P08 | Keiol | Normal |
| P09 | Daan | Normal |
| P10 | Heuksaeng | Black |
| P11 | Tamsil | Normal |
| P12 | Sewon | Red |
| P13 | Haeol | Normal |
| P14 | Gowon | Normal |
| P15 | Heukchan | Black |
| Sample | Total Read Bases (bp) | Total Reads | GC (%) | AT (%) | Q20 (%) | SRA acc. No. |
|---|---|---|---|---|---|---|
| P01 | 4,841,448,534 | 47,935,134 | 54.44 | 45.56 | 98.47 | SRR26329875 |
| P02 | 4,017,783,434 | 39,780,034 | 46.52 | 53.48 | 98.5 | SRR26329874 |
| P03 | 4,277,301,520 | 42,349,520 | 45.17 | 54.83 | 98.67 | SRR26329868 |
| P04 | 3,950,932,746 | 39,118,146 | 52.54 | 47.46 | 98.49 | SRR26329867 |
| P05 | 3,864,718,944 | 38,264,544 | 44.78 | 55.22 | 98.4 | SRR26329866 |
| P06 | 3,791,894,308 | 37,543,508 | 48.31 | 51.69 | 98.52 | SRR26329865 |
| P07 | 3,438,224,022 | 34,041,822 | 53.01 | 46.99 | 98.46 | SRR26329864 |
| P08 | 4,684,398,180 | 46,380,180 | 52.82 | 47.18 | 98.41 | SRR26329863 |
| P09 | 3,232,830,422 | 32,008,222 | 48.77 | 51.23 | 98.54 | SRR26329862 |
| P10 | 3,972,455,442 | 39,331,242 | 45.97 | 54.03 | 98.51 | SRR26329861 |
| P11 | 3,241,168,376 | 32,090,776 | 46.17 | 53.83 | 98.54 | SRR26329873 |
| P12 | 3,339,067,878 | 33,060,078 | 48.1 | 51.9 | 98.55 | SRR26329872 |
| P13 | 4,287,250,020 | 42,448,020 | 47.77 | 52.23 | 98.59 | SRR26329871 |
| P14 | 3,579,609,478 | 35,441,678 | 46.75 | 53.25 | 98.46 | SRR26329870 |
| P15 | 4,693,914,804 | 46,474,404 | 45.54 | 54.46 | 98.53 | SRR26329869 |
| No. | Target Virus | Primer Name | Sequence of Primer | Start | Stop | Length | Target Size |
|---|---|---|---|---|---|---|---|
| 1 | BCMV NC_003397.1 | BCMV_430_F | AATGGCACTTCACCGGATGT | 9296 | 9315 | 20 mer | 430 bp |
| BCMV_430_R | CCATGCCAAGAAGTGTGTGC | 9725 | 9706 | 20 mer | |||
| 2 | CMV RNA3 NC_001440.1 | CMV_626_F | AACCAGTGCTGGTCGTAACC | 1274 | 1293 | 20 mer | 626 bp |
| CMV_626_R | CTCCAGATGTGGGAATGCGT | 1899 | 1880 | 20 mer | |||
| 3 | PeMoV NC_002600.1 | PeMoV_471_F | TGGTTGGCGGACAGGTTATC | 8788 | 8807 | 20 mer | 471 bp |
| PeMoV_471_R | GCGCTTTAGCTGATGTACGC | 9258 | 9239 | 20 mer | |||
| 4 | BrYV NC_016038.2 | BrYV_405_F | AGCCTCTCGGACAACACAAC | 3570 | 3589 | 20 mer | 405 bp |
| BrYV_405_R | TCATGCCATTCGATCCCGTT | 3974 | 3955 | 20 mer |
Disclaimer/Publisher’s Note: The statements, opinions and data contained in all publications are solely those of the individual author(s) and contributor(s) and not of MDPI and/or the editor(s). MDPI and/or the editor(s) disclaim responsibility for any injury to people or property resulting from any ideas, methods, instructions or products referred to in the content. |
© 2026 by the authors. Licensee MDPI, Basel, Switzerland. This article is an open access article distributed under the terms and conditions of the Creative Commons Attribution (CC BY) license.
Share and Cite
Kim, S.-M.; Kwon, K.W.; Jo, Y.; Choi, H.; Park, J.; Hong, J.-S.; Lee, B.C.; Cho, W.K. Exploring the Peanut Viromes Across 15 Cultivars in Korea. Int. J. Mol. Sci. 2026, 27, 890. https://doi.org/10.3390/ijms27020890
Kim S-M, Kwon KW, Jo Y, Choi H, Park J, Hong J-S, Lee BC, Cho WK. Exploring the Peanut Viromes Across 15 Cultivars in Korea. International Journal of Molecular Sciences. 2026; 27(2):890. https://doi.org/10.3390/ijms27020890
Chicago/Turabian StyleKim, Sang-Min, Ki Wook Kwon, Yeonhwa Jo, Hoseong Choi, Jisoo Park, Jin-Sung Hong, Bong Choon Lee, and Won Kyong Cho. 2026. "Exploring the Peanut Viromes Across 15 Cultivars in Korea" International Journal of Molecular Sciences 27, no. 2: 890. https://doi.org/10.3390/ijms27020890
APA StyleKim, S.-M., Kwon, K. W., Jo, Y., Choi, H., Park, J., Hong, J.-S., Lee, B. C., & Cho, W. K. (2026). Exploring the Peanut Viromes Across 15 Cultivars in Korea. International Journal of Molecular Sciences, 27(2), 890. https://doi.org/10.3390/ijms27020890

