Sign in to use this feature.

Years

Between: -

Subjects

remove_circle_outline
remove_circle_outline
remove_circle_outline
remove_circle_outline
remove_circle_outline
remove_circle_outline
remove_circle_outline
remove_circle_outline

Journals

Article Types

Countries / Regions

Search Results (98)

Search Parameters:
Keywords = peanut cultivars

Order results
Result details
Results per page
Select all
Export citation of selected articles as:
22 pages, 5855 KB  
Article
Exploring the Peanut Viromes Across 15 Cultivars in Korea
by Sang-Min Kim, Ki Wook Kwon, Yeonhwa Jo, Hoseong Choi, Jisoo Park, Jin-Sung Hong, Bong Choon Lee and Won Kyong Cho
Int. J. Mol. Sci. 2026, 27(2), 890; https://doi.org/10.3390/ijms27020890 - 15 Jan 2026
Abstract
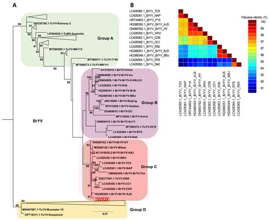
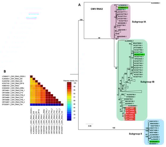
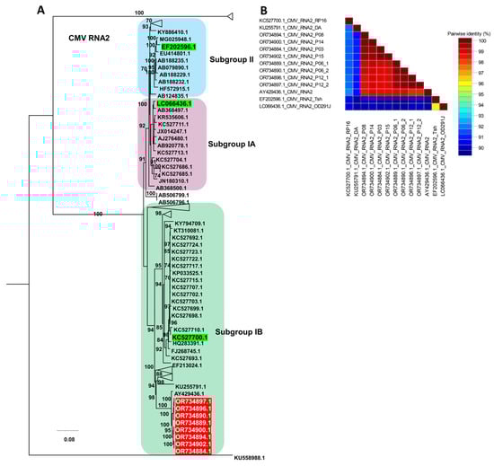
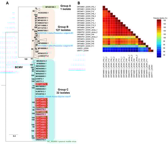
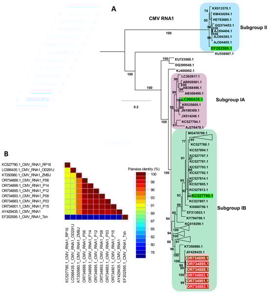
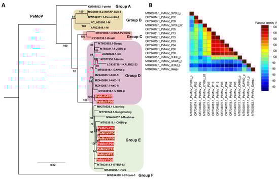
This study explores the virome of fifteen peanut cultivars in Korea. Through RNA sequencing, 305 viral contigs associated with cucumber mosaic virus (CMV), peanut mottle virus (PeMoV), bean common mosaic virus (BCMV), and brassica yellows virus (BrYV) were identified, with CMV notably prevalent [...] Read more.
This study explores the virome of fifteen peanut cultivars in Korea. Through RNA sequencing, 305 viral contigs associated with cucumber mosaic virus (CMV), peanut mottle virus (PeMoV), bean common mosaic virus (BCMV), and brassica yellows virus (BrYV) were identified, with CMV notably prevalent across samples. Evaluation of viral abundance using viral reads and TPM values revealed CMV dominance in reads and PeMoV prominence in normalized values in select samples. Complete genomes of BCMV, PeMoV, BrYV, and CMV segments were assembled, enabling phylogenetic analysis that uncovered genetic relationships among viral isolates. RT-PCR confirmed BCMV, CMV, and PeMoV presence. Genetic diversity within BCMV was evident through single-nucleotide polymorphism (SNP) analysis, displaying diverse patterns and correlations with viral reads. This study discusses the implications for peanut cultivation, stressing the importance of ongoing research to manage viral diseases. It forms a foundational resource for future investigations into peanut virology, guiding strategies for disease management in peanut crops. Full article
(This article belongs to the Collection Feature Papers in Molecular Plant Sciences)
Show Figures

Figure 1

11 pages, 223 KB  
Article
Comparative Study on the Composition of Oil Bodies from High-Oleic Peanuts
by Lixia Zhang, Songli Wei, Xiaojing Sun, Xin Lu, Shangde Sun, Runfeng Du and Shanshan Guo
Foods 2026, 15(1), 177; https://doi.org/10.3390/foods15010177 - 5 Jan 2026
Viewed by 288
Abstract
Compositional heterogeneity of oil bodies (OB) from nine high-oleic peanut (HOP) cultivars was systematically characterized. The results demonstrated that nine OB samples exhibited variability in R, G, and B values (red, green, and blue color channels), with the B channel values significantly differing [...] Read more.
Compositional heterogeneity of oil bodies (OB) from nine high-oleic peanut (HOP) cultivars was systematically characterized. The results demonstrated that nine OB samples exhibited variability in R, G, and B values (red, green, and blue color channels), with the B channel values significantly differing among cultivars, while no significant color variation was observed in their overall appearance. Fats and proteins dominated the dry matter composition of OB, consistent with typical plant OB structural profiles. The high-fat OB of cultivars J572-O, J6-O, Z215-O, and H985-O exhibited outstanding efficiency in loading lipophilic bioactive compounds. OBs from J16-O, G37-O, Z215-O, J572-O, Y37-O, and Y65-O had a distinctive fatty acid profile: high-oleic acid and monounsaturated fatty acids (MUFAs), with reduced linoleic acid, palmitoleic acid, and saturated fatty acids (SFAs). All OB samples contained four tocopherol isomers (α-, β-, γ-, δ-), with α-tocopherol (5.07–12.59 mg/100 g) and γ-tocopherol (6.36–14.81 mg/100 g) as the predominant forms. Essential amino acids (EAAs) and hydrophobic amino acids were detected, with leucine, phenylalanine, and valine being highly abundant. TEAA/TAA and TEAA/TNEAA ratios complied with FAO/WHO standards. J16-O stood out with a balanced fatty acid profile, high tocopherols, and quality protein, making it a promising candidate for functional foods. Full article
(This article belongs to the Section Food Analytical Methods)
41 pages, 1831 KB  
Review
Next-Generation Precision Breeding in Peanut (Arachis hypogaea L.) for Disease and Pest Resistance: From Multi-Omics to AI-Driven Innovations
by Xue Pei, Jinhui Xie, Chunhao Liang and Aleksandra O. Utkina
Insects 2026, 17(1), 63; https://doi.org/10.3390/insects17010063 - 4 Jan 2026
Viewed by 477
Abstract
Peanut (Arachis hypogaea L.) is a globally important oilseed and food legume, yet its productivity is persistently constrained by devastating diseases and insect pests that thrive under changing climates. This review aims to provide a comprehensive synthesis of advances in precision breeding [...] Read more.
Peanut (Arachis hypogaea L.) is a globally important oilseed and food legume, yet its productivity is persistently constrained by devastating diseases and insect pests that thrive under changing climates. This review aims to provide a comprehensive synthesis of advances in precision breeding and molecular approaches for enhancing disease and pest resistance in peanut. Traditional control measures ranging from crop rotation and cultural practices to chemical protection have delivered only partial and often unsustainable relief. The narrow genetic base of cultivated peanut and its complex allotetraploid genome further hinder the introgression of durable resistance. Recent advances in precision breeding are redefining the possibilities for resilient peanut improvement. Multi-omics platforms genomics, transcriptomics, proteomics, and metabolomics have accelerated the identification of resistance loci, effector-triggered immune components, and molecular cross-talk between pathogen, pest, and host responses. Genome editing tools such as CRISPR-Cas systems now enable the precise modification of susceptibility genes and defense regulators, overcoming barriers of conventional breeding. Integration of these molecular innovations with phenomics, machine learning, and remote sensing has transformed resistance screening from manual assessment to real-time, data-driven prediction. Such AI-assisted breeding pipelines promise enhanced selection accuracy and faster deployment of multi-stress-tolerant cultivars. This review outlines current progress, technological frontiers, and persisting gaps in leveraging precision breeding for disease and pest resistance in peanut, outlining a roadmap toward climate-resilient, sustainable production systems. Full article
Show Figures

Figure 1

15 pages, 307 KB  
Review
Fifty Years and Counting: Searching for the “Silver Bullet” or the “Silver Shotgun” to Mitigate Preharvest Aflatoxin Contamination
by Baozhu Guo, Idrice Carther Kue Foka, Dongliang Wu, Josh P. Clevenger, Rong Di and Jake C. Fountain
Toxins 2025, 17(12), 596; https://doi.org/10.3390/toxins17120596 - 15 Dec 2025
Viewed by 450
Abstract
The year 2025 marks two significant milestones for aflatoxin research: 65 years since aflatoxin was first identified in 1960, and 50 years of focused research on preharvest aflatoxin contamination since it was first recognized in 1975. Studies in the 1970s revealed that A. [...] Read more.
The year 2025 marks two significant milestones for aflatoxin research: 65 years since aflatoxin was first identified in 1960, and 50 years of focused research on preharvest aflatoxin contamination since it was first recognized in 1975. Studies in the 1970s revealed that A. flavus could infect crops like maize and produce aflatoxin in the field before harvest and made it possible to investigate the potential genetic resistance in crops to mitigate the issues. Tremendous efforts have been made to learn about the process and regulation of aflatoxin production along with interactions between A. flavus and host plants as influenced by environmental factors. This has allowed for the breeding of more resistant crops and investigations into the underlying genetic and genomic components of resistance mechanisms in crops like maize and peanut. However, despite decades of studies, many questions remain. One established “dogma” is that drought stress, especially when combined with high temperatures, is the single greatest contributing factor to preharvest aflatoxin contamination and is a perennial risk faced throughout the major agricultural production regions of the world. Although there are many reviews summarizing the decades’ long wealth of information about A. flavus, aflatoxin biosynthesis, management and host plant resistance, there are few reports that put the spotlight on why aflatoxin contamination is exacerbated by drought stress, which places plants under severe physiological stress and weakens immune systems. Therefore, here we will focus on three major areas of research in maize: the “living embryo” theory and host resistance mechanisms, the “Key Largo hypothesis” and the causes of drought-exacerbated aflatoxin contamination, and recent advancements in CRISPR-based genome editing for enhancing drought tolerance and increasing plant immune responses. This will highlight key breakthroughs and future prospects for the continuing development of superior crop germplasm and cultivars and for mitigating aflatoxin contamination in food and feed supply chains. Full article
21 pages, 2723 KB  
Article
miRNA-Mediated Regulation of Meloidogyne arenaria Responses in Wild Arachis
by Patricia Messenberg Guimaraes, Andressa da Cunha Quintana Martins, Roberto Coiti Togawa, Mario Alfredo de Passos Saraiva, Ana Luiza Machado Lacerda, Ana Cristina Miranda Brasileiro and Priscila Grynberg
Int. J. Mol. Sci. 2025, 26(22), 10824; https://doi.org/10.3390/ijms262210824 - 7 Nov 2025
Viewed by 508
Abstract
MicroRNAs (miRNAs) are key post-transcriptional regulators of plant development and stress responses, with many being conserved across diverse plant lineages. In this study, we investigated the expression profiles of miRNAs and their corresponding target genes in Arachis stenosperma, a wild peanut relative [...] Read more.
MicroRNAs (miRNAs) are key post-transcriptional regulators of plant development and stress responses, with many being conserved across diverse plant lineages. In this study, we investigated the expression profiles of miRNAs and their corresponding target genes in Arachis stenosperma, a wild peanut relative that exhibits robust resistance to root-knot nematodes (RKN). Small RNA sequencing of nematode-infected roots identified 107 miRNA loci, of which 93 corresponded to conserved miRNA families and 14 represented novel candidates, designated as miRNOVO. Among these, 18 miRNAs belonging to 11 conserved families were identified as differentially expressed (DEMs). Notably, miR399 and miR319 showed the highest upregulation (logFC = 4.25 and 4.20), while miR393 and miR477 were the most downregulated (logFC = −0.83 and −0.79). Integrated analysis of miRNA and transcriptome data revealed several regulatory interactions involving key defense-related genes. These included NLR genes targeted by miR393 and miR477, hormone signaling components such as the auxin response factor ARF8 targeted by miR167, and the growth regulator GRF2 targeted by miR396. Additionally, miR408 was predicted to target laccase3, a gene involved in the oxidation of phenolic compounds, lignin biosynthesis, copper homeostasis and defense responses. Remarkably, four immune receptor genes belonging to the nucleotide-binding site leucine-rich repeat (NLR) family displayed inverse expression patterns relative to their regulatory miRNAs, suggesting miRNA-mediated post-transcriptional control during the early stages of nematode infection. These findings reveal both conserved and species-specific miRNA–mRNA modules associated with nematode resistance in A. stenosperma, highlighting promising targets for developing RKN-tolerant peanut cultivars through miRNA-based strategies. Full article
(This article belongs to the Special Issue Interactions between Plants and Nematodes)
Show Figures

Figure 1

17 pages, 1585 KB  
Review
From Model to Crop: Roles of Macroautophagy in Arabidopsis and Legumes
by Lanlan Feng, Xiaowei Cui, Meng Gao and Zhenyu Wang
Genes 2025, 16(11), 1343; https://doi.org/10.3390/genes16111343 - 7 Nov 2025
Viewed by 696
Abstract
Leguminous plants are critical global crops for food security, animal feed, and ecological sustainability due to their ability to establish nitrogen-fixing symbioses with rhizobia and their high nutritional value. Autophagy, a highly conserved eukaryotic catabolic process, mediates the degradation and recycling of cytoplasmic [...] Read more.
Leguminous plants are critical global crops for food security, animal feed, and ecological sustainability due to their ability to establish nitrogen-fixing symbioses with rhizobia and their high nutritional value. Autophagy, a highly conserved eukaryotic catabolic process, mediates the degradation and recycling of cytoplasmic components through the fusion of autophagosome with vacuole/lysosome and plays essential roles in plant growth, stress adaptation, and cellular homeostasis. This review systematically summarizes current knowledge of autophagy in both Arabidopsis and leguminous plants. We first outline the conserved molecular machinery of autophagy, focusing on core autophagy-related (ATG) genes in Arabidopsis and key legume species such as Glycine max, Arachis hypogaea, Pisum sativum, Cicer arietinum, and Medicago truncatula. Furthermore, the review dissects the intricate molecular regulatory networks controlling autophagy, with an emphasis on the roles of phytohormones, transcription factors, and epigenetic modifications. We then highlight the multifaceted physiological functions of autophagy in these plants. Additionally, a preliminary analysis of the ATG8 gene family in peanut indicates that its members may be involved in seed development, biological nitrogen fixation, and drought resistance. Finally, it highlights key unresolved challenges in legume autophagy research and proposes future research directions. This review aims to provide a comprehensive theoretical framework for understanding the unique regulatory mechanisms of autophagy in legumes and to provide insights for molecular breeding aimed at developing stress-resilient, high-yielding, and high-quality legume cultivars. Full article
(This article belongs to the Collection Feature Papers: 'Plant Genetics and Genomics' Section)
Show Figures

Figure 1

22 pages, 4159 KB  
Article
Combining Artificial Intelligence and Remote Sensing to Enhance the Estimation of Peanut Pod Maturity
by Thiago Caio Moura Oliveira, Jarlyson Brunno Costa Souza, Samira Luns Hatum de Almeida, Armando Lopes de Brito Filho, Rafael Henrique de Souza Silva, Franciele Morlin Carneiro and Rouverson Pereira da Silva
AgriEngineering 2025, 7(11), 368; https://doi.org/10.3390/agriengineering7110368 - 3 Nov 2025
Viewed by 727
Abstract
The mechanized harvesting of peanut crops results in both visible and invisible losses. Therefore, monitoring and accurately determining pod maturation are essential to minimizing such losses. The objectives of this study were to (i) identify the most relevant variables for estimating peanut pod [...] Read more.
The mechanized harvesting of peanut crops results in both visible and invisible losses. Therefore, monitoring and accurately determining pod maturation are essential to minimizing such losses. The objectives of this study were to (i) identify the most relevant variables for estimating peanut pod maturation and (ii) estimate two maturation indices (brown and black classes; orange, brown, and black classes) using Remote Sensing (RS) and Artificial Neural Networks (ANN), while assessing the generalization potential of the models across different areas. The experiment was carried out in two commercial peanut fields in the state of São Paulo, Brazil, during the 2021/2022 and 2022/2023 growing seasons, using the IAC 503 cultivar. Data collection began one month before the expected harvest date, with weekly intervals. Spectral variables and vegetation indices were obtained from orbital remote sensing (PlanetScope), while climatic data were retrieved from NASA POWER. For analysis, two ANN architectures were employed: Multilayer Perceptron (MLP) and Radial Basis Function (RBF). The dataset from the Cândido Rodrigues site was split into 80% for training and 20% for testing. The model was then evaluated and generalized using data from the Guariba site. Variable selection involved filtering via Principal Component Analysis (PCA) followed by the Stepwise method. Both models demonstrated high accuracy (R2 ≥ 0.90; MAE between 0.06 and 0.07). Generalization tests yielded promising results (R2 between 0.59 and 0.64; MAE between 0.13 and 0.17), confirming the robustness of the approach under different conditions. Full article
Show Figures

Figure 1

16 pages, 3041 KB  
Article
Characterization of Drought-Responsive miRNAs in Peanut Through Integrated Transcriptomic Approaches
by Xin Zhang, Rui Zhang, Zhenbo Chen, Xiaoyu Zhang, Xiaoji Zhang, Yuexia Tian, Yunyun Xue, Huiqi Zhang, Na Li and Dongmei Bai
Agriculture 2025, 15(21), 2190; https://doi.org/10.3390/agriculture15212190 - 22 Oct 2025
Viewed by 401
Abstract
Drought stress severely limits peanut productivity, highlighting the urgent need to understand the molecular mechanisms that underlie drought adaptation. While microRNAs (miRNAs) are known to play essential roles in plant stress responses, their functional contributions in polyploid crops like peanut remain insufficiently explored. [...] Read more.
Drought stress severely limits peanut productivity, highlighting the urgent need to understand the molecular mechanisms that underlie drought adaptation. While microRNAs (miRNAs) are known to play essential roles in plant stress responses, their functional contributions in polyploid crops like peanut remain insufficiently explored. This study provides the first integrated transcriptomic analysis of drought-responsive miRNAs in tetraploid peanut (Arachis hypogaea). We performed high-throughput sRNA sequencing on a drought-tolerant cultivar Fenhua 8 under PEG6000-simulated drought stress, identifying 10 conserved drought-responsive miRNAs. Among these, ahy-miR398 and ahy-miR408 were significantly downregulated under drought conditions. Degradome sequencing revealed that ahy-miR398 targets copper chaperones for superoxide dismutase (CCSs), potentially reducing SOD activation and amplifying oxidative stress. In contrast, ahy-miR408 targets laccase 12 (LAC12), P-type ATPase copper transporters (COPAs), and a blue copper protein-like (PCL) gene. These targets are involved in copper homeostasis and the regulation of reactive oxygen species (ROS), suggesting that ahy-miR408 plays a role in oxidative stress management. Functional validation in transgenic Arabidopsis lines overexpressing ahy-miR398 or ahy-miR408 showed significantly reduced drought tolerance, with impaired seed germination, shorter primary roots, and exacerbated growth suppression during water deprivation. Taken together, these findings highlight a novel miRNA-mediated regulatory network in peanut drought adaptation, centered on copper-associated oxidative stress management. This study provides new insights into miRNA-based regulation in polyploid crops and offers potential molecular targets for breeding climate-resilient peanut varieties, especially in arid regions where yield stability is crucial. Full article
Show Figures

Figure 1

15 pages, 5277 KB  
Review
Research Progress on High-Protein Peanut (Arachis hypogaea L.) Varieties in China
by Zhuo Li, Yaru Zhang, Yinghui Liu, Yi Fan, Ding Qiu, Zhongfeng Li, Fangping Gong and Dongmei Yin
Plants 2025, 14(18), 2917; https://doi.org/10.3390/plants14182917 - 19 Sep 2025
Cited by 1 | Viewed by 1312
Abstract
Peanut (Arachis hypogaea L.) protein, as a precursor to various amino acids and bioactive peptides, determines the flavor and nutritional quality of peanut products. Therefore, high protein content is one of the target traits in advanced peanut breeding programs. In this review, [...] Read more.
Peanut (Arachis hypogaea L.) protein, as a precursor to various amino acids and bioactive peptides, determines the flavor and nutritional quality of peanut products. Therefore, high protein content is one of the target traits in advanced peanut breeding programs. In this review, we summarized the characteristics of all currently available high-protein peanut varieties in China and provided a comprehensive analysis of the genetic, physical characteristics, and disease resistance. These varieties mostly were developed through interspecific hybridization or selected from mutants of self-pollinated parents, primarily using the cultivars “Silihong” and “Baisha 1016” as main parental lines. In terms of disease resistance, although most high-protein peanut varieties can resist two to four types of disease, few varieties exhibit resistance to multiple diseases, and some varieties show no resistance for tested disease or lack sufficient experimental validation. The genetic basis of high-protein peanuts is relatively narrow, relying mainly on a small number of parental varieties. The findings of this review provide important references for high-protein peanut breeding, highlighting the existing problems and challenges in current breeding efforts and emphasizing the importance of broadening the genetic base, enhancing disease resistance breeding, and optimizing overall quality. This review offers theoretical and practical guidance for future breeding of high-quality, high-yield, and high-protein peanut varieties, contributing to the sustainable development and quality improvement of the peanut industry. Full article
(This article belongs to the Section Crop Physiology and Crop Production)
Show Figures

Figure 1

22 pages, 3944 KB  
Article
Evaluation of Peanut Physiological Responses to Heat and Drought Stress Across Growth Chamber and Field Environments
by Ranadheer Reddy Vennam, Keely M. Beard, David C. Haak and Maria Balota
Plants 2025, 14(17), 2687; https://doi.org/10.3390/plants14172687 - 28 Aug 2025
Viewed by 1401
Abstract
Heat-exacerbated drought stress is becoming increasingly common in crop production systems, including peanuts, yet limited information exists on how peanut cultivars respond to this combined stress. While controlled environments allow for the isolation of these stress effects, their relevance to field conditions remains [...] Read more.
Heat-exacerbated drought stress is becoming increasingly common in crop production systems, including peanuts, yet limited information exists on how peanut cultivars respond to this combined stress. While controlled environments allow for the isolation of these stress effects, their relevance to field conditions remains unclear. In this study, five Virginia-type peanut cultivars were evaluated under four treatments in a growth chamber environment, i.e., control, heat, drought, and combined heat and drought stress; and under two treatments in the field environment, i.e., rainfed control, and combined heat and drought stress using rainout shelters. The physiological traits assessed included stomatal conductance and transpiration rate, as well as leaf temperature difference. In both environments, combined heat and drought resulted in a significant decline in physiological performance compared to control conditions. On average, stomatal conductance decreased by 65% in the growth chamber and 21% in the field under combined heat and drought stress, while transpiration was reduced by 49% and 24%, respectively. In the growth chamber, leaf temperature difference increased by 40% under combined stress, whereas it was not statistically different under field conditions. Correlations of the physiological responses between growth chamber and field were stronger under combined stress conditions than under control conditions. Principal component analysis revealed clear genotypic separation based on gas exchange and thermal traits, with NC 20 and Sullivan consistently associated with higher stomatal conductance and transpiration under stress across environments, indicating greater physiological resilience, while Emery clustered with traits linked to stress susceptibility. These findings underscore the significant impacts of combined stress in peanut production and highlight the importance of evaluating cultivar responses under both controlled and field environments to guide crop improvement strategies. Full article
Show Figures

Figure 1

24 pages, 3858 KB  
Review
Emerging Strategies for Aflatoxin Resistance in Peanuts via Precision Breeding
by Archana Khadgi, Saikrisha Lekkala, Pankaj K. Verma, Naveen Puppala and Madhusudhana R. Janga
Toxins 2025, 17(8), 394; https://doi.org/10.3390/toxins17080394 - 6 Aug 2025
Cited by 1 | Viewed by 3030
Abstract
Aflatoxin contamination, primarily caused by Aspergillus flavus, poses a significant threat to peanut (Arachis hypogaea L.) production, food safety, and global trade. Despite extensive efforts, breeding for durable resistance remains difficult due to the polygenic and environmentally sensitive nature of resistance. [...] Read more.
Aflatoxin contamination, primarily caused by Aspergillus flavus, poses a significant threat to peanut (Arachis hypogaea L.) production, food safety, and global trade. Despite extensive efforts, breeding for durable resistance remains difficult due to the polygenic and environmentally sensitive nature of resistance. Although germplasm such as J11 have shown partial resistance, none of the identified lines demonstrated stable or comprehensive protection across diverse environments. Resistance involves physical barriers, biochemical defenses, and suppression of toxin biosynthesis. However, these traits typically exhibit modest effects and are strongly influenced by genotype–environment interactions. A paradigm shift is underway with increasing focus on host susceptibility (S) genes, native peanut genes exploited by A. flavus to facilitate colonization or toxin production. Recent studies have identified promising S gene candidates such as AhS5H1/2, which suppress salicylic acid-mediated defense, and ABR1, a negative regulator of ABA signaling. Disrupting such genes through gene editing holds potential for broad-spectrum resistance. To advance resistance breeding, an integrated pipeline is essential. This includes phenotyping diverse germplasm under stress conditions, mapping resistance loci using QTL and GWAS, and applying multi-omics platforms to identify candidate genes. Functional validation using CRISPR/Cas9, Cas12a, base editors, and prime editing allows precise gene targeting. Validated genes can be introgressed into elite lines through breeding by marker-assisted and genomic selection, accelerating the breeding of aflatoxin-resistant peanut varieties. This review highlights recent advances in peanut aflatoxin resistance research, emphasizing susceptibility gene targeting and genome editing. Integrating conventional breeding with multi-omics and precision biotechnology offers a promising path toward developing aflatoxin-free peanut cultivars. Full article
(This article belongs to the Special Issue Strategies for Mitigating Mycotoxin Contamination in Food and Feed)
Show Figures

Figure 1

18 pages, 7295 KB  
Article
Genome-Wide Identification, Evolution, and Expression Analysis of the DMP Gene Family in Peanut (Arachis hypogaea L.)
by Pengyu Qu, Lina He, Lulu Xue, Han Liu, Xiaona Li, Huanhuan Zhao, Liuyang Fu, Suoyi Han, Xiaodong Dai, Wenzhao Dong, Lei Shi and Xinyou Zhang
Int. J. Mol. Sci. 2025, 26(15), 7243; https://doi.org/10.3390/ijms26157243 - 26 Jul 2025
Cited by 1 | Viewed by 1127
Abstract
Peanut (Arachis hypogaea L.) is a globally important oilseed cash crop, yet its limited genetic diversity and unique reproductive biology present persistent challenges for conventional crossbreeding. Traditional breeding approaches are often time-consuming and inadequate, mitigating the pace of cultivar development. Essential for [...] Read more.
Peanut (Arachis hypogaea L.) is a globally important oilseed cash crop, yet its limited genetic diversity and unique reproductive biology present persistent challenges for conventional crossbreeding. Traditional breeding approaches are often time-consuming and inadequate, mitigating the pace of cultivar development. Essential for double fertilization and programmed cell death (PCD), DUF679 membrane proteins (DMPs) represent a membrane protein family unique to plants. In the present study, a comprehensive analysis of the DMP gene family in peanuts was conducted, which included the identification of 21 family members. Based on phylogenetic analysis, these genes were segregated into five distinct clades (I–V), with AhDMP8A, AhDMP8B, AhDMP9A, and AhDMP9B in clade IV exhibiting high homology with known haploid induction genes. These four candidates also displayed significantly elevated expression in floral tissues compared to other organs, supporting their candidacy for haploid induction in peanuts. Subcellular localization prediction, confirmed through co-localization assays, demonstrated that AhDMPs primarily localize to the plasma membrane, consistent with their proposed roles in the reproductive signaling process. Furthermore, chromosomal mapping and synteny analyses revealed that the expansion of the AhDMP gene family is largely driven by whole-genome duplication (WGD) and segmental duplication events, reflecting the evolutionary dynamics of the tetraploid peanut genome. Collectively, these findings establish a foundational understanding of the AhDMP gene family and highlight promising targets for future applications in haploid induction-based breeding strategies in peanuts. Full article
Show Figures

Graphical abstract

13 pages, 266 KB  
Article
Influence of Virginia Market-Type Cultivar and Fungicide Regime on Leaf Spot Disease and Peanut Yield in North Carolina
by Ethan Foote, David Jordan, LeAnn Lux, Jeffrey Dunne and Adrienne Gorny
Agronomy 2025, 15(7), 1731; https://doi.org/10.3390/agronomy15071731 - 18 Jul 2025
Cited by 1 | Viewed by 713
Abstract
Determining the effectiveness of fungicide programs based on cultivar resistance to pathogens, especially late leaf spot (caused by Nothopassalora personata (Berk. & M.A. Curtis) [U. Braun, C. Nakash., Videira & Crous]) is important in establishing recommendations to peanut (Arachis hypogaea L.) farmers. [...] Read more.
Determining the effectiveness of fungicide programs based on cultivar resistance to pathogens, especially late leaf spot (caused by Nothopassalora personata (Berk. & M.A. Curtis) [U. Braun, C. Nakash., Videira & Crous]) is important in establishing recommendations to peanut (Arachis hypogaea L.) farmers. Research was conducted in North Carolina during 2021 and 2022 at three locations to compare the incidence of late leaf spot (e.g., visual estimates of percent of peanut leaflets with lesions), percentage of the peanut canopy defoliated caused by this disease, and yield of the peanut cultivars Bailey II, Emery, and Sullivan when exposed to five fungicide regimens including a non-treated control. Peanut yield was not affected by the interaction of cultivar × fungicide regimens. While differences in leaf spot incidence and canopy defoliation were noted for cultivars, these differences did not translate into differences in peanut yield. All fungicides regimens protected peanut yield from leaf spot disease regardless of the number of sprays during the cropping cycle (e.g., three, four, or five sprays). Peanut yield in the absence of fungicides was 4410 kg/ha compared with a range of 5000 to 5390 kg/ha when fungicides were applied. Peanut yield was greater when fungicides were applied four or five times compared with only three sprays or non-treated peanut. The regimen with five consecutive sprays of chlorothalonil alone for the first and final spray in the regimen and when this fungicide was applied with tebuconazole for the second, third, and fourth sprays was as effective as fungicide regimens including combinations of pydiflumetofen plus azoxystrobin plus benzovindiflupyr, mefentrifluconazole plus pyraclostrobin plus fluxapyroxad, bixafen plus flutriafol, and prothioconazole plus tebuconazole. Full article
(This article belongs to the Special Issue Environmentally Friendly Ways to Control Plant Disease)
21 pages, 3063 KB  
Article
Total Antioxidant Capacity of Arachis hypogaea Seed Kernels and Coats: An Analytical and Sensory Investigation
by Julie Marshall, Lissa Gilliam, Melanie McGilton, Ana Patty, Lily Sowell, Ashley Cherry, Brian Fisher, Matt Scholten, Chris Liebold, Darlene Cowart and Samara Sterling
Int. J. Mol. Sci. 2025, 26(13), 5990; https://doi.org/10.3390/ijms26135990 - 22 Jun 2025
Viewed by 1864
Abstract
Antioxidants are critical components of the body’s defense system, providing protection against cell-damaging free radicals responsible for oxidative damage of biomolecules. Humans benefit from the consumption of plants with high antioxidant content, which have been shown to positively impact health. In plant physiology, [...] Read more.
Antioxidants are critical components of the body’s defense system, providing protection against cell-damaging free radicals responsible for oxidative damage of biomolecules. Humans benefit from the consumption of plants with high antioxidant content, which have been shown to positively impact health. In plant physiology, antioxidants provide protection from biotic and abiotic stress, particularly during the development of seeds and germination. Peanut seeds and seed coats have been shown to contain several beneficial antioxidants and are a good source of phytonutrients. Seed coat color can vary greatly and impact the antioxidant capacity of the edible portion of the peanut. Additionally, the seed coat can provide bitter notes in products, affecting their palatability and potentially negating the beneficial properties of the antioxidants present. A total of 42 accessions from the Germplasm Resource Information Network (GRIN) with a variety of seed coat colors were obtained and analyzed for total antioxidant capacity to provide a baseline assessment of the distribution of antioxidants in kernel versus seed coats. The results demonstrated that seed coat color somewhat impacts antioxidant capacity, and 56–88% of the total antioxidant capacity resides in the seed kernel. Three control samples, not part of the germplasm collection, were roasted and prepared for analysis by the descriptive sensory panel. Seed coats were added back to the roasted paste in increasing proportion for analysis by the panel, and perceptions regarding bitterness and overall organoleptic properties were noted. Based on the results of this study, several accessions were selected and then planted for increase and potential crossbreeding with appropriate commercial cultivars. This information could be used to selectively add antioxidant capacity to peanut breeding programs to provide additional health benefits to consumers without compromising the sensory perception and desirability and peanut products in nutrition. Full article
(This article belongs to the Special Issue Natural-Derived Bioactive Compounds in Disease Treatment)
Show Figures

Figure 1

19 pages, 11888 KB  
Article
Genome-Wide Analysis of the 12-Oxo-Phytodienoic Acid Reductase Gene Family in Peanut and Functional Characterization of AhOPR6 in Salt Stress
by Yifei Mou, Quanxi Sun, Haocui Miao, Juan Wang, Qi Wang, Qianqian Wang, Caixia Yan, Cuiling Yuan, Xiaobo Zhao, Chunjuan Li and Shihua Shan
Plants 2025, 14(10), 1408; https://doi.org/10.3390/plants14101408 - 8 May 2025
Cited by 2 | Viewed by 1193
Abstract
12-oxo-phytodienoic acid reductases (OPRs) have been substantiated as pivotal in plant growth and response to biotic and abiotic stresses. However, the functional characterization of OPR genes in the peanut genome remains limited. In this study, we identified a total of 20 [...] Read more.
12-oxo-phytodienoic acid reductases (OPRs) have been substantiated as pivotal in plant growth and response to biotic and abiotic stresses. However, the functional characterization of OPR genes in the peanut genome remains limited. In this study, we identified a total of 20 OPR genes in a tetraploid cultivar and two diploid peanut species, categorizing them into two subfamilies, OPRI and OPRII. The gene structure and conserved protein motifs within each subfamily were elucidated. Additionally, our findings indicate an uneven chromosomal distribution of peanut OPR genes. Gene duplication events were identified as pivotal in the expansion of the OPR gene family. An analysis of cis-acting elements within OPR gene promoters revealed the presence of numerous phytohormone- and stress-related cis-elements. Furthermore, peanut OPR genes exhibited tissue-specific and stress-inducible expression patterns, underscoring their crucial role in peanut growth and stress response. Additionally, plants overexpressing AhOPR6 exhibited significantly enhanced resistance to salt stress, and the AhOPR6-OE lines demonstrated a higher ability to scavenge reactive oxygen species (ROS). Collectively, these findings offer deeper insights into the roles of peanut OPR genes in stress responses, suggesting that AhOPR6 could serve as a potential candidate gene for improving peanut salt tolerance through genetic transformation. Full article
(This article belongs to the Special Issue Physiological and Genetic Responses of Crops to Abiotic Stress)
Show Figures

Figure 1

Back to TopTop