Measuring Serotonin Binding to Its Receptors In Vitro via Charge Transfer to ANAP
Abstract
1. Introduction
2. Results
2.1. Steady-State Quenching of ANAP by 5-HT and DA in Solution
2.2. Time-Resolved Spectroscopies
2.3. Density Functional Theory
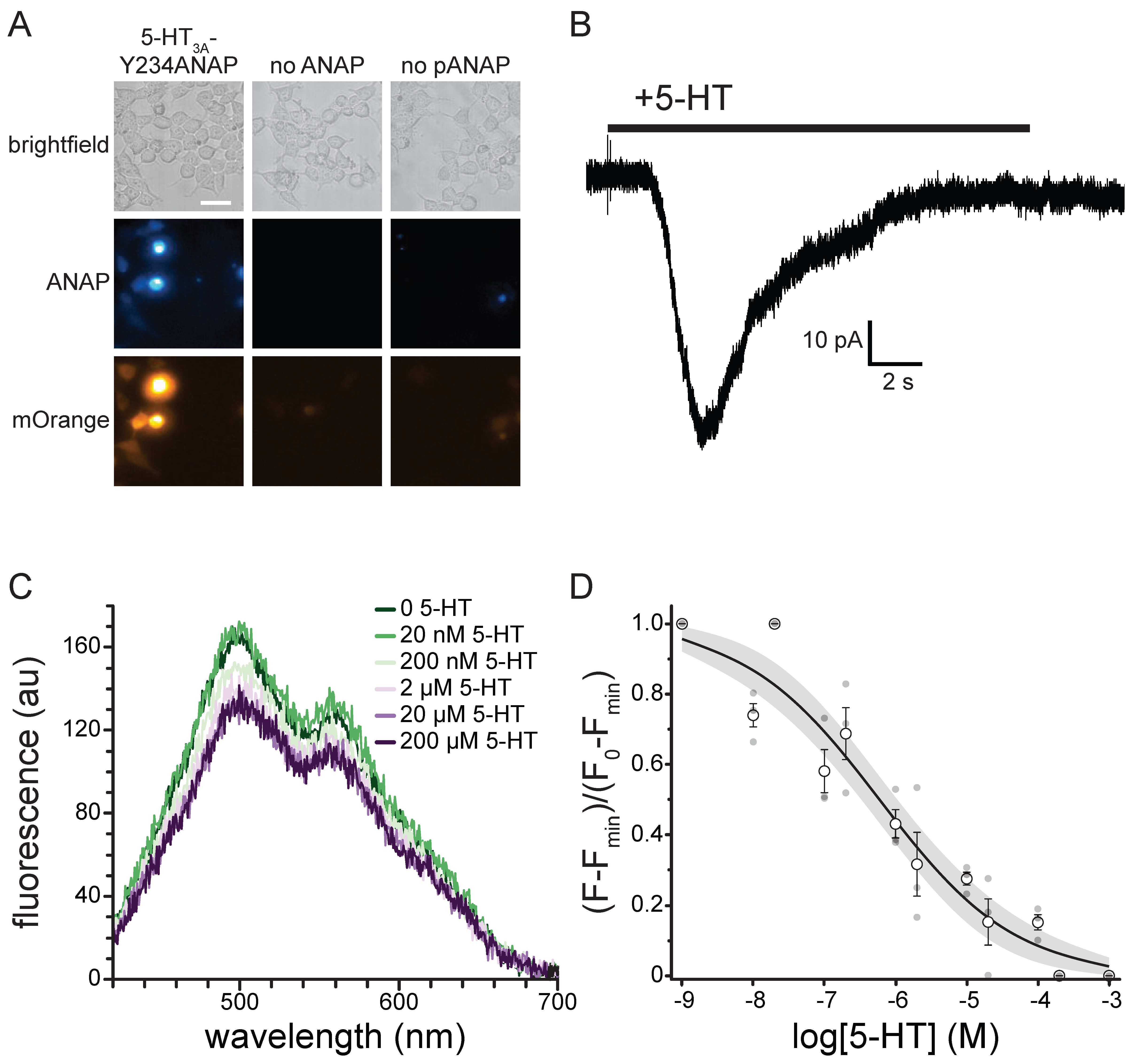
2.4. Measurement of 5-HT Binding to Intact, Functional 5-HT3A Receptors
3. Discussion
4. Materials and Methods
4.1. UV/Vis Absorbance and Steady-State Fluorometry
4.2. Density Functional Theory Calculations
4.3. Time-Resolved Spectroscopies
4.4. Molecular Cloning
4.5. Cell Culture
4.6. Expression of ANAP-Tagged Proteins
4.7. Electrophysiology
4.8. Unroofing HEK Cells for Imaging
4.9. Microscopy/Spectroscopy in Living Cells/Cell Fragments
4.10. Data Presentation and Statistics
4.11. Data/Code Availability
4.12. Materials
5. Conclusions
Supplementary Materials
Author Contributions
Funding
Institutional Review Board Statement
Informed Consent Statement
Data Availability Statement
Acknowledgments
Conflicts of Interest
References
- Hensler, J.G. Serotonin. In Basic Neurochemistry; Brady, S.T., Siegel, G.J., Albers, R.W., Price, D.L., Eds.; Academic Press: Cambridge, MA, USA, 2012; ISBN 978-0-12-374947-5. [Google Scholar]
- Ossipov, M.H.; Dussor, G.O.; Porreca, F. Central Modulation of Pain. J. Clin. Investig. 2010, 120, 3779–3787. [Google Scholar] [CrossRef]
- Kandel, E.R.; Koester, J.D.; Mack, S.H.; Siegelbaum, S.A. (Eds.) Principles of Neural Science, 6th ed.; McGraw-Hill’s AccessNeurology; McGraw-Hill Education LLC: New York, NY, USA, 2021; ISBN 978-1-259-64223-4. [Google Scholar]
- Maricq, A.V.; Peterson, A.S.; Brake, A.J.; Myers, R.M.; Julius, D. Primary Structure and Functional Expression of the 5HT3 Receptor, a Serotonin-Gated Ion Channel. Science 1991, 254, 432–437. [Google Scholar] [CrossRef]
- Gibbs, E.; Chakrapani, S. Structure, Function and Physiology of 5-Hydroxytryptamine Receptors Subtype 3. In Macromolecular Protein Complexes III: Structure and Function; Harris, J.R., Marles-Wright, J., Eds.; Subcellular Biochemistry; Springer International Publishing: Cham, Switzerland, 2021; Volume 96, pp. 373–408. ISBN 978-3-030-58970-7. [Google Scholar]
- Engleman, E.A.; Rodd, Z.A.; Bell, R.L.; Murphy, J.M. The Role of 5-HT3 Receptors in Drug Abuse and as a Target for Pharmacotherapy. CNS Neurol. Disord. Drug Targets 2008, 7, 454–467. [Google Scholar] [CrossRef] [PubMed]
- Ellenbroek, B.A.; Prinssen, E.P.M. Can 5-HT3 Antagonists Contribute toward the Treatment of Schizophrenia? Behav. Pharmacol. 2015, 26, 33–44. [Google Scholar] [CrossRef]
- Vahora, I.S.; Tsouklidis, N.; Kumar, R.; Soni, R.; Khan, S. How Serotonin Level Fluctuation Affects the Effectiveness of Treatment in Irritable Bowel Syndrome. Cureus 2020, 12, e9871. [Google Scholar] [CrossRef] [PubMed]
- Puljung, M.; Vedovato, N.; Usher, S.; Ashcroft, F. Activation Mechanism of ATP-Sensitive K+ Channels Explored with Real-Time Nucleotide Binding. eLife 2019, 8, e41103. [Google Scholar] [CrossRef]
- Usher, S.G.; Ashcroft, F.M.; Puljung, M.C. Nucleotide Inhibition of the Pancreatic ATP-Sensitive K+ Channel Explored with Patch-Clamp Fluorometry. eLife 2020, 9, e52775. [Google Scholar] [CrossRef]
- Chatterjee, A.; Guo, J.; Lee, H.S.; Schultz, P.G. A Genetically Encoded Fluorescent Probe in Mammalian Cells. J. Am. Chem. Soc. 2013, 135, 12540–12543. [Google Scholar] [CrossRef] [PubMed]
- Pospíšil, P.; Luxem, K.E.; Ener, M.; Sýkora, J.; Kocábová, J.; Gray, H.B.; Vlček, A.; Hof, M. Fluorescence Quenching of (Dimethylamino)Naphthalene Dyes Badan and Prodan by Tryptophan in Cytochromes P450 and Micelles. J. Phys. Chem. B 2014, 118, 10085–10091. [Google Scholar] [CrossRef]
- Lovinger, D.M.; Sung, K.W.; Zhou, Q. Ethanol and Trichloroethanol Alter Gating of 5-HT3 Receptor-Channels in NCB-20 Neuroblastoma Cells. Neuropharmacology 2000, 39, 561–570. [Google Scholar] [CrossRef]
- Lakowicz, J.R. Principles of Fluorescence Spectroscopy, 3rd ed.; Springer: New York, NY, USA, 2006; ISBN 978-0-387-31278-1. [Google Scholar]
- Nag, S.; Balaji, J.; Madhu, P.K.; Maiti, S. Intermolecular Association Provides Specific Optical and NMR Signatures for Serotonin at Intravesicular Concentrations. Biophys. J. 2008, 94, 4145–4153. [Google Scholar] [CrossRef]
- Zagotta, W.N.; Sim, B.S.; Nhim, A.K.; Raza, M.M.; Evans, E.G.; Venkatesh, Y.; Jones, C.M.; Mehl, R.A.; Petersson, E.J.; Gordon, S.E. An Improved Fluorescent Noncanonical Amino Acid for Measuring Conformational Distributions Using Time-Resolved Transition Metal Ion FRET. eLife 2021, 10, e70236. [Google Scholar] [CrossRef]
- DeToma, R.P.; Easter, J.H.; Brand, L. Dynamic Interactions of Fluorescence Probes with the Solvent Environment. J. Am. Chem. Soc. 1976, 98, 5001–5007. [Google Scholar] [CrossRef] [PubMed]
- Vincent, M.; Gallay, J.; Demchenko, A.P. Solvent Relaxation Around the Excited State of Indole: Analysis of Fluorescence Lifetime Distributions and Time-Dependence Spectral Shifts. J. Phys. Chem. 1995, 99, 14931–14941. [Google Scholar] [CrossRef]
- Glasbeek, M.; Zhang, H. Femtosecond Studies of Solvation and Intramolecular Configurational Dynamics of Fluorophores in Liquid Solution. Chem. Rev. 2004, 104, 1929–1954. [Google Scholar] [CrossRef]
- Kandori, H.; Kemnitz, K.; Yoshihara, K. Subpicosecond Transient Absorption Study of Intermolecular Electron Transfer between Solute and Electron-Donating Solvents. J. Phys. Chem. 1992, 96, 8042–8048. [Google Scholar] [CrossRef]
- Alsam, A.A.; Aly, S.M.; Usman, A.; Parida, M.R.; Del Gobbo, S.; Alarousu, E.; Mohammed, O.F. Bimolecular Excited-State Electron Transfer with Surprisingly Long-Lived Radical Ions. J. Phys. Chem. C 2015, 119, 21896–21903. [Google Scholar] [CrossRef]
- Hill, A.D.; Katsoukis, G.; Frei, H. Photoinduced Electron Transfer from ZrOCo Binuclear Light Absorber to Pyridine Elucidated by Transient Optical and Infrared Spectroscopy. J. Phys. Chem. C 2018, 122, 20176–20185. [Google Scholar] [CrossRef]
- Hoffmann, R.; Olofson, R.A. The Dependence of Conformational and Isomer Stability on the Number of Electrons in Extended π Systems. J. Am. Chem. Soc. 1966, 88, 943–946. [Google Scholar] [CrossRef]
- Lambert, J.J.; Peters, J.A.; Hales, T.G.; Dempster, J. The Properties of 5-HT3 Receptors in Clonal Cell Lines Studied by Patch-Clamp Techniques. Br. J. Pharmacol. 1989, 97, 27–40. [Google Scholar] [CrossRef]
- Basak, S.; Gicheru, Y.; Rao, S.; Sansom, M.S.P.; Chakrapani, S. Cryo-EM Reveals Two Distinct Serotonin-Bound Conformations of Full-Length 5-HT3A Receptor. Nature 2018, 563, 270–274. [Google Scholar] [CrossRef]
- Shu, X.; Shaner, N.C.; Yarbrough, C.A.; Tsien, R.Y.; Remington, S.J. Novel Chromophores and Buried Charges Control Color in mFruits. Biochemistry 2006, 45, 9639–9647. [Google Scholar] [CrossRef]
- Narra, S.; Nishimura, Y.; Witek, H.A.; Shigeto, S. Mechanism of Back Electron Transfer in an Intermolecular Photoinduced Electron Transfer Reaction: Solvent as a Charge Mediator. ChemPhysChem 2014, 15, 2945–2950. [Google Scholar] [CrossRef] [PubMed]
- Tsukamoto, K.; Ariga, H.; Mantyh, C.; Pappas, T.N.; Yanagi, H.; Yamamura, T.; Takahashi, T. Luminally Released Serotonin Stimulates Colonic Motility and Accelerates Colonic Transit in Rats. Am. J. Physiol. Regul. Integr. Comp. Physiol. 2007, 293, R64–R69. [Google Scholar] [CrossRef] [PubMed]
- Hirowatari, Y.; Hara, K.; Shimura, Y.; Takahashi, H. Serotonin Levels in Platelet-Poor Plasma and Whole Blood from Healthy Subjects: Relationship with Lipid Markers and Coronary Heart Disease Risk Score. J. Atheroscler. Thromb. 2011, 18, 874–882. [Google Scholar] [CrossRef]
- Zhao, S.; Piatkevich, K.D. Techniques for in Vivo Serotonin Detection in the Brain: State of the Art. J. Neurochem. 2023, 166, 453–480. [Google Scholar] [CrossRef]
- Bunin, M.A.; Wightman, R.M. Quantitative Evaluation of 5-Hydroxytryptamine (Serotonin) Neuronal Release and Uptake: An Investigation of Extrasynaptic Transmission. J. Neurosci. 1998, 18, 4854–4860. [Google Scholar] [CrossRef] [PubMed]
- Dubin, A.E.; Huvar, R.; D’Andrea, M.R.; Pyati, J.; Zhu, J.Y.; Joy, K.C.; Wilson, S.J.; Galindo, J.E.; Glass, C.A.; Luo, L.; et al. The Pharmacological and Functional Characteristics of the Serotonin 5-HT3A Receptor Are Specifically Modified by a 5-HT3B Receptor Subunit. J. Biol. Chem. 1999, 274, 30799–30810. [Google Scholar] [CrossRef]
- Colquhoun, D. Binding, Gating, Affinity and Efficacy: The Interpretation of Structure-Activity Relationships for Agonists and of the Effects of Mutating Receptors. Br. J. Pharmacol. 1998, 125, 924–947. [Google Scholar] [CrossRef]
- Godellas, N.E.; Grosman, C. Probing Function in Ligand-Gated Ion Channels without Measuring Ion Transport. J. Gen. Physiol. 2022, 154, e202213082. [Google Scholar] [CrossRef]
- Middendorf, T.R.; Goldschen-Ohm, M.P. The Surprising Difficulty of “Simple” Equilibrium Binding Measurements on Ligand-Gated Ion Channels. J. Gen. Physiol. 2022, 154, e202213177. [Google Scholar] [CrossRef]
- Huynh, A.T.; Alali, H.M.; Wallach, J.V.; Canal, C.E. Artificial Brain Extracellular Fluid in Radioligand Binding Assays: Effects on Affinities of Ligands at Serotonin 5-HT7 Receptors 2025. bioRxiv 2025. [Google Scholar] [CrossRef]
- Henke, A.; Kovalyova, Y.; Dunn, M.; Dreier, D.; Gubernator, N.G.; Dincheva, I.; Hwu, C.; Šebej, P.; Ansorge, M.S.; Sulzer, D.; et al. Toward Serotonin Fluorescent False Neurotransmitters: Development of Fluorescent Dual Serotonin and Vesicular Monoamine Transporter Substrates for Visualizing Serotonin Neurons. ACS Chem. Neurosci. 2018, 9, 925–934. [Google Scholar] [CrossRef] [PubMed]
- Watanabe, Y.; Tsujimura, A.; Aoki, M.; Taguchi, K.; Tanaka, M. Development of the 5-HT2CR-Tango System Combined with an EGFP Reporter Gene. J. Mol. Neurosci. 2016, 58, 162–169. [Google Scholar] [CrossRef]
- Patriarchi, T.; Cho, J.R.; Merten, K.; Howe, M.W.; Marley, A.; Xiong, W.-H.; Folk, R.W.; Broussard, G.J.; Liang, R.; Jang, M.J.; et al. Ultrafast Neuronal Imaging of Dopamine Dynamics with Designed Genetically Encoded Sensors. Science 2018, 360, eaat4422. [Google Scholar] [CrossRef]
- Dong, C.; Ly, C.; Dunlap, L.E.; Vargas, M.V.; Sun, J.; Hwang, I.-W.; Azinfar, A.; Oh, W.C.; Wetsel, W.C.; Olson, D.E.; et al. Psychedelic-Inspired Drug Discovery Using an Engineered Biosensor. Cell 2021, 184, 2779–2792.e18. [Google Scholar] [CrossRef]
- Wan, J.; Peng, W.; Li, X.; Qian, T.; Song, K.; Zeng, J.; Deng, F.; Hao, S.; Feng, J.; Zhang, P.; et al. A Genetically Encoded Sensor for Measuring Serotonin Dynamics. Nat. Neurosci. 2021, 24, 746–752. [Google Scholar] [CrossRef]
- Yamauchi, J.G.; Nemecz, Á.; Nguyen, Q.T.; Muller, A.; Schroeder, L.F.; Talley, T.T.; Lindstrom, J.; Kleinfeld, D.; Taylor, P. Characterizing Ligand-Gated Ion Channel Receptors with Genetically Encoded Ca2+ Sensors. PLoS ONE 2011, 6, e16519. [Google Scholar] [CrossRef]
- Puljung, M.C. ANAP: A Versatile, Fluorescent Probe of Ion Channel Gating and Regulation. In Methods in Enzymology; Elsevier: Amsterdam, The Netherlands, 2021; Volume 654, pp. 49–84. ISBN 978-0-12-823924-7. [Google Scholar]
- Chai, J.-D.; Head-Gordon, M. Long-Range Corrected Hybrid Density Functionals with Damped Atom–Atom Dispersion Corrections. Phys. Chem. Chem. Phys. 2008, 10, 6615–6620. [Google Scholar] [CrossRef] [PubMed]
- Shao, Y.; Gan, Z.; Epifanovsky, E.; Gilbert, A.T.B.; Wormit, M.; Kussmann, J.; Lange, A.W.; Behn, A.; Deng, J.; Feng, X.; et al. Advances in Molecular Quantum Chemistry Contained in the Q-Chem 4 Program Package. Mol. Phys. 2015, 113, 184–215. [Google Scholar] [CrossRef]
- Bursch, M.; Mewes, J.; Hansen, A.; Grimme, S. Best-Practice DFT Protocols for Basic Molecular Computational Chemistry. Angew. Chem. Int. Ed. 2022, 61, e202205735. [Google Scholar] [CrossRef] [PubMed]
- Tartakoff, S.S.; Enders, A.A.; Zhang, W.; Hill, A.D. Spectroscopic and Computational Evidence for the Concerted Mechanism of the Wagner-Jauregg Reaction. J. Phys. Org. Chem. 2021, 34, e4140. [Google Scholar] [CrossRef]
- Kolber, Z.S.; Barkley, M.D. Comparison of Approaches to the Instrumental Response Function in Fluorescence Decay Measurements. Anal. Biochem. 1986, 152, 6–21. [Google Scholar] [CrossRef]
- Kawate, T.; Gouaux, E. Fluorescence-Detection Size-Exclusion Chromatography for Precrystallization Screening of Integral Membrane Proteins. Structure 2006, 14, 673–681. [Google Scholar] [CrossRef]
- Kremers, G.-J.; Hazelwood, K.L.; Murphy, C.S.; Davidson, M.W.; Piston, D.W. Photoconversion in Orange and Red Fluorescent Proteins. Nat. Methods 2009, 6, 355–358. [Google Scholar] [CrossRef]
- Usher, S.G.; Ashcroft, F.M.; Puljung, M.C. Measuring Nucleotide Binding to Intact, Functional Membrane Proteins in Real Time. J. Vis. Exp. 2020, 169, e61401. [Google Scholar] [CrossRef]
- Heuser, J. The Production of ‘Cell Cortices’ for Light and Electron Microscopy. Traffic 2000, 1, 545–552. [Google Scholar] [CrossRef]
- R Core Team. R: A Language and Environment for Statistical Computing; R Foundation for Statistical Computing: Vienna, Austria, 2025. [Google Scholar]
- Beleites, C.; Sergo, V. hyperSpec: A Package to Handle Hyperspectral Data Sets in R’, R Package Version 0.100.2; R Foundation for Statistical Computing: Vienna, Austria, 2024.
- Bååth, R. beepr: Easily Play Notification Sounds on Any Platform, R Package Version 2.0; R Foundation for Statistical Computing: Vienna, Austria, 2024.
- Dragulescu, A.; Arendt, C. xlsx: Read, Write, Format Excel 2007 and Excel 97/2000/XP/2003 Files, R Package Version 0.6.5; R Foundation for Statistical Computing: Vienna, Austria, 2020.
- Wickham, H. Ggplot2: Elegant Graphics for Data Analysis; Springer: Berlin/Heidelberg, Germany, 2016. [Google Scholar]
- Auguie, B. gridExtra: Miscellaneous Functions for “Grid” Graphics, R Package Version 2.3; R Foundation for Statistical Computing: Vienna, Austria, 2017.
- Sievert, C. Interactive Web-Based Data Visualization with R, Plotly, and Shiny; Chapman and Hall/CRC: Boca Raton, FL, USA, 2020. [Google Scholar]
- Schindelin, J.; Arganda-Carreras, I.; Frise, E.; Kaynig, V.; Longair, M.; Pietzsch, T.; Preibisch, S.; Rueden, C.; Saalfeld, S.; Schmid, B.; et al. Fiji: An Open-Source Platform for Biological-Image Analysis. Nat. Methods 2012, 9, 676–682. [Google Scholar] [CrossRef]
- Pettersen, E.F.; Goddard, T.D.; Huang, C.C.; Meng, E.C.; Couch, G.S.; Croll, T.I.; Morris, J.H.; Ferrin, T.E. UCSF ChimeraX: Structure Visualization for Researchers, Educators, and Developers. Protein Sci. 2021, 30, 70–82. [Google Scholar] [CrossRef] [PubMed]






Disclaimer/Publisher’s Note: The statements, opinions and data contained in all publications are solely those of the individual author(s) and contributor(s) and not of MDPI and/or the editor(s). MDPI and/or the editor(s) disclaim responsibility for any injury to people or property resulting from any ideas, methods, instructions or products referred to in the content. |
© 2025 by the authors. Licensee MDPI, Basel, Switzerland. This article is an open access article distributed under the terms and conditions of the Creative Commons Attribution (CC BY) license (https://creativecommons.org/licenses/by/4.0/).
Share and Cite
Brado, O.G.; Hawkins, A.T.; Hill, A.D.; Puljung, M.C. Measuring Serotonin Binding to Its Receptors In Vitro via Charge Transfer to ANAP. Int. J. Mol. Sci. 2025, 26, 10815. https://doi.org/10.3390/ijms262210815
Brado OG, Hawkins AT, Hill AD, Puljung MC. Measuring Serotonin Binding to Its Receptors In Vitro via Charge Transfer to ANAP. International Journal of Molecular Sciences. 2025; 26(22):10815. https://doi.org/10.3390/ijms262210815
Chicago/Turabian StyleBrado, Olivia G., Aspen T. Hawkins, Adam D. Hill, and Michael C. Puljung. 2025. "Measuring Serotonin Binding to Its Receptors In Vitro via Charge Transfer to ANAP" International Journal of Molecular Sciences 26, no. 22: 10815. https://doi.org/10.3390/ijms262210815
APA StyleBrado, O. G., Hawkins, A. T., Hill, A. D., & Puljung, M. C. (2025). Measuring Serotonin Binding to Its Receptors In Vitro via Charge Transfer to ANAP. International Journal of Molecular Sciences, 26(22), 10815. https://doi.org/10.3390/ijms262210815

