Cadmium-Induced Oxidative Damage and the Expression and Function of Mitochondrial Thioredoxin in Phascolosoma esculenta
Abstract
1. Introduction
2. Results
2.1. Changes of Intestinal Oxidative Stress Indicators of P. esculenta Under Cd Stress
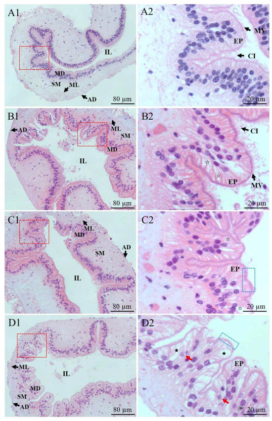
2.2. Changes of Intestinal Structure of P. esculenta Under Cd Stress
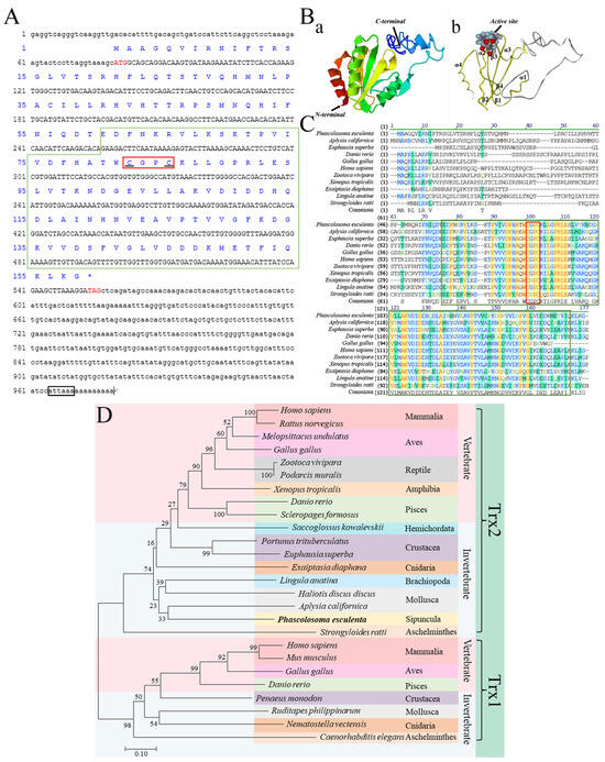
2.3. Characterization of PeTrx2
2.4. Tissue-Specific Expression of PeTrx2 and Its Expression Changes Under Cd Stress
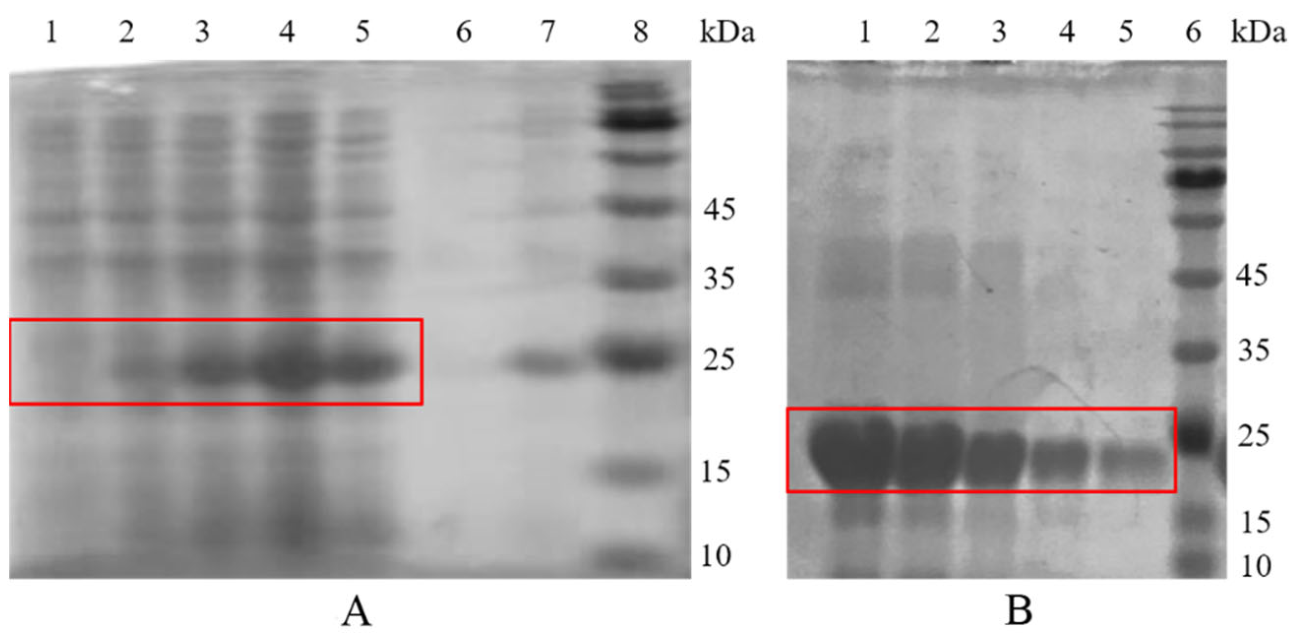
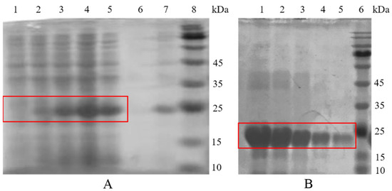
2.5. Expression and Purification of rPeTrx2
2.6. In Vitro Antioxidant Activity of rPeTrx2
2.7. Cd Tolerance of the E. coli Cells Transferred pET28a-PeTrx2
2.8. The Anti-Apoptosis Ability of PeTrx2
3. Discussion
3.1. Cd Stress Induced Oxidative Damage in the Intestine of P. esculenta
3.2. Expression and Functional Analysis of PeTrx2
3.2.1. Characterization and Expression Analysis of PeTrx2
3.2.2. Functional Analysis of PeTrx2
4. Materials and Methods
4.1. Animals
4.2. Treatments
4.3. Sampling
4.4. Detection of the Intestinal Oxidative Stress Indicators of P. esculenta Under Cd Stress
4.5. Observation of the Intestinal Structure of P. esculenta Under Cd Stress
4.6. Characterization and Expression Analysis of PeTrx2
4.6.1. RNA Extraction and cDNA Synthesis
4.6.2. Full-Length cDNA Cloning of PeTrx2
4.6.3. Sequence Analysis of PeTrx2
4.6.4. Tissue-Specific Expression of PeTrx2 and Its Expression Characteristics Under Cd Stress
4.7. Functional Analysis of PeTrx2
4.7.1. Prokaryotic Expression of PeTrx2
4.7.2. Purification and Renaturation of PeTrx2
4.7.3. In Vitro Antioxidant Activity of rPeTrx2
4.7.4. Cd Tolerance of the E. coli Cells Transferred pET28a-PeTrx2
4.7.5. The Anti-Apoptosis Ability of PeTrx2
4.8. Statistical Analysis
5. Conclusions
Supplementary Materials
Author Contributions
Funding
Institutional Review Board Statement
Informed Consent Statement
Data Availability Statement
Conflicts of Interest
References
- Zhuang, W.; Zhou, F. Distribution, source and pollution assessment of heavy metals in the surface sediments of the Yangtze River Estuary and its adjacent East China Sea. Mar. Pollut. Bull. 2021, 164, 112002. [Google Scholar] [CrossRef] [PubMed]
- Shimada, H.; Yasutake, A.; Hirashima, T.; Takamure, Y.; Kitano, T.; Waalkes, M.P.; Imamura, Y. Strain difference of cadmium accumulation by liver slices of inbred Wistar-Imamichi and Fischer 344 rats. Toxicol. In Vitro 2008, 22, 338–343. [Google Scholar] [CrossRef] [PubMed]
- Dong, A.G.; Huo, J.F.; Yan, J.J.; Dong, A.L. Oxidative stress in liver of turtle Mauremys reevesii caused by cadmium. Environ. Sci. Pollut. Res. Int. 2021, 28, 6405–6410. [Google Scholar] [CrossRef] [PubMed]
- Nasiadek, M.; Skrzypinska-Gawrysiak, M.; Darago, A.; Zwierzynska, E.; Kilanowicz, A. Involvement of oxidative stress in the mechanism of cadmium-induced toxicity on rat uterus. Environ. Toxicol. Pharmacol. 2014, 38, 364–373. [Google Scholar] [CrossRef] [PubMed]
- Wätjen, W.; Beyersmann, D. Cadmium-induced apoptosis in C6 glioma cells: Influence of oxidative stress. Biometals 2004, 17, 65–78. [Google Scholar] [CrossRef]
- Zhou, X.H.; Hao, W.M.; Shi, H.F.; Hou, Y.Z.; Xu, Q.G. Calcium Homeostasis Disruption—A Bridge Connecting Cadmium-Induced Apoptosis, Autophagy and Tumorigenesis. Oncol. Res. Treat. 2015, 38, 311–315. [Google Scholar] [CrossRef]
- Li, J.; Xie, X.J. Inconsistent responses of liver mitochondria metabolism and standard metabolism in Silurus meridionalis when exposed to waterborne cadmium. Comp. Biochem. Physiol. C Toxicol. Pharmacol. 2018, 214, 17–22. [Google Scholar] [CrossRef]
- Dong, A.G.; Ma, Y.Y.; Wang, X.L.; Jing, X.J.; He, H.; Zhang, T.M.; Dong, H.D.; Liu, W.; Fan, K.F.; Huo, J.F. Effect of cadmium on histopathological injuries and ultra-structural changes of kidney of the turtle Mauremys reevesii. Environ. Sci. Pollut. Res. Int. 2024, 31, 39774–39781. [Google Scholar] [CrossRef]
- Jacobson, T.; Priya, S.; Sharma, S.K.; Andersson, S.; Jakobsson, S.; Tanghe, R.; Ashouri, A.; Rauch, S.; Goloubinoff, P.; Christen, P.; et al. Cadmium Causes Misfolding and Aggregation of Cytosolic Proteins in Yeast. Mol. Cell. Biol. 2023, 37, e00490-16. [Google Scholar] [CrossRef]
- Nzengue, Y.; Steiman, R.; Garrel, C.; Lefebvre, E.; Guiraud, P. Oxidative stress and DNA damage induced by cadmium in the human keratinocyte HaCaT cell line: Role of glutathione in the resistance to cadmium. Toxicology 2008, 243, 193–206. [Google Scholar] [CrossRef]
- Kundu, S.; Sengupta, S.; Chatterjee, S.; Mitra, S.; Bhattacharyya, A. Cadmium induces lung inflammation independent of lung cell proliferation: A molecular approach. J. Inflamm. 2009, 6, 19. [Google Scholar] [CrossRef] [PubMed]
- Teng, Y.; Yang, Y.; Wang, Z.; Guan, W.; Liu, Y.; Yu, H.; Zou, L. The cadmium tolerance enhancement through regulating glutathione conferred by vacuolar compartmentalization in Aspergillus sydowii. Chemosphere 2024, 352, 141500. [Google Scholar] [CrossRef] [PubMed]
- Wang, Y.; Fang, J.; Leonard, S.S.; Krishna Rao, K.M. Cadmium inhibits the electron transfer chain and induces Reactive Oxygen Species. Free Radic. Biol. Med. 2004, 36, 1434–1443. [Google Scholar] [CrossRef] [PubMed]
- Cuypers, A.; Plusquin, M.; Remans, T.; Jozefczak, M.; Keunen, E.; Gielen, H.; Opdenakker, K.; Nair, A.R.; Munters, E.; Artois, T.J.; et al. Cadmium stress: An oxidative challenge. Biometals 2010, 23, 927–940. [Google Scholar] [CrossRef]
- Duan, Y.; Wang, Y.; Huang, J.; Li, H.; Dong, H.; Zhang, J. Toxic effects of cadmium and lead exposure on intestinal histology, oxidative stress response, and microbial community of Pacific white shrimp Litopenaeus vannamei. Mar. Pollut. Bull. 2021, 167, 112220. [Google Scholar] [CrossRef]
- Chen, M.; Bao, X.; Yue, Y.; Yang, K.; Liu, H.; Yang, Y.; Yu, H.; Yu, Y.; Duan, N. Combined effects of cadmium and nanoplastics on oxidative stress, histopathology, and intestinal microbiota in largemouth bass (Micropterus salmoides). Aquaculture 2023, 569, 739363. [Google Scholar] [CrossRef]
- Xie, D.; Li, Y.; Liu, Z.; Chen, Q. Inhibitory effect of cadmium exposure on digestive activity, antioxidant capacity and immune defense in the intestine of yellow catfish (Pelteobagrus fulvidraco). Comp. Biochem. Physiol. C Toxicol. Pharmacol. 2019, 222, 65–73. [Google Scholar] [CrossRef]
- Birben, E.; Sahiner, U.M.; Sackesen, C.; Erzurum, S.; Kalayci, O. Oxidative Stress and Antioxidant Defense. World. Allergy. Organ. 2012, 5, 9–19. [Google Scholar] [CrossRef]
- Balsera, M.; Buchanan, B.B. Evolution of the thioredoxin system as a step enabling adaptation to oxidative stress. Free Radic. Biol. Med. 2019, 140, 28–35. [Google Scholar] [CrossRef]
- Roos, G.; Foloppe, N.; Van Laer, K.; Wyns, L.; Nilsson, L.; Geerlings, P.; Messens, J. How thioredoxin dissociates its mixed disulfide. PLoS Comput. Biol. 2009, 5, e1000461. [Google Scholar] [CrossRef]
- De Zoysa, M.; Pushpamali, W.A.; Whang, S.; Kim, S.J.; Lee, J. Mitochondrial thioredoxin-2 from disk abalone (Haliotis discus discus): Molecular characterization, tissue expression and DNA protection activity of its recombinant protein. Comp. Biochem. Physiol. B Biochem. Mol. Biol. 2008, 149, 630–639. [Google Scholar] [CrossRef] [PubMed]
- Umasuthan, N.; Revathy, K.S.; Lee, Y.; Whang, I.; Lee, J. Mitochondrial thioredoxin-2 from Manila clam (Ruditapes philippinarum) is a potent antioxidant enzyme involved in antibacterial response. Fish Shellfish Immunol. 2012, 32, 513–523. [Google Scholar] [CrossRef] [PubMed]
- Wang, Q.; Ning, X.X.; Pei, D.; Zhao, J.M.; You, L.P.; Wang, C.Y.; Wu, H.F. Molecular cloning, characterization and expression profiles of thioredoxin 1 and thioredoxin 2 genes in Mytilus galloprovincialis. Chin. J. Oceanol. Limnol. 2013, 31, 493–503. [Google Scholar] [CrossRef]
- Li, F.M.; Liang, Y.J.; Cai, J.L.; Shi, Y.J.; Ma, L.Y.; Lu, Y.Z. EsTrx-2, the mitochondrial thioredoxin from Antarctic microcrustacean (Euphausia superba): Cloning and functional characterization. Comp. Biochem. Physiol. B Biochem. Mol. Biol. 2019, 231, 52–58. [Google Scholar] [CrossRef]
- Nadarajapillai, K.; Sellaththurai, S.; Liyanage, D.S.; Yang, H.; Lee, J. Molecular and functional explication of thioredoxin mitochondrial-like protein (Trx-2) from big-belly seahorse (Hippocampus abdominalis) and expression upon immune provocation. Fish Shellfish Immunol. 2020, 99, 495–504. [Google Scholar] [CrossRef]
- Gao, X.M.; Mu, D.L.; Hou, C.C.; Zhu, J.Q.; Jin, S.; Wang, C.L. Expression and putative functions of KIFC1 for nuclear reshaping and midpiece formation during spermiogenesis of Phascolosoma esculenta. Gene 2019, 683, 169–183. [Google Scholar] [CrossRef]
- Liu, Y.; Du, C.; Lin, C.W.; Gao, X.M.; Zhu, J.Q.; Zhang, C.D. Characterization of Copper/Zinc Superoxide Dismutase Activity on Phascolosoma esculenta (Sipuncula: Phascolosomatidea) and Its Protection from Oxidative Stress Induced by Cadmium. Int. J. Mol. Sci. 2022, 23, 12136. [Google Scholar] [CrossRef]
- Lin, A.J.; Zhang, X.H.; Chen, M.M.; Cao, Q. Oxidative stress and DNA damages induced by cadmium accumulation. J. Environ. Sci. 2007, 19, 596–602. [Google Scholar] [CrossRef]
- Mruk, D.D.; Silvestrini, B.; Mo, M.Y.; Cheng, C.Y. Antioxidant superoxide dismutase—A review: Its function, regulation in the testis, and role in male fertility. Contraception 2002, 65, 305–311. [Google Scholar] [CrossRef]
- Yuan, X.; Chen, A.; Zhou, Y.; Liu, H.; Yang, D. The influence of cadmium on the antioxidant enzyme activities in polychaete Perinereis aibuhitensis Grube (Annelida: Polychaeta). Chin. J. Oceanol. Limnol. 2010, 28, 849–855. [Google Scholar] [CrossRef]
- Lei, W.W.; Wang, L.; Liu, D.M.; Xu, T.; Luo, J.X. Histopathological and biochemical alternations of the heart induced by acute cadmium exposure in the freshwater crab Sinopotamon yangtsekiense. Chemosphere 2011, 84, 689–694. [Google Scholar] [CrossRef] [PubMed]
- Cheng, C.H.; Ma, H.L.; Deng, Y.Q.; Feng, J.; Jie, Y.K.; Guo, Z.X. Oxidative stress, cell cycle arrest, DNA damage and apoptosis in the mud crab (Scylla paramamosain) induced by cadmium exposure. Chemosphere 2021, 263, 128277. [Google Scholar] [CrossRef] [PubMed]
- Escobar, J.A.; Rubio, M.A.; Lissi, E.A. SOD and catalase inactivation by singlet oxygen and peroxyl radicals. Free Radic. Biol. Med. 1996, 20, 285–290. [Google Scholar] [CrossRef]
- Lushchak, V.I. Free radicals, reactive oxygen species, oxidative stress and its classification. Chem-Biol. Interact. 2014, 224, 164–175. [Google Scholar] [CrossRef]
- Atli, G.; Canli, E.G.; Eroglu, A.; Dogan, Z.; Canli, M. Cadmium and Lead Alter the Antioxidant and Osmoregulation Systems in the Erythrocyte of Fish (Oreochromis niloticus). Turk. J. Fish. Aquat. Sci. 2016, 16, 361–369. [Google Scholar] [CrossRef]
- Singh, M.; Kapoor, A.; Bhatnagar, A. Oxidative and reductive metabolism of lipid-peroxidation derived carbonyls. Chem-Biol. Interact. 2015, 234, 261–273. [Google Scholar] [CrossRef] [PubMed]
- Zhang, Y.; Li, Z.Y.; Kholodkevich, S.; Sharov, A.; Feng, Y.J.; Ren, N.Q.; Sun, K. Cadmium-induced oxidative stress, histopathology, and transcriptome changes in the hepatopancreas of freshwater crayfish (Procambarus clarkii). Sci. Total Environ. 2019, 666, 944–955. [Google Scholar] [CrossRef]
- Tanhan, P.; Sretarugsa, P.; Pokethitiyook, P.; Kruatrachue, M.; Upatham, E.S. Histopathological alterations in the edible snail, Babylonia areolata (spotted babylon), in acute and subchronic cadmium poisoning. Environ. Toxicol. 2005, 20, 142–149. [Google Scholar] [CrossRef]
- Gao, F.; Lin, W.; Wang, L.; Wang, Q. Effect of Cadmium on Intestinal Structure and Digestive Enzymes Activities of Daphnia magna. Asian J. Ecotoxicol. 2020, 15, 201–209. [Google Scholar]
- Tsutsumi, R.; Chaya, T.; Furukawa, T. Enriched expression of the ciliopathy gene lck in cell proliferating regions of adult mice. Gene Expr. Patterns 2018, 29, 18–23. [Google Scholar] [CrossRef]
- Rani, A.; Kumar, A.; Lal, A.; Pant, M. Cellular mechanisms of cadmium-induced toxicity: A review. Int. J. Environ. Health Res. 2014, 24, 378–399. [Google Scholar] [CrossRef] [PubMed]
- Li, R.J.; Zhou, Y.Y.; Wang, L.; Ren, G.R. Low-molecular-weight-chitosan ameliorates cadmium-induced toxicity in the freshwater crab, Sinopotamon yangtsekiense. Ecotoxicol. Environ. Saf. 2011, 74, 1164–1170. [Google Scholar] [CrossRef]
- Yin, X.M.; Ding, W.X.; Gao, W.T. Autophagy in the liver. Hepatology 2008, 47, 1773–1785. [Google Scholar] [CrossRef] [PubMed]
- Jiang, P.D.; Mizushima, N. Autophagy and human diseases. Cell Res. 2013, 24, 69–79. [Google Scholar] [CrossRef]
- Wang, B.; Peng, Y.J.; Zhang, T.L.; Ding, J.P. Crystal structures and kinetic studies of human Kappa class glutathione transferase provide insights into the catalytic mechanism. Biochem. J. 2011, 439, 215–225. [Google Scholar] [CrossRef]
- Collet, J.F.; Messens, J. Structure, Function, and Mechanism of Thioredoxin Proteins. Antioxid. Redox Signal. 2010, 13, 1205–1216. [Google Scholar] [CrossRef]
- Gobe, G.; Crane, D. Mitochondria, reactive oxygen species and cadmium toxicity in the kidney. Toxicol. Lett. 2010, 198, 49–55. [Google Scholar] [CrossRef]
- Lee, W.K.; Thévenod, F. Cell organelles as targets of mammalian cadmium toxicity. Arch. Toxicol. 2020, 94, 1017–1049. [Google Scholar] [CrossRef]
- Wang, D.M.; Masutani, H.; Oka, S.; Tanaka, T.; Yamaguchi-Iwai, Y.; Nakamura, H.; Yodoi, J. Control of Mitochondrial Outer Membrane Permeabilization and Bcl-xL Levels by Thioredoxin 2 in DT40 Cells. J. Biol. Chem. 2006, 281, 7384–7391. [Google Scholar] [CrossRef] [PubMed]
- Tanaka, T.; Hosoi, F.; Yamaguchi-Iwai, Y.; Nakamura, H.; Masutani, H.; Ueda, S.; Nishiyama, A.; Takeda, S.; Wada, H.; Spyrou, G.; et al. Thioredoxin-2 (TRX-2) is an essential gene regulating mitochondria-dependent apoptosis. EMBO J. 2002, 21, 1695–1703. [Google Scholar] [CrossRef]
- Chen, Y.; Cai, J.Y.; Murphy, T.J.; Jones, D.P. Overexpressed Human Mitochondrial Thioredoxin Confers Resistance to Oxidant-induced Apoptosis in Human Osteosarcoma Cells. J. Biol. Chem. 2002, 277, 33242–33248. [Google Scholar] [CrossRef]
- Spyrou, G.; Enmark, E.; Miranda-Vizuete, A.; Gustafsson, J.Å. Cloning and Expression of a Novel Mammalian Thioredoxin. J. Biol. Chem. 1997, 272, 2936–2941. [Google Scholar] [CrossRef]
- Kugapreethan, R.; Umasuthan, N.; Wan, Q.; Thulasitha, W.S.; Kim, C.; Lee, J. Comparative analysis of two thioredoxin-like genes in black rockfish Sebastes schlegelii and their possible involvement in redox homeostasis and innate immune responses. Dev. Comp. Immunol. 2017, 67, 43–56. [Google Scholar] [CrossRef]
- Meng, J.J.; Gao, X.M.; Luo, S.Y.; Lin, C.W.; Du, C.; Hou, C.C.; Wang, J.Q.; Jin, S.; Tang, D.J.; Zhang, C.D.; et al. Cloning, Functional Characterization and Response to Cadmium Stress of the Thioredoxin-like Protein 1 Gene from Phascolosoma esculenta. Int. J. Mol. Sci. 2021, 23, 332. [Google Scholar] [CrossRef]
- Luo, S.Y.; Liu, C.; Gao, X.M.; Wang, J.Q.; Zhang, Y.B.; Ding, J.; Hou, C.C.; Zhu, J.Q.; Lou, B.; Shen, W.L.; et al. Environmental hypoxia induces apoptosis in large yellow croaker Larimichthys crocea via both intrinsic and extrinsic pathways. J. Oceanol. Limnology 2023, 41, 2429–2443. [Google Scholar] [CrossRef]
- Pérez, V.I.; Lew, C.M.; Cortez, L.A.; Webb, C.R.; Rodriguez, M.; Liu, Y.; Qi, W.; Li, Y.; Chaudhuri, A.; Van Remmen, H.; et al. Thioredoxin 2 haploinsufficiency in mice results in impaired mitochondrial function and increased oxidative stress. Free Radic. Biol. Med. 2008, 44, 882–892. [Google Scholar] [CrossRef]
- Liu, C.X.; Cao, B.G.; Zhang, Q.R.; Zhang, Y.F.; Chen, X.R.; Kong, X.; Dong, Y. Inhibition of thioredoxin 2 by intracellular methylglyoxal accumulation leads to mitochondrial dysfunction and apoptosis in INS-1 cells. Endocrine 2020, 68, 103–115. [Google Scholar] [CrossRef]
- Gu, S.W.; Wang, J.Q.; Gao, X.M.; Zheng, X.B.; Liu, Y.; Chen, Y.E.; Sun, L.L.; Zhu, J.Q. Expression and Functional Analysis of the Metallothionein and Metal-Responsive Transcription Factor 1 in Phascolosoma esculenta under Zn Stress. Int. J. Mol. Sci. 2024, 25, 7368. [Google Scholar] [CrossRef] [PubMed]










| Lesion | Degree of Damage | |||
|---|---|---|---|---|
| Control | 6 mg/L | 24 mg/L | 96 mg/L | |
| Vacuolization | - | + | + | +++ |
| Blurred microvilli | - | - | +++ | +++ |
| Cilia loss | - | - | ++ | +++ |
| Necrosis | - | - | - | + |
| Autophagy | - | / | / | + |
| Specie | Identity of Trx2 | Identity of Trx Domain |
|---|---|---|
| Homo sapiens | 45.8% | 62.1% |
| Gallus gallus | 40.5% | 56.8% |
| Zootoca vivipara | 45.7% | 63.2% |
| Xenopus tropicalis | 41.3% | 60.0% |
| Danio rerio | 41.0% | 55.8% |
| Euphausia superba | 42.8% | 56.8% |
| Lingula anatine | 46.7% | 64.9% |
| Aplysia californica | 40.2% | 60.8% |
| Strongyloides | 32.1% | 45.3% |
| Exaiptasia diaphana | 38.6% | 53.7% |
Disclaimer/Publisher’s Note: The statements, opinions and data contained in all publications are solely those of the individual author(s) and contributor(s) and not of MDPI and/or the editor(s). MDPI and/or the editor(s) disclaim responsibility for any injury to people or property resulting from any ideas, methods, instructions or products referred to in the content. |
© 2024 by the authors. Licensee MDPI, Basel, Switzerland. This article is an open access article distributed under the terms and conditions of the Creative Commons Attribution (CC BY) license (https://creativecommons.org/licenses/by/4.0/).
Share and Cite
Gu, S.; Zheng, X.; Gao, X.; Liu, Y.; Chen, Y.; Zhu, J. Cadmium-Induced Oxidative Damage and the Expression and Function of Mitochondrial Thioredoxin in Phascolosoma esculenta. Int. J. Mol. Sci. 2024, 25, 13283. https://doi.org/10.3390/ijms252413283
Gu S, Zheng X, Gao X, Liu Y, Chen Y, Zhu J. Cadmium-Induced Oxidative Damage and the Expression and Function of Mitochondrial Thioredoxin in Phascolosoma esculenta. International Journal of Molecular Sciences. 2024; 25(24):13283. https://doi.org/10.3390/ijms252413283
Chicago/Turabian StyleGu, Shenwei, Xuebin Zheng, Xinming Gao, Yang Liu, Yiner Chen, and Junquan Zhu. 2024. "Cadmium-Induced Oxidative Damage and the Expression and Function of Mitochondrial Thioredoxin in Phascolosoma esculenta" International Journal of Molecular Sciences 25, no. 24: 13283. https://doi.org/10.3390/ijms252413283
APA StyleGu, S., Zheng, X., Gao, X., Liu, Y., Chen, Y., & Zhu, J. (2024). Cadmium-Induced Oxidative Damage and the Expression and Function of Mitochondrial Thioredoxin in Phascolosoma esculenta. International Journal of Molecular Sciences, 25(24), 13283. https://doi.org/10.3390/ijms252413283
