Genome-Wide Characterization and Haplotypic Variation Analysis of the YUC Gene Family in Foxtail Millet (Setaria italica)
Abstract
:1. Introduction
2. Results
2.1. Identification and Phylogenetic Analysis of YUCs in Foxtail Millet
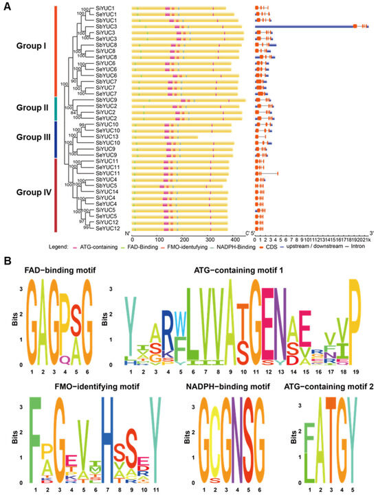
2.2. Structure Characterization of the YUC Proteins of Foxtail Millet
2.3. Cis-Element Variations of YUC Members in Foxtail Millet
2.4. Chromosomal Distribution and Colinearity Analysis of YUCs in Foxtail Millet
2.5. Transcriptional Profiling of YUC Members in Foxtail Millet
2.6. Haplotype Variations and Morphological Effects of YUC Members in Foxtail Millet
3. Discussion
3.1. YUC Family Members Are Structurally Conserved and Highly Colinear in Grass Species
3.2. SiYUC Genes Are Functionally Divergent and Might Be Involved in Hormonal Crosstalk and Stress Response in Foxtail Millet
3.3. Haplotype Variation and Selected Potential of SiYUCs for Yield Improvement of Foxtail Millet
4. Materials and Methods
4.1. Identification and Phylogenetic Analysis of YUCs in Foxtail Millet, Green Foxtail, and Sorghum
4.2. Protein Properties and Sequence Analyses of SiYUC Genes
4.3. Cis-Elements Analysis of the SiYUC Gene Promoter
4.4. Chromosomal Distribution and Colinearity Analysis of SiYUCs
4.5. Expression Patterns and Subcellular Localization of SiYUCs
4.6. Haplotype Analysis of the SiYUC Genes and Association with Traits in Foxtail Millet
5. Conclusions
Supplementary Materials
Author Contributions
Funding
Institutional Review Board Statement
Informed Consent Statement
Data Availability Statement
Conflicts of Interest
References
- Kasahara, H. Current aspects of auxin biosynthesis in plants. Biosci. Biotechnol. Biochem. 2016, 80, 34–42. [Google Scholar] [CrossRef]
- Dziewit, K.; Pěnčík, A.; Dobrzyńska, K.; Novák, O.; Szal, B.; Podgórska, A. Spatiotemporal auxin distribution in Arabidopsis tissues is regulated by anabolic and catabolic reactions under long-term ammonium stress. BMC Plant Biol. 2021, 21, 602. [Google Scholar] [CrossRef]
- Woodward, A.W.; Bartel, B. Auxin: Regulation, action, and interaction. Ann. Bot. 2005, 95, 707–735. [Google Scholar] [CrossRef]
- Teale, W.D.; Paponov, I.A.; Palme, K. Auxin in action: Signalling, transport and the control of plant growth and development. Nat. Rev. Mol. Cell Biol. 2006, 7, 847–859. [Google Scholar] [CrossRef]
- Zhou, J.J.; Luo, J. The PIN-FORMED Auxin Efflux Carriers in Plants. Int. J. Mol. Sci. 2018, 19, 2759. [Google Scholar] [CrossRef] [PubMed]
- Casanova-Saez, R.; Voss, U. Auxin Metabolism Controls Developmental Decisions in Land Plants. Trends Plant Sci. 2019, 24, 741–754. [Google Scholar] [CrossRef]
- Matthes, M.S.; Best, N.B.; Robil, J.M.; Malcomber, S.; Gallavotti, A.; McSteen, P. Auxin EvoDevo: Conservation and Diversification of Genes Regulating Auxin Biosynthesis, Transport, and Signaling. Mol. Plant 2019, 12, 298–320. [Google Scholar] [CrossRef]
- Gomes, G.L.B.; Scortecci, K.C.; Wicke, S. Auxin and its role in plant development: Structure, signalling, regulation and response mechanisms. Plant Biol. 2021, 23, 894–904. [Google Scholar] [CrossRef]
- Blakeslee, J.J.; Spatola Rossi, T.; Kriechbaumer, V. Auxin biosynthesis: Spatial regulation and adaptation to stress. J. Exp. Bot. 2019, 70, 5041–5049. [Google Scholar] [CrossRef]
- Smolko, A.; Bauer, N.; Pavlovic, I.; Pencik, A.; Novak, O.; Salopek-Sondi, B. Altered Root Growth, Auxin Metabolism and Distribution in Arabidopsis thaliana Exposed to Salt and Osmotic Stress. Int. J. Mol. Sci. 2021, 22, 7993. [Google Scholar] [CrossRef]
- Tiwari, M.; Kumar, R.; Subramanian, S.; Doherty, C.J.; Jagadish, S.V.K. Auxin-cytokinin interplay shapes root functionality under low-temperature stress. Trends Plant Sci. 2023, 28, 447–459. [Google Scholar] [CrossRef]
- Verma, S.; Negi, N.P.; Pareek, S.; Mudgal, G.; Kumar, D. Auxin response factors in plant adaptation to drought and salinity stress. Physiol. Plant 2022, 174, e13714. [Google Scholar] [CrossRef] [PubMed]
- Chandler, J.W. Local auxin production: A small contribution to a big field. Bioessays 2009, 31, 60–70. [Google Scholar] [CrossRef]
- Normanly, J. Approaching cellular and molecular resolution of auxin biosynthesis and metabolism. Cold Spring Harb. Perspect Biol. 2010, 2, a001594. [Google Scholar] [CrossRef]
- Pollmann, S.; Muller, A.; Weiler, E.W. Many roads lead to ”auxin”: Of nitrilases, synthases, and amidases. Plant Biol. 2006, 8, 326–333. [Google Scholar] [CrossRef]
- Mano, Y.; Nemoto, K.; Suzuki, M.; Seki, H.; Fujii, I.; Muranaka, T. The AMI1 gene family: Indole-3-acetamide hydrolase functions in auxin biosynthesis in plants. J. Exp. Bot. 2010, 61, 25–32. [Google Scholar] [CrossRef]
- Zhao, Y. Auxin biosynthesis and its role in plant development. Annu. Rev. Plant Biol. 2010, 61, 49–64. [Google Scholar] [CrossRef]
- Zhao, Y.; Christensen, S.; Fankhauser, C.; Cashman, J.R.; Cohen, J.D.; Weigel, D.; Chory, J. A role for flavin monooxygenase-like enzymes in auxin biosynthesis. Science 2001, 291, 306–309. [Google Scholar] [CrossRef]
- McGinty, R.K.; Kim, J.; Chatterjee, C.; Roeder, R.G.; Muir, T.W. Chemically ubiquitylated histone H2B stimulates hDot1L-mediated intranucleosomal methylation. Nature 2008, 453, 812–816. [Google Scholar] [CrossRef]
- Phillips, K.A.; Skirpan, A.L.; Liu, X.; Christensen, A.; Slewinski, T.L.; Hudson, C.; Barazesh, S.; Cohen, J.D.; Malcomber, S.; McSteen, P. vanishing tassel2 Encodes a Grass-Specific Tryptophan Aminotransferase Required for Vegetative and Reproductive Development in Maize. Plant Cell 2011, 23, 550–566. [Google Scholar] [CrossRef]
- Mashiguchi, K.; Tanaka, K.; Sakai, T.; Sugawara, S.; Kawaide, H.; Natsume, M.; Hanada, A.; Yaeno, T.; Shirasu, K.; Yao, H.; et al. The main auxin biosynthesis pathway in Arabidopsis. Proc. Natl. Acad. Sci. USA 2011, 108, 18512–18517. [Google Scholar] [CrossRef]
- Stepanova, A.N.; Yun, J.; Robles, L.M.; Novak, O.; He, W.; Guo, H.; Ljung, K.; Alonso, J.M. The Arabidopsis YUCCA1 flavin monooxygenase functions in the indole-3-pyruvic acid branch of auxin biosynthesis. Plant Cell 2011, 23, 3961–3973. [Google Scholar] [CrossRef] [PubMed]
- Won, C.; Shen, X.; Mashiguchi, K.; Zheng, Z.; Dai, X.; Cheng, Y.; Kasahara, H.; Kamiya, Y.; Chory, J.; Zhao, Y. Conversion of tryptophan to indole-3-acetic acid by tryptophan aminotransferases of arabidopsis and YUCCAs in Arabidopsis. Proc. Natl. Acad. Sci. USA 2011, 108, 18518–18523. [Google Scholar] [CrossRef]
- Cao, X.; Yang, H.; Shang, C.; Ma, S.; Liu, L.; Cheng, J. The Roles of Auxin Biosynthesis YUCCA Gene Family in Plants. Int. J. Mol. Sci. 2019, 20, 6343. [Google Scholar] [CrossRef]
- Wu, W.; Liu, Y.; Wang, Y.; Li, H.; Liu, J.; Tan, J.; He, J.; Bai, J.; Ma, H. Evolution Analysis of the Aux/IAA Gene Family in Plants Shows Dual Origins and Variable Nuclear Localization Signals. Int. J. Mol. Sci. 2017, 18, 2107. [Google Scholar] [CrossRef]
- Woodward, C.; Bemis, S.M.; Hill, E.J.; Sawa, S.; Koshiba, T.; Torii, K.U. Interaction of Auxin and ERECTA in Elaborating Arabidopsis Inflorescence Architecture Revealed by the Activation Tagging of a New Member of the YUCCA Family Putative Flavin Monooxygenases. Plant Physiol. 2005, 139, 192–203. [Google Scholar] [CrossRef]
- Marsch-Martinez, N.; Greco, R.; Van Arkel, G.; Herrera-Estrella, L.; Pereira, A. Activation Tagging Using the En-I Maize Transposon System in Arabidopsis. Plant Physiol. 2002, 129, 1544–1556. [Google Scholar] [CrossRef]
- Chen, Q.; Dai, X.; De-Paoli, H.; Cheng, Y.; Takebayashi, Y.; Kasahara, H.; Kamiya, Y.; Zhao, Y. Auxin overproduction in shoots cannot rescue auxin deficiencies in Arabidopsis roots. Plant Cell Physiol. 2014, 55, 1072–1079. [Google Scholar] [CrossRef]
- Cheng, Y.; Dai, X.; Zhao, Y. Auxin synthesized by the YUCCA flavin monooxygenases is essential for embryogenesis and leaf formation in Arabidopsis. Plant Cell Physiol. 2007, 19, 2430–2439. [Google Scholar] [CrossRef]
- Cheng, Y.; Dai, X.; Zhao, Y. Auxin biosynthesis by the YUCCA flavin monooxygenases controls the formation of floral organs and vascular tissues in Arabidopsis. Genes Dev. 2006, 20, 1790–1799. [Google Scholar] [CrossRef] [PubMed]
- Wang, W.; Xu, B.; Wang, H.; Li, J.; Huang, H.; Xu, L. YUCCA genes are expressed in response to leaf adaxial-abaxial juxtaposition and are required for leaf margin development. Plant Physiol. 2011, 157, 1805–1819. [Google Scholar] [CrossRef] [PubMed]
- Scarpella, E.; Barkoulas, M.; Tsiantis, M. Control of leaf and vein development by auxin. Cold Spring Harb. Perspect. Biol. 2010, 2, a001511. [Google Scholar] [CrossRef] [PubMed]
- Hentrich, M.; Sanchez-Parra, B.; Perez Alonso, M.M.; Carrasco Loba, V.; Carrillo, L.; Vicente-Carbajosa, J.; Medina, J.; Pollmann, S. YUCCA8 and YUCCA9 overexpression reveals a link between auxin signaling and lignification through the induction of ethylene biosynthesis. Plant Signal. Behav. 2013, 8, e26363. [Google Scholar] [CrossRef]
- Luo, W.-G.; Liang, Q.-W.; Su, Y.; Huang, C.; Mo, B.-X.; Yu, Y.; Xiao, L.-T. Auxin inhibits chlorophyll accumulation through ARF7-IAA14-mediated repression of chlorophyll biosynthesis genes in Arabidopsis. Front. Plant Sci. 2023, 14, 1172059. [Google Scholar] [CrossRef]
- Gallavotti, A.; Barazesh, S.; Malcomber, S.; Hall, D.; Jackson, D.; Schmidt, R.J.; McSteen, P. Sparse inflorescence1 encodes a monocot-specific YUCCA-like gene required for vegetative and reproductive development in maize. Proc. Natl. Acad. Sci. USA 2008, 105, 15196–15201. [Google Scholar] [CrossRef]
- Mudgett, M.; Zhao, Y. Plant biology: Local auxin synthesis drives pollen maturation in barley. Curr. Biol. 2022, 32, R370–R372. [Google Scholar] [CrossRef] [PubMed]
- Xu, X.; Zhinguo, E.; Zhang, D.; Yun, Q.; Zhou, Y.; Niu, B.; Chen, C. OsYUC11-mediated auxin biosynthesis is essential for endosperm development of rice. Plant Physiol. 2021, 185, 934–950. [Google Scholar] [CrossRef]
- Yang, X.; Wan, Z.; Perry, L.; Lu, H.; Wang, Q.; Zhao, C.; Li, J.; Xie, F.; Yu, J.; Cui, T.; et al. Early millet use in northern China. Proc. Natl. Acad. Sci. USA 2012, 109, 3726–3730. [Google Scholar] [CrossRef]
- Li, P.; Brutnell, T.P. Setaria viridis and Setaria italica, model genetic systems for the Panicoid grasses. J. Exp. Bot. 2011, 62, 3031–3037. [Google Scholar] [CrossRef]
- Brutnell, T.P.; Wang, L.; Swartwood, K.; Goldschmidt, A.; Jackson, D.; Zhu, X.G.; Kellogg, E.; Van Eck, J. Setaria viridis: A model for C4 photosynthesis. Plant Cell 2010, 22, 2537–2544. [Google Scholar] [CrossRef]
- Bennetzen, J.L.; Schmutz, J.; Wang, H.; Percifield, R.; Hawkins, J.; Pontaroli, A.C.; Estep, M.; Feng, L.; Vaughn, J.N.; Grimwood, J.; et al. Reference genome sequence of the model plant Setaria. Nat. Biotechnol. 2012, 30, 555–561. [Google Scholar] [CrossRef] [PubMed]
- Jia, G.; Huang, X.; Zhi, H.; Zhao, Y.; Zhao, Q.; Li, W.; Chai, Y.; Yang, L.; Liu, K.; Lu, H.; et al. A haplotype map of genomic variations and genome-wide association studies of agronomic traits in foxtail millet (Setaria italica). Nat. Genet. 2013, 45, 957–961. [Google Scholar] [CrossRef] [PubMed]
- He, Q.; Tang, S.; Zhi, H.; Chen, J.; Zhang, J.; Liang, H.; Alam, O.; Li, H.; Zhang, H.; Xing, L.; et al. A graph-based genome and pan-genome variation of the model plant Setaria. Nat. Genet. 2023, 55, 1232–1242. [Google Scholar] [CrossRef]
- Mamidi, S.; Healey, A.; Huang, P.; Grimwood, J.; Jenkins, J.; Barry, K.; Sreedasyam, A.; Shu, S.; Lovell, J.T.; Feldman, M.; et al. A genome resource for green millet Setaria viridis enables discovery of agronomically valuable loci. Nat. Biotechnol. 2020, 38, 1203–1210. [Google Scholar] [CrossRef] [PubMed]
- Yang, Z.; Zhang, H.; Li, X.; Shen, H.; Gao, J.; Hou, S.; Zhang, B.; Mayes, S.; Bennett, M.; Ma, J.; et al. A mini foxtail millet with an Arabidopsis-like life cycle as a C4 model system. Nat. Plants 2020, 6, 1167–1178. [Google Scholar] [CrossRef]
- Zhang, T.; Li, R.; Xing, J.; Yan, L.; Wang, R.; Zhao, Y. The YUCCA-Auxin-WOX11 Module Controls Crown Root Development in Rice. Front. Plant Sci. 2018, 9, 523. [Google Scholar] [CrossRef]
- Li, W.; Zhao, X.; Zhang, X. Genome-Wide Analysis and Expression Patterns of the YUCCA Genes in Maize. J. Genet. Genomics 2015, 42, 707–710. [Google Scholar] [CrossRef]
- Li, H.W.; Li, C.H.; Pao, W.K. Cytological and Genetical Studies of the Interspecific Cross of the Cultivated Foxtail Millet, Setaria italica (L.) Beauv., and the Green Foxtail Millet, S. viridis L. Agron. J. 1945, 37, 32–54. [Google Scholar] [CrossRef]
- Yamamoto, Y.; Kamiya, N.; Morinaka, Y.; Matsuoka, M.; Sazuka, T. Auxin biosynthesis by the YUCCA genes in rice. Plant Physiol. 2007, 143, 1362–1371. [Google Scholar] [CrossRef]
- Tobena-Santamaria, R.; Bliek, M.; Ljung, K.; Sandberg, G.; Mol, J.N.; Souer, E.; Koes, R. FLOOZY of petunia is a flavin mono-oxygenase-like protein required for the specification of leaf and flower architecture. Genes Dev. 2002, 16, 753–763. [Google Scholar] [CrossRef]
- Zhang, T.; You, J.; Zhang, Y.; Yao, W.; Chen, W.; Duan, Q.; Xiao, W.; Ye, L.; Zhou, Y.; Sang, X.; et al. LF1 regulates the lateral organs polarity development in rice. New Phytol. 2021, 231, 1265–1277. [Google Scholar] [CrossRef] [PubMed]
- Bernardi, J.; Lanubile, A.; Li, Q.-B.; Kumar, D.; Kladnik, A.; Cook, S.D.; Ross, J.J.; Marocco, A.; Chourey, P.S. Impaired auxin biosynthesis in the defective endosperm18 mutant is due to mutational loss of expression in the ZmYuc1 gene encoding endosperm-specific YUCCA1 protein in maize. Plant Physiol. 2012, 160, 1318–1328. [Google Scholar] [CrossRef]
- Zhang, D.; Zhang, M.; Liang, J. RGB1 Regulates Grain Development and Starch Accumulation Through Its Effect on OsYUC11-Mediated Auxin Biosynthesis in Rice Endosperm Cells. Front. Plant Sci. 2021, 12, 585174. [Google Scholar] [CrossRef] [PubMed]
- Abu-Zaitoon, Y.M.; Bennett, K.; Normanly, J.; Nonhebel, H.M. A large increase in IAA during development of rice grains correlates with the expression of tryptophan aminotransferase OsTAR1 and a grain-specific YUCCA. Physiol. Plant 2012, 146, 487–499. [Google Scholar] [CrossRef] [PubMed]
- Ding, Z.; Galván-Ampudia, C.S.; Demarsy, E.; Łangowski, Ł.; Kleine-Vehn, J.; Fan, Y.; Morita, M.T.; Tasaka, M.; Fankhauser, C.; Offringa, R.; et al. Light-mediated polarization of the PIN3 auxin transporter for the phototropic response in Arabidopsis. Nat. Cell Biol. 2011, 13, 447–452. [Google Scholar] [CrossRef]
- Sato, A.; Sasaki, S.; Matsuzaki, J.; Yamamoto, K.T. Light-dependent gravitropism and negative phototropism of inflorescence stems in a dominant Aux/IAA mutant of Arabidopsis thaliana, axr2. J. Plant Res. 2014, 127, 627–639. [Google Scholar] [CrossRef]
- Zhang, Y.H.; Liu, M.F.; He, J.B.; Wang, Y.F.; Xing, G.N.; Li, Y.; Yang, S.P.; Zhao, T.J.; Gai, J.Y. Marker-assisted breeding for transgressive seed protein content in soybean [Glycine max (L.) Merr]. Theor. Appl. Genet. 2015, 128, 1061–1072. [Google Scholar] [CrossRef]
- Liang, H.; He, Q.; Zhang, H.; Zhi, H.; Tang, S.; Wang, H.; Meng, Q.; Jia, G.; Chang, J.; Diao, X. Identification and haplotype analysis of SiCHLI: A gene for yellow-green seedling as morphological marker to accelerate foxtail millet (Setaria italica) hybrid breeding. Theor. Appl. Genet. 2023, 136, 24. [Google Scholar] [CrossRef]
- Sallam, A.; Amro, A.; Elakhdar, A.; Dawood, M.F.A.; Moursi, Y.S.; Baenziger, P.S. Marker-trait association for grain weight of spring barley in well-watered and drought environments. Mol. Biol. Rep. 2019, 46, 2907–2918. [Google Scholar] [CrossRef]
- Lescot, M.; Déhais, P.; Thijs, G.; Marchal, K.; Moreau, Y.; Van de Peer, Y.; Rouzé, P.; Rombauts, S. PlantCARE, a database of plant cis-acting regulatory elements and a portal to tools for in silico analysis of promoter sequences. Nucleic Acids Res. 2002, 30, 325–327. [Google Scholar] [CrossRef]
- Chen, C.; Chen, H.; Zhang, Y.; Thomas, H.R.; Frank, M.H.; He, Y.; Xia, R. TBtools: An Integrative Toolkit Developed for Interactive Analyses of Big Biological Data. Mol. Plant 2020, 13, 1194–1202. [Google Scholar] [CrossRef] [PubMed]
- Zhang, R.; Jia, G.; Diao, X. geneHapR: An R package for gene haplotypic statistics and visualization. BMC Bioinform. 2023, 24, 199. [Google Scholar] [CrossRef] [PubMed]






| Protein ID | No. of aa | MW | Theoretical PI | Instability | GRAVY | Alpha Helix | Extended Strand | Beta Turn | Random Coil | Subcellular Localization |
|---|---|---|---|---|---|---|---|---|---|---|
| SiYUC1 | 373 | 39,976.31 | 9.68 | 39.65 | −0.006 | 34.05% | 17.16% | 8.04% | 40.75% | Cytoplasmic |
| SiYUC2 | 437 | 48,793.28 | 8.44 | 36.21 | −0.181 | 32.04% | 16.48% | 6.86% | 44.62% | Cytoplasmic |
| SiYUC3 | 444 | 49,407.86 | 8.22 | 40.72 | −0.141 | 30.63% | 16.89% | 7.88% | 44.59% | Cytoplasmic |
| SiYUC4 | 379 | 41,632.14 | 8.67 | 36.15 | −0.026 | 32.19% | 17.68% | 7.92% | 42.22% | Cytoplasmic |
| SiYUC5 | 379 | 41,460.73 | 8.68 | 33.02 | −0.020 | 30.34% | 18.47% | 8.18% | 43.01% | Cytoplasmic |
| SiYUC6 | 394 | 42,950.23 | 7.08 | 38.91 | 0.022 | 32.23% | 18.78% | 6.35% | 42.64% | Cytoplasmic |
| SiYUC7 | 420 | 46,290.53 | 8.83 | 39.42 | −0.029 | 30.48% | 19.76% | 6.19% | 43.57% | Cytoplasmic |
| SiYUC8 | 425 | 45,442.24 | 9.36 | 35.90 | 0.023 | 33.41% | 16.71% | 7.76% | 42.12% | Cytoplasmic |
| SiYUC9 | 400 | 43,207.52 | 8.89 | 45.62 | −0.121 | 34.25% | 19.00% | 9.00% | 37.75% | Cytoplasmic |
| SiYUC10 | 395 | 43,136.18 | 8.51 | 48.33 | −0.107 | 32.66% | 16.96% | 8.10% | 42.28% | Cytoplasmic |
| SiYUC11 | 385 | 42,506.07 | 6.51 | 32.04 | 0.029 | 32.21% | 18.44% | 6.49% | 42.86% | Cytoplasmic |
| SiYUC12 | 380 | 41,522.73 | 8.68 | 34.41 | −0.029 | 31.05% | 18.95% | 8.16% | 41.84% | Cytoplasmic |
| SiYUC13 | 262 | 28,541.64 | 6.46 | 48.31 | 0.019 | 35.11% | 14.89% | 7.63% | 42.37% | Cytoplasmic |
| SiYUC14 | 382 | 41,608.06 | 8.59 | 33.80 | 0.040 | 31.94% | 18.32% | 8.12% | 41.62% | Cytoplasmic |
Disclaimer/Publisher’s Note: The statements, opinions and data contained in all publications are solely those of the individual author(s) and contributor(s) and not of MDPI and/or the editor(s). MDPI and/or the editor(s) disclaim responsibility for any injury to people or property resulting from any ideas, methods, instructions or products referred to in the content. |
© 2023 by the authors. Licensee MDPI, Basel, Switzerland. This article is an open access article distributed under the terms and conditions of the Creative Commons Attribution (CC BY) license (https://creativecommons.org/licenses/by/4.0/).
Share and Cite
Meng, Q.; Zhang, R.; Wang, Y.; Zhi, H.; Tang, S.; Jia, G.; Diao, X. Genome-Wide Characterization and Haplotypic Variation Analysis of the YUC Gene Family in Foxtail Millet (Setaria italica). Int. J. Mol. Sci. 2023, 24, 15637. https://doi.org/10.3390/ijms242115637
Meng Q, Zhang R, Wang Y, Zhi H, Tang S, Jia G, Diao X. Genome-Wide Characterization and Haplotypic Variation Analysis of the YUC Gene Family in Foxtail Millet (Setaria italica). International Journal of Molecular Sciences. 2023; 24(21):15637. https://doi.org/10.3390/ijms242115637
Chicago/Turabian StyleMeng, Qiang, Renliang Zhang, Yannan Wang, Hui Zhi, Sha Tang, Guanqing Jia, and Xianmin Diao. 2023. "Genome-Wide Characterization and Haplotypic Variation Analysis of the YUC Gene Family in Foxtail Millet (Setaria italica)" International Journal of Molecular Sciences 24, no. 21: 15637. https://doi.org/10.3390/ijms242115637
APA StyleMeng, Q., Zhang, R., Wang, Y., Zhi, H., Tang, S., Jia, G., & Diao, X. (2023). Genome-Wide Characterization and Haplotypic Variation Analysis of the YUC Gene Family in Foxtail Millet (Setaria italica). International Journal of Molecular Sciences, 24(21), 15637. https://doi.org/10.3390/ijms242115637

