Abstract
LEAFY (LFY) plays an important role in the flowering process of plants, controlling flowering time and mediating floral meristem differentiation. Owing to its considerable importance, the mango LFY gene (MiLFY; GenBank accession no. HQ585988) was isolated, and its expression pattern and function were characterized in the present study. The cDNA sequence of MiLFY was 1152 bp, and it encoded a 383 amino acid protein. MiLFY was expressed in all tested tissues and was highly expressed in flowers and buds. Temporal expression analysis showed that MiLFY expression was correlated with floral development stage, and two relative expression peaks were detected in the early stages of floral transition and floral organ differentiation. Moreover, 35S::GFP-MiLFY fusion protein was shown to be localized to the nucleus of cells. Overexpression of MiLFY in Arabidopsis promoted early flowering and the conversion of lateral meristems into terminal flowers. In addition, transgenic plants exhibited obvious morphological changes, such as differences in cauline leaf shape, and the number of lateral branches. When driven by the MiLFY promoter, GFP was highly expressed in leaves, floral organs, stems, and roots, during the flowering period. Exogenous gibberellin (GA3) treatment downregulated MiLFY promoter expression, but paclobutrazol (PPP333) upregulated it. Bimolecular fluorescence complementation (BiFC) assays showed that the MiLFY protein can interact with zinc-finger protein 4 (ZFP4) and SUPPRESSOR OF OVEREXPRESSION OF CONSTANS 1 (MiSOC1D). Taken together, these results indicate that MiLFY plays a pivotal role in controlling mango flowering, and that it is regulated by gibberellin and paclobutrazol.
1. Introduction
Flowering is an important process in the plant life cycle, and the time of flowering (early or late) essentially determines the time of harvest. In recent decades, much progress has been made in understanding the physiological and molecular mechanisms underlying flowering time in plants. It is clear that plant flowering is mainly affected by various environmental and endogenous signals, such as daylength, temperature, drought, plant age, endogenous phytohormones, and exogenous plant growth regulators (PGRs) [1,2]. A complex gene regulatory network has been revealed in Arabidopsis. At least six flowering pathways and several genes, such as FLOWERING LOCUS T (FT), SUPPRESSOR OF OVEREXPRESSION OF CONSTANS 1 (SOC1), and LEAFY (LFY), which act as floral pathway integrators to activate downstream floral meristem identity genes, such as LFY and APETALA1 (AP1), cooperate to promote flowering [3].
LFY is a plant-specific transcription factor that is a master regulator of flower initiation and, as such, it determines floral fate in Arabidopsis [4]. Many plant genomes contain single copies or low copy numbers of LFY homologs, and these genes contain three exons and two introns at conserved positions [5]. The LFY gene is highly conserved across plant species. LFY proteins contain conserved C-terminal and N-terminal regions, which function in the regulation of transcriptional activity and have a conserved DNA-binding domain [6,7]. Overexpression of LFY in transgenic Arabidopsis and tobacco can induce early flowering [8,9]. Plants with a mutant LFY gene develop leaves and associated shoots instead of flowers [4]. Overexpression of AtLFY in citrus trees resulted in precocious flowering phenotypes, with flowers developing during the juvenile period [10]. However, overexpression of the tobacco LFY homolog NFL1 in Arabidopsis did not severely affect flowering [11]. Therefore, further study of LFY homologs in different species is needed to improve our understanding of the LFY gene function in flowering regulation.
Mango (Mangifera indica L.) is one of the most important woody tree species, and it is widely distributed in tropical and subtropical regions. Mango has a long juvenile period, and its flowering is triggered by cold temperatures and rain. Identifying approaches for regulating the time of flowering to avoid adverse weather impacts is one of the most important research topics for mango production [1]. Understanding the molecular mechanisms underlying flowering regulation in mango can provide a theoretical basis for the regulation of flowering. To date, several flowering-related genes have been isolated and functionally characterized in mango [12,13,14,15]. However, functional information on the mango LFY gene (MiLFY) is not available. In the present study, we report an LFY gene from mango, and evaluate its expression in different tissues and at different times via quantitative real-time PCR (qRT–PCR). We explored the function of MiLFY by studying its heterologous expression in Arabidopsis. In addition, we developed a construct in which the expression of the GUS gene was driven by the MiLFY promoter to detect transcriptional activity at different developmental stages in transgenic Arabidopsis, and we analyzed the effects of gibberellin (GA3) and paclobutrazol (PPP333) treatment on its activity.
2. Results
2.1. Sequence and Phylogenetic Analysis of LFY
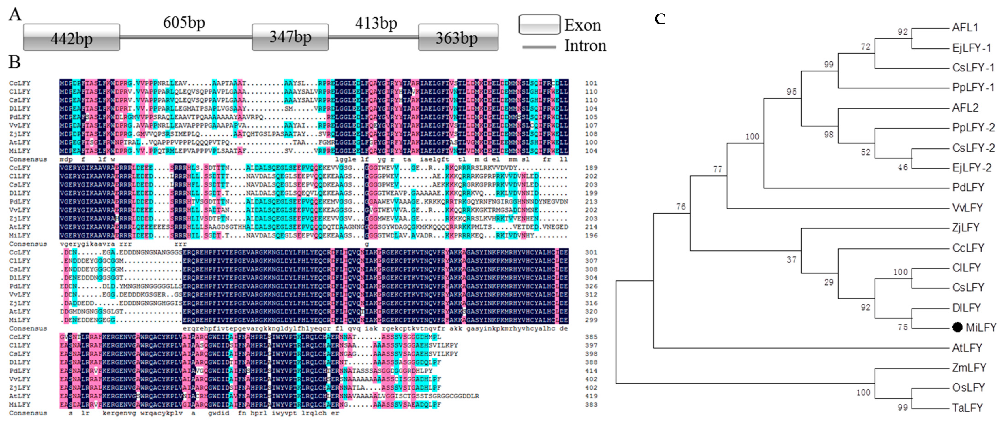
The sequence of a MiLFY homolog in mango was obtained. The cDNA length was 1152 bp, encoding a 383 amino acid protein (GenBank accession no. HQ585988). The full-length DNA sequence of MiLFY was 2170 bp, comprising three exons and two introns (Figure 1A). The predicted protein molecular weight was 43.31 kDa, and the isoelectric point was 6.37. The N- and C-terminal regions of the MiLFY proteins were highly conserved across species (Figure 1B). The C- and N-terminal regions contained a DNA-binding domain and a sterile alpha motif (SAM) domain. The MiLFY protein had 61.79% sequence homology with the Arabidopsis thaliana ortholog. Phylogenetic tree analysis showed that MiLFY was closely related to DlLFY (Dimocarpus longan), CsLFY (Citrus sinensis), and ClLFY (Clausena lansium) (Figure 1C).
Figure 1.
Sequence analysis of LFY genes. (A) Gene structure of MiLFY genes. (B) Amino acid sequence alignment of LFY proteins from different species. (C) Phylogenetic tree of LFY proteins from various species. The species, gene names, and GenBank accession numbers are as follows: Citrus sinensis (CsLFY, AY338976.1), Carya cathayensis (CcLFY, DQ989225.1), Pyrus pyrifolia (PpLFY-1, AB162029.1), Pyrus pyrifolia (PpLFY-2, AB162035.1), Ziziphus jujuba (ZjLFY, JN165097.2), Dimocarpus longan (DlLFY, EF489297.1), Vitis vinifera (VvLFY, XM_002284628.3), Eriobotrya japonica (EjLFY-1, AB162033.1), Eriobotrya japonica (EjLFY-2, AB162039.1), Malus domestica (AFL1, AB162028.1), Malus domestica (AFL2, AB056159.1), Chaenomeles sinensis (CsLFY-1, AB162032.1), Chaenomeles sinensis (CsLFY-2, AB162038.1), Prunus dulcis (PdLFY, AY947465.1), Clausena lansium (ClLFY, DQ497006.2), Triticum aestivum (TaLFY, BAE78663.1), Oryza sativa (OsLFY, AHX83809.1), and Zea mays (ZmLFY, ABC69153.1).
2.2. Analysis of MiLFY Gene Expression in Mango
The expression patterns of the MiLFY gene were analyzed via qRT–PCR. As shown in Figure 2A, MiLFY was expressed in all tested tissues, albeit at different levels. The expression of MiLFY was higher in the tissues of flowering branches than in those of nonflowering branches. The expression level was highest in flowers and lowest in leaves. The expression patterns of MiLFY in mature stems, mature leaves, and buds, at different flower development stages (Figure 2B–D), were determined by qRT–PCR. MiLFY was more highly expressed in buds than in mature leaves. The highest expression level was found during the floral organ differentiation stage (January 2019) in buds, and during the flowering transition stage in leaves. However, MiLFY was highly expressed in mature stems at the flowering stage and flowering transition stage in the TaiNong No. 1 cultivar, but was highly expressed at the floral organ differentiation stage in the ‘SiJiMi’ cultivar.
Figure 2.
Relative expression levels of the MiLFY gene. (A) Tissue expression patterns of the MiLFY gene in buds/flowers, stems, and leaves of nonflowering and flowering branches. (B) Expression patterns of the MiLFY gene in mature stems during different flower development stages. (C) Temporal expression pattern of the MiLFY gene in mature leaves during different flower development stages. (D) Temporal expression pattern of the MiLFY gene in buds during different flower development stages. Significant differences among the samples were assessed at the p < 0.01 level by Student’s t tests; different letters indicate significance between different samples.
2.3. Subcellular Localization of MiLFY
To determine the subcellular localization of MiLFY, the protein was fused to green fluorescent protein (GFP) under the control of the constitutive cauliflower mosaic virus 35S (CaMV35S) promoter. The 35S::GFP-MiLFY vector and 35S::GFP-P1300 vector (control) were introduced into onion epidermal cells via Agrobacterium. As shown in Figure 3, the fluorescence signal of the 35S::GFP-P1300 control vector was observed throughout the cell. However, 35S::GFP-MiLFY fusion proteins were only visible in the nucleus, and were colocalized with 4′,6-diamidino-2-phenylindole (DAPI).
Figure 3.
Subcellular localization analysis of the MiLFY protein. The subcellular localization of 35S::GFP-MiLFY and 35S::GFP-P1300 in onion epidermal cells was evaluated.
2.4. Phenotypic Analysis of Transgenic Plants with Overexpression
A vector overexpressing the MiLFY gene was transformed into wild-type (WT) Arabidopsis to study the function of MiLFY. WT plants were used as negative controls, and WT plants transformed with the pBI121 empty vector were used as positive controls. Semiquantitative PCR was used to detect the expression level of the exogenous MiLFY gene in transgenic plants, and qRT–PCR was used to detect the expression level of the Arabidopsis flowering-related genes AtFT, AtAP1, and AtSOC1 in transgenic and control plants.
MiLFY was expressed normally in transgenic Arabidopsis thaliana, but not in the control plants (Figure 4A-a1). Compared with the control plants, the transgenic plants bolted and flowered earlier (Figure 4A-a,B-a). The flowering time ranged from 24.42 to 27.38 d in the transgenic plants, and from 31.3 to 31.5 d in the control plants when the plants were cultivated under long-day conditions (Figure 4B-b). The average number of rosette leaves in the transgenic plants was between 5.89 and 6.64, which was lower in the control plants (between 8.3 and 8.4) (Figure 4B-c). All the transgenic plants with overexpression, except for the OE-13 plants, were shorter than the control plants. The shortest line was OE-31, at 14.86 ± 0.67 cm, which was approximately 11 cm shorter than the control lines (Figure 4B-d).
Figure 4.
Phenotypic analysis of MiLFY-overexpressing transgenic plants. (A) (a) Phenotypes of MiLFY-overexpressing Arabidopsis, transgenic pBI121 empty vector Arabidopsis, and WT Arabidopsis at different flowering times. (a1) A semiquantitative method was used to detect the expression of MiLFY in transgenic plants. AtActin2 was expressed in both transgenic and control plants, and the original electrophoretic results are shown in Supplement Figure S1. (b–j) Specific phenotypes of MiLFY-overexpressing Arabidopsis: (b) plant phenotype, (c) opposite or whorled stem branches and curly leaves, (d) siliques and curly leaves, (e) slightly curled siliques, (f) single flowering of basal branches, (g,i) small and short siliques, and (h,j) flowers with few petals. (k–p) Normal phenotypes of WT Arabidopsis: (k) plant phenotype, (l) siliques, (m) stem branches, (o,p) flowers, and (n) basal branches. (B) (a) Comparison of bolting time between MiLFY transgenic plants and the control lines. Bolting time was measured when the plant was bolting until the height was approximately 1 cm. (b) Comparison of flowering time between MiLFY transgenic plants and the control lines. The flowering time was measured when the first flower opened. (c) Comparison of the number of rosette leaves between MiLFY transgenic plants and the control lines. The number of rosette leaves was determined when the plants were bolting. (d) Comparison of plant height between MiLFY transgenic plants and the control lines. The height of the plants was measured 15 d after flowering. Significant differences among the samples were assessed at the p < 0.01 level by Student’s t tests; different letters indicate significantly between different samples.
Transgenic plants overexpressing the MiLFY gene exhibited different morphological phenotypes (Figure 4A). All axillary rosette branches (basal branches) and main stem branches (stem branches) developed single flowers (Figure 4A-b,c,f). In addition, the pedicels were wrapped by curly cauline leaves, and the parts of the single flowers were opposite or whorled on the main stem (Figure 4A-c,d). Unusual siliques developed on the upper stems and basal branches (Figure 4A-e,g,i), and the transgenic plants had fewer flower petals than the control plants (Figure 4A-h,j). All transgenic MiLFY1-overexpressing Arabidopsis lines except OE-13 had the same morphological characteristics. The morphology of the OE-13 line was similar to that of the control lines.
The experimental materials were sampled when the transgenic plants were flowering and the control plants were not. RNA was extracted from the aerial portions of the plants 27 d after germination, and this RNA was subsequently reverse-transcribed into cDNA. qRT–PCR was used to determine whether the expression of endogenous genes in transgenic Arabidopsis was affected by MiLFY overexpression (Figure 5). Compared with the WT Arabidopsis plants, and the plants transformed with the empty vector, the transgenic MiLFY1-overexpressing Arabidopsis plants exhibited obviously increased expression of AtAP1, AtFT, and AtSOC1.
Figure 5.
Expression of the flowering-related genes AtAP1, AtFT, and AtSOC1 verified by qRT–PCR in transgenic and control lines. Significant differences among the samples were assessed at the p < 0.01 level by Student’s t tests; asterisks (*) indicate samples significantly different from the wild type.
2.5. Activity of GUS Driven by the MiLFY Promoter in Transgenic Arabidopsis Lines
In our previous study, the MiLFY promoter was cloned, and its cis-elements were analyzed [16]. In the present study, the 35S promoter in the pBI121 vector was replaced with the MiLFY promoter to drive GUS gene expression. The pLFY-GUS vector was subsequently transformed into WT Arabidopsis, and WT plants and pBI121-GUS vector-transformed plants were used as the controls. Different transgenic and control seedlings, as well as organs of mature plants, were subjected to histochemical staining for GUS to detect MiLFY promoter expression. As shown in Figure 6, the stem and stem apex in the transgenic Arabidopsis plants exhibited sites of GUS expression at 5 d (two-true leaf stage) and 10 d (four-true leaf stage). Moreover, GUS expression was detected in all mature organs, including flowers, stems, leaves, siliques, and roots. The expression level of the MiLFY promoter was relatively high in floral organs and stems. However, no staining was detected in control samples.
Figure 6.
GUS staining in different organs and at different stages in transgenic pLFY-GUS plants, pBI121-GUS vector plants and WT plants.
Many PGR response elements have been found in the MiLFY promoter [17]. In this study, 15 d old transgenic plants harboring the MiLFY promoter were treated with GA3 and PPP333, and the control lines were treated with ddH2O. Promoter activity was affected by the PGRs, as determined by analyzing the expression level of the GUS gene. Compared with those in the plants treated with ddH2O, the GUS expression levels in the transgenic plants harboring the MiLFY promoter were reduced by GA3 treatment. In contrast, the GUS expression level was significantly increased by PPP333 treatment (Figure 7).
Figure 7.
GUS expression in transgenic Arabidopsis plants treated with different PGRs treatment. Significant differences among the samples were assessed at the p < 0.01 level by Student’s t tests; different letters indicate significance between different samples.
2.6. Yeast Two-Hybrid (Y2H) Screening and Confirmation by Bimolecular Fluorescence Complementation (BiFC) Assays
Using Y2H screens, we identified the following two candidate-interacting proteins: zinc-finger protein 4 (ZFP4) and MiSOC1D. Further BiFC assays using a split yellow fluorescent protein (YFP) system in onion epidermal cells were used to verify the interactions. The coexpression of MiLFY and MiZFP4, and of MiLFY and MiSOC1D, resulted in YFP signals in the nucleus of onion epidermal cells (Figure 8).
Figure 8.
BiFC assays of MiLFY and candidate proteins. Bars = 20 μm.
3. Discussion
LFY not only regulates flowering time but also has a specific function as a floral meristem identity gene in the flower development pathway [18]. Moreover, LFY links floral induction with flower initiation [19]. In the present study, a LFY homolog from the mango cultivar SiJiMi was identified and named MiLFY. The function of the MiLFY gene and the regulation of its promoter activity were systematically analyzed, thereby helping to determine the genetic and molecular mechanisms underlying the involvement of LFY genes in mango flowering.
Many woody fruit tree species, such as navel orange [6], grapevine [20], Ziziphus jujube [21], and longan [22], contain only a single copy of the LFY gene. However, multiple copies are present in various species, namely, pear [23], Chinese quince [23], and loquat [24], all of which contain two copies. Only a single copy of MiLFY was found in mango. Phylogenetic analysis indicated that MiLFY is more closely related to its orthologs in longan, citrus, and wampee than to those in other woody fruit tree species. The N- and C-terminal regions of the LFY protein are highly conserved across species; this conserved structure assures the similarity of LFY gene function [25].
The expression pattern of the LFY gene varies among woody species. For example, the London planetree PlacLFY gene was found to be expressed mainly in male and female inflorescences and was only weakly expressed in stems and young leaves [26]. Precocious trifoliate orange CiLFY is highly expressed in mature apex bud, flower, and stem tissues, but not in juvenile tissues; high CiLFY expression was found to be maintained from December to March [27]. Jatropha curcas JcLFY is expressed in inflorescence buds, flower buds, and carpels, with the highest expression occurring in the early developmental stage of flower buds [28]. Prunus mume PmLFY is highly expressed in floral buds, leaf buds, pistils, and seeds, with the highest expression occurring in floral buds during the floral differentiation stage [7]. However, peach PpLFL was expressed mainly in leaves and in the petal primordia of the shoot apical meristem during the floral induction period [29]. Populus tomentosa PtLFY mRNA was found to be highly abundant in the roots and floral buds of both male and female flowers [30]. In the present study, MiLFY was more highly expressed in the flowers and stems of flowering branches than in those of nonflowering branches, and its expression was correlated with the floral development stage in different organs in different cultivars. Litchi LcLFY was expressed primarily in flower buds, but was barely detectable in stems, mature leaves, petioles, and pedicels [31].
Overexpression of the LFY gene causes early flowering in many plant species, although the overall plant morphology remains normal [7,29,31,32]. However, some differences do occur. JcLFY overexpression induces early flowering but causes the production of single flowers and terminal flowers in Arabidopsis [28]. Overexpression of VpLFY2 without overexpression of VpLFY1 causes precocious flowering in Arabidopsis [31]. AfLFY expression in transgenic tobacco plants promotes precocious flowering, and these transgenic plants exhibit obvious changes in leaf shape [33]. In the present study, overexpression of MiLFY promoted early flowering in Arabidopsis, but considerable morphological variation was observed. For example, indeterminant inflorescences became single flowers, and cauline leaves were curled and intertwined with pedicels. In addition, the number of flower petals was decreased in the transgenic plants, and some pods were short or curved. The phenotype of the transgenic plants was similar to that of plants overexpressing PmLFY1 [7]. These results suggest that the LFY gene can promote flower formation in different species but differentially influences plant development.
Gene expression is regulated by cis-elements in promoters. PlacLFY promoter activity was detected in the shoot apices, young leaves, young fruits, petioles, and young/old stems of pPlacLFY::GUS transgenic tobacco, consistent with the expression pattern of PlacLFY in London planetree [26]. CcLFY promoter expression is influenced by low temperature and dark conditions [34]. The promoter of MiLFY in mango was previously characterized [17]. In the present study, the MiLFY gene promoter was transformed into Arabidopsis, and analysis of GUS staining showed that the MiLFY promoter was active mainly in flowers, stems, leaves, and roots during the flowering period, consistent with the expression patterns of MiLFY in mango (Figure 2). Exogenous GA3 promotes Arabidopsis flowering but inhibits mango flowering, and PPP333, a synthetic inhibitor of GA3, promotes mango flower formation [1]. In the present study, we treated MiLFY promoter-containing transgenic seedlings with exogenous GA3 and PPP333 and found that the expression of the MiLFY promoter was significantly inhibited by GA3 but enhanced by PPP333. These results suggest that the MiLFY gene is involved in phytohormone-mediated regulation of mango flowering.
As a floral integration factor, the LFY gene plays an important regulatory role in the floral network [35]. Winter (2011) identified direct LFY target genes throughout the genome. These target genes were found to be involved in flowering time, floral organ development, phytohormone responses, and biotic stimulus responses. In the present study, we found that two proteins, MiZFP4 and MiSOC1D, can directly interact with LFY. ZFPs constitute one of the largest transcription factor families, whose members are highly involved in transcriptional regulation of flowering induction, floral organ morphogenesis, and stress responses [36]. SOC1 is a floral integration factor, and overexpression of MiSOC1 promotes early flowering in A. thaliana [37].
In conclusion, we functionally characterized the MiLFY gene in mango and found that overexpression of MiLFY significantly promoted flowering in transgenic plants. Moreover, transgene expression led to significant morphological variation, including changes in floral organs and leaf morphology, in the transgenic plants. For the first time, we found that GA3 treatment inhibits, but PPP333 promotes, MiLFY promoter activity. This pattern is consistent with the finding that GA3 inhibits mango flower development while PPP333 promotes mango flowering. Protein interaction analysis showed that by directly interacting with MiZFP4 and MiSOC1D, the MiLFY protein regulates mango flowering.
4. Materials and Methods
4.1. Plant Materials
The mango cultivars SiJiMi and TaiNong No. 1 were grown in an orchard of the College of Agriculture, Guangxi University, Nanning, Guangxi, China. For tissue expression analysis, leaves, stems, and buds or flower tissues were collected from the flowering and nonflowering branches of the same plants on 4 January 2019. For seasonal expression analysis, leaves, stems, and buds or flowers were collected each month from 5 November 2018 to 6 March 2019. All samples were used for experiments before storage at −80 °C. The Arabidopsis ecotype Columbia (Col-0) plants used for transformation were maintained in our laboratory.
4.2. Isolation of the MiLFY Gene
Total RNA was extracted from mango leaves by using an RNAprep pure kit (DP441) (Tiangen, Beijing, China). First-strand cDNA was synthesized with M-MLV reverse transcriptase (TaKaRa, Dalian, China) using 1 µg of RNA according to the manufacturer’s instructions. Genomic DNA was isolated using the cetyl-trimethylammonium bromide (CTAB) method with minor modifications. In our previous study, we obtained the sequence of a LFY gene from transcriptome data from the mango cultivar SiJiMi (unpublished data) and, in this study, we further verified the correctness of its sequence by RT–PCR with the primers LFY-F and LFY-R (Table S1). PCR amplification was performed as described in a previous study [2]. The primers LFY-F and LFY-R were also used to amplify genomic DNA.
4.3. Sequence Alignment and Bioinformatic Analysis
Sequence analysis and amino acid predictions were performed using BioXM 2.6 software (http://cbi.njau.edu.cn/BioXM/; 21 May 2021). The exon–intron structure was generated with IBS 1.0. The conserved protein domain was predicted with the NCBI Conserved Domain Database online tool (http://www.ncbi.nlm.nih.gov/Structure/cdd/cdd.shtml/; 11 May 2021). Multiple sequence alignment of the LFY protein was performed with DNAMAN software. A phylogenetic tree of LFY was constructed using the neighbor-joining method with MEGA 6.0, with 1000 bootstrap replicates (https://megasoftware.net/; 20 March 2022).
4.4. Analysis of MiLFY Gene Expression
The expression pattern of MiLFY was analyzed with an ABI 7500 Real-Time PCR System (Applied Biosystems, Foster City, CA, USA) and SYBR Premix Ex Taq II (Takara, Dalian, China) according to the manufacturers’ instructions. The reaction mixture contained the following components: reaction solution 10 μL, cDNA 2 µL (50 ng/μL), up- and downstream primers 0.5 μL (10 μM) each, ROX reference dye II 0.8 μL, and sterile water to 20 μL. PCR amplification was performed with the following thermal cycling program: 95 °C for 30 s; 40 cycles at 95 °C for 5 s, 60 °C for 34 s, and 95 °C for 15 s; melting curve analysis was performed at 95 °C for 15 s and 60 °C for 1 min. The gene-specific primers used are listed in Table S1. MiActin1 was used as the internal reference gene in mango [16]. The delta-delta Ct method was used to calculate the relative gene expression [38]. The data are presented as the average of at least three technical replicates.
4.5. Subcellular Localization Analysis
To analyze the subcellular localization of MiLFY, the full coding sequence (CDS) of MiLFY without the termination codon was inserted into the Xba I and BamH I sites in the P1300 vector to express the 35S::GFP-MiLFY fusion construct under the control of the CaMV35S promoter [39]. The 35S::GFP-MiLFY vector was transformed into Agrobacterium tumefaciens EHA105a, and the transformants were used to infect onion (Allium cepa) epidermal cells. The onion epidermal cells were then observed at a wavelength of 488 nm with a confocal laser-scanning microscope (TCS-SP8MP, Leica, Germany). Nuclei were confirmed by DAPI staining.
4.6. Vector Construction and Transformation of Arabidopsis
The full CDS of the MiLFY gene was inserted into the XbaI and XmaI sites in pBI121 under the control of the CaMV35S promoter to construct the overexpression vector. The pBI121-MiLFY and pBI121 vectors were separately transformed into WT Arabidopsis via A. tumefaciens EHA105 using the floral dip method [40]. The transgenic plants were first grown on half-strength Murashige and Skoog (MS) medium supplemented with kanamycin (100 mg/L). The positive transgenic plants were further confirmed via PCR-based amplification of DNA. Homozygous T3 transgenic plants were used for subsequent experiments.
The bolting time, flowering time, number of rosette leaves, and plant height of the WT Arabidopsis and empty vector-transformed Arabidopsis plants (which were used as controls) were recorded or measured under long-day (LD) conditions. For semiquantitative PCR and qRT–PCR analysis, 24-d-old transgenic and WT Arabidopsis seedling leaves were collected for total RNA extraction. Total RNA was extracted, and first-strand cDNA was synthesized as described above. Semi-quantification was mainly used to detect whether MiLFY gene was normally expressed in transgenic plants. qRT–PCR was used to measure the expression levels of the endogenous flowering-related genes in Arabidopsis. The Arabidopsis Actin2 gene was used as the internal control. The semiquantitative PCR and qRT–PCR methods were described in a previous study [15].
4.7. MiLFY Promoter Activity Assay
In our previous study, a 1314-bp fragment of the MiLFY promoter was amplified through thermal asymmetric interlaced PCR (TAIL-PCR) [17]. This fragment was inserted into the pBI121 vector in place of the 35S promoter to activate GUS, and plants containing the 35S promoter vector and WT plants were used as the controls. pMiLFY-pBI121 transgenic plants were obtained via the above approach. Homozygous T3 transgenic plants were used for subsequent experiments. Growing plants at different stages were harvested and immersed in GUS staining buffer (Real-Time, Beijing, China) at the same time. The plant material was incubated in a constant-temperature incubator at 37 °C for 24 h in the dark and was then decolorized with 75% ethanol until the control samples became white. Images showing sites of GUS staining were acquired using an ultra-depth-of-field 3D microscopy system (VHX-6000, Leica, Germany).
To determine the effects of plant growth regulators (PGRs) on MiLFY promoter activity, 20-d-old Arabidopsis plants were sprayed with 150 mL of ddH2O, 10 μM GA3, or 10 μM PPP333. Materials were collected at 0 d, 3 d, and 6 d after treatment. Total RNA was extracted from these samples using an RNAprep pure kit (DP441) (Tiangen, Beijing, China), and the GUS gene expression level was measured via qRT–PCR. The gene-specific primers used are listed in Table S1. The method was the same as that described above.
4.8. Y2H Screening and Confirmation by BiFC Assay
The full-length CDS of MiLFY was amplified and inserted into the pGBKT7 vector. A cDNA library comprising bud, leaf, and flower samples, obtained from SiJiMi mango trees during flower development, was constructed and stored in our laboratory. cDNA library screening was performed according to the Matchmaker Gold Yeast Two-Hybrid System User Manual (Clontech). All positive clones were sequenced and functionally annotated using the BLAST online search engine tool. To further verify protein–protein interactions, the full-length CDSs of the candidate-interacting proteins were inserted into the pSPYCE vector, and the full-length CDS of MiLFY was inserted into the pSPYNE vector. All fusion constructs were subsequently transformed into A. tumefaciens (strain GV3101). Subsequently, the different fusion vectors were transformed into onion epidermal cells. Fluorescence signals were observed 48 h after infiltration using laser-scanning confocal microscopy (TCS SP8, Leica, Germany)
4.9. Statistical Analysis
SPSS 19.0 statistical software (SPSS, Inc., Chicago, IL, USA) was used for statistical analysis.
Supplementary Materials
The following are available online at https://www.mdpi.com/article/10.3390/ijms23073974/s1.
Author Contributions
C.L. and X.H. (Xinhua He) conceived, designed and financially supported the experiments. Y.W., H.Y. and T.L. conducted the experiments. Y.W., H.Y. and X.H. (Xing Huang) analyzed the data. Y.W. and H.Y. wrote the manuscript. C.L. and X.H. (Xinhua He) revised the manuscript. All authors have read and agreed to the published version of the manuscript.
Funding
This research was supported by the National Natural Science Foundation of China (31860541), The ‘six one’ special action of “strengthening agriculture and enriching people” by science and technology Vanguard (Guangxi Agricultural Science and technology League 202204), Innovation Team of Guangxi Mango Industry Project (nycytxgxcxtd-2021-06-02), and State Key Laboratory for the Conservation and Utilization of Subtropical Agro-Bioresources (SKLCUSA-a201906 and SKLCUSA-c201901).
Institutional Review Board Statement
Not applicable.
Informed Consent Statement
Not applicable.
Data Availability Statement
Not applicable.
Conflicts of Interest
The authors declare that they have no conflict of interest.
References
- Luo, C.; Yu, H.X.; Fan, Y.; Zhang, X.J.; He, X.H. Research advance on the flowering mechanism of mango. Acta Hortic. 2019, 1, 17–22. [Google Scholar] [CrossRef]
- Wang, S.L.; An, H.R.; Tong, C.G.; Jang, S. Flowering and fowering genes: From model plants to orchids. Hortic. Environ. Biotechnol. 2021, 62, 135–148. [Google Scholar] [CrossRef]
- Moon, J.; Lee, H.; Kim, M.; Lee, I. Analysis of flowering pathway integrators in Arabidopsis. Plant Cell Physiol. 2005, 47, 292–299. [Google Scholar] [CrossRef] [PubMed]
- Weigel, D.; Alvarez, J.P.; Smyth, D.R.; Yanofsky, M.F.; Meyerowitz, E.M. LEAFY controls floral meristem identity in Arabidopsis. Cell 1992, 79, 843–859. [Google Scholar] [CrossRef] [Green Version]
- Dornelas, M.C.; Rodriguez, A.P. A Floricaula/Leafy gene homolog is preferentially expressed in developing female cones of the tropical pine Pinus caribaea var. caribaea. Genet. Mol. Biol. 2005, 28, 299–307. [Google Scholar] [CrossRef] [Green Version]
- Pillitteri, L.; Lovatt, C.; Walling, L. Isolation and characterization of LEAFY and apetala1 homologues from citrus sinensis l. osbeck ‘washington’. J. Am. Soc. Hortic. Sci. 2004, 129, 847–857. [Google Scholar] [CrossRef] [Green Version]
- Ahmad, S.; Li, Y.; Yang, Y.; Zhou, Y.; Zhao, K.; Zhang, Q. Isolation, functional characterization and evolutionary study of LFY1 gene in Prunus mume. Plant Cell Tissue Organ Cult. 2019, 136, 523–537. [Google Scholar] [CrossRef]
- Weigel, D.; Nilsson, O. A developmental switch sufficient for flower initiation in diverse plants. Nature 1995, 377, 495–500. [Google Scholar] [CrossRef] [PubMed]
- Wang, Z.J.; Huang, J.Q.; Huang, Y.J.; Chen, F.; Zheng, B.S. Cloning and characterization of a homologue of the FLORICAULA/LEAFY gene in Hickory (Carya cathayensis Sarg). Plant Mol. Biol. Rep. 2012, 30, 794–805. [Google Scholar] [CrossRef]
- Peña, L.; Martín-Trillo, M.; Juárez, J.; Pina, J.A.; Navarro, L.; Martínez-Zapater, J.M. Constitutive expression of Arabidopsis LEAFY or APETALA1 genes in citrus reduces their generation time. Nat. Biotechnol. 2001, 19, 263–267. [Google Scholar] [CrossRef]
- Ahearn, K.P.; Johnson, H.A.; Weigel, D.; Wagner, D.R. NFL1, a Nicotiana tabacum LEAFY-like gene, controls meristem initiation and floral structure. Plant Cell Physiol. 2001, 42, 1130–1139. [Google Scholar] [CrossRef] [PubMed] [Green Version]
- Yu, H.X.; Luo, C.; Fan, Y.; Zhang, X.J.; Huang, F.; Li, M.; He, X.H. Isolation and characterization of two APETALA1-Like genes from mango (Mangifera indica L.). Sci. Hortic. Amst. Neth. 2020, 259, 08814. [Google Scholar] [CrossRef]
- Fan, Z.Y.; He, X.H.; Fan, Y.; Yu, H.X.; Wang, Y.H.; Xie, X.J.; Liu, Y.; Mo, X.; Wang, J.Y.; Luo, C. Isolation and functional characterization of three MiFTs genes from mango. Plant Physiol. Bioch. 2020, 155, 169–176. [Google Scholar] [CrossRef] [PubMed]
- Liu, Y.; Luo, C.; Zhang, X.J.; Lu, X.X.; Yu, H.X.; Xie, X.J.; Fan, Z.Y.; Mo, X.; He, X.H. Overexpression of the mango MiCO gene delayed fowering time in transgenic Arabidopsis. Plant Cell Tissue Organ Cult. 2020, 143, 219–228. [Google Scholar] [CrossRef]
- Wang, Y.H.; He, X.H.; Yu, H.X.; Mo, X.; Fan, Y.; Fan, Z.Y.; Xie, X.J.; Liu, Y.; Luo, C. Overexpression of four MiTFL1 genes from mango delays the flowering time in transgenic Arabidopsis. BMC Plant Biol. 2021, 7, 407. [Google Scholar]
- Luo, C.; He, X.H.; Chen, H.; Hu, Y.; Ou, S.J. Molecular cloning and expression analysis of four actin genes (MiACT) from mango. Biol. Plantarum. 2013, 57, 238–244. [Google Scholar] [CrossRef]
- Luo, C.; He, X.H.; Tan, C.; Hu, Y. Cloning and sequence analysis of LEAFY promoter from Mango. Acta Hortic. 2013, 992, 309–317. [Google Scholar] [CrossRef]
- Guo, L.; Yu, Y.; Xia, X.; Yin, W. Identification and functional characterisation of the promoter of the calcium sensor gene CBL1 from the xerophyte Ammopiptanthus mongolicus. BMC Plant Biol. 2010, 10, 18. [Google Scholar] [CrossRef] [PubMed] [Green Version]
- Blázquez, M.A.; Soowal, L.N.; Lee, I.; Weigel, D. LEAFY expression and flower initiation in Arabidopsis. Development 1997, 124, 3835–3844. [Google Scholar] [CrossRef]
- Shangguan, L.; Wang, C.; Kayesh, E.; Zhang, Y.P.; Korir, N.K.; Han, J.; Fang, J. Review and structural analysis of the evolution of grapevine (Vitis vinifera L.) genes involved in flower and fruit development. J. Hortic. Sci. Biotechnol. 2012, 87, 243–249. [Google Scholar] [CrossRef]
- Meir, M.; Ransbotyn, V.; Raveh, E.; Barak, S.; Telzur, N.; Zaccai, M. Dormancy release and flowering time in Ziziphus jujuba Mill., a “direct flowering” fruit tree, has a facultative requirement for chilling. J. Plant Physiol. 2017, 192, 118–127. [Google Scholar] [CrossRef] [PubMed]
- Jue, D.W.; Sang, X.L.; Liu, L.Q.; Shu, B.; Wang, Y.C.; Liu, C.M.; Wang, Y.; Xie, J.H.; Shi, S.Y. Comprehensive analysis of the longan transcriptome reveals distinct regulatory programs during the floral transition. BMC Genom. 2019, 20, 127. [Google Scholar] [CrossRef]
- Esumi, T.; Tao, R.; Yonemori, K. Isolation of LEAFY and TERMINAL FLOWER 1 homologues from six fruit tree species in the subfamily Maloideae of the Rosaceae. Sex. Plant Reprod. 2005, 17, 277–287. [Google Scholar] [CrossRef]
- Jiang, Y.; Zhu, Y.; Zhang, L.; Su, W.; Peng, J.; Yang, X.; Song, H.; Gao, Y.; Lin, S. EjTFL1 genes promote growth but inhibit flower bud differentiation in loquat. Front. Plant Sci. 2020, 11, 576. [Google Scholar] [CrossRef]
- Yeoh, S.H.; Satake, A.; Numata, S.; Ichie, T.; Lee, S.L.; Basherudin, N.; Muhammad, N.; Kondo, T.; Otani, T.; Hashim, M.; et al. Unravelling proximate cues of mass flowering in the tropical forests of South-East Asia from gene expression analyses. Mol. Ecol. 2017, 27, 5074–5085. [Google Scholar] [CrossRef] [PubMed]
- Lu, S.; Li, Z.; Zhang, J.; Yi, S.; Liu, L.; Bao, M.; Liu, G. Isolation and expression analysis of a LEAFY/FLORICAULA homolog and its promoter from London plane (Platanus acerifolia Willd.). Plant Cell Rep. 2012, 31, 1851–1865. [Google Scholar] [CrossRef] [PubMed]
- Zhang, J.Z.; Li, M.; Liu, R.; Khan, M.R.; Hu, C.G. Possible involvement of locus-specific methylation on expression regulation of LEAFY homologous gene (CiLFY) during precocious trifoliate orange phase change process. PLoS ONE 2014, 9, e88558. [Google Scholar] [CrossRef] [PubMed]
- Tang, M.; Tao, Y.B.; Fu, Q.; Song, Y.; Niu, L.; Xu, Z.F. An ortholog of LEAFY in Jatropha curcas regulates flowering time and floral organ development. Sci. Rep. 2016, 6, 37306. [Google Scholar] [CrossRef] [PubMed]
- An, L.; Lei, H.; Shen, X.; Li, T. Identification and characterization of PpLFL, a homolog of FLORICAULA/LEAFY in Peach (Prunus persica). Plant Mol. Biol. Rep. 2012, 30, 1488–1495. [Google Scholar] [CrossRef]
- An, X.M.; Wang, D.M.; Wang, Z.L.; Li, B.; Bo, W.H.; Cao, G.L.; Zhang, Z.Y. Isolation of a LEAFY homolog from Populus tomentosa: Expression of PtLFY in P. tomentosa floral buds and PtLFY-IR-mediated gene silencing in tobacco (Nicotiana tabacum). Plant Cell Rep. 2011, 30, 89–100. [Google Scholar] [CrossRef] [PubMed]
- Ding, F.; Zhang, S.W.; Chen, H.B.; Peng, H.X.; Lu, J.; He, X.H.; Pan, J.C. Functional analysis of a homologue of the FLORICAULA/LEAFY gene in litchi (Litchi chinensis Sonn.) revealing its significance in early flowering process. Genes Genom. 2018, 40, 1259–1277. [Google Scholar] [CrossRef] [PubMed]
- Wang, Y.; Ballard, H.E.; Sternberger, A.L.; Wyatt, S.E.; Stockinger, E.J.; Nadella, V. The potential role of two LEAFY orthologs in the chasmogamous cleistogamous mixed breeding system of Viola pubescens (Violaceae). J. Torrey Bot. Soc. 2017, 144, 206–217. [Google Scholar] [CrossRef]
- Hu, J.; Jin, Q.; Ma, Y. AfLFY, a LEAFY homolog in Argyranthemum frutescens, controls flowering time and leaf development. Sci. Rep. 2020, 10, 1616. [Google Scholar] [CrossRef] [PubMed] [Green Version]
- Sun, Z.; Li, Z.; Huang, J.; Zheng, B.; Zhang, L.; Wang, Z. Genome-wide comparative analysis of LEAFY promoter sequence in angiosperms. Physiol. Mol. Biol. Plants 2017, 23, 23–33. [Google Scholar] [CrossRef] [Green Version]
- Jin, R.; Klasfeld, S.; Zhu, Y.; Garcia, M.F.; Xiao, J.; Han, S.K.; Konkol, A.; Wagner, D. LEAFY is a pioneer transcription factor and licenses cell reprogramming to floral fate. Nat. Commun. 2021, 12, 626. [Google Scholar] [CrossRef]
- Lyu, T.; Cao, J. Cys2/His2 Zinc-Finger Proteins in transcriptional regulation of flower development. Int. J. Mol. Sci. 2018, 19, 2589. [Google Scholar] [CrossRef] [Green Version]
- Wei, J.; Liu, D.; Liu, G.; Tang, J.; Chen, Y. Molecular cloning, characterization, and expression of MiSOC1: A homolog of the flowering gene SUPPRESSOR OF OVEREXPRESSION OF CONSTANS1 from mango (Mangifera indica L). Front. Plant Sci. 2016, 7, 1758. [Google Scholar] [CrossRef] [Green Version]
- Livak, K.J.; Schmittgen, T.D. Analysis of relative gene expression data using real-time quantitative PCR, and the 2−ΔΔCT method. Methods 2002, 25, 402–408. [Google Scholar] [CrossRef]
- Mo, X.; Luo, C.; Yu, H.; Chen, J.; Liu, Y.; Xie, X.; Fan, Z.; He, X. Isolation and Functional Characterization of Two SHORT VEGETATIVE PHASE Homologous Genes from Mango. Int. J. Mol. Sci. 2021, 10, 9802. [Google Scholar] [CrossRef]
- Clough, S.J.; Bent, A.F. Floral dip: A simplifed method for Agrobacterium—Mediated transformation of Arabidopsis thaliana. Plant J. 1998, 16, 735–743. [Google Scholar] [CrossRef] [Green Version]
Publisher’s Note: MDPI stays neutral with regard to jurisdictional claims in published maps and institutional affiliations. |
© 2022 by the authors. Licensee MDPI, Basel, Switzerland. This article is an open access article distributed under the terms and conditions of the Creative Commons Attribution (CC BY) license (https://creativecommons.org/licenses/by/4.0/).







