Estrogen Induces Selective Transcription of Caveolin1 Variants in Human Breast Cancer through Estrogen Responsive Element-Dependent Mechanisms
Abstract
1. Introduction
2. Results
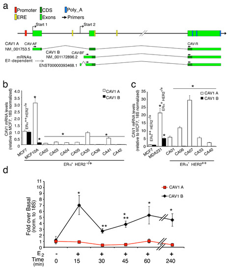
2.1. Expression of Caveolin1 Transcripts in Breast Cancer
2.2. Functional Analyses of the Estrogen-Sensitive Regulatory Regions of the Human CAV1 Gene
2.3. Estrogen Receptors are Differentially Recruited over Time on the Three ERE Regions
2.4. Histone H3K4 and H3K9 Methylation Marks Transcription Induced by Estrogen
3. Discussion
4. Materials and Methods
4.1. RNA Extraction from Formalin-Fixed Paraffin-Embedded (FFPE) Breast Cancer Tissues and Cell Lines
4.2. Cell Lines and Transfections
4.3. Plasmid Preparation and Luciferase Assays
4.4. Chromatin Immuno-Precipitation (ChIP)
4.5. Antibodies
4.6. Statistical Analysis
5. Conclusions
Supplementary Materials
Author Contributions
Funding
Acknowledgments
Conflicts of Interest
References
- Yasar, P.; Ayaz, G.; User, S.D.; Gupur, G.; Muyan, M. Molecular mechanism of estrogen-estrogen receptor signaling. Reprod. Med. Biol. 2017, 16, 4–20. [Google Scholar] [CrossRef]
- Arnal, J.F.; Lenfant, F.; Metivier, R.; Flouriot, G.; Henrion, D.; Adlanmerini, M.; Fontaine, C.; Gourdy, P.; Chambon, P.; Katzenellenbogen, B.; et al. Membrane and nuclear estrogen receptor alpha actions: From tissue specificity to medical implications. Physiol. Rev. 2017, 97, 1045–1087. [Google Scholar] [CrossRef]
- Pedram, A.; Razandi, M.; Aitkenhead, M.; Hughes, C.C.; Levin, E.R. Integration of the non-genomic and genomic actions of estrogen. Membrane-initiated signaling by steroid to transcription and cell biology. J. Biol. Chem. 2002, 277, 50768–50775. [Google Scholar] [CrossRef]
- Fullwood, M.J.; Liu, M.H.; Pan, Y.F.; Liu, J.; Xu, H.; Mohamed, Y.B.; Orlov, Y.L.; Velkov, S.; Ho, A.; Mei, P.H.; et al. An oestrogen-receptor-alpha-bound human chromatin interactome. Nature 2009, 462, 58–64. [Google Scholar] [CrossRef]
- Bulynko, Y.A.; O’Malley, B.W. Nuclear receptor coactivators: Structural and functional biochemistry. Biochemistry 2011, 50, 313–328. [Google Scholar]
- Levin, E.R. Membrane estrogen receptors signal to determine transcription factor function. Steroids 2018, 132, 1–4. [Google Scholar] [CrossRef]
- Razandi, M.; Oh, P.; Pedram, A.; Schnitzer, J.; Levin, E.R. ERs associate with and regulate the production of caveolin: Implications for signaling and cellular actions. Mol. Endocrinol. 2002, 16, 100–115. [Google Scholar] [CrossRef]
- Chambliss, K.L.; Yuhanna, I.S.; Anderson, R.G.; Mendelsohn, M.E.; Shaul, P.W. ERbeta has nongenomic action in caveolae. Mol. Endocrinol. 2002, 16, 938–946. [Google Scholar]
- Parton, R.G.; del Pozo, M.A. Caveolae as plasma membrane sensors, protectors and organizers. Nat. Rev. Mol. Cell Biol. 2013, 14, 98–112. [Google Scholar] [CrossRef]
- Pedram, A.; Razandi, M.; Sainson, R.C.; Kim, J.K.; Hughes, C.C.; Levin, E.R. A conserved mechanism for steroid receptor translocation to the plasma membrane. J. Biol. Chem. 2007, 282, 22278–22288. [Google Scholar] [CrossRef]
- Cheng, J.P.X.; Nichols, B.J. Caveolae: One function or many? Trends Cell Biol. 2016, 26, 177–189. [Google Scholar] [CrossRef] [PubMed]
- Fridolfsson, H.N.; Roth, D.M.; Insel, P.A.; Patel, H.H. Regulation of intracellular signaling and function by caveolin. FASEB J. 2014, 28, 3823–3831. [Google Scholar] [CrossRef]
- Di Zazzo, E.; Feola, A.; Zuchegna, C.; Romano, A.; Donini, C.F.; Bartollino, S.; Costagliola, C.; Frunzio, R.; Laccetti, P.; Di Domenico, M.; et al. The p85 regulatory subunit of PI3K mediates cAMP-PKA and insulin biological effects on MCF-7 cell growth and motility. Sci. World J. 2014, 2014, 565839. [Google Scholar] [CrossRef]
- Fuentes, N.; Silveyra, P. Estrogen receptor signaling mechanisms. Adv. Protein Chem. Struct. Biol. 2019, 116, 135–170. [Google Scholar]
- Pedram, A.; Razandi, M.; Lewis, M.; Hammes, S.; Levin, E.R. Membrane-localized estrogen receptor alpha is required for normal organ development and function. Dev. cell 2014, 29, 482–490. [Google Scholar] [CrossRef]
- Hamilton, K.J.; Hewitt, S.C.; Arao, Y.; Korach, K.S. Estrogen hormone biology. Curr. Top. Dev. Biol. 2017, 125, 109–146. [Google Scholar]
- Hua, H.; Zhang, H.; Kong, Q.; Jiang, Y. Mechanisms for estrogen receptor expression in human cancer. Exp. Hematol. Oncol. 2018, 7, 24. [Google Scholar] [CrossRef]
- Harbeck, N.; Gnant, M. Breast cancer. Lancet 2017, 389, 1134–1150. [Google Scholar] [CrossRef]
- Allred, D.C.; Brown, P.; Medina, D. The origins of estrogen receptor alpha-positive and estrogen receptor alpha-negative human breast cancer. Breast Cancer Res. 2004, 6, 240–245. [Google Scholar] [CrossRef]
- Louie, M.C.; Sevigny, M.B. Steroid hormone receptors as prognostic markers in breast cancer. Am. J. Cancer Res. 2017, 7, 1617–1636. [Google Scholar]
- Turner, N.C.; Neven, P.; Loibl, S.; Andre, F. Advances in the treatment of advanced oestrogen-receptor-positive breast cancer. Lancet 2017, 389, 2403–2414. [Google Scholar] [CrossRef]
- Musgrove, E.A.; Sutherland, R.L. Biological determinants of endocrine resistance in breast cancer. Nat. Rev. Cancer 2009, 9, 631–643. [Google Scholar] [CrossRef] [PubMed]
- Williams, T.M.; Lisanti, M.P. The caveolin proteins. Genome Biol. 2004, 5, 214. [Google Scholar] [CrossRef] [PubMed]
- Razani, B.; Lisanti, M.P. Caveolin-deficient mice: Insights into caveolar function human disease. J. Clin. Investig. 2001, 108, 1553–1561. [Google Scholar] [CrossRef] [PubMed]
- Kim, C.A.; Delepine, M.; Boutet, E.; El Mourabit, H.; Le Lay, S.; Meier, M.; Nemani, M.; Bridel, E.; Leite, C.C.; Bertola, D.R.; et al. Association of a homozygous nonsense caveolin-1 mutation with Berardinelli-Seip congenital lipodystrophy. J. Clin. Endocrinol. Metab. 2008, 93, 1129–1134. [Google Scholar] [CrossRef]
- Galbiati, F.; Razani, B.; Lisanti, M.P. Caveolae and caveolin-3 in muscular dystrophy. Trends Mol. Med. 2001, 7. [Google Scholar] [CrossRef]
- Martinez-Outschoorn, U.E.; Sotgia, F.; Lisanti, M.P. Caveolae and signalling in cancer. Nat. Rev. Cancer 2015, 15, 225–237. [Google Scholar] [CrossRef]
- Pavlides, S.; Tsirigos, A.; Vera, I.; Flomenberg, N.; Frank, P.G.; Casimiro, M.C.; Wang, C.; Fortina, P.; Addya, S.; Pestell, R.G.; et al. Loss of stromal caveolin-1 leads to oxidative stress, mimics hypoxia and drives inflammation in the tumor microenvironment, conferring the “reverse Warburg effect”: A transcriptional informatics analysis with validation. Cell Cycle 2010, 9, 2201–2219. [Google Scholar] [CrossRef]
- Simpkins, S.A.; Hanby, A.M.; Holliday, D.L.; Speirs, V. Clinical and functional significance of loss of caveolin-1 expression in breast cancer-associated fibroblasts. J. Pathol. 2012, 227, 490–498. [Google Scholar] [CrossRef]
- Wang, S.; Wang, N.; Zheng, Y.; Zhang, J.; Zhang, F.; Wang, Z. Caveolin-1: An oxidative stress-related target for cancer prevention. Oxid. Med. Cell Longev. 2017, 2017, 7454031. [Google Scholar] [CrossRef]
- Qian, X.L.; Pan, Y.H.; Huang, Q.Y.; Shi, Y.B.; Hu, Z.Z.; Xiong, L.X. Caveolin-1: A multifaceted driver of breast cancer progression and its application in clinical treatment. Onco. Targets Ther. 2019, 12, 1539–1552. [Google Scholar] [CrossRef] [PubMed]
- Schlegel, A.; Wang, C.; Katzenellenbogen, B.S.; Pestell, R.G.; Lisanti, M.P. Caveolin-1 potentiates estrogen receptor alpha (ERalpha) signaling. caveolin-1 drives ligand-independent nuclear translocation and activation of ERalpha. J. Biol. Chem. 1999, 274, 33551–33556. [Google Scholar] [CrossRef]
- Schlegel, A.; Wang, C.; Pestell, R.G.; Lisanti, M.P. Ligand-independent activation of oestrogen receptor alpha by caveolin-1. Biochem. J. 2001, 359, 203–210. [Google Scholar] [CrossRef]
- Ketteler, J.; Klein, D. Caveolin-1, cancer and therapy resistance. Int. J. Cancer 2018, 143, 2092–2104. [Google Scholar] [CrossRef] [PubMed]
- Pezone, A.; Zuchegna, C.; Tramontano, A.; Romano, A.; Russo, G.; de Rosa, M.; Vinciguerra, M.; Porcellini, A.; Gottesman, M.E.; Avvedimento, E.V. RNA stabilizes transcription-dependent chromatin loops induced by nuclear hormones. Sci. Rep. 2019, 9, 3925. [Google Scholar] [CrossRef] [PubMed]
- Subik, K.; Lee, J.F.; Baxter, L.; Strzepek, T.; Costello, D.; Crowley, P.; Xing, L.; Hung, M.C.; Bonfiglio, T.; Hicks, D.G.; et al. The expression patterns of ER, PR, HER2, CK5/6, EGFR, Ki-67 and AR by immunohistochemical analysis in breast cancer cell lines. Breast Cancer 2010, 20, 35–41. [Google Scholar] [CrossRef]
- Scherer, P.E.; Tang, Z.; Chun, M.; Sargiacomo, M.; Lodish, H.F.; Lisanti, M.P. Caveolin isoforms differ in their N-terminal protein sequence and subcellular distribution. Identification and epitope mapping of an isoform-specific monoclonal antibody probe. J. Biol. Chem. 1995, 270, 16395–16401. [Google Scholar] [CrossRef]
- Grober, O.M.; Mutarelli, M.; Giurato, G.; Ravo, M.; Cicatiello, L.; De Filippo, M.R.; Ferraro, L.; Nassa, G.; Papa, M.F.; Paris, O.; et al. Global analysis of estrogen receptor beta binding to breast cancer cell genome reveals an extensive interplay with estrogen receptor alpha for target gene regulation. BMC Genom. 2011, 12, 36. [Google Scholar] [CrossRef]
- Barski, A.; Cuddapah, S.; Cui, K.; Roh, T.Y.; Schones, D.E.; Wang, Z.; Wei, G.; Chepelev, I.; Zhao, K. High-resolution profiling of histone methylations in the human genome. Cell 2007, 129, 823–837. [Google Scholar] [CrossRef]
- Santos-Rosa, H.; Schneider, R.; Bannister, A.J.; Sherriff, J.; Bernstein, B.E.; Emre, N.C.; Schreiber, S.L.; Mellor, J.; Kouzarides, T. Active genes are tri-methylated at K4 of histone H3. Nature 2002, 419, 407–411. [Google Scholar] [CrossRef]
- Nakayama, J.; Rice, J.C.; Strahl, B.D.; Allis, C.D.; Grewal, S.I. Role of histone H3 lysine 9 methylation in epigenetic control of heterochromatin assembly. Science 2001, 292, 110–113. [Google Scholar] [CrossRef]
- Shi, Y.; Lan, F.; Matson, C.; Mulligan, P.; Whetstine, J.R.; Cole, P.A.; Casero, R.A. Histone demethylation mediated by the nuclear amine oxidase homolog LSD1. Cell 2004, 119, 941–953. [Google Scholar] [CrossRef] [PubMed]
- Accari, S.L.; Fisher, P.R. Emerging roles of JmjC domain-containing proteins. Int. Rev. Cell Mol. Biol. 2015, 319, 165–220. [Google Scholar] [PubMed]
- Gao, Y.; Chen, L.; Han, Y.; Wu, F.; Yang, W.S.; Zhang, Z.; Huo, T.; Zhu, Y.; Yu, C.; Kim, H.; et al. Acetylation of histone H3K27 signals the transcriptional elongation for estrogen receptor alpha. Commun. Biol. 2020, 3, 165. [Google Scholar] [CrossRef] [PubMed]
- Williams, T.M.; Cheung, M.W.; Park, D.S.; Razani, B.; Cohen, A.W.; Muller, W.J.; Di Vizio, D.; Chopra, N.G.; Pestell, R.G.; Lisanti, M.P. Loss of caveolin-1 gene expression accelerates the development of dysplastic mammary lesions in tumor-prone transgenic mice. Mol. Biol. Cell 2003, 14, 1027–1042. [Google Scholar] [CrossRef]
- Faraonio, R.; Vergara, P.; Marzo, D.D.; Napolitano, M.; Russo, T.; Cimino, F. Transcription regulation in NIH3T3 cell clones resistant to diethylmaleate-induced oxidative stress and apoptosis. Antioxid. Redox. Signal. 2006, 8, 365–374. [Google Scholar] [CrossRef]
- Mercier, I.; Bryant, K.G.; Sotgia, F.; Bonuccelli, G.; Witkiewicz, A.K.; Dasgupta, A.; Jasmin, J.F.; Pestell, R.G.; Lisanti, M.P. Using Caveolin-1 epithelial immunostaining patterns to stratify human breast cancer patients and predict the Caveolin-1 (P132L) mutation. Cell Cycle 2009, 8, 1396–1401. [Google Scholar] [CrossRef]
- Zuchegna, C.; Aceto, F.; Bertoni, A.; Romano, A.; Perillo, B.; Laccetti, P.; Gottesman, M.E.; Avvedimento, E.V.; Porcellini, A. Mechanism of retinoic acid-induced transcription: Histone code, DNA oxidation and formation of chromatin loops. Nucleic. Acids. Res. 2014, 42. [Google Scholar] [CrossRef][Green Version]
- Mason, C.E.; Shu, F.J.; Wang, C.; Session, R.M.; Kallen, R.G.; Sidell, N.; Yu, T.; Liu, M.H.; Cheung, E.; Kallen, C.B. Location analysis for the estrogen receptor-alpha reveals binding to diverse ERE sequences and widespread binding within repetitive DNA elements. Nucleic. Acids. Res. 2010, 38, 2355–2368. [Google Scholar] [CrossRef]




| Sample | Age | HER2 | ERα | PrR | Ki-67 (%) |
|---|---|---|---|---|---|
| 01 | 64 | ++ | − | − | 45 |
| 02 | 73 | − | − | − | 70 |
| 03 | 39 | − | − | − | 60 |
| 04 | 87 | − | − | − | 15 |
| 05 | 65 | − | − | − | 60 |
| 06 | 56 | ++ | − | − | 50 |
| 07 | 46 | ++ | − | − | 70 |
| 33 | 30 | ++ | − | − | 50 |
| 35 | 41 | − | − | − | 40 |
| 36 | 67 | − | − | − | 85 |
| 40 | 42 | ++ | − | − | 45 |
| 41 | 69 | − | − | − | 65 |
| 42 | 43 | − | − | − | 30 |
| Primer Name | Sequence | Locus |
|---|---|---|
| ChIP ERE 1 Fw | 5′-GCGATAAAGGGAACATTCCAC-3′ | CAV1 |
| ChIP ERE 1 Rev | 5′-CTGAGCGCTTCACCTGTTTC-3′ | CAV1 |
| ChIP ERE 2 Fw | 5′-CTAAACACCTCAACGATGACG-3″ | CAV1 |
| ChIP ERE 2 Rev | 5′-GTACACGGCAATGCTAAAG-3″ | CAV1 |
| ChIP ERE 3 Fw | 5′-TGCACTTAGTGTGGAAAGC-3″ | CAV1 |
| ChIP ERE 3 Rev | 5′-AATCTCACCAAGCACATCCTG-3′ | CAV1 |
| ChIP Promoter Fw | 5′-AAACGTTCTCACTCGCTCTCTGCT-3′ | CAV1 |
| ChIP Promoter Rev | 5′-GCGAGCAGAACAAACCTTTG-3′ | CAV1 |
| ChIP Fw | 5′-ACCGAGACCCCTCTTGCTCT-3′ | TSHR |
| ChIP Rev | 5′-AGTTGCTAACAGTGATGAGAGGCT-3′ | TSHR |
| ChIP ERE Fw | 5′-ATGGGCTTCATGAGCTCCTTCC-3′ | TFF1/pS2 |
| ChIP ERE Rev | 5′-GGAGTCTCCTCCAACCTGACCTTAAT-3′ | TFF1/pS2 |
| CAV-AF | 5′-TTCCTCAGTTCCCTTAAAGCAC-3′ | CAV1 |
| CAV-BF | 5′-GCCGCCCTCCCCGTCCTG-3′ | CAV1 |
| CAV-R | 5′-CTTCTGGTTCTGCAATCACATC-3′ | CAV1 |
| TFF1 ERE Fw | 5′-CCCTCCCAGTGTGCAAATA-3′ | TFF1/pS2 |
| TFF1 ERE Rev | 5′-GATCCCTGCAGAAGTGTCTAAAA-3′ | TFF1/pS2 |
| RNA Fw | 5′-GACCGATGTATATGCTTGCAGAGT-3′ | 18S |
| RNA Rev | 5′-GGATCTGGAGTTAAACTGGTCCAG-3′ | 18S |
© 2020 by the authors. Licensee MDPI, Basel, Switzerland. This article is an open access article distributed under the terms and conditions of the Creative Commons Attribution (CC BY) license (http://creativecommons.org/licenses/by/4.0/).
Share and Cite
Romano, A.; Feola, A.; Porcellini, A.; Gigantino, V.; Di Bonito, M.; Di Mauro, A.; Caggiano, R.; Faraonio, R.; Zuchegna, C. Estrogen Induces Selective Transcription of Caveolin1 Variants in Human Breast Cancer through Estrogen Responsive Element-Dependent Mechanisms. Int. J. Mol. Sci. 2020, 21, 5989. https://doi.org/10.3390/ijms21175989
Romano A, Feola A, Porcellini A, Gigantino V, Di Bonito M, Di Mauro A, Caggiano R, Faraonio R, Zuchegna C. Estrogen Induces Selective Transcription of Caveolin1 Variants in Human Breast Cancer through Estrogen Responsive Element-Dependent Mechanisms. International Journal of Molecular Sciences. 2020; 21(17):5989. https://doi.org/10.3390/ijms21175989
Chicago/Turabian StyleRomano, Antonella, Antonia Feola, Antonio Porcellini, Vincenzo Gigantino, Maurizio Di Bonito, Annabella Di Mauro, Rocco Caggiano, Raffaella Faraonio, and Candida Zuchegna. 2020. "Estrogen Induces Selective Transcription of Caveolin1 Variants in Human Breast Cancer through Estrogen Responsive Element-Dependent Mechanisms" International Journal of Molecular Sciences 21, no. 17: 5989. https://doi.org/10.3390/ijms21175989
APA StyleRomano, A., Feola, A., Porcellini, A., Gigantino, V., Di Bonito, M., Di Mauro, A., Caggiano, R., Faraonio, R., & Zuchegna, C. (2020). Estrogen Induces Selective Transcription of Caveolin1 Variants in Human Breast Cancer through Estrogen Responsive Element-Dependent Mechanisms. International Journal of Molecular Sciences, 21(17), 5989. https://doi.org/10.3390/ijms21175989

