Abstract
Deficits in plasma membrane repair have been identified in dysferlinopathy and Duchenne Muscular Dystrophy, and contribute to progressive myopathy. Although Facioscapulohumeral Muscular Dystrophy (FSHD) shares clinicopathological features with these muscular dystrophies, it is unknown if FSHD is characterized by plasma membrane repair deficits. Therefore, we exposed immortalized human FSHD myoblasts, immortalized myoblasts from unaffected siblings, and myofibers from a murine model of FSHD (FLExDUX4) to focal, pulsed laser ablation of the sarcolemma. Repair kinetics and success were determined from the accumulation of intracellular FM1-43 dye post-injury. We subsequently treated FSHD myoblasts with a DUX4-targeting antisense oligonucleotide (AON) to reduce DUX4 expression, and with the antioxidant Trolox to determine the role of DUX4 expression and oxidative stress in membrane repair. Compared to unaffected myoblasts, FSHD myoblasts demonstrate poor repair and a greater percentage of cells that failed to repair, which was mitigated by AON and Trolox treatments. Similar repair deficits were identified in FLExDUX4 myofibers. This is the first study to identify plasma membrane repair deficits in myoblasts from individuals with FSHD, and in myofibers from a murine model of FSHD. Our results suggest that DUX4 expression and oxidative stress may be important targets for future membrane-repair therapies.
1. Introduction
Facioscapulohumeral muscular dystrophy (FSHD) is an autosomal dominant neuromuscular disorder characterized by asymmetric muscle weakness, atrophy, fatty infiltration, and inflammation, typically beginning in the muscles of the face and periscapular region and progressing to the lower extremities over time [1]. In ~95% of cases, disease onset is linked to a contraction in the number of ~3.3 Kb, GC-rich D4Z4 repeats on chromosome 4q35 from 11–100 (average 25–35) in healthy individuals, to 1–11 repeats in FSHD1 [2,3]. This contraction leads to a loss of repressive histone marks, relaxation of chromatin, and DNA hypomethylation, which reverses the normal pattern of epigenetic repression of the D4Z4 locus and facilitates abnormal gene expression [3]. In approximately 5% of cases, individuals retain >10 D4Z4 repeats but demonstrate D4Z4 hypomethylation secondary to mutations in the gene SMCHD1 (structural maintenance of chromosomes flexible hinge domain containing 1) (FSHD2) [4]. Both forms of FSHD are characterized by aberrant expression of the double homeoprotein 4 (DUX4) transcription factor in the presence of a permissive 4qA haplotype (presence of a polyadenylation consensus sequence distal to the last D4Z4 repeat that stabilizes the DUX4 transcript) [5]. DUX4 activates a number of germline genes, immune mediators, apoptosis pathways, and alters RNA and protein metabolism, leading to progressive myopathy [6,7,8,9,10].
Current evidence suggests that repeated cycles of muscle damage, necrosis, and regeneration contribute to the development of fibrosis and intramuscular fat—common pathological features of FSHD that can contribute to impaired muscle performance [11,12]. However, in many patients with FSHD, plasma CK (a measure of muscle damage) levels are only slightly (<600 U/L) or moderately elevated (600–1500 U/L) [13,14,15] when measured at rest, and can be variable from day to day based on the individual’s level of physical activity [16,17]. The lower levels of plasma CK at rest indicate that FSHD is not characterized by baseline muscle fragility (as is found in Duchenne Muscular Dystrophy), but instead may demonstrate impaired responses to larger stresses—especially those that damage the sarcolemma. Muscle contraction can lead to sarcolemmal damage as force is transmitted from the sarcomere to the extracellular matrix [18]. Rapid repair of membrane disruption is essential to prevent myofiber apoptosis, and sarcolemmal repair deficits contribute to the skeletal muscle pathology in common muscular dystrophies, including dysferlinopathy [Limb girdle muscular dystrophy 2B (LGMD2B) and Miyoshi myopathy (MM)], and Duchenne Muscular Dystrophy (DMD, caused by dystrophin deficiency) [19,20]. Specifically, loss of spatio-temporal control of the signaling events required for membrane repair (e.g., rapid influx of calcium (Ca2+), reactive oxygen species (ROS) production) in these muscular dystrophies compromises the removal of damaged cellular components and membrane re-sealing, thereby contributing to myofiber death and muscle atrophy [21,22]. Therefore, deficient membrane repair responses to muscle injury could also contribute to progressive myopathy in FSHD, but this has not been examined.
Chronic ROS-induced cell damage (oxidized DNA, lipid peroxides) is a central feature of FSHD that develops secondary to mitochondrial dysfunction (e.g., separation of inner and outer mitochondrial membrane, pathological swelling), and an insufficient antioxidant defense despite compensatory elevations in key antioxidant enzymes (due, in part, to the loss of antioxidative cofactors) [23,24,25,26,27]. While we previously demonstrated that carefully controlled mitochondrial ROS signaling is essential for muscle membrane repair, chronic oxidative stress (8–24 h) interferes with this process [28,29]. Additionally, recent chromosomal conformation capture and proteomic analyses revealed upregulation of membrane trafficking pathways (endocytosis and exocytosis) in FSHD myoblasts, suggesting that there may be imbalances in essential membrane repair pathways in FSHD [30,31].
Since FSHD muscle shares clinical features with other forms of muscular dystrophy that are associated with plasma membrane repair deficits and dysfunctional repair mechanisms, we hypothesized that FSHD muscles may also suffer from impaired plasma membrane repair capacity. Specifically, we hypothesized insufficient repair could be linked to DUX4 mRNA expression and abnormal ROS levels in FSHD, and that addressing these defects may enhance repair. To test these hypotheses, we examined membrane repair in myoblasts from patients with FSHD and their unaffected siblings, as well as mature myofibers from a mouse model of FSHD. Further, we investigated the capacity for DUX4 mRNA knockdown and antioxidant treatment to improve plasma membrane repair in these cells/tissues.
2. Results
2.1. Membrane Repair Deficit in FSHD Myoblasts
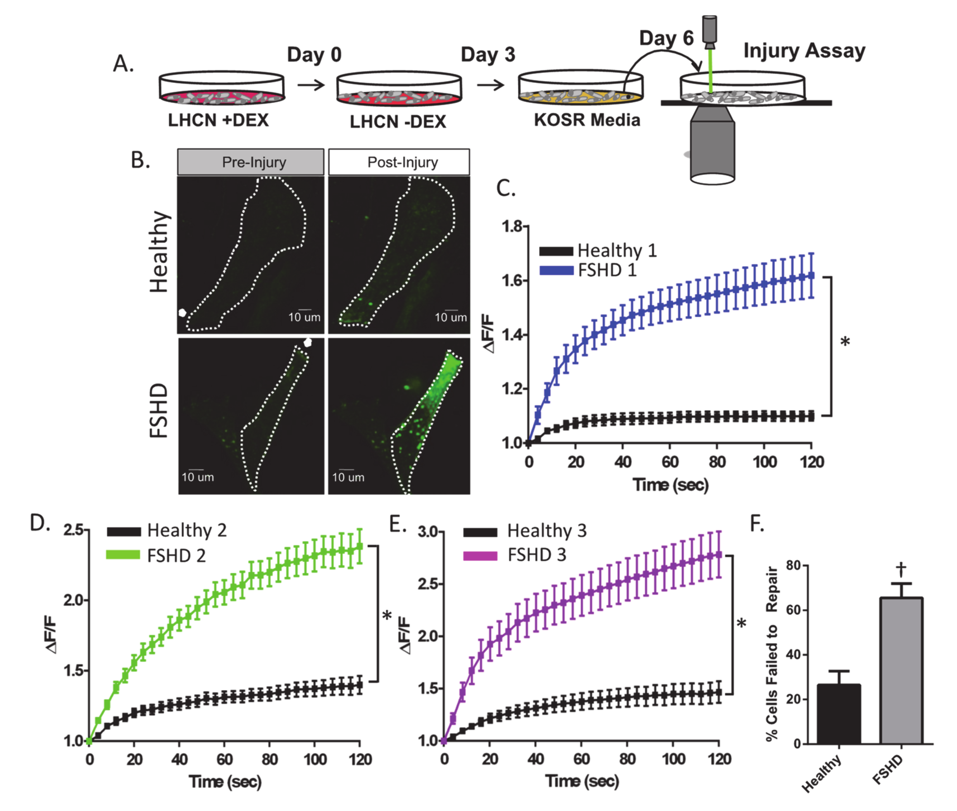
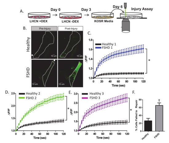
First, we examined plasma membrane repair capacity in immortalized human myoblasts isolated from three individuals with FSHD and their first-degree relatives (Table 1) [32,33]. We have previously described that culturing these FSHD patient cells in normal growth media (LHCN) in the presence of dexamethasone maintains low levels of DUX4, enabling stable maintenance of these cells for extended periods [34]. However, shifting these cells to modified media (containing knockout serum replacement, KOSR) without dexamethasone provides a culture condition that leads to a higher level of endogenous DUX4 expression in FSHD cells [34]. Therefore, we sequentially switched the cultured patient cells from basal to the modified media with dexamethasone to increase endogenous DUX4 expression prior to membrane repair assessment (Figure 1A). To monitor the plasma membrane repair ability of these cells, we used a pulsed laser ablation injury assay in which the cell’s plasma membrane is injured with a 10 ms pulse of a focused laser while incubating in cell impermeant FM1-43 dye [35]. This injury allows the FM1-43 dye to enter the cell upon membrane disruption, causing an increase in fluorescence intensity as FM1-43 binds to the internal membrane [35]. We found that all three FSHD patient myoblasts allowed significantly greater amounts of FM1-43 dye entry into the cytosol, indicating significantly worse repair ability when compared to their unaffected first-degree relatives (significant tx*time interaction p < 0.001 for all three cell lines, Figure 1B–D). This deficit corresponded with a significantly greater percentage of FSHD patient myoblasts failing to repair following injury (p < 0.05 for all three cell lines, Figure 1C–E).
Table 1.
Clinical Characteristics of Muscle Biopsy Donors. Information from Homma et al. (2012) [32].
Figure 1.
Immortalized myoblasts from individuals with Facioscapulohumeral Muscular Dystrophy (FSHD) display impaired membrane repair following laser ablation injury to the plasma membrane. (A) Outline of the cell culture protocol used in this study. Immortalized FSHD and unaffected myoblasts were cultured and passaged in growth media with dexamethasone (LHCN +DEX). For all experiments, cells were seeded onto gelatin-coated coverslips in 6-well dishes and cultured in growth media without dexamethasone (LHCN −DEX) for three days. After three days, cells were transitioned to 15% knockout serum replacement media (KOSR media) for three days before laser injury assay. (B) Images of FM1-43 dye entry (green) in injured myoblasts at baseline (pre-injury) and at 120 s post-injury. Arrow indicates location of laser injury. Dotted line indicates cell outline. (C–E) Change in intracellular FM1-43 dye fluorescent intensity (ΔF/F) over time for FSHD myoblasts (FSHD1 n = 33 cells, FSHD2 n = 26 cells, FSHD3 n = 31 cells) and unaffected control myoblasts (Healthy1 n = 30 cells, Healthy2 n = 24 cells, Healthy3 n = 31 cells) respectively. Greater dye entry indicates worse repair. (F) The percentage of healthy and FSHD cells that failed to repair. Values are mean ± SEM. * indicates significant genotype (FSHD vs. Healthy)*time interaction for FM1-43 intensity at p < 0.001. † denotes difference between FSHD and healthy myoblasts, independent t-test, p < 0.05.
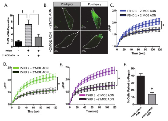
2.2. Antisense Oligonucleotide Treatment Improves Membrane Repair
Expression of the normally repressed transcription factor DUX4 from the final D4Z4 repeat is believed to cause FSHD; and DUX4 knockdown using phosphorodiamidate morpholino antisense oligonucleotides, short inhibitory siRNA, or RNA interference approaches reduces the FSHD atrophic phenotype in vitro and DUX4-induced myopathy in vivo [36,37]. Therefore, to determine if DUX4 expression is also linked to the plasma membrane repair deficits in human FSHD myoblasts, we used a 2′-O-methoxyethyl (2′MOE) gapmer antisense oligonucleotide (AON) targeting exon 3 of the DUX4 transcript to reduce DUX4 mRNA. We treated immortalized FSHD myoblasts with the 2’MOE AON 48 h prior to plasma membrane injury and confirmed that this treatment reduced DUX4 mRNA expression (Figure 2A, p < 0.05) such that there was no difference between DUX4 expression in proliferating myoblasts (black bar in Figure 2A) and cells cultured in KOSR media following transfection with 2′MOE AON (gray bar in Figure 2A, p > 0.05). We then performed injury assays on AON-treated and untreated cells, as outlined above. We found that AON treatment significantly improved membrane repair capacity (reduced FM1-43 dye entry indicating improved repair relative to untreated immortalized myoblasts) in all three FSHD lines tested (p < 0.05, Figure 2B–E). These improvements corresponded to overall reductions in the percentage of cells that failed to repair (p < 0.05, Figure 2F). The data showed that reduction of DUX4 mRNA level led to improvement of plasma membrane repair.
Figure 2.
Treatment of FSHD-immortalized myoblasts with antisense oligonucleotides (2′-O-(2-Methoxyethyl)- oligoribonucleotide (2′MOE AON)) targeting DUX4 improves membrane repair. (A) The culturing protocol (three days in LHCN −DEX, three days in 15% KOSR media) significantly increases DUX4 mRNA expression in FSHD muscle cells. 2′MOE AON treatment reduces DUX4 mRNA to baseline levels (n = 3 per cell line). (B) Images of FM1-43 dye entry in injured myoblasts at baseline (pre-injury) and at 120 s post-injury in control FSHD myoblasts, and FSHD myoblasts treated with 100 nM 2′MOE AON. Arrow indicates location of laser injury. (C–E) Change in intracellular FM1-43 dye fluorescent intensity (ΔF/F) over time for control FSHD myoblasts (FSHD1 n = 41 cells, FSHD2 n = 22 cells, FSHD3 n = 37 cells) and FSHD myoblasts treated with 100 nM 2′MOE AON (FSHD1 n = 39 cells, FSHD2 n = 22 cells, FSHD3 n = 33 cells). For all three cell lines, 2′MOE AON treatment significantly improves membrane repair (demonstrated by a significant reduction in dye entry post-injury) (p < 0.05). (F) Percentage of cells that failed to repair with and without 2′ MOE AON treatment across all three cell lines in each condition. Greater dye entry indicates worse repair. Values are mean ± SEM. * indicates significant treatment (+2′MOE AON vs. –2′MOE AON)*time interaction for FM1-43 intensity at p < 0.05. † denotes difference between FSHD myoblasts treated with and without 2′MOE AON, paired t-test, p < 0.05. KOSR = knock-out serum replacement.
2.3. Antioxidant Treatment Improves Membrane Repair
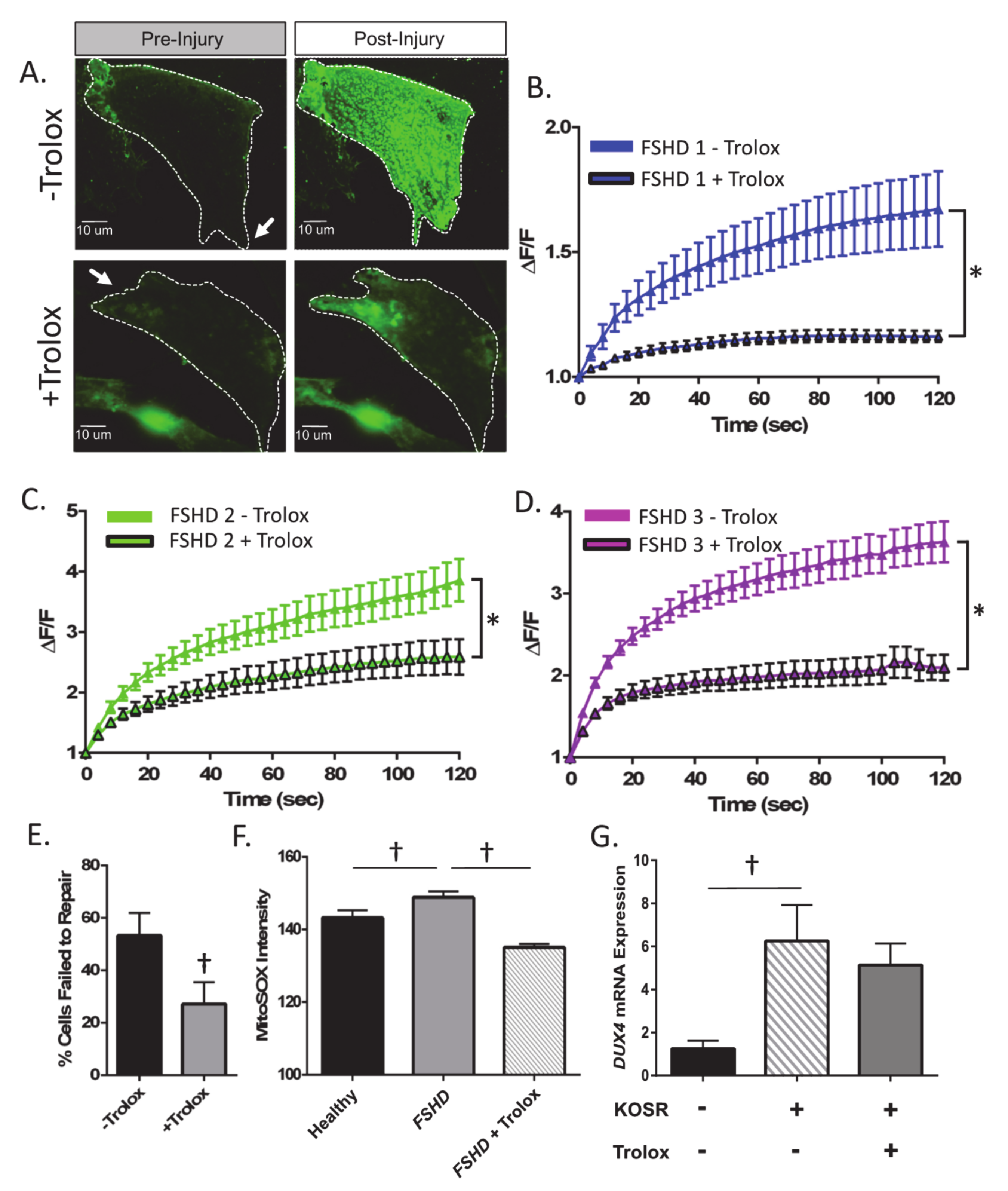
Previous studies have found that oxidative stress compromises membrane repair and plays a central role in the pathophysiology of FSHD [25,27]. In vitro, treatment with antioxidants (e.g., retinoic acid) reduces ROS (via increased transcription of the ROS-scavenger glutathione peroxidase) and apoptosis in response to exogenous oxidative stress (H2O2 exposure) in human FSHD myoblasts, as well as DUX4-induced toxicity in C2C12 myoblasts, suggesting that antioxidant treatment could positively affect plasma membrane repair capacity [38,39]. To investigate if antioxidant treatment is beneficial for repair in FSHD myoblasts, we treated patient cells with Trolox (a water-soluble analog of vitamin E that serves as a ROS scavenger, membrane-associated antioxidant, and membrane-stabilizing agent in vivo) [40,41,42,43] and exposed them to the laser injury assay as described above. We found that 24 h of pre-treatment with Trolox significantly improved membrane repair capacity in all three FSHD-immortalized myoblast lines tested (p < 0.05, Figure 3A′D). Similar to treatment with 2′MOE AON, Trolox also reduced the percentage of cells that failed to repair across all three FSHD cell lines (p < 0.05, Figure 3E). Since Trolox has antioxidant effects, we also assessed myoblasts for levels of mitochondrial ROS using the mitochondrial superoxide indicator MitoSOX. We found that FSHD myoblasts demonstrate significantly elevated levels of mitochondrial ROS, which was mitigated by Trolox treatment (Figure 3F, p < 0.05). While previous studies have shown that antioxidants ameliorate DUX4 toxicity, and that oxidative stress mediates DUX4 expression secondary to activation of the DNA damage repair response, we did not identify any effect of Trolox treatment on DUX4 mRNA expression (p > 0.05, Figure 4G) [23,44]. Taken together, these data suggest that antioxidant treatment may improve plasma membrane repair by reducing mitochondrial ROS levels in FSHD myoblasts independent of any effect on DUX4 expression.
Figure 3.
Treatment of FSHD-immortalized myoblasts with Trolox improves membrane repair. (A) Images of FM1-43 dye entry in injured myoblasts at baseline (pre-injury) and at 120 s post-injury in control FSHD myoblasts (FSHD1 n = 18 cells, FSHD2, n = 16 cells, FSHD3 n = 30 cells), and FSHD myoblasts treated for 24-h with 500 µM Trolox (FSHD1 n = 23 cells, FSHD2, n = 16 cells, FSHD3 n = 42 cells). Arrow indicates location of laser injury. (B–D) Change in intracellular FM1-43 dye fluorescent intensity (ΔF/F) over time for control FSHD myoblasts and FSHD myoblasts treated with Trolox. Greater dye entry indicates worse repair. (E) Percentage of cells that failed to repair with and without Trolox treatment. Values are mean ± SEM. (F) FSHD myoblasts (FSHD1) demonstrate elevated mitochondrial ROS, which was mitigated following 24 h of Trolox treatment (n = 32–37 cells/condition, p < 0.05). (G) The culturing protocol (three days in LHCN −DEX, three days in 15% KOSR media) significantly increases DUX4 mRNA expression in FSHD muscle cells. However, 24-h treatment with 500 µM Trolox treatment did not affect DUX4 mRNA expression. Values are mean ± SEM. * indicates significant treatment (+Trolox vs. –Trolox)*time interaction for FM1-43 intensity at p < 0.05. † denotes difference between FSHD myoblasts treated with and without Trolox, paired t-test, p < 0.05.
Figure 4.
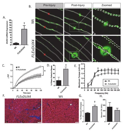
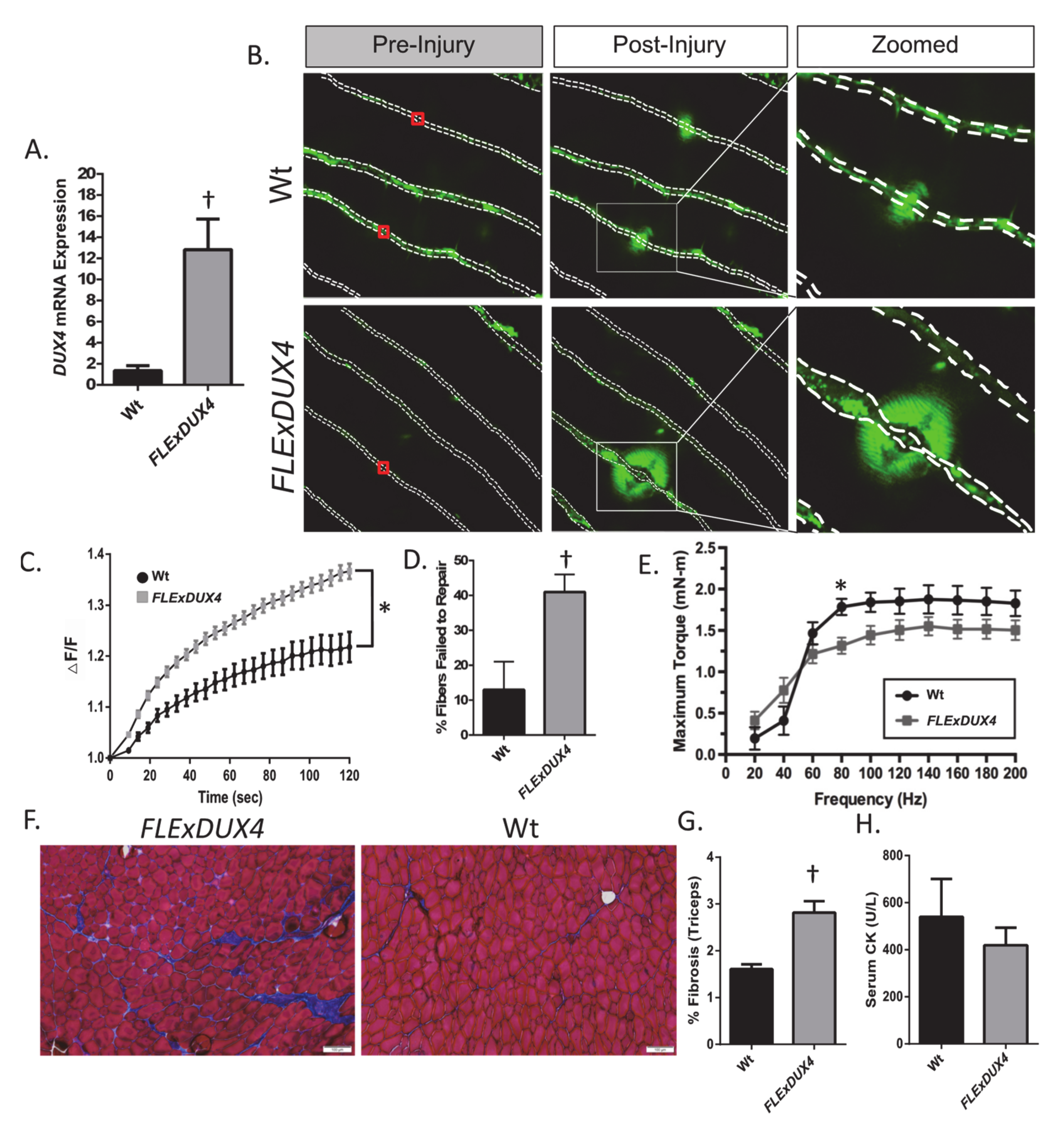
Mature myofibers from FLExDUX4 mice demonstrate sarcolemmal repair deficit. (A) DUX4 mRNA relative expression in FLExDUX4 vs. Wt mice. (B) Representative images from membrane repair assays in FLExDUX4 (n = 4) and wild type (Wt, n = 3) mouse biceps. Dotted lines denote the myofiber sarcolemma. Red box denotes site of injury. The extent of dye entry into the fiber (green dye in myofiber interior) is used to determine the kinetics of membrane resealing. (C) Mean ± SEM for change in fluorescence intensity of FM1-43 dye entry (ΔF/F) into the myofiber after laser injury in FLExDUX4 and Wt mice. (D) Percentage of myofibers that failed to repair following membrane injury in FLExDUX4 and Wt mice. (E) Force-frequency relationship curve for the tibialis anterior of 6.5-month old male FLExDUX4 (n = 3) and Wt (n = 3) mice (significant interaction genotype*frequency, p < 0.05, with a significant difference identified at 80 Hz). (F) Masson’s Trichrome staining in the triceps of a FLExDUX4 and a Wt mouse. (G) Percentage (of total area) of triceps fibrosis in 6.5 month-old male FLExDUX4 (n = 5) and Wt (n = 3) mice. (H) Serum creatine kinase (CK) in n = 5 FLExDUX4 (3 male, 2 female) and n = 5 Wt (3 male, 2 female) mice. * indicates significant genotype (FLExDUX4 vs. Wt)*time interaction for FM1-43 intensity at p < 0.05. † denotes difference between FLExDUX4 and Wt mice, independent t-test, p < 0.05.
2.4. Membrane Repair Deficit in a Mouse Model of FSHD
The results of our previous work have established that the constitutive mechanisms of cell membrane repair, and the effectiveness of therapeutic approaches to improve repair capacity in myoblast models of skeletal muscle, are conserved in the case of myofibers [28,35,45,46,47]. Therefore, we sought to determine if mature FSHD skeletal muscle fibers display similar plasma membrane repair deficits to those observed in myoblast precursors. To this end, we tested the sarcolemmal repair capacity of myofibers from 4–6.5 month-old heterozygous male and female FLExDUX4 mice, a well-established murine model of FSHD [48]. FLExDUX4 mice express a human DUX4-fl transgene (including the 5′untranslated region, all three exons and both introns, and the endogenous polyadenylation signal) in a C57BL/6 background under the control of the Rosa26 promoter after cre-recombinase-mediated inversion [48]. In the absence of cre-recombinase, these mice were previously shown to present with low levels of “leaky,” skeletal muscle DUX4 mRNA expression through antisense transcription that was consistent with the levels of DUX4 mRNA measured in human FSHD myocytes [48]. We found similar evidence for leaky DUX4 mRNA in our mice (Figure 4A, p < 0.05). Therefore, to determine if low levels of leaky DUX4 affect sarcolemmal repair in mature muscle, we performed ex vivo laser injury assays on isolated whole biceps from FLExDUX4 mice and their wild type (Wt) C57BL/6 littermates. The biceps were selected because the immortalized human myoblasts studied above were isolated from the biceps and deltoid of donors, and because the biceps are one of the most highly affected muscles in individuals with FSHD [49]. Consistent with myoblasts from the biceps/deltoid in human patients with FSHD, myofibers from FLExDUX4 mice biceps demonstrated significantly worse repair than sex- and age-matched Wt littermates (Figure 4B,C, genotype*time interaction, p < 0.05), as well as a greater number of myofibers that failed to repair (Figure 4D, p < 0.05).
Since myofiber repair deficits were shown to contribute to muscle pathology in other muscular dystrophies [19,20,35], and because we identified repair deficits in FLExDUX4 myofibers, we assessed for additional signs of muscular dystrophy in muscles shown to be highly affected in humans with FSHD (triceps, tibialis anterior (TA)) in the same cohort of FLExDUX4 and Wt mice [49]. We observed a significant interaction between genotype and frequency for TA torque production (p < 0.05, a measure of muscle strength), with FLExDUX4 mice demonstrating reduced torque production at 80 Hz (Figure 4E, p < 0.05) compared to their Wt littermates. We also fit a one-phase association growth model to the torque-frequency curve to determine the rate of rise in torque production as previously described [50]. This analysis revealed that FLExDUX4 mice present with a reduced rate of rise in torque production (FLExDUX4: 0.016 ± 0.0005 vs. Wt: 0.019 ± 0.0006, p < 0.05, expressed in units of inverse frequency). We also identified elevated skeletal muscle fibrosis in the triceps (although overall fibrosis was limited to ~3%) (both p < 0.05, Figure 4F–G) in FLExDUX4 mice compared to their Wt littermates. Serum creatine kinase, a measure of muscle damage or muscle membrane fragility, was not elevated in the FLExDUX4 mice at rest (Figure 4H). These results indicate that FLExDUX4 mice do not demonstrate signs of an unstable sarcolemma at rest (as is the case in other mouse models of muscular dystrophy such as the mdx mouse), but demonstrate deficits in repair following injury, which may contribute to muscle weakness and increased skeletal muscle fibrosis.
3. Discussion
In this study, we found that immortalized myoblasts from individuals with FSHD demonstrate impaired plasma membrane repair capacity compared to their healthy, unaffected first-degree relatives. Furthermore, intact myofibers from a transgenic mouse model of FSHD demonstrated similar sarcolemmal repair deficits compared to their wild type littermates. Based on previous research demonstrating the central role of DUX4 and reduced ability of FSHD cells to handle increased oxidative stress [25,26], we showed that lowering DUX4 expression with antisense oligonucleotides, and a membrane associating antioxidant/ROS-scavenger (Trolox), significantly improved repair in FSHD myoblasts. These findings demonstrate, for the first time, that membrane repair deficits may contribute to FSHD onset and/or progression, and that this deficit could be linked to DUX4 expression and oxidative stress.
Similar to dysferlin-deficient LGMD2B and DMD, we identified that sarcolemmal repair deficits are a feature of the FSHD patient myoblasts and of skeletal muscle from a mouse model of FSHD (FLExDUX4) that presents with evidence of a slow myopathy (e.g., a significant increase in skeletal muscle fibrosis) [19,20,35]. Fatty infiltration and fibrosis are common features of FSHD skeletal muscle that may develop in response to repetitive cycles of muscle damage, regeneration, and expansion of fibroadipogenic progenitor pool [11,51]. However, with rather low DUX4 expression in the absence of cre recombinase, FLExDUX4 mice show no sign of spontaneous sarcolemmal fragility (no increase in serum creatine kinase level at rest), similar to humans with FSHD. Indeed, serum creatine kinase is usually only slightly or moderately elevated in patients when measured at rest, providing further evidence that FSHD may not be characterized by an unstable or fragile sarcolemma despite previous reports of sarcolemmal structural abnormalities identified in patient biopsies [13,14,15,52]. Instead, the deficits in sarcolemmal repair we identified may compromise recovery from muscle injury, or conditions in which muscle strain results in disruption of the plasma membrane [53]. In support of this hypothesis, previous reports suggest that muscle injury may trigger the insidious onset of symptoms in some individuals with FSHD [53]. These transient bouts of sarcolemmal injury, if not repaired properly, could contribute to progressive myopathy over time.
FSHD patients manifest many of the clinicopathological features common to LGMD2B and DMD, including lobulated (trabeculated) fibers with abnormal distributions of intramyofibrillar mitochondria, oxidative stress, and reductions in anti-oxidant defense mechanisms, abnormal calcium homeostasis, and mitochondrial dysfunction [19,20,54,55,56,57]. Unlike LGMD2B, MM, and DMD, FSHD is caused by gain-of-function mutation leading to expression of the transcription factor DUX4, which is known to have numerous detrimental downstream signaling effects in skeletal muscle [58]. To determine if DUX4 expression was related to membrane repair deficits, we utilized a cell culture protocol that significantly increased endogenous DUX4 expression in undifferentiated FSHD myoblasts [34]. Treatment with 2′MOE AON effectively reduced DUX4 mRNA content by ~36%, and significantly improved membrane repair capacity by ~16%, suggesting that DUX4 expression may be linked to membrane repair deficits. This hypothesis is further supported by the identification of FLExDUX4 (a mouse model defined by leaky DUX4 expression) myofiber repair deficits [48].
Repair deficits in LGMD2B have been linked to increases in the expression of vesicular trafficking pathway proteins not normally observed in muscle (e.g., synaptotagmin-like protein Slp2a/SYTL2 and the small GTPase Rab27A) [59]. Activation of an alternative exocytic pathway in LGMD2B could provide a compensatory vesicular trafficking mechanism to promote membrane repair in the absence of dysferlin [59]. A recent proteomic analysis of myoblasts expressing a DUX4 transgene demonstrated that DUX4 expression increases the levels of proteins involved in exocytosis—a central mechanism that contributes to membrane repair [30]. Increases in exocytic protein expression in FSHD myoblasts could, similarly, constitute a compensatory mechanism to overcome inherent repair deficits, which is worth further investigation.
Previous studies have also found impaired cell stress (e.g., unfolded protein and double stranded RNA stress) responses in myoblasts expressing DUX4 that may contribute to muscle pathology [30]. Oxidative stress in FSHD develops in response to mitochondrial dysfunction and pro-oxidative stress alterations in the transcriptome, combined with an insufficient antioxidant response that develops despite elevations in antioxidant protein levels [25,60,61]. Oxidative stress has been linked to impairments in myoblast membrane healing, contractile dysfunction, apoptosis, atrophy, inflammation, and fatty infiltration, common symptoms of FSHD skeletal muscle [62,63,64,65,66]. While we did not identify a significant difference in peak torque production (with the exception of stimulation 80 Hz), the shape of the torque-frequency curve was altered in FLExDUX4 muscle, characterized by a slower rate of rise in torque with increasing frequency. The rate of rise in torque is related to key muscle contractile properties (e.g., tetanic half-rise time), and similar abnormalities have been identified in other murine models of FSHD, as well as in humans [67,68]. Of note, ROS-induced oxidation of contractile proteins has been shown to reduce skeletal muscle force production and reduced calcium sensitivity, which could contribute to the observed declines in muscle function in FSHD [69]. Furthermore, while localized mitochondrial ROS are key signaling molecules required for successful membrane repair, chronic (or excessive) increases in ROS facilitate oxidative stress, which has been shown to compromise membrane repair capacity in C2C12 myoblasts [28,29]. Therefore, aberrant oxidative stress responses in FSHD may inhibit the required regulation of ROS signaling cascades needed for successful repair.
Based on this previous literature, we treated our FSHD myoblasts with the antioxidant Trolox—a, water-soluble analog of Vitamin E. Trolox maintains membrane stability and limits lipid peroxidation by neutralizing peroxyl radical (ROO•), singlet oxygen and superoxide anions, and direct intracellular ROS scavenging without changing antioxidant gene expression [40,41,42,43]. We found that treatment with Trolox for 24-h pre-injury significantly improved membrane repair capacity in all three FSHD cell lines tested while reducing levels of mitochondrial ROS (measured with the superoxide indicator MitoSOX). Our findings coincide closely with those of Howard et al. (2011), who reported that 24-h treatment with Trolox significantly improved membrane repair capacity in HeLa and BS-C-1 cells, as well as mouse myocytes by reducing oxidative stress during an H2O2 challenge [70]. These results are also consistent with our recent demonstration that another membrane-stabilizing compound known to prevent oxidation-induced lipid peroxidation improves sarcolemmal repair ability in LGMD2B patients and mouse models [46]. However, Trolox treatment did not affect DUX4 expression, suggesting that lipid peroxidation may not augment DUX4 expression in these cells. Taken together, these findings suggest that antioxidants may improve membrane repair deficit in FSHD myoblasts. Further research into the mechanisms of improved membrane repair following Trolox treatment in FSHD myoblasts is needed to determine if lipid-directed antioxidants are required, or if general cellular antioxidants provide the same benefit. Presserieux et al. (2015) found that dietary supplementation with vitamin E, zinc, vitamin C, and selenium for 17 weeks increased quadriceps strength and endurance, further highlighting a potential link between membrane repair and muscle function [71].
Finally, a major challenge in understanding the effects of DUX4 expression on skeletal muscle is the sporadic and rare nature of DUX4 expression in vivo and in vitro. Indeed, previous studies have estimated that the expression of DUX4 occurs in as few as 1/1000 nuclei in cultured FSHD myoblasts [72]. Single-cell RNAseq studies have reported DUX4 expression in a small percentage of FSHD1 and FSHD2 myoblasts with as few as 1/217 cells demonstrating an FSHD transcriptional signature (expressing >5 DUX4 biomarkers per cell) [73,74]. However, we identified deficits in membrane repair in the majority of myoblasts we tested from all three FSHD donors, with ~60–80% failing to repair based on the kinetics of FM1-43 dye entry after injury. This may be due to the known nature of DUX4 expression, which occurs in a burst-like manner, leading to a wide range of detrimental downstream transcriptomic and epigenetic changes that create a cellular memory of DUX4 expression [10]. These changes could result in morphological abnormalities that may persist even as gene expression returns to baseline, including accumulation of oxidative damage and mitochondrial dysfunction that could inhibit successful membrane repair. Over time, repeated injury and accumulated DUX4 signaling could negatively affect muscle health and contribute to the onset or progression of apoptosis, atrophy, and fibrosis. If so, membrane repair capacity could be an important target for future therapeutic development.
4. Materials and Methods
4.1. Immortalized Human Myoblasts
Immortalized myoblasts (from three separate individuals with FSHD, and from their healthy, first-degree relatives) were obtained from Dr. Woodring Erik Wright at UT Southwestern University (Texas, USA) and the Senator Paul Wellstone Muscular Dystrophy Cooperative Research Center at Boston Biomedical Research Institute (Boston, MA, USA). Initial tissue biopsies were collected from the biceps and deltoid muscles [32]. The isolation, immortalization, and molecular diagnosis of these primary myoblasts have been described previously [32,33]. The characteristics of the donors are described in Table 1.
4.2. Cell Culture
Culturing conditions were modified from Pandey et. al. (2015) [34]. Briefly, the cells were grown in a 25 cm2 flask which was coated with 0.1% gelatin (Sigma-Aldrich, St. Louis, MO, USA). The cells were cultured in growth media consisting of Dulbecco’s modified Eagle’s medium (DMEM) and media 199 (Life Technologies, Carlsbad, CA, USA) in 4:1 ratio, with 0.8 mM sodium pyruvate (Life Technologies), 3.4 g/L sodium bicarbonate (Sigma-Aldrich), 15% fetal bovine serum (Thermo Fisher Scientific, Waltham, MA, USA), 0.03 µg/mL zinc sulfate (Thermo Fisher Scientific), 1.4 µg/mL vitamin B12 (Sigma-Aldrich), 0.055 µg/mL of dexamethasone (Sigma-Aldrich), 2.5 ng/mL recombinant human hepatocyte growth factor (MilliporeSigma, Burlington, MA, USA), 10 ng/mL basic fibroblast growth factor (Biopioneer, San Diego, CA, USA), and 10% 0.02 M HEPES (Life Technologies) at 37 °C, 5% CO2. The addition of dexamethasone suppresses DUX4 expression to facilitate cell proliferation, and removal of dexamethasone permits DUX4 expression at the level of the human donor from which they were derived [34]. Cells were passaged when around 70% confluent with phosphate buffered saline without calcium and magnesium (PBS) (Life Technologies) and TrypLE (Invitrogen, Carlsbad, CA, USA).
For all experiments, proliferating immortalized myoblasts were seeded in 6-well culture dishes at a density of 5.0 × 104 cells/well. Each well contained a coverslip coated with 0.4% gelatin (Sigma-Aldrich). For three days cells were allowed to proliferate in growth media without dexamethasone. After the cells reached 30% confluence, the cells were cultured in 15% KOSR (serum replacement) with Dulbecco’s modified Eagle’s medium (DMEM) and media 199 (Life Technologies) in 4:1 ratio, 2 mM L-glutamine (Life Technologies), 1 mM sodium pyruvate (Life Technologies), and 0.02 M HEPES (Life Technologies). After 3 days in KOSR media, the coverslips were removed from the wells and used for membrane repair assays. We previously reported that these culture conditions stimulate DUX4 expression in the immortalized FSHD myoblasts used in this study [34].
4.3. Antisense Oligonucleotide and Antioxidant Treatments
During the transition to KOSR media, cells were transfected with a 100 nM 2′-O-(2-Methoxyethyl)-oligoribonucleotide (2′MOE) gapmer targeting the DUX4 mRNA using Lipofectamine RNAi Max reagent (Life Technologies) per manufacturer’s instructions. The sequence for the 2′MOE gapmer targeting DUX4 exon 3 was as follows: 5′CCTAGACAGCGTCGGAAGGT3′ containing a fully phosphorothioated backbone with 2′MOE modified tails (bold type). After 6 h, cells were washed twice with PBS and transferred to 15% KOSR media for two days before imaging. For antioxidant assays, cells were incubated for 24 h with 500µM Trolox [70] in 15% KOSR media prior to imaging.
4.4. Live Cell Imaging & Laser Injury Assays
The focused laser injury assay was adapted from the protocol used by Defour et. al. (2014) [35]. Briefly, cells cultured on coverslips were washed three times with PBS and transferred to cell imaging media (CIM; Hanks Balanced Salts Solution with 10 mM HEPES, 2 mM Ca2+, pH 7.4) containing 1 mg/mL of the cell impermeant FM1-43 dye, and then placed in a Tokai Hit microscopy stage-top ZILCS incubator (Tokai Hit Co., Fujinomiya-shi, Japan) maintained at 37 °C. For laser injury, a 1–2 mm2 area was irradiated for 10 ms with a pulsed laser (Ablate!, 3i Intelligent Imaging Innovations, Inc. Denver, CO, USA). Cells were imaged using an inverted IX81 Olympus microscope (Olympus America, Center Valley, PA, USA) custom-equipped with a CSUX1 spinning disc confocal unit (Yokogawa Electric Corp., Tokyo, Japan). Images were acquired using Evolve 512 EMCCD (Photometrics, Tucson, AZ, USA) at 2 Hz. Image acquisition and laser injury was controlled using Slidebook 6.0 (Intelligent Imaging Innovations, Inc., Denver, CO, USA). The change in FM1-43 dye fluorescence intensity (ΔF/F0) during the course of the imaging (120 s) was averaged for each condition and plotted. Successful repair was determined by the entry of FM1-43 dye into the cell interior, where a plateau in FM1-43 dye increase indicated successful repair, and failure to repair was indicated by unabated FM1-43 dye increase. To detect mitochondrial ROS, cells were incubated in 2.5 μM mitoSOX (Molecular Probes, Eugene, OR, USA) for 10 min at 37 °C per the manufacturer’s instructions. After washing with pre-warmed CIM, cells were imaged on the IX81 Olympus microscope using 510/580 nm excitation/emission filters.
4.5. Mouse Myofiber Injury
The animal procedures were approved by the IACUC (Protocol No. 00030340) at the Children’s Research Institute at the Children’s National Hospital. For all animal studies we used mature, adult mice between 4–6.5 months of age. For myofiber laser injury, four B6(Cg)-Gt(ROSA)26Sortm1.1(DUX4*)Plj/J (FLExDUX4) heterozygous mice (3 male, 1 female), and three of their C57BL/6 wild type littermates (2 female, 1 male) were euthanized by CO2 asphyxiation and cervical dislocation [37]. Whole biceps muscles were immediately dissected and mounted in pre-warmed Tyrode’s buffer (119 mM NaCl, 5 mM KCl, 25 mM HEPES buffer, 2 mM CaCl2, 2 mM MgCl2, 6 g/L glucose, pH 7.4) containing 1 mg/mL of FM1-43 dye, and injured and imaged as described above for myoblasts. The biceps muscle was studied because the immortalized myoblasts were isolated from the biceps and deltoid of human donors, and because the biceps is one of the primary muscles affected in FSHD [49]. Repair kinetics were determined based on the accumulation of FM1-43 dye in the myofiber cytosol.
4.6. Mouse Skeletal Muscle Fibrosis Accumulation
To measure accumulation of intrafascicular connective tissue, 6 Wt (3 male, 3 female), and 10 FLExDUX4 (5 male, 5 female) mice were euthanized by CO2 asphyxiation and cervical dislocation. The triceps muscle was studied because it is one of the primary muscles affected in humans with FSHD. Samples were immediately dissected, mounted on cork with tragacanth gum, flash-frozen in liquid nitrogen-chilled isopentane, and stored at −80 °C. 8 µm thick sections were cut from the triceps using a Leica CM1950 cryostat microtome (Leica Microsystems, Buffalo Grove, IL, USA). Connective tissue was quantified from muscle cross sections using Gomori Trichrome staining (Abcam Trichrome Stain Kit, Abcam, Cambridge, MA, USA).
4.7. Mouse Skeletal Muscle Torque Production
To measure in-vivo torque production of the anterior crural muscles (tibialis anterior, extensor digitorum longus, peroneus tertius, and extensor hallucis longus), 3 male Wt and 3 FLExDUX4 mice were anesthetized with 1.5% isoflurane-mixed oxygen, hair was removed from the left lower hind limb, and the foot was attached to a servomotor for torque measurement (Aurora Scientific, Aurora Canada). Dorsiflexion was tested because muscles of the anterior compartment are some of the most highly affected muscles in humans with FSHD [49]. Muscle contraction was stimulated using Pt-Ir needle electrodes inserted percutaneously adjacent to the peroneal nerve using 1 to 2 mA (stimulator model 701C, Aurora Scientific). Peak isometric torque was measured in response to 20, 40, 60, 80, 100, 120, 140, 160, 180, and 200 Hz. The rate of rise in torque was modeled using the exponential equation T = C × (1-e−Df), where T = torque produced at the given frequency (f), C = maximal torque, D = the rate of rise in torque, and f = frequency [50].
4.8. Mouse Serum Creatine Kinase Assay
Blood was collected in Eppendorf tubes from five Wt (3 male, 2 female) and five FLExDUX4 (3 male, 2 female) mice after CO2 asphyxiation and cervical dislocation. Tubes were centrifuged at 22,000 rpm for 15 min. Following centrifugation, the supernatant was transferred to a new tube. Serum creatine kinase was analyzed by the University of Missouri Veterinary Medicine Diagnostic Lab.
4.9. Quantitative RT-PCR
For immortalized myoblasts, total RNA was purified by adding Trizol reagent directly to the cells after being washed twice in PBS, in accordance with the manufacturer’s instructions (Invitrogen). For mouse skeletal muscle, the tibialis anterior (not previously tested during torque measurements) from seven (4 female, 3 male) FLExDUX4 and eight (4 male, 4 female) Wt mice were homogenized under liquid nitrogen by mortar and pestle. The fine powder was transferred to a 1.5 mL Eppendorf tube with a spatula and mixed with trizol reagent for RNA extraction. RNA was separated with chloroform, precipitated with isopropanol, and washed with 75% ethanol. Genomic DNA was removed and RNA was purified using the Qiagen RNeasy Plus Mini Kit (Qiagen, Hilden, Germany). For both cells and muscle, first strand cDNA was reverse-transcribed from 2 µg total RNA using Superscript IV (Life Technologies) and oligo dT primers. The cDNA was amplified in triplicate in SYBR Green PCR Master Mix (Life Technologies) using 1 µL cDNA template (20 ng cDNA) and 200 µM of forward and reverse primers in a total reaction volume of 20 µl. The thermal cycling conditions included 50 °C for 2 min, 95 °C for 10 min, followed by 40 cycles of amplification using the condition of 95 °C for 15 s then 60 °C for 1 min. The primer sequences used were: DUX4: (Forward) 5′ CCCAGGTACCAGCAGACC3′, (Reverse) 5′TCCAGGAGATGTAACTCTAATCCA3′; human GAPDH (Forward) 5′ TTGTCAAGCTCATTTCCTGGTATG3′, (Reverse) 5′ GTGAGGGTCTCTCTCTTCGACTTGT3′; mouse GAPDH (Forward) 5′ TTGTCAGCAATGCATCCTGC3′, (Reverse) 5′CCGTTCAGCTCTGGGATGAC3′. Relative gene expression was analyzed using the delta delta ct method.
4.10. Statistical Analysis
Differences in membrane repair kinetics (FM1-43 dye entry) were identified using mixed between-within repeated measures ANOVAs with genotype (FSHD vs. Healthy, FLExDUX4 vs. Wt) or treatment (2′MOE AON vs. no 2′MOE AON, Trolox vs. no Trolox) entered as a between-subjects factor, and time entered as a repeated within-subjects factor. Differences in peak torque in the tibialis anterior were also determined with a mixed between-within repeated measures ANOVA with genotype (FLExDUX4 vs. Wt) entered as a between-subjects factor, and frequency entered as a repeated within-subjects measure. Independent t-tests were used to identify differences in the percentage of cells that failed to repair between FSHD and healthy cells, the percentage of cells that failed to repair between 2′MOE AON and Trolox treatment conditions, serum creatine kinase, rate of rise in torque production, and skeletal muscle fibrosis. One-way ANOVAs were used to identify differences in cellular ROS, and DUX4 mRNA expression following AON and Trolox treatments. The Benjamini–Hochberg procedure was used to control for multiple comparisons for all repeated measures. An alpha level of 0.05 was used for significance. All analyses were completed in SPSS version 25 (IBM, Amronk, NY, USA).
5. Conclusions
This study is the first to identify plasma membrane repair deficits in FSHD patient-derived myoblasts, and in the skeletal muscle of a murine model of FSHD that recapitulates the key features of the human disease. Based on the observed improvements in repair following DUX4 mRNA knockdown and antioxidant treatment, our results also suggest that repair deficits may be linked to DUX4 expression and oxidative stress. Deficient membrane repair represents a novel potential disease mechanism that may contribute to skeletal muscle myopathy in FSHD. Further study is needed to determine if human myofibers demonstrate sarcolemmal repair deficits, and to clarify the potential role of DUX4 and oxidative stress on membrane repair in FSHD.
Author Contributions
Conceptualization, A.J.B., S.C.S., J.K.J., and Y.C.; methodology, A.J.B., S.C.S., D.C.B., A.H., T.Y., A.Z., J.S.N., R.M., K.R.Q.L., J.K.J., and Y.-W.C.; formal analysis, A.J.B., S.C.S., D.C.B., A.H., A.Z., J.K.J., Y.-W.C., and J.S.N.; investigation, A.J.B., S.C.S., D.C.B., A.H., and J.S.N.; resources, A.J.B., T.Y., J.S.N., R.M., K.R.Q.L., J.K.J., and Y.-W.C.; data curation, A.J.B., D.C.B., S.C.S., and A.H.; writing—original draft preparation, A.J.B. and Y.-W.C.; writing—review and editing, S.C.S., D.C.B., A.H., T.Y., J.S.N., A.Z., and J.K.J.; supervision, Y.-W.C.; project administration, J.K.J. and Y.-W.C.; funding acquisition, A.J.B., J.K.J., and Y.-W.C. All authors have read and agreed to the published version of the manuscript
Funding
This research was funded by the Strength, Science, and Stories of Inspiration-Muscular Dystrophy Association Postdoctoral Fellowship, NIH (NIAMS) 2T32AR056993, NIH (NIAMS) R01AR055686, the Intellectual and Developmental Disabilities Research Center Award (U54HD090257) through the NIH NICHD, and grants from the FSHD Society, Friends of FSH Research, and the FSHD Global Research Foundation.
Acknowledgments
The authors would like to acknowledge Woodring Erik Wright from UT Southwestern University for generating and providing immortalized human myoblast lines.
Conflicts of Interest
The authors declare no conflict of interest.
Abbreviations
| AON | Antisense Oligonucleotide |
| CK | Creatine Kinase |
| DEX | Dexamethasone |
| DMD | Duchenne Muscular Dystrophy |
| FSHD | Facioscapulohumeral Muscular Dystrophy |
| KOSR | Knockout Serum Replacement |
| LGMD2B | Limb Girdle Muscular Dystrophy 2B |
| MM | Miyoshi Myopathy |
| ROO• | Peroxyl Radical |
| ROS | Reactive Oxygen Species |
| Slp2a/SYTL2 | Synaptotagmin-like protein |
| TA | Tibialis Anterior |
| Wt | Wild type |
| 2′MOE | 2′-O-(2-Methoxyethyl)-oligoribonucleotide |
References
- Tawil, R.; Van Der Maarel, S.M. Facioscapulohumeral muscular dystrophy. Muscle Nerve 2006, 34, 1–15. [Google Scholar] [CrossRef]
- Wijmenga, C.; Hewitt, J.E.; Sandkuijl, L.A.; Clark, L.N.; Wright, T.J.; Dauwerse, H.; Gruter, A.-M.; Hofker, M.H.; Moerer, P.; Williamson, R.; et al. Chromosome 4q DNA rearrangements associated with facioscapulohumeral muscular dystrophy. Nat. Genet. 1992, 2, 26–30. [Google Scholar] [CrossRef]
- Gabellini, D.; Green, M.R.; Tupler, R. Inappropriate Gene Activation in FSHD. Cell 2002, 110, 339–348. [Google Scholar] [CrossRef]
- Lemmers, R.J.; Tawil, R.; Petek, L.M.; Balog, J.; Block, G.J.; Santen, G.W.; Amell, A.M.; Van Der Vliet, P.J.; Almomani, R.; Straasheijm, K.R.; et al. Digenic inheritance of an SMCHD1 mutation and an FSHD-permissive D4Z4 allele causes facioscapulohumeral muscular dystrophy type 2. Nat. Genet. 2012, 44, 1370–1374. [Google Scholar] [CrossRef]
- Lemmers, R.J.L.F.; Wohlgemuth, M.; Van Der Gaag, K.J.; Van Der Vliet, P.J.; Van Teijlingen, C.M.M.; De Knijff, P.; Padberg, G.W.; Frants, R.R.; Van Der Maarel, S.M. Specific sequence variations within the 4q35 region are associated with facioscapulohumeral muscular dystrophy. Am. J. Hum. Genet. 2007, 81, 884–894. [Google Scholar] [CrossRef]
- Geng, L.N.; Yao, Z.; Snider, L.; Fong, A.P.; Cech, J.N.; Young, J.M.; Van Der Maarel, S.M.; Ruzzo, W.L.; Gentleman, R.C.; Tawil, R.; et al. DUX4 Activates germline genes, retroelements, and immune mediators: Implications for facioscapulohumeral dystrophy. Dev. Cell 2012, 22, 38–51. [Google Scholar] [CrossRef]
- Knopp, P.; Krom, Y.D.; Banerji, C.R.S.; Panamarova, M.; Moyle, L.A.; Hamer, B.D.; Van Der Maarel, S.M.; Zammit, P.S. DUX4 induces a transcriptome more characteristic of a less-differentiated cell state and inhibits myogenesis. J. Cell Sci. 2016, 129, 3816–3831. [Google Scholar] [CrossRef]
- Feng, Q.; Snider, L.; Jagannathan, S.; Tawil, R.; Van Der Maarel, S.M.; Tapscott, S.J.; Bradley, R.K. A feedback loop between nonsense-mediated decay and the retrogene DUX4 in facioscapulohumeral muscular dystrophy. eLife 2015, 4, 04996. [Google Scholar] [CrossRef] [PubMed]
- Wallace, L.M.; Garwick, S.E.; Mei, W.; Belayew, A.; Coppée, F.; Ladner, K.J.; Guttridge, D.; Yang, J.; Harper, S.Q. DUX4, a candidate gene for facioscapulohumeral muscular dystrophy, causes p53-dependent myopathy in vivo. Ann. Neurol. 2010, 69, 540–552. [Google Scholar] [CrossRef] [PubMed]
- Rickard, A.M.; Petek, L.M.; Miller, D.G. Endogenous DUX4 expression in FSHD myotubes is sufficient to cause cell death and disrupts RNA splicing and cell migration pathways. Hum. Mol. Genet. 2015, 24, 5901–5914. [Google Scholar] [CrossRef] [PubMed]
- Serra, C.; Wagner, K.R. It’s not all about muscle: Fibroadipogenic progenitors contribute to facioscapulohumeral muscular dystrophy. J. Clin. Investig. 2020, 130, 2186–2188. [Google Scholar] [CrossRef]
- Mul, K.; Horlings, C.G.; Vincenten, S.; Voermans, N.C.; Van Engelen, B.G.M.; Van Alfen, N. Quantitative muscle MRI and ultrasound for facioscapulohumeral muscular dystrophy: Complementary imaging biomarkers. J. Neurol. 2018, 265, 2646–2655. [Google Scholar] [CrossRef] [PubMed]
- Kley, R.A.; Schmidt-Wilcke, T.; Vorgerd, M. Differential diagnosis of HyperCKemia. Neurol. Int. Open 2018, 2, E72–E83. [Google Scholar] [CrossRef][Green Version]
- Sacconi, S.; Camaño, P.; De Greef, J.C.; Lemmers, R.J.L.F.; Salviati, L.; Boileau, P.; Arregui, A.L.D.M.; Van Der Maarel, S.M.; Desnuelle, C. Patients with a phenotype consistent with facioscapulohumeral muscular dystrophy display genetic and epigenetic heterogeneity. J. Med Genet. 2011, 49, 41–46. [Google Scholar] [CrossRef]
- Matsuzaka, Y.; Kishi, S.; Aoki, Y.; Komaki, H.; Oya, Y.; Takeda, S.-I.; Hashido, K. Three novel serum biomarkers, miR-1, miR-133a, and miR-206 for Limb-girdle muscular dystrophy, Facioscapulohumeral muscular dystrophy, and Becker muscular dystrophy. Environ. Heal. Prev. Med. 2014, 19, 452–458. [Google Scholar] [CrossRef] [PubMed]
- Jackson, M.J.; Round, J.M.; Newham, D.; Edwards, R.H.T. An examination of some factors influencing creatine kinase in the blood of patients with muscular dystrophy. Muscle Nerve 1987, 10, 15–21. [Google Scholar] [CrossRef] [PubMed]
- Andersen, S.P.; Sveen, M.-L.; Hansen, R.S.; Madsen, K.L.; Hansen, J.B.; Madsen, M.; Vissing, J. Creatine kinase response to high-intensity aerobic exercise in adult-onset muscular dystrophy. Muscle Nerve 2013, 48, 897–901. [Google Scholar] [CrossRef]
- McNeil, P.L.; Khakee, R. Disruptions of muscle fiber plasma membranes. Role in exercise-induced damage. Am. J. Pathol. 1992, 140, 1097–1099. [Google Scholar]
- Bansal, D.; Miyake, K.; Vogel, S.S.; Groh, S.; Chen, C.-C.; Williamson, R.; McNeil, P.L.; Campbell, K.P. Defective membrane repair in dysferlin-deficient muscular dystrophy. Nature 2003, 423, 168–172. [Google Scholar] [CrossRef]
- Vila, M.C.; Rayavarapu, S.; Hogarth, M.; Van Der Meulen, J.H.; Horn, A.; Defour, A.; Takeda, S.; Brown, K.J.; Hathout, Y.; Nagaraju, K.; et al. Mitochondria mediate cell membrane repair and contribute to Duchenne muscular dystrophy. Cell Death Differ. 2016, 24, 330–342. [Google Scholar] [CrossRef]
- Bittel, D.C.; Jaiswal, J.K. Contribution of extracellular vesicles in rebuilding injured muscles. Front. Physiol. 2019, 10, 828. [Google Scholar] [CrossRef]
- Horn, A.; Jaiswal, J.K. Cellular mechanisms and signals that coordinate plasma membrane repair. Cell. Mol. Life Sci. 2018, 75, 3751–3770. [Google Scholar] [CrossRef] [PubMed]
- Sasaki-Honda, M.; Jonouchi, T.; Arai, M.; Hotta, A.; Mitsuhashi, S.; Nishino, I.; Matsuda, R.; Sakurai, H. A patient-derived iPSC model revealed oxidative stress increases facioscapulohumeral muscular dystrophy-causative DUX4. Hum. Mol. Genet. 2018, 27, 4024–4035. [Google Scholar] [CrossRef] [PubMed]
- Banerji, C.R.S.; Panamarova, M.; Pruller, J.; Figeac, N.; Hebaishi, H.; Fidanis, E.; Saxena, A.; Contet, J.; Sacconi, S.; Severini, S.; et al. Dynamic transcriptomic analysis reveals suppression of PGC1α/ERRα drives perturbed myogenesis in facioscapulohumeral muscular dystrophy. Hum. Mol. Genet. 2018, 28, 1244–1259. [Google Scholar] [CrossRef] [PubMed]
- Turki, A.; Hayot, M.; Carnac, G.; Pillard, F.; Passerieux, E.; Bommart, S.; De Mauverger, E.R.; Hugon, G.; Pincemail, J.; Pietri, S.; et al. Functional muscle impairment in facioscapulohumeral muscular dystrophy is correlated with oxidative stress and mitochondrial dysfunction. Free Radic. Boil. Med. 2012, 53, 1068–1079. [Google Scholar] [CrossRef] [PubMed]
- Wilson, V.D.; Thomas, C.; Passerieux, E.; Hugon, G.; Pillard, F.; Andrade, A.G.; Bommart, S.; Picot, M.-C.; Pincemail, J.; Mercier, J.; et al. Impaired oxygen demand during exercise is related to oxidative stress and muscle function in Facioscapulohumeral Muscular Dystrophy. JCSM Rapid Commun. 2018, 1, 1–13. [Google Scholar] [CrossRef]
- Sharma, V.; Harafuji, N.; Belayew, A.; Chen, Y.-W. DUX4 differentially regulates transcriptomes of human rhabdomyosarcoma and mouse C2C12 cells. PLoS ONE 2013, 8, e64691. [Google Scholar] [CrossRef]
- Horn, A.; Van Der Meulen, J.H.; Defour, A.; Hogarth, M.; Sreetama, S.C.; Reed, A.; Scheffer, L.; Chandel, N.S.; Jaiswal, J.K. Mitochondrial redox signaling enables repair of injured skeletal muscle cells. Sci. Signal 2017, 10, eaaj1978. [Google Scholar] [CrossRef]
- Duan, X.; Chan, K.T.; Lee, K.K.H.; Mak, A.F.-T. Oxidative stress and plasma membrane repair in single myoblasts after femtosecond laser photoporation. Ann. Biomed. Eng. 2015, 43, 2735–2744. [Google Scholar] [CrossRef]
- Jagannathan, S.; Ogata, Y.; Gafken, P.R.; Tapscott, S.J.; Bradley, R.K. Quantitative proteomics reveals key roles for post-transcriptional gene regulation in the molecular pathology of facioscapulohumeral muscular dystrophy. eLife 2019, 8, 41740. [Google Scholar] [CrossRef]
- Cortesi, A.; Pesant, M.; Sinha, S.; Marasca, F.; Sala, E.; Gregoretti, F.; Antonelli, L.; Oliva, G.; Chiereghin, C.; Soldà, G.; et al. 4q-D4Z4 chromatin architecture regulates the transcription of muscle atrophic genes in facioscapulohumeral muscular dystrophy. Genome Res. 2019, 29, 883–895. [Google Scholar] [CrossRef] [PubMed]
- Homma, S.; Chen, J.C.; Rahimov, F.; Beermann, M.L.; Hanger, K.; Bibat, G.M.; Wagner, K.R.; Kunkel, L.M.; Emerson, C.P.; Miller, J.B. A unique library of myogenic cells from facioscapulohumeral muscular dystrophy subjects and unaffected relatives: Family, disease and cell function. Eur. J. Hum. Genet. 2011, 20, 404–410. [Google Scholar] [CrossRef] [PubMed]
- Stadler, G.; Chen, J.C.; Wagner, K.R.; Robin, J.D.; Shay, J.W.; Emerson, C.P.; Wright, W.E. Establishment of clonal myogenic cell lines from severely affected dystrophic muscles—CDK4 maintains the myogenic population. Skelet. Muscle 2011, 1, 12. [Google Scholar] [CrossRef] [PubMed]
- Pandey, S.N.; Khawaja, H.; Chen, Y.-W. Culture conditions affect expression of DUX4 in FSHD myoblasts. Molecules 2015, 20, 8304–8315. [Google Scholar] [CrossRef] [PubMed]
- Defour, A.; Van Der Meulen, J.H.; Bhat, R.; Bigot, A.; Bashir, R.; Nagaraju, K.; Jaiswal, J.K. Dysferlin regulates cell membrane repair by facilitating injury-triggered acid sphingomyelinase secretion. Cell Death Dis. 2014, 5, e1306. [Google Scholar] [CrossRef]
- Chen, J.C.; King, O.D.; Zhang, Y.; Clayton, N.P.; Spencer, C.; Wentworth, B.M.; Emerson, C.P.; Wagner, K.R. Morpholino-mediated knockdown of DUX4 toward facioscapulohumeral muscular dystrophy therapeutics. Mol. Ther. 2016, 24, 1405–1411. [Google Scholar] [CrossRef]
- Wallace, L.M.; Liu, J.; Domire, J.S.; E Garwick-Coppens, S.; Guckes, S.M.; Mendell, J.R.; Flanigan, K.M.; Harper, S.Q. RNA interference inhibits DUX4-induced muscle toxicity In Vivo: Implications for a targeted FSHD therapy. Mol. Ther. 2012, 20, 1417–1423. [Google Scholar] [CrossRef]
- El Haddad, M.; Jean, E.; Turki, A.; Hugon, G.; Vernus, B.; Bonnieu, A.; Passerieux, E.; Hamade, A.; Mercier, J.; Laoudj-Chenivesse, D.; et al. Glutathione peroxidase 3, a new retinoid target gene, is crucial for human skeletal muscle precursor cell survival. J. Cell Sci. 2012, 125, 6147–6156. [Google Scholar] [CrossRef]
- Bosnakovski, D.; Choi, S.H.; Strasser, J.M.; Toso, E.A.; Walters, M.; Kyba, M. High-throughput screening identifies inhibitors of DUX4-induced myoblast toxicity. Skelet. Muscle 2014, 4, 4. [Google Scholar] [CrossRef]
- Lúcio, M.; Nunes, C.; Gaspar, D.; Ferreira, H.; Lima, J.L.F.C.; Reis, S. Antioxidant activity of vitamin E and trolox: Understanding of the factors that govern lipid peroxidation studies In Vitro. Food Biophys. 2009, 4, 312–320. [Google Scholar] [CrossRef]
- Labazi, M.; McNeil, A.K.; Kurtz, T.; Lee, T.C.; Pegg, R.B.; Angeli, J.P.F.; Conrad, M.; McNeil, P.L. The antioxidant requirement for plasma membrane repair in skeletal muscle. Free. Radic. Boil. Med. 2015, 84, 246–253. [Google Scholar] [CrossRef] [PubMed]
- Hamad, I.; Arda, N.; Pekmez, M.; Karaer, S.; Temizkan, G. Intracellular scavenging activity of Trolox (6-hydroxy-2,5,7,8-tetramethylchromane-2-carboxylic acid) in the fission yeast, Schizosaccharomyces pombe. J. Nat. Sci. Boil. Med. 2010, 1, 16–21. [Google Scholar] [CrossRef] [PubMed]
- Alejo, J.L.; Blanchard, S.C.; Andersen, O.S. Small-molecule photostabilizing agents are modifiers of lipid bilayer properties. Biophys. J. 2013, 104, 2410–2418. [Google Scholar] [CrossRef]
- Dmitriev, P.; Bou Saada, Y.; Dib, C.; Ansseau, E.; Barat, A.; Hamade, A.; Dessen, P.; Robert, T.; Lazar, V.; Louzada, R.A.N.; et al. DUX4-induced constitutive DNA damage and oxidative stress contribute to aberrant differentiation of myoblasts from FSHD patients. Free Radic. Biol. Med. 2016, 99, 244–258. [Google Scholar] [CrossRef] [PubMed]
- Debattisti, V.; Horn, A.; Singh, R.; Seifert, E.L.; Hogarth, M.W.; Mazala, D.A.; Huang, K.T.; Horvath, R.; Jaiswal, J.K.; Hajnóczky, G. Dysregulation of mitochondrial Ca2+ uptake and sarcolemma repair underlie muscle weakness and wasting in patients and mice lacking MICU1. Cell Rep. 2019, 29, 1274–1286.e6. [Google Scholar] [CrossRef] [PubMed]
- Sreetama, S.C.; Chandra, G.; Van Der Meulen, J.H.; Ahmad, M.M.; Suzuki, P.; Bhuvanendran, S.; Nagaraju, K.; Hoffman, E.P.; Jaiswal, J.K. Membrane stabilization by modified steroid offers a potential therapy for muscular dystrophy due to dysferlin deficit. Mol. Ther. 2018, 26, 2231–2242. [Google Scholar] [CrossRef]
- Sharma, N.; Medikayala, S.; Defour, A.; Rayavarapu, S.; Brown, K.J.; Hathout, Y.; Jaiswal, J.K. Use of quantitative membrane proteomics identifies a novel role of mitochondria in healing injured muscles. J. Boil. Chem. 2012, 287, 30455–30467. [Google Scholar] [CrossRef]
- Jones, T.; Jones, P.L. A cre-inducible DUX4 transgenic mouse model for investigating facioscapulohumeral muscular dystrophy. PLoS ONE 2018, 13, e0192657. [Google Scholar] [CrossRef]
- Rijken, N.; Van Der Kooi, E.; Hendriks, J.; Van Asseldonk, R.; Padberg, G.; Geurts, A.; Van Engelen, B.G. Skeletal muscle imaging in facioscapulohumeral muscular dystrophy, pattern and asymmetry of individual muscle involvement. Neuromuscul. Disord. 2014, 24, 1087–1096. [Google Scholar] [CrossRef]
- Rochester, L.; Chandler, C.S.; A Johnson, M.; A Sutton, R.; Miller, S. Influence of electrical stimulation of the tibialis anterior muscle in paraplegic subjects. 1. Contractile properties. Spinal Cord 1995, 33, 437–449. [Google Scholar] [CrossRef]
- Barbe, M.F.; Hilliard, B.A.; Amin, M.; Harris, M.Y.; Hobson, L.J.; Cruz, G.E.; Popoff, S.N. Blocking CTGF/CCN2 reduces established skeletal muscle fibrosis in a rat model of overuse injury. FASEB J. 2020, 34, 6554–6569. [Google Scholar] [CrossRef] [PubMed]
- Reed, P.; Porter, N.C.; Strong, J.; Pumplin, D.W.; Corse, A.M.; Luther, P.W.; Flanigan, K.M.; Bloch, R.J. Sarcolemmal reorganization in facioscapulohumeral muscular dystrophy. Ann. Neurol. 2006, 59, 289–297. [Google Scholar] [CrossRef]
- Sung, J.-J.; Park, K.H.; Kang, D.-W.; Lee, K.-W. Atypical initial manifestation of facioscapulohumeral muscular dystrophy mimicking neuralgic amyotrophy. Neurol. India 2016, 64, 173. [Google Scholar] [CrossRef]
- Figarella-Branger, D.; El-Dassouki, M.; Saenz, A.; Cobo, A.M.; Malzac, P.; Tong, S.; Cassotte, E.; Azulay, J.; Pouget, J.; Pellissier, J. Myopathy with lobulated muscle fibers: Evidence for heterogeneous etiology and clinical presentation. Neuromuscul. Disord. 2002, 12, 4–12. [Google Scholar] [CrossRef]
- Choi, M.H.; Ow, J.R.; Yang, N.-D.; Taneja, R. Oxidative stress-mediated skeletal muscle degeneration: molecules, mechanisms, and therapies. Oxidative Med. Cell. Longev. 2015, 2016, 1–13. [Google Scholar] [CrossRef]
- Kerr, J.P.; Ward, C.W.; Bloch, R.J. Dysferlin at transverse tubules regulates Ca2+ homeostasis in skeletal muscle. Front. Physiol. 2014, 5, 89. [Google Scholar] [CrossRef]
- Vallejo-Illarramendi, A.; Toral-Ojeda, I.; Aldanondo, G.; De Munain, A.L. Dysregulation of calcium homeostasis in muscular dystrophies. Expert Rev. Mol. Med. 2014, 16, 16. [Google Scholar] [CrossRef]
- Van Der Maarel, S.M.; Tawil, R.; Tapscott, S.J. Facioscapulohumeral muscular dystrophy and DUX4: Breaking the silence. Trends Mol. Med. 2011, 17, 252–258. [Google Scholar] [CrossRef] [PubMed]
- Kesari, A.; Fukuda, M.; Knoblach, S.; Bashir, R.; Nader, G.A.; Rao, D.A.; Nagaraju, K.; Hoffman, E.P. Dysferlin deficiency shows compensatory induction of Rab27A/Slp2a that may contribute to inflammatory onset. Am. J. Pathol. 2008, 173, 1476–1487. [Google Scholar] [CrossRef]
- Winokur, S.T.; Barrett, K.; Martin, J.H.; Forrester, J.R.; Simon, M.; Tawil, R.; Chung, S.-A.; Masny, P.S.; A Figlewicz, D. Facioscapulohumeral muscular dystrophy (FSHD) myoblasts demonstrate increased susceptibility to oxidative stress. Neuromuscul. Disord. 2003, 13, 322–333. [Google Scholar] [CrossRef]
- Laoudj-Chenivesse, D.; Carnac, G.; Bisbal, C.; Hugon, G.; Bouillot, S.; Desnuelle, C.; Vassetzky, Y.; Fernandez, A. Increased levels of adenine nucleotide translocator 1 protein and response to oxidative stress are early events in facioscapulohumeral muscular dystrophy muscle. J. Mol. Med. 2004, 83, 216–224. [Google Scholar] [CrossRef] [PubMed]
- Kannan, K.; Jain, S.K. Oxidative stress and apoptosis. Pathophysiology 2000, 7, 153–163. [Google Scholar] [CrossRef]
- Aoi, W.; Sakuma, K. Oxidative stress and skeletal muscle dysfunction with aging. Curr. Aging Sci. 2011, 4, 101–109. [Google Scholar] [CrossRef] [PubMed]
- Bachasson, D.; Temesi, J.; Bankolé, C.; Lagrange, É.; Boutte, C.; Millet, G.Y.; Verges, S.; Levy, P.A.; Feasson, L.; Wuyam, B. Assessement of quadriceps strength, endurance and fatigue in FSHD and CMT: Benefits and limits of femoral nerve magnetic stimulation. Clin. Neurophysiol. 2014, 125, 396–405. [Google Scholar] [CrossRef] [PubMed]
- Janssen, B.H.; Voet, N.B.M.; Nabuurs, C.I.; Kan, H.; De Rooy, J.W.J.; Geurts, A.C.; Padberg, G.W.; Van Engelen, B.G.M.; Heerschap, A. Distinct disease phases in muscles of facioscapulohumeral dystrophy patients identified by MR detected fat infiltration. PLoS ONE 2014, 9, e85416. [Google Scholar] [CrossRef]
- Guillaumet-Adkins, A.; Yañez, Y.; Peris-Diaz, M.D.; Calabria, I.; Palanca-Ballester, C.; Sandoval, J. Epigenetics and oxidative stress in aging. Oxidative Med. Cell. Longev. 2017, 2017, 1–8. [Google Scholar] [CrossRef] [PubMed]
- Bosnakovski, D.; Chan, S.S.K.; Recht, O.O.; Hartweck, L.M.; Gustafson, C.J.; Athman, L.L.; Lowe, D.A.; Kyba, M. Muscle pathology from stochastic low level DUX4 expression in an FSHD mouse model. Nat. Commun. 2017, 8, 550. [Google Scholar] [CrossRef]
- Lassche, S.; Stienen, G.; Irving, T.C.; Van Der Maarel, S.M.; Voermans, N.C.; Padberg, G.W.; Granzier, H.; Van Engelen, B.G.; Ottenheijm, C.A. Sarcomeric dysfunction contributes to muscle weakness in facioscapulohumeral muscular dystrophy. Neurology 2013, 80, 733–737. [Google Scholar] [CrossRef]
- Prochniewicz, E.; Lowe, D.A.; Spakowicz, D.J.; Higgins, L.; O’Conor, K.; Thompson, L.V.; Ferrington, D.A.; Thomas, D.D. Functional, structural, and chemical changes in myosin associated with hydrogen peroxide treatment of skeletal muscle fibers. Am. J. Physiol. Physiol. 2008, 294, C613–C626. [Google Scholar] [CrossRef]
- Howard, A.C.; McNeil, A.K.; McNeil, P.L. Promotion of plasma membrane repair by vitamin E. Nat. Commun. 2011, 2, 597. [Google Scholar] [CrossRef]
- Passerieux, E.; Hayot, M.; Jaussent, A.; Carnac, G.; Gouzi, F.; Pillard, F.; Picot, M.-C.; Böcker, K.; Hugon, G.; Pincemail, J.; et al. Effects of vitamin C, vitamin E, zinc gluconate, and selenomethionine supplementation on muscle function and oxidative stress biomarkers in patients with facioscapulohumeral dystrophy: A double-blind randomized controlled clinical trial. Free Radic. Boil. Med. 2015, 81, 158–169. [Google Scholar] [CrossRef] [PubMed]
- Haynes, P.; Bomsztyk, K.; Miller, D.G. Sporadic DUX4 expression in FSHD myocytes is associated with incomplete repression by the PRC2 complex and gain of H3K9 acetylation on the contracted D4Z4 allele. Epigenet. Chromatin 2018, 11, 47. [Google Scholar] [CrossRef] [PubMed]
- Heuvel, A.V.D.; Mahfouz, A.; Kloet, S.L.; Balog, J.; Van Engelen, B.G.M.; Tawil, R.; Tapscott, S.J.; Van Der Maarel, S.M. Single-cell RNA sequencing in facioscapulohumeral muscular dystrophy disease etiology and development. Hum. Mol. Genet. 2018, 28, 1064–1075. [Google Scholar] [CrossRef] [PubMed]
- Jiang, S.; Williams, K.; Kong, X.; Zeng, W.; Nguyen, N.V.; Ma, X.; Tawil, R.; Yokomori, K.; Mortazavi, A. Single-nucleus RNA-seq identifies divergent populations of FSHD2 myotube nuclei. PLoS Genet. 2020, 16, e1008754. [Google Scholar] [CrossRef]
© 2020 by the authors. Licensee MDPI, Basel, Switzerland. This article is an open access article distributed under the terms and conditions of the Creative Commons Attribution (CC BY) license (http://creativecommons.org/licenses/by/4.0/).



