Abstract
Nitrogen (N) is an essential macronutrient for plant growth. Plants absorb and utilize N mainly in the form of nitrate (NO3−) or ammonium (NH4+). In this study, the nitrate transporter DsNRT3.1 (also known as the nitrate assimilation-related protein DsNAR2.1) was characterized from Dianthus spiculifolius. A quantitative PCR (qPCR) analysis showed that the DsNRT3.1 expression was induced by NO3−. Under N-starvation conditions, the transformed Arabidopsis seedlings expressing DsNRT3.1 had longer roots and a greater fresh weight than the wild type. Subcellular localization showed that DsNRT3.1 was mainly localized to the plasma membrane in Arabidopsis root hair cells. Non-invasive micro-test (NMT) monitoring showed that the root hairs of N-starved transformed Arabidopsis seedlings had a stronger NO3− and NH4+ influx than the wild-type seedlings, using with NO3− or NH4+ as the sole N source; contrastingly, transformed seedlings only had a stronger NO3− influx when NO3− and NH4+ were present simultaneously. In addition, the qPCR analysis showed that the expression of AtNRT2 genes (AtNRT2.1–2.6), and particularly of AtNRT2.5, in the transformed Arabidopsis differed from that in the wild type. Overall, our results suggest that the heterologous expression of DsNRT3.1 affects seedlings’ growth by enhancing the NO3− and NH4+ uptake in N-starved Arabidopsis. This may be related to the differential expression of AtNRT2 genes.
1. Introduction
Nitrogen (N) is an essential macronutrient for plant growth and crop productivity [1]. Plants acquire inorganic N from the soil, mainly in the form of nitrate (NO3−) and ammonium (NH4+) [2]. Under aerobic conditions, NO3− is usually the most abundant N source in soil, and it is the predominant form of N absorbed by most plants [3]. For some species, such as rice (Oryza sativa) and Camellia sinensis, NH4+ is the preferred N source [4,5]. The NO3− uptake system in higher plants includes a low-affinity transport system (LATS) and a high-affinity transport system (HATS) to accommodate changes in NO3− concentrations in the soil [6].
The root uptake of NO3− and transport to the whole plant are regulated by NO3− transporters (NRTs) [6,7]. NRTs consists of three gene families, NRT1 (also named NPF, nitrate transporter 1 (NRT1)/peptide transporter (PTR) gene family), NRT2, and NRT3 (also named NAR, nitrate assimilation-related protein) [3]. The NRT1 family comprises many genes—53 members in Arabidopsis and 93 members in the rice genome [8,9]. It is suggested that most members of the NRT1 family function as the main components of the LATS at high concentrations of NO3− [6]. Under low NO3− concentrations, NRT2 and NRT3/NAR families can function as the major components of the HATS for the root NO3− influx [6,7,10]. The NRT2 family has seven members (AtNRT2.1–2.7) in Arabidopsis [11], and five members (OsNRT2.1, 2.2, 2.3a, 2.3b, and OsNRT2.4) in the rice genome [12]. The many members of the NRT2 family are unable to transport NO3− alone; they require a partner protein, NRT3/NAR2. The first NRT3/NAR2 gene was identified in Chlamydomonas reinhardtii; it functions with CrNRT2 members in the NO3− influx [13]. In both Arabidopsis and rice, the NRT3/NAR2 families have two members, AtNRT3.1 and AtNRT3.2 and OsNAR2.1 and OsNAR2.2 [10,11,12]. Arabidopsis NRT2 members (AtNRT2.1–2.6) require AtNRT3.1 for NO3− uptake [14,15]. In atnrt 3.1 mutant plants, the high-affinity NO3−-inducible influx was reduced [16]. Except for AtNRT2.7, the other six AtNRT2 transporters interact with AtNRT3.1 [15]. Furthermore, the plasma membrane complex of AtNRT3.1 and AtNRT2.5 has been found to be a major contributor to constitutive high-affinity NO3− influx in Arabidopsis [17]. Similarly, the rice OsNRT2 members (OsNRT2.1, 2.2 and 2.3a) require OsNAR2.1 for their NO3− uptake [12,18]. Both high- and low-affinity NO3− transport were greatly impaired by OsNAR2.1 knockdown. Yeast two hybrid screening showed that OsNAR2.1 interacted with OsNRT2.1, OsNRT2.2, and OsNRT2.3a [18]. Furthermore, the arginine 100 and aspartic acid 109 of OsNAR2.1 were found to be key amino acids in their interaction with OsNRT2.3a, and their interaction occurs in the plasma membrane [19]. These studies demonstrate that NRT3 is essential for high-affinity NRT2 in NO3− uptake in Arabidopsis and rice.
Dianthus spiculifolius Schur (Caryophyllaceae), a perennial herbaceous flowering plant, is a high-economic value ornamental crop with a high economic value that has strong resistance to cold, drought, and barren conditions. Studying its tolerance toward barren soil contributes to expanding its application and production in barren soils. The NRT genes play key roles in N absorption and utilization by plants. In this study, the DsNRT3.1 gene was identified from the transcriptome of D. spiculifolius [20]. Its expression in response to different N sources was investigated using qPCR. The subcellular localization of DsNRT3.1 in plant cells was observed using green fluorescent protein (GFP) as a marker. We compared the phenotypes of the transformed Arabidopsis seedlings expressing DsNRT3.1 and wild-type seedlings with different N sources (NO3− or NH4+). We monitored the net fluxes of NO3− and NH4+ in transformed Arabidopsis root hairs with different N sources using non-invasive micro-test (NMT) technology.
2. Results
2.1. Expression Analysis of DsNRT3.1
The complete cDNA sequence of DsNRT3.1 was isolated from the D. spiculifolius transcriptome, which contains a 585 bp open reading frame that encodes 194 amino acids and has a predicted molecular mass of 21.07 kDa. The sequence and phylogenetic tree analysis revealed that the DsNRT3.1 protein was similar to AtNRT3.1 (42.86% amino acid sequence identity) and NRT3.1 from Arabidopsis and other species (Figure 1A,B). Two transmembrane domains of the DsNRT3.1 protein were predicted using HMMTOP software (Figure 1C).
Figure 1.
Sequence analysis of DsNRT3.1. (A) Amino acid sequence alignment of NRT3.1 from multiple plant species. The black lines indicate the positions of the two transmembrane (TM) domains. (B) Phylogenetic tree of DsNRT3.1 with NRT family members (AtNRT1, AtNRT2, and AtNRT3) from Arabidopsis. (C) Transmembrane domain prediction of DsNRT3.1.
The expression of DsNRT3.1 in seedlings supplied with different N sources was investigated. The qPCR analysis revealed that the addition of exogenous KNO3 (1 mM), KCl (1 mM), or NH4NO3 (1 mM) significantly induced the DsNRT3.1 expression (Figure 2A,B). By 3 h of treatment, KNO3 and KCl induced the upregulation of DsNRT3.1 expression by six-fold and two-fold, respectively. By 6–24 h, both KNO3 and KCl induced the upregulation of DsNRT3.1 expression by 4–6-fold. By 3–24 h, the addition of NH4NO3 (1 mM) induced the upregulation of DsNRT3.1 expression by 4–8-fold. However, (NH4)2SO4 (0.5 mM) did not significantly affect the DsNRT3.1 expression (Figure 2B). This indicates that the DsNRT3.1 expression was affected by NO3− and K+.
Figure 2.
Effects of nitrate and ammonium nitrogen on the DsNRT3.1 gene expression. One-week-old D. spiculifolius seedlings were transferred to a H2O solution (negative control), a H2O solution containing 1 mM of KNO3 or 1 mM of KCl (A), or a H2O solution containing 1 mM of NH4NO3 or 0.5 mM of (NH4)2SO4 (B) treated for 0, 3, 6, 12, and 24 h. DsActin was used as an internal reference. Error bars represent the standard error (n = 3).
2.2. Effect of Heterologous Expression of DsNRT3.1 on Arabidopsis Seedings Growth
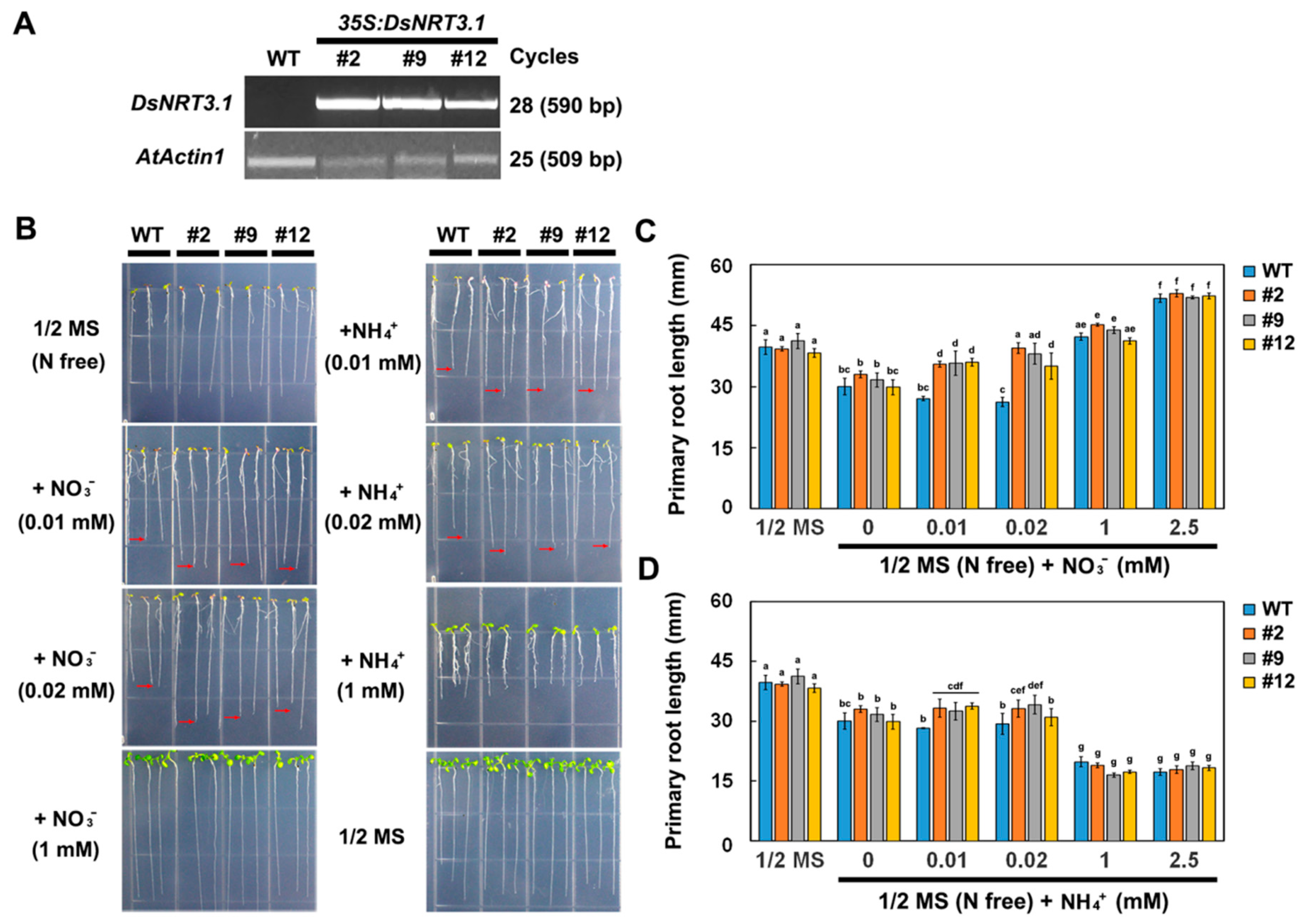
Transformed Arabidopsis seedlings expressing DsNRT3.1, generated using the 35S promoter, were used to investigate the role of DsNRT3.1 in plant growth. The expression of DsNRT3.1 in the transformed Arabidopsis lines was confirmed using a semi-quantitative RT-PCR (Figure 3A). After 10 days on N-free 1/2 strength Murashige and Skoog (MS) medium, wild-type and transformed seedlings showed the N-starvation phenotype, but there was no significant difference in the primary root length. On N-free 1/2 MS medium supplemented with NO3− or NH4+ (0.01 or 0.02 mM) as the sole N source, the primary roots of the transformed seedlings were significantly longer than those of the wild-type seedlings. At NO3− or NH4+ concentrations over 1 mM, there was no significant difference in primary root length between the wild-type and transformed seedlings (Figure 3B–D). Furthermore, the fresh weight of the transformed seedlings was generally higher than that of the wild-type seedlings after 20 days on N-free 1/2 MS medium supplemented with NO3− (0.05 to 0.5 mM) or NH4+ (0.1 mM) (Figure 4A–C). These results show that with low-concentration NO3− or NH4+ as the sole N source, the transformed seedlings grew better than the wild-type seedlings.
Figure 3.
Comparison of the seedling root growth of wild-type (WT) and transformed Arabidopsis at different N supply levels. (A) Semi-quantitative RT-PCR analysis of the DsNRT3.1 expression in WT and transformed Arabidopsis lines (#2, #9, and #12). Phenotype (B) and root length (C,D) of WT and transformed seedlings grown on 1/2 Murashige and Skoog (MS) medium or N-free 1/2 MS medium supplemented with different concentrations (0, 0.01, 0.02, 1, and 2.5 mM) of KNO3 or NH4Cl for 10 days. Different letters indicate significant differences (Student’s t-test; p < 0.05). Error bars represent the standard error (n = 6).
Figure 4.
Comparison of seedling fresh weight of wild-type (WT) and transformed Arabidopsis at different N supply levels. Phenotype (A) and fresh weight (B,C) of WT and transformed seedlings grown on 1/2 MS medium or N-free 1/2 MS medium supplemented with different concentrations (0, 0.05, 0.1, 0.3, 0.5, and 2.5 mM) of KNO3 or NH4Cl for 20 days. Different letters indicate significant differences (Student’s t-test; p < 0.05). Error bars represent the standard error (n = 6).
2.3. Effect of Heterologous Expression of DsNRT3.1 on the NO3− and NH4+ Fluxes in Arabidopsis Root Hairs
It is thought that DsNRT3.1 is a membrane protein (Figure 1C); therefore, we examined the DsNRT3.1 localization in Arabidopsis using GFP as a marker. In the root hair cells of Arabidopsis stably expressing DsNRT3.1-GFP, the DsNRT3.1-GFP signals were localized mainly to the cell periphery, which is similar to the plasma membrane. However, as a control, the GFP signal was generally distributed throughout the root hair cells of Arabidopsis stably expressing GFP (Figure 5A). Root hairs are a primary site for nutrient uptake in plants [21]. The net NO3− and NH4+ fluxes in the root hairs of wild-type and transformed Arabidopsis were monitored and compared using NMT (Figure 5B).
Figure 5.
Subcellular localization of DsNRT3.1-green fluorescent protein (GFP) in Arabidopsis root hair cells. (A) Confocal images of an Arabidopsis root hair cell stably expressing GFP or DsNRT3.1-GFP. GFP fluorescence is green. Merged images were created by merging the GFP and bright field images. Scale bars = 10 µm. (B) Morphology and root hair cell sites were monitored using a non-invasive micro-test (NMT). Ion (NO3− or NH4+) selective microelectrodes were used. The monitoring distances were 0 and 20 µm from the end of the root hair cells. The ion flux rate, based on the voltages monitored between two points (0 and 20 µm), was calculated using iFluxes/imFluxes 1.0 software (Younger USA LLC, Amherst, MA, USA).
Seedlings grown on the 1/2 MS medium or N-free 1/2 MS medium (N-starvation treatment) for 10 days were transferred to a test solution containing KNO3 (0.1 mM), NH4Cl (0.1 mM), or NO3NH4 (0.5 mM) as the sole N source. With KNO3 or NH4Cl as the sole N source, the root hairs of the wild-type and transformed seedlings cultured on the 1/2 MS medium displayed a marked NO3− or NH4+ efflux, with no significant difference in the efflux rates between the transformed and wild-type seedlings (Figure 6A–D). However, there was marked NO3− or NH4+ influx displayed in the root hairs of the N-starved wild-type and transformed seedlings (Figure 6E,G); the mean influx rate in the transformed seedlings was significantly higher than in the wild-type seedlings (Figure 6F,H).
Figure 6.
NO3− and NH4+ flux rates in the root hairs of wild-type (WT) and transformed Arabidopsis supplied with KNO3 or NH4Cl as the sole N source. WT and transformed seedlings were grown on 1/2 MS medium or N-free 1/2 MS medium for 10 days and transferred to a test solution containing 0.1 mM KNO3 or NH4Cl for 10 min. Then, the net NO3− and NH4+ fluxes were monitored. Net and mean NO3− (A,B) or NH4+ (C,D) flux rates of the WT and transformed seedlings grown on the 1/2 MS medium. Net and mean NO3− (E,F) or NH4+ (G,H) flux rates of the WT and transformed seedlings grown on the N-free 1/2 MS medium. Mean NO3− (B,F) or NH4+ (D,H) flux rates of six samples (n = 6). Different letters indicate significant differences among the transformed lines and WT seedlings (Student’s t-test; p < 0.05). Error bars represent the standard error.
With NO3NH4 as the sole N source, the root hairs of N-starved transformed seedlings showed a higher NO3− influx rate than those of the wild type (Figure 7E,F), whereas the NH4+ influx rate was similar to that of the wild type (Figure 7G,H). Moreover, the NO3− and NH4+ efflux from the root hairs of the wild-type or transformed seedlings cultured on 1/2 MS medium was not marked and showed no significant difference among the lines (Figure 7A–D). This indicates that the root hairs of N-starved transformed seedlings have a stronger NO3− uptake ability than those of wild-type seedlings; they also have a stronger NH4+ uptake ability in the absence of NO3−, suggesting that the heterologous expression of DsNRT3.1 affects the NO3− and NH4+ uptake in N-starved Arabidopsis seedlings.
Figure 7.
NO3− and NH4+ flux rates in the root hairs of wild-type (WT) and transformed Arabidopsis with NO3NH4 as the sole N source. The WT and transformed seedlings grown on 1/2 MS medium or N-free 1/2 MS medium for 10 d were transferred to a test solution containing 0.1 mM NO3NH4 for 10 min, and the net NO3− or NH4+ flux was monitored. Net and mean NO3− (A,B) or NH4+ (C,D) flux rates of the WT and transformed seedlings grown on the 1/2 MS medium. Net and mean NO3− (E,F) or NH4+ (G,H) flux rates of the WT and transformed seedlings grown on the N-free 1/2 MS medium. Mean NO3− (B,F) or NH4+ (D,H) flux rates of six samples (n = 6). Different letters indicate significant differences among the transformed lines and WT seedlings (Student’s t-test; p < 0.05). Error bars represent the standard error.
2.4. Effect of Heterologous Expression of DsNRT3.1 on Arabidopsis NRT2 Genes Expression
NRT3, as a partner protein to the NTR2 family, is important for NRT2 function [15]. The expression levels of AtNRT2 genes in the wild-type and transformed Arabidopsis seedlings were compared. The qPCR analysis revealed that the expression levels of six of the seven NRT2 family members differed between the transformed Arabidopsis and wild-type seedlings; NRT2.1, 2.2, 2.4, and 2.6 were down-regulated and NRT2.5 was up-regulated. However, the expression of AtNRT3.1 and AtNRT2.7 in transformed Arabidopsis was similar to that in the wild type, with no significant difference (Figure 8). This suggests that the heterologous expression of DsNRT3.1 affects the expression of members of the AtNRT2 gene family in transformed Arabidopsis seedlings.
Figure 8.
Expression analysis of AtNRT3.1 and AtNRT2 gene families in wild-type and transformed Arabidopsis. AtActin2 was used as an internal reference. The transcript level of wild-type (WT) seedlings was set at 1.0. Error bars represent the standard error (n = 3).
3. Discussion
The first NRT3.1 was identified from Chlamydomonas [13], and its orthologous proteins were subsequently identified in barley (HvNRT3.1/HvNAR2.1) [22], Arabidopsis (AtNRT3.1) [16], rice (OsNRT3.1/OsNAR2.1) [18], and chrysanthemums (CmNRT3/CmNAR2) [23]. A sequence analysis showed that DsNRT3.1 was highly similar to AtNRT3.1, HvNRT3.1, and OsNRT3.1/OsNAR2.1 (Figure 1A,B). NRT3.1 was considered to be a high-affinity transporter; it was induced at low concentrations of N sources, whereas its expression was largely unaffected at high concentrations or using saturated N sources. Therefore, we performed a gene expression analysis after N-starvation. In N-starved seedlings, DsNRT3.1 was also induced by NO3− (Figure 2). Similarly, the expression of AtNRT3.1, OsNRT3.1/OsNAR2.1, and CmNRT3/CmNAR2 was also induced by NO3− in N-starved seedlings [16,18,23]. However, the expression of OsNRT3.1/OsNAR2.1 was almost unaffected by NH4+ [18]. We found that DsNRT3.1 expression was not induced by NH4+ (Figure 2B). In addition, K+ affected the DsNRT3.1 expression (Figure 2A). NRT1.5 from the NRT family serves as a proton-coupled H+/K+ antiporter for K+ loading in Arabidopsis [24].
The roots of N-starved transformed DsNRT3.1 seedlings were longer than those of the wild type under low N conditions, with NO3− or NH4+ as the sole N source (Figure 3). After longer periods of culture, the fresh weight of the transformed DsNRT3.1 seedlings was generally higher than that of the wild type (Figure 4). With KNO3 as the sole N source, the transformed seedlings had longer roots and higher root NO3− influx rates than the wild type (Figure 3C and Figure 6E,F). Likewise, with NH4NO3 as the sole N source, the transformed seedling roots had higher NO3− influx rates than the wild type (Figure 7E,F). These results suggest that longer root growth in transformed seedlings may be associated with a stronger NO3− uptake. A confocal observation using GFP as a marker revealed that DsNRT3.1 was mainly localized to the plasma membrane in Arabidopsis root hair cells (Figure 5A). Furthermore, NMT monitoring showed that the root hairs of N-starved transformed seedlings had a stronger NO3− and NH4+ influx than those of the wild-type seedlings (Figure 6A–D). Several studies have shown that NRT3.1 regulates NO3− uptake via interaction with NRT2 members on the plasma membrane [15,18,19,23]. Thus, we hypothesized that the heterologous expression of DsNRT3.1 might affect the NO3− uptake in N-starved seedlings via interaction with AtNRT2 members on the plasma membrane. We compared the expression levels of AtNRT2 genes in the transformed and wild-type seedlings. The qPCR analysis revealed that the expression of multiple NRT2 members (AtNRT2.1–2.6), and particularly of AtNRT2.5, was altered in transformed Arabidopsis-expressing DsNRT3.1 (Figure 8). Arabidopsis AtNRT2.5 is a high-affinity NO3− transporter localized on the plasma membrane and is expressed in the root hair zone [25]. Under long-term N-starvation, AtNRT2.5 becomes the most abundant transcript amongst the seven AtNRT2 members in Arabidopsis shoots and roots [25]. Subsequent studies have revealed that AtNRT3.1 and AtNRT2.5 form a complex on the plasma membrane; this complex is a major contributor to high-affinity NO3− influx in Arabidopsis [17]. However, in our study, the AtNRT3.1 expression in transformed seedlings was not altered (Figure 8). Thus, our results suggest that the heterologous expression of DsNRT3.1 may enhance the NO3− uptake by affecting AtNRT2.5 function, thereby affecting the seedling growth in Arabidopsis under N-starvation. To further elucidate the role and function of DsNRT3.1, future research should address the following aspects: (i) whether the heterologous expression of DsNRT3.1 complements the function of the atnrt3.1 mutant; and (ii) whether DsNRT3.1 interacts with AtNRT2 members, and particularly with AtNRT2.5, on the plasma membrane. Furthermore, we found that in the absence of NO3−, the root hairs of N-starved transformed Arabidopsis seedlings showed a stronger NH4+ influx than those of the wild type (Figure 6G,H and Figure 7G,H), suggesting that the heterologous expression of DsNRT3.1 may directly or indirectly affect the NH4+ uptake under N-starvation. However, this requires further study. Recent studies have shown that AtNRT1.1 participates in the NH4+ uptake by affecting the NH4+ transporter expression [26].
4. Materials and Methods
4.1. Sequence Analysis of DsNRT3.1
The amino acid sequence of DsNRT3.1 (GenBank accession No. MN334698) and its homologs were aligned using BioEdit (https://bioedit.software.informer.com/). The phylogenetic tree was constructed using molecular evolutionary genetics analysis (MEGA) 4.1 software (available online: http://www.megasoftware.net/). The transmembrane domains prediction of DsNRT3.1 was performed using the HMMTOP (http://www.sacs.ucsf.edu/cgi-bin/hmmtop.py/) software.
4.2. Plant Materials and Growth Conditions
Seeds of D. spiculifolius and A. thaliana (Columbia-0) were surface sterilized using 30% (v/v) bleach solution for 6 min and rinsed five times with sterile water. The sterilized seeds were grown on 1/2 strength Murashige and Skoog (MS) medium (10.3 mM NH4NO3, 9.4 mM KNO3, 0.6 mM KH2PO4, 0.8 mM MgSO4, 1.5 mM CaCl2, 2.5 µM KI, 50 µM MnSO4, 50 µM H3BO3, 15 µM ZnSO4, 0.5 µM Na2MoO4, 0.05 µM CuSO4, 0.06 µM CoCl2, 0.1 mM FeSO4, 0.1 mM Na2-EDTA) medium supplemented with 1% agar and 3% sucrose (pH 5.8) under a 12 h light/12 h dark photoperiod (100 μmol m−2 s−1 light intensity) at 22 °C.
For the different N-source treatments, D. spiculifolius seedings were N-starved for 1 week, then transferred to N-free 1/2 MS medium (3% sucrose, 1% agar, pH 5.8) supplemented with 1 mM KNO3, 1 mM KCl, 1 mM NH4NO3, or 0.5 mM (NH4)2SO4 as the sole N source. At least 10 seedlings from each treatment were harvested and pooled at different time points (0, 3, 6, 12, or 24 h after treatments), frozen immediately in liquid N, and stored at −80 °C for RNA preparation.
4.3. RNA Preparation and Expression Analysis
The total RNA (1.2 µg) was extracted using an RNeasy® Mini Kit (Qiagen, Valencia, CA, USA), and cDNA (20 µL) was synthesized using an M-MLV RTase cDNA Synthesis Kit (TaKaRa, Shiga, Japan), according to the manufacturers’ instructions. The qPCR analysis was performed using Bio-Rad CFX Manager Software Version 3.1 (Bio-Rad, Hercules, CA, USA) using the appropriate pairs of species-specific primers (Supplementary Materials Table S1). The reaction components per 20 µL were as follows: 7 µL H2O, 10 µL Hieff qPCR SYBR Green Master Mix (YEASEN, Shanghai, China), 1 µL 10 µM of each primer and 1 µL cDNA. The thermal cycling program was as follows: initial denaturation at 95 °C for 60 s, and 40 cycles at 95 °C for 10 s, 60 °C for 30 s, and 72 °C for 30 s. DsActin or AtActin was used as an internal reference gene. The relative quantification of gene expression was evaluated using the delta-delta-Ct method. Three biological replicates and three technical replicates were performed for each analysis.
4.4. Vector Construction and Plant Transformation
The open reading frame of DsNRT3.1 was constructed into the pBI121 vector driven by 35S promoter, using the following restriction sites: 121DsNRT3.1(X)-F (TCTAGAATGGCGGTGCGAGG ATTAAC; the XbaI site is underlined) and 121DsNRT3.1(S)-R (GAGCTCGTAGCTAGCTTCGACTT CTTC; the SacI site is underlined). To construct the DsNRT3.1-GFP fusion gene, the open reading frame of DsNRT3.1 without a stop codon was constructed into a pBI121-GFP vector using the 121DsNRT3.1(X)-F and 121DsNRT3.1(K)-R (GGTACCGTAGCTAGCTTCGACTTCTTC; the KpnI site is underlined) restriction sites. These pBI121-GFP constructs have been described elsewhere [27]. These constructs were transformed into the Agrobacterium tumefaciens strain EHA105 for plant transformation; Arabidopsis was transformed using the floral dip method [28]. The transformed plants were placed on 1/2 MS medium containing 30 μg mL−1 kanamycin. The primers used in this study are shown in Supplementary Materials Table S1.
4.5. Subcellular Localization of DsNRT3.1
Four-day-old seedlings grown on vertical 1/2 MS medium plates (0.5% sucrose, pH 5.8) were placed at room temperature. The roots of transformed Arabidopsis seedlings were re-washed using liquid 1/2 MS medium immediately before confocal laser scanning microscopy (CLSM) (Nikon, A1, Tokyo, Japan).
4.6. Phenotypic Analysis of Transformed Arabidopsis
The sterilized wild-type and transformed Arabidopsis seeds were stratified for 3 days at 4 °C. The seedlings were then transferred to N-free 1/2 MS medium (3% sucrose, 1% agar, pH 5.8) supplemented with different concentrations of KNO3 or NH4Cl (0, 0.01, 0.02, 0.05, 0.1, 0.3, 0.5, 1, or 2.5 mM) for 10 days before measuring root length, or 20 days before measuring the seedlings fresh weight. After examining seedling growth phenotypes, the plants were photographed using a Canon EOS 80D camera (Canon, Tokyo, Japan). Images were processed using Adobe Photoshop CS. Seedling root length was measured using Image Pro Plus 6.0 software (Media Cybernetics, Silver Spring, MD, USA). The fresh weight of the aerial parts of the seedlings was measured using an analytical balance with an accuracy of ± 0.1 mg.
4.7. NMT Measurement of Net NO3− and NH4+ Fluxes in Arabidopsis Root Hairs
The net fluxes of NO3− and NH4+ in the root hairs of the wild-type and transformed Arabidopsis seedlings were measured using NMT (NMT100 Series, YoungerUSA LLC, Amherst, MA, USA) as previously described [29]. The wild-type and transformed Arabidopsis seeds were surface sterilized and kept at 4 °C for 3 days in the dark. After germination, the seedlings were transferred into N-free 1/2 MS medium for 7 days, after which the roots of the seedlings were immediately equilibrated in a measuring solution containing 0.1 mM KNO3, 0.1 mM NH4Cl, or 0.1 mM NH4NO3 for 10 min. The roots were fixed to the bottom of the plate using resin blocks and filter paper strips. To take flux measurements, the ion-selective electrodes were calibrated using NO3− or NH4+ at concentrations of 0.05 and 0.5 mM, respectively. The net fluxes of NO3− or NH4+ in the root hairs were measured. Each sample was measured continuously for 10 min. The KNO3 and NH4NO3 measuring solution contained 0.1 mM KNO3, 0.1 mM CaCl2, 0.1 mM KCl, and 0.3 mM MES (pH 6.0). The NH4Cl measuring solution contained 0.1 mM NH4Cl, 0.1 mM CaCl2, and 0.3 mM MES (pH 6.0). The KNO3 calibration solution contained 0.5mM KNO3, 0.1 mM KCl, 0.1 mM CaCl2 and 0.3 mM MES (pH 6.0); 0.05 mM KNO3, 0.1 mM KCl, 0.1 mM CaCl2, and 0.3 mM MES (pH 6.0). The NH4Cl calibration solution contained 0.5 mM NH4Cl, 0.1 mM CaCl2, and 0.3 mM MES (pH 6.0); 0.05 mM NH4Cl, 0.1 mM CaCl2, and 0.3 mM MES (pH 6.0). The NH4NO3 calibration solution contained 0.5 mM NH4NO3, 0.1 mM CaCl2, and 0.3 mM MES (pH 6.0); 0.05 mM NH4NO3, 0.1 mM CaCl2, and 0.3 mM MES (pH 6.0). The calibration slopes for NO3− and NH4+ were −55.61 and 56.19 mV/decade, respectively. Six biological repeats were performed for each analysis.
4.8. Statistical Analysis
The data were analyzed using a one-way analysis of variance in SPSS (SPSS, Inc., Chicago, IL, USA), and statistically significant differences were calculated using the Student’s t-test, with p < 0.05 as the threshold for significance.
5. Conclusions
In this study, the nitrate assimilation-related protein DsNAR2.1/DsNRT3.1 was characterized from D. spiculifolius. DsNRT3.1 was localized mainly in the plasma membrane of Arabidopsis root hair cells. The findings reveal that the heterologous expression of DsNRT3.1 in Arabidopsis affects seedling root growth and NO3− and NH4+ uptake under N-starvation, as well as the expression of AtNRT2 family members. Overall, our results suggest that DsNRT3.1 may affect the seedling growth in N-starved Arabidopsis by enhancing the NO3− and NH4+ uptake, which may be associated with altered AtNRT2 family expression. Our study also suggests that DsNRT3.1 functions as a positive regulator of plant N uptake and could be utilized for the genetic improvement of N-efficient plants.
Supplementary Materials
The following are available online at https://www.mdpi.com/1422-0067/21/11/4027/s1, Table S1: List of PCR primers.
Author Contributions
Conceptualization, J.W. and A.Z.; investigation, H.M., J.Z. and A.Z.; resources, S.G., J.W. and A.Z.; data curation, S.F., K.Q. and S.G.; writing—original draft preparation, H.M. and A.Z.; writing—review and editing, H.M. and A.Z.; funding acquisition, S.G., J.W. and A.Z. All authors have read and agreed to the published version of the manuscript.
Funding
This study was supported by the National Natural Science Foundation of China (Nos. 31902052 and 31972450), the Natural Science Foundation of Heilongjiang Province of China (No. C2018021), and the ‘Academic Backbone’ Project of Northeast Agricultural University of China (No. 18XG08).
Conflicts of Interest
The authors declare no conflict of interest.
References
- Xu, G.H.; Fan, X.R.; Miller, A.J. Plant nitrogen assimilation and use efficiency. Annu. Rev. Plant Biol. 2012, 63, 153–182. [Google Scholar] [CrossRef] [PubMed]
- Hachiya, T.; Sakakibara, H. Interactions between nitrate and ammonium in their uptake, allocation, assimilation, and signaling in plants. J. Exp. Bot. 2017, 68, 2501–2512. [Google Scholar] [CrossRef] [PubMed]
- Wang, Y.Y.; Cheng, Y.H.; Chen, K.E.; Tsay, Y.F. Nitrate transport, signaling, and use efficiency. Annu. Rev. Plant Biol. 2018, 69, 85–122. [Google Scholar] [CrossRef] [PubMed]
- Gao, Y.X.; Li, Y.; Yang, X.X.; Li, H.J.; Shen, Q.R.; Guo, S.W. Ammonium nutrition increases water absorption in rice seedlings (Oryza sativa L.) under water stress. Plant Soil 2010, 331, 193–201. [Google Scholar] [CrossRef]
- Ruan, L.; Wei, K.; Wang, L.Y.; Cheng, H.; Zhang, F.; Wu, L.Y.; Bai, P.X.; Zhang, C.C. Characteristics of NH4+ and NO3− fluxes in tea (Camellia sinensis) roots measured by scanning ion-selective electrode technique. Sci. Rep. 2016, 6, 38370. [Google Scholar] [CrossRef] [PubMed]
- Fan, X.; Naz, M.; Fan, X.; Xuan, W.; Miller, A.J.; Xu, G. Plant nitrate transporters: From gene function to application. J. Exp. Bot. 2017, 68, 2463–2475. [Google Scholar] [CrossRef]
- O’Brien, J.A.; Vega, A.; Bouguyon, E.; Krouk, G.; Gojon, A.; Coruzzi, G.; Gutierrez, R.A. Nitrate transport, sensing, and responses in plants. Mol. Plant 2016, 9, 837–856. [Google Scholar] [CrossRef]
- Leran, S.; Varala, K.; Boyer, J.C.; Chiurazzi, M.; Crawford, N.; Daniel-Vedele, F.; David, L.; Dickstein, R.; Fernandez, E.; Forde, B.; et al. A unified nomenclature of NITRATE TRANSPORTER 1/PEPTIDE TRANSPORTER family members in plants. Trends Plant Sci. 2014, 19, 5–9. [Google Scholar] [CrossRef]
- Von Wittgenstein, N.J.; Le, C.H.; Hawkins, B.J.; Ehlting, J. Evolutionary classification of ammonium, nitrate, and peptide transporters in land plants. BMC Evol. Biol. 2014, 14, 11. [Google Scholar] [CrossRef]
- Wang, Y.Y.; Hsu, P.K.; Tsay, Y.F. Uptake, allocation and signaling of nitrate. Trends Plant Sci. 2012, 17, 458–467. [Google Scholar] [CrossRef]
- Miller, A.J.; Fan, X.R.; Orsel, M.; Smith, S.J.; Wells, D.M. Nitrate transport and signalling. J. Exp. Bot. 2007, 58, 2297–2306. [Google Scholar] [CrossRef]
- Feng, H.; Yan, M.; Fan, X.; Li, B.; Shen, Q.; Miller, A.J.; Xu, G. Spatial expression and regulation of rice high-affinity nitrate transporters by nitrogen and carbon status. J. Exp. Bot. 2011, 62, 2319–2332. [Google Scholar] [CrossRef]
- Quesada, A.; Galvan, A.; Fernandez, E. Identification of nitrate transporter genes in Chlamydomonas reinhardtii. Plant J. 1994, 5, 407–419. [Google Scholar] [CrossRef]
- Yong, Z.; Kotur, Z.; Glass, A.D. Characterization of an intact two-component high-affinity nitrate transporter from Arabidopsis roots. Plant J. 2010, 63, 739–748. [Google Scholar] [CrossRef]
- Kotur, Z.; Mackenzie, N.; Ramesh, S.; Tyerman, S.D.; Kaiser, B.N.; Glass, A.D. Nitrate transport capacity of the Arabidopsis thaliana NRT2 family members and their interactions with AtNAR2.1. New Phytol. 2012, 194, 724–731. [Google Scholar] [CrossRef]
- Okamoto, M.; Kumar, A.; Li, W.; Wang, Y.; Siddiqi, M.Y.; Crawford, N.M.; Glass, A.D. High-affinity nitrate transport in roots of Arabidopsis depends on expression of the NAR2-like gene AtNRT3.1. Plant Physiol. 2006, 140, 1036–1046. [Google Scholar] [CrossRef]
- Kotur, Z.; Glass, A.D. A 150 kDa plasma membrane complex of AtNRT2.5 and AtNAR2.1 is the major contributor to constitutive high-affinity nitrate influx in Arabidopsis thaliana. Plant Cell Environ. 2015, 38, 1490–1502. [Google Scholar] [CrossRef]
- Yan, M.; Fan, X.; Feng, H.; Miller, A.J.; Shen, Q.; Xu, G. Rice OsNAR2.1 interacts with OsNRT2.1, OsNRT2.2 and OsNRT2.3a nitrate transporters to provide uptake over high and low concentration ranges. Plant Cell Environ. 2011, 34, 1360–1372. [Google Scholar] [CrossRef]
- Liu, X.; Huang, D.; Tao, J.; Miller, A.J.; Fan, X.; Xu, G. Identification and functional assay of the interaction motifs in the partner protein OsNAR2.1 of the two-component system for high-affinity nitrate transport. New Phytol. 2014, 204, 74–80. [Google Scholar] [CrossRef]
- Zhou, A.; Ma, H.; Liu, E.; Jiang, T.; Feng, S.; Gong, S.; Wang, J. Transcriptome sequencing of Dianthus spiculifolius and analysis of the genes involved in responses to combined cold and drought stress. Int. J. Mol. Sci. 2017, 18, 849. [Google Scholar] [CrossRef]
- Bohme, K.; Li, Y.; Charlot, F.; Grierson, C.; Marrocco, K.; Okada, K.; Laloue, M.; Nogue, F. The Arabidopsis COW1 gene encodes a phosphatidylinositol transfer protein essential for root hair tip growth. Plant J. 2004, 40, 686–698. [Google Scholar] [CrossRef]
- Tong, Y.; Zhou, J.J.; Li, Z.; Miller, A.J. A two-component high-affinity nitrate uptake system in barley. Plant J. 2005, 41, 442–450. [Google Scholar] [CrossRef]
- Gu, C.; Zhang, X.; Jiang, J.; Guan, Z.; Zhao, S.; Fang, W.; Liao, Y.; Chen, S.; Chen, F. Chrysanthemum CmNAR2 interacts with CmNRT2 in the control of nitrate uptake. Sci. Rep. 2014, 4, 5833. [Google Scholar] [CrossRef]
- Li, H.; Yu, M.; Du, X.Q.; Wang, Z.F.; Wu, W.H.; Quintero, F.J.; Jin, X.H.; Li, H.D.; Wang, Y. NRT1.5/NPF7.3 functions as a proton-coupled H+/K+ antiporter for K+ loading into the xylem in Arabidopsis. Plant Cell 2017, 29, 2016–2026. [Google Scholar] [CrossRef]
- Lezhneva, L.; Kiba, T.; Feria-Bourrellier, A.B.; Lafouge, F.; Boutet-Mercey, S.; Zoufan, P.; Sakakibara, H.; Daniel-Vedele, F.; Krapp, A. The Arabidopsis nitrate transporter NRT2.5 plays a role in nitrate acquisition and remobilization in nitrogen-starved plants. Plant J. 2014, 80, 230–241. [Google Scholar] [CrossRef]
- Jian, S.; Liao, Q.; Song, H.; Liu, Q.; Lepo, J.E.; Guan, C.; Zhang, J.; Ismail, A.M.; Zhang, Z. NRT1.1-related NH4+ toxicity is associated with a disturbed balance between NH4+ uptake and assimilation. Plant Physiol. 2018, 178, 1473–1488. [Google Scholar] [CrossRef]
- Zhou, A.; Bu, Y.; Takano, T.; Zhang, X.; Liu, S. Conserved V-ATPase c subunit plays a role in plant growth by influencing V-ATPase-dependent endosomal trafficking. Plant Biotechnol. J. 2016, 14, 271–283. [Google Scholar] [CrossRef]
- Clough, S.J.; Bent, A.F. Floral dip: A simplified method for Agrobacterium-mediated transformation of Arabidopsis thaliana. Plant J. 1998, 16, 735–743. [Google Scholar] [CrossRef]
- Bai, L.; Ma, X.; Zhang, G.; Song, S.; Zhou, Y.; Gao, L.; Miao, Y.; Song, C.P. A receptor-like kinase mediates ammonium homeostasis and is important for the polar growth of root hairs in Arabidopsis. Plant Cell 2014, 26, 1497–1511. [Google Scholar] [CrossRef]
© 2020 by the authors. Licensee MDPI, Basel, Switzerland. This article is an open access article distributed under the terms and conditions of the Creative Commons Attribution (CC BY) license (http://creativecommons.org/licenses/by/4.0/).







