Abstract
The Sox family member Sox30 is highly expressed in the testis of several vertebrate species and has been shown to play key roles in spermiogenesis. However, its transcription regulation remains unclear. Here, we analyzed the Sox30 promoter from the teleost fish Nile tilapia (Oreochromis niloticus) and predicted a putative cis-regulatory element (CRE) for doublesex and mab-3 related transcription factor 1 (Dmrt1), a male-specific transcription factor involved in male sex differentiation. Transcriptional profiling revealed that Sox30 and Dmrt1 similarly exhibited a high expression in tilapia testes from 90 days after hatching (dah) to 300 dah, and the transcription of the Sox30 gene was reduced about one-fold in the testes of male tilapia with Dmrt1 knockdown. Further dual-luciferase reporter assay confirmed that Dmrt1 overexpression significantly promoted transcriptional activity of the Sox30 promoter and this promotion was decreased following the mutation of putative CRE for Dmrt1 within the Sox30 promoter. Chromatin immunoprecipitation-based PCR (ChIP-PCR) and electrophoretic mobility shift assay (EMSA) demonstrated that Dmrt1 directly binds to putative CRE within the Sox30 promoter. These results together indicate that Dmrt1 positively regulates the transcription of the tilapia Sox30 gene by directly binding to specific CRE within the Sox30 promoter.
1. Introduction
Sox transcription factors, containing a high mobility group (HMG)-box domain for DNA-binding, are common in metazoans and play important roles in various developmental processes, including sex determination, sexual differentiation, gonadal development, neural development [1]. Sox30 is the only member of group H of the Sox family and exists widely among the animal kingdom [2,3,4,5], including human (Homo sapiens), mouse (Mus musculus), chicken (Gallus gallus), Nile tilapia, the channel catfish (Ictalurus punctatus), guppy (Poecilia reticulata), fathead minnow (Pimephales promelas), little skate (Leucoraja erinacea), dogfish (Squalus acanthias), lancelets (Branchiotoma belcheri), and elephant shark (Callorhinchus milii). Although the roles of the Sox30 protein in teleost are currently unclear, recent studies in mouse have demonstrated that Sox30 is involved in spermiogenesis and Sox30 knockout results in abnormality in germ cell development and a complete arrest of spermiogenesis [6,7,8].
Increasing evidence revealed that the Sox30 gene exhibits a male-biased expression in teleost fish and mouse. In Nile tilapia, Sox30 is highly expressed in the testis at 90 days after hatching (dah) and 180 dah, especially in the sperms [4,9]. Similarly, mouse Sox30 is predominantly expressed in spermatocytes and round spermatids of the male germ cells during spermiogenesis in testis [7,8]. Previous studies reported that mouse Sox30 gene is transcriptionally regulated by retinoic acid and by the transcription factor MYBL1 [8,10]. However, the regulatory mechanism underlying the male-biased expression of the Sox30 gene in animals remains largely unknown.
Doublesex and mab-3 related transcription factor 1 (Dmrt1) contains a zinc finger-like DM domain for DNA binding and is widely considered to be involved in male sex determination, differentiation and maintenance in vertebrates [11,12,13]. In teleosts, such as zebrafish and Nile tilapia, Dmrt1 is dominantly expressed in the testis [14,15]. The loss of function of zebrafish Dmrt1 results in a lack of germ cells in males and sex reversal from male to female [16]. Our previous studies have demonstrated that Dmrt1 knockdown in Nile tilapia causes testis degradation, and Dmrt1 overexpression in XX fish results in sex reversal [17,18]. In addition, Dmrt1 is a bifunctional transcriptional regulator [19]. For example, in Nile tilapia, our lab has found that Dmrt1 can not only activate the transcription of the gonadal soma-derived factor (Gsdf) gene critical for testicular differentiation [20] but also inhibit the expression of the Cyp19a1a gene, a gene encoding aromatase responsible for the biosynthesis of estrogens from androgens [21]. Therefore, the similarities in both expression profiles and functions between Sox30 and Dmrt1 raise a possibility that Dmrt1 may be also involved in regulating male-biased expression of the Sox30 gene in teleost and other animals.
The Nile tilapia as a vertebrate species is a good model for the study of sex determination and differentiation, due to the availability of genome sequences and transcriptome data [22,23], the breeding of monosex fish [24], the establishment of CRISPR/Cas9 editing technology [18], and economical values of being aquatic fish. Given that the Sox30 gene is highly expressed in Nile tilapia testis, here, we investigated the regulatory function of Dmrt1 on Sox30 transcription in Nile tilapia. We observed that both Sox30 and Dmrt1 are highly co-expressed in XY Nile tilapia gonads (testis) and that Sox30 is less transcribed in the testis of Nile tilapia with Dmrt1 knockdown (heterozygous mutant). We also predicted a putative cis-regulatory element (CRE) for Dmrt1 within the sequence of the Nile tilapia Sox30 promoter. Further experiments confirmed that Dmrt1 directly binds to that putative CRE within the Sox30 promoter to activate its transcriptional activity. Altogether, our results demonstrate that Dmrt1 directly and positively regulated the transcription of the male-biased Sox30 gene in Nile tilapia testis.
2. Results
2.1. Proximal Promoter of the Nile Tilapia Sox30 Gene Contains a Putative CRE for Dmrt1
Given that transcription factor Dmrt1 is a master regulator in male sex determination and differentiation in teleost and mouse [12,13,17], and Sox30 is predominantly expressed in male gonads (testis) in teleost and mouse [4,9,14], we questioned whether the Dmrt1 might be involved in transcriptional regulation of the Sox30 gene. Therefore, we cloned the proximal promoter containing 1982 bp sequence upstream of the translational start site of the tilapia Sox30 gene (Figure 1A). MatInspector-based in slico predication identified that, in addition to several transcription factors (SF1, Sox5, androgen receptor-AR, and estrogen receptor-ER), there is a putative CRE involved in Dmrt1 DNA binding located within the Nile tilapia Sox30 promoter (Figure 1B). This data suggests that Dmrt1 may directly bind to the promoter of the Nile tilapia Sox30 gene to regulate its transcription. Interestingly, we analyzed the promoter sequences of the Sox30 genes from other organisms and also found putative CREs for Dmrt1 within these promoters (supplementary Figure S1). This suggests that Dmrt1 may be conservatively involved in the regulation of the Sox30 transcription in animals.
Figure 1.
Cloning and sequencing of the Nile tilapia Sox30 promoter. (A) Cloning of the proximal promoter region containing a 1982 bp sequence upstream of the translational initiation site (ATG) of the Nile tilapia Sox30 gene. The first nucleotide of the transcription initiation site (ATG) is defined as +1 and its upstream region is indicated as minus number. (B) Bioinformatics prediction of potential cis-regulatory elements (CREs) for transcription factors within proximal promoter of the Nile tilapia Sox30 gene. The predicted TATA box and CREs for the binding of various transcription factors are underlined. The putative translation start site is indicated by the solid triangle. The potential core binding site for doublesex and mab-3 related transcription factor 1 (Dmrt1) located in the region from −274 to −254 within the Nile tilapia Sox30 promoter.
2.2. Sox30 and Dmrt1 Are Prominently Expressed in Male Nile Tilapia Gonads
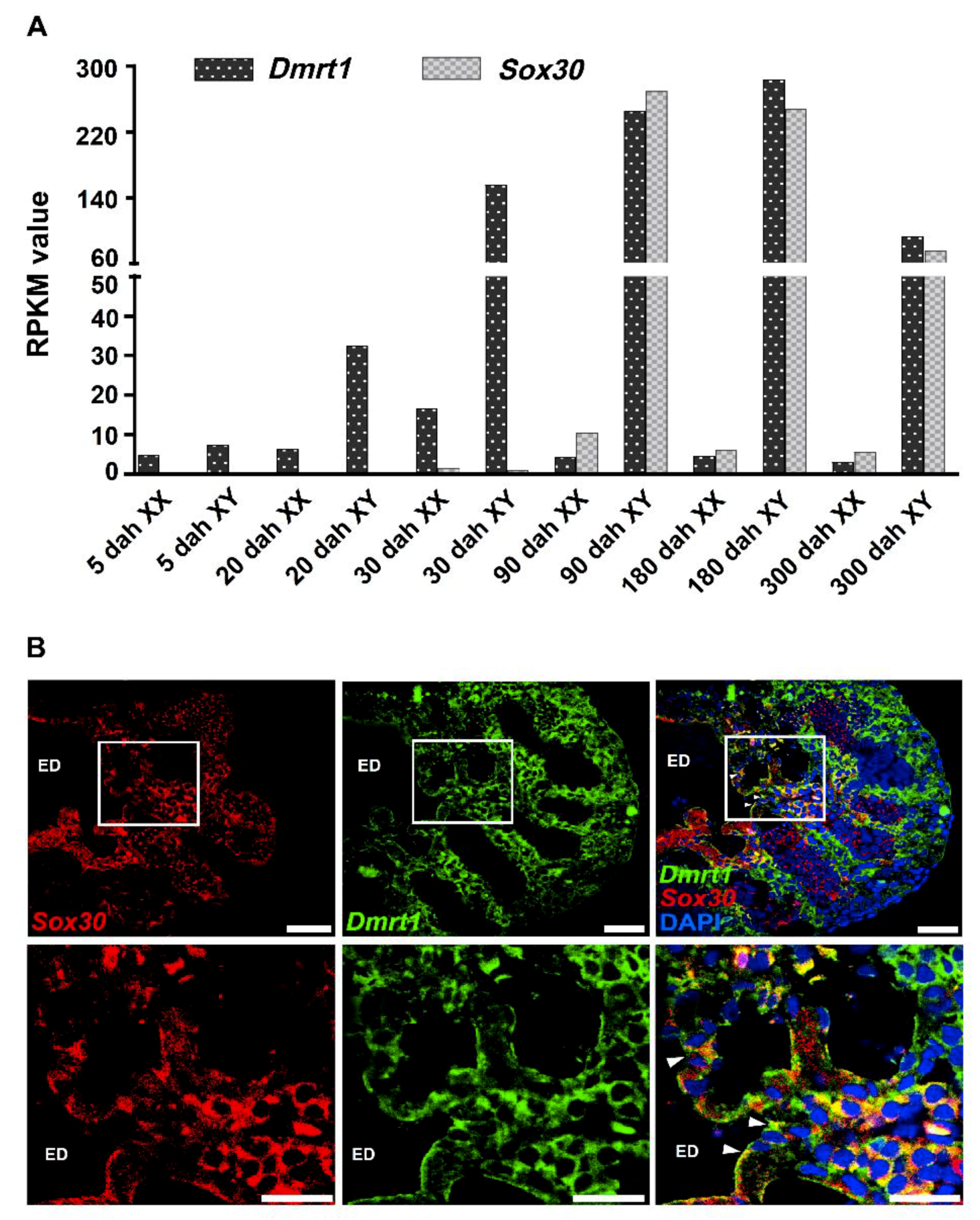
To evaluate the possible regulation of Dmrt1 on the transcription of the Nile tilapia Sox30 gene, we further profiled the temporal expressions of Sox30 and Dmrt1 in gonads during Nile tilapia development. Transcriptome-based analysis revealed that Sox30 exhibited male-biased expression in the gonads, being prominently expressed in XY gonad (testis) from 90 dah to 300 dah (Figure 2A). Similarly, the Dmrt1 gene was expressed in the XY gonad during Nile tilapia development, from 5 dah to 300 dah, especially after 30 dah (Figure 2A). Furthermore, we conducted in situ hybridization experiments to determine subcellular localization of the expression of both Dmrt1 and Sox30 in Nile tilapia testis at 90 dah. Previous study in Nile tilapia has shown that Dmrt1 is expressed in the Sertoli and epithelial cells of the intratesticular efferent duct at 70 dah and 100 dah [14]. Our results revealed that Dmrt1 and Sox30 were co-expressed in epithelial cells of the intratesticular efferent duct in the testis of Nile tilapia at 90 dah (Figure 2B).
Figure 2.
Expression patterns of Sox30 and Dmrt1 in the Nile tilapia testis. (A) Transcriptome-based analysis of expression patterns of Sox30 and Dmrt1 in the gonads of the Nile tilapia during different developmental stages. The Reads Per Kilobase per Million mapped reads (RPKM) value was used to evaluate the expression level. dah, days after hatching; XX, female gonad; XY, male gonad. (B) Fluorescent in situ hybridization analysis of expression patterns of Sox30 and Dmrt1 in the gonads of male Nile tilapia at 90 dah. Double-colored fluorescent in situ hybridization was carried out on cross sections of male gonads at 90 dah. The below images were separately enlarged according to the regions indicated above images. The result shows that Sox30 and Dmrt1 are co-expressed in the epithelial cells comprising the efferent duct. White arrowheads indicate epithelial cells. scale bars =20 μm. ED, efferent duct.
2.3. Sox30 Transcription Was Decreased in the Testis of Nile Tilapia with Dmrt1 Knockdown
We previously reported that Dmrt1 knockdown mediated by transcription activator-like effector nucleases (TALENs) or CRISPR/Cas9 in tilapia resulted in testicular regression and an increase in the expression of its target gene Cyp19a1a in testis [17,18]. Because both Dmrt1 and Sox30 displayed a high expression in the XY gonad (testis) of Nile tilapia at 90 dah (Figure 2A), we further investigated the effects of Dmrt1 knockdown on the expression of the Sox30 gene in the testis of the Nile tilapia at 90 dah. Notably, quantitative RT-PCR analysis showed that compared with wild type of Nile tilapia, Sox30 transcription was significantly decreased in the testes of Dmrt1-deficient Nile tilapia (Figure 3). This result indicates that Dmrt1 may positively regulate the transcription of the Sox30 gene in Nile tilapia testis.
Figure 3.
Change of Sox30 expression in the testes of Dmrt1-deficient Nile tilapia. Sox30 expression was detected by quantitative RT-PCR in the testes of male Nile tilapia with Dmrt1 knockdown at 90 dah. KD, knockdown. The experiments were independently repeated three times. The data are presented as the means ± SE of the triplicates. **, p < 0.01, compared with the control.
2.4. The Nile Tilapia Sox30 Promoter Is Sensitive to Dmrt1
We performed dual-luciferase reporter assays in human HEK293 cells to evaluate the effects of Dmrt1 on the activity of the Nile tilapia Sox30 promoter. We constructed the pcDNA3.1-Dmrt1 vector for overexpressing the Nile tilapia Dmrt1. Western blot analysis revealed that the Nile tilapia Dmrt1 protein could be expressed in HEK293 cells with transient transfection of pcDNA3.1-Dmrt1 vector (Figure 4A). Simultaneously, a construct containing a luciferase reporter gene under the control of the proximal promoter of the Nile tilapia Sox30 gene was generated and then co-transfected with different dosage of the pcDNA3.1-Dmrt1 vectors into HEK293 cells. Subsequent analysis showed that Dmrt1 overexpression significantly promoted the activities of the Nile tilapia Sox30 promoter in a dosage-dependent manner (Figure 4B).
Figure 4.
Effects of Dmrt1 overexpression on the activity of the Nile tilapia Sox30 promoter. (A) Western blotting validation of the overexpression of the Nile tilapia Dmrt1 gene in human HEK293 cells. Cell lysates and total proteins were prepared separately from the cells with and without Dmrt1 overexpression. Anti-Dmrt1 antibody and anti-Tubulin antibody were used. (B) Dosage-dependent effects of Dmrt1 overexpression on the luciferase expression driven by the Sox30 promoter in human HEK293 cells. Different dosage of pcDNA3.1-Dmrt1 overexpressing vectors were separately co-transfected into HEK293 cells with a construct containing a luciferase reporter driven by the Nile tilapia Sox30 promoter. An empty construct without Dmrt1 was used as the control. Luciferase reporter analysis indicates that Dmrt1 overexpression promoted the activities of the Nile tilapia Sox30 promoter in a dosage-dependent manner. (C) Effects of Dmrt1 overexpression on the luciferase expression driven by several 5′-truncated regions of the Sox30 promoter in HEK293 cells. (D) Effects of Dmrt1 overexpression on the activity of the Nile tilapia Sox30 promoter with a mutation of putative CRE for Dmrt1. The data represent the means + SE (n = 3). Different letters above the error bars in (B) and (C) indicate statistical differences at p < 0.05, as determined by one-way ANOVA followed by the post hoc test in (B). *, p < 0.05; and **, p < 0.01 compared with the control in (C) and (D). OE, overexpression. Luc, luciferase; M, mutation.
To examine the roles of the predicted CRE for the Dmrt1 protein within the Nile tilapia Sox30 promoter, we carried out a truncation analysis for the Nile tilapia Sox30 promoter. Three luciferase reporter constructs driven by 5′-flanking serially truncated fragments of the Nile tilapia Sox30 promoter were generated and separately co-transfected with the pcDNA3.1-Dmrt1 vectors into HEK293 cells. Subsequent analysis showed that compared with the control, Dmrt1 overexpression enhanced the transcriptional activity of the truncated Sox30 promoter containing a putative CRE for Dmrt1, reaching to about four-folds (Figure 4C). But, the truncated Sox30 promoter lacking putative CRE for Dmrt1 did not respond to Dmrt1 overexpression (Figure 4C). Similarly, the tilapia Sox30 promoter obviously lost the Dmrt1 overexpression-induced upregulation of its transcriptional activity following the mutation of putative CRE for Dmrt1 (Figure 4D). Altogether, these results strongly support that Dmrt1 positively regulates the transcription of the Nile tilapia Sox30 gene via a specific CRE for Dmrt1 within its promoter.
2.5. Dmrt1 Directly Binds to a Specific CRE Within the Nile Tilapia Sox30 Promoter
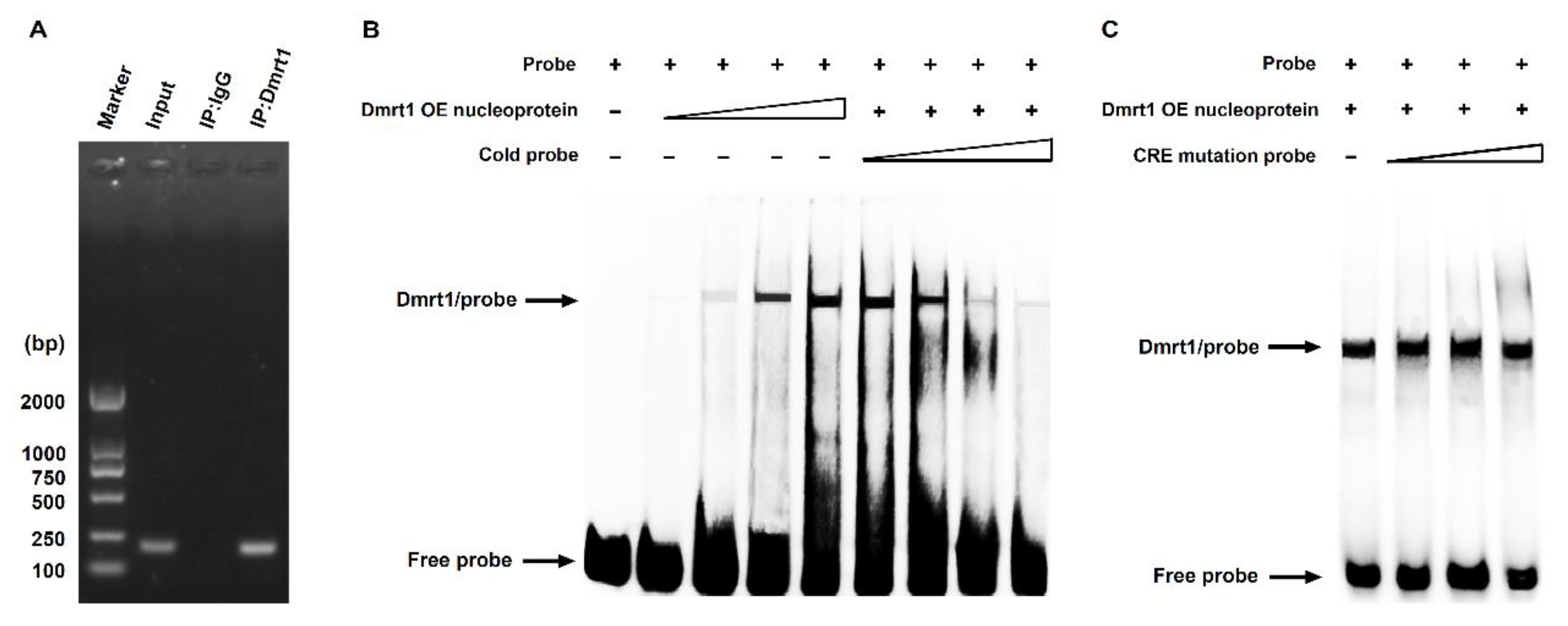
We finally investigated whether Dmrt1 could directly bind to the specific CRE for Dmrt1 within the Nile tilapia Sox30 promoter. First, a chromatin immunoprecipitation (ChIP) analysis revealed that based on a PCR amplification with a specific primer pair covering the DNA region containing putative CRE for Dmrt1, a positive DNA fragment was detectable in the products precipitated with the antibody against Dmrt1 in Nile tilapia testes at 90 dah, as demonstrated by its size similar to the PCR products using input DNA as a template (Figure 5A). Notably, this DNA fragment could not be detected in the products precipitated with the nonspecific IgG as a negative control (Figure 5A).
Figure 5.
Direct binding of Dmrt1 to specific CRE within the Nile tilapia Sox30 promoter. (A) Chromatin immunoprecipitation (ChIP) assays of the binding of Dmrt1 to putative CRE in the Sox30 promoter in the testis of Nile tilapia at 90 dah. A primer pair covering the Sox30 promoter region containing putative CRE for Dmrt1 was used for PCR examination in the products precipitated from the Nile tilapia testes with an anti-Dmrt1 antibody. (B) Electrophoretic mobility shift assay (EMSA) analysis of the binding of Dmrt1 to specific CRE in the Nile tilapia Sox30 promoter. Specific probe against putative CRE for Dmrt1 was designed. The unlabeled intact probes could compete for the binding of Dmrt1 to the labeled intact probes in a dose-dependent manner. (C) The unlabeled probe with a mutation of putative CRE for Dmrt1 could not suppress the binding of Dmrt1 to the labeled intact probe.
We further performed an electrophoretic mobility shift assay (EMSA) to determine the direct binding of Dmrt1 to putative CRE within the Nile tilapia Sox30 promoter. The nucleoproteins were isolated from HEK293 cells overexpressing the Nile tilapia Dmrt1 gene and the oligonucleotide probes covering putative CRE for Dmrt1 in the Nile tilapia Sox30 promoter were synthesized. The EMSA results revealed that the nucleoproteins containing Dmrt1 protein could directly bind to the 5′-Biotin-labeled probes in a dose-dependent manner, and this binding could be competitively impaired by the unlabeled cold probes (Figure 5B). However, the unlabeled probes with a mutation of putative CRE for Dmrt1 had no competence (Figure 5C). These results, together with ChIP data, indicate that Dmrt1 can directly bind to specific CRE within the Nile tilapia Sox30 promoter.
3. Discussion
The DM transcription factor Dmrt1 has been well-characterized as a master regulator in male sex determination, differentiation, and maintenance in vertebrates [12,13,25,26,27]. The knockdown of the tilapia Dmrt1 gene leads to an abnormality in male sexual development, especially testicular regression in testis [17,18]. Increasing evidence has demonstrated that Dmrt1 is predominantly expressed in testis and plays a transcriptional regulation in both the activation of male-biased genes, like Sohlh1, Gsdf, and Sox9b [3,20,28], and the repression of the transcription of female genes, like Foxl2 and Cyp19a1a [18,21,29]. Our results together with previous evidence in the teleost fish Nile tilapia demonstrate that Sox30 and Dmrt1 exhibit a co-expression in testis and Dmrt1 positively regulates the transcription of the Sox30 gene via a direct binding to a specific CRE within its promoter.
Sox30 is a member of the Sox transcription factor family and exists in many animals, including teleosts and mammals [2,9,30]. It has been demonstrated in mouse that the Sox30 gene is predominantly expressed in testis and Sox30 knockout results in an abnormal spermiogenesis [7,8]. In the present study, we observed in Nile tilapia that the Sox30 gene is expressed in epithelial cells of the intratesticular efferent duct of the testis. The present finding, together with previous observation [14], further confirmed that Dmrt1 expression is co-located with Sox30 expression in testis efferent duct. These results suggested that Sox30 and Dmrt1 may be involved in regulating the development of testis efferent duct. As is well known, the efferent duct is responsible for the absorption of fluid from the lumen, spermatozoon maturation, spermiophagy, and secretion of steroid hormone [31,32,33]. Recent studies reported that the male sterility caused by the mutation of either Nile tilapia Cyp19a1b or mouse Gemc1 is primarily due to the defect of efferent duct development [34,35]. Thus, further work will be needed to clarify the roles of both Sox30 and Dmrt1 in the efferent duct of the Nile tilapia testis.
A striking finding in this study is that Dmrt1 positively regulates the transcription of the Sox30 gene in Nile tilapia. This conclusion is supported by the following evidences. First, the transcription of the Sox30 gene in Nile tilapia testis is obviously attenuated by Dmrt1 knockdown. Second, the overexpression of the Nile tilapia Dmrt1 gene enhanced transcriptional activities of the Sox30 promoter in which a specific CRE for the binding of Dmrt1 is included. Third, ChIP-PCR and EMSA assay demonstrated that Dmrt1 could directly bind to specific CRE within the Nile tilapia Sox30 promoter. This finding helps to better understand the regulatory network involving in male sex determination and differentiation, as well as male gland (testis) development.
4. Materials and Methods
4.1. Animals and Cell Line
Nile tilapia fishes were reared in recirculating freshwater tanks at 26 °C before use. Animal experiments were conducted in accordance with the regulations of the Guide for Care and approved by the Institutional Animal Care and Use Committee of Southwest University (No. IACUC-20181015-12, 15 October 2018). Moreover, the human embryonic kidney-derived HEK293 cell line were maintained in Dulbecco’s Modified Eagle’s medium (DMEM) containing 10% heat inactivated fetal bovine serum, supplemented with penicillin and streptomycin at 37 °C in a humidified atmosphere containing 5% CO2.
4.2. Quantitative RT-PCR
Total RNA (2.0 µg) was extracted from the testes of wild type and Dmrt1 mutant Nile tilapia fishes at 90 dah and subsequently was treated with DNase I to eliminate the genomic DNA contamination. The cDNA for RT-PCR examination was synthesized by using the PrimeScript RT Master Mix Perfect Real Time kit (Takara, Japan). Quantitative RT-PCR analysis of the Sox30 mRNA expression level in tilapia testis was conducted according to the instructions of the SYBR1 Premix Ex TaqTM II kit (Takara, China). The relative abundance was evaluated using the following formula as described previously [36]: R = 2−ΔΔCt. The beta-actin gene was used as a reference gene. The experiments were independently repeated three times. Primers used for RT-PCR are listed in Supplemental Table S1.
4.3. Fluorescent In Situ Hybridization
Double-colored fluorescent in situ hybridization-based expression profiling was performed as described as previously [3]. Briefly, the cDNA fragments of tilapia Dmrt1 (including 301 bp coding sequence and 207 bp 3′ untranslated region) and Sox30 (including 287 bp coding sequence and 168 bp 3′ untranslated region) were amplified and cloned into pGEM-T Easy vector, respectively. The related primers are listed in supplementary Table S1. The linearized pGEM-T Easy-Dmrt1 and pGEM-T Easy-Sox30 plasmids were used as the templates for probe preparation. The probes against Dmrt1 and Sox30 were labeled with digoxigenin (DIG) and fluorescein by using RNA labeling kits (Roche, Germany), respectively. In addition, the gonads from male tilapia at 90 dah were fixed in 4% paraformaldehyde in 0.1 mol/L phosphate buffer pH 7.4 at 4 °C overnight. The samples were embedded in paraffin and cross-cut into 5 µm sections. The sections were hybridized with DIG-labeled Dmrt1 and fluorescein-labeled Sox30 RNA probes at 60 °C overnight. The first signal was detected by horseradish peroxidase (HRP)-conjugated anti-DIG antibody (Roche, Germany) with the TSATM Plus Tetramethylrhodamine (TMR) system (PerkinElmer, Boston, MA, USA) according to the manufacturer’s instructions. In order to detect the second signal, the sections were incubated in 3% H2O2 for 60 min to deactivate the HRP from the first staining. HRP-conjugated anti-fluorescein antibody (Roche, Germany) was then added to the sections, followed by detection with the TSATM Plus Fluorescein system. Finally, the sections were stained with 4′,6′-diamidine-2-phenylindole- dihydrochloride (DAPI) (Invitrogen, Carlsbad, CA, USA). Confocal images were collected on a Zeiss LSM 880 Laser Scanning Microscope.
4.4. Promoter Cloning and Bioinformatics Analysis
The proximal promoter region of the Nile tilapia Sox30 gene, from −1982 bp to −1 bp relative to the translational start site, was obtained by a PCR reaction with Nile tilapia genomic DNA as a template. Then, the PCR product was cloned into the pGL3-Basic Vector for sequencing. The related primers are listed in supplementary Table S1. Potential CREs for different transcription factors within the tilapia Sox30 promoter were predicted by using the programs of MatInspector (http://www.genomatix.de) or AnimalTFDB2.0 (http://bioinfo.life.hust.edu.cn/AnimalTFDB/#!/).
4.5. Dual-Luciferase Reporter Assay
Dmrt1 regulation on the activity of the Nile tilapia Sox30 promoter was determined based on dual-luciferase reporter assay as described previously [3,37]. Briefly, the pcDNA3.1-Dmrt1 overexpression vector for overexpressing the Nile tilapia Dmrt1 gene in HEK293 cells and a series of constructs containing a luciferase reporter gene under the control of either different 5′-truncations of the Sox30 promoter or the Sox30 promoter with a mutation of putative CRE for Dmrt1 were separately generated. Site-directed mutagenesis was performed by using the MutanBEST Kit (TaKaRa, Dalian, China). The related primers are listed in supplementary Table S1. Total proteins were prepared from HEK293 cells with transient transfection of pcDNA3.1-Dmrt1 vector to check Dmrt1 overexpression by western blotting analysis. The following antibodies were used, including rabbit anti-Dmrt1 serum (1:500, prepared by Abiotech, Jinan, China), mouse anti-alpha tubulin (1:1000; Beyotime, Shanghai, China), mouse anti-HRP (1:1000, Beyotime, Shanghai, China), and rabbit anti-HRP (1:1000, Beyotime, Shanghai, China). Subsequently, the pcDNA3.1-Dmrt1 overexpression vector was separately co-transfected into HEK293 cells with each of the constructs containing a luciferase reporter gene driven by different varieties of the Nile tilapia Sox30 promoter. At 48 h after transfection, we harvested the cells and measured the relative luciferase activity by normalizing the firefly luciferase level to the Renilla luciferase level according to the protocol for the dual luciferase assay system (Promega, Madison, WI, USA).
4.6. Electrophoretic Mobility Shift Assay (EMSA)
To test the binding of Dmrt1 to potential CRE in the Nile tilapia Sox30 promoter, EMSA experiments were performed as described previously [3,38]. Briefly, according to the manufacturer’s protocol for the Chemiluminescent EMSA Kit (Beyotime, Shanghai, China), biotin-labeled and unlabeled double-stranded DNA probes containing intact CRE for Dmrt1 were prepared. The probe with a mutation of the Dmrt1 CRE was also prepared. The related primers are listed in supplementary Table S1. Nuclear proteins were extracted from HEK293 cells overexpressing the Nile tilapia Dmrt1 gene with NE-PER Nuclear and Cytoplasmic Extraction Reagents (Thermo Scientific, Waltham, MA, USA). Then, 3–5 μg nuclear protein was incubated with 500 nM biotin-labeled probes in 1× binding buffer for 10 min at room temperature. For the competition analysis, a 50-fold molar excess of the unlabeled or mutated probe was added to the nuclear extracts prior to the addition of the labeled probe. Protein-DNA complexes were separated on 4% polyacrylamide gels in 0.5× TBE via electrophoresis at 100 V for 90 min and transferred to nylon membranes. The biotin-labeled DNA on the membrane was detected by using the chemiluminescent EMSA kit.
4.7. Chromatin Immunoprecipitation (ChIP)
We further conducted ChIP assays to confirm the direct binding of Dmrt1 to its CRE within the Nile tilapia Sox30 promoter according to the manufacturer’s instructions (Millipore, Billerica, MA, USA). Briefly, the testes from Nile tilapia at 90 dah were fixed with 37% formaldehyde to cross-link chromatin. The cross-linked chromatins were then sonicated to shear into fragments of 100–500 bp in length. Immunoprecipitation assays were performed using anti-Dmrt1 and nonspecific rabbit IgG antibodies. The purified DNA from the immunoprecipitated chromatin was used as a template for PCR amplification. The primers used to amplify the specific region covering putative CRE for Dmrt1 were listed in Table S1. The PCR products were electrophoresed in 2% agarose gels.
4.8. Statistical Analysis
Data were expressed as the mean ± SE of three independent biological replicates. The statistical significance of differences between data means was determined using a two-tailed Student’s t-test or One-way ANOVA, followed by Turkey test for multiple comparisons performed using SPSS 22 software. p < 0.05 was statistically significant; *p < 0.05, **p < 0.01, and ***p < 0.001.
Supplementary Materials
Supplementary materials can be found at https://www.mdpi.com/1422-0067/20/21/5487/s1.
Author Contributions
Conceptualization, L.W.; investigation, Y.T., Y.L. and X.L.; resources, M.L. and H.X.; writing—original draft preparation, Y.T.; writing—review and editing, L.W. and D.W.
Funding
This work was supported by grants from the National Natural Science Foundation of China (31772831 and 31630082) and fundamental research funds for the central universities (Ministry of Education of China) (XDJK2019B051).
Conflicts of Interest
The authors declare no conflict of interest.
Abbreviations
| HMG | high mobility group |
| Dah | days after hatching |
| CRE | cis-regulatory element |
| EMSA | electrophoretic mobility shift assay |
| ChIP | chromatin Immunoprecipitation |
| KD | knockdown |
| OE | overexpression |
References
- Kamachi, Y.; Kondoh, H. Sox proteins: Regulators of cell fate specification and differentiation. Development 2013, 140, 4129–4144. [Google Scholar] [CrossRef] [PubMed]
- Bowles, J.; Schepers, G.; Koopman, P. Phylogeny of the SOX family of developmental transcription factors based on sequence and structural indicators. Dev. Biol. 2000, 227, 239–255. [Google Scholar] [CrossRef] [PubMed]
- Wei, L.; Li, X.; Li, M.; Tang, Y.; Wei, J.; Wang, D. Dmrt1 directly regulates the transcription of the testis-biased Sox9b gene in Nile tilapia (Oreochromis niloticus). Gene 2019, 687, 109–115. [Google Scholar] [CrossRef] [PubMed]
- Han, F.; Wang, Z.; Wu, F.; Liu, Z.; Huang, B.; Wang, D. Characterization, phylogeny, alternative splicing and expression of Sox30 gene. BMC Mol. Biol. 2010, 11, 98. [Google Scholar] [CrossRef]
- Osaki, E.; Nishina, Y.; Inazawa, J.; Copeland, N.G.; Gilbert, D.J.; Jenkins, N.A.; Ohsugi, M.; Tezuka, T.; Yoshida, M.; Semba, K. Identification of a novel Sry-related gene and its germ cell-specific expression. Nucleic Acids Res. 1999, 27, 2503–2510. [Google Scholar] [CrossRef]
- Feng, C.A.; Spiller, C.; Merriner, D.J.; O’Bryan, M.K.; Bowles, J.; Koopman, P. SOX30 is required for male fertility in mice. Sci. Rep. 2017, 7, 17619. [Google Scholar] [CrossRef]
- Bai, S.; Fu, K.; Yin, H.; Cui, Y.; Yue, Q.; Li, W.; Cheng, L.; Tan, H.; Liu, X.; Guo, Y.; et al. Sox30 initiates transcription of haploid genes during late meiosis and spermiogenesis in mouse testes. Development 2018, 145, dev164855. [Google Scholar] [CrossRef]
- Zhang, D.; Xie, D.; Lin, X.; Ma, L.; Chen, J.; Zhang, D.; Wang, Y.; Duo, S.; Feng, Y.; Zheng, C.; et al. The transcription factor SOX30 is a key regulator of mouse spermiogenesis. Development 2018, 145, dev164723. [Google Scholar] [CrossRef]
- Wei, L.; Yang, C.; Tao, W.; Wang, D. Genome-wide identification and transcriptome-based expression profiling of the Sox gene family in the Nile tilapia (Oreochromis niloticus). Int. J. Mol. Sci. 2016, 17, 270. [Google Scholar] [CrossRef]
- Wang, S.; Wang, X.; Ma, L.; Lin, X.; Zhang, D.; Li, Z.; Wu, Y.; Zheng, C.; Feng, X.; Liao, S.; et al. Retinoic acid is sufficient for the in vitro induction of mouse spermatocytes. Stem Cell Rep. 2016, 7, 80–94. [Google Scholar] [CrossRef]
- Kim, S.; Bardwell, V.J.; Zarkower, D. Cell type-autonomous and non-autonomous requirements for Dmrt1 in postnatal testis differentiation. Dev. Biol. 2007, 307, 314–327. [Google Scholar] [CrossRef] [PubMed]
- Matson, C.K.; Zarkower, D. Sex and the singular DM domain: Insights into sexual regulation, evolution and plasticity. Nat. Rev. Genet. 2012, 13, 163–174. [Google Scholar] [CrossRef] [PubMed]
- Kossack, M.E.; Draper, B.W. Genetic regulation of sex determination and maintenance in zebrafish (Danio rerio). Curr. Top. Dev. Biol. 2019, 134, 119–149. [Google Scholar] [CrossRef] [PubMed]
- Kobayashi, T.; Kajiura-Kobayashi, H.; Guan, G.; Nagahama, Y. Sexual dimorphic expression of DMRT1 and Sox9a during gonadal differentiation and hormone-induced sex reversal in the teleost fish Nile tilapia (Oreochromis niloticus). Dev. Dyn 2008, 237, 297–306. [Google Scholar] [CrossRef]
- Guo, Y.; Cheng, H.; Huang, X.; Gao, S.; Yu, H.; Zhou, R. Gene structure, multiple alternative splicing, and expression in gonads of zebrafish Dmrt1. Biochem. Biophys. Res. Commun. 2005, 330, 950–957. [Google Scholar] [CrossRef]
- Webster, K.A.; Schach, U.; Ordaz, A.; Steinfeld, J.S.; Draper, B.W.; Siegfried, K.R. Dmrt1 is necessary for male sexual development in zebrafish. Dev. Biol. 2017, 422, 33–46. [Google Scholar] [CrossRef]
- Li, M.H.; Yang, H.H.; Li, M.R.; Sun, Y.L.; Jiang, X.L.; Xie, Q.P.; Wang, T.R.; Shi, H.J.; Sun, L.N.; Zhou, L.Y.; et al. Antagonistic roles of Dmrt1 and Foxl2 in sex differentiation via estrogen production in tilapia as demonstrated by TALENs. Endocrinology 2013, 154, 4814–4825. [Google Scholar] [CrossRef]
- Li, M.; Yang, H.; Zhao, J.; Fang, L.; Shi, H.; Li, M.; Sun, Y.; Zhang, X.; Jiang, D.; Zhou, L.; et al. Efficient and heritable gene targeting in tilapia by CRISPR/Cas9. Genetics 2014, 197, 591–599. [Google Scholar] [CrossRef]
- Murphy, M.W.; Sarver, A.L.; Rice, D.; Hatzi, K.; Ye, K.; Melnick, A.; Heckert, L.L.; Zarkower, D.; Bardwell, V.J. Genome-wide analysis of DNA binding and transcriptional regulation by the mammalian Doublesex homolog DMRT1 in the juvenile testis. Proc. Natl. Acad. Sci. USA 2010, 107, 13360–13365. [Google Scholar] [CrossRef]
- Jiang, D.N.; Yang, H.H.; Li, M.H.; Shi, H.J.; Zhang, X.B.; Wang, D.S. gsdf is a downstream gene of dmrt1 that functions in the male sex determination pathway of the Nile tilapia. Mol. Reprod. Dev. 2016, 83, 497–508. [Google Scholar] [CrossRef]
- Wang, D.S.; Zhou, L.Y.; Kobayashi, T.; Matsuda, M.; Shibata, Y.; Sakai, F.; Nagahama, Y. Doublesex- and Mab-3-related transcription factor-1 repression of aromatase transcription, a possible mechanism favoring the male pathway in tilapia. Endocrinology 2010, 151, 1331–1340. [Google Scholar] [CrossRef] [PubMed]
- Brawand, D.; Wagner, C.E.; Li, Y.I.; Malinsky, M.; Keller, I.; Fan, S.; Simakov, O.; Ng, A.Y.; Lim, Z.W.; Bezault, E.; et al. The genomic substrate for adaptive radiation in African cichlid fish. Nature 2014, 513, 375–381. [Google Scholar] [CrossRef] [PubMed]
- Tao, W.; Yuan, J.; Zhou, L.; Sun, L.; Sun, Y.; Yang, S.; Li, M.; Zeng, S.; Huang, B.; Wang, D. Characterization of gonadal transcriptomes from Nile tilapia (Oreochromis niloticus) reveals differentially expressed genes. PLoS ONE 2013, 8, e63604. [Google Scholar] [CrossRef] [PubMed]
- Sun, Y.L.; Jiang, D.N.; Zeng, S.; Hu, C.J.; Ye, K.; Yang, C.; Yang, S.J.; Li, M.H.; Wang, D.S. Screening and characterization of sex-linked DNA markers and marker-assisted selection in the Nile tilapia (Oreochromis niloticus). Aquaculture 2014, 433, 19–27. [Google Scholar] [CrossRef]
- Zhang, T.; Zarkower, D. DMRT proteins and coordination of mammalian spermatogenesis. Stem Cell Res. 2017, 24, 195–202. [Google Scholar] [CrossRef]
- Zarkower, D. DMRT genes in vertebrate gametogenesis. Curr. Top. Dev. Biol. 2013, 102, 327–356. [Google Scholar] [CrossRef]
- Huang, S.; Ye, L.; Chen, H. Sex determination and maintenance: The role of DMRT1 and FOXL2. Asian J. 2017, 19, 619–624. [Google Scholar] [CrossRef]
- Matson, C.K.; Murphy, M.W.; Griswold, M.D.; Yoshida, S.; Bardwell, V.J.; Zarkower, D. The mammalian doublesex homolog DMRT1 is a transcriptional gatekeeper that controls the mitosis versus meiosis decision in male germ cells. Dev. Cell 2010, 19, 612–624. [Google Scholar] [CrossRef]
- Lindeman, R.E.; Gearhart, M.D.; Minkina, A.; Krentz, A.D.; Bardwell, V.J.; Zarkower, D. Sexual cell-fate reprogramming in the ovary by DMRT1. Curr. Biol. 2015, 25, 764–771. [Google Scholar] [CrossRef]
- Schepers, G.E.; Teasdale, R.D.; Koopman, P. Twenty pairs of sox: Extent, homology, and nomenclature of the mouse and human sox transcription factor gene families. Dev. Cell 2002, 3, 167–170. [Google Scholar] [CrossRef]
- Leong, S.K.; Singh, G. Ultrastructure of the monkey vas deferens. J. Anat 1990, 171, 85–92. [Google Scholar] [PubMed]
- Murakami, M.; Sugita, A.; Hamasaki, M. Scanning electron microscopic observations of the vas deferens in man and monkey with special reference to spermiophagy in its ampullary region. Scan Electron. Microsc. 1982, 3, 1333–1339. [Google Scholar]
- van den Hurk, R.; Peute, J.; Vermeij, J.A. Morphological and enzyme cytochemical aspects of the testis and vas deferens of the rainbow trout, Salmo gairdneri. Cell Tissue Res. 1978, 186, 309–325. [Google Scholar] [CrossRef] [PubMed]
- Terre, B.; Lewis, M.; Gil-Gomez, G.; Han, Z.; Lu, H.; Aguilera, M.; Prats, N.; Roy, S.; Zhao, H.; Stracker, T.H. Defects in efferent duct multiciliogenesis underlie male infertility in GEMC1-, MCIDAS- or CCNO-deficient mice. Development 2019, 146, dev162628. [Google Scholar] [CrossRef] [PubMed]
- Zhang, X.; Min, Q.; Li, M.; Liu, X.; Li, M.; Wang, D. Mutation of cyp19a1b results in sterile males due to efferent duct obstruction in Nile tilapia. Mol. Reprod. Dev. 2019, 86, 1224–1235. [Google Scholar] [CrossRef] [PubMed]
- Livak, K.J.; Schmittgen, T.D. Analysis of relative gene expression data using real-time quantitative PCR and the 2(-Delta Delta C(T)) Method. Methods 2001, 25, 402–408. [Google Scholar] [CrossRef]
- Wang, D.S.; Kobayashi, T.; Zhou, L.Y.; Paul-Prasanth, B.; Ijiri, S.; Sakai, F.; Okubo, K.; Morohashi, K.; Nagahama, Y. Foxl2 up-regulates aromatase gene transcription in a female-specific manner by binding to the promoter as well as interacting with ad4 binding protein/steroidogenic factor 1. Mol. Endocrinol. 2007, 21, 712–725. [Google Scholar] [CrossRef]
- Meng, M.; Cheng, D.J.; Peng, J.; Qian, W.L.; Li, J.R.; Dai, D.D.; Zhang, T.L.; Xia, Q.Y. The homeodomain transcription factors antennapedia and POU-M2 regulate the transcription of the steroidogenic enzyme gene Phantom in the silkworm. J. Biol. Chem. 2015, 290, 24438–24452. [Google Scholar] [CrossRef]
© 2019 by the authors. Licensee MDPI, Basel, Switzerland. This article is an open access article distributed under the terms and conditions of the Creative Commons Attribution (CC BY) license (http://creativecommons.org/licenses/by/4.0/).




