Metabolomic Approaches to Explore Chemical Diversity of Human Breast-Milk, Formula Milk and Bovine Milk
Abstract
:1. Introduction
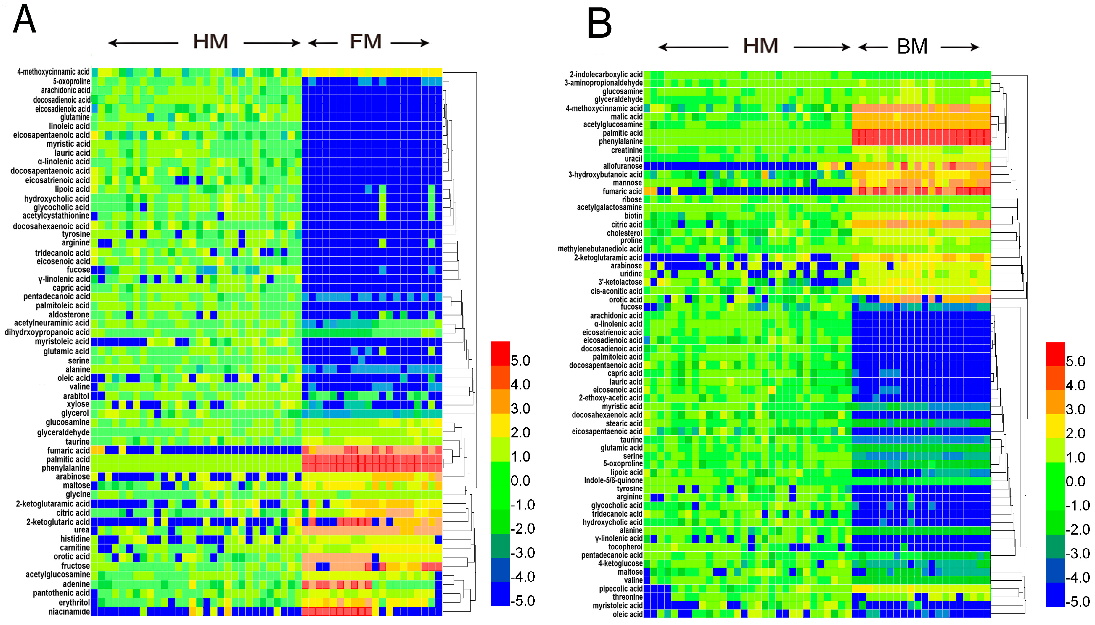
2. Results
3. Discussion
4. Materials and Methods
4.1. Chemicals
4.2. Samples
4.3. Sample Preparation and Analysis by GC-TOFMS
4.4. Sample Preparation and Analysis by UPLC-QTOFMS
4.5. Data Analyses
4.6. Statistical Analysis
5. Conclusions
Supplementary Materials
Acknowledgments
Author Contributions
Conflicts of Interest
Abbreviations
| GC-TOFMS | gas chromatography time-of-flight mass spectrometry |
| UPLC-QTOFMS | ultra-performance liquid chromatography quadrupole time-of-flight mass spectrometry |
| HM | human breast-milk |
| HMOs | human milk oligosaccharides |
| BMOs | bovine milk oligosaccharides |
| FM | formula milk |
| BM | bovine milk |
| TCA | tricarboxylic acid |
| PFM | powdered formula milk |
| LFM | liquid formula milk |
| PLS-DA | partial least squares-discriminant analysis |
| NEFAs | non-esterified fatty acids |
| SFAs | saturated fatty acids |
| MUFAs | monounsaturated fatty acids |
| PUFAs | polyunsaturated fatty acids; FAAs: free amino acids |
References
- Pereira, P.C. Milk nutritional composition and its role in human health. Nutrition 2014, 30, 619–627. [Google Scholar] [CrossRef]
- Binns, C.W.; Lee, M.K. Exclusive breastfeeding for six months: The WHO six months recommendation in the Asia Pacific Region. Asia Pac. J. Clin. Nutr. 2014, 23, 344–350. [Google Scholar]
- Quigley, M.; McGuire, W. Formula versus donor breast milk for feeding preterm or low birth weight infants. Cochrane Database Syst. Rev. 2014, 4, CD002971. [Google Scholar]
- Haschke, F.; Haiden, N.; Detzel, P.; Yarnoff, B.; Allaire, B.; Haschke-Becher, E. Feeding patterns during the first 2 years and health outcome. Ann. Nutr. Metab. 2013, 62, 16–25. [Google Scholar] [CrossRef]
- Bertino, E.; Giuliani, F.; Baricco, M.; di Nicola, P.; Peila, C.; Vassia, C.; Chiale, F.; Pirra, A.; Cresi, F.; Martano, C.; et al. Benefits of donor milk in the feeding of preterm infants. Early Hum. Dev. 2013, 89, 3–6. [Google Scholar] [CrossRef]
- Salone, L.R.; Vann, W.F., Jr.; Dee, D.L. Breastfeeding: An overview of oral and general health benefits. J. Am. Dent. Assoc. 2013, 144, 143–151. [Google Scholar] [CrossRef]
- Oddy, W.H. Infant feeding and obesity risk in the child. Breastfeed. Rev. 2012, 20, 7–12. [Google Scholar]
- Le Huerou-Luron, I.; Blat, S.; Boudry, G. Breast-v. formula-feeding: Impacts on the digestive tract and immediate and long-term health effects. Nutr. Res. Rev. 2010, 23, 23–36. [Google Scholar] [CrossRef]
- Goldman, A.S.; Hopkinson, J.M.; Rassin, D.K. Benefits and risks of breastfeeding. Adv. Pediatr. 2007, 54, 275–304. [Google Scholar] [CrossRef]
- Lawrence, R.M. Circumstances when breastfeeding is contraindicated. Pediatr. Clin. N. Am. 2012, 60, 295–318. [Google Scholar] [CrossRef]
- Radmacher, P.G.; Lewis, S.L.; Adamkin, D.H. Individualizing fortification of human milk using real time human milk analysis. J. Neonatal Perinat. Med. 2014, 6, 319–323. [Google Scholar]
- Stam, J.; Sauer, P.J.; Boehm, G. Can we define an infant’s need from the composition of human milk? Am. J. Clin. Nutr. 2013, 98, 521–528. [Google Scholar] [CrossRef]
- Qian, L.; Wang, B.; Tang, N.; Zhang, W.; Cai, W. Polymorphisms of SLC30A2 and selected perinatal factors associated with low milk zinc in Chinese breastfeeding women. Early Hum. Dev. 2012, 88, 663–668. [Google Scholar] [CrossRef]
- Marincola, F.C.; Noto, A.; Caboni, P.; Reali, A.; Barberini, L.; Lussu, M.; Murgia, F.; Santoru, M.L.; Atzori, L.; Fanos, V. A metabolomic study of preterm human and formula milk by high resolution NMR and GC/MS analysis: Preliminary results. J. Matern. Fetal Neonatal Med. 2012, 25, 62–67. [Google Scholar] [CrossRef]
- Pratico, G.; Capuani, G.; Tomassini, A.; Baldassarre, M.E.; Delfini, M.; Miccheli, A. Exploring human breast milk composition by NMR-based metabolomics. Nat. Prod. Res. 2013, 28, 95–101. [Google Scholar] [CrossRef]
- Smilowitz, J.T.; O’Sullivan, A.; Barile, D.; German, J.B.; Lonnerdal, B.; Slupsky, C.M. The human milk metabolome reveals diverse oligosaccharide profiles. J. Nutr. 2013, 143, 1709–1718. [Google Scholar] [CrossRef]
- Scano, P.; Murgia, A.; Demuru, M.; Consonni, R.; Caboni, P. Metabolite profiles of formula milk compared to breast milk. Food Res. Int. 2016, 87, 76–82. [Google Scholar] [CrossRef]
- Wu, J.; Domellof, M.; Zivkovic, A.M.; Larsson, G.; Ohman, A.; Nording, M.L. NMR-based metabolite profiling of human milk: A pilot study of methods for investigating compositional changes during lactation. Biochem. Biophys. Res. Commun. 2014, 469, 626–632. [Google Scholar] [CrossRef]
- Miller, J.B.; Bull, S.; Miller, J.; McVeagh, P. The oligosaccharide composition of human milk: Temporal and individual variations in monosaccharide components. J. Pediatr. Gastroenterol. Nutr. 1994, 19, 371–376. [Google Scholar] [CrossRef]
- Blaas, N.; Schuurmann, C.; Bartke, N.; Stahl, B.; Humpf, H.U. Structural profiling and quantification of sphingomyelin in human breast milk by HPLC-MS/MS. J. Agric. Food Chem. 2011, 59, 6018–6024. [Google Scholar] [CrossRef]
- Dettmer, K.; Aronov, P.A.; Hammock, B.D. Mass spectrometry-based metabolomics. Mass Spectrom. Rev. 2007, 26, 51–78. [Google Scholar] [CrossRef]
- Andreas, N.J.; Hyde, M.J.; Gomez-Romero, M.; Lopez-Gonzalvez, M.A.; Villasenor, A.; Wijeyesekera, A.; Barbas, C.; Modi, N.; Holmes, E.; Garcia-Perez, I. Multiplatform characterization of dynamic changes in breast milk during lactation. Electrophoresis 2015, 36, 2269–2285. [Google Scholar] [CrossRef]
- Villasenor, A.; Garcia-Perez, I.; Garcia, A.; Posma, J.M.; Fernandez-Lopez, M.; Nicholas, A.J.; Modi, N.; Holmes, E.; Barbas, C. Breast milk metabolome characterization in a single-phase extraction, multiplatform analytical approach. Anal. Chem. 2014, 86, 8245–8252. [Google Scholar] [CrossRef]
- Wishart, D.S.; Tzur, D.; Knox, C.; Eisner, R.; Guo, A.C.; Young, N.; Cheng, D.; Jewell, K.; Arndt, D.; Sawhney, S.; et al. HMDB: The Human Metabolome Database. Nucleic Acids Res. 2007, 35, D521–D526. [Google Scholar] [CrossRef]
- Acree, W.; Chickos, J. Phase Transition Enthalpy Measurements of Organic and Organometallic Compounds, 69th ed.Linstrom, P.J., Mallard, W.G., Eds.; National Institute of Standards and Technology: Caithersburg, MD, USA, 2015.
- Uauy, R.; Mize, C.E.; Castillo-Duran, C. Fat intake during childhood: Metabolic responses and effects on growth. Am. J. Clin. Nutr. 2000, 72, 1354–1360. [Google Scholar]
- Carlson, S.E. Docosahexaenoic acid and arachidonic acid in infant development. Semin. Neonatol. 2001, 6, 437–449. [Google Scholar] [CrossRef]
- Carlson, S.E.; Werkman, S.H.; Rhodes, P.G.; Tolley, E.A. Visual-acuity development in healthy preterm infants: Effect of marine-oil supplementation. Am. J. Clin. Nutr. 1993, 58, 35–42. [Google Scholar]
- Fang, P.C.; Kuo, H.K.; Huang, C.B.; Ko, T.Y.; Chen, C.C.; Chung, M.Y. The effect of supplementation of docosahexaenoic acid and arachidonic acid on visual acuity and neurodevelopment in larger preterm infants. Chang Gung Med. J. 2005, 28, 708–715. [Google Scholar] [PubMed]
- Koletzko, B.; Lien, E.; Agostoni, C.; Bohles, H.; Campoy, C.; Cetin, I.; Decsi, T.; Dudenhausen, J.W.; Dupont, C.; Forsyth, S.; et al. The roles of long-chain polyunsaturated fatty acids in pregnancy, lactation and infancy: Review of current knowledge and consensus recommendations. J. Perinat. Med. 2008, 36, 5–14. [Google Scholar] [CrossRef] [PubMed]
- Amate, L.; Gil, A.; Ramirez, M. Dietary long-chain PUFA in the form of TAG or phospholipids influence lymph lipoprotein size and composition in piglets. Lipids 2002, 37, 975–980. [Google Scholar] [CrossRef] [PubMed]
- Constantopoulos, A.; Messaritakis, J.; Matsaniotis, N. Breast milk jaundice; the role of lipoprotein lipase and the free fatty acids. Eur. J. Pediatr. 1980, 134, 35–38. [Google Scholar] [CrossRef] [PubMed]
- Lien, E.L. The role of fatty acid composition and positional distribution in fat absorption in infants. J. Pediatr. 1994, 125, S62–S68. [Google Scholar] [CrossRef]
- Hernell, O.; Blackberg, L.; Chen, Q.; Sternby, B.; Nilsson, A. Does the bile salt-stimulated lipase of human milk have a role in the use of the milk long-chain polyunsaturated fatty acids? J. Pediatr. Gastroenterol. Nutr. 1993, 16, 426–431. [Google Scholar] [CrossRef] [PubMed]
- Gillin, F.D.; Reiner, D.S.; Gault, M.J. Cholate-dependent killing of Giardia lamblia by human milk. Infect. Immun. 1985, 47, 619–622. [Google Scholar] [PubMed]
- Villamor, E.; Koulinska, I.N.; Furtado, J.; Baylin, A.; Aboud, S.; Manji, K.; Campos, H.; Fawzi, W.W. Long-chain n-6 polyunsaturated fatty acids in breast milk decrease the risk of HIV transmission through breastfeeding. Am. J. Clin. Nutr. 2007, 86, 682–689. [Google Scholar] [PubMed]
- Baldeon, M.E.; Mennella, J.A.; Flores, N.; Fornasini, M.; San Gabriel, A. Free amino acid content in breast milk of adolescent and adult mothers in Ecuador. SpringerPlus 2014, 3, 104–108. [Google Scholar] [CrossRef] [PubMed]
- Koletzko, B.; Baker, S.; Cleghorn, G.; Neto, U.F.; Gopalan, S.; Hernell, O.; Hock, Q.S.; Jirapinyo, P.; Lonnerdal, B.; Pencharz, P.; et al. Global standard for the composition of infant formula: Recommendations of an ESPGHAN coordinated international expert group. J. Pediatr. Gastroenterol. Nutr. 2005, 41, 584–599. [Google Scholar] [CrossRef] [PubMed]
- Schanler, R.J.; Garza, C. Plasma amino acid differences in very low birth weight infants fed either human milk or whey-dominant cow milk formula. Pediatr. Res. 1987, 21, 301–305. [Google Scholar] [CrossRef] [PubMed]
- Burrin, D.G.; Janeczko, M.J.; Stoll, B. Emerging aspects of dietary glutamate metabolism in the developing gut. Asia Pac. J. Clin. Nutr. 2008, 17, 368–371. [Google Scholar] [PubMed]
- Ventura, A.K.; Beauchamp, G.K.; Mennella, J.A. Infant regulation of intake: The effect of free glutamate content in infant formulas. Am. J. Clin. Nutr. 2012, 95, 875–881. [Google Scholar] [CrossRef] [PubMed]
- Chaudhari, N.; Landin, A.M.; Roper, S.D. A metabotropic glutamate receptor variant functions as a taste receptor. Nat. Neurosci. 2000, 3, 113–119. [Google Scholar] [CrossRef] [PubMed]
- Schiffman, S.S.; Dackis, C. Taste of nutrients: Amino acids, vitamins and fatty acids. Percept. Psychophys. 1975, 17, 140–146. [Google Scholar] [CrossRef]
- Bowtell, J.L.; Marwood, S.; Bruce, M.; Constantin-Teodosiu, D.; Greenhaff, P.L. Tricarboxylic acid cycle intermediate pool size: Functional importance for oxidative metabolism in exercising human skeletal muscle. Sports Med. 2007, 37, 1071–1088. [Google Scholar] [CrossRef] [PubMed]
- Benit, P.; Letouze, E.; Rak, M.; Aubry, L.; Burnichon, N.; Favier, J.; Gimenez-Roqueplo, A.P.; Rustin, P. Unsuspected task for an old team: Succinate, fumarate and other Krebs cycle acids in metabolic remodeling. Biochim. Biophys. Acta 2014, 1837, 1330–1337. [Google Scholar] [CrossRef] [PubMed]
- Salminen, A.; Kaarniranta, K.; Hiltunen, M.; Kauppinen, A. Krebs cycle dysfunction shapes epigenetic landscape of chromatin: Novel insights into mitochondrial regulation of aging process. Cell Signal. 2014, 26, 1598–1603. [Google Scholar] [CrossRef] [PubMed]
- Selak, M.A.; Armour, S.M.; MacKenzie, E.D.; Boulahbel, H.; Watson, D.G.; Mansfield, K.D.; Pan, Y.; Simon, M.C.; Thompson, C.B.; Gottlieb, E. Succinate links TCA cycle dysfunction to oncogenesis by inhibiting HIF-alpha prolyl hydroxylase. Cancer Cell 2005, 7, 77–85. [Google Scholar] [CrossRef] [PubMed]
- Komarova, S.V.; Ataullakhanov, F.I.; Globus, R.K. Bioenergetics and mitochondrial transmembrane potential during differentiation of cultured osteoblasts. Am. J. Physiol. Cell Physiol. 2000, 279, 1220–1229. [Google Scholar]
- Costello, L.C.; Franklin, R.B. A review of the important central role of altered citrate metabolism during the process of stem cell differentiation. J. Regen. Med. Tissue Eng. 2013, 2, 1–21. [Google Scholar] [CrossRef] [PubMed]
- Nagai, R.; Brock, J.W.; Blatnik, M.; Baatz, J.E.; Bethard, J.; Walla, M.D.; Thorpe, S.R.; Baynes, J.W.; Frizzell, N. Succination of protein thiols during adipocyte maturation: A biomarker of mitochondrial stress. J. Biol. Chem. 2007, 282, 34219–34228. [Google Scholar] [CrossRef] [PubMed]
- Manuel, A.M.; Frizzell, N. Adipocyte protein modification by Krebs cycle intermediates and fumarate ester-derived succination. Amino Acids 2013, 45, 1243–1247. [Google Scholar] [CrossRef] [PubMed]
- Brown, A.C.; Macrae, H.S.; Turner, N.S. Tricarboxylic-acid-cycle intermediates and cycle endurance capacity. Int. J. Sport Nutr. Exerc. Metab. 2004, 14, 720–729. [Google Scholar] [CrossRef] [PubMed]
- Coppa, G.V.; Pierani, P.; Zampini, L.; Carloni, I.; Carlucci, A.; Gabrielli, O. Oligosaccharides in human milk during different phases of lactation. Acta Paediatr. Suppl. 1999, 88, 89–94. [Google Scholar] [CrossRef] [PubMed]
- Boehm, G.; Stahl, B. Oligosaccharides from milk. J. Nutr. 2007, 137, 847–849. [Google Scholar]
- Cavalli, C.; Teng, C.; Battaglia, F.C.; Bevilacqua, G. Free sugar and sugar alcohol concentrations in human breast milk. J. Pediatr. Gastroenterol. Nutr. 2006, 42, 215–221. [Google Scholar] [CrossRef] [PubMed]
- Nwosu, C.C.; Aldredge, D.L.; Lee, H.; Lerno, L.A.; Zivkovic, A.M.; German, J.B.; Lebrilla, C.B. Comparison of the human and bovine milk N-glycome via high-performance microfluidic chip liquid chromatography and tandem mass spectrometry. J. Proteome Res. 2012, 11, 2912–2924. [Google Scholar] [CrossRef] [PubMed]
- Pickard, J.M.; Chervonsky, A.V. Intestinal fucose as a mediator of host-microbe symbiosis. J. Immunol. 2015, 194, 5588–5593. [Google Scholar] [CrossRef] [PubMed]
- Geetha, R.; Yogalakshmi, B.; Sreeja, S.; Bhavani, K.; Anuradha, C.V. Troxerutin suppresses lipid abnormalities in the heart of high-fat-high-fructose diet-fed mice. Mol. Cell. Biochem. 2013, 387, 123–134. [Google Scholar] [CrossRef] [PubMed]
- Chan, S.M.; Sun, R.Q.; Zeng, X.Y.; Choong, Z.H.; Wang, H.; Watt, M.J.; Ye, J.M. Activation of PPARalpha ameliorates hepatic insulin resistance and steatosis in high fructose-fed mice despite increased endoplasmic reticulum stress. Diabetes 2013, 62, 2095–2105. [Google Scholar] [CrossRef] [PubMed]
- Grollman, E.F.; Grollman, A. Toxicity of urea and its role in the pathogenesis of uremia. J. Clin. Investig. 1959, 38, 749–754. [Google Scholar] [CrossRef] [PubMed]
- National Food Quality Supervision and Inspection Center of China. National Food Safety Standard: Infant Formula (GB10765-2010); National Health and Family Planning Commission of China: Beijing, China, 2011.
- Vandenplas, Y.; Zakharova, I.; Dmitrieva, Y. Oligosaccharides in infant formula: More evidence to validate the role of prebiotics. Br. J. Nutr. 2015, 113, 1339–1344. [Google Scholar] [CrossRef] [PubMed]
- Xia, J.; Sinelnikov, I.V.; Han, B.; Wishart, D.S. MetaboAnalyst 3.0—Making metabolomics more meaningful. Nucleic Acids Res. 2015, 43, 251–257. [Google Scholar] [CrossRef] [PubMed]
- Wei, J.; Xie, G.; Ge, S.; Qiu, Y.; Liu, W.; Lu, A.; Chen, T.; Li, H.; Zhou, Z.; Jia, W. Metabolic transformation of DMBA-induced carcinogenesis and inhibitory effect of salvianolic acid b and breviscapine treatment. J. Proteome Res. 2012, 11, 1302–1316. [Google Scholar] [CrossRef] [PubMed]
- Zhang, Y.; Lu, H.; Shen, Y.; Chen, R.; Fang, P.; Yu, H.; Wang, C.; Jia, W. Analysis of reproducibility and variability from a frozen sample aliquotter by metabolomics analysis. Biopreserv. Biobank. 2015, 13, 20–24. [Google Scholar] [CrossRef] [PubMed]
- Zhang, Y.; Li, F.; Huang, F.; Xie, G.; Wei, R.; Chen, T.; Liu, J.; Zhao, A.; Jia, W. Metabolomics analysis reveals variation in Schisandra chinensis cetabolites from different origins. J. Sep. Sci. 2014, 37, 731–737. [Google Scholar] [CrossRef] [PubMed]
- Jansson, J.; Willing, B.; Lucio, M.; Fekete, A.; Dicksved, J.; Halfvarson, J.; Tysk, C.; Schmitt-Kopplin, P. Metabolomics reveals metabolic biomarkers of Crohn’s disease. PLoS ONE 2009, 4, e6386. [Google Scholar] [CrossRef] [PubMed]
- Yang, S.; Roger, J. Evaluations of Bayesian and maximum likelihood methods in PK models with below-quantification-limit data. Pharm. Stat. 2010, 9, 313–330. [Google Scholar] [CrossRef] [PubMed]







| Perinatal Characteristics 1 | |
|---|---|
| Maternal | |
| Age (years) | 29.47 ± 4.37 (22, 47) |
| Pre-pregnant BMI (kg/m2) | 20.73 ± 3.23 (17.42, 34.17) |
| Multiparity (%) | 13.3 |
| C-section (%) | 46.7 |
| Gestational weeks (W) | 39.71 ± 0.64 (38.6, 41.2) |
| Infant | |
| Birth weight (g) | 3340 ± 388 (2700, 4325) |
| Male (%) | 54.0 |
| Nutrients per 100 KJ | Unit | PFM (Wyeth) | PFM (Beingmate) | LFM (Meadjohnson) |
|---|---|---|---|---|
| Protein | g | 0.48 | 0.57 | 0.49 |
| Carbohydrate | g | 2.55 | 2.60 | 2.68 |
| Fat | g | 1.29 | 1.25 | 1.29 |
| prebiotics | g | 0.11 | 0.03 | Not quantified |
| Linoleic acid | mg | 185.63 | 210.00 | 239.12 |
| Linolenic acid | mg | 15.00 | 21.00 | Not quantified |
| DHA | mg | 4.50 | 1.30 | Not quantified |
| AA | mg | 4.50 | 2.60 | Not quantified |
| Vitamin A | IU | 86.26 | 72.33 | 71.74 |
| Vitamin D | IU | 17.12 | 12.74 | 17.93 |
| Vitamin E | IU | 0.31 | 0.22 | 0.36 |
| Vitamin K | µg | 2.39 | 2.40 | 1.91 |
| Vitamin C | mg | 3.21 | 3.30 | 2.15 |
| Vitamin B1 | µg | 44.63 | 22.90 | 23.91 |
| Vitamin B2 | µg | 39.68 | 29.60 | 35.87 |
| Vitamin B6 | µg | 26.77 | 13.30 | 14.35 |
| Vitamin B12 | µg | 0.08 | 0.05 | 0.06 |
| Folic acid | µg | 3.21 | 3.30 | 3.59 |
| Biotin | µg | 0.89 | 0.57 | 1.05 |
| Pantothenic acid | µg | 133.91 | 148.97 | 107.60 |
| Niacin | µg | 219.99 | 182.93 | 251.08 |
| Inositol | mg | 1.61 | 1.30 | 1.12 |
| Choline | mg | 5.85 | 3.70 | 3.83 |
| Calcium | mg | 15.28 | 18.10 | 18.65 |
| Phosphorus | mg | 8.57 | 11.20 | 10.04 |
| Iron | mg | 0.29 | 0.20 | 0.43 |
| Copper | µg | 18.14 | 11.20 | 21.52 |
| Zinc | mg | 0.21 | 0.19 | 0.18 |
| Iodine | µg | 3.57 | 3.40 | 1.43 |
| Selenium | µg | 0.72 | 0.70 | 0.48 |
© 2016 by the authors; licensee MDPI, Basel, Switzerland. This article is an open access article distributed under the terms and conditions of the Creative Commons Attribution (CC-BY) license (http://creativecommons.org/licenses/by/4.0/).
Share and Cite
Qian, L.; Zhao, A.; Zhang, Y.; Chen, T.; Zeisel, S.H.; Jia, W.; Cai, W. Metabolomic Approaches to Explore Chemical Diversity of Human Breast-Milk, Formula Milk and Bovine Milk. Int. J. Mol. Sci. 2016, 17, 2128. https://doi.org/10.3390/ijms17122128
Qian L, Zhao A, Zhang Y, Chen T, Zeisel SH, Jia W, Cai W. Metabolomic Approaches to Explore Chemical Diversity of Human Breast-Milk, Formula Milk and Bovine Milk. International Journal of Molecular Sciences. 2016; 17(12):2128. https://doi.org/10.3390/ijms17122128
Chicago/Turabian StyleQian, Linxi, Aihua Zhao, Yinan Zhang, Tianlu Chen, Steven H. Zeisel, Wei Jia, and Wei Cai. 2016. "Metabolomic Approaches to Explore Chemical Diversity of Human Breast-Milk, Formula Milk and Bovine Milk" International Journal of Molecular Sciences 17, no. 12: 2128. https://doi.org/10.3390/ijms17122128
APA StyleQian, L., Zhao, A., Zhang, Y., Chen, T., Zeisel, S. H., Jia, W., & Cai, W. (2016). Metabolomic Approaches to Explore Chemical Diversity of Human Breast-Milk, Formula Milk and Bovine Milk. International Journal of Molecular Sciences, 17(12), 2128. https://doi.org/10.3390/ijms17122128
