Supplementation of SDF1 during Pig Oocyte In Vitro Maturation Improves Subsequent Embryo Development
Abstract
1. Introduction
2. Results
2.1. SDF1 Concentration Was Increased in IVM Medium and Follicular Fluid during Pig Oocyte Maturation
2.2. SDF1 Supplementation during Porcine Oocyte IVM Improved Subsequent Embryo Development
2.3. SDF1 Supplementation during IVM Decreased Oxidative Stress in Pig Oocytes
2.4. SDF1 Supplementation during IVM Alters the Transcriptome of Porcine Oocytes
2.5. Go and KEGG Analysis of DEGs Identified by RNA-Seq
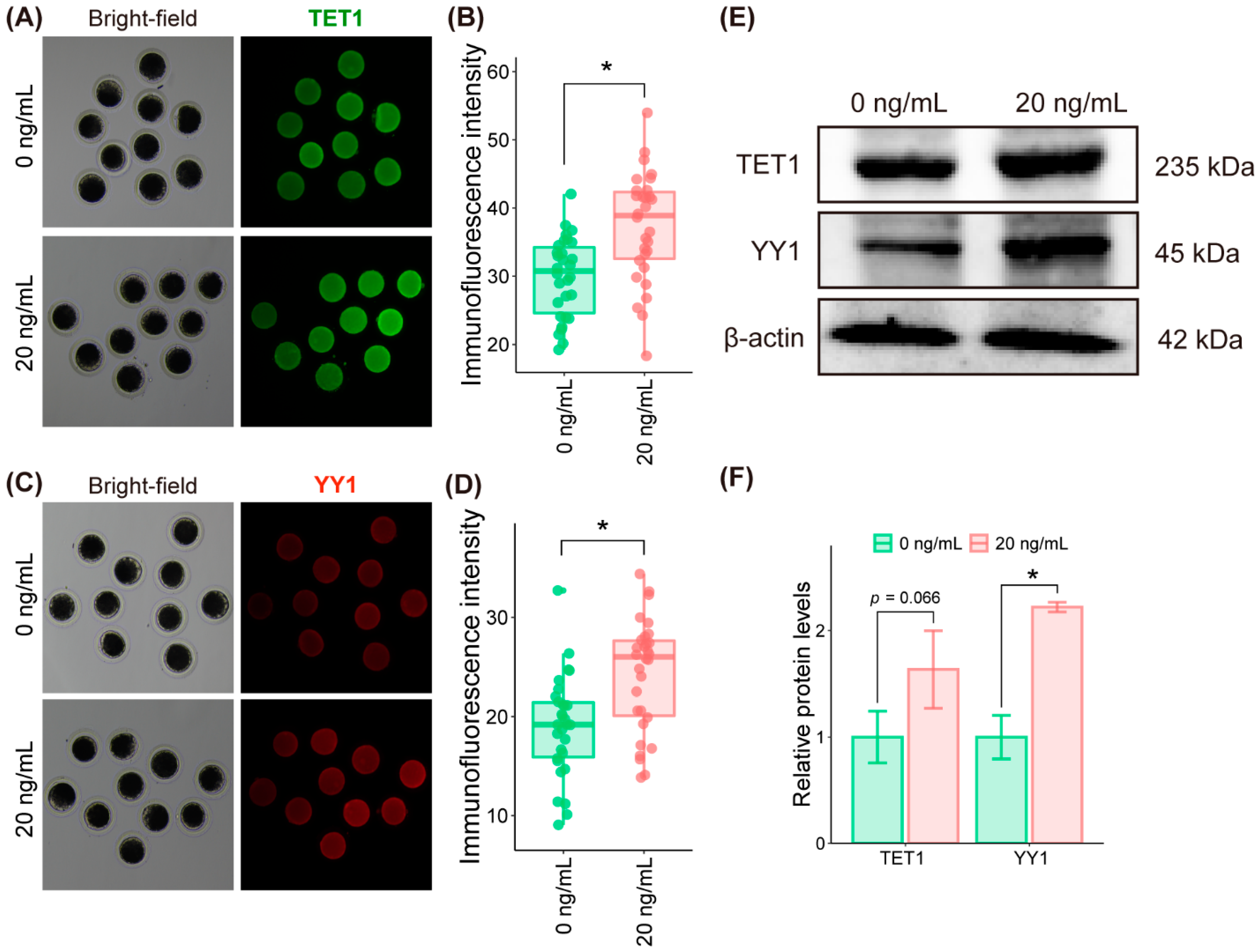
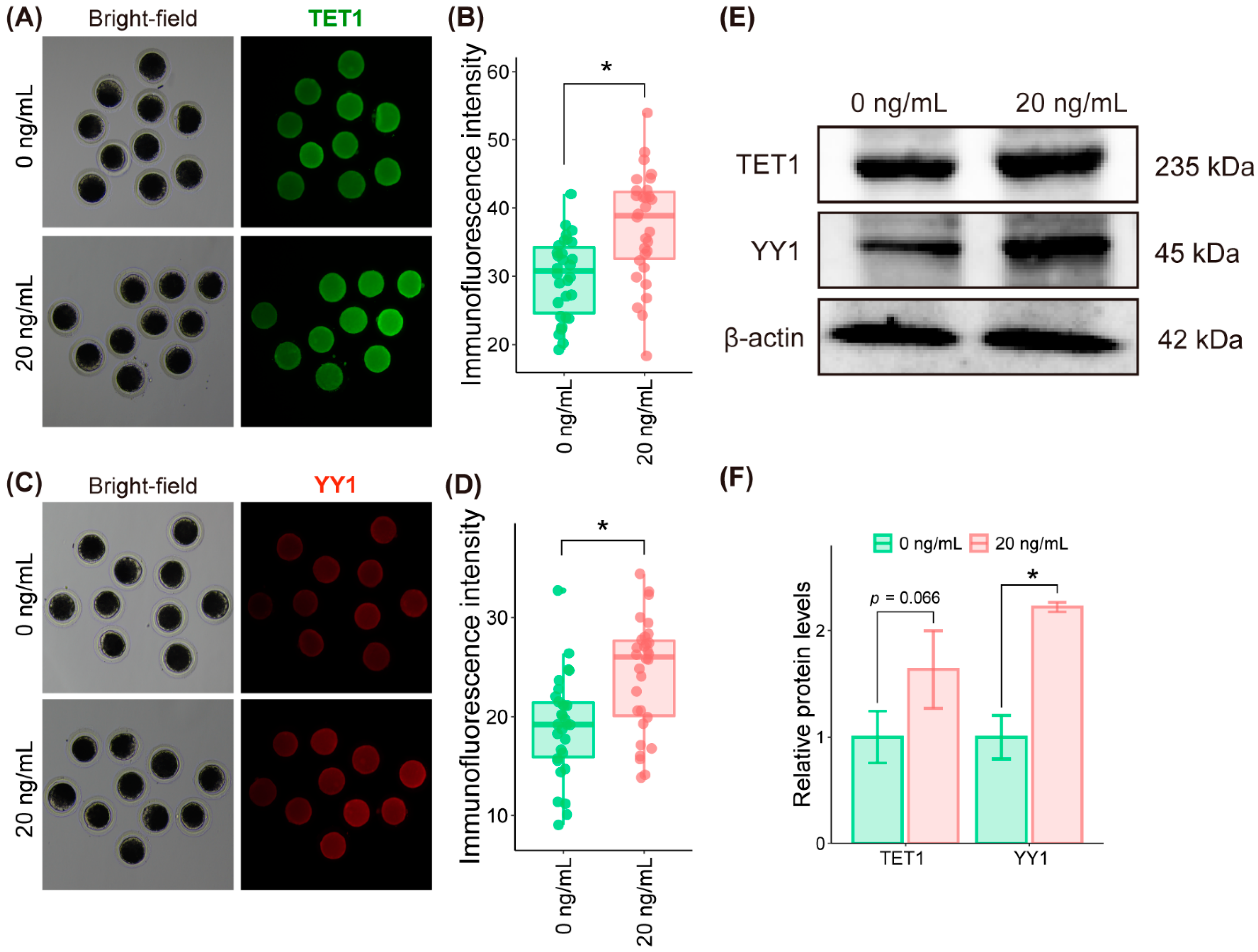
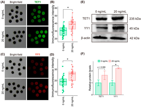
2.6. SDF1 Supplementation during IVM Upregulated the Levels of TET1 and YY1 Proteins in Pig Oocytes
3. Discussion
4. Materials and Methods
4.1. Chemicals
4.2. Preparation of IVM Medium
4.3. Preparation of In Vitro Matured Oocytes
4.4. Enzyme-Linked Immune Sorbent Assay (ELISA)
4.5. Preparation of Donor Cells
4.6. Production of Embryos
4.7. RNA Sequencing and Bioinformatics Analysis
4.8. Real-Time Quantitative Polymerase Chain Reaction (qPCR) Analysis
4.9. Measurement of ROS Levels in Oocytes
4.10. Detection of Mitochondrial Membrane Potential (ΔΨm) in Oocytes
4.11. Immunofluorescent Staining of In Vitro Matured Oocytes
4.12. Western Blot
4.13. Statistical Analysis
5. Conclusions
Supplementary Materials
Author Contributions
Funding
Institutional Review Board Statement
Informed Consent Statement
Data Availability Statement
Acknowledgments
Conflicts of Interest
References
- Zhang, X.; Li, Z.; Yang, H.; Liu, D.; Cai, G.; Li, G.; Mo, J.; Wang, D.; Zhong, C.; Wang, H.; et al. Novel transgenic pigs with enhanced growth and reduced environmental impact. eLife 2018, 7, e34286. [Google Scholar] [CrossRef] [PubMed]
- Shalom-Paz, E.; Almog, B.; Shehata, F.; Huang, J.; Holzer, H.; Chian, R.C.; Son, W.Y.; Tan, S.L. Fertility preservation for breast-cancer patients using IVM followed by oocyte or embryo vitrification. Reprod. Biomed. Online 2010, 21, 566–571. [Google Scholar] [CrossRef] [PubMed]
- Yan, S.; Tu, Z.; Liu, Z.; Fan, N.; Yang, H.; Yang, S.; Yang, W.; Zhao, Y.; Ouyang, Z.; Lai, C.; et al. A Huntingtin Knockin Pig Model Recapitulates Features of Selective Neurodegeneration in Huntington’s Disease. Cell 2018, 173, 989–1002. [Google Scholar] [CrossRef]
- Akagi, S.; Kaneyama, K.; Adachi, N.; Tsuneishi, B.; Matsukawa, K.; Watanabe, S.; Kubo, M.; Takahashi, S. Bovine nuclear transfer using fresh cumulus cell nuclei and in vivo- or in vitro-matured cytoplasts. Cloning Stem Cells 2008, 10, 173–180. [Google Scholar] [CrossRef] [PubMed]
- Zhao, H.; Xie, S.; Zhang, N.; Ao, Z.; Wu, X.; Yang, L.; Shi, J.; Mai, R.; Zheng, E.; Cai, G.; et al. Source and Follicular Fluid Treatment During the In Vitro Maturation of Recipient Oocytes Affects the Development of Cloned Pig Embryo. Cell. Reprogram. 2020, 22, 71–81. [Google Scholar] [CrossRef] [PubMed]
- Egashira, J.; Ihara, Y.; Khatun, H.; Wada, Y.; Konno, T.; Tatemoto, H.; Yamanaka, K.I. Efficient in vitro embryo production using in vivo-matured oocytes from superstimulated Japanese Black cows. J. Reprod. Dev. 2019, 65, 183–190. [Google Scholar] [CrossRef]
- Nakamura, Y.; Tajima, S.; Kikuchi, K. The quality after culture in vitro or in vivo of porcine oocytes matured and fertilized in vitro and their ability to develop to term. Anim. Sci. J. 2017, 88, 1916–1924. [Google Scholar] [CrossRef]
- Tatemoto, H.; Muto, N.; Sunagawa, I.; Shinjo, A.; Nakada, T. Protection of porcine oocytes against cell damage caused by oxidative stress during in vitro maturation: Role of superoxide dismutase activity in porcine follicular fluid. Biol. Reprod. 2004, 71, 1150–1157. [Google Scholar] [CrossRef]
- Grupen, C.G.; Armstrong, D.T. Relationship between cumulus cell apoptosis, progesterone production and porcine oocyte developmental competence: Temporal effects of follicular fluid during IVM. Reprod. Fertil. Dev. 2010, 22, 1100–1109. [Google Scholar] [CrossRef] [PubMed]
- Agarwal, A.; Said, T.M.; Bedaiwy, M.A.; Banerjee, J.; Alvarez, J.G. Oxidative stress in an assisted reproductive techniques setting. Fertil. Steril. 2006, 86, 503–512. [Google Scholar] [CrossRef]
- Abbasi, B.; Dong, Y.; Rui, R. Resveratrol Hinders Postovulatory Aging by Modulating Oxidative Stress in Porcine Oocytes. Molecules 2021, 26, 6346. [Google Scholar] [CrossRef] [PubMed]
- Karja, N.W.; Wongsrikeao, P.; Murakami, M.; Agung, B.; Fahrudin, M.; Nagai, T.; Otoi, T. Effects of oxygen tension on the development and quality of porcine in vitro fertilized embryos. Theriogenology 2004, 62, 1585–1595. [Google Scholar] [CrossRef] [PubMed]
- Iwamoto, M.; Onishi, A.; Fuchimoto, D.I.; Somfai, T.; Takeda, K.; Tagami, T.; Hanada, H.; Noguchi, J.; Kaneko, H.; Nagai, T. Low oxygen tension during in vitro maturation of porcine follicular oocytes improves parthenogenetic activation and subsequent development to the blastocyst stage. Theriogenology 2005, 63, 1277–1289. [Google Scholar] [CrossRef] [PubMed]
- Yuan, Y.; Wheeler, M.B.; Krisher, R.L. Disrupted redox homeostasis and aberrant redox gene expression in porcine oocytes contribute to decreased developmental competence. Biol. Reprod. 2012, 87, 78. [Google Scholar] [CrossRef]
- Zeng, H.T.; Richani, D.; Sutton-McDowall, M.L.; Ren, Z.; Smitz, J.E.; Stokes, Y.; Gilchrist, R.B.; Thompson, J.G. Prematuration with cyclic adenosine monophosphate modulators alters cumulus cell and oocyte metabolism and enhances developmental competence of in vitro-matured mouse oocytes. Biol. Reprod. 2014, 91, 47. [Google Scholar] [CrossRef] [PubMed]
- Brad, A.M.; Bormann, C.L.; Swain, J.E.; Durkin, R.E.; Johnson, A.E.; Clifford, A.L.; Krisher, R.L. Glutathione and adenosine triphosphate content of in vivo and in vitro matured porcine oocytes. Mol. Reprod. Dev. 2003, 64, 492–498. [Google Scholar] [CrossRef]
- Arias-Alvarez, M.; Garcia-Garcia, R.M.; Lopez-Tello, J.; Rebollar, P.G.; Gutierrez-Adan, A.; Lorenzo, P.L. In vivo and in vitro maturation of rabbit oocytes differently affects the gene expression profile, mitochondrial distribution, apoptosis and early embryo development. Reprod. Fertil. Dev. 2017, 29, 1667–1679. [Google Scholar] [CrossRef]
- Torner, H.; Brussow, K.P.; Alm, H.; Ratky, J.; Pohland, R.; Tuchscherer, A.; Kanitz, W. Mitochondrial aggregation patterns and activity in porcine oocytes and apoptosis in surrounding cumulus cells depends on the stage of pre-ovulatory maturation. Theriogenology 2004, 61, 1675–1689. [Google Scholar] [CrossRef]
- Zhang, H.; Pan, Z.; Ju, J.; Xing, C.; Li, X.; Shan, M.; Sun, S. DRP1 deficiency induces mitochondrial dysfunction and oxidative stress-mediated apoptosis during porcine oocyte maturation. J. Anim. Sci. Biotechnol. 2020, 11, 77. [Google Scholar] [CrossRef]
- Dinic, S.; Grdovic, N.; Uskokovic, A.; Dordevic, M.; Mihailovic, M.; Jovanovic, J.A.; Poznanovic, G.; Vidakovic, M. CXCL12 protects pancreatic beta-cells from oxidative stress by a Nrf2-induced increase in catalase expression and activity. Proc. Jpn. Acad. Ser. B Phys. Biol. Sci. 2016, 92, 436–454. [Google Scholar] [CrossRef]
- Zhang, Y.; Depond, M.; He, L.; Foudi, A.; Kwarteng, E.O.; Lauret, E.; Plo, I.; Desterke, C.; Dessen, P.; Fujii, N.; et al. CXCR4/CXCL12 axis counteracts hematopoietic stem cell exhaustion through selective protection against oxidative stress. Sci. Rep. 2016, 6, 37827. [Google Scholar] [CrossRef] [PubMed]
- Basini, G.; Ragionieri, L.; Bussolati, S.; di Lecce, R.; Cacchioli, A.; Dettin, M.; Cantoni, A.M.; Grolli, S.; la Bella, O.; Zamuner, A.; et al. Expression and function of the stromal cell-derived factor-1 (SDF-1) and CXC chemokine receptor 4 (CXCR4) in the swine ovarian follicle. Domest. Anim. Endocrinol. 2020, 71, 106404. [Google Scholar] [CrossRef] [PubMed]
- Feng, Y.; Fu, X.; Lou, X.; Fu, B. Stromal cell-derived factor 1 protects human periodontal ligament stem cells against hydrogen peroxide-induced apoptosis. Mol. Med. Rep. 2017, 16, 5001–5006. [Google Scholar] [CrossRef] [PubMed][Green Version]
- Messina-Graham, S.; Broxmeyer, H. SDF-1/CXCL12 modulates mitochondrial respiration of immature blood cells in a bi-phasic manner. Blood Cells Mol. Dis. 2016, 58, 13–18. [Google Scholar] [CrossRef]
- Nishigaki, A.; Tsuzuki-Nakao, T.; Kido, T.; Kida, N.; Kakita-Kobayashi, M.; Murata, H.; Okada, H. Concentration of stromal cell-derived factor-1 (SDF-1/CXCL12) in the follicular fluid is associated with blastocyst development. Reprod. Med. Biol. 2019, 18, 161–166. [Google Scholar] [CrossRef]
- Liu, X.; Hao, Y.; Li, Z.; Zhou, J.; Zhu, H.; Bu, G.; Liu, Z.; Hou, X.; Zhang, X.; Miao, Y.L. Maternal Cytokines CXCL12, VEGFA, and WNT5A Promote Porcine Oocyte Maturation via MAPK Activation and Canonical WNT Inhibition. Front. Cell Dev. Biol. 2020, 8, 578. [Google Scholar] [CrossRef] [PubMed]
- Wang, D.H.; Ren, J.; Zhou, C.J.; Han, Z.; Wang, L.; Liang, C.G. Supplementation with CTGF, SDF1, NGF, and HGF promotes ovine in vitro oocyte maturation and early embryo development. Domest. Anim. Endocrinol. 2018, 65, 38–48. [Google Scholar] [CrossRef]
- Roth, Z. Symposium review: Reduction in oocyte developmental competence by stress is associated with alterations in mitochondrial function. J. Dairy Sci. 2018, 101, 3642–3654. [Google Scholar] [CrossRef]
- Wang, L.Y.; Wang, D.H.; Zou, X.Y.; Xu, C.M. Mitochondrial functions on oocytes and preimplantation embryos. J. Zhejiang Univ. Sci. B 2009, 10, 483–492. [Google Scholar] [CrossRef]
- Bradley, J.; Swann, K. Mitochondria and lipid metabolism in mammalian oocytes and early embryos. Int. J. Dev. Biol. 2019, 63, 93–103. [Google Scholar] [CrossRef]
- Zhang, R.N.; Pang, B.; Xu, S.R.; Wan, P.C.; Guo, S.C.; Ji, H.Z.; Jia, G.X.; Hu, L.Y.; Zhao, X.Q.; Yang, Q.E. The CXCL12-CXCR4 signaling promotes oocyte maturation by regulating cumulus expansion in sheep. Theriogenology 2018, 107, 85–94. [Google Scholar] [CrossRef] [PubMed]
- Somfai, T.; Nguyen, H.T.; Men, T.N.; Dang-Nguyen, T.Q.; Kaneko, H.; Noguchi, J.; Kikuchi, K. Vitrification of porcine cumulus-oocyte complexes at the germinal vesicle stage does not trigger apoptosis in oocytes and early embryos, but activates anti-apoptotic Bcl-XL gene expression beyond the 4-cell stage. J. Reprod. Dev. 2020, 66, 115–123. [Google Scholar] [CrossRef] [PubMed]
- Dai, J.; Wu, C.; Muneri, C.W.; Niu, Y.; Zhang, S.; Rui, R.; Zhang, D. Changes in mitochondrial function in porcine vitrified MII-stage oocytes and their impacts on apoptosis and developmental ability. Cryobiology 2015, 71, 291–298. [Google Scholar] [CrossRef] [PubMed]
- Luo, Y.; Che, M.J.; Liu, C.; Liu, H.G.; Fu, X.W.; Hou, Y.P. Toxicity and related mechanisms of dihydroartemisinin on porcine oocyte maturation in vitro. Toxicol. Appl. Pharmacol. 2018, 341, 8–15. [Google Scholar] [CrossRef] [PubMed]
- Xiang, D.C.; Jia, B.Y.; Fu, X.W.; Guo, J.X.; Wu, G.Q. Role of astaxanthin as an efficient antioxidant on the in vitro maturation and vitrification of porcine oocytes. Theriogenology 2021, 167, 13–23. [Google Scholar] [CrossRef]
- Xing, C.; Chen, S.; Wang, Y.; Pan, Z.; Zou, Y.; Sun, S.; Ren, Z.; Zhang, Y. Glyphosate exposure deteriorates oocyte meiotic maturation via induction of organelle dysfunctions in pigs. J. Anim. Sci. Biotechnol. 2022, 13, 80. [Google Scholar] [CrossRef]
- Li, Y.; Miao, Y.; Chen, J.; Xiong, B. SIRT6 Maintains Redox Homeostasis to Promote Porcine Oocyte Maturation. Front. Cell Dev. Biol. 2021, 9, 625540. [Google Scholar] [CrossRef]
- Luo, Z.; Xu, X.; Sho, T.; Zhang, J.; Xu, W.; Yao, J.; Xu, J. ROS-induced autophagy regulates porcine trophectoderm cell apoptosis, proliferation, and differentiation. Am. J. Physiol. Cell Physiol. 2019, 316, C198–C209. [Google Scholar] [CrossRef]
- Jiang, W.J.; Hu, L.L.; Ren, Y.P.; Lu, X.; Luo, X.Q.; Li, Y.H.; Xu, Y.N. Podophyllotoxin affects porcine oocyte maturation by inducing oxidative stress-mediated early apoptosis. Toxicon 2020, 176, 15–20. [Google Scholar] [CrossRef]
- Jun, J.I.; Lau, L.F. Cellular senescence controls fibrosis in wound healing. Aging 2010, 2, 627–631. [Google Scholar] [CrossRef]
- Qiao, S.; Lamore, S.D.; Cabello, C.M.; Lesson, J.L.; Munoz-Rodriguez, J.L.; Wondrak, G.T. Thiostrepton is an inducer of oxidative and proteotoxic stress that impairs viability of human melanoma cells but not primary melanocytes. Biochem. Pharmacol. 2012, 83, 1229–1240. [Google Scholar] [CrossRef] [PubMed]
- Schieber, M.; Chandel, N.S. ROS function in redox signaling and oxidative stress. Curr. Biol. 2014, 24, R453–R462. [Google Scholar] [CrossRef] [PubMed]
- Pan, M.H.; Zhu, C.C.; Ju, J.Q.; Xu, Y.; Luo, S.M.; Sun, S.C.; Ou, X.H. Single-cell transcriptome analysis reveals that maternal obesity affects DNA repair, histone methylation, and autophagy level in mouse embryos. J. Cell. Physiol. 2021, 236, 4944–4953. [Google Scholar] [CrossRef] [PubMed]
- Manabe, N.; Goto, Y.; Matsuda-Minehata, F.; Inoue, N.; Maeda, A.; Sakamaki, K.; Miyano, T. Regulation mechanism of selective atresia in porcine follicles: Regulation of granulosa cell apoptosis during atresia. J. Reprod. Dev. 2004, 50, 493–514. [Google Scholar] [CrossRef]
- Yang, L.; Wang, C.; Shu, J.; Feng, H.; He, Y.; Chen, J.; Shu, J. Porcine Epidemic Diarrhea Virus Induces Vero Cell Apoptosis via the p53-PUMA Signaling Pathway. Viruses 2021, 13, 1218. [Google Scholar] [CrossRef]
- Rushworth, S.A.; Taylor, A.; Langa, S.; MacEwan, D.J. TNF signaling gets FLIPped off: TNF-induced regulation of FLIP. Cell Cycle 2008, 7, 194–199. [Google Scholar] [CrossRef]
- Chen, M.; Zhang, B.; Cai, S.; Zeng, X.; Ye, Q.; Mao, X.; Zhang, S.; Zeng, X.; Ye, C.; Qiao, S. Metabolic disorder of amino acids, fatty acids and purines reflects the decreases in oocyte quality and potential in sows. J. Proteom. 2019, 200, 134–143. [Google Scholar] [CrossRef]
- Llonch, S.; Barragan, M.; Nieto, P.; Mallol, A.; Elosua-Bayes, M.; Lorden, P.; Ruiz, S.; Zambelli, F.; Heyn, H.; Vassena, R.; et al. Single human oocyte transcriptome analysis reveals distinct maturation stage-dependent pathways impacted by age. Aging Cell 2021, 20, e13360. [Google Scholar] [CrossRef]
- Reyes, J.M.; Chitwood, J.L.; Ross, P.J. RNA-Seq profiling of single bovine oocyte transcript abundance and its modulation by cytoplasmic polyadenylation. Mol. Reprod. Dev. 2015, 82, 103–114. [Google Scholar] [CrossRef]
- Yang, C.X.; Wu, Z.W.; Liu, X.M.; Liang, H.; Gao, Z.R.; Wang, Y.; Fang, T.; Liu, Y.H.; Miao, Y.L.; Du, Z.Q. Single-cell RNA-seq reveals mRNAs and lncRNAs important for oocytes in vitro matured in pigs. Reprod. Domest. Anim. 2021, 56, 642–657. [Google Scholar] [CrossRef]
- Zhao, Z.H.; Meng, T.G.; Li, A.; Schatten, H.; Wang, Z.B.; Sun, Q.Y. RNA-Seq transcriptome reveals different molecular responses during human and mouse oocyte maturation and fertilization. BMC Genom. 2020, 21, 475. [Google Scholar] [CrossRef]
- Griffith, G.J.; Trask, M.C.; Hiller, J.; Walentuk, M.; Pawlak, J.B.; Tremblay, K.D.; Mager, J. Yin-yang1 is required in the mammalian oocyte for follicle expansion. Biol. Reprod. 2011, 84, 654–663. [Google Scholar] [CrossRef]
- Yu, C.; Zhang, Y.L.; Pan, W.W.; Li, X.M.; Wang, Z.W.; Ge, Z.J.; Zhou, J.J.; Cang, Y.; Tong, C.; Sun, Q.Y.; et al. CRL4 complex regulates mammalian oocyte survival and reprogramming by activation of TET proteins. Science 2013, 342, 1518–1521. [Google Scholar] [CrossRef] [PubMed]
- Yamaguchi, S.; Hong, K.; Liu, R.; Shen, L.; Inoue, A.; Diep, D.; Zhang, K.; Zhang, Y. Tet1 controls meiosis by regulating meiotic gene expression. Nature 2012, 492, 443–447. [Google Scholar] [CrossRef]
- Lee, K.; Hamm, J.; Whitworth, K.; Spate, L.; Park, K.W.; Murphy, C.N.; Prather, R.S. Dynamics of TET family expression in porcine preimplantation embryos is related to zygotic genome activation and required for the maintenance of NANOG. Dev. Biol. 2014, 386, 86–95. [Google Scholar] [CrossRef] [PubMed]
- Uh, K.; Ryu, J.; Farrell, K.; Wax, N.; Lee, K. TET family regulates the embryonic pluripotency of porcine preimplantation embryos by maintaining the DNA methylation level of NANOG. Epigenetics 2020, 15, 1228–1242. [Google Scholar] [CrossRef] [PubMed]
- Jjq, A.; Xxlb, C.; Yan, Z.; Yfdb, C.; Wyh, A.; Dlw, A.; Hao, J.A.; Jbz, A.; Bxs, A.; Shuang, L.A. Supplementation with asiatic acid during in vitro maturation improves porcine oocyte developmental competence by regulating oxidative stress. Theriogenology 2021, 172, 169–177. [Google Scholar]
- Jeong, Y.W.; Hossein, M.S.; Bhandari, D.P.; Kim, Y.W.; Hwang, W.S. Effects of insulin-transferrin-selenium in defined and porcine follicular fluid supplemented IVM media on porcine IVF and SCNT embryo production. Anim. Reprod. Sci. 2008, 106, 13–24. [Google Scholar] [CrossRef]
- Li, Z.; Shi, J.; Liu, D.; Zhou, R.; Zeng, H.; Zhou, X.; Mai, R.; Zeng, S.; Luo, L.; Yu, W.; et al. Effects of donor fibroblast cell type and transferred cloned embryo number on the efficiency of pig cloning. Cell. Reprogram. 2013, 15, 35–42. [Google Scholar] [CrossRef] [PubMed]
- Yoshioka, K. Birth of Piglets Derived from Porcine Zygotes Cultured in a Chemically Defined Medium. Biol. Reprod. 2002, 66, 112–119. [Google Scholar] [CrossRef] [PubMed]
- Yoshioka, K.; Suzuki, C.; Onishi, A. Defined system for in vitro production of porcine embryos using a single basic medium. J. Reprod. Dev. 2008, 54, 208–213. [Google Scholar] [CrossRef] [PubMed]
- Zhang, K.; Wei, H.X.; Zhang, Y.H.; Wang, S.H.; Li, Y.; Dai, Y.P.; Li, N. Effects of ghrelin on in vitro development of porcine in vitro fertilized, parthenogenetic embryos. J. Reprod. Dev. 2007, 53, 647–653. [Google Scholar] [CrossRef] [PubMed][Green Version]
- Love, M.I.; Huber, W.; Anders, S. Moderated estimation of fold change and dispersion for RNA-seq data with DESeq2. Genome Biol. 2014, 15, 550. [Google Scholar] [CrossRef]
- Wu, T.; Hu, E.; Xu, S.; Chen, M.; Guo, P.; Dai, Z.; Feng, T.; Zhou, L.; Tang, W.; Zhan, L.; et al. clusterProfiler 4.0: A universal enrichment tool for interpreting omics data. Innovation 2021, 2, 100141. [Google Scholar] [CrossRef]








| Concentration (ng/mL) | No. of Repetition | No. of Cultured Oocytes | No. of Matured Oocytes (%, mean ± SEM) |
|---|---|---|---|
| 0 | 6 | 650 | 458 (71.26 ± 0.91 a,c) |
| 1 | 5 | 487 | 357 (73.02 ± 1.63 a,b) |
| 20 | 6 | 645 | 492 (75.98 ± 0.70 b) |
| 100 | 5 | 448 | 308 (68.64 ± 1.47 c) |
| 200 | 3 | 204 | 139 (67.94 ± 1.59 c) |
| Concentration (ng/mL) | No. of Repetition | No. of Cultured SCNT Embryos | No. of Cleaved Embryos (%, mean ± SEM) | No. of Blastocysts (%, mean ± SEM) |
|---|---|---|---|---|
| 0 | 4 | 184 | 137 (73.87 ± 1.15 a) | 34 (17.99 ± 2.81 a) |
| 1 | 4 | 172 | 131 (76.32 ± 2.78 a,b) | 30 (17.13 ± 0.97 a) |
| 20 | 4 | 159 | 132 (83.83 ± 2.88 b) | 47 (29.18 ± 3.20 b) |
| 100 | 4 | 170 | 141 (82.02 ± 3.21 b) | 38 (21.47 ± 2.82 a) |
| 200 | 3 | 132 | 102 (78.40 ± 2.62 a,b) | 27 (20.04 ± 1.25 a) |
| Concentration (ng/mL) | No. of Repetition | No. of Cultured PA Embryos | No. of Cleaved Embryos (%, mean ± SEM) | No. of Blastocysts (%, mean ± SEM) |
|---|---|---|---|---|
| 0 | 5 | 187 | 161 (86.51 ± 3.26) | 95 (50.99 ± 1.38 a) |
| 20 | 5 | 196 | 183 (93.37 ± 1.02) | 127 (64.77 ± 1.10 b) |
| Concentration (ng/mL) | No. of Repetition | No. of Cultured IVF Embryos | No. of Cleaved Embryos (%, mean ± SEM) | No. of Blastocysts (%, mean ± SEM) |
|---|---|---|---|---|
| 0 | 4 | 154 | 112 (72.72 ± 0.78 a) | 28 (18.20 ± 1.16 a) |
| 20 | 4 | 134 | 112 (83.53 ± 2.67 b) | 42 (31.10 ± 1.41 b) |
| Concentration (ng/mL) | Samples | Raw Reads (million) | Clean Reads (million) | Q30 (%) | Total Mapped Reads (million) | Total Unique Mapped Reads (million) | Percentage of Mapped Reads in Total Reads (%) | Percentage of Unique Mapped Reads in Mapped Reads (%) |
|---|---|---|---|---|---|---|---|---|
| Control 1 | 53.79 | 51.94 | 93.81 | 35.74 | 34.90 | 68.81 | 67.20 | |
| 0 | Control 2 | 55.74 | 53.87 | 93.83 | 36.73 | 35.85 | 68.19 | 66.57 |
| Control 3 | 56.66 | 54.74 | 93.66 | 35.72 | 34.87 | 65.24 | 63.70 | |
| Treatment 1 | 48.36 | 46.25 | 93.43 | 38.19 | 37.27 | 82.57 | 80.60 | |
| 20 | Treatment 2 | 53.40 | 51.58 | 93.60 | 35.99 | 35.16 | 69.79 | 68.17 |
| Treatment 3 | 54.65 | 52.48 | 93.36 | 37.88 | 36.97 | 72.19 | 70.44 |
Publisher’s Note: MDPI stays neutral with regard to jurisdictional claims in published maps and institutional affiliations. |
© 2022 by the authors. Licensee MDPI, Basel, Switzerland. This article is an open access article distributed under the terms and conditions of the Creative Commons Attribution (CC BY) license (https://creativecommons.org/licenses/by/4.0/).
Share and Cite
Zhao, H.; Dong, Y.; Zhang, Y.; Wu, X.; Zhang, X.; Liang, Y.; Li, Y.; Zeng, F.; Shi, J.; Zhou, R.; et al. Supplementation of SDF1 during Pig Oocyte In Vitro Maturation Improves Subsequent Embryo Development. Molecules 2022, 27, 6830. https://doi.org/10.3390/molecules27206830
Zhao H, Dong Y, Zhang Y, Wu X, Zhang X, Liang Y, Li Y, Zeng F, Shi J, Zhou R, et al. Supplementation of SDF1 during Pig Oocyte In Vitro Maturation Improves Subsequent Embryo Development. Molecules. 2022; 27(20):6830. https://doi.org/10.3390/molecules27206830
Chicago/Turabian StyleZhao, Huaxing, Yazheng Dong, Yuxing Zhang, Xiao Wu, Xianjun Zhang, Yalin Liang, Yanan Li, Fang Zeng, Junsong Shi, Rong Zhou, and et al. 2022. "Supplementation of SDF1 during Pig Oocyte In Vitro Maturation Improves Subsequent Embryo Development" Molecules 27, no. 20: 6830. https://doi.org/10.3390/molecules27206830
APA StyleZhao, H., Dong, Y., Zhang, Y., Wu, X., Zhang, X., Liang, Y., Li, Y., Zeng, F., Shi, J., Zhou, R., Hong, L., Cai, G., Wu, Z., & Li, Z. (2022). Supplementation of SDF1 during Pig Oocyte In Vitro Maturation Improves Subsequent Embryo Development. Molecules, 27(20), 6830. https://doi.org/10.3390/molecules27206830

