Sign in to use this feature.

Years

Between: -

Subjects

remove_circle_outline
remove_circle_outline
remove_circle_outline
remove_circle_outline
remove_circle_outline
remove_circle_outline
remove_circle_outline
remove_circle_outline
remove_circle_outline

Journals

remove_circle_outline
remove_circle_outline
remove_circle_outline
remove_circle_outline
remove_circle_outline
remove_circle_outline
remove_circle_outline
remove_circle_outline
remove_circle_outline
remove_circle_outline
remove_circle_outline
remove_circle_outline
remove_circle_outline
remove_circle_outline

Article Types

Countries / Regions

remove_circle_outline
remove_circle_outline
remove_circle_outline
remove_circle_outline
remove_circle_outline
remove_circle_outline
remove_circle_outline
remove_circle_outline
remove_circle_outline

Search Results (3,052)

Search Parameters:
Keywords = embryo development

Order results
Result details
Results per page
Select all
Export citation of selected articles as:
26 pages, 2614 KB  
Article
Melatonin Improves Bovine Embryo Production and Quality via Antioxidant, Metabolic, and Epigenetic Pathways
by Hallya Beatriz Sousa Amaral, Márcia Marques Silveira, Ana Caroline Chaves Vall Nicolás, Laryssa Ketelyn Lima Pimenta, José Eduardo Vieira Chaves, Alexandre Rodrigues Caetano, Maurício Machaim Franco and Margot Alves Nunes Dode
Antioxidants 2025, 14(11), 1322; https://doi.org/10.3390/antiox14111322 (registering DOI) - 1 Nov 2025
Abstract
This study aimed to evaluate the effects of melatonin supplementation during bovine in vitro embryo production (IVEP) on embryonic development and quality, oxidative stress, lipid metabolism, mitochondrial activity, gene expression, DNA methylation patterns, and cryotolerance. Four treatments were tested: control (without melatonin), melatonin [...] Read more.
This study aimed to evaluate the effects of melatonin supplementation during bovine in vitro embryo production (IVEP) on embryonic development and quality, oxidative stress, lipid metabolism, mitochondrial activity, gene expression, DNA methylation patterns, and cryotolerance. Four treatments were tested: control (without melatonin), melatonin at maturation (IVM + Mlt), culture (IVC + Mlt), and both treatments (IMV/IVC + Mlt). Melatonin significantly improved blastocyst rate and developmental kinetics on D7, reduced ROS and intracellular lipid levels, and increased mitochondrial activity. The most significant effects were observed in the IVC + Mlt group. Melatonin modulated antioxidant (SOD1, Cat, and GSS) and epigenetic (TET1, TET3, and DNMT3A) genes, and although it did not alter lipid gene expression, it reduced lipid content. Methylation analysis showed hypomethylation patterns in repetitive regions (Satellite I and LINE-1), which were even more pronounced in the melatonin-treated groups. However, no significant differences were observed between treatments in terms of cryotolerance or apoptosis rates. These findings suggest that melatonin exerts positive multifactorial effects, regardless of the supplementation stage. In particular, its addition during the IVC phase appears to provide greater benefits to embryos by improving their quality. Full article
Show Figures

Figure 1

16 pages, 1409 KB  
Article
Small RNA-Seq Reveals the Effect of Formaldehyde Treatment on Chicken Embryo Liver microRNA Profiles
by Saffet Teber, Mustafa Özdemir, Ghulam Asghar Sajid, Selma Büyükkılıç Beyzi, Mehmet Kizilaslan, Yunus Arzık, Servet Yalçın, Stephen N. White and Mehmet Ulas Cinar
Int. J. Mol. Sci. 2025, 26(21), 10633; https://doi.org/10.3390/ijms262110633 (registering DOI) - 31 Oct 2025
Abstract
Formaldehyde (FA) is commonly used for hatchery disinfection, where it reduces microbial growth, ensures successful egg hatch and enhances healthy production, but its specific effects on embryonic development remain unclear. MicroRNAs (miRNAs) regulate gene expression post-transcriptionally and may mediate FA-induced transcriptional responses. Here, [...] Read more.
Formaldehyde (FA) is commonly used for hatchery disinfection, where it reduces microbial growth, ensures successful egg hatch and enhances healthy production, but its specific effects on embryonic development remain unclear. MicroRNAs (miRNAs) regulate gene expression post-transcriptionally and may mediate FA-induced transcriptional responses. Here, we investigated the impact of FA treatment on miRNA profiles in chicken embryo liver. Small RNA-seq libraries were constructed and sequenced using the Illumina NextSeq platform. Reads were trimmed and quantified using miRDeep2 version 2.0.0.3. Differential expression analysis was performed with DESeq2 (p-adjusted < 0.05 and |log2FC| > 1). Target genes of differentially expressed miRNAs (DEMs) were predicted with miRDB, and GO/KEGG/Reactome enrichment was conducted. Out of 662 total mature miRNAs detected, differential expression analysis identified 30 DEMs (11 up-regulated, 19 down-regulated). The highest fold increase was determined for gga-miR-3533 (log2FC = 4.45), and the most significant decrease was determined for gga-miR-133b (log2FC = −3.38). Pathway analysis revealed miRNAs affecting signaling pathways along with modules related to post-translational protein modification, immune system, and oxidative stress pathways. Our study demonstrates that FA treatment can affect critical biological processes by altering miRNA-mediated regulation in the developing embryonic liver and point to the need for functional validation of miRNA-target interactions to help determine mechanisms for FA benefits. Long term, these data may help serve as reference to identify new treatments with optimized response profiles. Full article
(This article belongs to the Special Issue Molecular Research in Avian Genetics)
16 pages, 5375 KB  
Article
POPC Enhances Both the Maturation of Bovine Oocytes and the Subsequent Development and Quality of Embryos
by Xingyu Zhang, Daqing Wang, Xin Cheng, Yong Zhang, Ruizhen Jian, Jiajia Zhang and Guifang Cao
Animals 2025, 15(21), 3172; https://doi.org/10.3390/ani15213172 (registering DOI) - 31 Oct 2025
Abstract
In vitro maturation (IVM) of oocytes is a pivotal step in assisted reproductive technologies for livestock. However, oxidative stress (OS) and mitochondrial dysfunction during in vitro culture often lead to oocyte aging, thereby limiting the efficiency of the technologies. To address these challenges, [...] Read more.
In vitro maturation (IVM) of oocytes is a pivotal step in assisted reproductive technologies for livestock. However, oxidative stress (OS) and mitochondrial dysfunction during in vitro culture often lead to oocyte aging, thereby limiting the efficiency of the technologies. To address these challenges, this study investigated the regulatory effects of 1-Palmitoyl-2-Oleoyl-sn-Glycero-3-Phosphocholine (POPC) on bovine oocyte IVM, aging, and developmental competence to determine the optimal concentration and explore underlying mechanisms. Cumulus–oocyte complexes (COCs) were collected from abattoir-derived bovine ovaries and cultured in IVM medium supplemented with 0 (control), 50, 100, 150, or 200 μmol/mL of POPC (n = 300 per group) at 38.5 °C under 5% CO2 for 22 h. The optimal concentration was determined based on the first polar body extrusion rate, followed by in vitro fertilization (IVF), fluorescence staining, Smart-seq2 transcriptome sequencing, and quantitative PCR (qPCR) analysis. The results demonstrated that 150 μmol/mL of POPC yielded the highest maturation rate, significantly exceeding the control group (p < 0.05), and enhanced 2-4-cell cleavage rates after IVF. Furthermore, POPC markedly reduced intracellular reactive oxygen species (ROS) levels, increased glutathione (GSH) content, improved mitochondrial function, and restored normal spindle morphology. Transcriptomic analysis identified 350 upregulated and 280 downregulated differentially expressed genes (DEGs), which were enriched in pathways related to OS. qPCR validation confirmed upregulation of SIRT1/2 and BCL-2, along with downregulation of BAX and Caspase-1/3. Collectively, these findings suggest that 150 μmol/mL of POPC alleviates OS and activates the “SIRT–antioxidant–antiapoptotic” signaling axis, thereby providing valuable insights for optimizing assisted reproductive technologies in livestock. Full article
(This article belongs to the Section Animal Reproduction)
Show Figures

Figure 1

9 pages, 2883 KB  
Brief Report
Characterization of a Moderately Virulent Pigeon Paramyxovirus Type 1 (Subgenotype VI.2.1.1.2.2) Strain: Genetic Evolution and Pathogenicity in Pigeons
by Wuchao Zhang, Jiawei Chen, Hongze Pang, Baishi Lei, Kuan Zhao, Yunhang Zhang, Yinli Bao, Wenming Jiang and Wanzhe Yuan
Viruses 2025, 17(11), 1450; https://doi.org/10.3390/v17111450 (registering DOI) - 31 Oct 2025
Abstract
Pigeon paramyxovirus type 1 (PPMV-1) poses a significant threat to pigeon farming in China, and understanding its biological characteristics and pathogenicity is critical for vaccine development and disease control. In this study, we characterized a PPMV-1 QY strain, performed full-length genome sequencing, and [...] Read more.
Pigeon paramyxovirus type 1 (PPMV-1) poses a significant threat to pigeon farming in China, and understanding its biological characteristics and pathogenicity is critical for vaccine development and disease control. In this study, we characterized a PPMV-1 QY strain, performed full-length genome sequencing, and constructed a phylogenetic tree based on the F gene. Then, the biological properties and the pathogenicity of the QY strain were assessed and evaluated in vitro and in vivo. The results showed that phylogenetic analysis classified the QY strain within subgenotype VI.2.1.1.2.2, the predominant circulating strain in China. The QY strain exhibited a 50% egg infectious dose (EID50) of 10−6.8/0.1 mL, mean death time (MDT) in chicken embryos of 68.7 ± 2.1 h, and intracerebral pathogenicity index (ICPI) in one-day-old chicks of 1.12, which indicate it is a moderately virulent strain. Animal experiments showed that the QY strain resulted in a mortality rate of 66.7% in healthy pigeons. Necropsy findings included cerebral congestion and swelling, hemorrhagic glandular stomach papillae, tracheal ring hemorrhages, and duodenal congestion and swelling. Histopathological analysis revealed extensive inflammatory infiltration in the lungs and liver, widespread intestinal erosion, and severe necrosis of splenic red pulp cells. In conclusion, the QY strain belongs to subgenotype VI.2.1.1.2.2 and exhibits moderate virulence, causing high mortality and severe pathological lesions in infected pigeons. These findings provide valuable insights into the pathogenicity of PPMV-1 and the specific mutations in the F protein can serve as potential attenuation targets in vaccine development against the emerging subgenotype VI.2.1.1.2.2. Full article
(This article belongs to the Section Animal Viruses)
Show Figures

Figure 1

26 pages, 10420 KB  
Article
Usmani–Riazuddin Syndrome: Functional Characterization of a Novel c.196G>A Variant in the AP1G1 Gene and Phenotypic Insights Using Zebrafish as a Vertebrate Model
by Valentina Imperatore, Alessandra Mirarchi, Emanuele Agolini, Andrea Astolfi, Maria Letizia Barreca, Antonio Novelli, Elisa Vinciarelli, Sara Ferretti, Daniela Zizioli, Giuseppe Borsani, Cataldo Arcuri and Paolo Prontera
Int. J. Mol. Sci. 2025, 26(21), 10590; https://doi.org/10.3390/ijms262110590 - 30 Oct 2025
Abstract
Adaptor Protein-1 (AP-1) is a heterotetrameric essential for intracellular vesicular trafficking and polarized localization of somato-dendritic proteins in neurons. Variants in the AP1G1 gene, encoding the gamma-1 subunit of adaptor-related protein complex 1 (AP1γ1), have recently been associated with Usmani–Riazuddin syndrome (USRISD, MIM#619467), [...] Read more.
Adaptor Protein-1 (AP-1) is a heterotetrameric essential for intracellular vesicular trafficking and polarized localization of somato-dendritic proteins in neurons. Variants in the AP1G1 gene, encoding the gamma-1 subunit of adaptor-related protein complex 1 (AP1γ1), have recently been associated with Usmani–Riazuddin syndrome (USRISD, MIM#619467), a very rare human genetic disorder characterized by intellectual disability (ID), speech and neurodevelopmental delays. Here we report a novel variant (c.196G>A; p.Gly66Arg) identified by exome sequencing analysis in a young girl showing overlapping clinical features with USRIS, such as motor and speech delay, intellectual disability and abnormal aggressive behavior. In silico analysis of the missense de novo variant suggested an alteration in AP1G1 protein folding. Patient’s fibroblasts have been studied with immunofluorescence techniques to analyze the intracellular distribution of AP-1. Zebrafish are widely regarded as an excellent vertebrate model for studying human disease pathogenesis, given their transparent embryonic development, ease of breeding, high genetic similarity to humans, and straightforward genetic manipulation. Leveraging these advantages, we investigated the phenotype, locomotor behavior, and CNS development in zebrafish embryos following the microinjection of human wild-type and mutated AP1G1 mRNAs at the one-cell stage. Knockout (KO) of the AP1G1 gene in zebrafish led to death at the gastrula stage. Lethality in the KO AP1G1 fish model was significantly rescued by injection of the human wild-type AP1G1 mRNA, but not by transcripts encoded by the Gly66Arg missense allele. The phenotype was also not rescued when ap1g1−/− zebrafish embryos were co-injected with both human wild-type and mutated mRNAs, supporting the dominant-negative effect of the new variant. In this study, we defined the effects of a new AP1G1 variant in cellular and animal models of Usmani–Riazzudin syndrome for future therapeutic approaches. Full article
(This article belongs to the Section Molecular Genetics and Genomics)
Show Figures

Figure 1

13 pages, 574 KB  
Article
The Effects of Environmental and Management Factors on the Quality of the Corpus Luteum and Subsequent Conception Rates of Beef and Dairy Cows in South Africa
by Kaylee Demont, Edward Cottington Webb, Robert Treadwell and Andries Masenge
Life 2025, 15(11), 1687; https://doi.org/10.3390/life15111687 - 30 Oct 2025
Viewed by 73
Abstract
The corpus luteum (CL) controls the success of pregnancy. The current study investigated the effects of some environmental and management factors on the development of the CL and the subsequent impact on conception rates of beef and dairy cows in South Africa. Cows [...] Read more.
The corpus luteum (CL) controls the success of pregnancy. The current study investigated the effects of some environmental and management factors on the development of the CL and the subsequent impact on conception rates of beef and dairy cows in South Africa. Cows (Jersey, Holstein, Nguni, Bonsmara, Tuli, Ankole, Charolais and Angus crosses) receiving an embryo were synchronized based on the breed type and status. Standing estrus was observed from day 9 to day 12 after synchronization. Embryo transfer occurred on day 18. CLs were graded based on size and consistency of each CL by an experienced veterinarian. Production type (beef versus dairy types) was marginally associated with conception after the first synchronization cycle (p = 0.065). Cows were moved between groups, and this influenced the CL (p = 0.08). Climatological factors, maximum THI (p = 0.017) and precipitation (p = 0.061) influenced the quality of the CL in dairy cows. By contrast, precipitation (p = 0.067) influenced the quality of CLs in beef cows. More attention needs to be paid to the management of maximum THI and shelter from precipitation in dairy production systems, while precipitation alone was more important in beef cows. Climate affects the corpus luteum quality of cows of different production types differently. Full article
(This article belongs to the Section Animal Science)
Show Figures

Figure 1

14 pages, 1780 KB  
Article
GA4/GA7 Deficiency and Downregulated Ent-Kaurenoic Acid Oxidase Impair Seedless Mango Fruit Development
by Meng Gao, Songbiao Wang, Wentian Xu, Wenxin Li and Xiaowei Ma
Foods 2025, 14(21), 3705; https://doi.org/10.3390/foods14213705 - 30 Oct 2025
Viewed by 88
Abstract
Seedless mangoes are desirable for fresh consumption and processing; however, they frequently exhibit poor fruit development and elevated abscission rates, necessitating applications of fruit regulators, though their physiological and molecular targets remain unclear. In this study, hormonal deficits and regulatory genes associated with [...] Read more.
Seedless mangoes are desirable for fresh consumption and processing; however, they frequently exhibit poor fruit development and elevated abscission rates, necessitating applications of fruit regulators, though their physiological and molecular targets remain unclear. In this study, hormonal deficits and regulatory genes associated with mango fruit development were identified. Morphological observations showed that embryo-containing (EC) and embryo-absent (EA) fruits begin to diverge in development between 30 and 45 days after bloom (DAB). During this period, targeted metabolomics of gibberellins (GAs) detected nine GAs; four (GA20, GA34, GA4, GA7) behaved consistently across cultivars, with GA4 and GA7 showing the largest declines in EA fruit. Applying 50 mg/L GA3 or GA4+7 at 30 DAB increased fruit growth versus water, with GA4+7 having the greatest effect. Comparative transcriptomic analysis revealed 1476 shared DEGs that were enriched in hormone signaling pathways. Among 13 DEGs involved in GA biosynthesis, KAO (Mi05g23760.1) showed the strongest correlation with GA levels and was markedly downregulated in EA fruits. Together, these results indicate that deficiencies in GA4/GA7—potentially resulting from reduced KAO expression—contribute to impaired EA fruit development and that targeted GA4+7 supplementation may more effectively rescue growth than conventional GA3 treatments. These results provide mechanistic insights and practical guidance for hormone-based strategies to promote consistent development of seedless mangoes, thereby improving yield stability and supporting more sustainable production. Full article
Show Figures

Figure 1

26 pages, 5394 KB  
Article
Identification of Auxin, Cytokinin, Transcription Factors, and Other Zygotic Embryogenesis-Related Genes in Persea americana: A Transcriptomic-Based Study
by Ana O. Quintana-Escobar, Marcos David Couoh-Cauich, Brigitte Valeria Vargas-Morales, Martín Mata-Rosas, Eliel Ruíz-May and Víctor M. Loyola-Vargas
Plants 2025, 14(21), 3288; https://doi.org/10.3390/plants14213288 - 27 Oct 2025
Viewed by 393
Abstract
Zygotic embryogenesis is a key process in the development and propagation of avocado (Persea americana). Plant growth regulators, particularly auxins and cytokinins, play a crucial role in regulating this process. In this study, a transcriptomic analysis was performed to identify and [...] Read more.
Zygotic embryogenesis is a key process in the development and propagation of avocado (Persea americana). Plant growth regulators, particularly auxins and cytokinins, play a crucial role in regulating this process. In this study, a transcriptomic analysis was performed to identify and characterize the expression of genes related to biosynthesis, transport, signaling, or response to auxins and cytokinins during different stages of embryonic development, as defined by the varying sizes of collected fruits. Additionally, several transcription factors and genes related to embryogenesis were analyzed. The results reveal dynamic patterns of gene expression that suggest a coordinated interaction between these PGRs in embryo formation and differentiation. This study provides key insights into the molecular mechanisms that regulate avocado zygotic embryogenesis, with potential applications in biotechnology and plant propagation. Full article
(This article belongs to the Section Plant Genetics, Genomics and Biotechnology)
Show Figures

Figure 1

21 pages, 1712 KB  
Article
The Effect of in Ovo Injection Time and Dose of Maggot Oil from Black Soldier Fly (Hermetia illucens) on Hatching Rate, Growth Performance, and Biochemical Parameters of Broiler Chicks
by Yendouhamtchié Nadiedjoa, Xiaojuan Wang, Komi Attivi, Maxwell A. Okai, Qian Xin, Ahmed Mijiyawa, Clarice T. Maa Maa, Jingpeng Zhao, Hongchao Jiao, Komi Agboka, Hai Lin and Kokou Tona
Animals 2025, 15(21), 3115; https://doi.org/10.3390/ani15213115 - 27 Oct 2025
Viewed by 275
Abstract
There is an energy deficiency during the later stage of embryonic development, as the metabolic demands show an “explosive increase”. Vegetable oils are already used for in ovo feeding in poultry to provide energy for the embryos. What would be the effectiveness of [...] Read more.
There is an energy deficiency during the later stage of embryonic development, as the metabolic demands show an “explosive increase”. Vegetable oils are already used for in ovo feeding in poultry to provide energy for the embryos. What would be the effectiveness of animal oils used as alternative energy sources for the chicken embryo? To find out more, BSF larvae oil was used for in ovo feeding of the chicken embryo in this study. A total of 2300 Arbor Acres chicken eggs were used for incubation. On the tenth day of incubation, 2268 eggs were selected after candling and then divided into three groups for in ovo feeding in the yolk sac on the 11th, 14th, and 17th days of incubation. Each group was divided into seven lots, such as CON−, CON+, L0.1, L0.2, L0.3, L0.4, and L0.5. The CON− and CON+ were not injected. L0.1, L0.2, L0.3, L0.4, and L0.5 were pierced and then received the injection of 0.1 mL, 0.2 mL, 0.3 mL, 0.4 mL, and 0.5 mL of BSF maggot oil per egg, respectively. After hatching, 48 chicks from each lot of each group were housed in cages and then fed the same diet for six weeks. A better hatch rate and growth performance were observed for lots L0.1 and L0.2 compared to the other lots on the 14th and 17th days of incubation (p < 0.05). The injected lots showed reduced levels of low-density lipoprotein (LDL) cholesterol (p < 0.05). The injection of 0.1 mL BSF maggot oil on the 17th day of incubation had 0% embryonic mortality and 100% hatching success. In conclusion, BSF larvae oil can be used as an energy source for in ovo injection, with a dose of 0.1 mL on the 17th day of incubation being most effective and recommended. Full article
(This article belongs to the Special Issue Poultry Nutrition and Management)
Show Figures

Graphical abstract

11 pages, 620 KB  
Article
Seed Dormancy Variability in Lonicera etrusca and Its Relationship with Environmental Heterogeneity Across Localities
by Alejandro Santiago, Jesus Márquez-Pablo, Natalia Celaya-Rojas, José María Herranz and Pablo Ferrandis
Seeds 2025, 4(4), 52; https://doi.org/10.3390/seeds4040052 - 24 Oct 2025
Viewed by 160
Abstract
Seed dormancy is a key ecological attribute influencing germination timing and the ability of species to establish in variable environments. This study investigated whether inter-population variability in seed dormancy expression exists in Lonicera etrusca, a Mediterranean shrub known for producing seeds with [...] Read more.
Seed dormancy is a key ecological attribute influencing germination timing and the ability of species to establish in variable environments. This study investigated whether inter-population variability in seed dormancy expression exists in Lonicera etrusca, a Mediterranean shrub known for producing seeds with underdeveloped embryos and multiple dormancy types. Seeds were collected from four geographically and ecologically distinct populations in central Iberia and subjected to a series of germination experiments simulating natural seasonal temperature regimes, stratification treatments, and gibberellic acid application. Across all populations, seeds exhibited morphological dormancy (MD) and varying degrees of morphophysiological dormancy (MPD), including non-deep simple and deep complex types. Despite high intra-specific variability in dormancy expression, no significant differences were found among populations for germination patterns or embryo growth responses. This indicates that dormancy variability is an intrinsic, conserved feature of the species rather than a locally adaptive trait. The homogenization of germination strategies across populations may be facilitated by bird-mediated seed dispersal, promoting gene flow and limiting local selection. These findings support the hypothesis that dormancy polymorphism in L. etrusca reflects a flexible germination strategy that enhances colonization potential across heterogeneous Mediterranean environments, rather than an environmentally induced plastic response. Full article
Show Figures

Figure 1

17 pages, 3624 KB  
Article
IVF and Thermal Manipulation at the First Cleavage Stage Alter Offspring Circadian Phenotype, Sleep, and Brain Epigenetics
by Daniil Zuev, Aliya Stanova, Galina Kontsevaya, Alexander Romashchenko, Nikita Khotskin, Marina Sharapova, Mikhail Moshkin, Ludmila Gerlinskaya and Yuri Moshkin
Int. J. Mol. Sci. 2025, 26(21), 10360; https://doi.org/10.3390/ijms262110360 - 24 Oct 2025
Viewed by 216
Abstract
In vitro fertilization (IVF) exposes embryos to environmental stressors that can disrupt early development and confer long-term health risks, though the mechanisms remain poorly understood. Here, we tested the hypothesis that reducing incubation temperature during the first zygotic cleavage would promote long-term developmental [...] Read more.
In vitro fertilization (IVF) exposes embryos to environmental stressors that can disrupt early development and confer long-term health risks, though the mechanisms remain poorly understood. Here, we tested the hypothesis that reducing incubation temperature during the first zygotic cleavage would promote long-term developmental stability in IVF-conceived offspring. Using a mouse model, we compared the long-term effects of standard (37 °C) versus reduced (35 °C) IVF culture temperature on energy balance, circadian rhythms, sleep architecture, and brain histone modifications. Although offspring from both IVF groups exhibited increased body mass without notable effects on glucose metabolism, significant disruptions in circadian rhythms and sleep–wake patterns were detected. The 37 °C group exhibited altered amplitudes in oxygen consumption rhythms and respiratory exchange ratios, as well as pronounced alterations in sleep–wake patterns, including reduced sleep duration and increased nighttime activity. The 35 °C group displayed intermediate phenotypes, substantiating the importance of optimizing embryo incubation parameters. These metabolic and behavioral changes were paralleled by altered histone modifications in the cerebral cortex of IVF offspring, suggesting an epigenetic basis for circadian misalignment. Our results identify disrupted circadian rhythm and sleep architecture as a novel mechanism contributing to metabolic dysfunction in IVF-conceived offspring. The partial mitigation of these effects through reduced culture temperature underscores the importance of optimizing IVF protocols to minimize long-term epigenetic and metabolic risks. Full article
(This article belongs to the Special Issue Molecular Research of Human Fertility)
Show Figures

Graphical abstract

23 pages, 1820 KB  
Article
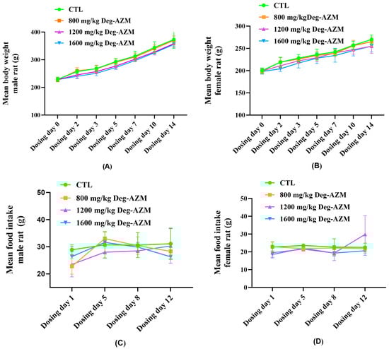
The Genetic and Embryo–Fetal Developmental Toxicity Profile of the Novel Transgelin Agonist Deg-AZM: Ames, Micronucleus, Chromosomal Aberration, and Rat EFD Studies
by Xiaoting Gu, Ying Xu, Nannan Liu, Keran Li, Xiaoting Wang, Jia Zhang, Xiaoting Zhang, Yanjie Ding, Xiaohe Li, Honggang Zhou, Xiaoyu Ai and Cheng Yang
Biomedicines 2025, 13(11), 2600; https://doi.org/10.3390/biomedicines13112600 - 23 Oct 2025
Viewed by 318
Abstract
Background: Slow-transit constipation (STC) lacks durable and safe prokinetics. Deglycosylated-azithromycin (Deg-AZM), a novel small-molecule transgelin agonist that restores colonic motility in STC, has been approved for clinical trials in 2024. Objectives: This study aimed to assess the genetic toxicity and embryo–fetal development (EFD) [...] Read more.
Background: Slow-transit constipation (STC) lacks durable and safe prokinetics. Deglycosylated-azithromycin (Deg-AZM), a novel small-molecule transgelin agonist that restores colonic motility in STC, has been approved for clinical trials in 2024. Objectives: This study aimed to assess the genetic toxicity and embryo–fetal development (EFD) toxicity of Deg-AZM through a series of standardized non-clinical safety studies. Methods: We conducted Ames, in vivo micronucleus, and chromosomal aberration tests to evaluate genotoxicity. Acute and 28-day repeated-dose oral toxicity studies were performed in Sprague-Dawley rats. EFD toxicity was assessed in pregnant rats administered Deg-AZM from gestation day (GD) 6 to 15. Toxicokinetic analyses were integrated into repeated-dose and EFD studies. Results: Deg-AZM demonstrated no mutagenic potential in the bacterial reverse-mutation assay at concentrations up to 2500 µg/plate (with metabolic activation) or 150 µg/plate (without metabolic activation). No clastogenic effects were observed in micronucleus or chromosomal aberration assays. The median lethal dose (LD50) exceeded 1600 mg/kg in acute oral toxicity. In the 28-day study, no adverse effects were observed at doses up to 600 mg/kg, though mild hematological and hepatic changes were noted at high doses, all of which were reversible. In the EFD study, Deg-AZM did not induce maternal toxicity, teratogenicity, or adverse fetal outcomes at doses up to 600 mg/kg. Conclusions: Deg-AZM demonstrates a favorable safety profile with no evidence of genetic toxicity or developmental harm at pharmacologically relevant doses, supporting its further development as a therapeutic agent for STC. Full article
(This article belongs to the Section Drug Discovery, Development and Delivery)
Show Figures

Graphical abstract

27 pages, 3720 KB  
Article
Reproductive Biology and Early Life History of the Apodid Sea Cucumber Chiridota laevis
by Sara Jobson, Jean-François Hamel and Annie Mercier
Biology 2025, 14(11), 1471; https://doi.org/10.3390/biology14111471 - 22 Oct 2025
Viewed by 382
Abstract
The apodid sea cucumber Chiridota laevis has been a documented member of endobenthic marine communities in northern waters for over a century and the rare studies available on its biology identify it as distinctive species and promising model for research. The present study [...] Read more.
The apodid sea cucumber Chiridota laevis has been a documented member of endobenthic marine communities in northern waters for over a century and the rare studies available on its biology identify it as distinctive species and promising model for research. The present study sought to elucidate fundamental aspects of its life history that remained unresolved. Adults were determined to be protandric, with individuals primarily demonstrating solely male or female gametes from winter (close to spawning) to the spring and summer months before undergoing a sex change in the fall months. Additionally, gametes of both sexes reached maturity synchronously in late winter (February to March). In mesocosms, free spawning occurred in February, as the temperature reached ~2.0 °C. The negatively buoyant eggs were encased in a sticky casing and fell to the sediment where they adhered to each other to form a mat on the muddy substratum. The realized fecundity was ~15,000 offspring. Development was lecithotrophic, demersal, and abbreviated, characterized by the absence of a pelagic larval stage. Embryos reached the gastrula stage after about 7 days post fertilization; the calcareous ring appeared at 6 weeks, and juveniles hatched from the sticky casing at 7 weeks, immediately becoming endobenthic. The size of late embryos and juveniles remained similar (~350 μm) until they began actively feeding at about 10 weeks of age. Feeding juveniles more than doubled in size in the first week (740 μm), reached 3.5 mm by year one, and measured up to 11 mm by year two. This growth rate suggests that it may take this species up to 7 years to reach adult size at ~24 mm contracted length. Full article
Show Figures

Figure 1

15 pages, 3946 KB  
Article
Molecular Characterization and Expression Patterns of Sox3 and Sox30 Genes and Response to Exogenous Hormones in the Chinese Soft-Shelled Turtle (Pelodiscus sinensis)
by Kailin Xiao, Yue Li, Tong Ren, Ziman Wang, Junxian Zhu, Chen Chen, Liqin Ji, Xiaoli Liu, Xiaoyou Hong, Chengqing Wei, Haigang Chen, Xinping Zhu, Xiaofang Lai and Wei Li
Genes 2025, 16(11), 1249; https://doi.org/10.3390/genes16111249 - 22 Oct 2025
Viewed by 242
Abstract
Background/Objectives: The Sox transcription factor family is critical for gonadal development and sex differentiation in animals, yet its roles in chelonians, particularly in the Chinese soft-shelled turtle (Pelodiscus sinensis), have rarely been investigated. Methods: This study cloned and analyzed the cDNA [...] Read more.
Background/Objectives: The Sox transcription factor family is critical for gonadal development and sex differentiation in animals, yet its roles in chelonians, particularly in the Chinese soft-shelled turtle (Pelodiscus sinensis), have rarely been investigated. Methods: This study cloned and analyzed the cDNA sequences of Sox3 and Sox30 genes from P. sinensis, examining their amino acid sequences and structural properties. Real-time quantitative PCR (RT-qPCR) was used to assess the expression of these two genes in different adult tissues and at various stages of embryonic gonadal development. Additionally, the effects of exogenous hormones (17β-estradiol, E2 and 17α-Methyltestosterone, MT) on the expression of Sox3 and Sox30 were also investigated. Results: The results indicated that Sox3 showed significantly elevated expression in female gonads, kidney, brain, liver, lung, spleen, and muscle relative to male counterparts, displaying a female-biased expression pattern. In contrast, Sox30 showed a male-biased pattern, with higher expression in male gonads, spleen, muscle, brain, and liver than in females, showing expression. Both genes were expressed at low levels. Exogenous hormone treatments revealed that MT significantly downregulated Sox3 expression in female embryos, whereas E2 significantly enhanced Sox3 expression in male embryos. Furthermore, MT treatment significantly upregulated Sox30 expression in female embryos, and E2 treatment also significantly increased Sox30 expression in male embryos. Conclusions: These findings suggest that Sox3 and Sox30 play crucial roles in the gonadal development of P. sinensis, with Sox3 potentially involved in ovarian development and Sox30 in testicular maturation. Both genes are regulated by exogenous hormones, highlighting their importance in sex differentiation and gonadal development. This study provides valuable theoretical insights for further exploration of the molecular mechanisms of sex regulation in reptiles. Full article
(This article belongs to the Section Animal Genetics and Genomics)
Show Figures

Figure 1

14 pages, 522 KB  
Article
Impact of Systematic Follicular Flushing on Egg Retrieval and Embryo Quality in IVF-ICSI Cycles: A Controlled Study?
by Modou Mamoune Mbaye, Noureddine Louanjli, Mohamed Ennaji, Mehdi Hissane, Abdelaziz Soukri, Bouchra El Khalfi, Taha Rhouda, Abdelhafid Natiq, Wassym Rhazi Senhaji, Mohammed Zarqaoui, Moncef Benkhalifa, Yasmine Louanjli and Bouchra Ghazi
J. Clin. Med. 2025, 14(21), 7457; https://doi.org/10.3390/jcm14217457 - 22 Oct 2025
Viewed by 541
Abstract
Background/Objectives: Ultrasound-guided transvaginal follicular aspiration is a central procedure in in vitro fertilisation (IVF), aiming to collect oocytes necessary for the success of assisted reproduction treatments. Follicular flushing, proposed in the absence of cumulo-oocyte complex (COC) at initial aspiration, remains controversial regarding [...] Read more.
Background/Objectives: Ultrasound-guided transvaginal follicular aspiration is a central procedure in in vitro fertilisation (IVF), aiming to collect oocytes necessary for the success of assisted reproduction treatments. Follicular flushing, proposed in the absence of cumulo-oocyte complex (COC) at initial aspiration, remains controversial regarding its real impact on oocyte quality and pregnancy rates. Methods: In this controlled study, conducted in 274 patients, we evaluated the effects of systematic follicular flushing up to 10 washes with a standardised medium (pH 7.3 ± 0.1; 37.2 ± 0.2 °C) on oocyte yield, oocyte morphology, embryo kinetics and clinical outcomes. Results: Flushing resulted in an additional 38% recovery of COCs, mostly between the second and fifth flush, with no significant increase in oocyte dysmorphisms or major embryonic abnormalities. A slight increase in slow cleavages was observed (27% vs. 23%, p = 0.04), as well as a lower oocyte maturation rate when ovulation was triggered by Ovitrelle alone. Clinically, pregnancy rates per transfer were comparable between groups (33.27% without flushing vs. 32.86% with flushing; p = 0.67), as were miscarriage rates (9.11% vs. 8.69%; p = 0.81). Conclusions: These results indicate that follicular flushing, when applied according to a standardised protocol, significantly increases oocyte yield without compromising oocyte morphological quality or embryonic development potential. Although the observed clinical benefits remain modest, this approach could constitute a relevant complementary strategy, particularly in patients with poor ovarian response or in the context of poor initial recovery. However, the controlled but non-randomised nature of this study requires cautious interpretation of the findings. Larger randomised trials, integrating dynamic assessment technologies, such as time-lapse imaging or oocyte transcriptomic analysis, are needed to refine the clinical indications of this technique and explore its underlying biological mechanisms. Full article
(This article belongs to the Section Reproductive Medicine & Andrology)
Show Figures

Figure 1

Back to TopTop