Bimodal Fucoidan-Coated Zinc Oxide/Iron Oxide-Based Nanoparticles for the Imaging of Atherothrombosis
Abstract
:1. Introduction
2. Results and Discussion
2.1. Composition and Structure of Nanoparticles
2.2. NP Coating with Polysaccharides
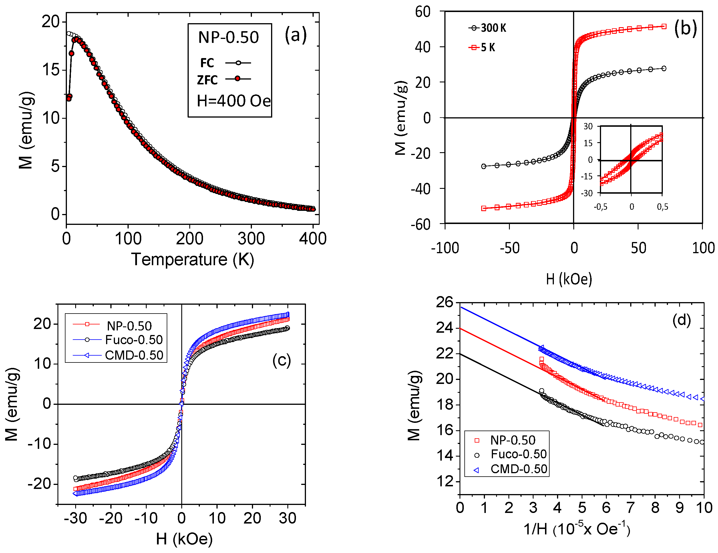
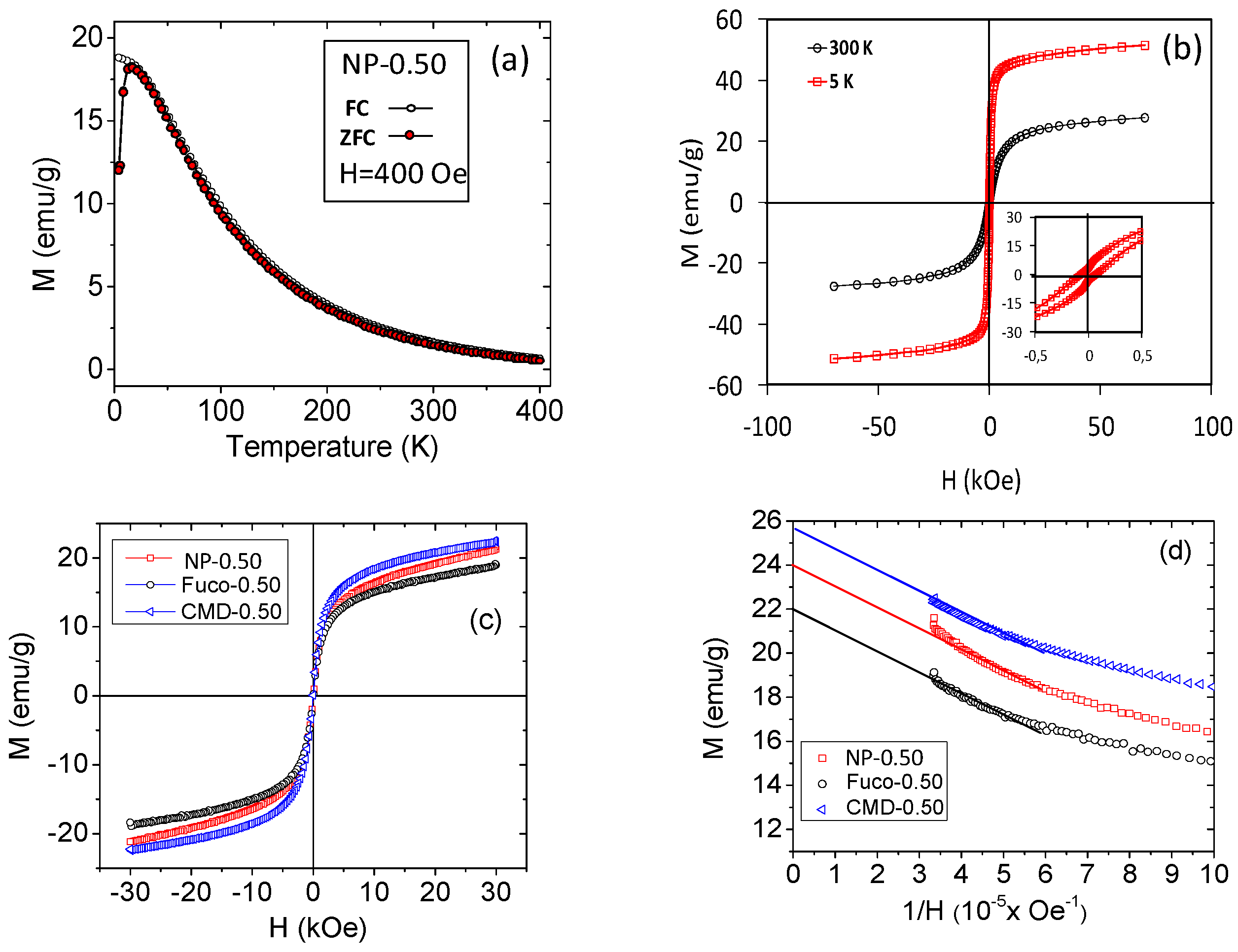
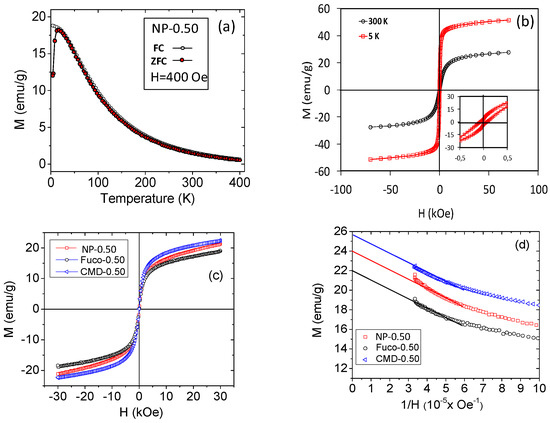
2.3. Magnetic Properties
2.4. Optical Properties
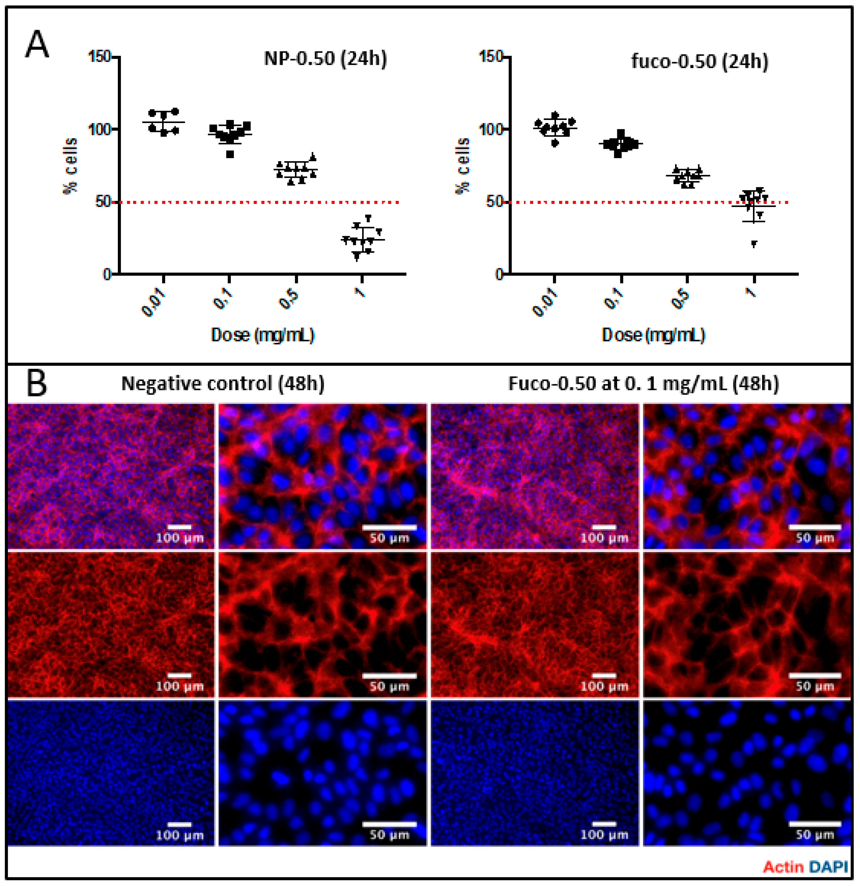
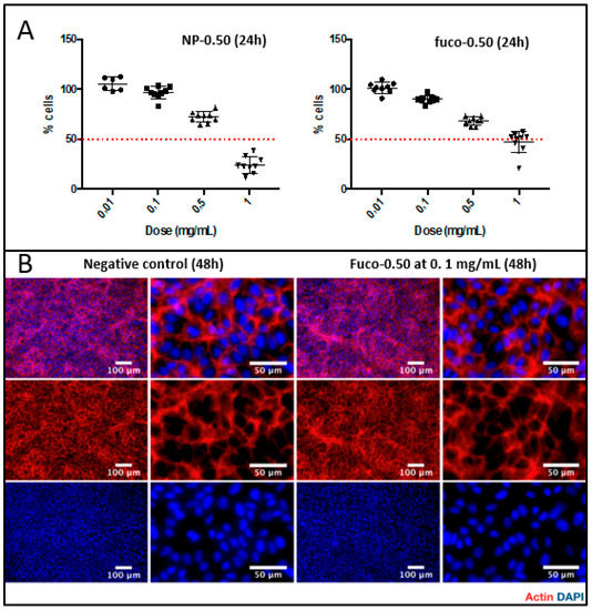
2.5. Cytotoxicity
2.6. MR and Optical Imaging
3. Experimental
3.1. Chemicals
3.2. Preparation of NPs
3.2.1. Bare NPs
3.2.2. Fucoidan Coating
3.2.3. Carboxymethyl Dextran Coating
3.3. Iron and Zinc Concentration
3.4. Fucoidan Content
3.5. X-Ray Diffractometry
3.6. Transmission Electronic Microscopy
3.7. High-Resolution Transmission Electron Microscopy and Energy-Dispersive X-Ray Spectroscopy Analysis
3.8. FT-IR Spectroscopy
3.9. Thermogravimetric Analysis
3.10. Particle Size Analysis and Isoelectric Point Analysis
3.11. Magnetic Properties
3.12. Relaxivity
3.13. UV-Visible Spectroscopy
3.14. Cell Experiments
3.15. Animal Study
3.16. MRI Session
3.17. Optical Imaging
4. Conclusions
Supplementary Materials
Author Contributions
Funding
Acknowledgments
Conflicts of Interest
References
- Finegold, J.A.; Asaria, P.; Francis, D.P. Mortality from ischaemic heart disease by country, region, and age: Statistics from World Health Organisation and United Nations. Int. J. Cardiol. 2013, 168, 934–945. [Google Scholar] [CrossRef] [PubMed]
- Stary, H.C.; Chandler, A.B.; Dinsmore, R.E.; Fuster, V.; Glagov, S.; Insull, W.; Rosenfeld, M.E.; Schwartz, C.J.; Wagner, W.D.; Wissler, R.W. A definition of advanced types of atherosclerotic lesions and a histological classification of atherosclerosis: A report from the Committee on Vascular Lesions of the Council on Arteriosclerosis, American Heart Association. Circulation 1995, 92, 1355–1374. [Google Scholar] [CrossRef] [PubMed]
- Herrmann, K.H.; Schmidt, S.; Kretz, A.; Haenold, R.; Krumbein, I.; Metzler, M.; Gaser, C.; Witte, O.W.; Reichenbach, J.R. Possibilities and limitations for high resolution small animal MRI on a clinical whole-body 3T scanner. Magn. Reson. Mater. Phys. Boil. Med. 2012, 25, 233–244. [Google Scholar] [CrossRef]
- Stucht, D.; Danishad, K.A.; Schulze, P.; Godenschweger, F.; Zaitsev, M.; Speck, O. Highest Resolution In Vivo Human Brain MRI Using Prospective Motion Correction. PLoS ONE 2015, 10, e0133921. [Google Scholar] [CrossRef] [PubMed]
- Hikishima, K.; Komaki, Y.; Seki, F.; Ohnishi, Y.; Okano, H.J.; Okano, H. In vivo microscopic voxel-based morphometry with a brain template to characterize strain-specific structures in the mouse brain. Sci. Rep. 2017, 7, 85. [Google Scholar] [CrossRef]
- Eghbali, P.; Fattahi, H.; Laurent, S.; Muller, R.N.; Oskoei, Y.M. Fluorophore-tagged superparamagnetic iron oxide nanoparticles as bimodal contrast agents for MR/optical imaging. J. Iran. Chem. Soc. 2016, 13, 87–93. [Google Scholar] [CrossRef]
- Nghia, N.T.; Tinet, E.; Ettori, D.; Beilvert, A.; Pavon-Djavid, G.; Maire, M.; Ou, P.; Tualle, J.M.; Chaubet, F. Gadolinium/terbium hybrid macromolecular complexes for bimodal imaging of atherothrombosis. J. Biomed. Opt. 2017, 22, 076004. [Google Scholar]
- Benyettou, F.; Lalatonne, Y.; Chebbi, I.; Di Benedetto, M.; Serfaty, J.M.; Lecouvey, M.; Motte, L. A multimodal magnetic resonance imaging nanoplatform for cancer theranostics. Phys. Chem. Chem. Phys. 2011, 13, 10020–10027. [Google Scholar] [CrossRef]
- Moezzi, A.; McDonagh, A.M.; Cortie, M.B. Zinc oxide particles: Synthesis, properties and applications. Chem. Eng. J. 2012, 185–186, 1–22. [Google Scholar] [CrossRef]
- Balti, I.; Mezni, A.; Dakhlaoui-Omrani, A.; Leone, P.; Viana, B.; Brinza, O.; Smiri, L.S.; Jouini, N. Comparative Study of Ni- and Co-Substituted ZnO Nanoparticles: Synthesis, Optical, and Magnetic Properties. J. Phys. Chem. C 2011, 115, 15758–15766. [Google Scholar] [CrossRef]
- Zhang, Z.Y.; Xiong, H.M. Photoluminescent ZnO Nanoparticles and Their Biological Applications. Materials 2015, 8, 3101–3127. [Google Scholar] [CrossRef]
- Hong, T.K.; Tripathy, N.; Son, H.J.; Ha, K.T.; Jeong, H.S.; Hahn, Y.B. A comprehensive in vitro and in vivo study of ZnO nanoparticles toxicity. J. Mater. Chem. B 2013, 1, 2985–2992. [Google Scholar] [CrossRef]
- Il’ves, V.G.; Sokovnin, S.Y.; Murzakaev, A.M. Influence of Fe-Doping on the Structural and Magnetic Properties of ZnO Nanopowders, Produced by the Method of Pulsed Electron Beam Evaporation. J. Nanotechnol. 2016, 2016, 8281247. [Google Scholar] [CrossRef]
- Xiong, H.M. ZnO nanoparticles applied to bioimaging and drug delivery. Adv. Mater. 2013, 25, 5329–5335. [Google Scholar] [CrossRef] [PubMed]
- Laurent, S.; Forge, D.; Port, M.; Roch, A.; Robic, C.; Elst, L.V.; Muller, R.N. Magnetic iron oxide nanoparticles: Synthesis, stabilization, vectorization, physicochemical characterizations, and biological applications. Chem. Rev. 2008, 108, 2064–2110. [Google Scholar] [CrossRef] [PubMed]
- Cao, J.; Fu, W.; Yang, H.; Yu, Q.; Zhang, Y.; Wang, S.; Zhao, H.; Sui, Y.; Zhou, X.; Zhao, W.; et al. Fabrication, characterization and application in electromagnetic wave absorption of flower-like ZnO/Fe3O4 nanocomposites. Mater. Sci. Eng. B 2010, 175, 56–59. [Google Scholar] [CrossRef]
- Liu, H.L.; Wu, J.H.; Min, J.H.; Zhang, X.Y.; Kim, Y.K. Tunable synthesis and multifunctionalities of Fe3O4–ZnO hybrid core-shell nanocrystals. Mater. Res. Bull. 2013, 48, 551–558. [Google Scholar] [CrossRef]
- Wan, J.; Li, H.; Chen, K. Synthesis and characterization of Fe3O4@ZnO core-shell structured nanoparticles. Mater. Chem. Phys. 2009, 114, 30–32. [Google Scholar] [CrossRef]
- Balti, I.; Smiri, L.S.; Rabu, P.; Gautron, E.; Viana, B.; Jouini, N. Synthesis and characterization of rod-like ZnO decorated with Î3-Fe2O3 nanoparticles monolayer. J. Alloy. Compd. 2015, 586 (Suppl. 1), S476–S482. [Google Scholar] [CrossRef]
- Balti, I.; Chevallier, P.; Menager, C.; Michel, A.; Jouini, N.; Fortin, M.A.; Chaubet, F. Nanocrystals of Zn(Fe)O-based diluted magnetic semi-conductor as potential luminescent and magnetic bimodal bioimaging probes. RSC Adv. 2014, 4, 58145–58150. [Google Scholar] [CrossRef]
- Dinesha, M.L.; Prasanna, G.D.; Naveen, C.S.; Jayanna, H.S. Structural and dielectric properties of Fe doped ZnO nanoparticles. Indian J. Phys. 2013, 87, 147–153. [Google Scholar] [CrossRef]
- Xia, T.A.; Zhao, Y.; Sager, T.; George, S.; Pokhrel, S.; Li, N.; Schoenfeld, D.; Meng, H.A.; Lin, S.J.; Wang, X.; et al. Decreased Dissolution of ZnO by Iron Doping Yields Nanoparticles with Reduced Toxicity in the Rodent Lung and Zebrafish Embryos. ACS Nano 2011, 5, 1223–1235. [Google Scholar] [CrossRef] [PubMed]
- Vestweber, D.; Blanks, J.E. Mechanisms that regulate the function of the selectins and their ligands. Physiol. Rev. 1999, 79, 181–213. [Google Scholar] [CrossRef] [PubMed]
- Bachelet, L.; Bertholon, I.; Lavigne, D.; Vassy, R.; Jandrot-Perrus, M.; Chaubet, F.; Letourneur, D. Affinity of low molecular weight fucoidan for P-selectin triggers its binding to activated human platelets. Biochim. Biophys. Acta 2009, 1790, 141–146. [Google Scholar] [CrossRef] [PubMed]
- Rouzet, F.; Bachelet-Violette, L.; Alsac, J.M.; Suzuki, M.; Meulemans, A.; Louedec, L.; Petiet, A.; Jandrot-Perrus, M.; Chaubet, F.; Michel, J.B.; et al. Radiolabeled fucoidan as a p-selectin targeting agent for in vivo imaging of platelet-rich thrombus and endothelial activation. J. Nucl. Med. 2011, 52, 1433–1440. [Google Scholar] [CrossRef] [PubMed]
- Suzuki, M.; Bachelet-Violette, L.; Rouzet, F.; Beilvert, A.; Autret, G.; Maire, M.; Menager, C.; Louedec, L.; Choqueux, C.; Saboural, P.; et al. Ultrasmall superparamagnetic iron oxide nanoparticles coated with fucoidan for molecular MRI of intraluminal thrombus. Nanomedicine 2015, 10, 73–87. [Google Scholar] [CrossRef] [PubMed]
- Saboural, P.; Chaubet, F.; Rouzet, F.; Al-Shoukr, F.; Azzouna, R.B.; Bouchemal, N.; Picton, L.; Louedec, L.; Maire, M.; Rolland, L.; et al. Purification of a low molecular weight fucoidan for SPECT molecular imaging of myocardial infarction. Mar. Drugs 2014, 12, 4851–4867. [Google Scholar] [CrossRef] [PubMed]
- Bachelet-Violette, L.; Silva, A.K.A.; Maire, M.; Michel, A.; Brinza, O.; Ou, P.; Ollivier, V.; Nicoletti, A.; Wilhelm, C.; Letourneur, D.; et al. Strong and specific interaction of ultra small superparamagnetic iron oxide nanoparticles and human activated platelets mediated by fucoidan coating. RSC Adv. 2014, 4, 4864–4871. [Google Scholar] [CrossRef]
- Li, B.; Juenet, M.; Aid-Launais, R.; Maire, M.; Ollivier, V.; Letourneur, D.; Chauvierre, C. Development of Polymer Microcapsules Functionalized with Fucoidan to Target P-Selectin Overexpressed in Cardiovascular Diseases. Adv. Healthc. Mater. 2017, 6, 1601200. [Google Scholar] [CrossRef]
- Lutterotti, L.; Matthies, S.; Wenk, H.R. Maud: A friendly java program for material analysis using diffraction. CPD Newsletters 1999, 21, 14–15. [Google Scholar]
- Ciciliati, M.A.; Silva, M.F.; Fernandes, D.M.; de Melo, M.A.C.; Adelin, A.; Hechenleitner, W.; Pineda, E.A.G. Fe-doped ZnO nanoparticles: Synthesis by a modified sol–gel method and characterization. Mater. Lett. 2015, 159, 84–86. [Google Scholar] [CrossRef]
- Arciniegas-Grijalba, P.A.; Patiño-Portela, M.C.; Mosquera-Sánchez, L.P.; Guerrero-Vargas, J.A.; Rodríguez-Páez, J.E. ZnO nanoparticles (ZnO-NPs) and their antifungal activity against coffee fungus Erythricium salmonicolor. Appl. Nanosci. 2017, 7, 225–241. [Google Scholar] [CrossRef]
- Meulenkamp, E.A. Size dependence of the dissolution of ZnO nanoparticles. J. Phys. Chem. B 1998, 102, 7764–7769. [Google Scholar] [CrossRef]
- Dakhlaoui, A.; Jendoubi, M.; Smiri, L.S.; Kanaev, A.; Jouini, N. Synthesis, characterization and optical properties of ZnO nanoparticles with controlled size and morphology. J. Cryst. Growth 2009, 311, 3989–3996. [Google Scholar] [CrossRef]
- Poul, L.; Ammar, S.; Jouini, N.; Fievet, F.; Villain, F. Metastable solid solutions in the system ZnO-CoO: Synthesis by hydrolysis in polyol medium and study of the morphological characteristics. Solid State Sci. 2001, 3, 31–42. [Google Scholar] [CrossRef]
- Geinguenaud, F.; Souissi, I.; Fagard, R.; Lalatonne, Y.; Motte, L. Easily Controlled Grafting of Oligonucleotides on gamma Fe2O3 Nanoparticles: Physicochemical Characterization of DNA Organization and Biological Activity Studies. J. Phys. Chem. B 2014, 118, 1535–1544. [Google Scholar] [CrossRef] [PubMed]
- Guo, P.; Cui, L.; Wang, Y.; Lv, M.; Wang, B.; Zhao, X.S. Facile Synthesis of ZnFe2O4 Nanoparticles with Tunable Magnetic and Sensing Properties. Langmuir 2013, 29, 8997–9003. [Google Scholar] [CrossRef] [PubMed]
- Yao, C.; Zeng, Q.; Goya, G.F.; Torres, T.; Liu, J.; Wu, H.; Ge, M.; Zeng, Y.; Wang, Y.; Jiang, J.Z. ZnFe2O4 nanocrystals: Synthesis and magnetic properties. J. Phys. Chem. C 2007, 111, 12274–12278. [Google Scholar] [CrossRef]
- Richard, S.; Boucher, M.; Saric, A.; Herbet, A.; Lalatonne, Y.; Petit, P.X.; Meriaux, S.; Boquet, D.; Motte, L. Optimization of pegylated iron oxide nanoplatforms for antibody coupling and bio-targeting. J. Mater. Chem. B 2017, 5, 2896–2907. [Google Scholar] [CrossRef]
- Thorek, D.L.; Chen, A.K.; Czupryna, J.; Tsourkas, A. Superparamagnetic iron oxide nanoparticle probes for molecular imaging. Ann. Biomed. Eng. 2006, 34, 23–38. [Google Scholar] [CrossRef]
- Chan, N.; Laprise-Pelletier, M.; Chevallier, P.; Bianchi, A.; Fortin, M.A.; Oh, J.K. Multidentate block-copolymer-stabilized ultrasmall superparamagnetic iron oxide nanoparticles with enhanced colloidal stability for magnetic resonance imaging. Biomacromolecules 2014, 15, 2146–2156. [Google Scholar] [CrossRef] [PubMed]
- Casula, M.F.; Floris, P.; Innocenti, C.; Lascialfari, A.; Marinone, M.; Corti, M.; Sperling, R.A.; Parak, W.J.; Sangregorio, C. Magnetic Resonance Imaging Contrast Agents Based on Iron Oxide Superparamagnetic Ferrofluids. Chem. Mater. 2010, 22, 1739–1748. [Google Scholar] [CrossRef]
- Kim, B.H.; Lee, N.; Kim, H.; An, K.; Park, Y.I.; Choi, Y.; Shin, K.; Lee, Y.; Kwon, S.G.; Na, H.B.; et al. Large-scale synthesis of uniform and extremely small-sized iron oxide nanoparticles for high-resolution T1 magnetic resonance imaging contrast agents. J. Am. Chem. Soc. 2011, 133, 12624–12631. [Google Scholar] [CrossRef] [PubMed]
- Tromsdorf, U.I.; Bruns, O.T.; Salmen, S.C.; Beisiegel, U.; Weller, H. A highly effective, nontoxic T1 MR contrast agent based on ultrasmall PEGylated iron oxide nanoparticles. Nano Lett. 2009, 9, 4434–4440. [Google Scholar] [CrossRef] [PubMed]
- Wang, G.; Zhang, X.; Skallberg, A.; Liu, Y.; Hu, Z.; Mei, X.; Uvdal, K. One-step synthesis of water-dispersible ultra-small Fe3O4 nanoparticles as contrast agents for T1 and T2 magnetic resonance imaging. Nanoscale 2014, 6, 2953–2963. [Google Scholar] [CrossRef] [PubMed]
- Hoque, S.M.; Hossain, M.S.; Choudhury, S.; Akhter, S.; Hyder, F. Synthesis and characterization of ZnFe2O4 nanoparticles and its biomedical applications. Mater. Lett. 2016, 162, 60–63. [Google Scholar] [CrossRef] [PubMed]
- Wan, J.; Jiang, X.; Li, H.; Chen, K. Facile synthesis of zinc ferrite nanoparticles as non-lanthanide T1 MRI contrast agents. J. Mater. Chem. 2012, 22, 13500–13505. [Google Scholar] [CrossRef]
- Banerjee, A.; Blasiak, B.; Pasquier, E.; Tomanek, B.; Trudel, S. Synthesis, characterization, and evaluation of PEGylated first-row transition metal ferrite nanoparticles as T2 contrast agents for high-field MRI. RSC Adv. 2017, 7, 38125–38134. [Google Scholar] [CrossRef]
- Tachikawa, S.; Noguchi, A.; Tsuge, T.; Hara, M.; Odawara, O.; Wada, H. Optical Properties of ZnO Nanoparticles Capped with Polymers. Materials 2011, 4, 1132–1143. [Google Scholar] [CrossRef]
- Srivastava, A.K.; Deepa, M.; Bahadur, N.; Goyat, M.S. Influence of Fe doping on nanostructures and photoluminescence of sol-gel derived ZnO. Mater. Chem. Phys. 2009, 114, 194–198. [Google Scholar] [CrossRef]
- Bylander, E.G. Surface effects on the low-energy cathodoluminescence of zinc oxide. J. Appl. Phys. 1978, 49, 1188–1196. [Google Scholar] [CrossRef]
- Ozgur, U.; Alivov, Y.I.; Liu, C.; Teke, A.; Reshchikov, M.A.; Dogan, S.; Avrutin, V.; Cho, S.J.; Morkoc, H. A comprehensive review of ZnO materials and devices. J. Appl. Phys. 2005, 98, 041301–041403. [Google Scholar] [CrossRef]
- Vanheusden, K.; Warren, W.L.; Seager, C.H.; Tallant, D.R.; Voigt, J.A.; Gnade, B.E. Mechanisms behind green photoluminescence in ZnO phosphor powders. J. Appl. Phys. 1996, 79, 7983–7990. [Google Scholar] [CrossRef]
- Tachikawa, S.; Noguchi, A.; Hara, M.; Odawara, O.; Wada, H. Structures and optical properties of ZnO nanoparticiles capped with polyethylene glycol. J. Ceram. Process. Res. 2011, 12, S215–S219. [Google Scholar]
- Pandiyarajan, T.; Karthikeyan, B. Optical properties of annealing induced post growth ZnO:ZnFe2O4 nanocomposites. Spectrochim. Acta Part A Mol. Biomol. Spectrosc. 2013, 106, 247–252. [Google Scholar] [CrossRef] [PubMed]
- Oh, E.; Jung, S.H.; Lee, K.H.; Jeong, S.H.; Yu, S.; Rhee, S.J. Vertically aligned Fe-doped ZnO nanorod arrays by ultrasonic irradiation and their photoluminescence properties. Mater. Lett. 2008, 62, 3456–3458. [Google Scholar] [CrossRef]
- Jin, B.J.; Im, S.; Lee, S.Y. Violet and UV luminescence emitted from ZnO thin films grown on sapphire by pulsed laser deposition. Thin Solid Films 2000, 366, 107–110. [Google Scholar] [CrossRef]
Sample Availability: Samples of the compounds are not available. |









| RFe,i | RFe,f a | TEM | XRD | Stoichiometry b | ||
|---|---|---|---|---|---|---|
| Size (nm) | PDI | Size (nm) | Lattice Parameters | |||
| 0.05 | 0.06 | 7.0 ± 0.8 | 0.11 | 5.9 ± 0.2 | Wurtzite a: 0.325839 ± 6.68 × 10−5 c: 0.53225 ± 2.05 × 10−5 | Fe0.06Zn0.94O |
| 0.15 | 0.18 | 7.0 ± 1.0 | 0.14 | 6.7 ± 0.2 | Wurtzite a: 0.327126 ± 4.6 × 10−5 nm c: 0.52281 ± 1.156 × 10−5 nm | Fe0.18Zn0.82O |
| 0.35 | 0.42 | 6.3 ± 0.2 | 0.03 | 5.8 ± 0.2 | Wurtzite a: 0.327094 ± 2.83 × 10−5 nm c: 0.531681 ± 2.83 × 10−5 nm | Fe0.42Zn0.58O |
| 0.50 | 0.57 | 4.2 ± 0.6 | 0.14 | 4.1 ± 0.1 | Wurtzite a: 0.32499 ± 1.78 × 10−4 nm c: 0.530024 ± 3.87 × 10−4 nm | Fe0.54Zn0.46O c 44.9% (w/w) |
| 3.8 ± 0.4 | Cubic a: 0.84752 ± 1.15 × 10−4 nm | ZnFe2O4 d 55.1% (w/w) | ||||
© 2019 by the authors. Licensee MDPI, Basel, Switzerland. This article is an open access article distributed under the terms and conditions of the Creative Commons Attribution (CC BY) license (http://creativecommons.org/licenses/by/4.0/).
Share and Cite
Nguyen, H.; Tinet, E.; Chauveau, T.; Geinguenaud, F.; Lalatonne, Y.; Michel, A.; Aid-Launais, R.; Journé, C.; Lefèbvre, C.; Simon-Yarza, T.; et al. Bimodal Fucoidan-Coated Zinc Oxide/Iron Oxide-Based Nanoparticles for the Imaging of Atherothrombosis. Molecules 2019, 24, 962. https://doi.org/10.3390/molecules24050962
Nguyen H, Tinet E, Chauveau T, Geinguenaud F, Lalatonne Y, Michel A, Aid-Launais R, Journé C, Lefèbvre C, Simon-Yarza T, et al. Bimodal Fucoidan-Coated Zinc Oxide/Iron Oxide-Based Nanoparticles for the Imaging of Atherothrombosis. Molecules. 2019; 24(5):962. https://doi.org/10.3390/molecules24050962
Chicago/Turabian StyleNguyen, Hoang, Eric Tinet, Thierry Chauveau, Frédéric Geinguenaud, Yoann Lalatonne, Aude Michel, Rachida Aid-Launais, Clément Journé, Caroline Lefèbvre, Teresa Simon-Yarza, and et al. 2019. "Bimodal Fucoidan-Coated Zinc Oxide/Iron Oxide-Based Nanoparticles for the Imaging of Atherothrombosis" Molecules 24, no. 5: 962. https://doi.org/10.3390/molecules24050962
APA StyleNguyen, H., Tinet, E., Chauveau, T., Geinguenaud, F., Lalatonne, Y., Michel, A., Aid-Launais, R., Journé, C., Lefèbvre, C., Simon-Yarza, T., Motte, L., Jouini, N., Tualle, J.-M., & Chaubet, F. (2019). Bimodal Fucoidan-Coated Zinc Oxide/Iron Oxide-Based Nanoparticles for the Imaging of Atherothrombosis. Molecules, 24(5), 962. https://doi.org/10.3390/molecules24050962

