Online Reviews Meet Visual Attention: A Study on Consumer Patterns in Advertising, Analyzing Customer Satisfaction, Visual Engagement, and Purchase Intention
Abstract
1. Introduction
- How do consumer sentiment clusters identified through big data analysis impact overall customer satisfaction in an advertisement campaign?
- What are the key visual attention metrics observed in eye-tracking analysis for different types of advertisement content, and how do they influence consumer visual engagement?
- What are the preferred visual elements that influence purchase intentions in the Korean skincare market?
2. Theoretical Framework
2.1. K-Beauty and Advertisement
2.2. Online Review and Cluster Analysis
2.3. Big Data Analytics
2.4. Eye-Tracking Technology and Visual Cognitive Characteristics
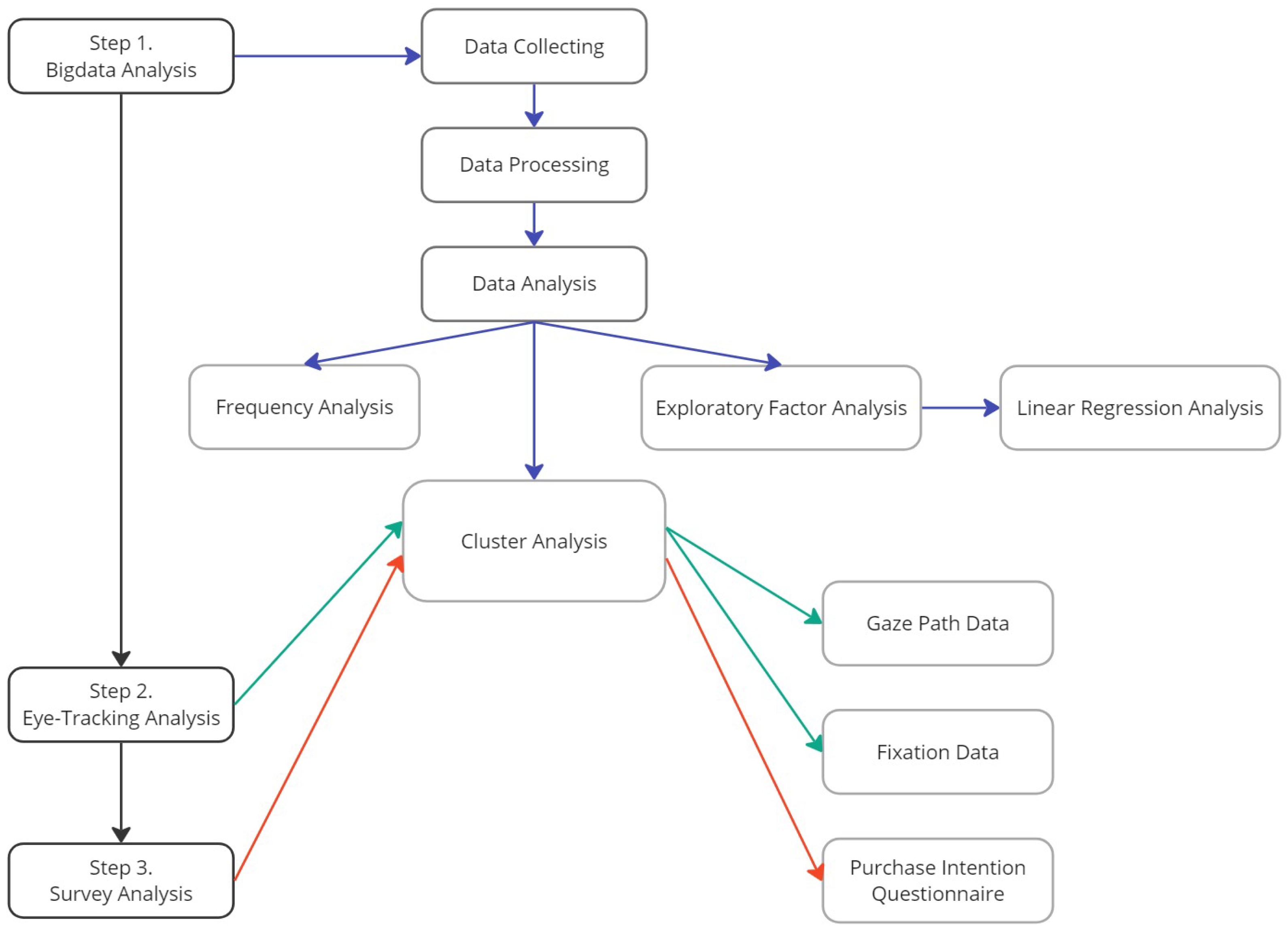
3. Methodology
4. Results
4.1. Bigdata Analysis
4.1.1. Data Pre-Processing
4.1.2. Data Processing
4.1.3. Factor Analysis and Linear Regression Analysis
4.2. Eye-Tracking Analysis
4.2.1. Fixation Duration and Count
4.2.2. Heat Map Analysis
4.3. Survey Analysis of Purchase Intention
5. Discussion of Findings
6. Conclusions and Implications
Author Contributions
Funding
Institutional Review Board Statement
Informed Consent Statement
Data Availability Statement
Conflicts of Interest
References
- Alsharif, A.H.; Salleh, N.Z.M.; Al-Zahrani, S.A.; Khraiwish, A. Consumer Behaviour to be considered in advertising: A systematic analysis and future agenda. Behav. Sci. 2022, 12, 472. [Google Scholar] [CrossRef] [PubMed]
- Chen, Y. Comparing content marketing strategies of digital brands using machine learning. Humanit. Soc. Sci. Commun. 2023, 10, 57. [Google Scholar] [CrossRef]
- Khang, A.; Rani, S.; Gujrati, R.; Uygun, H.; Gupta, S. Challenges faced by marketers in developing and managing contents in workforce development system. In Designing Workforce Management Systems for Industry 4.0: Data-Centric and AI-Enabled Approaches; Khang, A., Rani, S., Gujrati, R., Uygun, H., Gupta, S., Eds.; CRC Press: Boca Raton, FL, USA, 2023; pp. 1–376. [Google Scholar]
- More, A.B. Implementing digital age experience marketing to make customer relations more sustainable. In New Horizons for Industry 4.0 in Modern Business; Nayyar, A., Naved, M., Rameshwar, R., Eds.; Springer International Publishing: Cham, Switzerland, 2023; pp. 99–119. [Google Scholar] [CrossRef]
- Li, J.; Dong, W.; Ren, J. The effects of user and marketer-generated content on customer satisfaction: A textual analysis approach. Electron. Commer. Res. Appl. 2024, 65, 101407 Available online:. [Google Scholar] [CrossRef]
- Stalidis, G.; Karaveli, I.; Diamantaras, K.; Delianidi, M.; Christantonis, K.; Tektonidis, D.; Katsalis, A.; Salampasis, M. Recommendation systems for e-shopping: Review of techniques for retail and sustainable marketing. Sustainability 2023, 15, 16151. [Google Scholar] [CrossRef]
- Galiano-Coronil, A.; Aguirre Montero, A.; López Sánchez, J.A.; Díaz Ortega, R. Exploring social responsibility, social marketing and happiness using artificial intelligence, automated text analysis and correspondence analysis. Manag. Decis. 2024, 62, 549–574 Available online:. [Google Scholar] [CrossRef]
- Azer, J.; Blasco-Arcas, L.; Alexander, M. Visual modality of engagement: Conceptualization, typology of forms, and outcomes. J. Serv. Res. 2024, 27, 231–249. [Google Scholar] [CrossRef]
- Hwang, M.K.; Lee, S.H.; Kim, C.Y.; Kwon, M.W. A study on the visual attention of banner advertising on portal site using eye tracking. J. Multimed. Inf. Syst. 2023, 26, 46–57. [Google Scholar]
- Nichifor, E.; Lixăndroiu, R.C.; Chițu, I.B.; Brătucu, G.; Sumedrea, S.; Maican, C.I.; Tecău, A.S. Eye tracking and an A/B split test for social media marketing optimization: The connection between the user profile and ad creative components. J. Theor. Appl. Electron. Commer. Res. 2021, 16, 2319–2340. [Google Scholar] [CrossRef]
- Dudkina, E.; Bin, M.; Breen, J.; Crisostomi, E.; Ferraro, P.; Kirkland, S.; Mareček, J.; Murray-Smith, R.; Parisini, T.; Stone, L.; et al. A comparison of centrality measures and their role in controlling the spread in epidemic networks. Int. J. Control 2024, 97, 1325–1340. [Google Scholar] [CrossRef]
- Menache, A.; Bailleux, V. The Korean Skincare Conquest: A Qualitative Study About Korean Skincare Product’s Popularity in France. Master’s Thesis, Independen, Business Administration, Umeå School of Business and Economics (USBE), Faculty of Social Sciences, Umeå University, Umeå, Sweden, 2021. Available online: http://umu.diva-portal.org/smash/get/diva2:1601766/FULLTEXT01.pdf (accessed on 7 June 2024).
- Wang, L.; Lee, J.H. The impact of K-beauty social media influencers, sponsorship, and product exposure on consumer acceptance of new products. Fash Text 2021, 8, 15. [Google Scholar] [CrossRef]
- Pandey, S.; Pandey, N.; Chawla, D. Market segmentation based on customer experience dimensions extracted from online reviews using data mining. J. Consum. Mark. 2023, 40, 854–868. [Google Scholar] [CrossRef]
- Widyaningrum, R.; Ramadhani, K.; Lestari, B. Literature review: K-beauty effect on health behavior and Korean cosmetics purchasing in Indonesia. Dis. Prev. Public Health J. 2023, 17, 69–75. [Google Scholar] [CrossRef]
- Chen, Z.; Zong, W. Influence of celebrities on the image building of luxury brands. Highlights Bus. Econ. Manag. 2024, 2, 165–171. [Google Scholar] [CrossRef]
- Jobst, N. Statista. Leading H&B Retailers South Korea 2022, by Store Numbers. 2024. Available online: https://www.statista.com/statistics/973313/south-korea-leading-hb-retailers-by-store-numbers/ (accessed on 20 September 2024).
- Kim, G. The Herald Insight. CJ Olive Young Thrives as the Number One “K-Beauty” Retailer. 2024. Available online: https://www.heraldinsight.co.kr/news/articleView.html?idxno=4145 (accessed on 20 September 2024).
- Bhatt, S.H.; Pai, D.R. Are “buy X get X free” price promotions effective? An acquisition-transaction value perspective. Mark. Intell. Plan. 2023, 41, 707–721. [Google Scholar] [CrossRef]
- Jun, M.; Han, J.; Zhou, Z.; Eisingerich, A.B. When is celebrity endorsement effective? Exploring the role of celebrity endorsers in enhancing key brand associations. J. Bus. Res. 2023, 164, 113951. [Google Scholar] [CrossRef]
- Riswanto, A.L.; Kim, H.S. An investigation of the key attributes of Korean wellness tourism customers based on online reviews. Sustainability 2023, 15, 6702. [Google Scholar] [CrossRef]
- Tao, S.; Kim, H.S. Cruising in Asia: What can we dig from online cruiser reviews to understand their experience and satisfaction. Asia Pacific J. Tour. Res. 2019, 24, 514–528. [Google Scholar] [CrossRef]
- Mahr, D.; Stead, S.; Odekerken-Schröder, G. Making sense of customer service experiences: A text mining review. J. Serv. Mark. 2019, 33, 88–103. [Google Scholar] [CrossRef]
- Media Use in the Information Age: Emerging Patterns of Adoption and Consumer Use. 1989. Available online: https://api.semanticscholar.org/CorpusID:166326985 (accessed on 20 September 2024).
- Vrabie, C. E-Government 3.0: An AI model to use for enhanced local democracies. Sustainability 2023, 15, 9572. [Google Scholar] [CrossRef]
- Akter, S.; Mohiuddin Babu, M.; Hossain, T.M.T.; Dey, B.L.; Liu, H.; Singh, P. Omnichannel management capabilities in international marketing: The effects of word of mouth on customer engagement and customer equity. Int. Mark. Rev. 2024, 41, 42–73. [Google Scholar] [CrossRef]
- Jaeger, A.; Banks, D. Cluster analysis: A modern statistical review. WIREs Comput. Stat. 2022, 15, e1597. [Google Scholar] [CrossRef]
- Mishra, R.K.; Jothi, J.A.A.; Urolagin, S.; Irani, K. Knowledge-based topic retrieval for recommendations and tourism promotions. Int. J. Inf. Manag. Data Insights 2023, 3, 100145. [Google Scholar] [CrossRef]
- Sharma, S.; Kar, A.K.; Gupta, M.P.; Dwivedi, Y.K.; Janssen, M. Digital citizen empowerment: A systematic literature review of theories and development models. Inf. Technol. Dev. 2022, 28, 660–687. [Google Scholar] [CrossRef]
- Križanić, S. Educational data mining using cluster analysis and decision tree technique: A case study. Int. J. Eng. Bus. Manag. 2020, 12, 1–9. [Google Scholar] [CrossRef]
- Riswanto, A.L.; Kim, S.; Kim, H.S. Analyzing online reviews to uncover customer satisfaction factors in Indian cultural tourism destinations. Behav. Sci. 2023, 13, 923. [Google Scholar] [CrossRef] [PubMed]
- Ghosal, S.; Bhattacharyya, R.; Majumder, M. Impact of complete lockdown on total infection and death rates: A hierarchical cluster analysis. Diabetes Metab. Syndr. 2020, 14, 707–711. [Google Scholar] [CrossRef]
- Liao, N.; He, Y. Exploring the effects of influencing factors on energy efficiency in the industrial sector using cluster analysis and panel regression model. Energy 2018, 158, 782–795. [Google Scholar] [CrossRef]
- Hu, N.; Zhang, T.; Gao, B.; Bose, I. What do hotel customers complain about? Text analysis using a structural topic model. Tour. Manag. 2019, 72, 417–426. [Google Scholar] [CrossRef]
- Phan, H.T.; Nguyen, N.T.; Hwang, D. Aspect-level sentiment analysis: A survey of graph convolutional network methods. Inf. Fusion 2023, 91, 149–172. [Google Scholar] [CrossRef]
- Sehgal, D.; Agarwal, A.K. Real-Time Sentiment Analysis of Big Data Applications Using Twitter Data with Hadoop Framework. 2018. Available online: https://api.semanticscholar.org/CorpusID:67090525 (accessed on 20 September 2024).
- Zaghloul, M.; Barakat, S.; Rezk, A. Predicting e-commerce customer satisfaction: Traditional machine learning vs. deep learning approaches. J. Retail Consum. Serv. 2024, 79, 103865. [Google Scholar] [CrossRef]
- Popping, R. Computer-Assisted Text Analysis; SAGE Publications: Thousand Oaks, CA, USA, 2000. [Google Scholar]
- Nordfält, J.; Ahlbom, C.P. Utilising eye-tracking data in retailing field research: A practical guide. J. Retail 2024, 100, 148–160. [Google Scholar] [CrossRef]
- Modi, N.; Singh, J. Understanding online consumer behavior at e-commerce portals using eye-gaze tracking. Int. J. Human–Comput. Interact. 2023, 39, 721–742. [Google Scholar] [CrossRef]
- Yüksel, D. Investigation of web-based eye-tracking system performance under different lighting conditions for neuromarketing. J. Theor. Appl. Electron. Commer. Res. 2023, 18, 2092–2106. [Google Scholar] [CrossRef]
- Guo, M.J.; Kwon, M.W.; Hwang, M.K.; Zhou, Y.M. Eye perception and preference differences between different emotional content on TikTok and Twitter platforms. J. Multimed. Inf. Syst. 2023, 10, 153–162. [Google Scholar] [CrossRef]
- Ruppenthal, T.; Schweers, N. Eye tracking as an instrument in consumer research to investigate food from a marketing perspective: A bibliometric and visual analysis. J. Theor. Appl. Electron. Commer. Res. 2024, 19, 1095–1117. [Google Scholar] [CrossRef]
- Giraldo-Romero, Y.I.; Pérez-De-los-Cobos-Agüero, C.; Muñoz-Leiva, F.; Higueras-Castillo, E.; Liébana-Cabanillas, F. Influence of regulatory fit theory on persuasion from Google ads: An eye tracking study. J. Theor. Appl. Electron. Commer. Res. 2021, 16, 1165–1185. [Google Scholar] [CrossRef]
- Gómez-Carmona, D.; Cruces-Montes, S.; Marín-Dueñas, P.P.; Serrano-Domínguez, C.; Paramio, A.; García, Z.A. Do you see it clearly? The effect of packaging and label format on Google ads. J. Theor. Appl. Electron. Commer. Res. 2021, 16, 1648–1666. [Google Scholar] [CrossRef]
- Wedel, M.; Pieters, R. A review of eye-tracking research in marketing. Rev. Mark. Res. 2017, 4, 123–147. [Google Scholar]
- Schultheiß, S.; Lewandowski, D. How users’ knowledge of advertisements influences their viewing and selection behavior in search engines. J. Assoc. Inf. Sci. Technol. 2021, 72, 285–301. [Google Scholar] [CrossRef]
- Wibmer, A.; Wiedmann, F.; Seeber, I.; Maier, R. Adaptation of visual attention: Effects of information presentation in idea selection processes. In Information Systems and Neuroscience; Davis, F.D., Riedl, R., vom Brocke, J., Léger, P.M., Randolph, A., Fischer, T., Eds.; Springer International Publishing: Cham, Switzerland, 2020; pp. 355–363. [Google Scholar]
- Winter, M.; Neumann, H.; Pryss, R.; Probst, T.; Reichert, M. Defining gaze patterns for process model literacy—Exploring visual routines in process models with diverse mappings. Expert Syst. Appl. 2023, 213, 119217. [Google Scholar] [CrossRef]
- De Keyzer, F.; Dens, N.; De Pelsmacker, P. The processing of native advertising compared to banner advertising: An eye-tracking experiment. Electron. Commer. Res. 2023, 23, 1921–1940. [Google Scholar] [CrossRef]
- Nückles, M. Investigating visual perception in teaching and learning with advanced eye-tracking methodologies: Rewards and challenges of an innovative research paradigm. Educ. Psychol. Rev. 2021, 33, 149–167. [Google Scholar] [CrossRef]
- Wang, J.; Antonenko, P.; Dawson, K. Does visual attention to the instructor in online video affect learning and learner perceptions? An eye-tracking analysis. Comput. Educ. 2020, 146, 103779. [Google Scholar] [CrossRef]
- Lang, A. Using the limited capacity model of motivated mediated message processing to design effective cancer communication messages. J. Commun. 2006, 56 (Suppl. S1), S57–S80. [Google Scholar] [CrossRef]
- Yiend, J. The effects of emotion on attention: A review of attentional processing of emotional information. Cogn. Emot. 2010, 24, 3–47. [Google Scholar] [CrossRef]
- Bilgihan, A.; Seo, S.; Choi, J. Identifying restaurant satisfiers and dissatisfiers: Suggestions from online reviews. J. Hosp. Mark. Manag. 2018, 27, 601–625. [Google Scholar] [CrossRef]
- Asudani, D.S.; Nagwani, N.K.; Singh, P. Impact of word embedding models on text analytics in deep learning environment: A review. Artif. Intell. Rev. 2023, 56, 10345–10425. [Google Scholar] [CrossRef]
- Freeman, L.C. Centrality in social networks conceptual clarification. Soc. Networks 1978, 1, 215–239. [Google Scholar] [CrossRef]
- Wasserman, S.; Faust, K. Social Network Analysis: Methods and Applications; Structural Analysis in the Social Sciences; Cambridge University Press: Cambridge, UK, 1994; Available online: https://www.cambridge.org/core/product/90030086891EB3491D096034684EFFB8 (accessed on 20 September 2024).
- Park, S.U. Derivation of key attributes and clusters of Korean Taekwondo policies and systems on social media: Comparative big data analysis based on regime change. Sage Open 2024, 14, 21582440241245230. [Google Scholar] [CrossRef]
- Govindasamy, P.; Isa, N.J.M.; Mohamed, N.F.; Noor, A.M.; Ma, L.; Olmos, A.; Green, K. A systematic review of exploratory factor analysis packages in R software. WIREs Comput. Stat. 2024, 16, e1630. [Google Scholar] [CrossRef]
- Mizumoto, A. Calculating the relative importance of multiple regression predictor variables using dominance analysis and random forests. Lang. Learn. 2023, 73, 161–196. [Google Scholar] [CrossRef]
- Vasan, M. Impact of promotional marketing using Web 2.0 tools on purchase decision of Gen Z. Mater. Today Proc. 2023, 81, 273–276. [Google Scholar] [CrossRef]
- Oliver, J. The consumer’s perspective on evaluating products: Service is the key. J. Serv. Mark. 2015, 29, 200–210. [Google Scholar] [CrossRef]
- Ke, F.; Liu, R.; Sokolikj, Z.; Dahlstrom-Hakki, I.; Israel, M. Using eye-tracking in education: Review of empirical research and technology. Educ. Technol. Res. Dev. 2024, 72, 1383–1418. [Google Scholar] [CrossRef]
- Sliburyte, L. How celebrities can be used in advertising to the best advantage? World Acad. Sci. Eng. Technol. 2009, 58, 934–939. [Google Scholar]
- Kret, M.E.; van Berlo, E. Attentional bias in humans toward human and bonobo expressions of emotion. Evol. Psychol. 2021, 19, 14747049211032816. [Google Scholar] [CrossRef]
- Davila, F.; Paz, F.; Moquillaza, A. Usage and application of heatmap visualizations on usability user testing: A systematic literature review. In Design, User Experience, and Usability; Marcus, A., Rosenzweig, E., Soares, M.M., Eds.; Springer Nature: Cham, Switzerland, 2023; pp. 3–17. [Google Scholar]
- Alao, O.D.; Priscilla, E.A.; Amanze, R.C.; Kuyoro, S.O.; Adebayo, A.O. User-centered/user experience UC/UX design thinking approach for designing a university information management system. Ingénierie Systèmes d’Inf. 2022, 27, 577–590. [Google Scholar] [CrossRef]
- Fleming, W.; Rizowy, B.; Shwartz, A. The nature gaze: Eye-tracking experiment reveals well-being benefits derived from directing visual attention towards elements of nature. People Nat. 2024, 6, 1469–1485. [Google Scholar] [CrossRef]
- Chen, Y.; Ding, D.; Meng, L.; Li, X.; Zhang, S. Understanding consumers’ purchase intention towards online paid courses. Inf. Dev. 2021, 39, 19–35. [Google Scholar] [CrossRef]
- Alyahya, M.; Agag, G.; Aliedan, M.; Abdelmoety, Z.H. Understanding the factors affecting consumers’ behaviour when purchasing refurbished products: A chaordic perspective. J. Retail Consum. Serv. 2023, 75, 103492. [Google Scholar] [CrossRef]
- Hannan, S.A.; Ahmed, S.; Naveed, Q.; Thakur, R. Data mining and natural language processing methods for extracting opinions from customer reviews. Int. J. Intell. Secur. Public Aff. 2012, 3, 52–58. [Google Scholar]
- Cao, Y.; Gruca, T.S.; Klemz, B.R. Internet pricing, price satisfaction, and customer satisfaction. Int. J. Electron. Commer. 2003, 8, 31–50. [Google Scholar] [CrossRef]
- Zhang, X.; Kim, H.S. Customer experience and satisfaction of Disneyland hotel through big data analysis of online customer reviews. Sustainability 2021, 13, 12699. [Google Scholar] [CrossRef]
- Holmqvist, K.; Andersson, R. Eye-Tracking: A Comprehensive Guide to Methods, Paradigms and Measures; Lund Eye-Tracking Research Institute, Lund University: Lund, Sweden, 2017. [Google Scholar]
- Mele, M.L.; Federici, S. Gaze and eye-tracking solutions for psychological research. Cogn. Process. 2012, 13, 261–265. [Google Scholar] [CrossRef] [PubMed]
- Casado-Aranda, L.A.; Sánchez-Fernández, J.; Ibáñez-Zapata, J.A. Evaluating communication effectiveness through eye tracking: Benefits, state of the art, and unresolved questions. Int. J. Bus. Commun. 2020, 60, 24–61. [Google Scholar] [CrossRef]
- Tan, W.K. When do price discounts become attractive? A study comparing discount strategies on consumer perceptions. Asia Pac. J. Mark. Logist. 2023, 35, 1404–1424. [Google Scholar] [CrossRef]






| Reference | Industry | Clusters | Key Findings |
|---|---|---|---|
| (Križanić, 2020) [30] | Education | Lecture materials, auditory exercises, laboratory exercises, forums | The study employed cluster analysis to categorize students according to their usage patterns of course materials, underscoring the role of educational data mining in comprehending student behavior and improving the quality of study programs to gain a competitive edge in the job market |
| (Riswanto et al., 2023) [31] | Wellness | Destination, hospitality, nature, wellness | The research underscores the significant influence of food, beverage, and service quality on guest satisfaction in wellness tourism, emphasizing the importance for destination managers to enhance these elements to enhance customer experience |
| (Ghosal et al., 2020) [32] | Public health | Hierarchical clustering | The study grouped countries into two clusters based on their response to lockdown measures during the COVID-19 pandemic. Cluster 1 (Spain, Germany, Italy, the UK, France) showed more effective reductions in infection and death rates compared to cluster 2 (Belgium, Austria, New Zealand, India, Hungary, Poland, Malaysia), likely due to lower initial infection and death counts at the time of lockdown initiation |
| (Tao and Kim, 2019) [22] | Tourism | Hospitality, onshore, cruise, core product, food and schedule | The study revealed that cruisers prioritize quality and standard when evaluating their experiences, indicating a strong expectation and understanding of hospitality during travel |
| (Liao and He, 2018) [33] | Industrial | Talent capital, general labor, fixed assets | The mining industry is affected by technological progress, marketization, energy consumption structure, enterprise scale, and labor productivity |
| Product | Rank | Star | Total Review | Review During Promotion | Percent (%) | Cumulative Percent (%) |
|---|---|---|---|---|---|---|
| Dr.G Red Blemish Clear Soothing Cream | 1 | 4.9 | 3728 | 170 | 33.27 | 33.27 |
| Goodal Green tangerine Vita-C | 2 | 4.7 | 7024 | 131 | 25.63 | 58.9 |
| Torriden, Dive In, Low Molecular Hyaluronic Acid Serum | 3 | 4.8 | 29,355 | 60 | 11.74 | 70.64 |
| d’Alba, Aromatic Spray Serum | 4 | 4.8 | 13,119 | 80 | 15.64 | 86.28 |
| Torriden, Dive In, Low Molecular Hyaluronic Acid Soothing Cream | 5 | 4.8 | 7694 | 70 | 13.72 | 100 |
| Average/Total | 4.8 | 60,920 | 511 | 100 |
| Word | Frequency | Degree | Word | Frequency | Degree | ||||
|---|---|---|---|---|---|---|---|---|---|
| Rank | Freq. | Rank | Coef. | Rank | Freq. | Rank | Coef. | ||
| use | 1 | 477 | 2 | 38.51 | refreshing | 26 | 64 | 27 | 10.085 |
| good | 2 | 358 | 1 | 45.082 | model | 27 | 63 | 28 | 10.082 |
| skin | 3 | 351 | 3 | 33.449 | formula | 28 | 62 | 26 | 10.551 |
| moisturizing | 4 | 275 | 4 | 31.551 | perfect | 29 | 61 | 30 | 8.878 |
| buy | 5 | 229 | 6 | 25.388 | face | 30 | 60 | 29 | 9.388 |
| product | 6 | 211 | 5 | 28.347 | cute | 31 | 60 | 32 | 8.306 |
| sale | 7 | 184 | 7 | 24.592 | nice | 32 | 54 | 31 | 8.367 |
| apply | 8 | 164 | 8 | 20.102 | effect | 33 | 52 | 33 | 7.776 |
| like | 9 | 149 | 9 | 19.878 | spray | 34 | 51 | 34 | 7.694 |
| cream | 10 | 147 | 10 | 19.796 | great | 35 | 49 | 35 | 7.633 |
| dry | 11 | 109 | 11 | 16.041 | purchase | 36 | 49 | 37 | 7.184 |
| time | 12 | 100 | 12 | 16.02 | soothing | 37 | 48 | 36 | 7.347 |
| feel | 13 | 98 | 15 | 13.204 | package | 38 | 45 | 38 | 6.347 |
| cheap | 14 | 95 | 14 | 14.02 | try | 39 | 42 | 41 | 6 |
| type | 15 | 93 | 13 | 15.898 | makeup | 40 | 41 | 39 | 6.286 |
| light | 16 | 83 | 16 | 13.163 | whitening | 41 | 41 | 40 | 6.204 |
| oil | 17 | 81 | 18 | 12.857 | recommend | 42 | 40 | 42 | 5.612 |
| pretty | 18 | 81 | 17 | 12.98 | gift | 43 | 40 | 45 | 5.49 |
| sensitive | 19 | 80 | 19 | 12.51 | ampoule | 44 | 40 | 47 | 5.163 |
| price | 20 | 78 | 20 | 12.082 | bottle | 45 | 38 | 43 | 5.592 |
| serum | 21 | 76 | 21 | 12.082 | satisfied | 46 | 37 | 48 | 5.082 |
| gentle | 22 | 72 | 22 | 11.653 | better | 47 | 34 | 46 | 5.184 |
| summer | 23 | 70 | 24 | 10.898 | mist | 48 | 32 | 49 | 4.49 |
| ingredient | 24 | 68 | 23 | 11.245 | different | 49 | 31 | 44 | 5.571 |
| store | 25 | 65 | 25 | 10.633 | sticky | 50 | 31 | 50 | 4.163 |
| Cluster | Extracted Words | Significant Words |
|---|---|---|
| Product | product/spray/bottle/mist/sticky/ ingredient/type/serum/formula/ ampoule/cream/package | product/spray/bottle/mist/ ingredient/serum/formula/ ampoule/cream/package |
| Model | model/face/skin/cute/pretty/ /makeup/dry/nice/like | model/face/skin/cute/pretty/ |
| Promo | sale/summer/purchase/buy/ /store/cheap/better/gift/price | sale/purchase/buy/ cheap/gift/price |
| Effect | effect/feel/great/use/apply/ moisturizing/soothing/whitening/refreshing/time/gentle/oil/sensitive try/recommend/satisfied/good/ light/perfect/different | effect/feel/use/apply/ moisturizing/soothing/whitening/refreshing/good/light |
| Factor | Words | Factor Loading | Eigen. Value | Cum. Variance |
|---|---|---|---|---|
| Product | product | 0.712 | 2.414 | 26.688 |
| bottle | 0.654 | |||
| formula | 0.687 | |||
| package | 0.404 | |||
| Model | model | 0.480 | 2.917 | 21.452 |
| face | 0.404 | |||
| pretty | 0.426 | |||
| Promo | sale | 0.849 | 3.592 | 14.867 |
| price | 0.842 | |||
| gift | 0.855 | |||
| cheap | 0.567 | |||
| Effect | effect | 0.872 | 4.421 | 7.992 |
| use | 0.869 | |||
| recommend | 0.868 | |||
| good | 0.814 |
| Model | Unstandardized Coef. | Standardized Coef. | t | |
|---|---|---|---|---|
| B | Std. Error | Beta | ||
| (Constant) | 4.800 | 0.026 | 183.904 | |
| Product | 0.052 | 0.026 | 0.088 | 2.033 * |
| Model | 0.011 | 0.026 | 0.019 | 0.430 |
| Promo | 0.084 | 0.026 | 0.142 | 3.261 *** |
| Effect | 0.085 | 0.026 | 0.141 | 3.256 *** |
| Factor | Fixation Duration | Fixation Count | ||||||
|---|---|---|---|---|---|---|---|---|
| Mean | SD | F | p | Mean | SD | F | p | |
| Product | 3.03 | 1.08886 | 10.007 | <0.001 | 3.03 | 1.08886 | 10.007 | <0.001 |
| Model | 3.2511 | 0.91938 | 4.098 | 0.028 | 3.2511 | 0.91938 | 4.098 | 0.028 |
| Promo | 4.0316 | 1.14126 | 1.188 | 0.320 | 4.1277 | 1.20993 | 1.875 | 0.173 |
| Effect | 2.4111 | 0.67825 | 0.603 | 0.554 | 2.4111 | 0.67825 | 0.603 | 0.554 |
| Factor | Unstandardized Coef. | Standardized Coef. | t | |
|---|---|---|---|---|
| B | Std. Error | Beta | ||
| (Constant) | 0.000 | 0.044 | 0.008 | |
| Product | 0.142 | 0.036 | 0.381 | 3.967 *** |
| Model | 0.121 | 0.032 | 0.411 | 3.745 *** |
| Promo | 0.173 | 0.056 | 0.314 | 3.110 * |
| Effect | 0.044 | 0.050 | 0.106 | 0.883 |
| Factor | Unstandardized Coef. | Standardized Coef. | t | |
|---|---|---|---|---|
| B | Std. Error | Beta | ||
| (Constant) | 0.994 | 0.683 | 1.455 | |
| Product | 0.140 | 0.108 | 0.186 | 1.294 |
| Model | 0.208 | 0.095 | 0.308 | 2.193 * |
| Promo | 0.243 | 0.094 | 0.370 | 2.587 * |
| Effect | 0.269 | 0.118 | 0.3226 | 2.288 * |
Disclaimer/Publisher’s Note: The statements, opinions and data contained in all publications are solely those of the individual author(s) and contributor(s) and not of MDPI and/or the editor(s). MDPI and/or the editor(s) disclaim responsibility for any injury to people or property resulting from any ideas, methods, instructions or products referred to in the content. |
© 2024 by the authors. Licensee MDPI, Basel, Switzerland. This article is an open access article distributed under the terms and conditions of the Creative Commons Attribution (CC BY) license (https://creativecommons.org/licenses/by/4.0/).
Share and Cite
Riswanto, A.L.; Ha, S.; Lee, S.; Kwon, M. Online Reviews Meet Visual Attention: A Study on Consumer Patterns in Advertising, Analyzing Customer Satisfaction, Visual Engagement, and Purchase Intention. J. Theor. Appl. Electron. Commer. Res. 2024, 19, 3102-3122. https://doi.org/10.3390/jtaer19040150
Riswanto AL, Ha S, Lee S, Kwon M. Online Reviews Meet Visual Attention: A Study on Consumer Patterns in Advertising, Analyzing Customer Satisfaction, Visual Engagement, and Purchase Intention. Journal of Theoretical and Applied Electronic Commerce Research. 2024; 19(4):3102-3122. https://doi.org/10.3390/jtaer19040150
Chicago/Turabian StyleRiswanto, Aura Lydia, Sujin Ha, Sangho Lee, and Mahnwoo Kwon. 2024. "Online Reviews Meet Visual Attention: A Study on Consumer Patterns in Advertising, Analyzing Customer Satisfaction, Visual Engagement, and Purchase Intention" Journal of Theoretical and Applied Electronic Commerce Research 19, no. 4: 3102-3122. https://doi.org/10.3390/jtaer19040150
APA StyleRiswanto, A. L., Ha, S., Lee, S., & Kwon, M. (2024). Online Reviews Meet Visual Attention: A Study on Consumer Patterns in Advertising, Analyzing Customer Satisfaction, Visual Engagement, and Purchase Intention. Journal of Theoretical and Applied Electronic Commerce Research, 19(4), 3102-3122. https://doi.org/10.3390/jtaer19040150
