Sign in to use this feature.

Years

Between: -

Subjects

remove_circle_outline
remove_circle_outline
remove_circle_outline
remove_circle_outline
remove_circle_outline
remove_circle_outline
remove_circle_outline
remove_circle_outline
remove_circle_outline

Journals

Article Types

Countries / Regions

remove_circle_outline
remove_circle_outline

Search Results (609)

Search Parameters:
Keywords = wild rice

Order results
Result details
Results per page
Select all
Export citation of selected articles as:
21 pages, 6801 KB  
Article
LSES1, Encoding a Member of the Casein Kinase 1 Family, Is Involved in the Regulation of Leaf Senescence in Rice
by Fangyu Chen, Qishen Zhang, Xinyu Wei, Zhiming Chen, Ming Xu, Mancheng Zhuang, Tinggu Huang, Rongyu Huang, Yuchun Guo, Kangjing Liang and Qi Jia
Agronomy 2025, 15(11), 2601; https://doi.org/10.3390/agronomy15112601 - 12 Nov 2025
Abstract
The normal metabolism of transient starch in leaves plays a vital role in determining photosynthesis and final crop yield. However, the molecular mechanisms linking abnormal transient starch metabolism to premature leaf senescence remain unclear. Here, we isolate a rice mutant, lses1, with [...] Read more.
The normal metabolism of transient starch in leaves plays a vital role in determining photosynthesis and final crop yield. However, the molecular mechanisms linking abnormal transient starch metabolism to premature leaf senescence remain unclear. Here, we isolate a rice mutant, lses1, with leaf yellowing and premature senescence, as well as excessive accumulation of starch granules in chloroplasts. Genetic analysis revealed that this trait is controlled by a single recessive nuclear gene. Through BSA-seq preliminary gene mapping, map-based cloning, and sequencing alignment, the candidate gene was pinpointed to LOC_Os02g40860 on chromosome 2, which encodes OsCKI1, a casein kinase I family member. The identity of LSES1 was confirmed functionally: genetic complementation with the native genomic sequence rescued the wild-type phenotype, while CRISPR/Cas9 knockout of the gene in wild-type plants recapitulated the premature senescence. This confirmed that LSES1/OsCKI1 is involved in the regulation of leaf senescence. Notably, one improved knockout line, KO-2, displayed significant agronomic improvements in grain length, grain width, number of productive ears, and number of filled grains per panicle, along with a significant increase in grain yield per plant, highlighting its potential breeding value. Subcellular localization and tissue-specific expression analysis showed that LSES1 is primarily nuclear-localized and constitutively expressed. Full article
Show Figures

Figure 1

24 pages, 951 KB  
Review
Genetic Resources of Cereal and Oilseed Crops for Heterotic Hybrid Breeding
by Irina N. Anisimova, Olga N. Voronova, Vera A. Gavrilova, Natalia V. Alpatieva and Evgeny E. Radchenko
Plants 2025, 14(22), 3412; https://doi.org/10.3390/plants14223412 - 7 Nov 2025
Viewed by 421
Abstract
In modern agriculture, heterotic hybrids produced from hybridization of inbred lines, have shown superiority over open-pollinated and pure line varieties due to their morphological homogeneity, synchronized maturity, and yield performance. The worldwide use of heterosis in plant breeding programs has become possible due [...] Read more.
In modern agriculture, heterotic hybrids produced from hybridization of inbred lines, have shown superiority over open-pollinated and pure line varieties due to their morphological homogeneity, synchronized maturity, and yield performance. The worldwide use of heterosis in plant breeding programs has become possible due to the discovery of cytoplasmic male sterility (CMS), a phenomenon that prevents a plant from producing viable pollen. The CMS-Rf genetic systems are commonly used to produce hybrid seeds. Species from primary, secondary, and tertiary gene pools serve as sources of sterility-inducing cytoplasm in different crop plants. In this review, information on the main genetic factors that induce sterility and restore pollen fertility in F1 hybrids of economically important cereal (rice, sorghum, maize, rye, wheat, pearl millet) and oilseed (sunflower, rapeseeds, mustard) crops are discussed. The genetic data indicate the location of putatively orthologous candidate Rf genes on syntenic chromosomes in evolutionarily related species. The cytological features of male gametophyte development associated with pollen abortion in lines with CMS are highlighted. The problem of heterotic grouping and selecting parental forms based on genetic distance is discussed. The present knowledge on the genetic resources of different cereal and oilseed crops is highly related to the availability of genomic data. Broadening the CMS source pool and the search for new pollen fertility restoration genes are relevant to avoid cytoplasm unification. Knowledge of the cytoembryological features of CMS manifestation in cereals and oilseed crops is of great importance for understanding the genetic control and practical use of this phenomenon. Utilization of wild species’ genetic resources for these purposes and applying modern techniques of the targeted genome and gene changes at the molecular, genomic, cytological and organismal levels are promising. Full article
Show Figures

Figure 1

16 pages, 4287 KB  
Article
Rolling Leaf 2 Controls Leaf Rolling by Regulating Adaxial-Side Bulliform Cell Number and Size in Rice
by Yu-Jia Leng, Shi-Yu Qiang, Wen-Yu Zhou, Shuai Lu, Tao Tao, Hao-Cheng Zhang, Wen-Xiang Cui, Ya-Fan Zheng, Hong-Bo Liu, Qing-Qing Yang, Ming-Qiu Zhang, Zhi-Di Yang, Fu-Xiang Xu, Hai-Dong Huan, Xu Wei, Xiu-Ling Cai, Su-Kui Jin and Ji-Ping Gao
Plants 2025, 14(21), 3373; https://doi.org/10.3390/plants14213373 - 4 Nov 2025
Viewed by 303
Abstract
Leaves represent an important organ in plant photosynthesis, and moderately rolled leaves would be beneficial in establishing an ideal plant architecture and thereby increasing rice yields. In this study, a stable inherited rolled leaf mutant was obtained via ethyl methanesulfonate (EMS) mutagenesis from [...] Read more.
Leaves represent an important organ in plant photosynthesis, and moderately rolled leaves would be beneficial in establishing an ideal plant architecture and thereby increasing rice yields. In this study, a stable inherited rolled leaf mutant was obtained via ethyl methanesulfonate (EMS) mutagenesis from japonica variety WYJ27, which was named rll2 (rolling leaf 2). rll2 showed a leaf-rolling phenotype at the seedling stage, which increased with growth. Compared with the wild type, the leaves at all levels of rll2 were significantly shorter and narrower, and the leaf-rolling index gradually decreased from the highest leaf to the third-highest leaf. Semi-thin sections showed that the bulliform cells of rll2 were significantly larger than those of the wild type, and the number of cells was significantly higher than that of the wild type. Genetic analysis showed that rll2 is controlled by a pair of recessive nuclear genes. Map-based cloning revealed that RLL2 encodes a conserved and plant-specific calpain-like cysteine proteinase. RLL2 was mainly expressed in young roots, shoots, spikelets, and panicles. Transcriptome sequencing showed that a total of 104 genes were differentially expressed in the wild type and rll2. Moreover, several transcription factor genes were significantly altered in the rll2 mutant. Taken together, our findings indicate that RLL2 plays an important role in leaf rolling by regulating bulliform cells, which may be useful in breeding rice with an ideal plant architecture. Full article
(This article belongs to the Special Issue Recent Advances in Plant Genetics and Genomics)
Show Figures

Figure 1

16 pages, 3414 KB  
Article
Genome-Wide Identification of GW5-LIKE Family Revealed the Function of ClGL1 Involved in Fruit and Seed Shape by Mediating Brassinosteroid Signaling in Watermelon
by Peng Tian, Lei Zhang, Jingjing Zhang, Bowen Liu, Wei Liu, Bing Li, Xiurui Gao, Jie Zhang, Yanrong Wu and Yong Xu
Horticulturae 2025, 11(11), 1326; https://doi.org/10.3390/horticulturae11111326 - 4 Nov 2025
Viewed by 299
Abstract
The regulatory mechanism of brassinolide (BR) signaling in cucurbitaceae crops remains incompletely understood. Previous research demonstrated that the rice genes GW5 and GW5L modulate seed morphology via the BR pathway. However, the conservation of their orthologs in watermelon and their evolutionary trajectory are [...] Read more.
The regulatory mechanism of brassinolide (BR) signaling in cucurbitaceae crops remains incompletely understood. Previous research demonstrated that the rice genes GW5 and GW5L modulate seed morphology via the BR pathway. However, the conservation of their orthologs in watermelon and their evolutionary trajectory are yet to be elucidated. In this study utilizing the watermelon 97103v2 genome, we identified 15 GW5-LIKE genes. Through structure, phylogenetic tree construction, collinearity, promoter and spatiotemporal expression analysis, we determined that ClGL1 to ClGL3 are the most closely related to GW5 and GW5L. Subsequently, two crucial materials were acquired: the inbred line Jing L6M harboring the homozygous mutant Clgl1, and the near-isogenic line Changhong, a Jing L6M backcross containing the wild-type allele ClGL1. Apart from the disparity in fruit morphology, a clear difference in seed shape was observed between the two. Furthermore, exogenous BR treatment demonstrated that ClGL1 positively regulated the BR signal, aligning with the positive impact of GW5 and GW5L. In conclusion, ClGL1 modulates the morphology of watermelon fruit and seed by enhancing BR signaling, which provides a key gene and theoretical basis for BR signaling evolution and molecular design breeding in Cucurbitaceae. Full article
(This article belongs to the Special Issue Germplasm Resources and Genetics Improvement of Watermelon and Melon)
Show Figures

Figure 1

14 pages, 4167 KB  
Article
Protein Phosphatase OsPP2C55 Negatively Regulates Abscisic Acid Biosynthesis and Saline–Alkaline Tolerance in Rice
by Gang Zhang, Yi Yang, Yuhan Jing, Mengjiao Xin, Shuxian Shi, Qingshuai Chen, Ke Yao, Mengyu Su, Lijing Wang and Mingyi Jiang
Plants 2025, 14(21), 3362; https://doi.org/10.3390/plants14213362 - 3 Nov 2025
Viewed by 336
Abstract
In rice (Oryza sativa L.), the short-chain dehydrogenase protein OsABA2 plays a crucial role in regulating abscisic acid (ABA) biosynthesis. However, little is known about the other proteins that interact with OsABA2 to regulate ABA biosynthesis. Using yeast two-hybrid screening, we identified [...] Read more.
In rice (Oryza sativa L.), the short-chain dehydrogenase protein OsABA2 plays a crucial role in regulating abscisic acid (ABA) biosynthesis. However, little is known about the other proteins that interact with OsABA2 to regulate ABA biosynthesis. Using yeast two-hybrid screening, we identified a novel OsABA2 interacting protein OsPP2C55, which contains a serine/threonine phosphatase (family 2C) catalytic domain. The yeast two-hybrid (Y2H) assay and firefly luciferase complementary imaging (LCI) assay confirmed these interactions. Subsequent studies revealed that saline–alkaline stress significantly downregulated OsPP2C55 gene expression. Meanwhile, we constructed ospp2c55 CRISPR gene knockout (ospp2c55-KO) plants using Agrobacterium genetic transformation. Compared with wild-type plants, ospp2c55-KO plants under saline–alkaline stress exhibited significantly elevated OsABA2 protein levels, leading to substantial increases in ABA content. In addition, ospp2c55-KO plants demonstrated heightened sensitivity to ABA during seed germination. Moreover, ospp2c55-KO plants improved the survival rate and stress-related indices of rice seedlings under saline–alkaline stress, and upregulated the expression of genes related to adversity stress (OsNCED1, OsNCED3, OsABA2, OsSODCc2, and OsCatB). We found that OsPP2C55 plays a negative regulatory role in ABA biosynthesis and saline–alkaline stress tolerance in rice. Full article
(This article belongs to the Special Issue Rice Physiology, Genetics and Breeding)
Show Figures

Figure 1

20 pages, 4442 KB  
Article
Functional Analysis of the NLR Gene YPR1 from Common Wild Rice (Oryza rufipogon) for Bacterial Blight Resistance
by Wang Kan, Zaiquan Cheng, Yun Zhang, Bo Wang, Li Liu, Jiaxin Xing, Fuyou Yin, Qiaofang Zhong, Jinlu Li, Dunyu Zhang, Suqin Xiao, Cong Jiang, Tengqiong Yu, Yunyue Wang and Ling Chen
Genes 2025, 16(11), 1321; https://doi.org/10.3390/genes16111321 - 2 Nov 2025
Viewed by 291
Abstract
Background/Objectives: Bacterial blight (BB) represents one of the most devastating diseases threatening global rice production. Exploring and characterizing disease resistance (R) genes provides an effective strategy for controlling BB and enhancing rice resilience. Common wild rice (Oryza rufipogon) serves as a [...] Read more.
Background/Objectives: Bacterial blight (BB) represents one of the most devastating diseases threatening global rice production. Exploring and characterizing disease resistance (R) genes provides an effective strategy for controlling BB and enhancing rice resilience. Common wild rice (Oryza rufipogon) serves as a valuable reservoir of genetic diversity and disease resistance resources. In this study, we identified and functionally characterized a novel NLR gene, YPR1, from common wild rice (Oryza rufipogon), which exhibited significant spatial, temporal, and tissue-specific expression patterns. Methods: Using a combination of conventional PCR, RT-PCR, bioinformatics, transgenic analysis, and CRISPR/Cas9 gene-editing approaches, the full-length YPR1 sequence was successfully cloned. Results: The gene spans 4689 bp with a coding sequence (CDS) of 2979 bp, encoding a 992-amino acid protein. Protein domain prediction revealed that YPR1 is a typical CNL-type NLR protein, comprising RX-CC_like, NB-ARC, and LRR domains. The predicted molecular weight of the protein is 112.43 kDa, and the theoretical isoelectric point (pI) is 8.36. The absence of both signal peptide and transmembrane domains suggests that YPR1 functions intracellularly. Furthermore, the presence of multiple phosphorylation sites across diverse residues implies a potential role for post-translational regulation in its signal transduction function. Sequence alignment showed that YPR1 shared 94.02% similarity with Os09g34160 and up to 96.47% identity with its closest homolog in the NCBI database, confirming that YPR1 is a previously unreported gene. To verify its role in disease resistance, an overexpression vector (Ubi–YPR1) was constructed and introduced into the BB-susceptible rice cultivar JG30 via Agrobacterium tumefaciens-mediated transformation. T1 transgenic lines were subsequently inoculated with 15 highly virulent Xanthomonas oryzae pv. oryzae (Xoo) strains. The transgenic plants exhibited strong resistance to eight strains (YM1, YM187, C1, C5, C6, T7147, PB, and HZhj19), demonstrating a broad-spectrum resistance pattern. Conversely, CRISPR/Cas9-mediated knockout of YPR1 in common wild rice resulted in increased susceptibility to most Xoo strains. Although the resistance of knockout lines to strains C7 and YM187 was comparable to that of the wild type (YPWT), the majority of knockout plants exhibited more severe symptoms and significantly lower YPR1 expression levels compared with YPWT. Conclusions: Collectively, these findings demonstrate that YPR1 plays a crucial role in bacterial blight resistance in common wild rice. As a novel CNL-type NLR gene conferring specific resistance to multiple Xoo strains, YPR1 provides a promising genetic resource for the molecular breeding of BB-resistant rice varieties. Full article
(This article belongs to the Section Plant Genetics and Genomics)
Show Figures

Figure 1

14 pages, 2111 KB  
Article
Enhancing the Virulence of a Fungal Entomopathogen Against the Brown Planthopper by Expressing dsRNA to Suppress Host Immune Defenses
by Chenping Lan, Zhiguo Hu, Xiaoping Yu and Zhengliang Wang
Microorganisms 2025, 13(11), 2484; https://doi.org/10.3390/microorganisms13112484 - 30 Oct 2025
Viewed by 244
Abstract
The use of fungal entomopathogens, such as Metarhizium anisopliae, is a promising alternative for pest biocontrol but suffers the disadvantage of a relatively slower killing speed when compared with chemical pesticides. Nilaparvata lugens (brown planthopper, BPH) is a destructive sap-sucking pest that [...] Read more.
The use of fungal entomopathogens, such as Metarhizium anisopliae, is a promising alternative for pest biocontrol but suffers the disadvantage of a relatively slower killing speed when compared with chemical pesticides. Nilaparvata lugens (brown planthopper, BPH) is a destructive sap-sucking pest that seriously threatens rice production worldwide. In the present study, we characterized a key immune-regulating protein, Spätzle (SPZ), encoding gene NlSPZ5 in BPH, and constructed a transgenic strain of M. anisopliae that expressed a specific dsRNA targeting the NlSPZ5 gene for enhancing the fungal virulence. Expression pattern analysis revealed that NlSPZ5 was expressed with the highest levels in the second-instar nymphs and hemolymph and could be largely activated by M. anisopliae infection. Microinjection of dsNlSPZ5 resulted in a markedly decreased survival rate and increased susceptibility to fungal infection in BPH. Notably, a transgenic strain of M. anisopliae expressing dsNlSPZ5 could effectively suppress the target gene expression and promote fungal proliferation in BPH upon fungal challenge. Compared to the wild-type strain, the transgenic fungal strain exhibited significantly enhanced insecticidal efficacy against BPH without compromising mycelial growth and sporulation. Our results demonstrate that fungal entomopathogens used as a delivery vector to express dsRNAs targeting insect immune defense-associated genes can effectively augment their virulence to the host insect, providing clues to develop novel pest management strategies through the combination of RNAi-based biotechnology and entomopathogen-based biocontrol. Full article
(This article belongs to the Section Molecular Microbiology and Immunology)
Show Figures

Figure 1

21 pages, 4698 KB  
Article
Members of Velvet Complex FpVeA and FpVelB Regulate Asexual Development, Fumonisin Biosynthesis and Virulence in Fusarium proliferatum
by Ling Wang, Shaoqing Tang, Weiyang Liao, Zhonghua Sheng, Shikai Hu, Gui’ai Jiao, Gaoneng Shao, Lihong Xie and Peisong Hu
Foods 2025, 14(21), 3666; https://doi.org/10.3390/foods14213666 - 27 Oct 2025
Viewed by 294
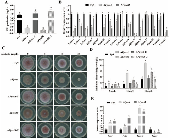
Abstract
Fusarium proliferatum is the causative agent of rice spikelet rot disease, which can produce a group of toxic secondary metabolites, especially fumonisins. Velvet complex is a master regulator governing the development processes and secondary metabolism in filamentous fungi. In this study, we investigated [...] Read more.
Fusarium proliferatum is the causative agent of rice spikelet rot disease, which can produce a group of toxic secondary metabolites, especially fumonisins. Velvet complex is a master regulator governing the development processes and secondary metabolism in filamentous fungi. In this study, we investigated the biological functions of velvet members FpVeA and FpVelB in F. proliferatum. Compared with the wild-type Fp9 strain, deletion of FpveA or FpvelB genes resulted in retarded hyphal growth but promoted conidiation. Disruption mutants exhibited decreased conidial trehalose contents and enhanced sensitivity to H2O2 stress, as well as inducing expression of photoreceptors. Notably, inactivation of FpveA or FpvelB led to a reduction in production of fumonisin B1 (FB1), coinciding with downregulation of fumonisin biosynthetic genes. Furthermore, the absence of FpveA or FpvelB displayed attenuated virulence toward rice spikelets, accompanied by fewer invasive hyphae and a failure of penetration ability. Taken together, these results demonstrated that FpVeA and FpVelB play crucial roles in the asexual development, oxidative stress, toxin synthesis and pathogenicity of F. proliferatum. Full article
(This article belongs to the Section Food Microbiology)
Show Figures

Figure 1

15 pages, 2492 KB  
Article
The Barley Glycosyltransferase Gene KOB1 Implicated in β-Glucan Biosynthesis by a Genome-Wide Association Study
by Guangyou Wan, Zonghui Lu, Ruibin Ren, Dan Zhang, Erjing Si, Lixia Yao, Juncheng Wang, Huajun Wang, Xiaole Ma, Hong Zhang, Lirong Yao, Baochun Li, Qijun Bao and Yaxiong Meng
Plants 2025, 14(21), 3269; https://doi.org/10.3390/plants14213269 - 26 Oct 2025
Viewed by 336
Abstract
β-glucan, a crucial trait in barley breeding programs, serves as a quality determinant of products intended for both human consumption and animal feed. Although genes involved in β-glucan synthesis have been reported, the genetic mechanisms regulating its accumulation in barley grain remain underexplored. [...] Read more.
β-glucan, a crucial trait in barley breeding programs, serves as a quality determinant of products intended for both human consumption and animal feed. Although genes involved in β-glucan synthesis have been reported, the genetic mechanisms regulating its accumulation in barley grain remain underexplored. In this study, we functionally characterized KOB1, a candidate gene identified from a genome-wide association study (GWAS) on barley seed β-glucan content, which encodes a glycosyltransferase. Haplotype analysis showed that haplotype E was associated with significantly elevated grain β-glucan levels compared to other haplotypes. Furthermore, overexpression of KOB1 in rice led to a significant increase in grain β-glucan content relative to the wild-type Zhonghua 11, confirming its critical role in β-glucan biosynthesis. Our findings establish the glycosyltransferase gene KOB1 as a valuable genetic resource for molecular breeding programs aimed at improving grain β-glucan content. Full article
(This article belongs to the Section Plant Genetics, Genomics and Biotechnology)
Show Figures

Figure 1

14 pages, 6736 KB  
Article
Creation of TGMS Lines of Waxy Rice with Elite Physicochemical Properties of Starch via Waxy Gene Editing
by Jun Zhu, Zhenchao Wang, Ruipeng Zhao, Weiyi Li, Tanghuang Gan, Jiaxin Wan, Haoliang Sun, Ying Liu, Min Wei, Hongyan Xu, Tingting Luo, Yonghuan Hua, Shuangcheng Li, Yuhao Fu and Ping Li
Foods 2025, 14(20), 3530; https://doi.org/10.3390/foods14203530 - 16 Oct 2025
Viewed by 417
Abstract
Waxy rice starch (WRS), characterized by low amylose content, high viscosity, and strong gel-forming ability, is highly valued in food and industrial applications. Temperature-sensitive genic male-sterile (TGMS) lines exhibit complete male sterility under low-temperature conditions, a trait widely exploited in hybrid rice breeding. [...] Read more.
Waxy rice starch (WRS), characterized by low amylose content, high viscosity, and strong gel-forming ability, is highly valued in food and industrial applications. Temperature-sensitive genic male-sterile (TGMS) lines exhibit complete male sterility under low-temperature conditions, a trait widely exploited in hybrid rice breeding. Here, we generated an elite waxy TGMS line, 520S, via CRISPR/Cas9-mediated editing of the Waxy (Wx) gene. The wx mutants displayed robust male sterility, desirable glutinous traits, and favorable physicochemical properties, including gelatinization temperature, gel consistency, paste viscosity, and amylopectin fine structure. Fertility assays confirmed temperature-sensitive pollen sterility consistent with wild-type responses, and T2 generation mutants were transgene-free with stable inheritance of the waxy phenotype. Notably, wx starch maintained gel stability over 48 h, demonstrating superior hydrocolloidal properties and translucency compared with wild-type and commercial WRS. 520Swx1 retained gelatinization temperature and amylopectin structure comparable to wild type, highlighting the potential of CRISPR/Cas9-mediated mutagenesis to enhance waxy rice yield while preserving starch quality. These findings establish an efficient strategy to improve both production and functional performance of WRS for industrial and food applications. Full article
Show Figures

Graphical abstract

19 pages, 3257 KB  
Article
Integrated Multi-Omics Analysis Reveals the Survival Strategy of Dongxiang Wild Rice (DXWR, Oryza rufipogon Griff.) Under Low-Temperature and Anaerobic Stress
by Jilin Wang, Cheng Huang, Hongping Chen, Lijuan Tang and Dianwen Wang
Plants 2025, 14(20), 3120; https://doi.org/10.3390/plants14203120 - 10 Oct 2025
Viewed by 521
Abstract
Dongxiang wild rice (DXWR, Oryza rufipogon Griff.), the northernmost known wild rice species, exhibits exceptional tolerance to combined low-temperature and anaerobic stress during seed germination, providing a unique model for understanding plant adaptation to complex environmental constraints. Here, we employed an integrated multi-omics [...] Read more.
Dongxiang wild rice (DXWR, Oryza rufipogon Griff.), the northernmost known wild rice species, exhibits exceptional tolerance to combined low-temperature and anaerobic stress during seed germination, providing a unique model for understanding plant adaptation to complex environmental constraints. Here, we employed an integrated multi-omics approach combining genomic, transcriptomic, and metabolomic analyses to unravel the synergistic regulatory mechanisms underlying this tolerance. Genomic comparative analysis categorized DXWR genes into three evolutionary groups: 18,480 core genes, 15,880 accessory genes, and 6822 unique genes. Transcriptomic profiling identified 10,593 differentially expressed genes (DEGs) relative to the control, with combined stress triggering the most profound changes, specifically inducing the upregulation of 5573 genes and downregulation of 5809 genes. Functional characterization revealed that core genes, including DREB transcription factors, coordinate energy metabolism and antioxidant pathways; accessory genes, such as glycoside hydrolase GH18 family members, optimize energy supply via adaptive evolution; and unique genes, including specific UDP-glycosyltransferases (UDPGTs), confer specialized stress resilience. Widely targeted metabolomics identified 889 differentially accumulated metabolites (DAMs), highlighting significant accumulations of oligosaccharides (e.g., raffinose) to support glycolytic energy production and a marked increase in flavonoids (153 compounds identified, e.g., procyanidins) enhancing antioxidant defense. Hormonal signals, including jasmonic acid and auxin, were reconfigured to balance growth and defense responses. We propose a multi-level regulatory network based on a “core-unique-adaptive” genetic framework, centered on ERF family transcriptional hubs and coordinated through a metabolic adaptation strategy of “energy optimization, redox homeostasis, and growth inhibition relief”. These findings offer innovative strategies for improving rice stress tolerance, particularly for enhancing germination of direct-seeded rice under early spring low-temperature and anaerobic conditions, by utilizing key genes such as GH18s and UDPGTs, thereby providing crucial theoretical and technological support for addressing food security challenges under climate change. Full article
Show Figures

Figure 1

16 pages, 4875 KB  
Article
ZjBZR2, a BES/BZR Transcription Factor from Zoysia japonica, Positively Regulates Leaf Angle and Osmotic Stress Tolerance in Rice
by Qianqian Zuo, Jingjin Yu, Qiuguo Li, Tian Hao and Zhimin Yang
Agriculture 2025, 15(19), 2091; https://doi.org/10.3390/agriculture15192091 - 8 Oct 2025
Viewed by 389
Abstract
The BRI1-EMS suppressor/Brassinazole-resistant (BES/BZR) transcription factors (TFs) act as regulators of the Brassinosteroid (BR) signaling pathway and play key roles in modulating plant growth, development, and abiotic stress tolerance. However, the function of BES/BZR TFs remains unknown in warm-season turfgrass species. In this [...] Read more.
The BRI1-EMS suppressor/Brassinazole-resistant (BES/BZR) transcription factors (TFs) act as regulators of the Brassinosteroid (BR) signaling pathway and play key roles in modulating plant growth, development, and abiotic stress tolerance. However, the function of BES/BZR TFs remains unknown in warm-season turfgrass species. In this study, ZjBZR2, a BES/BZR TF in Zoysia japonica was identified and shared the closest evolutionary relationship with OsBZR2 from Oryza sativa. ZjBZR2 was a nuclear-localized protein and had transcriptional activation activity. ZjBZR2 was predominantly expressed in roots, stems, and lamina joints, and could be significantly induced by BR treatment and osmotic stresses including PEG and salinity. ZjBZR2-overexpressing rice lines increased leaf angle compared with wild-type plants. Furthermore, overexpression of ZjBZR2 enhanced osmotic stress (PEG and salt) tolerance which is associated with the upregulation of stress-responsive and ROS-scavenging genes. These findings provide the first functional characterization of ZjBZR2 in rice and offer excellent genetic resources for the improvement of turfgrass cultivars. Full article
(This article belongs to the Section Crop Genetics, Genomics and Breeding)
Show Figures

Figure 1

13 pages, 2439 KB  
Article
2-Hydroxymelatonin Induces Husk-Imposed Vivipary in the Transgenic Rice Overexpressing Melatonin 2-Hydroxylase
by Kyungjin Lee and Kyoungwhan Back
Biomolecules 2025, 15(10), 1412; https://doi.org/10.3390/biom15101412 - 4 Oct 2025
Viewed by 649
Abstract
Pre-harvest sprouting (PHS) reduces the quality and quantity of crop seeds. PHS can be imposed through the embryo or husk pathway of cereal crops. Most reported PHS seeds are imposed via the embryo pathway. Here, we generated transgenic rice plants overexpressing rice melatonin [...] Read more.
Pre-harvest sprouting (PHS) reduces the quality and quantity of crop seeds. PHS can be imposed through the embryo or husk pathway of cereal crops. Most reported PHS seeds are imposed via the embryo pathway. Here, we generated transgenic rice plants overexpressing rice melatonin 2-hydroxylase (OsM2H), which catalyzes the hydroxylation of melatonin to 2-hydroxymelatonin (2-OHM). OsM2H overexpression (M2H-OE) showed PHS under paddy conditions. Germination assays revealed that intact seeds harvested at 26 and 36 days after heading (DAH) showed PHS, whereas dehusked seeds did not, indicating husk-imposed PHS. Overproduction of 2-OHM was observed in M2H-OE seeds compared to wild-type control. In addition, M2H-OE lines produced more hydrogen peroxide than the wild-type. 2-OHM-induced reactive oxygen species resulted in the induction of OsGA3ox2, a gibberellin (GA) biosynthesis gene, and repression of OsGA2ox3, a GA degradation gene, in caryopses at 2 DAH, but in the induction of the ABA degradation gene OsABA8ox3 in intact seeds at 26 DAH. In addition, M2H-OE seedlings were longer and showed increased levels of hydrogen peroxide and OsGA3ox2 expression versus the wild-type. This is the first report showing that 2-OHM can induce PHS via the husk pathway in rice seeds through the induction of GA biosynthetic and ABA degradation genes. Full article
(This article belongs to the Special Issue New Insights into Hormonal Control of Plant Growth and Development)
Show Figures

Figure 1

17 pages, 2297 KB  
Article
Effects of GS3 Editing in japonica Rice ‘Nipponbare’ on Grain Morphology, Yield Components, and Response to Heat Stress at the Reproductive Stage
by Yongbin Qi, Numphet Sangarwut, Keasinee Tongmark, Sriprapai Chakhonkaen, Linyou Wang and Amorntip Muangprom
Plants 2025, 14(18), 2897; https://doi.org/10.3390/plants14182897 - 18 Sep 2025
Viewed by 844
Abstract
Rice (Oryza sativa), particularly the japonica subspecies, is a vital global food source but often suffers from short grain length and heat sensitivity, highlighting the need for genetic improvement. This study employed CRISPR/Cas9 technology to investigate the effects of Grain Size3 [...] Read more.
Rice (Oryza sativa), particularly the japonica subspecies, is a vital global food source but often suffers from short grain length and heat sensitivity, highlighting the need for genetic improvement. This study employed CRISPR/Cas9 technology to investigate the effects of Grain Size3 (GS3) gene editing in the japonica cultivar, ‘Nipponbare’. Successful GS3 editing increased grain size across stable T3 and T4 generations. Importantly, different GS3-edited lines, even when all targeted within exon 1, resulted in varied effects on grain length and other yield components. Transcriptomic analyses revealed unique gene expression profiles for each edited line, highlighting the fact that subtle GS3 mutations trigger diverse transcriptional cascades. While common differentially expressed genes (DEGs) were enriched in ethylene signaling and chitinase activity, line-specific KEGG analyses showed distinct pathway enrichments. Crucially, the CR-L5 line exhibited significantly enhanced heat tolerance at heading stage. Under high-temperature stress, CR-L5 maintained a higher relative seed setting rate and a 15% greater grain yield than the wild type. This enhanced thermotolerance in CR-L5 correlated with differing expressions of several wax biosynthesis and chitinase-related genes. Our study provides evidence that specific gs3 mutations can confer enhanced reproductive-stage thermotolerance, offering a strategy for breeding climate-resilient japonica rice with improved grain quality and yield under stress. Full article
(This article belongs to the Section Plant Response to Abiotic Stress and Climate Change)
Show Figures

Figure 1

29 pages, 1996 KB  
Review
Advances in Genetics and Breeding of Grain Shape in Rice
by Qian Chen, Yuheng Zhu, Banpu Ruan and Yanchun Yu
Agriculture 2025, 15(18), 1944; https://doi.org/10.3390/agriculture15181944 - 14 Sep 2025
Viewed by 1288
Abstract
Grain shape is a critical determinant of rice yield, quality, and market value. Recent advances in molecular biology, genomics, and systems biology have revealed a complex regulatory network governing grain development, integrating genetic loci, plant hormone signaling, transcriptional regulation, protein ubiquitination, epigenetic modifications, [...] Read more.
Grain shape is a critical determinant of rice yield, quality, and market value. Recent advances in molecular biology, genomics, and systems biology have revealed a complex regulatory network governing grain development, integrating genetic loci, plant hormone signaling, transcriptional regulation, protein ubiquitination, epigenetic modifications, and environmental cues. This review summarizes key genetic components such as QTLs, transcription factors, and hormone pathways—including auxin, cytokinin, gibberellin, brassinosteroids, and abscisic acid—that influence seed size through regulation of cell division, expansion, and nutrient allocation. The roles of the ubiquitin–proteasome system, miRNAs, lncRNAs, and chromatin remodeling are also discussed, highlighting their importance in fine-tuning grain development. Furthermore, we examine environmental factors that impact grain filling and size, including temperature, light, and nutrient availability. We also explore cutting-edge breeding strategies such as gene editing, functional marker development, and wild germplasm utilization, along with the integration of multi-omics platforms like RiceAtlas to enable intelligent and ecological zone-specific precision breeding. Finally, challenges such as pleiotropy and non-additive gene interactions are discussed, and future directions are proposed to enhance grain shape improvement for yield stability and food security. Full article
(This article belongs to the Special Issue Physiological and Molecular Mechanisms of Stress Tolerance in Rice)
Show Figures

Figure 1

Back to TopTop