The Barley Glycosyltransferase Gene KOB1 Implicated in β-Glucan Biosynthesis by a Genome-Wide Association Study
Abstract
1. Introduction
2. Results
2.1. Genome-Wide Association Analysis and Candidate Gene Prediction
2.2. Identification and Analysis of Candidate Genes
2.3. Candidate Gene KOB1 with Significant SNP 1_1033963 Locus
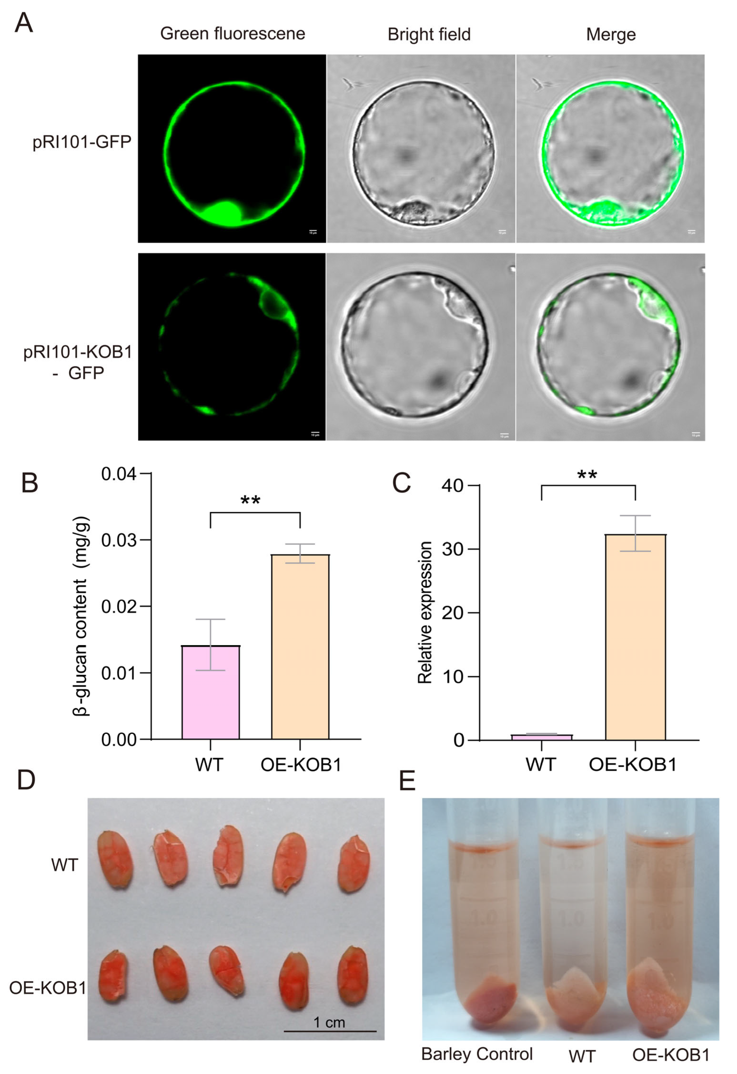
2.4. Identification of the Gene Controlling β-Glucan Content
3. Discussions
4. Materials and Methods
4.1. Plant Materials
4.2. Genome-Wide Association Studies and Candidate Gene Identification
4.3. Haplotype-Based Association Analysis
4.4. Functional Characterization of Candidate Gene
4.5. Subcellular Localization Vector
4.6. Overexpression Vector
4.7. Transgenic Plant Verification and Phenotype Measurement
Supplementary Materials
Author Contributions
Funding
Data Availability Statement
Conflicts of Interest
References
- Nishantha, M.D.L.C.; Zhao, X.; Jeewani, D.C.; Bian, J.; Nie, X.; Weining, S. Direct Comparison of β-Glucan Content in Wild and Cultivated Barley. Int. J. Food Prop. 2018, 21, 2218–2228. [Google Scholar] [CrossRef]
- Jiang, C.; Kan, J.; Gao, G.; Dockter, C.; Li, C.; Wu, W.; Yang, P.; Stein, N. Barley2035: A Decadal Vision for Barley Research and Breeding. Mol. Plant 2025, 18, 195–218. [Google Scholar] [CrossRef] [PubMed]
- Tian, M.; Liu, X.; Pan, J.; Liang, L.; Dong, L.; Liu, M.; Feng, Z. Genome-wide association analysis of cellulose content and hemicellulose content in grains of barley. Acta Agron. Sin. 2023, 49, 1726–1732. (In Chinese). Available online: https://link.cnki.net/urlid/11.1809.S.20221209.1820.002 (accessed on 8 June 2025).
- Taketa, S.; Yuo, T.; Tonooka, T.; Tsumuraya, Y.; Inagaki, Y.; Haruyama, N.; Larroque, O.; Jobling, S.A. Functional Characterization of Barley Betaglucanless Mutants Demonstrates a Unique Role for CslF6 in (1,3;1,4)-β-D-Glucan Biosynthesis. J. Exp. Bot. 2012, 63, 381–392. [Google Scholar] [CrossRef] [PubMed]
- Wang, L.; Wang, Y.; Yan, Z.; Li, R.; Xie, Z.; Zhang, Z.; Zhang, X. The research of starch and β-glucan accumulating characteristics in grain of different barley varieties. Crops 2020, 2, 119–124. [Google Scholar] [CrossRef]
- Chang, S.-C.; Saldivar, R.K.; Liang, P.-H.; Hsieh, Y.S.Y. Structures, Biosynthesis, and Physiological Functions of (1,3;1,4)-β-d-Glucans. Cells 2021, 10, 510. [Google Scholar] [CrossRef]
- Markovic, S.; Djukic, N.; Knezevic, D.; Lekovic, S. Divergence of Barley and Oat Varieties According to Their Content of β-Glucan. J. Serb. Chem. Soc. 2017, 82, 379–388. [Google Scholar] [CrossRef]
- Lukinac, J.; Jukić, M. Barley in the Production of Cereal-Based Products. Plants 2022, 11, 3519. [Google Scholar] [CrossRef]
- Kumbhar, R.A.; Yang, K.; Mari Baloch, S.N.; Memon, S.; Liu, Y.; Zhao, H.; Feng, Z. Exploring the Significance of β-Glucan in Grains of Hulless Barley. Plant Mol. Biol. Rep. 2025, 43, 954–966. [Google Scholar] [CrossRef]
- Burton, R.A.; Wilson, S.M.; Hrmova, M.; Harvey, A.J.; Shirley, N.J.; Medhurst, A.; Stone, B.A.; Newbigin, E.J.; Bacic, A.; Fincher, G.B. Cellulose Synthase-Like CslF Genes Mediate the Synthesis of Cell Wall (1,3;1,4)-β-d-Glucans. Science 2006, 311, 1940–1942. [Google Scholar] [CrossRef]
- Marcotuli, I.; Colasuonno, P.; Blanco, A.; Gadaleta, A. Expression Analysis of Cellulose Synthase-like Genes in Durum Wheat. Sci. Rep. 2018, 8, 15675. [Google Scholar] [CrossRef]
- Gianinetti, A.; Ghizzoni, R.; Desiderio, F.; Morcia, C.; Terzi, V.; Baronchelli, M. QTL Analysis of β-Glucan Content and Other Grain Traits in a Recombinant Population of Spring Barley. Int. J. Mol. Sci. 2024, 25, 6296. [Google Scholar] [CrossRef]
- Ruggieri, V.; Francese, G.; Sacco, A.; D’Alessandro, A.; Rigano, M.M.; Parisi, M.; Milone, M.; Cardi, T.; Mennella, G.; Barone, A. An Association Mapping Approach to Identify Favourable Alleles for Tomato Fruit Quality Breeding. BMC Plant Biol. 2014, 14, 337. [Google Scholar] [CrossRef]
- Marcotuli, I.; Houston, K.; Schwerdt, J.G.; Waugh, R.; Fincher, G.B.; Burton, R.A.; Blanco, A.; Gadaleta, A. Genetic Diversity and Genome Wide Association Study of β-Glucan Content in Tetraploid Wheat Grains. PLoS ONE 2016, 11, e0152590. [Google Scholar] [CrossRef]
- Chutimanitsakun, Y.; Cuesta-Marcos, A.; Chao, S.; Corey, A.; Filichkin, T.; Fisk, S.; Kolding, M.; Meints, B.; Ong, Y.-L.; Rey, J.I.; et al. Application of Marker-Assisted Selection and Genome-Wide Association Scanning to the Development of Winter Food Barley Germplasm Resources. Plant Breed. 2013, 132, 563–570. [Google Scholar] [CrossRef]
- Mohammadi, M.; Endelman, J.B.; Nair, S.; Chao, S.; Jones, S.S.; Muehlbauer, G.J.; Ullrich, S.E.; Baik, B.-K.; Wise, M.L.; Smith, K.P. Association Mapping of Grain Hardness, Polyphenol Oxidase, Total Phenolics, Amylose Content, and β-Glucan in US Barley Breeding Germplasm. Mol. Breed. 2014, 34, 1229–1243. [Google Scholar] [CrossRef]
- Geng, L.; Huang, Y.; Li, M.; Xie, S.; Ye, L.; Zhang, G. Genome-wide association study of β-glucan content in barley grains. Acta Agron. Sin. 2021, 47, 1205–1214. (In Chinese). Available online: https://link.cnki.net/urlid/11.1809.S.20201230.1429.002 (accessed on 8 June 2025).
- Shu, X.; Rasmussen, S.K. Quantification of Amylose, Amylopectin, and β-Glucan in Search for Genes Controlling the Three Major Quality Traits in Barley by Genome-Wide Association Studies. Front. Plant Sci. 2014, 5, 197. [Google Scholar] [CrossRef]
- Houston, K.; Russell, J.; Schreiber, M.; Halpin, C.; Oakey, H.; Washington, J.M.; Booth, A.; Shirley, N.; Burton, R.A.; Fincher, G.B.; et al. A Genome Wide Association Scan for (1,3;1,4)-β-Glucan Content in the Grain of Contemporary 2-Row Spring and Winter Barleys. BMC Genom. 2014, 15, 907. [Google Scholar] [CrossRef]
- Zhou, L.; He, T.; Guo, G.; Li, J.; Lu, R.; Li, Y.; Liu, C. Genome-Wide Identification of Candidate Genes Associated with β-Glucan Traits in a Hulled and Hulless Barley (Hordeum vulgare L.) Population. Phyton 2020, 89, 987–997. [Google Scholar] [CrossRef]
- Burton, R.A.; Collins, H.M.; Kibble, N.A.J.; Smith, J.A.; Shirley, N.J.; Jobling, S.A.; Henderson, M.; Singh, R.R.; Pettolino, F.; Wilson, S.M.; et al. Over-Expression of Specific HvCslF Cellulose Synthase-like Genes in Transgenic Barley Increases the Levels of Cell Wall (1,3;1,4)-β-d-Glucans and Alters Their Fine Structure. Plant Biotechnol. J. 2011, 9, 117–135. [Google Scholar] [CrossRef]
- Nandi, S.; Varotariya, K.; Luhana, S.; Kyada, A.D.; Saha, A.; Roy, N.; Sharma, N.; Rambabu, D. GWAS for Identification of Genomic Regions and Candidate Genes in Vegetable Crops. Funct. Integr. Genom. 2024, 24, 203. [Google Scholar] [CrossRef]
- Wang, A.; Jiang, Y.; Shu, X.; Zha, Z.; Yin, D.; Liu, Y.; Zhang, D.; Xu, D.; Jiao, C.; Jia, X.; et al. Genome-Wide Association Study-Based Identification Genes Influencing Agronomic Traits in Rice (Oryza sativa L.). Genomics 2021, 113, 1396–1406. [Google Scholar] [CrossRef]
- Du, M.; Xiong, M.; Chang, Y.; Liu, Z.; Wang, R.; Lin, X.; Zhou, Z.; Lu, M.; Liu, C.; Liu, E. Mining Candidate Genes and Favorable Haplotypes for Flag Leaf Shape in Rice (Oryza sativa L.) Based on a Genome-Wide Association Study. Agronomy 2022, 12, 1814. [Google Scholar] [CrossRef]
- Yuan, Z.; Fan, K.; Xia, L.; Ding, X.; Tian, L.; Sun, W.; He, H.; Yu, S. Genetic Dissection of Seed Storability and Validation of Candidate Gene Associated with Antioxidant Capability in Rice (Oryza sativa L.). Int. J. Mol. Sci. 2019, 20, 4442. [Google Scholar] [CrossRef] [PubMed]
- Garcia-Gimenez, G.; Russell, J.; Aubert, M.K.; Fincher, G.B.; Burton, R.A.; Waugh, R.; Tucker, M.R.; Houston, K. Barley Grain (1,3;1,4)-β-Glucan Content: Effects of Transcript and Sequence Variation in Genes Encoding the Corresponding Synthase and Endohydrolase Enzymes. Sci. Rep. 2019, 9, 17250. [Google Scholar] [CrossRef] [PubMed]
- Geng, L.; Li, M.; Xie, S.; Wu, D.; Ye, L.; Zhang, G. Identification of Genetic Loci and Candidate Genes Related to β-Glucan Content in Barley Grain by Genome-Wide Association Study in International Barley Core Selected Collection. Mol. Breed. 2021, 41, 6. [Google Scholar] [CrossRef] [PubMed]
- Geng, L.; He, X.; Ye, L.; Zhang, G. Identification of the Genes Associated with β-Glucan Synthesis and Accumulation during Grain Development in Barley. Food Chem. Mol. Sci. 2022, 5, 100136. [Google Scholar] [CrossRef]
- Pagant, S.; Bichet, A.; Sugimoto, K.; Lerouxel, O.; Desprez, T.; McCann, M.; Lerouge, P.; Vernhettes, S.; Höfte, H. KOBITO1 Encodes a Novel Plasma Membrane Protein Necessary for Normal Synthesis of Cellulose during Cell Expansion in Arabidopsis. Plant Cell 2002, 14, 2001–2013. [Google Scholar] [CrossRef]
- Kaur, R.; Sharma, M.; Ji, D.; Xu, M.; Agyei, D. Structural Features, Modification, and Functionalities of Beta-Glucan. Fibers 2020, 8, 1. [Google Scholar] [CrossRef]
- Neumann, K.; Kobiljski, B.; Denčić, S.; Varshney, R.; Börner, A. Genome-wide association mapping: A case study in bread wheat (Triticum aestivum L.). Mol. Breed. 2011, 27, 37–58. [Google Scholar] [CrossRef]
- Pasam, R.K.; Sharma, R.; Malosetti, M.; van Eeuwijk, F.A.; Haseneyer, G.; Kilian, B.; Graner, A. Genome-Wide Association Studies for Agronomical Traits in a World-Wide Spring Barley Collection. BMC Plant Biol. 2012, 12, 16. [Google Scholar] [CrossRef]
- Wang, M.; Jiang, N.; Jia, T.; Leach, L.; Cockram, J.; Waugh, R.; Ramsay, L.; Thomas, B.; Luo, Z. Genome-Wide Association Mapping of Agronomic and Morphologic Traits in Highly Structured Populations of Barley Cultivars. Theor. Appl. Genet. 2012, 124, 233–246. [Google Scholar] [CrossRef] [PubMed]
- Walling, J.G.; Sallam, A.H.; Steffenson, B.J.; Henson, C.; Vinje, M.A.; Mahalingam, R. Quantitative Trait Loci Impacting Grain β-Glucan Content in Wild Barley (Hordeum vulgare ssp. Spontaneum) Reveals Genes Associated with Cell Wall Modification and Carbohydrate Metabolism. Crop Sci. 2022, 62, 1213–1227. [Google Scholar] [CrossRef]
- Zhang, G.; Zhang, G.; Zeng, X.; Xu, Q.; Wang, Y.; Yuan, H.; Zhang, Y.; Nyima, T. Quantitative Proteome Profiling Provides Insight into the Proteins Associated with β-Glucan Accumulation in Hull-Less Barley Grains. J. Agric. Food Chem. 2021, 69, 568–583. [Google Scholar] [CrossRef] [PubMed]
- Bulmer, G.S.; de Andrade, P.; Field, R.A.; van Munster, J.M. Recent Advances in Enzymatic Synthesis of β-Glucan and Cellulose. Carbohydr. Res. 2021, 508, 108411. [Google Scholar] [CrossRef]
- Burton, R.A.; Jobling, S.A.; Harvey, A.J.; Shirley, N.J.; Mather, D.E.; Bacic, A.; Fincher, G.B. The Genetics and Transcriptional Profiles of the Cellulose Synthase-Like HvCslF Gene Family in Barley. Plant Physiol. 2008, 146, 1821–1833. [Google Scholar] [CrossRef]
- Hrmova, M.; Farkas, V.; Lahnstein, J.; Fincher, G.B. A Barley Xyloglucan Xyloglucosyl Transferase Covalently Links Xyloglucan, Cellulosic Substrates, and (1,3;1,4)-β-D-Glucans. J. Biol. Chem. 2007, 282, 12951–12962. [Google Scholar] [CrossRef]
- Hrmova, M.; Fincher, G.B. Dissecting the Catalytic Mechanism of a Plant β-d-Glucan Glucohydrolase through Structural Biology Using Inhibitors and Substrate Analogues. Carbohydr. Res. 2007, 342, 1613–1623. [Google Scholar] [CrossRef]
- Garcia-Gimenez, G.; Schreiber, M.; Dimitroff, G.; Little, A.; Singh, R.; Fincher, G.B.; Burton, R.A.; Waugh, R.; Tucker, M.R.; Houston, K. Identification of Candidate MYB Transcription Factors That Influence CslF6 Expression in Barley Grain. Front. Plant Sci. 2022, 13, 883139. [Google Scholar] [CrossRef]
- Casaretto, J.A.; Ho, T.D. Transcriptional Regulation by Abscisic Acid in Barley (Hordeum vulgare L.) Seeds Involves Autoregulation of the Transcription Factor HvABI5. Plant Mol. Biol. 2005, 57, 21–34. [Google Scholar] [CrossRef]
- Song, Q.; Hyten, D.L.; Jia, G.; Quigley, C.V.; Fickus, E.W.; Nelson, R.L.; Cregan, P.B. Fingerprinting Soybean Germplasm and Its Utility in Genomic Research. G3 Genes|Genomes|Genet. 2015, 5, 1999–2006. [Google Scholar] [CrossRef] [PubMed]
- Liu, G.; Qiu, D.; Lu, Y.; Wu, Y.; Han, X.; Jiao, Y.; Wang, T.; Yang, J.; You, A.; Chen, J.; et al. Identification of Superior Haplotypes and Haplotype Combinations for Grain Size- and Weight-Related Genes for Breeding Applications in Rice (Oryza sativa L.). Genes 2023, 14, 2201. [Google Scholar] [CrossRef] [PubMed]
- Zhang, C.; Wang, F.; Jiao, P.; Liu, J.; Zhang, H.; Liu, S.; Guan, S.; Ma, Y. The Overexpression of Zea Mays Strigolactone Receptor Gene D14 Enhances Drought Resistance in Arabidopsis thaliana L. Int. J. Mol. Sci. 2024, 25, 1327. [Google Scholar] [CrossRef]
- Fang, X.; Bo, C.; Wang, M.; Yuan, H.; Li, W.; Chen, H.; Ma, Q.; Cai, R. Overexpression of the Maize WRKY114 Gene in Transgenic Rice Reduce Plant Height by Regulating the Biosynthesis of GA. Plant Signal. Behav. 2021, 16, 1967635. [Google Scholar] [CrossRef]
- Geng, L.; Li, M.; Xie, S.; Wang, H.; He, X.; Sun, N.; Zhang, G.; Ye, L. HvBGlu3, a GH1 β-Glucosidase Enzyme Gene, Negatively Influences β-Glucan Content in Barley Grains. Theor. Appl. Genet. 2024, 137, 14. [Google Scholar] [CrossRef]
- Tanaka, T.; Ishikawa, G.; Ogiso-Tanaka, E.; Yanagisawa, T.; Sato, K. Development of Genome-Wide SNP Markers for Barley via Reference- Based RNA-Seq Analysis. Front. Plant Sci. 2019, 10, 577. [Google Scholar] [CrossRef]
- Bai, S.; Hong, J.; Su, S.; Li, Z.; Wang, W.; Shi, J.; Liang, W.; Zhang, D. Genetic Basis Underlying Tiller Angle in Rice (Oryza sativa L.) by Genome-Wide Association Study. Plant Cell Rep. 2022, 41, 1707–1720. [Google Scholar] [CrossRef]
- Li, A.; Hao, C.; Wang, Z.; Geng, S.; Jia, M.; Wang, F.; Han, X.; Kong, X.; Yin, L.; Tao, S. Wheat Breeding History Reveals Synergistic Selection of Pleiotropic Genomic Sites for Plant Architecture and Grain Yield. Mol. Plant 2022, 15, 504–519. [Google Scholar] [CrossRef]
- He, X.; Lu, M.; Cao, J.; Pan, X.; Lu, J.; Zhao, L.; Zhang, H.; Chang, C.; Wang, J.; Ma, C. Genome-Wide Association Analysis of Grain Hardness in Common Wheat. Genes 2023, 14, 672. [Google Scholar] [CrossRef]
- Huang, X.; Kurata, N.; Wei, X.; Wang, Z.-X.; Wang, A.; Zhao, Q.; Zhao, Y.; Liu, K.; Lu, H.; Li, W.; et al. A Map of Rice Genome Variation Reveals the Origin of Cultivated Rice. Nature 2012, 490, 497–501. [Google Scholar] [CrossRef]
- Marsh, J. Linkage Disequilibrium Statistics and Block Visualization. In Plant Bioinformatics: Methods and Protocols; Edwards, D., Ed.; Springer: New York, NY, USA, 2022; pp. 483–496. ISBN 978-1-07-162067-0. [Google Scholar]
- Xu, G.; Zhang, X.; Chen, W.; Zhang, R.; Li, Z.; Wen, W.; Warburton, M.L.; Li, J.; Li, H.; Yang, X. Population Genomics of Zea Species Identifies Selection Signatures during Maize Domestication and Adaptation. BMC Plant Biol. 2022, 22, 72. [Google Scholar] [CrossRef]
- Wang, X.; Ma, J.; He, F.; Wang, L.; Zhang, T.; Liu, D.; Xu, Y.; Li, F.; Feng, X. A Study on the Functional Identification of Overexpressing Winter Wheat Expansin Gene TaEXPA7-B in Rice under Salt Stress. Int. J. Mol. Sci. 2024, 25, 7707. [Google Scholar] [CrossRef] [PubMed]
- Chen, S.; Tao, L.; Zeng, L.; Vega-Sanchez, M.E.; Umemura, K.; Wang, G.-L. A Highly Efficient Transient Protoplast System for Analyzing Defence Gene Expression and Protein–Protein Interactions in Rice. Mol. Plant Pathol. 2006, 7, 417–427. [Google Scholar] [CrossRef] [PubMed]
- Kwak, J.S.; Lee, K.H.; Min, W.K.; Lee, S.J.; Song, J.T.; Seo, H.S. The Transmembrane Domain of the Rice Small Protein OsS1Fa1 Is Responsible for Subcellular Localization and Drought Tolerance. Plant Biol. 2024, 26, 1079–1087. [Google Scholar] [CrossRef] [PubMed]
- Hiei, Y.; Ohta, S.; Komari, T.; Kumashiro, T. Efficient Transformation of Rice (Oryza sativa L.) Mediated by Agrobacterium and Sequence Analysis of the Boundaries of the T-DNA. Plant J. 1994, 6, 271–282. [Google Scholar] [CrossRef]
- Kota, V.R.; Gundra, S.R.; Vudem, D.R.; Pulugurtha, B.K.; Khareedu, V.R. Development of a Large Population of Activation-Tagged Mutants in an Elite Indica Rice Variety. Plant Breed. 2020, 139, 328–343. [Google Scholar] [CrossRef]
- Wood, P.J.; Fulcher, R.G.; Stone, B.A. Studies on the Specificity of Interaction of Cereal Cell Wall Components with Congo Red and Calcofluor. Specific Detection and Histochemistry of (1→3),(1→4),-β-D-Glucan. J. Cereal Sci. 1983, 1, 95–110. [Google Scholar] [CrossRef]
- Trivedi, R.; Upadhyay, T.K. Preparation, Characterization and Antioxidant and Anticancerous Potential of Quercetin Loaded β-Glucan Particles Derived from Mushroom and Yeast. Sci. Rep. 2024, 14, 16047. [Google Scholar] [CrossRef]
- Li, X.; Wu, Y.; Duan, R.; Yu, H.; Liu, S.; Bao, Y. Research Progress in the Extraction, Structural Characteristics, Bioactivity, and Commercial Applications of Oat β-Glucan: A Review. Foods 2024, 13, 4160. [Google Scholar] [CrossRef]





Disclaimer/Publisher’s Note: The statements, opinions and data contained in all publications are solely those of the individual author(s) and contributor(s) and not of MDPI and/or the editor(s). MDPI and/or the editor(s) disclaim responsibility for any injury to people or property resulting from any ideas, methods, instructions or products referred to in the content. |
© 2025 by the authors. Licensee MDPI, Basel, Switzerland. This article is an open access article distributed under the terms and conditions of the Creative Commons Attribution (CC BY) license (https://creativecommons.org/licenses/by/4.0/).
Share and Cite
Wan, G.; Lu, Z.; Ren, R.; Zhang, D.; Si, E.; Yao, L.; Wang, J.; Wang, H.; Ma, X.; Zhang, H.; et al. The Barley Glycosyltransferase Gene KOB1 Implicated in β-Glucan Biosynthesis by a Genome-Wide Association Study. Plants 2025, 14, 3269. https://doi.org/10.3390/plants14213269
Wan G, Lu Z, Ren R, Zhang D, Si E, Yao L, Wang J, Wang H, Ma X, Zhang H, et al. The Barley Glycosyltransferase Gene KOB1 Implicated in β-Glucan Biosynthesis by a Genome-Wide Association Study. Plants. 2025; 14(21):3269. https://doi.org/10.3390/plants14213269
Chicago/Turabian StyleWan, Guangyou, Zonghui Lu, Ruibin Ren, Dan Zhang, Erjing Si, Lixia Yao, Juncheng Wang, Huajun Wang, Xiaole Ma, Hong Zhang, and et al. 2025. "The Barley Glycosyltransferase Gene KOB1 Implicated in β-Glucan Biosynthesis by a Genome-Wide Association Study" Plants 14, no. 21: 3269. https://doi.org/10.3390/plants14213269
APA StyleWan, G., Lu, Z., Ren, R., Zhang, D., Si, E., Yao, L., Wang, J., Wang, H., Ma, X., Zhang, H., Yao, L., Li, B., Bao, Q., & Meng, Y. (2025). The Barley Glycosyltransferase Gene KOB1 Implicated in β-Glucan Biosynthesis by a Genome-Wide Association Study. Plants, 14(21), 3269. https://doi.org/10.3390/plants14213269

