Functional Analysis of the NLR Gene YPR1 from Common Wild Rice (Oryza rufipogon) for Bacterial Blight Resistance
Abstract
1. Introduction
2. Materials and Methods
2.1. Materials
2.2. Methods
2.2.1. Cloning of DNA Sequence of YPR1 Gene
2.2.2. Cloning of cDNA Sequence of YPR1 Gene
2.2.3. Bioinformatics Analysis of YPR1 Gene
2.2.4. Construction of Ubi-YPR1 Overexpression Lines
2.2.5. Construction of Cas9-YPR1 Editing Strain
2.2.6. Identification of Overexpression and Gene Editing Positive Lines
2.2.7. Mutation Site Analysis of Gene Editing Positive Lines
2.2.8. Determination of YPR1 Expression in Genetic Transformation Lines
2.2.9. Resistance Identification of Genetic Transformation Lines to Bacterial Blight
3. Results
3.1. Cloning of YPR1 Gene
3.2. Analysis of Physicochemical Properties of YPR1 Protein
3.3. Multiple Sequence Alignment and Phylogenetic Analysis of YPR1 Gene
3.4. Analysis of Disease Resistance Function of the YPR1 Gene
3.4.1. Overexpression Analysis of the YPR1 Gene
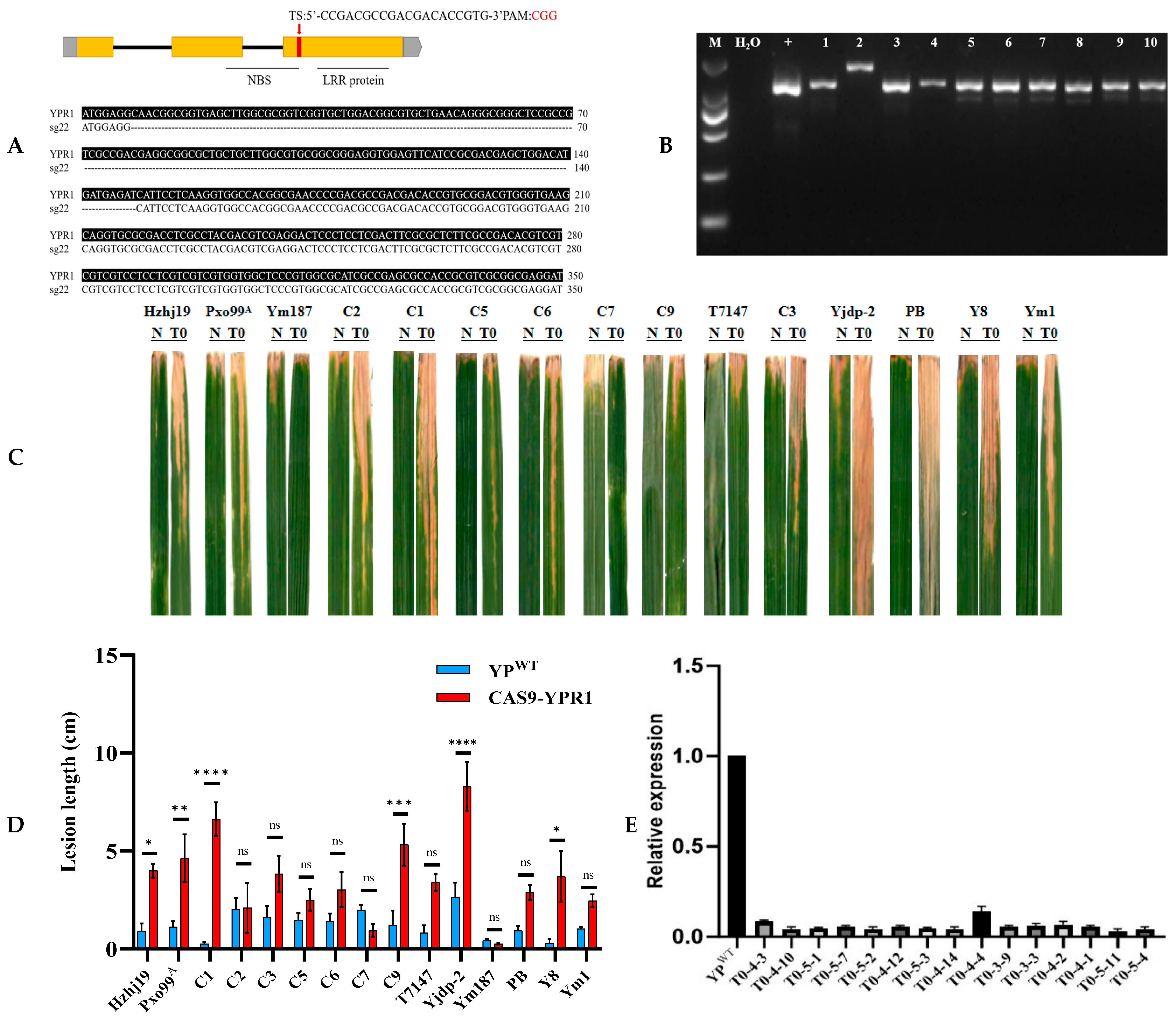
3.4.2. YPR1 Gene Editing Analysis
4. Discussion
4.1. Yuanjiang Common Wild Rice Is a Valuable Resource for Exploring Excellent Genes
4.2. YPR1 Is a Typical CC-NLR Gene
4.3. YPR1 May Be a Multifunctional Protein
4.4. YPR1 Enhances Our Understanding of NLR Diversity in Wild Rice and Its Breeding Implications
4.5. Study Limitations and Future Perspectives
5. Conclusions
Author Contributions
Funding
Institutional Review Board Statement
Informed Consent Statement
Data Availability Statement
Conflicts of Interest
References
- Li, Z. Isolation, Cloning and Germplasm Creation of Rice Bacterial Blight Resistance Gene Xa48(t). Master’s Thesis, Yunnan University, Kunming, China, 2022. [Google Scholar]
- Yang, Y.; Zhou, Y.H.; Sun, J.; Liang, W.F.; Chen, X.Y.; Wang, X.M.; Zhou, J.; Yu, C.L.; Wang, J.M.; Wu, S.L.; et al. Research progress on cloning and function of Xa genes against rice bacterial blight. Front. Plant Sci. 2022, 13, 847199. [Google Scholar] [CrossRef]
- Chen, Y.H.; Chen, H.; He, Z.Z.; Tian, D.F.; Dong, S.S.; Liu, Y.; Wang, Y.G.; Zhang, W.J.; Li, L.F.; Yang, J.; et al. Integrated environmental and genomic analysis reveals the drivers of fine-scale divergence and local adaptation in northern populations of two wild rice species in China. Plants People Planet 2024, 6, 847–861. [Google Scholar] [CrossRef]
- Wang, Y.T.; Zhou, L.N.; Wu, B.; Li, Z.X.; Pang, H.B.; Zheng, X.M. Genetic diversity and haplotype analysis of heading date gene OsFD1 in cultivated rice. J. Plant Genet. Resour. 2025, 26, 1–13. [Google Scholar] [CrossRef]
- Qiu, L.; Su, J.J.; Fu, Y.C.; Zhang, K. Genetic and Transcriptome Analyses of Callus Browning in Chaling Common Wild Rice (Oryza rufipogon Griff.). Genes 2023, 14, 2138. [Google Scholar] [CrossRef]
- Lyu, S.W.; Tang, X.; Li, C. Advances in research on shattering of rice. China Agric. Sci. 2025, 58, 1–9. [Google Scholar] [CrossRef]
- Zhu, Z.F.; Tan, L.B.; Fu, Y.C.; Liu, F.X.; Cai, H.W.; Xie, D.X.; Wu, F.; Wu, J.Z.; Matsumoto, T.; Sun, C.Q. Genetic control of inflorescence architecture during rice domestication. Nat. Commun. 2013, 4, 2200. [Google Scholar] [CrossRef]
- Hua, L.; Wang, D.R.; Tan, L.; Fu, Y.; Liu, F.; Xiao, L.; Zhu, Z.; Fu, Q.; Sun, X.; Gu, P.; et al. LABA1, a Domestication Gene Associated with Long, Barbed Awns in Wild Rice. Plant Cell 2015, 27, 1875–1888. [Google Scholar] [CrossRef] [PubMed]
- Tan, L.B.; Li, X.R.; Liu, F.X.; Sun, X.Y.; Li, C.G.; Zhu, Z.F.; Fu, Y.C.; Cai, H.W.; Wang, X.K.; Xie, D.X.; et al. Control of a key transition from prostrate to erect growth in rice domestication. Nat. Genet. 2008, 40, 1360–1364. [Google Scholar] [CrossRef] [PubMed]
- Xing, J.X.; Zhang, D.Y.; Yin, F.Y.; Zhong, Q.F.; Wang, B.; Xiao, S.Q.; Ke, X.; Wang, L.X.; Zhang, Y.; Zhao, C.M.; et al. Identification and Fine-Mapping of a New Bacterial Blight Resistance Gene, Xa47(t), in G252, an Introgression Line of Yuanjiang Common Wild Rice (Oryza rufipogon). Plant Dis. 2021, 105, 4106–4112. [Google Scholar] [CrossRef] [PubMed]
- Lu, Y.D.; Zhong, Q.F.; Xiao, S.Q.; Wang, B.; Ke, X.; Zhang, Y.; Yin, F.Y.; Zhang, D.Y.; Jiang, C.; Liu, L.; et al. A new NLR disease resistance gene Xa47 confers durable and broad-spectrum resistance to bacterial blight in rice. Front. Plant Sci. 2022, 13, 1037901. [Google Scholar] [CrossRef] [PubMed]
- Chen, L.; Liu, L.; Wang, B.; Zhang, D.Y.; Yin, F.Y.; Ke, X.; Zhong, Q.F.; Xiao, S.Q.; Jiang, C.; Li, J.L. Identification and resistance identification of Xa47 gene family resistant to bacterial blight in rice. In Proceedings of the 20th Chinese Crop Society Academic Annual Meeting, Changsha, China, 1–4 November 2023. [Google Scholar]
- Cao, Y.P.; Mo, W.Z.; Li, Y.L.; Xiong, Y.; Wang, H.; Zhang, Y.J.; Lin, M.F.; Zhang, L.; Li, X.X. Functional characterization of NLR genes reveals an NLR gene that mediates resistance against Fusarium wilt. BMC Biol. 2024, 22, 45. [Google Scholar] [CrossRef] [PubMed]
- Shao, Z.Q.; Xue, J.Y.; Wang, Q.; Wang, B.; Chen, J.Q. Revisiting the origin of plant NLR genes. Trends Plant Sci. 2019, 24, 9–12. [Google Scholar] [CrossRef] [PubMed]
- Sharma, R.; Rawat, V.; Suresh, C.G. Genome-wide identification and tissue-specific expression analysis of nucleotide binding site-leucine rich repeat gene family in Cicer arietinum (kabuli chickpea). Genom. Data 2017, 14, 24–31. [Google Scholar] [CrossRef] [PubMed]
- Liu, J.L.; Liu, X.L.; Dai, L.; Wang, G.L. Recent progress in elucidating the structure, function and evolution of disease resistance genes in plants. J. Genet. Genom. 2007, 34, 765–776. [Google Scholar] [CrossRef] [PubMed]
- Moffett, P.; Farnham, G.; Peart, J.; Baulcombe, D.C. Interaction between domains of a plant NBS-LRR protein in disease resistance-related cell death. EMBO J. 2002, 21, 4511–4519. [Google Scholar] [CrossRef] [PubMed]
- Deyoung, B.J.; Innes, R.W. Plant NBS-LRR proteins in pathogen sensing and host defense. Nat. Immunol. 2006, 7, 1243. [Google Scholar] [CrossRef] [PubMed]
- Afzal, M.; Alghamdi, S.S.; Nawaz, H.; Migdadi, H.H.; Altaf, M.; El-Harty, E.; Al-Fifi, S.A.; Sohaib, M. Genome-wide identification and expression analysis of CC-NB-ARC-LRR (NB-ARC) disease-resistant family members from soybean (Glycine max L.) reveal their response to biotic stress. J. King Saud. Univ. Sci. 2022, 34, 101758. [Google Scholar] [CrossRef]
- Mota, A.P.Z.; Vidigal, B.; Danchin, E.G.J.; Togawa, R.C.; Leal-Bertioli, S.C.M.; Bertioli, D.J.; Araujo, A.C.G.; Brasileiro, A.C.M.; Guimaraes, P.M. Comparative root transcriptome of wild Arachis reveals NBS-LRR genes related to nematode resistance. BMC Plant Biol. 2018, 18, 159. [Google Scholar] [CrossRef] [PubMed]
- Wu, J.; Zhu, J.; Wang, L.; Wang, S. Genome-wide association study identifies NBS-LRR-encoding genes related with anthracnose and common bacterial blight in the common bean. Front Plant Sci. 2017, 8, 1398. [Google Scholar] [CrossRef] [PubMed]
- Long, W.X.; He, Q.; Wang, Y.T.; Wang, Y.; Wang, J.; Yuan, Z.Q.; Wang, M.J.; Chen, W.; Luo, L.H.; Luo, L.Y.; et al. Genome evolution and diversity of wild and cultivated rice species. Nat. Commun. 2024, 15, 9994. [Google Scholar] [CrossRef] [PubMed]
- Kan, W.; Chen, L.; Wang, B.; Liu, L.; Yin, F.; Zhong, Q.; Li, J.; Zhang, D.; Xiao, S.; Zhang, Y.; et al. Examination of the Expression Profile of Resistance Genes in Yuanjiang Common Wild Rice (Oryza rufipogon). Genes 2024, 15, 924. [Google Scholar] [CrossRef] [PubMed]
- Xie, L.N.; Song, F.Y.; Zhang, Y. Research progress of CRISPR/Cas9 system in plant genome editing. China Agric. Sci. 2015, 48, 1695–1705. [Google Scholar] [CrossRef]
- Li, S.; Tian, Y.; Pan, Y.; Liu, W.; Yan, G.X. Establishment and Optimization of Agrobacterium-mediated Genetic Transformation System of Magnaporthe grisea. Hubei Agric. Sci. 2025, 64, 182–189. [Google Scholar] [CrossRef]
- Chen, W.C.; Chen, Z.H.; Chen, Z.Y.; Wang, Z.Q.; Qiu, H.X. High-dimensional spatial digital coding of genetic codes and DNA sequences. ABBS 2000, 16, 363–369. [Google Scholar] [CrossRef]
- Cao, Z.B.; Xie, H.W.; Nie, Y.Y.; Mao, L.H.; Li, Y.H.; Cai, Y.H. Mapping and Genetic Effect Analysis of Heat Tolerance QTL (qHTH5) at Heading and Flowering Stage in Rice. J. Rice Sci. 2015, 29, 119–125. [Google Scholar]
- Lin, Z.; Griffith, M.E.; Li, X.; Zhu, Z.; Tan, L.; Fu, Y.; Zhang, W.; Wang, X.; Sun, C.Q. Origin of seed shattering in rice (Oryza sativa L.). Planta 2007, 226, 11–20. [Google Scholar] [CrossRef]
- Yu, G.R.; Olsen, K.M.; Schaal, B.A. Molecular evolution of the endosperm starch synthesis pathway genes in rice (Oryza sativa L.) and its wild ancestor, O. rufipogon L. Mol Biol Evol. 2010, 28, 659–671. [Google Scholar] [CrossRef]
- Ishii, T.; Numaguchi, K.; Miura, K.; Yoshida, K.; Thanh, P.T.; Htun, T.M.; Yamasaki, M.; Komeda, N.; Matsumoto, T.; Terauchi, R.; et al. OsLG1 regulates a closed panicle trait in domesticated rice. Nat. Genet. 2013, 45, 462–465. [Google Scholar] [CrossRef]
- Zhang, H.; Li, X.; Sang, D.J.; Huang, L.Z.; Song, Y.Q.; Du, M.C.; Cao, J.J.; Wang, W.G. PROG1 acts upstream of LAZY1 to regulate rice tiller angle as a repressor. Crop J. 2022, 11, 386–393. [Google Scholar] [CrossRef]
- Chen, S.; Shan, J.X.; Lin, H.X. Fine Mapping of Rice Hybrid Inferior Gene Hwi1(t). In Proceedings of the Plant Molecular Biology and Modern Agriculture-2010National Symposium on Plant Biology, Tianjin, China, 18–22 July 2010; 2010; Volume 31, pp. 567–576. [Google Scholar] [CrossRef]
- Lu, Y.D.; Zhang, D.Y.; Wang, L.X.; Xiao, S.Q.; Du, Y.L.; Chen, L. Knockout and resistance identification of bacterial blight resistance gene Xa47(t) a in rice. J. Plant Protect. 2023, 50, 883–893. [Google Scholar] [CrossRef]
- Wang, Y.H.; Zhang, P.F.; Chen, J.Q. Plant disease resistance genes and their mechanism of action. ABS 2005, 22, 92–99. [Google Scholar] [CrossRef]
- Gao, Y.X. Study on the Evolution of Plant Pathogens and Resistance Genes; Nanjing Normal University: Nanjing, China, 2018; Volume 31, pp. 445–455. [Google Scholar] [CrossRef]
- Tong, C.; Huang, S.; Shi, Y.J.; Wu, Q.; Shangguan, L.N.; Yu, H.H.; Chen, R.Z.; Ding, Z.X.; Xiao, Y.X.; Ji, Y.H.; et al. Development of novel specific molecular markers for the Sw-5b gene to assist with tomato spotted wilt virus-resistant tomato breeding. Phytopathol. Res. 2023, 5, 59. [Google Scholar] [CrossRef]
- Feng, Z.M.; Li, M.T.; Xu, Z.W.; Gao, P.; Wu, Y.Y.; Wu, K.T.; Zhao, J.H.; Wang, X.Q.; Wang, J.N.; Li, M.C.; et al. Development of Rice Variety with Durable and Broad-Spectrum Resistance to Blast Disease Through Marker-Assisted Introduction of Pigm Gene. Front. Plant Sci. 2022, 13, 937767. [Google Scholar] [CrossRef]
- Aoyagi, L.N.; Ferreira, E.G.C.; Silva, D.C.G.; Santos, A.B.; Avelino, B.B.; Lopes-Caitar, V.S.; Oliveira, M.F.; Abdelnoor, R.V.; Souto, E.R.; Arias, C.A.; et al. Allelic variability in the Rpp1 locus conferring resistance to Asian soybean rust revealed by genome-wide association. BMC Plant Biol. 2024, 24, 743. [Google Scholar] [CrossRef]
- Han, C.Y.C.; Liu, G.J.; Shen, J.H. Research on ‘super susceptibility’ of hybrid rice in China. J. Rice Sci. 2003, 71, 1097–1107. [Google Scholar] [CrossRef]
- Wang, J.; Han, M.; Liu, Y. Diversity, structure and function of the coiled--coil domains of plant NLR immune receptors. J. Integr. Plant Biol. 2021, 63, 283–296. [Google Scholar] [CrossRef]
- Armijo, G.; Salinas, P.; Monteoliva, M.I.; Seguel, A.; García, C.G.; Villarroel-Candia, E.; Song, W.; Krol, A.R.; Álvarez, M.E.; Holuigue, L. A salicylic acid-induced lectin-like protein plays a positive role in the effector-triggered immunity response of Arabidopsis thaliana to Pseudomonas syringae Avr-Rpm1. Mol. Plant-Microbe Interact. 2013, 26, 1395–1406. [Google Scholar] [CrossRef]
- Liu, H.; Sun, D.Y.; Wang, H.; Chen, Z.Q. Cloning of Rice Blast Resistance Gene Pik2-H4 and Screening of Its Interaction Protein. Plant Dis. Pests 2014, 5, 26–30. [Google Scholar]








| Strain Name | Source |
|---|---|
| C1 | China standard strain No.1 race |
| C2 | China standard strain No.2 race |
| C3 | China standard strain No.3 race |
| C5 | China standard strain No.5 race |
| C6 | China standard strain No.6 race |
| C7 | China standard strain No.7 race |
| C9 | China standard strain No.9 race |
| PXO99A | International standard strain, race 6 of Philippine |
| PB | Mutant strain of PXO99A |
| T7147 | International standard strain, race 2 of Japan |
| Y8 | Strong pathogenic strains in Yunnan, China |
| Hzhj19 | Strong pathogenic strains in Yunnan, China |
| YM1 | Strong pathogenic strains in Yunnan, China |
| YM187 | Strong pathogenic strains in Yunnan, China |
| YJdp-2 | Strong pathogenic strains in Yunnan, China |
| Primer Name | Primer Sequence (5′–−3′) | Purpose |
|---|---|---|
| YPQC-10F | TAAGTAGCAAGCAAAACAGC | Genomic DNA amplification |
| YPQC-10R | AGTTATGACCCTACTGGCTC | |
| YP-CDS-F | ATGGAGGCAACGGCGGTGA | CDS amplification |
| YP-CDS-R | TTACTCTGTTCGCTGTCGTTTGGG | |
| Ubi-F | GGTACCCGGGGATCCTCTAGACTGCAGTGCAGCGTGACC | Vector construction (Ubi promoter) |
| Ubi-R | TTGCCTCCATCTGCAGAAGTAACACCAAACAACAGG | |
| YP-TY-F | ACTTCTGCAGATGGAGGCAACGGCGGTG | Vector construction (YPR1 CDS) |
| YP-TY-R | GGGGAAATTCGAGCTGGTCACCTTACTCTGTTCGCTGTCGTTTGG | |
| Seq-U3 | TACCACCTCGGCTATCCACA | Sequencing verification |
| Seq-Cas | GACAAGGGCAGGGATTTCG | |
| Oligo-sg22-sp1F | GGCACCGACGCCGACGACACCGTG | Oligo sequence synthesis |
| Oligo-sg22-sp1R | AAACCACGGTGTCGTCGGCGTCGG | |
| Hyg-F | ACGGTGTCGTCCATCACAGTTTGCC | Transgene detection |
| Hyg-R | TTCCGGAAGTGCTTGACATTGGGGA | |
| Yg-YPR1-F | ATGGAGGCAACGGCGGTGA | Fluorescence quantitative PCR |
| Yg-YPR1-R | TTACTCTGTTCGCTGTCGTTTGGG | |
| YP-YPR1-22-F | CAACGGCGGTGAGCTTGG | Editing site PCR detection |
| YP-YPR1-22-R | GTACTGCCCATCGTGGTCG |
Disclaimer/Publisher’s Note: The statements, opinions and data contained in all publications are solely those of the individual author(s) and contributor(s) and not of MDPI and/or the editor(s). MDPI and/or the editor(s) disclaim responsibility for any injury to people or property resulting from any ideas, methods, instructions or products referred to in the content. |
© 2025 by the authors. Licensee MDPI, Basel, Switzerland. This article is an open access article distributed under the terms and conditions of the Creative Commons Attribution (CC BY) license (https://creativecommons.org/licenses/by/4.0/).
Share and Cite
Kan, W.; Cheng, Z.; Zhang, Y.; Wang, B.; Liu, L.; Xing, J.; Yin, F.; Zhong, Q.; Li, J.; Zhang, D.; et al. Functional Analysis of the NLR Gene YPR1 from Common Wild Rice (Oryza rufipogon) for Bacterial Blight Resistance. Genes 2025, 16, 1321. https://doi.org/10.3390/genes16111321
Kan W, Cheng Z, Zhang Y, Wang B, Liu L, Xing J, Yin F, Zhong Q, Li J, Zhang D, et al. Functional Analysis of the NLR Gene YPR1 from Common Wild Rice (Oryza rufipogon) for Bacterial Blight Resistance. Genes. 2025; 16(11):1321. https://doi.org/10.3390/genes16111321
Chicago/Turabian StyleKan, Wang, Zaiquan Cheng, Yun Zhang, Bo Wang, Li Liu, Jiaxin Xing, Fuyou Yin, Qiaofang Zhong, Jinlu Li, Dunyu Zhang, and et al. 2025. "Functional Analysis of the NLR Gene YPR1 from Common Wild Rice (Oryza rufipogon) for Bacterial Blight Resistance" Genes 16, no. 11: 1321. https://doi.org/10.3390/genes16111321
APA StyleKan, W., Cheng, Z., Zhang, Y., Wang, B., Liu, L., Xing, J., Yin, F., Zhong, Q., Li, J., Zhang, D., Xiao, S., Jiang, C., Yu, T., Wang, Y., & Chen, L. (2025). Functional Analysis of the NLR Gene YPR1 from Common Wild Rice (Oryza rufipogon) for Bacterial Blight Resistance. Genes, 16(11), 1321. https://doi.org/10.3390/genes16111321

