Sign in to use this feature.

Years

Between: -

Subjects

remove_circle_outline
remove_circle_outline
remove_circle_outline
remove_circle_outline
remove_circle_outline
remove_circle_outline
remove_circle_outline

Journals

Article Types

Countries / Regions

Search Results (42)

Search Parameters:
Keywords = wide-area measurement system (WAMS)

Order results
Result details
Results per page
Select all
Export citation of selected articles as:
27 pages, 3909 KB  
Article
An Online Prediction Method for Transient Frequency Response in New Energy Grids Based on Deep Integration of WAMS Data and Physical Model
by Kailin Yan, Yi Hu, Han Xu, Tao Huang, Yang Long and Tao Wang
Entropy 2025, 27(11), 1145; https://doi.org/10.3390/e27111145 - 10 Nov 2025
Viewed by 582
Abstract
The integration of a high proportion of renewable energy has significantly reduced the grid inertia level and markedly increased the risk of transient frequency instability in power systems. Meanwhile, the large-scale integration of diverse heterogeneous resources—such as wind power, photovoltaics, energy storage, and [...] Read more.
The integration of a high proportion of renewable energy has significantly reduced the grid inertia level and markedly increased the risk of transient frequency instability in power systems. Meanwhile, the large-scale integration of diverse heterogeneous resources—such as wind power, photovoltaics, energy storage, and high voltage direct current (HVDC) transmission systems—has considerably enriched the portfolio of frequency regulation assets in modern power grids. However, the marked disparities in the dynamic response characteristics and actuation speeds among these resources introduce significant nonlinearity and high-dimensional complexity into the system’s transient frequency behavior. As a result, conventional methods face considerable challenges in achieving accurate and timely prediction of such responses. However, the substantial differences in the frequency regulation characteristics and response speeds of these resources have led to a highly nonlinear and high-dimensional complex transient frequency response process, which is difficult to accurately and rapidly predict using traditional methods. To address this challenge, this paper proposes an online prediction method for transient frequency response that deeply integrates physical principles with data-driven approaches. First, a frequency dynamic response analysis model incorporating the frequency regulation characteristics of multiple resource types is constructed based on the Single-Machine Equivalent (SME) method, which is used to extract key features of the post-fault transient frequency response. Subsequently, information entropy theory is introduced to quantify the informational contribution of each physical feature, enabling the adaptive weighted fusion of physical frequency response features and Wide-Area Measurement System (WAMS) data. Finally, a physics-guided machine learning framework is proposed, in which the weighted physical features and the complete frequency curve predicted by the physical model are jointly embedded into the prediction process. An MLP-GRU-Attention model is designed as the data-driven predictor for frequency response. A physical consistency constraint is incorporated into the loss function to ensure that predictions strictly adhere to physical laws, thereby enhancing the accuracy and reliability of the transient frequency prediction model. Case studies based on the modified IEEE 39-bus system demonstrate that the proposed method significantly outperforms traditional data-driven approaches in terms of prediction accuracy, generalization capability under small-sample conditions, and noise immunity. This provides a new avenue for online frequency security awareness in renewable-integrated power systems with multiple heterogeneous frequency regulation resources. Full article
Show Figures

Figure 1

25 pages, 2890 KB  
Article
Prediction Method for Fault-Induced Frequency Response Characteristics in Wind-Integrated Power Systems Using Wide-Area Measurement Data
by Yi Hu, Jinglin Luo, Tao Wang, Xiaoqin Lv, Yufei Teng, Xiaopeng Li and Jian Li
Entropy 2025, 27(11), 1134; https://doi.org/10.3390/e27111134 - 2 Nov 2025
Viewed by 431
Abstract
The decoupling properties and low-inertia characteristics of large-scale wind power have heightened concerns regarding power grid frequency stability, particularly as modern power systems impose stringent frequency regulation requirements on wind integration, leading to an increased complexity of frequency response characteristics under fault conditions. [...] Read more.
The decoupling properties and low-inertia characteristics of large-scale wind power have heightened concerns regarding power grid frequency stability, particularly as modern power systems impose stringent frequency regulation requirements on wind integration, leading to an increased complexity of frequency response characteristics under fault conditions. To address this challenge in high-wind-penetration grids, this paper proposes a post-fault frequency dynamics analysis method capable of concurrently accommodating multi-wind-speed scenarios through three key innovations: the linearization of traditional AC system components (including network equations, composite load models, and generator prime mover-governor systems) to establish nodal power increment equations; the development of wind turbine frequency regulation models under diverse wind conditions using small-signal analysis, incorporating regional operational disparities and refined by information entropy-based reliability quantification for adaptive parameter adjustment; and the derivation of the system state equation for post-fault frequency response using wide-area measurement system (WAMS) data, yielding an analytical model that captures region-specific regulation characteristic disparities for physically faithful frequency analysis. Validation via tailored IEEE 39-node simulations convincingly demonstrates the method’s effectiveness and superiority in handling fault-induced transients and wind variability. Full article
(This article belongs to the Special Issue Failure Diagnosis of Complex Systems)
Show Figures

Figure 1

24 pages, 3524 KB  
Article
Transient Stability Assessment of Power Systems Based on Temporal Feature Selection and LSTM-Transformer Variational Fusion
by Zirui Huang, Zhaobin Du, Jiawei Gao and Guoduan Zhong
Electronics 2025, 14(14), 2780; https://doi.org/10.3390/electronics14142780 - 10 Jul 2025
Cited by 1 | Viewed by 1194
Abstract
To address the challenges brought by the high penetration of renewable energy in power systems, such as multi-scale dynamic interactions, high feature dimensionality, and limited model generalization, this paper proposes a transient stability assessment (TSA) method that combines temporal feature selection with deep [...] Read more.
To address the challenges brought by the high penetration of renewable energy in power systems, such as multi-scale dynamic interactions, high feature dimensionality, and limited model generalization, this paper proposes a transient stability assessment (TSA) method that combines temporal feature selection with deep learning-based modeling. First, a two-stage feature selection strategy is designed using the inter-class Mahalanobis distance and Spearman rank correlation. This helps extract highly discriminative and low-redundancy features from wide-area measurement system (WAMS) time-series data. Then, a parallel LSTM-Transformer architecture is constructed to capture both short-term local fluctuations and long-term global dependencies. A variational inference mechanism based on a Gaussian mixture model (GMM) is introduced to enable dynamic representations fusion and uncertainty modeling. A composite loss function combining improved focal loss and Kullback–Leibler (KL) divergence regularization is designed to enhance model robustness and training stability under complex disturbances. The proposed method is validated on a modified IEEE 39-bus system. Results show that it outperforms existing models in accuracy, robustness, interpretability, and other aspects. This provides an effective solution for TSA in power systems with high renewable energy integration. Full article
(This article belongs to the Special Issue Advanced Energy Systems and Technologies for Urban Sustainability)
Show Figures

Figure 1

35 pages, 6175 KB  
Article
Wide Area Measurement-Based Centralized Power Management System for Microgrid with Load Prioritization
by Prashant Khare and Maddikara Jaya Bharata Reddy
Energies 2025, 18(9), 2289; https://doi.org/10.3390/en18092289 - 30 Apr 2025
Cited by 2 | Viewed by 1816
Abstract
The increasing power consumption reflects technological and industrial growth, but meeting this demand with conventional fossil-fuel-based plants is challenging. Microgrids address this issue by integrating renewable energy-based Distributed Energy Resources (DERs) and Energy Storage Systems (ESS). Efficient Microgrid operation requires a power management [...] Read more.
The increasing power consumption reflects technological and industrial growth, but meeting this demand with conventional fossil-fuel-based plants is challenging. Microgrids address this issue by integrating renewable energy-based Distributed Energy Resources (DERs) and Energy Storage Systems (ESS). Efficient Microgrid operation requires a power management system to balance supply and demand, reduce costs, and ensure load prioritization. This paper presents a wide area measurement (WAMS)-based Centralized Power Management System (CPMS) for AC microgrids in both Islanded and Grid-Connected modes. The modified IEEE 13-bus system is utilized as a microgrid test system by integrating DERs and ESS. WAMS significantly enhances intra-microgrid communication by offering real-time, high-resolution monitoring of electrical parameters, surpassing the limitations of traditional SCADA-based monitoring systems. In grid-connected mode, the proposed CPMS effectively manages dynamic grid tariffs, generation variability in DERs, and state-of-charge (SoC) variations in the ESS while ensuring uninterrupted load supply. In islanded mode, a load prioritization scheme is employed to dynamically disconnect and restore loads to enhance the extent of load coverage across consumer categories. The inclusion of diverse load categories, such as domestic, industrial, commercial, etc., enhances the practical applicability of the CPMS in real-world power systems. The effectiveness of the proposed CPMS is validated through multiple case studies conducted in Simulink/MATLAB. Full article
(This article belongs to the Section A1: Smart Grids and Microgrids)
Show Figures

Figure 1

23 pages, 7732 KB  
Article
Evolution of Real-Time Dynamics Monitoring of Colombian Power Grid Using Wide-Area Monitoring System and High-Speed Big Data Analytics
by Samuel Bustamante, Jaime D. Pinzón and Daniel Giraldo-Gómez
Sustainability 2025, 17(9), 3848; https://doi.org/10.3390/su17093848 - 24 Apr 2025
Cited by 1 | Viewed by 1861
Abstract
To ensure the reliability and security of Colombia’s national power system, there is an ongoing necessity for upgrades in monitoring and protection mechanisms. Approximately sixteen years ago, the introduction of synchrophasor measurements enabled the swift detection of potentially network-detrimental events. Subsequent advancements have [...] Read more.
To ensure the reliability and security of Colombia’s national power system, there is an ongoing necessity for upgrades in monitoring and protection mechanisms. Approximately sixteen years ago, the introduction of synchrophasor measurements enabled the swift detection of potentially network-detrimental events. Subsequent advancements have seen the deployment of Phasor Measurement Units (PMUs), currently tallying 150 across 25 substations, facilitating real-time monitoring and analysis. The growth of the PMU network is pivotal for the modernization of the National Control Center, particularly in the face of complexities introduced by renewable energy sources. There is an increasing demand for data analytics platforms to support operators in responding to threats. This paper explores the development of the Colombian Wide-Area Measurement System (WAMS) network, highlighting its milestones and advancements. Significant contributions include the technological evolution of the WAMS for real-time monitoring, an innovative high-speed data analytics strategy, and tools for the monitoring of frequency, rate of change of frequency (RoCoF), angular differences, oscillations, and voltage recovery, alongside industry-specific criteria for real-time assessment. Implemented within an operational WAMS, these tools enhance situational awareness, thereby assisting operators in decision-making and augmenting the power system’s reliability, security, and efficiency, underscoring their significance in modernization and sustainability initiatives. Full article
Show Figures

Figure 1

26 pages, 3839 KB  
Review
Smart Grid Fault Mitigation and Cybersecurity with Wide-Area Measurement Systems: A Review
by Chisom E. Ogbogu, Jesse Thornburg and Samuel O. Okozi
Energies 2025, 18(4), 994; https://doi.org/10.3390/en18040994 - 19 Feb 2025
Cited by 7 | Viewed by 3054
Abstract
Smart grid reliability and efficiency are critical for uninterrupted service, especially amidst growing demand and network complexity. Wide-Area Measurement Systems (WAMS) are valuable tools for mitigating faults and reducing fault-clearing time while simultaneously prioritizing cybersecurity. This review looks at smart grid WAMS implementation [...] Read more.
Smart grid reliability and efficiency are critical for uninterrupted service, especially amidst growing demand and network complexity. Wide-Area Measurement Systems (WAMS) are valuable tools for mitigating faults and reducing fault-clearing time while simultaneously prioritizing cybersecurity. This review looks at smart grid WAMS implementation and its potential for cyber-physical power system (CPPS) development and compares it to traditional Supervisory Control and Data Acquisition (SCADA) infrastructure. While traditionally used in smart grids, SCADA has become insufficient in handling modern grid dynamics. WAMS differ through utilizing phasor measurement units (PMUs) to provide real-time monitoring and enhance situational awareness. This review explores PMU deployment models and their integration into existing grid infrastructure for CPPS and smart grid development. The review discusses PMU configurations that enable precise measurements across the grid for quicker, more accurate decisions. This study highlights models of PMU and WAMS deployment for conventional grids to convert them into smart grids in terms of the Smart Grid Architecture Model (SGAM). Examples from developing nations illustrate cybersecurity benefits in cyber-physical frameworks and improvements in grid stability and efficiency. Further incorporating machine learning, multi-level optimization, and predictive analytics can enhance WAMS capabilities by enabling advanced fault prediction, automated response, and multilayer cybersecurity. Full article
Show Figures

Figure 1

25 pages, 1985 KB  
Article
Power Oscillation Source Location Based on the Combination of Energy Function and Normal Distribution in a Fully Data-Driven Approach
by Shujia Guo, Xu Liu, Chao Jiang and Jing Cong
Energies 2024, 17(20), 5237; https://doi.org/10.3390/en17205237 - 21 Oct 2024
Cited by 3 | Viewed by 1956
Abstract
With the deepening of national efforts toward green energy transformation, the power system is evolving into one characterized by “double high”—a high proportion of new energy integration and a high level of power electronic systems. This results in a more complex system topology, [...] Read more.
With the deepening of national efforts toward green energy transformation, the power system is evolving into one characterized by “double high”—a high proportion of new energy integration and a high level of power electronic systems. This results in a more complex system topology, necessitating improvements in various prevention and control measures. Traditional model-based methods for locating power oscillation disturbance sources in power systems are no longer sufficient to meet the operational demands of modern power systems. With the rapid development of wide-area measurement systems (WAMS), there is growing interest in disturbance source localization using system response data. System dynamics provide a wealth of easily extractable data that can accurately reflect the power system’s behavior under normal conditions. This paper proposes a numerical method for locating disturbance sources, combining energy functions with normal distribution identification, based on power oscillation mechanisms and system response data. The method identifies potential disturbance sources, including small random load fluctuations and large forced power oscillations. The innovation lies in the introduction of a 3 Sigma value criterion to pinpoint the disturbance source location, addressing the limitations of traditional energy function methods that require manual intervention. By quantifying the localization of power oscillation disturbance sources, this method significantly improves both efficiency and accuracy. Full article
Show Figures

Figure 1

27 pages, 4705 KB  
Article
High-Precision Analysis Using μPMU Data for Smart Substations
by Kyung-Min Lee and Chul-Won Park
Energies 2024, 17(19), 4907; https://doi.org/10.3390/en17194907 - 30 Sep 2024
Cited by 4 | Viewed by 1561
Abstract
This paper proposes a correction technique for bad data and high-precision analysis based on micro-phasor measurement unit (μPMU) data for a stable and reliable smart substation. First, a high-precision wide-area monitoring system (WAMS) with 35 μPMUs installed at Korea’s Yeonggwang substation, which is [...] Read more.
This paper proposes a correction technique for bad data and high-precision analysis based on micro-phasor measurement unit (μPMU) data for a stable and reliable smart substation. First, a high-precision wide-area monitoring system (WAMS) with 35 μPMUs installed at Korea’s Yeonggwang substation, which is connected to renewable energy sources (RESs), is introduced. Time-synchronized μPMU data are collected through the phasor data concentrator (PDC). A pre-processing program is implemented and utilized to integrate the raw data of each μPMU into a single comma-separated values (CSV) snapshot file based on the Timetag. After presenting the technique for identification and correction of event, duplicate, and spike bad data of μPMU, causal relationships are confirmed through the voltage and current fluctuations for a total of five states, such as T/L fault, tap-up, tap-down, generation, and generation shutdown. Additionally, the difference in active power between the T/L and the secondary side of the M.Tr is compared, and the fault ride through (FRT) regulations, when the fault in wind power generation (WP), etc., occurred, is analyzed. Finally, a statistical analysis, such as boxplot and kernel density, based on the instantaneous voltage fluctuation rate (IVFR) is conducted. As a result of the simulation evaluation, the proposed correction technique and precise analysis can accurately identify various phenomena in substations and reliably estimate causal relationships. Full article
(This article belongs to the Special Issue Condition Monitoring of Power System Components 2024)
Show Figures

Figure 1

20 pages, 4222 KB  
Article
A Blockchain-Enabled Approach for Enhancing Synchrophasor Measurement in Smart Grid 3.0
by Amitkumar V. Jha, Bhargav Appasani, Deepak Kumar Gupta, Bharati S. Ainapure and Nicu Bizon
Sustainability 2023, 15(19), 14451; https://doi.org/10.3390/su151914451 - 3 Oct 2023
Cited by 6 | Viewed by 2239
Abstract
Smart Grid 3.0 is the latest evolution of the smart grid and incorporates advanced computing and communication technologies. The synchrophasor communication system plays a critical role in wide-area measurement systems (WAMS) for real-time protection and control of power systems, supporting the objectives of [...] Read more.
Smart Grid 3.0 is the latest evolution of the smart grid and incorporates advanced computing and communication technologies. The synchrophasor communication system plays a critical role in wide-area measurement systems (WAMS) for real-time protection and control of power systems, supporting the objectives of Smart Grid 3.0. This system relies on synchrophasor communication technologies, where Phasor Measurement Units (PMUs) transmit synchrophasor data to Phasor Data Concentrators (PDCs) over the synchrophasor communication network. The communication infrastructure of this network is based on the TCP/IP protocol stack, which, unfortunately, is susceptible to cyberattacks, posing security threats such as data tampering and false data injection. These vulnerabilities undermine the intended benefits of synchrophasor applications in terms of situational awareness, observability, grid reliability, resiliency, and synchronized monitoring and control in the smart grid. To address these challenges, it is crucial to enhance the security, integrity, and confidentiality of synchrophasor data within the communication system. This paper proposes a blockchain-based synchrophasor communication system that preserves the security and integrity of synchrophasor data. In this paper, an architecture is proposed for a synchrophasor communication system based on blockchain technology. The proposed architecture aims to enhance the security and integrity of synchrophasor measurements. Furthermore, the architecture is developed as a peer-to-peer distributed blockchain network, leveraging the robustness of a distributed, decentralized, hierarchical PDC architecture. To evaluate the efficacy of the proposed architecture, two case studies, one using the IEEE 9 bus and the other using IEEE 14 bus systems are considered. Moreover, various challenges with potential solutions are also recommended. The proposed work is envisioned to contribute to the advancement of Smart Grid 3.0 by adopting blockchain technology for synchrophasor applications. Full article
(This article belongs to the Section Energy Sustainability)
Show Figures

Figure 1

25 pages, 4158 KB  
Article
A Wide-Area Measurement System-Based Load Encroachment Identification Method Applicable to Power Systems with High Wind Power Penetration
by Dan Xie, Qing Chen, Ye Sun, Ning Shao, Yuzhan Dong and Wei Ding
Appl. Sci. 2023, 13(16), 9279; https://doi.org/10.3390/app13169279 - 15 Aug 2023
Viewed by 1418
Abstract
One of the main factors in triggering cascading outages is the unexpected tripping of backup protection caused by load encroachment (LE). Hence, LE should be identified quickly to avoid unexpected tripping. This paper proposes a fast LE identification method based on the wide-area [...] Read more.
One of the main factors in triggering cascading outages is the unexpected tripping of backup protection caused by load encroachment (LE). Hence, LE should be identified quickly to avoid unexpected tripping. This paper proposes a fast LE identification method based on the wide-area measurement system (WAMS), applicable to transmission grids with high wind power penetration. Firstly, based on the improved shortest path algorithm, the method searches for critical lines greatly affected by the LE to determine the collected range of wide-area information. Then, by analyzing the hidden dangers of the existing calculation method for the active power estimation value (APEV) in the power system with wind farms, a fast calculation method of the APEV based on the WAMS is proposed to ensure that the existing LE identification criterion is still applicable in the high-penetration system of wind power. Finally, based on the PSASP platform, the wind farm model is integrated into the IEEE 39-bus New England system for simulation. The simulation results show that the method proposed in this paper can quickly search for the critical line set (CLS) and accurately identify the LE under high wind power penetration, effectively avoiding the unexpected tripping of backup protection and preventing cascading outages. Full article
Show Figures

Figure 1

34 pages, 4754 KB  
Review
Real-Time Grid Monitoring and Protection: A Comprehensive Survey on the Advantages of Phasor Measurement Units
by Chinmayee Biswal, Binod Kumar Sahu, Manohar Mishra and Pravat Kumar Rout
Energies 2023, 16(10), 4054; https://doi.org/10.3390/en16104054 - 12 May 2023
Cited by 38 | Viewed by 6171
Abstract
The emerging smart-grid and microgrid concept implementation into the conventional power system brings complexity due to the incorporation of various renewable energy sources and non-linear inverter-based devices. The occurrence of frequent power outages may have a significant negative impact on a nation’s economic, [...] Read more.
The emerging smart-grid and microgrid concept implementation into the conventional power system brings complexity due to the incorporation of various renewable energy sources and non-linear inverter-based devices. The occurrence of frequent power outages may have a significant negative impact on a nation’s economic, societal, and fiscal standing. As a result, it is essential to employ sophisticated monitoring and measuring technology. Implementing phasor measurement units (PMUs) in modern power systems brings about substantial improvement and beneficial solutions, mainly to protection issues and challenges. PMU-assisted state estimation, phase angle monitoring, power oscillation monitoring, voltage stability monitoring, fault detection, and cyberattack identification are a few prominent applications. Although substantial research has been carried out on the aspects of PMU applications to power system protection, it can be evolved from its current infancy stage and become an open domain of research to achieve further improvements and novel approaches. The three principal objectives are emphasized in this review. The first objective is to present all the methods on the synchro-phasor-based PMU application to estimate the power system states and dynamic phenomena in frequent time intervals to observe centrally, which helps to make appropriate decisions for better protection. The second is to discuss and analyze the post-disturbance scenarios adopted through better protection schemes based on accurate and synchronized measurements through GPS synchronization. Thirdly, this review summarizes current research on PMU applications for power system protection, showcasing innovative breakthroughs, addressing existing challenges, and highlighting areas for future research to enhance system resilience against catastrophic events. Full article
Show Figures

Figure 1

18 pages, 3539 KB  
Article
WAMS-Based Fuzzy Logic PID Secondary Voltage Control of the Egyptian Grid
by Omar H. Abdalla and Hady H. Fayek
Sustainability 2023, 15(4), 3338; https://doi.org/10.3390/su15043338 - 11 Feb 2023
Cited by 2 | Viewed by 3049
Abstract
This paper presents the application of fuzzy logic PID secondary voltage control to the Egyptian power system model. The study included tertiary voltage control, Wide Area Measurement System (WAMS) configuration, a selection of pilot buses, and fuzzy logic PID secondary voltage control to [...] Read more.
This paper presents the application of fuzzy logic PID secondary voltage control to the Egyptian power system model. The study included tertiary voltage control, Wide Area Measurement System (WAMS) configuration, a selection of pilot buses, and fuzzy logic PID secondary voltage control to improve the system performance. The secondary voltage control was applied using a fuzzy PID coordinated controller, a reactive power integral controller, Automatic Voltage Regulators (AVRs), and regional generators. The tertiary voltage control was implemented based on the optimal power flow to maximize the reactive power reserve. A novel optimization technique is presented to select pilot buses based on different operating conditions and compared to other techniques. The optimal WAMS configuration included the best allocation of Phasor Measurement Units (PMUs), Phasor Data Concentrators (PDCs), and the required communication infrastructure considering geographical regions with minimum cost. The Egyptian power grid considering 500/220 kV level is simulated by using DIgSILENT software to perform static and dynamic analyses, while the WAMS optimization problems and fuzzy logic PID controller design are performed by employing MATLAB software. Full article
Show Figures

Figure 1

20 pages, 1460 KB  
Review
A Survey on Hybrid SCADA/WAMS State Estimation Methodologies in Electric Power Transmission Systems
by Orestis Darmis and George Korres
Energies 2023, 16(2), 618; https://doi.org/10.3390/en16020618 - 4 Jan 2023
Cited by 25 | Viewed by 4871
Abstract
State estimation (SE) is an essential tool of energy management systems (EMS), providing power system operators with an overall grasp of the actual power system operating conditions and aiding them in sustaining reliable and secure operation of the grid. In modern transmission sectors, [...] Read more.
State estimation (SE) is an essential tool of energy management systems (EMS), providing power system operators with an overall grasp of the actual power system operating conditions and aiding them in sustaining reliable and secure operation of the grid. In modern transmission sectors, two main measurement systems are deployed, namely the supervisory control and data acquisition (SCADA) and the wide area monitoring systems (WAMS). The multiple advantages of augmenting conventional SCADA-based SE algorithms with synchrophasor measurements from WAMS are already well-established; thus, an abundance of different methodologies has been reported in the field of hybrid SE (HSE). Under this premise, this paper provides a thorough literature review of novel HSE methods in transmission systems and proposes a classification based on the scope and mathematical modeling of each method. Following a brief introduction to the concept of SE based on WAMS and SCADA measurements, an insight into the main challenges emerging in HSE implementations is provided. Various HSE methods which overcome these challenges are reviewed, for both static and dynamic SE implementations. In conclusion, the research trends in the area of HSE are summarized, and the main findings of this literature review are discussed. Full article
(This article belongs to the Collection Feature Papers in Smart Grids and Microgrids)
Show Figures

Figure 1

32 pages, 579 KB  
Review
Research Trends and Applications of PMUs
by Gian Paramo, Arturo Bretas and Sean Meyn
Energies 2022, 15(15), 5329; https://doi.org/10.3390/en15155329 - 22 Jul 2022
Cited by 44 | Viewed by 4813
Abstract
This work is a survey of current trends in applications of PMUs. PMUs have the potential to solve major problems in the areas of power system estimation, protection, and stability. A variety of methods are being used for these purposes, including statistical techniques, [...] Read more.
This work is a survey of current trends in applications of PMUs. PMUs have the potential to solve major problems in the areas of power system estimation, protection, and stability. A variety of methods are being used for these purposes, including statistical techniques, mathematical transformations, probability, and AI. The results produced by the techniques reviewed in this work are promising, but there is work to be performed in the context of implementation and standardization. As the smart grid initiative continues to advance, the number of intelligent devices monitoring the power grid continues to increase. PMUs are at the center of this initiative, and as a result, each year more PMUs are deployed across the grid. Since their introduction, myriad solutions based on PMU-technology have been suggested. The high sampling rates and synchronized measurements provided by PMUs are expected to drive significant advancements across multiple fields, such as the protection, estimation, and control of the power grid. This work offers a review of contemporary research trends and applications of PMU technology. Most solutions presented in this work were published in the last five years, and techniques showing potential for significant impact are highlighted in greater detail. Being a relatively new technology, there are several issues that must be addressed before PMU-based solutions can be successfully implemented. This survey found that key areas where improvements are needed include the establishment of PMU-observability, data processing algorithms, the handling of heterogeneous sampling rates, and the minimization of the investment in infrastructure for PMU communication. Solutions based on Bayesian estimation, as well as those having a distributed architectures, show great promise. The material presented in this document is tailored to both new researchers entering this field and experienced researchers wishing to become acquainted with emerging trends. Full article
Show Figures

Figure 1

15 pages, 6991 KB  
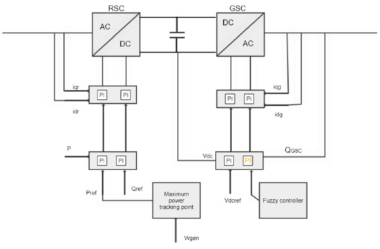
Article
Damping of Subsynchronous Resonance in Utility DFIG-Based Wind Farms Using Wide-Area Fuzzy Control Approach
by Yaser Bostani, Saeid Jalilzadeh, Saleh Mobayen, Thaned Rojsiraphisal and Andrzej Bartoszewicz
Energies 2022, 15(5), 1787; https://doi.org/10.3390/en15051787 - 28 Feb 2022
Cited by 10 | Viewed by 2812
Abstract
This paper presents a novel fuzzy control scheme for damping the subsynchronous resonance (SSR) according to the wide-area measurement system (WAMS) in power systems including doubly fed induction generator (DFIG)-based wind farms connected to series capacitive compensated transmission networks. The SSR damping is [...] Read more.
This paper presents a novel fuzzy control scheme for damping the subsynchronous resonance (SSR) according to the wide-area measurement system (WAMS) in power systems including doubly fed induction generator (DFIG)-based wind farms connected to series capacitive compensated transmission networks. The SSR damping is attained by adding the fuzzy controller as a supplementary signal at the stator voltage loop of the grid-side converter (GSC) of DFIG wind farms. Additionally, time delays due to communication signals are important when using WAMSs. If the time delays are ignored, it causes system instability. In this paper, the time delays are modeled with a separate fuzzy input to the controller. The new fuzzy control approach is executed by using the angular velocity of synchronous generators (w) and its variation in the angular velocity (dw/dt). The effectiveness and success of the WAMS-based fuzzy controller is demonstrated by comparison with the particle swarm optimization (PSO) and imperialist competitive algorithm (ICA) optimization methods. The efficacy and validity of the planned auxiliary damping control are verified on a modified version of the IEEE second benchmark model including DFIG-based wind farms via time simulations using the MATLAB/Simulink toolbox. Full article
Show Figures

Figure 1

Back to TopTop