High-Precision Analysis Using μPMU Data for Smart Substations
Abstract
1. Introduction
2. High-Precision WAMS and μPMU Data of the Substation
2.1. High-Precision WAMS of the Substation
2.2. μPMU Data Collection and Pre-Processing
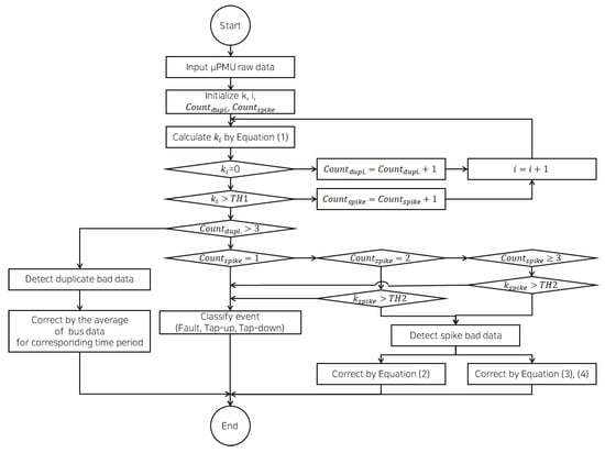
3. Bad Data Detection and Correction Technique
3.1. Correction Technique and Event Identification
3.2. Correction of Duplicate Bad Data
3.3. Correction of Spike Bad Data
4. μPMU Data Based High-Precision Analysis
4.1. Analysis of System Phenomena
4.1.1. T/L Fault State
4.1.2. Tap-Up State
4.1.3. Tap-Down State
4.1.4. Generation State
4.1.5. Generation Shutdown State
4.2. Comparison of Active Power Difference
4.2.1. T/L Fault State
4.2.2. Tap-Up State
4.2.3. Tap-Down State
4.2.4. Generation State
4.2.5. Generation Shutdown State
4.3. Analysis of FRT Regulations
4.3.1. Baeksu WP
4.3.2. Honam WP
4.3.3. Jeonnam TP (WP)
4.4. Instantaneous Voltage Fluctuation Rate-Based Statistical Analysis
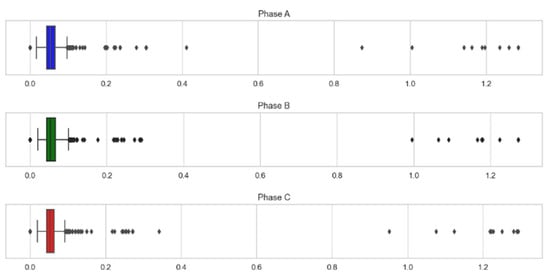
4.4.1. Boxplot
T/L Fault State
Tap-Up State
Tap-Down State
Generation State
Generation Shutdown State
4.4.2. Kernel Density
T/L Fault State
Tap-Up State
Tap-Down State
Generation State
Generation Shutdown State
4.5. Results and Discussion
5. Conclusions
Author Contributions
Funding
Data Availability Statement
Conflicts of Interest
References
- Yun, S.Y.; Hong, J.S. Technical Trends of PMU Applications in Power Distribution Networks. Korean Inst. Electr. Eng. 2020, 69, 29–33. [Google Scholar]
- Park, C.W.; Lee, K.M.; Kim, K.M.; Lee, H.S.; Choi, Y.S.; Heo, Y.H.; Kim, T.H.; Jeon, D.H.; Jo, C.Y. Basic Study on Utilization Plan of PMU Data for 154kV Substation; 1st Year Report; KEPCO: Naju-si, Republic of Korea, 2023; pp. 1–163. [Google Scholar]
- KEPRI. Intelligent Power Grid Operation System. In External Open Basic Research Project Planning Advisory Meeting; KEPRI: Batam, Indonesia, 2023; pp. 1–24. [Google Scholar]
- KEPCO. Long-term Transmission and Substation Facility Plan (2022–2036); KEPCO: Naju-si, Republic of Korea, 2023; pp. 1–47. [Google Scholar]
- Ministry of Trade, Industry and Energy. The 3rd Intelligent Power Grid Basic Plan (2023–2027); Ministry of Trade, Industry and Energy: Sejong City, Republic of Korea, 2023; pp. 1–27.
- Kim, D.I. Data Driven Synchrophasor Analysis for Situational Awareness of Electric Power Grids. Ph.D. Thesis, Yonsei University, Seoul, Republic of Korea, 2020; pp. 1–113. [Google Scholar]
- Yun, B.H.; Choi, J.M.; Lee, S.C.; Kwon, Y.S.; Nam, S.C. Power System Analysis Using PMU and Validating PMU Data. In Proceedings of the KIEE Summer Conference, Jeju, Republic of Korea, 11–13 August 2022; pp. 495–496. [Google Scholar]
- Lee, K.M.; Park, C.W. Big Data Analysis of PMU for Power Quality Review of Renewable Energy Sources in Gangwon Area. J. KIIEE 2020, 34, 17–23. [Google Scholar]
- Kwon, D.Y.; Moon, C.J.; Jeong, M.S.; Yoo, D.K. Analysis and Design of FRT Detection System Using PMU. J. KIECS 2021, 16, 643–652. [Google Scholar]
- Son, D.B.; Kim, S.R.; Shin, Y.R.; Han, S.W. A Study on Real-Time System Stability Visualization Method Using PMU. In Proceedings of the Autumn Conference of Electrical Industry Application Society KIEE, Yongin-si, Republic of Korea, 17–18 November 2022; pp. 113–114. [Google Scholar]
- Choi, N.K.; Kim, B.J.; Lee, B.J.; Nam, S.C.; Park, B.H.; Kim, D.H. Monitoring System for Detecting Oscillations Using PMU Data in Jeju Power Systems. In Proceedings of the KIEE Summer Conference, Pyeongchang-si, Republic of Korea, 16–18 August 2023; pp. 575–576. [Google Scholar]
- Moon, J.M. Global Digital Substation, Latest Visual Synchronization Trends and Application Cases. Intell. Power Equip. Time Synchronization Workshop 2023, 1–42. [Google Scholar]
- Rim, S.J. Digital Substation IEEE 1588 Time Synchronization Case and Performance Evaluation. Intell. Power Equip. Time Synchronization Workshop 2023, 1–30. [Google Scholar]
- Kumar, D.S.; Savier, J.S.; Biju, S.S. Micro-Synchrophasor Based Special Protection Scheme for Distribution System Automation in a Smart City. Prot. Control Mod. Power Syst. 2020, 5, 1–14. [Google Scholar] [CrossRef]
- Kumar, G.P.; Jena, P. Pearson’s Correlation Coefficient for Islanding Detection Using Micro-PMU Measurements. IEEE Syst. J. 2021, 15, 5078–5089. [Google Scholar] [CrossRef]
- Ballal, M.S.; Kulkarni, A.R. Synergizing PMU Data from Multiple Locations in Indian Power Grid—Case Study. IEEE Access 2021, 9, 63980–63994. [Google Scholar] [CrossRef]
- Saha, P.; Roy, N.K. Implementation of a Wide Area Monitoring System for the Power Transmission Grid of Bangladesh. In Proceedings of the 2023 International Conference on Information and Communication Technology for Sustainable Development, Dhaka, Bangladesh, 21–23 September 2023; pp. 12–16. [Google Scholar]
- Pinzón, J.D.; Santamaria, F.; Espinel, A. Parallel Computing-Based PMU Measurements Big Data Query Tool to Analyze the Colombian Power System Dynamic Performance. In Proceedings of the 2023 IEEE PES Innovative Smart Grid Technologies Latin America, San Juan, PR, USA, 19–22 September 2023; pp. 25–29. [Google Scholar]
- Sun, J.; Chen, Q.; Xia, M. Data-Driven Detection and Identification of Line Parameters with PMU and Unsynchronized SCADA Measurements in Distribution Grids. CSEE J. Power Energy Syst. 2024, 10, 261–271. [Google Scholar]
- Yin, T.; Wulff, S.S.; Pierre, J.W.; Amidan, B.G. Event Detection and Classification Using Machine Learning Applied to PMU Data for the Western US Power System. In Proceedings of the 2024 International Conference on Smart Grid Synchronized Measurements and Analytics (SGSMA), Washington, DC, USA, 21–23 May 2024; pp. 1–8. [Google Scholar]
- Dong, S. Application of Power System Wide-Band Oscillation Monitoring and Alarm System Based on PMU Data. In Proceedings of the 2024 IEEE 2nd International Conference on Power Science and Technology (ICPST), Dali, China, 9–11 May 2024; pp. 1142–1146. [Google Scholar]
- Lee, K.M.; Park, C.W. FRT Influence Evaluation Using PMU Based Data of Renewable Energy Sources in Gangwon Area. Trans. KIEE 2020, 69, 650–656. [Google Scholar] [CrossRef]































| Name | Position | Power (MW) |
|---|---|---|
| Baeksu WP | ② 154 kV Bus | 72.8 |
| Jaewon PV | ② 154 kV Bus | 230.6 |
| Hamgumi PV | ② 154 kV Bus | 49.9 |
| DSE PV | ⑤ 23 kV Bus | 11.5 |
| Jeonnam TP (WP) | ⑤ 23 kV Bus | 12.3 |
| Honam WP | ⑤ 23 kV Bus | 20 |
| ID | Monitoring Point | Bus (Voltage) |
|---|---|---|
| #1 μPMU | Jangseong #2 T/L | #60/#61 (154 kV) |
| #2 μPMU | Jangseong #1 T/L | |
| #3 μPMU | Gochang T/L | |
| #4 μPMU | Hongnong T/L | |
| #5 μPMU | Baeksu WP T/L | |
| #6 μPMU | Jaewon PV T/L | |
| #7 μPMU | Hamgumi PV T/L | |
| #8 μPMU | #1 Sh.C | |
| #9 μPMU | #1 M.Tr primary | |
| #10 μPMU | #2 M.Tr primary | |
| #11 μPMU | #3 M.Tr primary | |
| #12 μPMU | #4 M.Tr primary | |
| #13 μPMU | #3 M.Tr secondary | #42/#47 (23 kV) |
| #14 μPMU | #2 STR | |
| #15 μPMU | Honam WP D/L | #41/#46 (23 kV) |
| #16 μPMU | Seongsan D/L | |
| #17 μPMU | Myoryang D/L | #42/#47 (23 kV) |
| #18 μPMU | Hasa D/L | |
| #19 μPMU | #1 M.Tr secondary | #40/#45 (23 kV) |
| #20 μPMU | Jeonnam TP (WP) D/L | |
| #21 μPMU | Gunnam D/L | |
| #22 μPMU | Baeksu D/L | |
| #23 μPMU | DSE PV D/L | |
| #24 μPMU | #1-1 Sh.C | |
| #25 μPMU | #1-2 Sh.C | |
| #26 μPMU | #1 STR | |
| #27 μPMU | #2 M.Tr secondary | #41/#46 (23 kV) |
| #28 μPMU | Beopseong D/L | #42/#47 (23 kV) |
| #29 μPMU | Yeongsang D/L | #41/#46 (23 kV) |
| #30 μPMU | Daema D/L | |
| #31 μPMU | Eupnae D/L | |
| #32 μPMU | Shinha D/L | |
| #33 μPMU | #2-1 Sh.C | |
| #34 μPMU | #2-2 Sh.C | |
| #35 μPMU | #4 M.Tr secondary | #43/#48 (23 kV) |
| No. | Date |
|---|---|
| 1 | 06:02 on 10 July 2023 |
| 2 | 11:51 on 10 July 2023 |
| 3 | 11:02 on 11 July 2023 |
| 4 | 13:39 on 11 July 2023 |
| 5 | 14:00 on 11 July 2023 |
| 6 | 14:01 on 11 July 2023 |
| 7 | 14:03 on 11 July 2023 |
| 8 | 14:04 on 11 July 2023 |
| 9 | 14:05 on 11 July 2023 |
| 10 | 01:17 on 12 July 2023 |
| 11 | 01:27 on 12 July 2023 |
| 12 | 01:54 on 12 July 2023 |
| 13 | 02:53 on 12 July 2023 |
| 14 | 02:54 on 12 July 2023 |
| 15 | 02:57 on 12 July 2023 |
| 16 | 05:09 on 12 July 2023 |
| 17 | 05:40 on 12 July 2023 |
| 18 | 05:55 on 12 July 2023 |
| 19 | 03:58 on 13 July 2023 |
| 20 | 21:37 on 15 July 2023 |
| 21 | 14:24 on 16 July 2023 |
| 22 | 20:49 on 16 July 2023 |
| 23 | 23:09 on 16 July 2023 |
| Date | Maximum [%] | 3rd Quartile [%] | Median [%] |
|---|---|---|---|
| 13 July | 4.941 | 0.066 | 0.054 |
| 21 July | 3.368 | 0.066 | 0.054 |
| 22 July | 4.274 | 0.072 | 0.061 |
| 23 July | 6.267 | 0.070 | 0.058 |
| 24 July | 3.291 | 0.071 | 0.058 |
| 25 July | 2.262 | 0.070 | 0.057 |
| 26 July | 3.289 | 0.069 | 0.056 |
| 27 July | 4.278 | 0.067 | 0.054 |
| 28 July | 2.266 | 0.066 | 0.053 |
| Date | Maximum [%] | 3rd Quartile [%] | Median [%] |
|---|---|---|---|
| 14 July | 1.293 | 0.066 | 0.054 |
| 20 July | 1.196 | 0.046 | 0.035 |
| 21 July | 1.264 | 0.063 | 0.054 |
| 22 July | 1.202 | 0.085 | 0.069 |
| 23 July | 1.186 | 0.053 | 0.044 |
| 24 July | 1.240 | 0.051 | 0.041 |
| 25 July | 1.239 | 0.065 | 0.054 |
| 26 July | 2.498 | 0.096 | 0.072 |
| 27 July | 1.258 | 0.105 | 0.088 |
| 28 July | 1.220 | 0.053 | 0.042 |
| 29 July | 1.273 | 0.087 | 0.077 |
| 30 July | 1.206 | 0.059 | 0.050 |
| Date | Maximum [%] | 3rd Quartile [%] | Median [%] |
|---|---|---|---|
| 13 July | 1.248 | 0.077 | 0.061 |
| 20 July | 1.185 | 0.049 | 0.039 |
| 21 July | 1.231 | 0.104 | 0.091 |
| 22 July | 1.256 | 0.059 | 0.048 |
| 23 July | 1.206 | 0.061 | 0.049 |
| 24 July | 1.251 | 0.071 | 0.058 |
| 25 July | 1.272 | 0.070 | 0.054 |
| 26 July | 1.191 | 0.066 | 0.055 |
| 27 July | 1.254 | 0.066 | 0.057 |
| 28 July | 1.234 | 0.053 | 0.044 |
| 29 July | 1.312 | 0.090 | 0.077 |
| 30 July | 1.205 | 0.090 | 0.073 |
| Date | Maximum [%] | 3rd Quartile [%] | Median [%] |
|---|---|---|---|
| 11 July | 0.135 | 0.017 | 0.000 |
| 20 July | 0.126 | 0.058 | 0.046 |
| 21 July | 0.119 | 0.059 | 0.048 |
| 22 July | 0.148 | 0.087 | 0.070 |
| 23 July | 0.177 | 0.068 | 0.049 |
| 24 July | 0.132 | 0.050 | 0.041 |
| 25 July | 0.176 | 0.050 | 0.041 |
| 26 July | 0.211 | 0.099 | 0.087 |
| 27 July | 0.180 | 0.061 | 0.049 |
| 28 July | 0.169 | 0.072 | 0.061 |
| 29 July | 0.118 | 0.059 | 0.047 |
| 30 July | 0.156 | 0.082 | 0.067 |
| Date | Maximum [%] | 3rd Quartile [%] | Median [%] |
|---|---|---|---|
| 11 July | 0.117 | 0.077 | 0.061 |
| 20 July | 0.111 | 0.056 | 0.046 |
| 21 July | 0.112 | 0.052 | 0.043 |
| 22 July | 0.164 | 0.068 | 0.057 |
| 23 July | 0.127 | 0.049 | 0.039 |
| 24 July | 0.167 | 0.066 | 0.054 |
| 25 July | 0.125 | 0.055 | 0.045 |
| 26 July | 0.101 | 0.050 | 0.041 |
| 27 July | 0.110 | 0.045 | 0.035 |
| 28 July | 0.123 | 0.063 | 0.053 |
| 29 July | 0.137 | 0.056 | 0.047 |
| 30 July | 0.178 | 0.059 | 0.046 |
| Conventional Study | Proposed Study | Results | Advantages and Improvements | |||
|---|---|---|---|---|---|---|
| Pre-processing | Large raw data of 35 μPMUs → Unreadable by commercial S/W | Implement conversion S/W and build in snapshot form based on Timetag | 6 built 24 h CSV files → extracted 1 h → Separated and reconstructed into 1 min data | Reduction in data analysis time, Increase ease of analysis | ||
| Bad data detection and correction technique | × | Event, duplicate, and spike data detection using slope and count of each raw data and average-based correction technique | Phenomenon identification → Duplicate and spike correction | Reliability of μPMU raw data | ||
| Analysis of system phenomena | × | Input data used: 3-phase voltage and 3-phase current of 1 min data | T/L fault | Fault duration: 6 cycles, Average voltage: 6.482 kV (7.291%) decrease, Average current: 50.073 A (11.130%) increase | Analysis of auto- reclosing operation, (Phenomenon) Identification | |
| Tap-up | Duration: 4 cycles, Average voltage: 156.783 V (1.186%) increase, Average current: 4.587 A (0.303%) decrease | Check tap-up changing of M.Tr | ||||
| Tap-down | Duration: 5 cycles, Average voltage: 159.203 V (1.204%) decrease, Average current: 2.168 A (0.143%) increase | Check tap-down changing of M.Tr | ||||
| Generation | Long duration, Average voltage: 1.150 V (0.010%) increase, Average current: 5.949 A (0.393%) increase | Confirmation of RES | ||||
| Generation shutdown | Long duration, Average voltage: 2.333 V (0.018%) increase, Average current: 3.982 A (0.395%) decrease | Confirmation of RES | ||||
| Comparison of active power difference | × (can be done with diagnosis) | Input data used: 1 min data between T/L side and the secondary side of M.Tr. | T/L fault | 43.915 MW (24.398%) | Analysis of 5 phenomena | |
| Tap-up | 8.930 MW (4.961%) | |||||
| Tap-down | 6.125 MW (3.403%) | |||||
| Generation | 8.940 MW (4.967%) | |||||
| Generation shutdown | 4.688 MW (2.604%) | |||||
| Analysis of FRT regulations | × | Input data used: 3-phase voltage of 1 min data | T/L fault at Baeksu WP | Reduced to 86.504 kV (97.292%) | Satisfaction | |
| D/L fault at Honam WP | Reduced to 12.579 kV (95.142%) | |||||
| D/L fault at Jeonnam TP (WP) | Reduced to 12.575 kV (95.112%) | |||||
| IVFR [2] | × | Input data used: 3-phase voltage of 1 min data | T/L fault: break 4 phenomena: satisfaction | Check for compliance | ||
| Boxplot based on IVFR | × | Input data used: IVFR | T/L fault | Maximum: 3.804% 3rd quartile: 0.069% Median: 0.056% | Visualization of data distribution Reconfirmation | |
| Tap-up | Maximum: 1.340% 3rd quartile: 0.069% Median: 0.057% | |||||
| Tap-down | Maximum: 1.237% 3rd quartile: 0.071% Median: 0.056% | |||||
| Generation | Maximum: 0.154% 3rd quartile: 0.064% Median: 0.051% | |||||
| Generation shutdown | Maximum: 0.131% 3rd quartile: 0.058% Median: 0.047% | |||||
| Kernel density based on IVFR | × | Input data used: IVFR | T/L fault | Density: 13.447 | Non-parametric density estimation | |
| Tap-up | Density: 19.258 | |||||
| Tap-down | Density: 16.660 | |||||
| Generation | Density: 86.225 | |||||
| Generation shutdown | Density: 26.586 | |||||
Disclaimer/Publisher’s Note: The statements, opinions and data contained in all publications are solely those of the individual author(s) and contributor(s) and not of MDPI and/or the editor(s). MDPI and/or the editor(s) disclaim responsibility for any injury to people or property resulting from any ideas, methods, instructions or products referred to in the content. |
© 2024 by the authors. Licensee MDPI, Basel, Switzerland. This article is an open access article distributed under the terms and conditions of the Creative Commons Attribution (CC BY) license (https://creativecommons.org/licenses/by/4.0/).
Share and Cite
Lee, K.-M.; Park, C.-W. High-Precision Analysis Using μPMU Data for Smart Substations. Energies 2024, 17, 4907. https://doi.org/10.3390/en17194907
Lee K-M, Park C-W. High-Precision Analysis Using μPMU Data for Smart Substations. Energies. 2024; 17(19):4907. https://doi.org/10.3390/en17194907
Chicago/Turabian StyleLee, Kyung-Min, and Chul-Won Park. 2024. "High-Precision Analysis Using μPMU Data for Smart Substations" Energies 17, no. 19: 4907. https://doi.org/10.3390/en17194907
APA StyleLee, K.-M., & Park, C.-W. (2024). High-Precision Analysis Using μPMU Data for Smart Substations. Energies, 17(19), 4907. https://doi.org/10.3390/en17194907

