Next Article in Journal
PV Module Soiling Detection Using Visible Spectrum Imaging and Machine Learning
Next Article in Special Issue
A Rotating Tidal Current Controller and Energy Router Siting and Capacitation Method Considering Spatio-Temporal Distribution
Previous Article in Journal
An Experimental Study of Boiling Heat Transfer and Quench Front Propagation Velocity During Quenching of a Cylinder Rod in Subcooled Water
Previous Article in Special Issue
A Coordinated Emergency Frequency Control Strategy Based on Output Regulation Approach for an Isolated Industrial Microgrid
 
 
Font Type:
Arial Georgia Verdana
Font Size:
Aa Aa Aa
Line Spacing:
Column Width:
Background:
Article

Power Oscillation Source Location Based on the Combination of Energy Function and Normal Distribution in a Fully Data-Driven Approach

1
School of Automation and Electrical Engineering, Zhejiang University of Science and Technology, Hangzhou 310023, China
2
State Grid Pinghu Power Supply Company, Jiaxing 314299, China
3
School of Electrical Engineering, Northeast Electric Power University, Jilin 132012, China
*
Author to whom correspondence should be addressed.
Energies 2024, 17(20), 5237; https://doi.org/10.3390/en17205237
Submission received: 13 September 2024 / Revised: 10 October 2024 / Accepted: 18 October 2024 / Published: 21 October 2024

Abstract

With the deepening of national efforts toward green energy transformation, the power system is evolving into one characterized by “double high”—a high proportion of new energy integration and a high level of power electronic systems. This results in a more complex system topology, necessitating improvements in various prevention and control measures. Traditional model-based methods for locating power oscillation disturbance sources in power systems are no longer sufficient to meet the operational demands of modern power systems. With the rapid development of wide-area measurement systems (WAMS), there is growing interest in disturbance source localization using system response data. System dynamics provide a wealth of easily extractable data that can accurately reflect the power system’s behavior under normal conditions. This paper proposes a numerical method for locating disturbance sources, combining energy functions with normal distribution identification, based on power oscillation mechanisms and system response data. The method identifies potential disturbance sources, including small random load fluctuations and large forced power oscillations. The innovation lies in the introduction of a 3 Sigma value criterion to pinpoint the disturbance source location, addressing the limitations of traditional energy function methods that require manual intervention. By quantifying the localization of power oscillation disturbance sources, this method significantly improves both efficiency and accuracy.

1. Introduction

In recent years, the identification of disturbance sources in modern power systems has become an essential task due to the integration of renewable energy, distributed energy resources, and increasingly complex grid structures. Disturbances, such as oscillations and voltage fluctuations, can lead to serious reliability issues if not detected and localized accurately [1,2]. Identifying the source of external periodic forces that disrupt the normal operation of power systems is a crucial first step in designing and implementing effective countermeasures to mitigate the negative impacts of these oscillations on system performance [3]. The growing deployment of real-time measurement devices, such as wide-area measurement systems (WAMS) and Phasor Measurement Units (PMUs) [4,5], has proven to be an invaluable tool in addressing this challenge. In recent years, phasor measurements have provided researchers with data that enable the development of strategies allowing system operators to locate the sources of forced oscillations (FOs) in real-time [6]. FOs typically refer to a system’s response to external periodic disturbances [7], which can stem from various causes, such as control valve malfunctions [8], and result in harmful effects like power quality degradation [9,10]. However, locating the exact source of these oscillations remains a complex problem, as the underlying causes may be any external periodic input disrupting the system, with their nature often unknown.
Currently, methods for locating the source of low-frequency oscillations in power systems fall into several categories, including hybrid dynamic simulation, traveling wave detection, frequency domain analysis, and energy function-based methods. These can be broadly classified into three groups: methods based on physical models of disturbance sources, those relying on measurement response data for source localization, and the hybrid method, which is the combination of physical models and measurement response data. Traditional methods of disturbance detection, which rely on signal processing and time–domain analysis, have been widely employed but face limitations in modern systems characterized by renewable energy variability and system nonlinearity [11].
Physical model-based approaches include hybrid dynamic simulation and frequency domain analysis. Meanwhile, methods based on response signals primarily consist of traveling wave detection and energy function techniques. Hybrid dynamic simulation methods [12,13], which combine system models with measurement data, use principles such as superposition and dynamic equivalence to locate disturbance sources. By simulating multiple small power grids isolated from a larger grid, these methods identify sources of disturbance by comparing anomalies in simulated and measured data. Systems without a disturbance source undergo iterations using equivalent power nodes, while those with a source are refined until the disturbance is located. However, hybrid dynamic simulation is complex, requires detailed system models, gradually narrows the search scope, and is time-consuming, making it unsuitable for real-time applications.
The frequency domain method uses response signals and transfer functions to locate disturbance sources. It calculates eigenvalues and eigenvectors based on the power system model and measurement data (e.g., generator power angle and speed) and uses these to estimate the disturbance source amplitude [14]. By calculating the normalized disturbance magnitude for each generator and analyzing errors in frequency domain assumptions, the location of the disturbance source can be determined [15]. Literature [16] uses the amplitude response of high-frequency transfer functions and the phase frequency response of low-frequency transfer functions to pinpoint disturbance sources. Another recent innovation is the application of Dynamic Mode Decomposition (DMD), which is capable of analyzing complex oscillatory patterns in power systems [17]. DMD has shown promise in identifying disturbances by breaking down system dynamics into distinct modes of behavior, allowing for clear isolation of disturbance sources [18].
The energy function method locates disturbance sources by analyzing potential energy changes at key nodes and their connected branches. This method is particularly effective for identifying inter-area oscillation sources. Literature [19] uses positive and negative slopes of aperiodic components to determine the propagation direction of disturbances, while literature [20] filters specific frequency bands in PMU data using a modified energy function, improving disturbance localization robustness through dissipated energy flow analysis. Literature [21,22] introduces a Transient Energy Function (TEF)-based approach for analyzing power system oscillations, with literature [23,24,25] extending the TEF concept from generators to network branches, introducing the concept of branch potential energy (BPE). Literature [26] first applies TEF and BPE to identify forced oscillation sources by monitoring energy flow and detecting the generator injecting energy into the network. Further studies confirm that energy dissipation correlates with damping torque under certain assumptions, enabling the identification of the disturbance source as the component producing energy [27,28,29]. The Port-Controlled Hamiltonian theory introduces an energy function for generators, incorporating excitation system and governor models [30].
Traveling wave methods utilize the principle of electromechanical wave propagation to identify oscillation sources [31]. If accurate arrival times of oscillations at different locations and wave speed maps are available, source location can be precisely determined [32]. The earliest detected peak of oscillation typically occurs at the generator, causing forced oscillations [33]. Literature [34] confirms this phenomenon by showing that buses far from the disturbance experience lagging oscillation phases compared to those closer to the disturbance. A similarity function can be used to detect time differences between oscillation arrivals at different generators connected to a common bus, identifying the leading generator as the source [35]. For large-scale systems, additional devices like Voltage Measuring Units (VMUs) can address data quality issues in PMUs [36,37]. Assuming uniform wave speeds across the network, sources are identified based on abnormal wave speeds. However, this method requires additional equipment and may result in errors if wave speeds vary or the source is near a VMU. A similar method uses PMU data to estimate time differences of oscillation arrivals across locations via least mean square methods [38].
Traveling wave-based methods offer the advantage of rapid response by relying on the initial periods of oscillations to determine arrival times. However, practical implementation requires addressing challenges such as PMU data quality, detection accuracy of arrival times, variable wave speeds, and adaptability to different network topologies. In addition, several other methods have been proposed for low-frequency oscillation localization in power systems, such as the Luenberger observer method [39], generator impedance matrix method [40,41], mode estimation method [42], damping torque method [43], equivalent circuit method [44], and generator learning method [45]. Although existing disturbance source location methods can solve problems in certain cases, there are few universal methods. The characteristics, applicability, advantages, and disadvantages of the current methods are summarized in Table 1.
In this paper, the normal distribution identification method is applied to locate the source of power oscillation disturbances. The variables monitored by WAMS, such as the angular velocity, angular frequency, and generator’s active power, are calculated using energy functions. Key energy function information, including generator outlet energy and load energy, is used as an input to quantitatively identify the disturbance source. This method has shown effective results in the WSCC 3-Generator 9-Bus System, the New England 10-Generator 39-Bus System, and China’s 197-Bus system. The remainder of the paper is organized as follows: Section 2 outlines the mechanisms of power oscillation, the energy function, and the normal distribution identification method. Section 3 presents three simulation analyses, and finally, Section 4 provides conclusions and discusses areas for future research.

2. Mathematical and Mechanism Analysis

2.1. Analysis of Power Oscillation Mechanism

The energy function coupled with the normal distribution of the 3 Sigma model is used to locate power oscillation sources. Firstly, the mechanism and classification of power system power oscillation are introduced. There are two main types of power oscillation: negative damping oscillation and forced power oscillation. When there is power oscillation in the system, the output active power, bus voltage, generator power angle, and power speed will produce some fluctuation. The active power Pij of the line from i to j on the system tie line is derived from Equation (1).
P i j = i = 1 n k i x i 0 e λ i t
where i is the number of modes. ki is the participating factor of tie-line oscillation mode i. t is the time domain. xi0 denotes the ith oscillation mode of the system in its general form:
λ 1 , 2 = α ± j ω
where α denotes the attenuation characteristic of the power oscillation, ω is the frequency characteristic of the response oscillation, and the damping ratio of the oscillation mode is defined as follows [46]:
ξ = α α 2 + ω 2
When a system is set to a value of ξ < 0, any small change can trigger the oscillation pattern and change the state of the whole system. The power system forced power oscillation (PSO) is caused by the system resonance and large amplitude oscillation when the power system has a constant frequency of small periodic disturbances (ξ > 0) and the frequency of the natural oscillation is the same as the system natural oscillation frequency. It has the characteristics of rapid oscillation, constant amplitude oscillation, and rapid attenuation after the oscillation source is lost.
Generally speaking, the negative damping power oscillation presents many kinds of oscillation modes, and its oscillation waveform is very complex. However, the oscillating waveform, which only has certain oscillating modes, can be obtained by using the mode decomposition technique. Especially in the negative damped oscillation mode, the energy is much higher than the positive damped oscillation, so it is easier to decompose. When the external interference of the multi-generator system and its internal specific suppression mechanism cancel each other, many different incentive mechanisms can be produced, which makes the incentive mechanism of the multi-machine system reach balance, realizing the balance of the multi-computer system. Under certain conditions, the degree of oscillation may be small despite the influence of external forces.
By decomposition, two or more different oscillation curves can be obtained, which have independent oscillation modes. Studying their characteristics separately can better understand the connection between them. In some cases, when there is a significant change in the frequency of two different negative damping oscillation modes, they can be decomposed into two independent oscillation modes. When the frequencies of two oscillating signals are very close to each other, they can be easily separated by modal decomposition. Moreover, since they are so similar in character that, in some respects, they are almost identical, there is no clear boundary between them. Therefore, the influence of power oscillation signals in extreme power systems will be ignored in this study.

2.1.1. Negative Damped Oscillation

In general, the expression of the negative damping oscillation curve in a single oscillation mode is as follows:
ξ = α α 2 + ω 2
The expression for the envelope is fL(t) = A0eat, and the second derivative of the envelope is obtained:
f L t = a 2 A 0 e a t
From Equation (5), the second derivative of the envelope function on the oscillatory curve with negative damping is always positive regardless of the positive or negative damping of the system.

2.1.2. Forced Power Oscillation

The state space model of a power system under periodic disturbances can be expressed as follows:
x ˙ t = A x t + B u t y t = C x t
where x(t) and y(t) represent the vector inputs and outputs of the system state variables, respectively. The input vector u(t) includes periodic disturbances of mechanical components, excitation systems, and loads. The solution of response y(t) can be obtained by eigenvalue decomposition. In addition, A represents the state matrix, B represents the gain matrix, and C represents the output matrix. This study focuses on the frequency domain solution in the frequency domain system model as follows:
y s = C s I A 1 B u s = H s u s
There is a zero-state solution for the system with sinusoidal input. Let u(t) and y(t) be connected by the stationary system in Equation (6). Suppose A has no eigenvalue on the line Re(s) = 0. If u(t) follows from Equation (8):
u t = u 0 sin ω t
There is a unique periodic response y(t), derived from Equation (9):
y t = Re H j ω u 0 sin ω t + Im H j ω u 0 cos ω t
In Equation (9), u0 is the perturbed frequency vector (rad/s) and amplitude vector. Re(·) and Im(·) denote the real and imaginary parts of a complex number, respectively. Equations (8) and (9) are general equations for evaluating the time–domain response of power systems to sinusoidal disturbances. Suppose there is u(t), as shown in Equation (10):
u t = i = 1 n u i sin ω i t + v i cos ω i t
Derive y(t) by undetermined coefficient method:
y t = i = 1 n Re H j ω u i + j H j ω v i sin ω i t + i = 1 n Im H j ω u i + j H j ω v i cos ω i t
The input vector includes the periodic signal forcing power oscillation.
When a disturbance source exists in a power system and causes forced power oscillation, the source continuously inputs oscillating energy to the system, which makes the active power oscillate continuously. Therefore, when the mechanical power output of the prime mover and its speed regulating system fluctuates, and the forced power oscillation occurs, the transient energy in the generator is exported from the prime mover and its speed regulating system to the power grid. The damping characteristics of the system depend on the transient energy consumption of each generator in the grid, which can be obtained by quantitative analysis. Therefore, it is possible to determine whether the generator is the source of power oscillation by analyzing the process of energy change in the generator, including the consumption of transient energy in the prime mover, its governing system, and the excitation system, and further identify whether it is a forced disturbance source. According to the above analysis, for the multi-machine system whose damping ratio comes from the energy consumption of each generator, its damping characteristics can be evaluated quantitatively by the energy consumption of each generator, for example, the excitation system and the speed control system of the generator will reduce the overall damping of the system.

2.2. Energy Function Mechanism Analysis

In the derivation of the energy function, considering the single-machine infinite-bus system, the typical model of the generator is as follows:
d Δ δ d t = ω Δ ω
d Δ ω d t = 1 T J Δ P T Δ P E D Δ ω
Integrate Equation (13):
d Δ ω d t Δ ω ω d τ + 0 t Δ P E Δ ω ω d τ = 0 t Δ P T Δ ω ω d τ + 0 t D Δ ω Δ ω ω d τ
In the energy function calculation:
Δ V K E = 0 t T J d Δ ω d t Δ ω ω d τ is the kinetic energy function of the system;
Δ P E = 0 t Δ P E Δ ω ω d τ is the potential energy function;
Δ V T = 0 t Δ P T Δ ω ω d τ is the energy function of the disturbance source;
Δ V D = 0 t D Δ ω Δ ω ω d τ is the function of energy dissipation for damping.
In a power system, the energy flowing into the system from the disturbance source is equal to the dissipative energy of the system. When a disturbance source acts on a generator, part of the injected energy is converted into the potential energy of the generator, and part is dissipated by damping. Since the energy injected by the source cannot be completely dissipated by damping, the potential energy of the electric generator increases. Since the potential energy cannot be fully converted, the increased potential energy flows into the network through the transmission line and is passed on to another electric generator. The potential energy of a line must increase to compensate for its energy consumption. In order to balance the incoming potential energy, the damping energy dissipation of the electric generator with no disturbance source increases continuously, which reduces the potential energy of the electric generator with no disturbance source. Therefore, during the whole system oscillation process, the potential energy of the disturbance source unit increases, while the potential energy of the unit without the disturbance source unit decreases.
Δ V P E i t = 0 t Δ P i j Δ ϕ i d τ
Δ V P E j t = 0 t Δ P j i Δ ϕ j d τ
where ΔPij and ΔPji are the changes of ij and ji power flow active power, Δϕi and Δϕj are the changes of phase angle of node i and node j; ΔVPEi(t) and ΔVPEj(t) are potential energy functions of the i-end and j-end of line Lij, respectively.
By analyzing the potential energy of “Flow in” and “Flow out” nodes, we can infer that the potential energy of each node is conserved; that is, the potential energy of each node is generated by the branch it connects. Therefore, the potential energy of the generator can be expressed by the potential energy of the “Flow in” and “Flow out” nodes. The energy conversion process in the system includes two aspects: one is the periodic conversion between kinetic energy and potential energy of each generator, and the other is that the injected energy propagates in the network and is consumed by each energy-consuming element. With the second aspect, the direction of energy flow can be better understood, and the source of disturbance can be located more accurately.
In power oscillation, the dissipative energy of the system is generated by the components with negative damping, and the resulting oscillatory energy flows to the network and is consumed in the components with positive damping. When the dissipation energy transmitted from Bus i to Bus j on Line Lij is positive, it shows that the disturbance source is closer to the side of Bus. The large-scale power system is divided into subsystems from the mth-zone to the nth-zone, and the dissipative energy of the tie-line in each region is calculated. The mth-zone subsystem is subdivided again to further reduce the suspect range of the disturbance source. When the cut set contains only the generator if the dissipative energy transmitted from the generator terminal is positive, the generator is a disturbance source; if the dissipative energy is negative, the generator is a non-disturbance source.
The above conclusions extend to multi-machine systems and still hold true. When forced power oscillation occurs in a multi-machine system, the unit where the disturbance source is located will continuously inject energy into the system and propagate in the form of potential energy. By observing the change trend of the potential energy function of each unit in the system (the unit where the disturbance source is located is obviously different from other units), the unit where the disturbance source is located can be located. When the system is in steady-state oscillation, there are two kinds of energy conversion processes: one is the mutual conversion of kinetic energy and potential energy of periodic oscillation, and the other is the energy injected by disturbance source propagating in the system. The latter can reflect the flow direction of potential energy in the whole system so that the source of disturbance can be located by judging the flow direction of energy.

2.3. Normal Distribution Identification Algorithm

A normal distribution is a distribution of a continuous random variable with two parameters μ and σ2: The first parameter μ is the mean of a normally distributed random variable. The second parameter, σ2, is the variance of this random variable, so the normal distribution is recorded as N (μ, σ2), where μ is the position parameter of the normal distribution, describing the central tendency position of the normal distribution. The law of probability is that the probability of taking a value adjacent to μ is high, and the probability of taking a value farther away from μ is smaller. The normal distribution takes X = μ as the axis of symmetry, and it is completely symmetrical to the left and right. The expectation, mean, median, and mode of normal distribution are the same, all equal to μ. σ describes the degree of dispersion of the data distribution of the normal distribution data; the larger the σ, the more dispersed the data distribution, and the smaller the σ, the more concentrated the data distribution. Also known as the shape parameter of the normal distribution, the larger the σ, the flatter the curve; on the contrary, the smaller the σ, the thinner and taller the curve. For any random variable X subject to N (μ, σ2) distribution, it can be transformed into a standard normal distribution with μ = 0, σ = 1 after the following transformation. The conversion equation is as follows:
z = X μ σ
The 3 Sigma model is the main model for normal distribution identification. 3 Sigma is used to detect abnormality. Generally, if it exceeds a threshold, it can be roughly regarded as abnormal data. The threshold value definition range is generally divided into two types. The first is defined by empirical values, such as setting a threshold > 1000. The second is to assume that each event is independent and without contextual correlation, and the 3 Sigma model can be used to detect it.
The 3 Sigma data need to obey a normal distribution. In principle, a 3 Sigma value that exceeds three standard deviations can be considered a 3 Sigma value. The probability of positive and negative is 99.7%, and the probability of occurrence of values other than the average value is shown in Equation (17), which is a very small probability event. If the data do not obey a normal distribution, it can also be described by how many times the standard deviation is away from the mean.
Detect the statistical data for this period of time, and if it conforms to a normal distribution, calculate the mean and variance. If the subsequent statistic is not within 3 Sigma of this range, the value can be considered a 3 Sigma value.
P x u 3 σ 0.003
The 3 Sigma principle is also known as the Laida criterion. Specifically, the criterion is to first assume that a set of test data contains only random errors, calculate and process the original data to obtain the standard deviation, and then determine an interval according to a certain probability and consider the error. Anything that exceeds this interval is a 3 Sigma value. The normal distribution numerical distribution diagram is shown in Figure 1. As mentioned earlier, the 3 Sigma principle can be simply described as follows: if the data follow a normal distribution, the 3 Sigma value is defined as the value in a set of result values that deviates from the mean by more than three standard deviations. That is, under the assumption of normal distribution, the probability of occurrence of values other than three times the mean value (standard deviation) is very small, so it can be considered as a 3 Sigma value, which is shown in Equation (19).
P x u 3 0.003
If the data do not obey the normal distribution, it can also be described by how many times the standard deviation is away from the mean (this makes this principle applicable to different business scenarios, but the k value in k Sigma needs to be determined empirically, this k value can be considered as the threshold).

2.4. Core Idea of Combination Method of Energy Function and Normal Distribution

First, through data cleaning and filtering, the input response data are determined and preprocessed to ensure its accuracy. On the generator side, the active power of the generator and the nodal voltage frequency can be selected as inputs based on the actual situation; on the load side, the active power of the load and the nodal voltage frequency can also be chosen as inputs depending on the specific conditions.
The branch potential energy formula is used to calculate the generator’s output energy and the load potential energy, selecting all n energy calculation results as variables:
x 1 i , x 2 i , , x n i
The mean and variance of m samples are calculated as follows:
μ j = 1 m i = 1 m x j i
σ 2 = 1 m i = 1 m x j i μ j 2
A monitoring point x is set, and the disturbance source value p(x) is calculated as follows:
p x = j = 1 n p x j , μ j , σ j 2
Based on the above formulas, the Gaussian distribution (probability density function) for each dimension can be calculated, and the number of samples p(xi) with disturbance and non-disturbance source values is selected by analyzing the 3 Sigma distribution within the range of (μ, μ + ).
The probability of values falling within (μσ, μ + σ) is 0.6827.
The probability of values falling within (μ − 2σ, μ + 2σ) is 0.9545.
The probability of values falling within (μ − 3σ, μ + 3σ) is 0.9973.
Where μ is the mean value, and σ is the standard deviation.
In general, the values of data Y are concentrated within (μ − 3σ, μ + 3σ). The likelihood of exceeding normal values within the given range is very small, with a probability of 0.3%. Therefore, this paper first calculates the active power of each generator unit, the loads, and the frequency of each node using a traditional energy function. The generator output energy and composite potential energy data are analyzed using the 3 Sigma model, which follows a normal distribution.
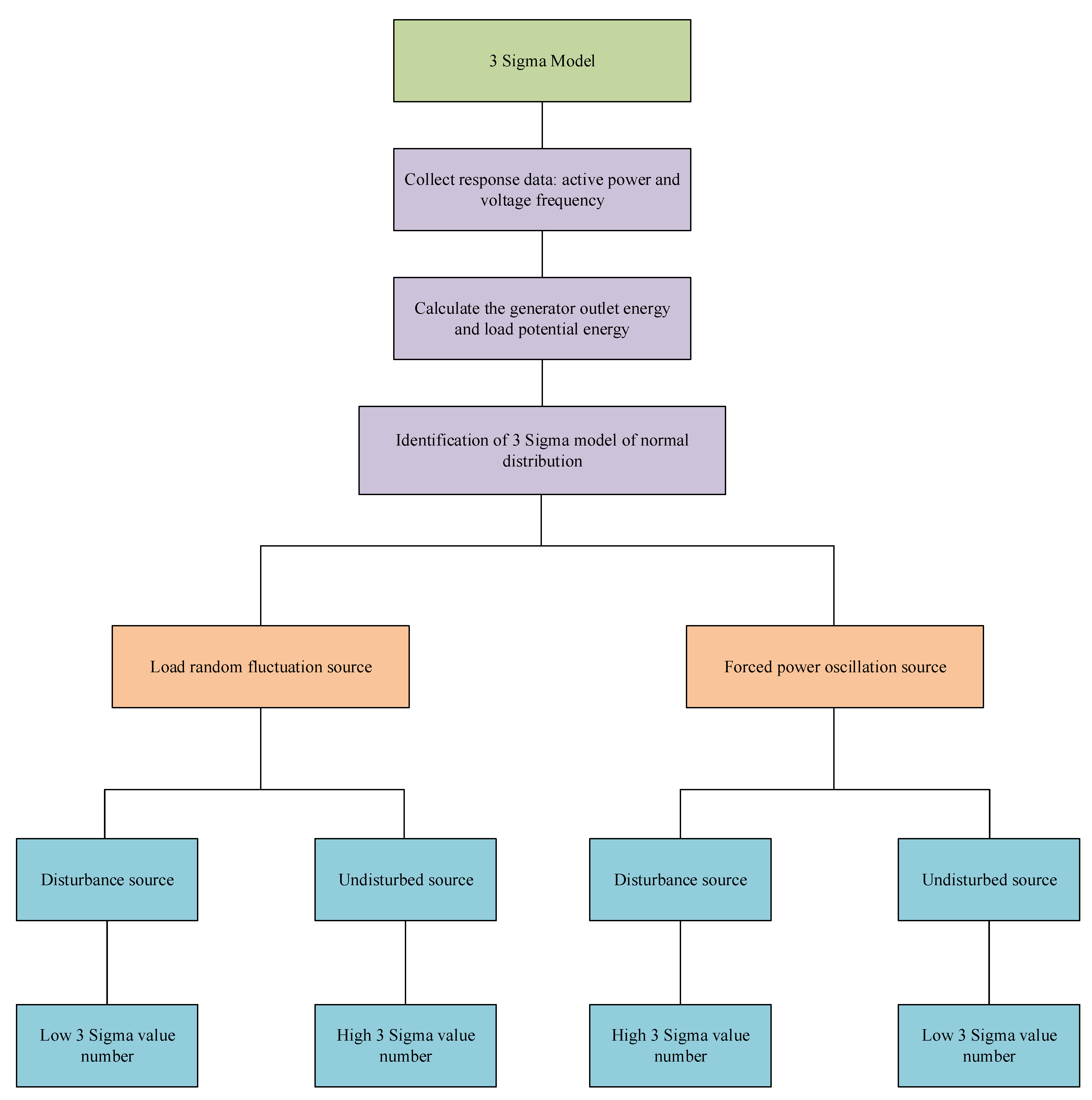
By classifying and validating different operating conditions, the results of energy function calculations for two types of oscillations, small disturbance load random fluctuation and forced power oscillation, are validated using the 3 Sigma model. From the energy function result curves, one or several curves that exhibit significant inconsistency can be identified. The location of the disturbance source is determined by assessing the number of values that conform to the normal distribution. The overall procedure of this model is shown in Figure 2.

3. Power Oscillation Simulation Analysis

3.1. WSCC 3-Generator 9-Bus System Simulation Analysis

In the first simulation, the WSCC 3-Generator 9-Bus system is used to validate the method of disturbance source localization, which combines the energy function method with the normal distribution identification. The numerical example of the system is built through the DIgSILENT PowerFactory version 2023 SP4. The specific parameters are in Appendix A, and the single-line diagram of the WSCC 3-Generator 9-Bus system is shown in Figure 3. In order to ensure the normal operation of the generator excitation system and speed control system, short-term periodic disturbances must be found and eliminated in time. However, due to the random fluctuation of the load, these disturbances are difficult to suppress completely. Therefore, their amplitude and main frequency must be studied in order to better prevent the occurrence of forced power oscillation.
In the simulation of a WSCC 3-Generator 9-Bus system, first of all, the method proposed in this paper can identify the small fluctuation amplitude of the load random disturbance source. Because the fluctuation amplitude is small, it is necessary to evaluate the single load by the normal distribution. The potential energy data of the load with a 3 Sigma value is a non-disturbance source; the load potential energy data without a 3 Sigma value is the disturbance source, so the disturbance source on the load side can be identified. The location of the disturbance source can be determined by selecting the disturbance source with normal distribution for a single load.
The active power on the load side is selected, and the 100 s data of the load potential energy on the load side of the system are calculated by using the energy function formula; the load potential energy of each load is analyzed separately. The results of the three typical Scenarios are shown in Table 2, Table 3 and Table 4.
Scenario 1.
No load random fluctuation.
Scenario 2.
Load B fluctuates randomly.
Scenario 3.
Load A and Load C fluctuate randomly at the same time.
As can be seen from Table 2, Table 3 and Table 4, a number of 3 Sigma values are present on Load A, Load B, and Load C in Scenario 1, and therefore no disturbance source is present. In Scenario 2, Load B is located by a normal distribution disturbance source, and the result of calculation by the 3 Sigma model showed that the number of 3 Sigma values of Load B is low, and that of Load A is 339, the number of 3 Sigma values of Load C is 336, thus load B is identified as the disturbance source by the disturbance source localization method which combines the load potential energy with the normal distribution identification. In Scenario 3, the number of 3 Sigma values of Load A and Load C is low, and the number of 3 Sigma values of Load B is 355. It can be concluded that Load A and Load C are identified as disturbance sources by the method of load potential energy and normal distribution identification. From the above analysis, it can be concluded that the disturbance source location method, which combines the load potential energy and the normal distribution identification, can accurately identify the disturbance source of the load random fluctuation.

3.2. New England 10-Generator 39-Bus System Analysis

This paper verifies the applicability of the disturbance source localization method, which combines the energy function and the normal distribution identification in the forced power oscillation on the generator side. The simulation uses a New England 10-Generator 39-Bus System. The numerical example of the system is built through the DIgSILENT PowerFactory version 2023 SP4. The specific parameters are in Appendix B, and the single-line diagram is shown in Figure 4. The active power of each electric generator, the active power of each load, and the response data of the electric frequency of each node are collected, and the energy function formula is used to calculate the outlet energy and load potential energy of each generator, the disturbance source is located by the normal distribution identification method.
In New England 10-Generator 39-Bus System, forced power oscillation with 10% amplitude is added to the side of the generator G2, considering the influence of the random fluctuation of the load side on the forced power oscillation of the generator side, the following 6 Scenarios are analyzed. Because of the large amplitude of the forced power oscillation of the generator, all the electric generator data are calculated in a unified way for better results, and random load fluctuations are added to three of the Scenarios. The Scenario information is as follows:
Scenario 4.
A forced power oscillation with an amplitude of 10% is applied to generator G2, with no random fluctuations on the load side.
Scenario 5.
A forced power oscillation with an amplitude of 10% is applied to generator G7, with no random fluctuations on the load side.
Scenario 6.
Forced power oscillations with an amplitude of 10% are applied simultaneously to generators G2 and G6, with no random fluctuations on the load side.
Scenario 7.
A forced power oscillation with an amplitude of 10% is applied to generator G2, with random load fluctuations added to load 15 on the load side.
Scenario 8.
A forced power oscillation with an amplitude of 10% is applied to generator G7, with random load fluctuations added to load 15 on the load side.
Scenario 9.
Forced power oscillations with an amplitude of 10% are applied simultaneously to generators G2 and G6, with random load fluctuations added to load 15 on the load side.
As shown in Table 5, the method of disturbance source location combined with energy function and normal distribution identification can accurately identify the forced power oscillation of a single electric generator, such as Scenarios 4 and 5. The method can accurately identify the forced power oscillation at generators G2 and G7. For Scenario 6, when generators G2 and G6 produce forced power oscillation at the same time, this method can identify the position of the disturbance source as generators G2 and G6, in which the position of the disturbance source of generator G2 is more obvious (more 3 Sigma values). The influence of the generator’s random fluctuation on the forced power oscillation is evaluated. The results of Scenarios 7–9 show that the method has no effect on the location of the disturbance source of the forced power oscillation on the generator side due to the random fluctuation of the load side; the source of forced power oscillation can be identified accurately. No load side random fluctuation is added in Scenarios 4–6, and load random fluctuation is added in Load 15 in Scenarios 7–9; the identification results of the load side random fluctuation disturbance source by the method of energy function and normal distribution are shown in Table 6.
Table 6 shows that, despite the influence of forced power oscillation on the generator side, the source location method combined with energy function and normal distribution identification can accurately identify the source of random fluctuation on the load side. In Scenarios 4–6, the method can accurately identify the random disturbance sources at Load 15.
In this section, two scenarios are selected to compare the method combining the energy function with the normal distribution against two other methods. The comparison methods chosen are the Chi-square distribution and Student’s t-distribution, which are applied to Scenarios 4 and 7 for analysis and validation. The results are shown in Table 7. From the analysis of the results in the Table, it is evident that only the simulation results using the normal distribution show significant distinguishability. In contrast, the data from the other two methods do not exhibit such prominence, making it impossible to identify the location of the disturbance source.
In order to verify the adaptability of the 3 Sigma model for normal distribution identification in the system with new energy sources, 505 MW wind farms are connected to the outside node of generator G4. When forced power oscillations occur on the generator side, 3 Sigma values on the generator side and 3 Sigma values on the load side are shown in Table 7 and Table 8. The Scenario information is as follows.
Scenario 10.
A forced power oscillation with an amplitude of 10% is applied to generator G2, with no random fluctuations on the load side, and a 250 MW wind turbine set is connected.
Scenario 11.
A forced power oscillation with an amplitude of 10% is applied to generator G7, with no random fluctuations on the load side, and a 250 MW wind turbine set is connected.
Scenario 12.
Forced power oscillations with an amplitude of 10% are applied simultaneously to generators G2 and G6, with no random fluctuations on the load side, and a 250 MW wind turbine set is connected.
Scenario 13.
A forced power oscillation with an amplitude of 10% is applied to generator G2, with random load fluctuations added to Load 15 on the load side, and a 250 MW wind turbine set is connected.
Scenario 14.
A forced power oscillation with an amplitude of 10% is applied to generator G7, with random load fluctuations added to Load 15 on the load side, and a 250 MW wind turbine set is connected.
Scenario 15.
Forced power oscillations with an amplitude of 10% are applied simultaneously to generators G2 and G6, with random load fluctuations added to Load 15 on the load side, and a 250 MW wind turbine set is connected.
From Table 8 and Table 9, the results of 3 Sigma values on the generator side and the load side of the system change slightly when the generator side is forced to oscillate after the wind farm is connected, but the numerical results are consistent with those before the wind farm is connected. Therefore, the numerical analysis method proposed in this paper is not affected by the new energy sources, and the method based on the energy function and the normal distribution identification is also suitable for the new energy sources.
In a power system, during power oscillations, forced power oscillations may not only occur on the generator side but can also originate from the load side. Therefore, it is necessary to verify the applicability of the energy function and normal distribution disturbance source localization method when forced power oscillations occur on the load side. The New England 10-Generator 39-Bus system is used for simulation verification, with a 10% amplitude disturbance added to load 20. Considering the active power of the load and the electrical frequency of the nodes connected to the load, disturbance source localization is carried out for Scenarios 16–18. The results of the disturbance source localization analysis for the three scenarios are shown in Table 10.
Scenario 16.
A forced power oscillation is generated by adding a 10% amplitude sinusoidal disturbance to Load 20.
Scenario 17.
A forced power oscillation is generated by adding a 10% amplitude sinusoidal disturbance to Load 20, with random fluctuations also added to Load 20.
Scenario 18.
A forced power oscillation is generated by adding a 10% amplitude sinusoidal disturbance to Load 20, with random fluctuations added to Load 15.
As shown in Table 10, in Scenarios 16–18, the energy function and normal distribution disturbance source localization method accurately identified the disturbance source as Load 20, with a 3 Sigma value of 56, while the 3 Sigma values for other loads are low. Additionally, in all three scenarios, the change in the disturbance source of the random load fluctuations had no impact on the combined energy function and normal distribution method, which still accurately identified Load 20 as the source of the forced power oscillation. Moreover, the added random fluctuations on different load sides did not affect the localization of the forced power oscillation source. Since both the forced power oscillation and random load fluctuations occurred on the load side, the minor random load fluctuations are masked by the forced power oscillation; hence, the random fluctuation disturbance source is not identified.

A 197-Bus Actual System Analysis

In the third simulation analysis, a 197-Bus system is built with the equivalent parameters of a practical example in China. The simulation example is constructed by PASAP; the typical description of the approach is as follows:
There are 197 buses (85 nodes in a 500 KV main grid) in the example, which are divided into five regions. The generators in each region are as follows. The single-line diagram of the system is shown in Figure 5, and the system is divided into five regions, which are:
Zones DZ: Gendz-1, Gendz-2, Gendz-3, Gendz-4.
Area 1A: Send End.
Region FF: Gen1A-1, Gen1A-2, Gen1A-3, Gen1A-4, Gen1A-5.
Area 1B: receiver.
Regional FH: Gen1B-1, Gen1B-2, Gen1B-32, Gen1B-41, Gen1B-5, Gen1B-61, Gen1B-62, new energy units.
Firstly, the active power and angular frequency data of each synchronous generator are collected, and the simulation analysis and calculation are carried out by PSASP version 5.0. The active power time where the domain diagram of the selected generator is shown in Figure 6. Generator Gendz-1, generator Gen1A-1, and generator Gen1B-1 are set up as the balancing units. All the generators take the balancing units as the reference units to collect the power angle data. The fault mode of this example is the n-1 fault of the Bus1A-17~Bus1A-13 line in the high-proportion hydropower delivery system, and the system has the problem of ultra-low frequency oscillation. This example is analyzed and verified by the normal distribution disturbance source localization method proposed in this paper.
Using the Power System Analysis Software Package (PSASP) for simulation, the generator units GENDZ-1, Gen1A-1, and Gen1B-1 are set as reference units, while all other generator units are referenced to these balanced units. The active power on the load side and the electrical frequency at each node are collected, with forced power oscillation set on the load side. Measurement data for two Scenarios (Scenarios 19 and 20) are analyzed.
Scenario 19.
Forced power oscillation occurred on Load 1A-14.
Scenario 20.
Forced power oscillation occurred simultaneously on Loads 1A-10 and 1A-14.
As shown in Table 11, in Scenario 19, the number of 3 Sigma values for Load 1A-14 is 1671, while the number of 3 Sigma values for all other loads is low, indicating that the disturbance source is Loads 1A-14. In Scenario 20, the number of 3 Sigma values for Load 1A-10 is 359, and for Load 1A-14, it is 1377, with the number of 3 Sigma values for all other loads being low. This indicates that the disturbance sources are Load 1A-10 and Load 1A-14. Thus, the disturbance source localization method combines the energy function and normal distribution identification to accurately locate disturbance sources in measured systems.

4. Conclusions

Traditional energy function methods can locate disturbances by calculating the oscillating energy between active power and voltage frequency, with the energy function trend identified through manual observation. However, this approach struggles to adapt to the complex topology of modern power systems and is challenging to apply online. Therefore, this paper proposes an enhanced method that combines the traditional energy function with normal distribution identification to analyze and locate disturbance sources. Based on simulations of the WSCC 3-Generator 9-Bus system, the New England 10-Generator 39-Bus system, and the analysis of a 197-Bus test system in China, the following conclusions can be drawn:
(1)
By recording the active power and voltage frequency of each node on the generator and load sides and calculating the outlet energy and load potential energy of each generator, accurate disturbance source location is achievable. This is enabled by driven data from WAMS and energy function calculations, which are crucial prerequisites for evaluating the accuracy of disturbance source identification;
(2)
Under various scenarios, the proposed method can accurately locate the source of random fluctuations on the load side as well as forced power oscillations on the generator side. This demonstrates that combining the energy function with normal distribution provides strong robustness across different conditions. Even in new energy scenarios, such as when wind farms are integrated into the system, the method continues to accurately locate disturbance sources, unaffected by the presence of new energy inputs;
(3)
The numerical method combining energy functions with normal distribution identification, as presented in this paper, is reliable and can accurately identify units or loads with the largest oscillation amplitudes. By using the 3 Sigma analysis, the severity of each disturbance source can be quantitatively evaluated, allowing for precise identification of the power oscillation disturbance source. This approach, built entirely on response-driven data, eliminates the risk of misjudgment associated with manual decision-making, leading to accurate disturbance identification.
While numerical analysis based on the energy function requires the accumulation of data over a period of time before calculations can be performed, further improvements in calculation efficiency are necessary. Additionally, the normal distribution-based method for disturbance source localization requires tailored strategies to handle different types of data.

Author Contributions

Data curation, S.G. and J.C.; Formal analysis, X.L.; Methodology, J.C.; Software, C.J.; Validation, J.C.; Writing—original draft, S.G.; Writing—review and editing, S.G. All authors have read and agreed to the published version of the manuscript.

Funding

This research received no external funding.

Data Availability Statement

The original contributions presented in the study are included in the article, further inquiries can be directed to the corresponding author.

Conflicts of Interest

Author Xu Liu was employed by the company State Grid Pinghu Power Supply Company. The remaining authors declare that the research was conducted in the absence of any commercial or financial relationships that could be construed as a potential conflict of interest.

Appendix A. WSCC 3-Generator 9-Bus System Parameters

Table A1. Parameters of detailed generator model for WSCC 3-Generator 9-Bus System.
Table A1. Parameters of detailed generator model for WSCC 3-Generator 9-Bus System.
GenHXdXqXdXqTd0Tq0Td0Tq0Xd = Xq
123.640.4380.29070.18240.29078.960.00.040.060.18
26.41.79161.7290.23780.39386.000.540.0330.0780.178
33.011.3131.2580.18130.255.890.60.0330.070.107
Table A2. Parameters of transmission lines and transformers for WSCC 3-Generator 9-Bus System.
Table A2. Parameters of transmission lines and transformers for WSCC 3-Generator 9-Bus System.
First NodeEnd NodeR (pu/m)X (pu/m)B (pu/m)k
140.00.05760.01
270.00.06250.01
390.00.05860.01
450.01000.06800.17600
460.01700.09200.15800
570.03200.16100.30600
690.03900.17380.35800
780.00850.05760.14900
890.01190.10080.20900
The excitation of each unit in the simulation system uses IEEE Type I (Figure A1), and the parameters are the same, as shown in Table A3.
Figure A1. Model of IEEE I for WSCC 3-Generator 9-Bus System.
Figure A1. Model of IEEE I for WSCC 3-Generator 9-Bus System.
Energies 17 05237 g0a1
Table A3. Excitation system model for WSCC 3-Generator 9-Bus System.
Table A3. Excitation system model for WSCC 3-Generator 9-Bus System.
KATAVRMAXVRMINKETEKFTFSE1SE2
200.055−50.850.60.0250.90.060.85

Appendix B. New England 10-Generator 39-Bus System Parameters

Table A4. Parameters of transmission lines and transformers for New England 10-Generator 39-Bus System.
Table A4. Parameters of transmission lines and transformers for New England 10-Generator 39-Bus System.
First NodeEnd NodeR (pu/m)X (pu/m)B (pu/m)k
120.00350.04110.69870
1390.00100.0250.75000
23.0.00130.01510.25720
2250.00700.00860.14600
340.00130.02130.22140
3180.00110.01330.21380
450.00080.01280.13420
4140.00080.01290.13820
560.00020.00260.04340
580.00080.01120.14760
670.00060.00920.11300
6110.00070.00820.13890
780.00040.00460.07800
890.00230.03630.38040
9390.00100.02501.20000
10110.00040.00430.07290
10130.00040.00430.07290
13140.00090.01010.17230
14150.00180.02170.36600
15160.00090.00940.17100
16170.00070.00890.13420
16190.00160.01950.30400
16210.00080.01350.25480
16240.00030.00590.06800
17180.00070.00820.13190
17270.00130.01730.32160
21220.00080.01400.25650
22230.00060.00960.18460
23240.00220.03500.36100
25260.00320.03230.51300
26270.00140.01470.23960
26280.00430.04740.78020
26290.00570.06251.02900
28290.00140.01510.02490
12110.00160.04350.0001.006
12130.00160.04350.0001.006
6310.0250.00001.0701.070
10320.0000.020.0001.070
19330.00070.01420.0001.070
20340.00090.0180.0001.009
22350.00000.01430.0001.025
23360.00050.02720.0001.000
25370.00060.02320.0001.025
2300.00000.01810.0001.025
29380.00080.01560.0001.025
19200.00070.01380.0001.060
Table A5. Parameters of the detailed generator model for New England 10-Generator 39-Bus System.
Table A5. Parameters of the detailed generator model for New England 10-Generator 39-Bus System.
GenHXdXqXdXqTd0Tq0Xd = Xq
1500.00.020.0190.0060.0087.00.0030.003
230.30.2950.2820.06970.176.560.0350.035
335.80.24950.2370.05310.08765.70.03040.0304
428.60.2620.2580.04360.1665.690.02950.0295
526.00.670.620.1320.1665.40.0540.054
634.80.2540.2410.050.08147.30.02240.0224
726.40.2950.2920.0490.1865.660.03220.0322
824.30.290.280.0570.09116.70.0280.028
934.50.21060.2050.0570.05874.790.02980.0298
1042.00.10.0690.0310.00810.20.01250.0125
The excitation of each generator in the simulation system adopts IEEE Type I (Figure A2), and the parameters are shown in Table A6.
Figure A2. Model of IEEE I for New England 10-Generator 39-Bus System.
Figure A2. Model of IEEE I for New England 10-Generator 39-Bus System.
Energies 17 05237 g0a2
Table A6. Parameters of the excitation system model for New England 10-Generator 39-Bus System.
Table A6. Parameters of the excitation system model for New England 10-Generator 39-Bus System.
GenKATAVRMAXVRMINKETEKFTFSE1SE2
15.00.06−1100.250.040.10.2650.08
26.20.05−5500.4050.0570.50.880.666
35.00.06−1100.50.0810.340.13
45.00.06−1100.50.0810.3140.08
5400.02−101010.7850.0310.910.07
65.00.02−1100.4710.0751.250.2510.064
740.00.02−6.56.510.730.0310.740.53
85.00.02−1100.5280.0851.260.2820.072
940.00.02−10.510.511.40.0310.850.62
105.00.06−11−0.04850.250.0410.260.08

References

  1. Zhang, Y.; Li, X.; Chen, Z. A Novel Approach for Disturbance Source Location in Power Grids with High Penetration of Renewable Energy. IEEE Trans. Smart Grid 2022, 13, 987–995. [Google Scholar]
  2. Wang, J.; Xu, Q.; Huang, Y. Advanced Techniques for Disturbance Detection and Localization in Modern Power Systems with Renewable Integration. Electr. Power Syst. Res. 2021, 199, 107394. [Google Scholar]
  3. Maslennikov, S.; Wang, B.; Zhang, Q.; Ma, F.; Luo, X.; Sun, K.; Litvinov, E. A Test Cases Library for Methods Locating the Sources of Sustained Oscillations. In Proceedings of the IEEE PES General Meeting, Boston, MA, USA, 17–21 July 2016; pp. 17–21. [Google Scholar]
  4. Zhao, B.; Zhang, L.; Chen, Q. An Overview of Wide-Area Measurement Systems in Modern Power Systems: Challenges and Opportunities. IEEE Trans. Power Deliv. 2022, 37, 759–769. [Google Scholar]
  5. Khan, A.A.; Ali, U. Enhancing the Performance of Phasor Measurement Units through Advanced Signal Processing Techniques. J. Mod. Power Syst. Clean Energy 2023, 11, 723–733. [Google Scholar]
  6. Wang, B.; Sun, K. Location methods of oscillation sources in power systems: A survey. J. Mod. Power Syst. Clean Energy 2016, 5, 151–159. [Google Scholar] [CrossRef]
  7. Ghorbaniparvar, M. Survey on forced oscillations in power system. J. Mod. Power Syst. Clean Energy 2016, 5, 671–682. [Google Scholar] [CrossRef]
  8. Hubbard, L. Reliability Guideline: Forced Oscillation Monitoring and Mitigation; Tech. Rep., NERC; North American Electric Rail Corporation: Atlanta, GA, USA, 2017. [Google Scholar]
  9. Sarmadi, S.A.N.; Venkatasubramanian, V.; Salazar, A. Analysis of november 29, 2005 western american oscillation event. IEEE Trans. Power Syst. 2016, 31, 5210–5211. [Google Scholar] [CrossRef]
  10. Vanfretti, L.; Bengtsson, S.; Peri, V.S.; Gjerde, J.O. Effects of forced oscillations in power system damping estimation. In Proceedings of the IEEE International Workshop on Applied Measurements for Power Systems (AMPS) Proceedings, Aachen, Germany, 26–28 September 2012; pp. 1–6. [Google Scholar]
  11. Liu, Y.; Zhang, H.; Wang, Z. A Review of Disturbance Detection and Localization in Modern Power Systems. IEEE Trans. Power Syst. 2021, 36, 4060–4072. [Google Scholar]
  12. Ma, J.; Zhang, P.; Fu, H. Application of phasor measurement unit on locating disturbance source for low-frequency oscillation. IEEE Trans. Smart Grid 2010, 1, 340–346. [Google Scholar] [CrossRef]
  13. Wu, H.; Duan, Q.; Ma, J. Disturbance source self-diagnosis of the smart grid. In Proceedings of the Spring Congress on Engineering and Technology, Xi’an, China, 27–30 May 2012; pp. 27–30. [Google Scholar]
  14. Cabrera, I.R.; Wang, B.; Sun, K. A method to locate the source of forced oscillations; based on linearized model and system measurements. In Proceedings of the IEEE Power Energy Society General Meeting, Chicago, IL, USA, 16–20 July 2017; pp. 1–5. [Google Scholar]
  15. Agrawal, U.; Pierre, J.W.; Follum, J.; Duan, D.; Trudnowski, D.; Donnelly, M. Locating the source of forced oscillations using PMU measurements and system model information. In Proceedings of the IEEE Power Energy Society General Meeting, Chicago, IL, USA, 16–20 July 2017; pp. 1–5. [Google Scholar]
  16. Zhou, N.; Ghorbaniparvar, M.; Akhlaghi, S. Locating sources of forced oscillations using transfer functions. In Proceedings of the IEEE Power Energy Society General Meeting, Champaign, IL, USA, 23–24 February 2017; pp. 1–8. [Google Scholar]
  17. Cai, G.; Guo, S.; Liu, C. Parameter Identification of electro mechanical oscillation mode in power system driven by data: A quasi-real-time method based on Randomized-DMD-Multilayer Artificial Neural Network. Front. Energy Res. 2022, 10, 908937. [Google Scholar] [CrossRef]
  18. Shi, T.; Wang, F.; Jiang, L. Dynamic Mode Decomposition-Based Disturbance Localization in Power Systems with Renewable Energy Sources. IET Renew. Power Gener. 2022, 16, 658–667. [Google Scholar]
  19. Tang, F.; Wang, B.; Liao, Q.; Pisani, C.; Dong, C.; Jia, J.; Guo, K. Research on forced oscillations disturbance source locating through an energy approach. Int. Trans. Electr. Energy Syst. 2016, 26, 192–207. [Google Scholar] [CrossRef]
  20. Maslennikov, S.; Wang, B.; Litvinov, E. Dissipating energy flow method for locating the source of sustained oscillations. Int. J. Electr. Power Energy Syst. 2017, 88, 55–62. [Google Scholar] [CrossRef]
  21. Jinag, C.; McCalley, J.; Kommareddy, M. An energy approach to analysis of interarea oscillations in power systems. IEEE Trans. Power Syst. 1996, 11, 734–740. [Google Scholar] [CrossRef]
  22. Messina, A.; Ochoa, M.; Barocio, E. Use of energy and power concepts in the analysis of the inter-area mode phenomenon. Electr. Power Syst. Res. 2001, 59, 111–119. [Google Scholar] [CrossRef]
  23. Moon, Y.; Cho, B.; Lee, Y.; Kook, H. Derivation of energy conservation law by complex line integral for the direct energy method of power system stability. In Proceedings of the 38th IEEE Conference on Decision and Control, Phoenix, AZ, USA, 7–10 December 1999; pp. 7–10. [Google Scholar]
  24. Cai, G.; Mu, G.; Liu, Z.; Lin, Z. Network transient energy function defined on output trajectory. Autom. Electr. Power Syst. 1999, 23, 28–32. [Google Scholar]
  25. Cai, G.; Mu, G.; Chan, K.; Lu, F. Branch potential energy method for power system transient stability assessment based on network dynamic variables. Proc. CSEE 2004, 24, 1–6. [Google Scholar]
  26. Yu, Y.; Min, Y.; Chen, L.; Zhang, Y. Disturbance source location of forced power oscillation using energy functions. Autom. Electr. Power Syst. 2010, 34, 1–6. [Google Scholar]
  27. Chen, L.; Min, Y.; Hu, W. Low frequency oscillation analysis and oscillation source location based on oscillation energy part one mathematical foundation and energy flow computation. Autom. Electr. Power Syst. 2012, 36, 22–27. [Google Scholar]
  28. Chen, L.; Chen, Y.; Min, Y.; Hu, W.; Zhang, K. Low frequency oscillation analysis and oscillation source location based on oscillation energy part two method for oscillation source location and case studies. Autom. Electr. Power Syst. 2012, 36, 1–5. [Google Scholar]
  29. Chen, L.; Min, Y.; Hu, W. An energy-based method for location of power system oscillation source. IEEE Trans. Power Syst. 2013, 28, 828–836. [Google Scholar] [CrossRef]
  30. Li, Y.; Shen, C.; Liu, F. An energy-based methodology for locating the source of forced oscillations in power systems. In Proceedings of the IEEE International Conference on Power System Technology (POWERCON), Auchland, NewZealand, 30 October–2 November 2012; p. 6. [Google Scholar]
  31. Thorp, J.S.; Seyler, C.E.; Phadke, A.G. Electromechanical wave propagation in large electric power systems. IEEE Trans. Circuits Syst. I Fundam. Theory Appl. 1998, 45, 614–622. [Google Scholar] [CrossRef]
  32. Markham, P.N.; Liu, Y. Electromechanical speed map development using FNET/GridEye frequency measurements. In Proceedings of the IEEE PES General Meeting|Conference & Exposition, National Harbor, MD, USA, 27–31 July 2014; Volume 5, pp. 27–31. [Google Scholar]
  33. Hu, N.; Li, X.; Yang, Y.; Guo, X.J.; Li, K.; Xiao, J. Research for space-time variational features of frequency for power system forced oscillations and disturbance source location. J. Sichuan Univ. (Eng. Sci. Edn.) 2013, 45, 135–142. [Google Scholar]
  34. Geng, T.; Zhang, Z.; Xiang, L.; Bao, Y.; Bai, S.; Fang, Y. A locating and splitting scheme for disturbance source of forced power oscillation based on the propagation characteristic. Power Syst. Prot. Control 2015, 43, 98–103. [Google Scholar]
  35. Dong, Q.; Zhang, L.; Yan, X. Automatic location of generation units behaving as disturbance source of low-frequency oscillation. Power Syst. Technol. 2012, 36, 265–269. [Google Scholar]
  36. Dong, Q.; Liang, J.; Yan, X.; Yang, R. Locating method of disturbance source of low frequency oscillation in large scale power grid. Proc. CSEE 2012, 32, 78–83. [Google Scholar]
  37. Dong, Q.; Zhang, L.; Yan, X.; Liu, X. Automatic locating source method of compelled resonance low frequency oscillation in power grid. Proc. CSEE 2012, 32, 68–75. [Google Scholar]
  38. Zhu, Z.; Liu, D.C.; Liao, Q.F.; Tu, L.; Han, X.; Zhao, Q. Disturbance source location of forced power oscillation based on LMS time delay estimation method. Autom. Electr. Power Syst. 2015, 39, 58–62. [Google Scholar]
  39. Li, S.Y.; Luan, M.D.; Gan, D.Q.; Wu, D. A model-based decoupling observer to locate forced oscillation sources in mechanical power. Int. J. Electr. Power Energy Syst. 2018, 103, 127–135. [Google Scholar] [CrossRef]
  40. Chevalier, S.; Vorobev, P.; Turitsyn, K. Using effective generator impedance for forced oscillation source location. IEEE Trans. Power Syst. 2018, 33, 6264–6277. [Google Scholar] [CrossRef]
  41. Chevalier, S.; Vorobev, P.; Turitsyn, K. A Bayesian Approach to Forced Oscillation Source Location Given Uncertain Generator Parameters. IEEE Trans. Power Syst. 2019, 34, 1641–1649. [Google Scholar] [CrossRef]
  42. Sarmadi, S.A.N.; Venkatasubramanian, V. Inter-area resonance in power systems from forced oscillations. IEEE Trans. Power Syst. 2016, 31, 378–386. [Google Scholar] [CrossRef]
  43. Gao, Y.; Liu, D.C.; Huang, G.B.; Shi, Q.Y. Locating method of disturbance source of forced power oscillation based on prony anyasis. In Proceedings of the 2012 China International Conference on Electricity Distribution, Shanghai, China, 10–14 September 2012; pp. 10–14. [Google Scholar]
  44. Yang, Y.; Liu, T.; Li, X.; Hu, N.; Shi, H. An equivalent circuit approach to locate souce of power system forced power oscillation. Proc. CSEE 2012, 36, 101–108. [Google Scholar]
  45. Jiang, C.; Liu, J.; Liu, Y.; Gou, J.; Chen, C.; Chen, R.; Bazargan, M. Online forced oscillation detection and identification based on wide area measurement system and CELL theory. Electr. Power Autom. Equip. 2015, 35, 125–132. [Google Scholar]
  46. Guo, S.; Cai, G.; Yang, D.; Jiang, C.; Liu, C. Compressed- DMD for Electromechanical Mode Estimation from High-Dimensional Ambient Data. Int. Trans. Electr. Energy Syst. 2022, 2022, 1832313. [Google Scholar] [CrossRef]
Figure 1. Normal distribution numerical distribution plot.
Figure 1. Normal distribution numerical distribution plot.
Energies 17 05237 g001
Figure 2. Flowchart of locating disturbance sources in the 3 Sigma model.
Figure 2. Flowchart of locating disturbance sources in the 3 Sigma model.
Energies 17 05237 g002
Figure 3. Single-line diagram of WSCC 3-Generator 9-Bus System. G represents the Generator. Number is the Bus number.
Figure 3. Single-line diagram of WSCC 3-Generator 9-Bus System. G represents the Generator. Number is the Bus number.
Energies 17 05237 g003
Figure 4. New England 10-Generator 39-Bus system structure diagram. G represents the Generator. Black number is the Bus number and red number is Transmission Line number.
Figure 4. New England 10-Generator 39-Bus system structure diagram. G represents the Generator. Black number is the Bus number and red number is Transmission Line number.
Energies 17 05237 g004
Figure 5. Single-line diagram of the 197-Bus actual power system.
Figure 5. Single-line diagram of the 197-Bus actual power system.
Energies 17 05237 g005
Figure 6. Time–domain diagram of generator active power.
Figure 6. Time–domain diagram of generator active power.
Energies 17 05237 g006
Table 1. Summary of the existing disturbance source location methods.
Table 1. Summary of the existing disturbance source location methods.
Locating MethodsOccasion for ApplicationOnline
Performance
ProsConsAccuracy
Hybrid simulation methodForced oscillationLowConceptual clarityMore complex, need to gradually narrow the scope, need system detailed modelHigher
Energy function methodForced and negatively damping oscillationsHighClear concept for practical applicationContributing “negative damping” to the generator and the resistance in the load may also produce transient state energyHigh
Frequency domain relation methodForced oscillationHighEasy and easyRequires the entire grid model or phase relationships to be researchedHigher
Observer methodForced oscillationHigherClear theoryNeed the whole grid mode, can not locate excitation side disturbance sourceHigh
Traveling wave methodForced oscillationHighFastLag in response between nodes, the relationship remains to be studiedHigher
Generator impedance matrix methodForced oscillationHighClear conceptCannot locate the disturbance source set to prepareHigh
Modal estimation methodNo resonance occurs; forced oscillation HigherSuitable for multi-mode oscillationsUnexplained misjudgmentsGeneral
Damping torque methodMainly negative damping oscillationsHighAppropriate physical interpretationFor the forced oscillation effect, it is not suitableGeneral
Table 2. 3 Sigma value classification in Scenario 1.
Table 2. 3 Sigma value classification in Scenario 1.
LoadLoad ALoad BLoad C
3 Sigma value number (Count)132318337
Whether it is a disturbance sourceNoNoNo
Table 3. 3 Sigma value classification in Scenario 2.
Table 3. 3 Sigma value classification in Scenario 2.
LoadLoad ALoad BLoad C
3 Sigma value number (Count)339Low336
Whether it is a disturbance sourceNoYesNo
Table 4. 3 Sigma value classification in Scenario 3.
Table 4. 3 Sigma value classification in Scenario 3.
LoadLoad ALoad BLoad C
3 Sigma value number (Count)Low355Low
Whether it is a disturbance sourceYesNoYes
Table 5. Results of 3 Sigma values on the generator side of the forced power oscillation of the generator.
Table 5. Results of 3 Sigma values on the generator side of the forced power oscillation of the generator.
GenSc4 (Count)Sc5 (Count)Sc6 (Count)Sc7 (Count)Sc8 (Count)Sc9 (Count)
G1LowLowLowLowLowLow
G24197Low39284187Low3928
G3LowLowLowLowLowLow
G4LowLowLowLowLowLow
G5LowLowLowLowLowLow
G6LowLow439LowLow439
G7Low2303LowLow2303Low
G8LowLowLowLowLowLow
G9LowLowLowLowLowLow
G10LowLowLowLowLowLow
Where: Sc is the Scenario. Gen is the Generator Number.
Table 6. Result table of 3 Sigma value on the load side of generator forced power oscillation.
Table 6. Result table of 3 Sigma value on the load side of generator forced power oscillation.
LoadSc4 (Count)Sc5 (Count)Sc6 (Count)Sc7 (Count)Sc8 (Count)Sc9 (Count)
Load 3LowLowLowLowLowLow
Load 4LowLowLowLowLowLow
Load 7LowLowLowLowLowLow
Load 8LowLowLowLowLowLow
Load 12LowLowLowLowLowLow
Load 20LowLowLowLowLowLow
Load 21LowLowLowLowLowLow
Load 23LowLowLowLowLowLow
Load 24LowLowLowLowLowLow
Load 25LowLowLowLowLowLow
Load 14LowLowLowLowLowLow
Load 15LowLowLow414041404140
Load 16LowLowLowLowLowLow
Load 17LowLowLowLowLowLow
Load 18LowLowLowLowLowLow
Load 19LowLowLowLowLowLow
Table 7. Comparison of normal distribution (3 Sigma), Chi-square, and Student’s t-distribution for Scenarios 4 and 7.
Table 7. Comparison of normal distribution (3 Sigma), Chi-square, and Student’s t-distribution for Scenarios 4 and 7.
GenSc4 (Count)Sc7 (Count)
Chi-Square DistributionStudent’s
t-Distribution
Normal Distribution
with 3 Sigma
Chi-Square DistributionStudent’s
t-Distribution
Normal Distribution with 3 Sigma
G1LowLowLowLowLowLow
G2LowLow4197LowLow4187
G3LowLowLowLowLowLow
G4LowLowLowLowLowLow
G5LowLowLowLowLowLow
G6LowLowLowLowLowLow
G7LowLowLowLowLowLow
G8LowLowLowLowLowLow
G9LowLowLowLowLowLow
G10LowLowLowLowLowLow
Table 8. Results of 3 Sigma values on the generator side of forced power oscillation after wind turbine connection.
Table 8. Results of 3 Sigma values on the generator side of forced power oscillation after wind turbine connection.
GenSc10 (Count)Sc11 (Count)Sc12 (Count)Sc13 (Count)Sc14 (Count)Sc15 (Count)
G1LowLowLowLowLowLow
G23997Low35403997Low3540
G3LowLowLowLowLowLow
G4LowLowLowLowLowLow
G5LowLowLowLowLowLow
G6LowLow271LowLow271
G7Low2481LowLow2481Low
G8LowLowLowLowLowLow
G9LowLowLowLowLowLow
G10LowLowLowLowLowLow
Table 9. Results of 3 Sigma values on the load side of generator forced power oscillation after wind turbine connection.
Table 9. Results of 3 Sigma values on the load side of generator forced power oscillation after wind turbine connection.
LoadSc10 (Count)Sc11 (Count)Sc12 (Count)Sc13 (Count)Sc14 (Count)Sc15 (Count)
Load 3LowLowLowLowLowLow
Load 4LowLowLowLowLowLow
Load 7LowLowLowLowLowLow
Load 8LowLowLowLowLowLow
Load 12LowLowLowLowLowLow
Load 20LowLowLowLowLowLow
Load 21LowLowLowLowLowLow
Load 23LowLowLowLowLowLow
Load 24LowLowLowLowLowLow
Load 25LowLowLowLowLowLow
Load 14LowLowLowLowLowLow
Load 15LowLowLow387238723872
Load 16LowLowLowLowLowLow
Load 17LowLowLowLowLowLow
Load 18LowLowLowLowLowLow
Load 19LowLowLowLowLowLow
Table 10. Results of 3 Sigma values on the load side for load forced power oscillation for Scenario 16, 17 and 18.
Table 10. Results of 3 Sigma values on the load side for load forced power oscillation for Scenario 16, 17 and 18.
LoadSc16 (Count)Sc17 (Count)Sc18 (Count)
Load 3LowLowLow
Load 4LowLowLow
Load 7LowLowLow
Load 8LowLowLow
Load 12LowLowLow
Load 15LowLowLow
Load 16LowLowLow
Load 18LowLowLow
Load 20565656
Load 21LowLowLow
Load 23LowLowLow
Load 24LowLowLow
Load 25LowLowLow
Load 14LowLowLow
Load 15LowLowLow
Load 16LowLowLow
Load 17LowLowLow
Load 18LowLowLow
Load 19LowLowLow
Table 11. Results of the 3 Sigma values on the load side for load forced power oscillation for Scenario 19 and 20.
Table 11. Results of the 3 Sigma values on the load side for load forced power oscillation for Scenario 19 and 20.
LoadSc19 (Count)Sc20 (Count)
Load 1A-1LowLow
Load 1A-10Low359
Load 1A-11LowLow
Load 1A-12LowLow
Load 1A-13LowLow
Load 1A-1416711377
Load 1A-15LowLow
Load 1A-16LowLow
Load 1A-17LowLow
Load 1A-18LowLow
Load 1A-19LowLow
Load 1A-2LowLow
Load 1A-20LowLow
Load 1A-21LowLow
Load 1A-22LowLow
Load 1A-3LowLow
Load 1A-4LowLow
Load 1A-5LowLow
Load 1A-7LowLow
Load 1A-8LowLow
Load 1A-9LowLow
Load 1B-1LowLow
Load 1B-10LowLow
Load 1B-2LowLow
Load 1B-3LowLow
Load 1B-5LowLow
Load 1B-6LowLow
Load 1B-8LowLow
Load 1B-9LowLow
Disclaimer/Publisher’s Note: The statements, opinions and data contained in all publications are solely those of the individual author(s) and contributor(s) and not of MDPI and/or the editor(s). MDPI and/or the editor(s) disclaim responsibility for any injury to people or property resulting from any ideas, methods, instructions or products referred to in the content.

Share and Cite

MDPI and ACS Style

Guo, S.; Liu, X.; Jiang, C.; Cong, J. Power Oscillation Source Location Based on the Combination of Energy Function and Normal Distribution in a Fully Data-Driven Approach. Energies 2024, 17, 5237. https://doi.org/10.3390/en17205237

AMA Style

Guo S, Liu X, Jiang C, Cong J. Power Oscillation Source Location Based on the Combination of Energy Function and Normal Distribution in a Fully Data-Driven Approach. Energies. 2024; 17(20):5237. https://doi.org/10.3390/en17205237

Chicago/Turabian Style

Guo, Shujia, Xu Liu, Chao Jiang, and Jing Cong. 2024. "Power Oscillation Source Location Based on the Combination of Energy Function and Normal Distribution in a Fully Data-Driven Approach" Energies 17, no. 20: 5237. https://doi.org/10.3390/en17205237

APA Style

Guo, S., Liu, X., Jiang, C., & Cong, J. (2024). Power Oscillation Source Location Based on the Combination of Energy Function and Normal Distribution in a Fully Data-Driven Approach. Energies, 17(20), 5237. https://doi.org/10.3390/en17205237

Note that from the first issue of 2016, this journal uses article numbers instead of page numbers. See further details here.

Article Metrics

Back to TopTop