Sign in to use this feature.

Years

Between: -

Subjects

remove_circle_outline
remove_circle_outline
remove_circle_outline
remove_circle_outline
remove_circle_outline
remove_circle_outline
remove_circle_outline
remove_circle_outline
remove_circle_outline

Journals

remove_circle_outline
remove_circle_outline
remove_circle_outline
remove_circle_outline
remove_circle_outline
remove_circle_outline
remove_circle_outline
remove_circle_outline
remove_circle_outline
remove_circle_outline

Article Types

Countries / Regions

remove_circle_outline
remove_circle_outline
remove_circle_outline
remove_circle_outline
remove_circle_outline

Search Results (1,216)

Search Parameters:
Keywords = wide voltage range

Order results
Result details
Results per page
Select all
Export citation of selected articles as:
25 pages, 9410 KB  
Article
Design Optimization and Control System of a 3-Phase T-Type Active Front End for Bi-Directional Charging Technologies for Electric Vehicles
by Hakan Polat, Thomas Geury, Mohamed El Baghdadi and Omar Hegazy
Energies 2026, 19(3), 656; https://doi.org/10.3390/en19030656 - 27 Jan 2026
Viewed by 29
Abstract
Most electric vehicles use 400 V batteries, while some companies are moving to 800 V to reduce current in electric drives. More cars are expected to adopt 800 V at the DC terminals of the batteries, but 400 V will remain common for [...] Read more.
Most electric vehicles use 400 V batteries, while some companies are moving to 800 V to reduce current in electric drives. More cars are expected to adopt 800 V at the DC terminals of the batteries, but 400 V will remain common for the duration of this transition, so future off-board chargers must support a wide voltage output range. Silicon carbide switches are used to keep the power–electronics interface compact and scalable. The AC/DC stage of a modular silicon carbide-based interface is designed using a T-type active front end and a dual active bridge. The T-type front end is optimized with a genetic algorithm. The resulting model is used to tune the inner current and outer voltage controllers. Bode analysis shows an inner current loop bandwidth of 4.25 kHz with a phase margin of 53 and a gain margin of 30 dB. The outer voltage loop reaches 50 Hz with a phase margin of 108 and a gain margin of 33 dB. The controller is implemented on a dSPACE MicroLabBox. Tests show peak efficiency of 98.5% in G2V mode and 98.3% V2G mode. THD stays under 5% above 4 kW and reaches 3% at peak power. Full article
19 pages, 1894 KB  
Article
Modeling the Characteristics of an Alkaline Electrolyzer When Powered by a Rectangular Pulse Train
by Krzysztof Górecki, Michał Lewandowski and Przemysław Ptak
Energies 2026, 19(3), 622; https://doi.org/10.3390/en19030622 - 25 Jan 2026
Viewed by 113
Abstract
This paper presents the results of modeling the DC and dynamic characteristics of an alkaline electrolyzer. A model of such an electrolyzer is proposed as a subcircuit for the SPICE software. This model describes DC and dynamic current–voltage characteristics of the electrolyzer, taking [...] Read more.
This paper presents the results of modeling the DC and dynamic characteristics of an alkaline electrolyzer. A model of such an electrolyzer is proposed as a subcircuit for the SPICE software. This model describes DC and dynamic current–voltage characteristics of the electrolyzer, taking into account the effect of solution concentration on the electrolyzer internal resistance and electrolyte capacitance, as well as the resistance and inductance of the leads. Using this model, one can calculate the voltage and current waveforms across the electrolyzer, as well as the gas flow rate produced by the electrolyzer. The correctness of the developed model was experimentally verified by powering the electrolyzer using a DC source and by powering the device using a voltage source, generating a rectangular pulse train with an adjustable frequency and duty cycle. The measurement system is described, and the obtained calculation and measurement results are presented and discussed. It was shown that the obtained calculation results differed minimally from the measurement results across a wide range of frequencies (from 0 to 50 kHz), duty cycles (from 0.3 to 0.7) of the supply voltage, and concentrations of the electrolyte (from 0.1 to 10%). The mean square error, normalized to peak measured values of each considered quantity, does not exceed 4%. Full article
(This article belongs to the Section A5: Hydrogen Energy)
41 pages, 3103 KB  
Article
Event-Triggered Extension of Duty-Ratio-Based MPDSC with Field Weakening for PMSM Drives in EV Applications
by Tarek Yahia, Z. M. S. Elbarbary, Saad A. Alqahtani and Abdelsalam A. Ahmed
Machines 2026, 14(2), 137; https://doi.org/10.3390/machines14020137 - 24 Jan 2026
Viewed by 106
Abstract
This paper proposes an event-triggered extension of duty-ratio-based model predictive direct speed control (DR-MPDSC) for permanent magnet synchronous motor (PMSM) drives in electric vehicle (EV) applications. The main contribution is the development of an event-triggered execution framework specifically tailored to DR-MPDSC, in which [...] Read more.
This paper proposes an event-triggered extension of duty-ratio-based model predictive direct speed control (DR-MPDSC) for permanent magnet synchronous motor (PMSM) drives in electric vehicle (EV) applications. The main contribution is the development of an event-triggered execution framework specifically tailored to DR-MPDSC, in which control updates are performed only when the speed tracking error violates a prescribed condition, rather than at every sampling instant. Unlike conventional MPDSC and time-triggered DR-MPDSC schemes, the proposed strategy achieves a significant reduction in control execution frequency while preserving fast dynamic response and closed-loop stability. An optimized duty-ratio formulation is employed to regulate the effective application duration of the selected voltage vector within each sampling interval, resulting in reduced electromagnetic torque ripple and improved stator current quality. An extended Kalman filter (EKF) is integrated to estimate rotor speed and load torque, enabling disturbance-aware predictive speed control without mechanical torque sensing. Furthermore, a unified field-weakening strategy is incorporated to ensure wide-speed-range operation under constant power constraints, which is essential for EV traction systems. Simulation and experimental results demonstrate that the proposed event-triggered DR-MPDSC achieves steady-state speed errors below 0.5%, limits electromagnetic torque ripple to approximately 2.5%, and reduces stator current total harmonic distortion (THD) to 3.84%, compared with 5.8% obtained using conventional MPDSC. Moreover, the event-triggered mechanism reduces control update executions by up to 87.73% without degrading transient performance or field-weakening capability. These results confirm the effectiveness and practical viability of the proposed control strategy for high-performance PMSM drives in EV applications. Full article
(This article belongs to the Section Electrical Machines and Drives)
24 pages, 3052 KB  
Review
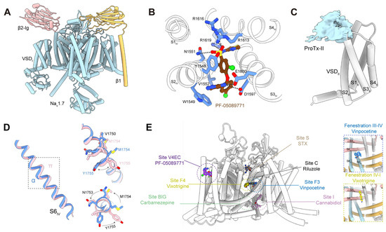
Targeting Nav Channels for Pain Relief: Structural Insights and Therapeutic Opportunities
by Yuzhen Xie, Xiaoshuang Huang, Fangzhou Lu and Jian Huang
Int. J. Mol. Sci. 2026, 27(3), 1180; https://doi.org/10.3390/ijms27031180 - 23 Jan 2026
Viewed by 213
Abstract
Pain is an unpleasant but essential sensory experience that serves as a protective mechanism, yet it can also manifest maladaptively in a wide range of pathological conditions. Current analgesic strategies rely heavily on opioid medications and non-steroidal anti-inflammatory drugs (NSAIDs); however, concerns regarding [...] Read more.
Pain is an unpleasant but essential sensory experience that serves as a protective mechanism, yet it can also manifest maladaptively in a wide range of pathological conditions. Current analgesic strategies rely heavily on opioid medications and non-steroidal anti-inflammatory drugs (NSAIDs); however, concerns regarding addiction, tolerance, and dose-limiting adverse effects highlight the urgent need for safer and more effective therapeutics. Voltage-gated sodium (Nav) channels, which govern the initiation and propagation of action potentials, have emerged as promising targets for mechanism-based analgesic development. In particular, the Nav1.7–Nav1.9 subtypes have attracted substantial interest owing to their enrichment in the peripheral nervous system—despite broader expression elsewhere—and their central roles in nociception, offering the potential for non-addictive, subtype-selective pain modulation. This review summarizes the physiological roles of these channels in nociception, examines how disease-associated mutations shape pain phenotypes, and highlights recent advances in drug discovery targeting Nav1.7 and Nav1.8. The recent FDA approval of VX-548 (suzetrigine), a first-in-class and highly selective Nav1.8 inhibitor, marks a major milestone that validates peripheral Nav channels as clinically actionable targets for analgesia. We also discuss the remaining challenges and emerging opportunities in the pursuit of next-generation, mechanism-informed analgesics. Full article
(This article belongs to the Special Issue Role of Ion Channels in Human Health and Diseases)
Show Figures

Figure 1

18 pages, 10493 KB  
Article
Three-Bridge LLC Resonant Converter with 5 Operation Mode Transitions for Wide Output Voltage Control
by Jin-woo Kim, Min-gyeong Kang, Sung-un Gong, Ju-seon Park, Jun-hyoung Park, Jong-seob Won and Eun-soo Kim
Energies 2026, 19(3), 590; https://doi.org/10.3390/en19030590 - 23 Jan 2026
Viewed by 105
Abstract
This paper presents a 3-Bridge LLC resonant converter featuring wide output voltage gain characteristics and a novel control method. To achieve operation within a narrower frequency control range, the proposed converter introduces one additional operational mode compared to the previously suggested 3-bridge topology. [...] Read more.
This paper presents a 3-Bridge LLC resonant converter featuring wide output voltage gain characteristics and a novel control method. To achieve operation within a narrower frequency control range, the proposed converter introduces one additional operational mode compared to the previously suggested 3-bridge topology. The converter is configured to have five distinct operation modes, controlled by the switching patterns of the main switches, to enable wide-range output voltage regulation. In each mode, frequency modulation is employed for output voltage control. Furthermore, a morphing control strategy is utilized to ensure stable output voltage regulation during mode transitions. The validity and practical applicability of the proposed 3-bridge LLC resonant converter with five operation modes are verified through experimental results from a 6 kW prototype. Full article
(This article belongs to the Special Issue Optimization of DC-DC Converters and Wireless Power Transfer Systems)
Show Figures

Figure 1

14 pages, 2316 KB  
Article
Experimental Characterization and Validation of a PLECS-Based Hardware-in-the-Loop (HIL) Model of a Dual Active Bridge (DAB) Converter
by Armel Asongu Nkembi, Danilo Santoro, Nicola Delmonte and Paolo Cova
Energies 2026, 19(2), 563; https://doi.org/10.3390/en19020563 - 22 Jan 2026
Viewed by 66
Abstract
Hardware-in-the-loop (HIL) simulation is an essential tool for rapid and cost-effective development and validation of power-electronic systems. The primary objective of this work is to validate and fine-tune a PLECS-based HIL model of a single dual active bridge (DAB) DC-DC converter, thereby laying [...] Read more.
Hardware-in-the-loop (HIL) simulation is an essential tool for rapid and cost-effective development and validation of power-electronic systems. The primary objective of this work is to validate and fine-tune a PLECS-based HIL model of a single dual active bridge (DAB) DC-DC converter, thereby laying the foundation for building more complex models (e.g., multiple converters connected in series or parallel). To this end, the converter is experimentally characterized, and the HIL model is validated across a wide range of operating conditions by varying the PWM phase-shift angle, voltage gain, switching frequency, and leakage inductance. Power transfer and efficiency are analyzed to quantify the influence of these parameters on converter performance. These experimental trends provide insight into the optimal modulation range and the dominant loss mechanisms of the DAB under single phase shift (SPS) control. A detailed comparison between HIL simulations and hardware measurements, based on transferred power and efficiency, shows close agreement across all the tested operating points. These results confirm the accuracy and robustness of the proposed HIL model, demonstrate the suitability of the PLECS platform for DAB development and control validation, and support its use as a scalable basis for more complex multi-converter studies, reducing design time and prototyping risk. Full article
Show Figures

Figure 1

28 pages, 9071 KB  
Article
C-HILS-Based Evaluation of Control Performance, Losses, and Thermal Lifetime of a Marine Propulsion Inverter
by Seohee Jang, Hyeongyo Chae and Chan Roh
J. Mar. Sci. Eng. 2026, 14(2), 221; https://doi.org/10.3390/jmse14020221 - 21 Jan 2026
Viewed by 88
Abstract
This paper presents a controller-hardware-in-the-loop simulation (C-HILS) framework for validating models, evaluating control performance, and assessing the thermal lifetime of a tens-of-kilowatt inverter. The real inverter and the C-HILS platform were operated in parallel, and accuracy was quantified using phase-current root mean square [...] Read more.
This paper presents a controller-hardware-in-the-loop simulation (C-HILS) framework for validating models, evaluating control performance, and assessing the thermal lifetime of a tens-of-kilowatt inverter. The real inverter and the C-HILS platform were operated in parallel, and accuracy was quantified using phase-current root mean square error, voltage spectral analysis, and total harmonic distortion (THD). Across a wide range of SVPWM and DPWM cases, deviations remained within 2–5%, confirming close agreement between experiment and simulation. Using the validated C-HILS system, sampling frequency and output power were swept while comparing current tracking, THD, average switching frequency, semiconductor losses, and efficiency. SVPWM achieved lower THD, whereas DPWM reduced average switching frequency and switching losses, improving efficiency. C-HILS waveforms were then applied to a Foster thermal network to reconstruct the junction–temperature trajectory; Tj(t), and ΔTj and Tj,min were mapped to lifetime using the Bayerer model. For a representative cyclic mission, ΔTj decreased from approximately 25.6 °C with SVPWM to about 17.5 °C with DPWM, increasing the estimated lifetime from approximately 1.36 years to 9.14 years. These results demonstrate that the proposed C-HILS framework provides a unified pre-prototype tool for model verification, control strategy comparison, and quantitative thermal reliability assessment of shipboard propulsion inverters. Full article
(This article belongs to the Special Issue Green Energy with Advanced Propulsion Systems for Net-Zero Shipping)
Show Figures

Figure 1

14 pages, 1008 KB  
Article
Acute Intravenous Astaxanthin Administration Modulates Hyperexcitability in Rat Nociceptive Secondary Sensory Neurons Induced by Inflammation
by Risako Chida and Mamoru Takeda
Mar. Drugs 2026, 24(1), 49; https://doi.org/10.3390/md24010049 - 21 Jan 2026
Viewed by 179
Abstract
Previous in vivo studies have clearly demonstrated that the intravenous administration of the carotenoid astaxanthin (AST) suppresses the excitability of rat trigeminal spinal nucleus caudalis (SpVc) neurons. This action is hypothesized to be mediated through the inhibition of both voltage-gated Ca2+ (Cav) [...] Read more.
Previous in vivo studies have clearly demonstrated that the intravenous administration of the carotenoid astaxanthin (AST) suppresses the excitability of rat trigeminal spinal nucleus caudalis (SpVc) neurons. This action is hypothesized to be mediated through the inhibition of both voltage-gated Ca2+ (Cav) channels and excitatory glutamate receptor transmission. The objective of this study was to determine whether acute intravenous administration of AST alleviates the hyperexcitability of SpVc wide dynamic range (WDR) neurons in a rat model of inflammation. Neuronal responses to both nociceptive and non-nociceptive mechanical stimulation were evaluated using an in vivo electrophysiological model. One day following inflammation induced by Complete Freund’s Adjuvant (CFA), the mechanical escape threshold was significantly reduced compared to pre-injection baseline values. Subsequently, extracellular single-unit recordings were performed on SpVc WDR neurons in anesthetized, inflamed rats. The neuronal responses to both non-noxious and noxious orofacial mechanical stimuli were then analyzed. Acute intravenous administration of AST at 1 and 5 mM elicited a dose-dependent reduction in the mean firing frequency of SpVc WDR neurons in response to noxious mechanical stimuli. This inhibition peaked within 10 min and was fully reversed after approximately 25 min. Importantly, AST preferentially inhibited the discharge frequency of SpVc WDR neurons in response to noxious stimulation, exhibiting a significantly greater effect than on the response evoked by non-noxious stimulation (41.5 ± 3.0% vs. 20.7 ± 4.2%, p < 0.05). Collectively, these findings demonstrate that acute intravenous administration of AST effectively suppresses noxious synaptic transmission within the SpVc during inflammation. We propose that this suppressive effect is mediated by the inhibition of upregulated Cav channels and glutamate receptors. Consequently, AST is implicated as a promising therapeutic candidate for the management of trigeminal inflammatory pain, given its potential for a favorable safety profile compared to conventional treatments. Full article
(This article belongs to the Special Issue Marine Carotenoids: Properties, Health Benefits, and Applications)
Show Figures

Figure 1

27 pages, 10602 KB  
Article
Investigating Response to Voltage, Frequency, and Phase Disturbances of Modern Residential Loads for Enhanced Power System Stability
by Obaidur Rahman, Sean Elphick, Duane A. Robinson and Jenny Riesz
Energies 2026, 19(2), 493; https://doi.org/10.3390/en19020493 - 19 Jan 2026
Viewed by 112
Abstract
This paper presents experimental testing results which describe the response of modern residential loads and electric vehicle (EV) chargers to various voltage magnitude, frequency, and phase angle disturbances. The purpose of these tests is to replicate real life network conditions and assist Network [...] Read more.
This paper presents experimental testing results which describe the response of modern residential loads and electric vehicle (EV) chargers to various voltage magnitude, frequency, and phase angle disturbances. The purpose of these tests is to replicate real life network conditions and assist Network Service Providers and the Australian Energy Market Operator in identifying and predicting potential power variation and system stability issues caused by load behaviour during power system transient phenomena. By examining the behaviour of typical loads connected to distribution networks, a deeper understanding of their response can be achieved, enabling the refinement of composite load models that are compatible with the Western Electricity Coordinating Council dynamic composite load model (CMPLDW) structure presently used for dynamic studies. The performance of a wide range of common appliances found in residential settings, such as refrigerators, microwave ovens, air conditioners, direct-on-line motor-based appliances, and EV chargers, has been evaluated. The results obtained from these tests offer valuable insights into the behaviour of different load types and illustrate differing performances from established model parameters, identifying the need to refine existing CMPLDW models. The results also support the reclassification of several appliances within the composite load model, motivate the introduction of a dedicated EV charger component, and empower network operators to improve the modelling of modern power network responses. Full article
Show Figures

Figure 1

17 pages, 3449 KB  
Article
Geometric Analysis and Modeling of Electrospun Nanofiber Mat Deposition in a Top-Down Vertical Configuration
by Margarita Neznakomova, Peter Dineff, Momchil Shopov, Nikolay Nikolov and Dilyana Gospodinova
Nanomaterials 2026, 16(2), 126; https://doi.org/10.3390/nano16020126 - 18 Jan 2026
Viewed by 165
Abstract
Electrospinning is a widely used technique for fabricating nanomaterials with tailored morphology and functional properties. This study investigates how two fundamental process parameters—applied voltage and needle tip-to-collector distance—affect the spatial geometry and deposited mass of electrospun nanofiber mats in a top-down vertical electrospinning [...] Read more.
Electrospinning is a widely used technique for fabricating nanomaterials with tailored morphology and functional properties. This study investigates how two fundamental process parameters—applied voltage and needle tip-to-collector distance—affect the spatial geometry and deposited mass of electrospun nanofiber mats in a top-down vertical electrospinning setup using a 10% (w/v) PVA solution prepared in deionized water. To support this hypothesis, both experimental measurements and 3D geometric modeling were performed to evaluate the area, perimeter, and deposited mass under different parameter combinations. Digital image analysis and cross-sectional reconstruction were applied to model nanofiber deposition. Regression and ANOVA analyses reveal that the tip-to-collector distance has a statistically significant impact on both area and perimeter of the electrospun nanofiber mat, while the applied voltage in the tested range (15–20 kV) has no significant effect. Interestingly, the total deposited mass shows no clear dependence on either parameter, likely due to startup irregularities or solution droplets. Full article
(This article belongs to the Section Nanocomposite Materials)
Show Figures

Graphical abstract

26 pages, 6197 KB  
Article
Experimental Comparison of Different Techniques for Estimating Li-Ion Open-Circuit Voltage
by Mehrshad Pakjoo and Luigi Piegari
Batteries 2026, 12(1), 32; https://doi.org/10.3390/batteries12010032 - 17 Jan 2026
Viewed by 207
Abstract
Electrochemical energy storage systems are increasingly utilized across a wide range of applications, from small-scale consumer electronics to large-scale utility systems providing grid services. Among these, lithium-ion batteries have emerged as a preferred solution because of their high efficiency and power density. However, [...] Read more.
Electrochemical energy storage systems are increasingly utilized across a wide range of applications, from small-scale consumer electronics to large-scale utility systems providing grid services. Among these, lithium-ion batteries have emerged as a preferred solution because of their high efficiency and power density. However, accurately modeling the behavior of Li-ion cells remains a critical and complex task. It is particularly important to determine the open-circuit voltage (OCV), which is an essential component of most battery models. This paper presents the results of an experimental comparison of three common methods for measuring and estimating the OCV of lithium-ion cells with nickel–manganese–cobalt cathodes. Each method is described in detail, with particular attention given to the testing procedures and influence of the experimental parameters on the accuracy of the resulting OCV curves. The outcomes are then analyzed and compared to highlight the strengths, limitations, and practical considerations associated with each approach. The findings of this work will assist researchers and practitioners in selecting the most appropriate OCV measurement techniques for various applications, especially where time constraints or experimental limitations must be considered. Full article
(This article belongs to the Special Issue Control, Modelling, and Management of Batteries)
Show Figures

Figure 1

28 pages, 6082 KB  
Article
Parametric Design of an LCL Filter for Harmonic Suppression in a Three-Phase Grid-Connected Fifteen-Level CHB Inverter
by Madiha Sattar, Usman Masud, Abdul Razzaq Farooqi, Faraz Akram and Zeashan Khan
Designs 2026, 10(1), 6; https://doi.org/10.3390/designs10010006 - 16 Jan 2026
Viewed by 128
Abstract
With the increasing integration of renewable energy sources into the grid, power quality at the point of common coupling (PCC)—particularly harmonic distortion introduced by power electronic converters—has become a critical concern. This paper presents a rigorous design and evaluation of a three-phase, fifteen-level [...] Read more.
With the increasing integration of renewable energy sources into the grid, power quality at the point of common coupling (PCC)—particularly harmonic distortion introduced by power electronic converters—has become a critical concern. This paper presents a rigorous design and evaluation of a three-phase, fifteen-level cascaded H-bridge multilevel inverter (CHB MLI) with an LCL filter, selected for its superior harmonic attenuation, compact size, and cost-effectiveness compared to conventional passive filters. The proposed system employs Phase-Shifted Pulse Width Modulation (PS PWM) for balanced operation and low output distortion. A systematic, reproducible methodology is used to design the LCL filter, which is then tested across a wide range of switching frequencies (1–5 kHz) and grid impedance ratios (X/R = 2–9) in MATLAB/Simulink R2025a. Comprehensive simulations confirm that the filter effectively reduces both voltage and current total harmonic distortion (THD) to levels well below the 5% limit specified by IEEE 519, with optimal performance (0.53% current THD, 0.69% voltage THD) achieved at 3 kHz and X/R ≈ 5.6. The filter demonstrates robust performance regardless of grid conditions, making it a practical and scalable solution for modern renewable energy integration. These results, further supported by parametric validation and clear design guidelines, provide actionable insights for academic research and industrial deployment. Full article
Show Figures

Figure 1

9 pages, 6257 KB  
Article
A 4.7–8.8 GHz Wideband Switched Coupled Inductor VCO for Dielectric Spectroscopy Sensor
by Kiho Lee, Hapsah Aulia Azzahra, Muhammad Fakhri Mauludin, Dong-Ho Lee, Jusung Kim and Songcheol Hong
Electronics 2026, 15(2), 388; https://doi.org/10.3390/electronics15020388 - 15 Jan 2026
Viewed by 242
Abstract
The miniaturization of dielectric sensing has driven the development of both oscillator- and receiver-based sensors. Wide-frequency-range and low-power-consumption voltage-controlled oscillators (VCOs) are required as a reference clock for receiver-based dielectric spectroscopy. In this paper, we propose a switched coupled inductor VCO offering sufficiently [...] Read more.
The miniaturization of dielectric sensing has driven the development of both oscillator- and receiver-based sensors. Wide-frequency-range and low-power-consumption voltage-controlled oscillators (VCOs) are required as a reference clock for receiver-based dielectric spectroscopy. In this paper, we propose a switched coupled inductor VCO offering sufficiently wide bandwidth in a power-efficient manner. The proposed switched coupled inductor offers higher coupling factor and mutual inductance compared to direct switched inductor schemes along with a higher quality factor and tuning range. The proposed switched coupled inductor improved the frequency tuning range by 21% compared to the conventional VCO. The measurement results show that the proposed VCO oscillates from 4.7 to 8.8 GHz frequency, suitable for dielectric spectroscopy sensors. With only 4.5 mW power consumption, the proposed VCO can achieve −103.3 dBc/Hz phase noise at 1 MHz offset, with a resulting tuning range figure-of-merit (FOMT) of −187.4 dBc/Hz. Full article
Show Figures

Figure 1

20 pages, 3674 KB  
Article
Excitation Pulse Influence on the Accuracy and Robustness of Equivalent Circuit Model Parameter Identification for Li-Ion Batteries
by Dmitrii K. Grebtsov, Alexey Alekseevich Druzhinin and Artem V. Sergeev
World Electr. Veh. J. 2026, 17(1), 38; https://doi.org/10.3390/wevj17010038 - 13 Jan 2026
Viewed by 236
Abstract
An equivalent circuit model (ECM) is a highly practical tool for simulating Li-ion battery behavior. There are many relevant studies which compare different ECM variants or suggest algorithms to extract model parameters from the experimental data. However, little attention has been given to [...] Read more.
An equivalent circuit model (ECM) is a highly practical tool for simulating Li-ion battery behavior. There are many relevant studies which compare different ECM variants or suggest algorithms to extract model parameters from the experimental data. However, little attention has been given to the battery tests used for identification of the ECM parameters. Therefore, here the influence of experimental test pulse characteristics on the parameterized ECM accuracy was systematically studied. The test pulse duration was varied in a wide range from 9 s to about 2.5 min. The portion of the relaxation phase data used by the parameter optimization algorithm was also varied in an even wider range. Total 168 ECM parameter sets were obtained. Each parameter set was validated using nine diverse current profiles representing different battery operation conditions, including one based on Urban Dynamometer Driving Schedule (UDDS). The validation results prove that the impact of the test pulse choice on the parameterized ECM accuracy is great to the point that it can overshadow the use of a higher-order Thevenin model. By choosing the optimal parameter set, the simulated voltage root mean square error (RMSE) was reduced to as low as 3.0 mV and 1.2 mV for first- and second-order ECM, respectively, while the second-order model based on arbitrary chosen test pulse on average yields RMSE value above 5 mV. Full article
(This article belongs to the Section Storage Systems)
Show Figures

Figure 1

19 pages, 3913 KB  
Article
Wide Range Dual Active Half-Bridge Resonant Converter with PWM Control and Load-Independent Voltage Gain Characteristics
by Jingtao Xu, Sirui Huang and Lulin Zhang
Electronics 2026, 15(2), 346; https://doi.org/10.3390/electronics15020346 - 13 Jan 2026
Viewed by 241
Abstract
This paper proposes a fixed frequency pulse width modulation (PWM) for a dual active half-bridge resonant converter. The wide voltage range can be achieved without adding any additional components, and the voltage gain characteristic is independent of the load. Meanwhile, all switches can [...] Read more.
This paper proposes a fixed frequency pulse width modulation (PWM) for a dual active half-bridge resonant converter. The wide voltage range can be achieved without adding any additional components, and the voltage gain characteristic is independent of the load. Meanwhile, all switches can achieve full range zero voltage switching (ZVS). The driving logic is unified between the primary and secondary sides, allowing for the implementation of both boost and buck modes. Hence, the control logic is simple. In addition, the multiple-order harmonic analysis of the resonant tank is proposed without complex time-domain calculations. Hence, the expression of voltage gain, current characteristics, and soft switching conditions can be conveniently analyzed. Finally, a 500 W experimental prototype was built. The experimental results prove the effectiveness and superiority of the proposed solution. Full article
(This article belongs to the Special Issue Modelling, Design and Implementation of Power Electronic Converters)
Show Figures

Figure 1

Back to TopTop