Sign in to use this feature.

Years

Between: -

Subjects

remove_circle_outline
remove_circle_outline
remove_circle_outline
remove_circle_outline
remove_circle_outline
remove_circle_outline
remove_circle_outline
remove_circle_outline
remove_circle_outline

Journals

remove_circle_outline
remove_circle_outline
remove_circle_outline
remove_circle_outline
remove_circle_outline

Article Types

Countries / Regions

remove_circle_outline
remove_circle_outline
remove_circle_outline
remove_circle_outline
remove_circle_outline

Search Results (667)

Search Parameters:
Keywords = whole transcriptome sequencing

Order results
Result details
Results per page
Select all
Export citation of selected articles as:
16 pages, 1354 KB  
Article
A Clinically Translatable Multimodal Deep Learning Model for HRD Detection from Histopathology Images
by Mohan Uttarwar, Jayant Khandare, P. M. Shivamurthy, Aditya Satpute, Mohit Panwar, Hrishita Kothavade, Aarthi Ramesh, Sandhya Iyer and Gowhar Shafi
Diagnostics 2026, 16(2), 356; https://doi.org/10.3390/diagnostics16020356 - 21 Jan 2026
Abstract
Background: With extensive research and development in the past decade, the affordability of Poly (ADP-ribose) polymerase (PARP) inhibitor therapy has drastically improved. Homologous recombination deficiency (HRD), a key biomarker, has been identified as an important guiding factor for PARP inhibitor therapeutic decisions in [...] Read more.
Background: With extensive research and development in the past decade, the affordability of Poly (ADP-ribose) polymerase (PARP) inhibitor therapy has drastically improved. Homologous recombination deficiency (HRD), a key biomarker, has been identified as an important guiding factor for PARP inhibitor therapeutic decisions in breast and ovarian cancer. However, identification of patients who will respond to Poly (ADP-ribose) polymerase (PARP) inhibitor therapy is challenging due to the lack of a unifying morphological phenotype. Current HRD testing via next-generation sequencing (NGS) is tissue-dependent, has high failure rates, misses relevant HRD genes, and involves longer turn-around times. Methods: To overcome these limitations, we developed a multimodal AI model, TRINITY, combining imaging, image-based transcriptome data, and clinico-molecular data, to examine whole-slide images (WSIs) obtained from hematoxylin and eosin (H&E)-stained samples to non-invasively predict HRD status. Results: The TRINITY model, tested on 316 TCGA breast and OV samples, presented a sensitivity of 0.77 and 0.91, NPV of 0.94 and 0.86, PPV of 0.63 and 0.58, specificity of 0.89 and 0.47, and AUC-ROC of 0.91 and 0.72, respectively. The model also yielded a similar outcome in a blind study of 74 samples, with a sensitivity of 81.2, NPV of 0.85, PPV of 0.77, specificity of 0.81, and high AUC-ROC value of 0.89, showing its promising preliminary evidence of predicting HRD status on external cohorts. Conclusions: These findings demonstrate TRINITY’s potential as a rapid, cost-effective, and tissue-sparing alternative to conventional NGS testing. While promising, further validation is needed to establish its generalizability across broader cancer types. Full article
(This article belongs to the Special Issue Recent Advances in Pathology 2025)
Show Figures

Figure 1

17 pages, 5352 KB  
Article
Characterization of Enterococcus faecium Based on Multi-Omics Approaches: Genomic, Transcriptomic, and Phenotypic Analyses
by Jiayan Huang, Haoyu Fan, Yurui Wang, Xiao Yue, Zixuan Li, Zhanchun Bai, Da Qiong, Zhuoma Gesang and Sizhu Suolang
Vet. Sci. 2026, 13(1), 103; https://doi.org/10.3390/vetsci13010103 - 21 Jan 2026
Abstract
Animal-derived E. faecium poses a public health risk due to its capacity to acquire antimicrobial resistance (AMR) and virulence genes. However, the pathogenicity and cross-host transmission potential of strains originating from unique environments, such as the Qinghai–Tibet Plateau, remain poorly understood. In this [...] Read more.
Animal-derived E. faecium poses a public health risk due to its capacity to acquire antimicrobial resistance (AMR) and virulence genes. However, the pathogenicity and cross-host transmission potential of strains originating from unique environments, such as the Qinghai–Tibet Plateau, remain poorly understood. In this study, a strain of E. faecium was isolated from yak feces. We constructed a phylogenetic tree and identified AMR and virulence genes via whole-genome sequencing. Antimicrobial susceptibility testing was performed to determine its resistance phenotype. An in vivo mouse infection model was established to assess pathogenicity, and transcriptomic analysis was utilized to investigate the host’s molecular response mechanisms in infected intestinal tissue. The results indicated that this yak-derived strain is closely related to human clinical isolates, suggesting a risk of cross-host transmission. The strain harbored the AMR genes AAC(6′)-Ii, msrC, and eatAv and exhibited resistance to penicillin, kanamycin, erythromycin, and clindamycin. The strain harbored key virulence genes, such as bopD, Acm, and ClpP. Infection with this strain caused characteristic inflammatory damage in mouse intestinal tissue, as revealed by histopathological examination, including epithelial necrosis, vascular congestion, and inflammatory cell infiltration. Transcriptomics further delineated a complete “Recognition–Response–Damage” signaling axis: pathogen recognition through Toll-like receptors and NOD-like receptors activates the NF-κB and MAPK signaling pathways. This activation is accompanied by significant upregulation of various inflammatory factors and recruits immune cells via chemokine signaling, ultimately leading to tissue damage. Our findings provide insights into the pathogenic pathway of this strain from genetic determinants to phenotypic manifestations, providing a theoretical foundation for assessing the public health risk posed by animal-derived E. faecium and for developing targeted intervention strategies. Full article
(This article belongs to the Section Veterinary Food Safety and Zoonosis)
Show Figures

Figure 1

22 pages, 4632 KB  
Article
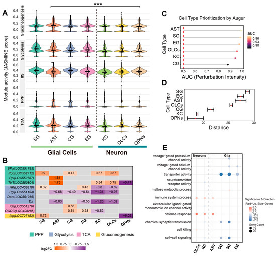
Metabolic Landscape and Cell-Type-Specific Transcriptional Signatures Associated with Dopamine Receptor Activation in the Honeybee Brain
by Miaoran Zhang, Kai Xu, Meng Xu, Jieluan Li, Yijia Xu, Qingsheng Niu, Xingan Li and Peng Chen
Biology 2026, 15(2), 174; https://doi.org/10.3390/biology15020174 - 17 Jan 2026
Viewed by 112
Abstract
Background: Honeybees sustain vital ecological roles through foraging behavior, which provides pollination services and is likely regulated by dopamine signaling coupled to brain energy metabolism. However, the genetic and metabolic mechanisms underlying this regulation remain unclear. Methods: We treated honeybee workers with the [...] Read more.
Background: Honeybees sustain vital ecological roles through foraging behavior, which provides pollination services and is likely regulated by dopamine signaling coupled to brain energy metabolism. However, the genetic and metabolic mechanisms underlying this regulation remain unclear. Methods: We treated honeybee workers with the dopamine receptor agonist bromocriptine and employed an integrative approach, combining liquid chromatography–mass spectrometry (LC–MS) metabolomics with single-nucleus RNA sequencing (snRNA-seq). Results: Metabolomics revealed increased levels of N6-carboxymethyllysine (CML) and a coordinated shift in central carbon metabolites, including higher glucose, pyruvate, and lactate within glycolysis, and ribose-5-phosphate in the pentose phosphate pathway (PPP). Integration with transcriptomics showed heterogeneous responses: glial cells exhibited higher glycolysis pathway scores and upregulated hexokinase expression compared to neurons, whereas major PPP enzymes were upregulated in both glial and neuronal subsets. Conclusions: These findings suggest that dopamine receptor activation is associated with altered whole-brain metabolic profiles and concurrent, cell-type-specific upregulation of glycolytic and PPP enzyme genes, particularly in glia. This study characterizes these neuro-metabolic associations, offering insights into the cellular and metabolic basis of foraging behavior in worker bees. Full article
(This article belongs to the Special Issue Research Advances on Biology and Genetics of Bees)
Show Figures

Graphical abstract

21 pages, 3413 KB  
Article
The Whole Transcriptome Sequencing Profile of Serum-Derived Exosomes and Potential Pathophysiology of Age-Related Hearing Loss
by Guijun Yang, Zhongqin Xie, Yu Huang, Jing Ke, Ziyi Tang, Zhiji Chen, Shaojing Kuang, Feixian Li, Huan Luo, Qin Lai, Bo Wang, Juhong Zhang and Wei Yuan
Diagnostics 2026, 16(2), 248; https://doi.org/10.3390/diagnostics16020248 - 12 Jan 2026
Viewed by 216
Abstract
Objectives: To systematically analyze the expression profiles of long non-coding RNAs (lncRNAs) in serum-derived exosomes from patients with age-related hearing loss (ARHL), and to further identify key regulatory lncRNAs involved in the pathogenesis and progression of ARHL. Methods: Peripheral blood samples were collected [...] Read more.
Objectives: To systematically analyze the expression profiles of long non-coding RNAs (lncRNAs) in serum-derived exosomes from patients with age-related hearing loss (ARHL), and to further identify key regulatory lncRNAs involved in the pathogenesis and progression of ARHL. Methods: Peripheral blood samples were collected from patients with ARHL and age-matched normal-hearing controls. Serum was separated and exosomes were extracted. The exosomes were identified by nanoparticle tracking analysis (NTA), transmission electron microscopy (TEM), and Western blot. Subsequently, total RNA was extracted from the purified exosomes for lncRNA transcriptome sequencing. Based on the sequencing results, we identified differentially expressed lncRNAs and mRNAs and conducted multi-dimensional functional analysis, including Gene Ontology (GO), Kyoto Encyclopedia of Genes and Genomes (KEGG), Reactome pathway database (Reactome), and Disease Ontology (DO). Finally, four key mRNAs (THAP2, ZNF225, MED12, and RNF141) and four differentially expressed lncRNAs (DE-lncRNAs), namely MSTRG.150961.7, ENSG00000273015, MSTRG.336598.1, and ENSG00000273493, were experimentally verified by quantitative real-time polymerase chain reaction (RT-qPCR) technology. Results: Exosomes were successfully isolated from serum and confirmed by particle size, morphological examination, and the expression of exosome-labeled proteins. A total of 2874 DE-lncRNAs were identified, among which 988 were downregulated and 1886 were upregulated. Similarly, 2132 DE-mRNAs were detected, among which 882 were downregulated and 1250 were upregulated. GO analysis revealed significant enrichment in biological processes such as “phospholipid binding”, “phosphatidylinositol binding”, “phosphatase binding”, “phosphatidylinositol bisphosphate binding”, “phosphatidylinositol-4,5-bisphosphate binding”, “phosphatidylinositol-3,5-bisphosphate phosphatase activity”. KEGG is significantly enriched in signaling pathways including “Wnt signaling pathway”, “Hippo signaling pathway”, “Cushing syndrome”, and “Nucleocytoplasmic transport”. The functional annotations of Reactome were significantly enriched in biomolecular pathways including “tRNA processing”, “Cellular response to heat stress”, “Extra-nuclear estrogen signaling”, “Metabolism of non-coding RNA”, and “CTNNB1 T41 mutants aren’t phosphorylated”. DO is significantly enriched in diseases or pathological conditions such as “hepatitis”, “bacterial infectious disease”, “cystic fibrosis”, and “vasculitis”. Conclusions:THAP2, ZNF225, MED12, and RNF141 may serve as potential candidate biomarker for ARHL. Additionally, lncRNA MSTRG.150961.7, lncRNA MSTRG.336598.1, and lncRNA ENSG00000273493 may play significant roles in the pathogenesis of this condition. Full article
Show Figures

Figure 1

14 pages, 7880 KB  
Article
Integrated Evaluation of Alkaline Tolerance in Soybean: Linking Germplasm Screening with Physiological, Biochemical, and Molecular Responses
by Yongguo Xue, Zichun Wei, Chengbo Zhang, Yudan Wang, Dan Cao, Xiaofei Tang, Yubo Yao, Wenjin He, Chao Chen, Zaib_un Nisa and Xinlei Liu
Plants 2026, 15(2), 222; https://doi.org/10.3390/plants15020222 - 10 Jan 2026
Viewed by 205
Abstract
Soybean (Glycine max L.) is an essential food and economic crop in China, yet its growth and yield are severely constrained by saline–alkali stress. A saline–alkali soil exacerbates root absorption barriers, leading to 30–50% yield losses. Understanding the mechanisms underlying alkali tolerance [...] Read more.
Soybean (Glycine max L.) is an essential food and economic crop in China, yet its growth and yield are severely constrained by saline–alkali stress. A saline–alkali soil exacerbates root absorption barriers, leading to 30–50% yield losses. Understanding the mechanisms underlying alkali tolerance is therefore crucial for developing stress-resilient soybean varieties and improving the productivity of saline–alkali land. In our previous study, we evaluated 99 soybean germplasms from Northeast China and obtained the alkali-tolerant varieties HN48 and HN69, along with the alkali-sensitive varieties HNWD4 and HN83. In this study, fifteen-day-old soybean seedlings were subjected to (30 mM NaHCO3) alkali stress for 72 h, and whole plants were sampled to assess their morphology and physiology, while leaf tissues were harvested for biochemical analysis. For transcriptomic analysis, soybean seedlings were exposed to alkali stress (50 mM NaHCO3, pH 9.0) for 6 h, and leaf and root tissues were harvested for RNA sequencing. The results showed that alkali-tolerant varieties mitigated these effects by suppressing excessive ROS generation by 55–63%, decreasing malondialdehyde (MDA) accumulation by 37–39%, and increasing photosynthetic efficiency by 18.3%, as well as accumulating more osmoprotectants and activating antioxidant enzymes such as superoxide dismutase (SOD) and catalase (CAT) under alkaline stress. Transcriptome analysis showed that the alkali-tolerant variety HN69 exhibited cultivar-specific enrichment of metabolism cytochrome P450, estrogen signaling, and GnRH signaling pathways under alkali stress. These results collectively indicate that alkali-tolerant soybean varieties adapt to alkali stress through coordinated multi-pathway responses, with differential pathway enrichment potentially underlying the variation in alkali tolerance between cultivars. Overall, this study elucidates the physiological and molecular mechanisms of alkali tolerance in soybean, providing a theoretical foundation for breeding stress-tolerant germplasms. Full article
Show Figures

Figure 1

29 pages, 969 KB  
Review
From Data to Decision: Integrating Bioinformatics into Glioma Patient Stratification and Immunotherapy Selection
by Ekaterina Sleptsova, Olga Vershinina, Mikhail Ivanchenko and Victoria Turubanova
Int. J. Mol. Sci. 2026, 27(2), 667; https://doi.org/10.3390/ijms27020667 - 9 Jan 2026
Viewed by 194
Abstract
Gliomas are notoriously difficult to treat owing to their pronounced heterogeneity and highly variable treatment responses. This reality drives the development of precise diagnostic and prognostic methods. This review explores the modern arsenal of bioinformatic tools aimed at refining diagnosis and stratifying glioma [...] Read more.
Gliomas are notoriously difficult to treat owing to their pronounced heterogeneity and highly variable treatment responses. This reality drives the development of precise diagnostic and prognostic methods. This review explores the modern arsenal of bioinformatic tools aimed at refining diagnosis and stratifying glioma patients by different malignancy grades and types. We perform a comparative analysis of software solutions for processing whole-exome sequencing data, analyzing DNA methylation profiles, and interpreting transcriptomic data, highlighting their key advantages and limited applicability in routine clinical practice. Special emphasis is placed on the contribution of bioinformatics to fundamental oncology, as these tools aid in the discovery of new biomarker genes and potential targets for targeted therapy. The ninth section discusses the role of computational models in predicting immunotherapy efficacy. It demonstrates how integrative data analysis—including tumor mutational burden assessment, characterization of the tumor immune microenvironment, and neoantigen identification—can help identify patients who are most likely to respond to immune checkpoint inhibitors and other immunotherapeutic approaches. The obtained data provide compelling justification for including immunotherapy in standard glioma treatment protocols, provided that candidates are accurately selected based on comprehensive bioinformatic analysis. The tools discussed pave the way for transitioning from an empirical to a personalized approach in glioma patient management. However, we also note that this field remains largely in the preclinical research stage and has not yet revolutionized clinical practice. This review is intended for biological scientists and clinicians who find traditional bioinformatic tools difficult to use. Full article
Show Figures

Figure 1

10 pages, 1226 KB  
Case Report
Adrenal Venous Sampling Aids in Distinguishing 17-Hydroxyprogesterone Hypersecreting Adrenal Cortical Adenomas from Non-Classical 21-Hydroxylase Deficiency
by Ruojun Qiu, Tian Yang, Chengxin Shang, Weifen Zhu and Fenping Zheng
Diagnostics 2026, 16(2), 202; https://doi.org/10.3390/diagnostics16020202 - 8 Jan 2026
Viewed by 218
Abstract
Background and Clinical Significance: This report presents the case of a 33-year-old female with recurrent miscarriage, investigated for an adrenal cortical adenoma characterized by autonomous secretion of 17-hydroxyprogesterone (17-OHP). The findings challenge the established diagnostic paradigm, which predominantly attributes elevated serum 17-OHP to [...] Read more.
Background and Clinical Significance: This report presents the case of a 33-year-old female with recurrent miscarriage, investigated for an adrenal cortical adenoma characterized by autonomous secretion of 17-hydroxyprogesterone (17-OHP). The findings challenge the established diagnostic paradigm, which predominantly attributes elevated serum 17-OHP to congenital adrenal hyperplasia (CAH) or non-classical CAH (NCCAH). Case Presentation: The patient was found to have elevated serum 17-OHP and a 2 cm left adrenal mass. Normal testosterone and precursor levels, along with whole-exome sequencing (WES), argued against a diagnosis of non-classical 21-hydroxylase deficiency (NC-21OHD). An ACTH stimulation test elicited a mild-to-moderate rise in 17-OHP, while adrenal venous sampling (AVS) confirmed marked lateralization of 17-OHP hypersecretion to the left side. Postoperative normalization of 17-OHP levels further supported the diagnosis of a 17-OHP-secreting tumor. Histopathological analysis identified tumor regions with non-uniformly high expression of CYP17A1 and CYP21A2. Preliminary transcriptomic profiling revealed that differentially expressed genes (DEGs) were enriched in microRNA-related and PI3K-Akt signaling pathways. Conclusions: This paradigm-shifting case indicates that, in addition to 21OHD, a 17-OHP-hypersecreting adrenal adenoma should be considered in the differential diagnosis of elevated 17-OHP. The integration of multimodal diagnostic techniques, particularly AVS, is valuable for localizing hormonally active tumors. Preliminary mechanistic insights suggest a potential role for epigenetic dysregulation in the pathogenesis of this tumor type. Full article
(This article belongs to the Section Pathology and Molecular Diagnostics)
Show Figures

Figure 1

19 pages, 10603 KB  
Article
Genome-Wide Identification and Systematic Analysis of the HSF Gene Family in Capparis spinosa and Its Expression Under High Temperature
by Li Li, Ruiqi Zhang, Aybulan Tuohtarbek and Cong Cheng
Int. J. Mol. Sci. 2026, 27(1), 497; https://doi.org/10.3390/ijms27010497 - 3 Jan 2026
Viewed by 324
Abstract
The heat shock transcription factor is a critical transcription factor gene family in plant response to biotic and abiotic stress, especially in regulating high-temperature stress. While this gene family has been extensively characterized and investigated across a broad range of plant species, research [...] Read more.
The heat shock transcription factor is a critical transcription factor gene family in plant response to biotic and abiotic stress, especially in regulating high-temperature stress. While this gene family has been extensively characterized and investigated across a broad range of plant species, research focusing on desert plants with extreme stress tolerance remains relatively scarce. Therefore, this study aimed at the desert plant Capparis spinosa, conducted the whole genome identification of its HSF gene family, and performed a comprehensive systematic analysis including gene structure, chromosome localization, systematic evolution, gene collinearity, and other characteristics. The results showed that the CsHSF family contains 24 genes that are distributed on 14 chromosomes. It has three types, as usual, and different types of genes contain specific conserved motifs. The CsHSF genes exhibit concentrated collinearity with Arabidopsis thaliana, and upstream of the genes, there are 605 cis-elements in response to growth and development, stress, and hormones. On this basis, heatmaps and co-expression networks were drawn based on the reported gene expression in different growth regions of the Capparis spinosa genome. The results demonstrated that certain genes exhibit distinct expression patterns across different growth regions and have close interrelationships with each other. Further transcriptome sequencing and analysis were performed on the leaves of wild Capparis spinosa exposed to high-temperature stress, and the exploration of differential expression of the CsHSF genes revealed that 8 genes play significant regulatory roles in response to heat stress. The results of this research can provide valuable insights into the function and mechanism of the HSF gene family in desert plants, as well as a reference for the analysis of stress resistance mechanisms in desert plants. The obtained genes can supply candidate genes for subsequent functional verification and mechanism analysis. Full article
(This article belongs to the Section Molecular Plant Sciences)
Show Figures

Figure 1

23 pages, 14339 KB  
Article
Integrative Genomic and Transcriptomic Analysis of White-Rot Fungi Ganoderma tsugae Growing on Both Coniferous and Broad-Leaved Trees
by Yifei Sun, Mengxue Lv, Meiqin Luo, Ziqi Yao, Miao Zhou, Yuxuan Fang, Dongmei Wu, Neng Gao and Baokai Cui
J. Fungi 2026, 12(1), 35; https://doi.org/10.3390/jof12010035 - 1 Jan 2026
Viewed by 438
Abstract
Ganoderma tsugae is a typical white-rot fungus capable of decaying both coniferous and broad-leaved trees and is also used in traditional Chinese medicine for its immunomodulatory and anticancer properties. To elucidate the molecular basis of its broad substrate adaptability, we performed integrated genomic [...] Read more.
Ganoderma tsugae is a typical white-rot fungus capable of decaying both coniferous and broad-leaved trees and is also used in traditional Chinese medicine for its immunomodulatory and anticancer properties. To elucidate the molecular basis of its broad substrate adaptability, we performed integrated genomic and transcriptomic analyses of two G. tsugae strains (collected from Xingjiang on Betula and Jilin on Larix). The high-quality genomes of G. tsugae Wu 2022 from Xinjiang (40.8 Mb, 12,496 genes) and G. tsugae Cui 14110 from Jilin (45.6 Mb, 13,450 genes) were obtained. There are enriched gene families related to carbohydrate-active enzymes (CAZymes) in two G. tsugae strains. Notably, specific CAZyme families implicated in hemicellulose (GH16), chitin metabolism (GH18), and ester bond cleavage (CE10) were prominently expanded. Transcriptome analyses under the induction of Betula and Larix sawdust revealed a core adaptive response. A total of 5558 genes were differentially expressed, including 2094 up-regulated and 3464 down-regulated genes. Most differentially expressed genes (DEGs) were annotated as “catalytic activity”, “metabolic processes” and specific functions such as nutrient transport (“MFS transporter”), and lipid metabolism (“3-oxoacyl-[acyl-carrier protein] reductase”). In addition, a conserved suite of the eleven shared DEGs were annotated as “Heat shock protein 9/12”, “alcohol dehydrogenase”, and “Cytochrome p450” related to secondary metabolites biosynthesis, transport, and catabolism. Based on the annotation results, the wood degradation mechanism of G. tsugae can be described as synthesizing and secreting degradation enzyme system to obtain energy, using protective enzyme systems to ensure its own health, and employing a transport enzyme system to recycle metabolic capacity. This progress ensures the environmental adaptability and high degradation efficiency of G. tsugae during wood degradation. Full article
(This article belongs to the Special Issue Fungal Metabolomics and Genomics, 2nd Edition)
Show Figures

Figure 1

20 pages, 6214 KB  
Article
Identification of Differentially Expressed Genes and SNPs Linked to Vibrio mimicus Resistance in Yellow Catfish (Pelteobagrus fulvidraco)
by Wenjuan Tong, Mengjie Yuan, Songjin Liu, Linwei Yang, Yang Zhou and Qin Tang
Int. J. Mol. Sci. 2026, 27(1), 441; https://doi.org/10.3390/ijms27010441 - 31 Dec 2025
Viewed by 220
Abstract
Vibrio mimicus infection poses a severe threat to the sustainable aquaculture of yellow catfish (Pelteobagrus fulvidraco), a commercially important freshwater species of the order Siluriformes. To reveal the genetic mechanisms underlying the resistance to this pathogen, we established an infection model [...] Read more.
Vibrio mimicus infection poses a severe threat to the sustainable aquaculture of yellow catfish (Pelteobagrus fulvidraco), a commercially important freshwater species of the order Siluriformes. To reveal the genetic mechanisms underlying the resistance to this pathogen, we established an infection model and integrated genome-wide association study (GWAS) and transcriptomics to identify key resistance loci and genes. Firstly, from whole-genome re-sequencing (WGRS) and high-quality genotypic data, six SNP loci significantly associated with resistance to V. mimicus were identified, which were annotated to 17 immune-related candidate genes. Notably, the rac2 gene associated with the locus Chr15:3,227,652 exhibited significantly differential expression in skin tissue. Through transcriptomic analysis, 6684 and 6616 differentially expressed genes were identified from the skin and muscle tissues, respectively. Functional enrichment analysis revealed that the skin, as the first line of defense against pathogens, prioritizes the activation of immune defense mechanisms, whereas muscle tissue responds to infection-induced stress primarily by regulating metabolic processes. Quantitative real-time PCR (qRT-PCR) validated that rac2 enhances the antibacterial capacity of yellow catfish in skin tissue by regulating the expression of NADPH oxidase complex subunits ncf1 and ncf4. This study reveals, for the first time, the core functional genes of yellow catfish associated with resistance to V. mimicus infection, providing theoretical support for disease-resistant breeding of this species. Full article
(This article belongs to the Section Molecular Genetics and Genomics)
Show Figures

Figure 1

34 pages, 914 KB  
Systematic Review
Listeria monocytogenes and Listeria ivanovii Virulence and Adaptations Associated with Leafy Vegetables from Small-Scale Farm and a Shift of Microbiota to a New Niche at Markets: A Systematic Review
by Dineo Attela Mohapi and Sebolelo Jane Nkhebenyane
Microorganisms 2026, 14(1), 76; https://doi.org/10.3390/microorganisms14010076 - 29 Dec 2025
Viewed by 363
Abstract
The study conducted a review of Listeria prevalence, virulence, and adaptations associated with leafy vegetables from small-scale farms and their journey to markets. PubMed, Taylor and Francis, Oxford, and Google Scholar databases were utilised to search for English-language journal articles published between January [...] Read more.
The study conducted a review of Listeria prevalence, virulence, and adaptations associated with leafy vegetables from small-scale farms and their journey to markets. PubMed, Taylor and Francis, Oxford, and Google Scholar databases were utilised to search for English-language journal articles published between January 1992 and 2025. Studies utilised multi-locus sequence typing (MLST), polymerase chain reaction–restriction fragment length polymorphism (PCR-RFLP), multiplex PCR, pulsed-field gel electrophoresis (PFGE), and whole genome sequencing WGS, confocal scanning laser microscopy technique for the detection of Listeria species, followed by transcriptomic, phenotypic analyses, strand-specific RNA-sequencing, and membrane lipid profiling. ST5, ST121, and ST321 are considered predominant and virulent and have been identified in two ready-to-eat commodities, while ST1, ST2, and ST204 are considered hypervirulent strains in food processing environments. Immunocompromised groups can experience severe life-threatening infections, even death. Significant economic losses due to shutdowns for sanitary procedures can occur, impacting food security. Full article
(This article belongs to the Special Issue Exploring Foodborne Pathogens: From Molecular to Safety Perspectives)
Show Figures

Figure 1

18 pages, 3610 KB  
Article
Inheritance of DNA Methylation Patterns and Its Role in Modulating Allelic Expression in Camellia F1 Hybrids
by Min Zhang, Lin-Jian Xie, Shu-Rong Yan, Qi-Ling Huang, Cai-Lin Xu, Zi-Fei Li, Yi-Wei Tang, Xin-Kai Liu, Nai-Sheng Zhong and Wen-Ju Zhang
Plants 2026, 15(1), 94; https://doi.org/10.3390/plants15010094 - 28 Dec 2025
Viewed by 411
Abstract
DNA methylation, as an important epigenetic modification, plays a key role in shaping hybrid phenotypes. Studies have shown that DNA methylation—specifically, allele-specific methylation (ASM)—can mediate allelic expression imbalance (AEI) and participate in the regulation of plant growth and development. However, since this regulatory [...] Read more.
DNA methylation, as an important epigenetic modification, plays a key role in shaping hybrid phenotypes. Studies have shown that DNA methylation—specifically, allele-specific methylation (ASM)—can mediate allelic expression imbalance (AEI) and participate in the regulation of plant growth and development. However, since this regulatory mechanism is often sequence-dependent, the prevalence of ASM and the extent to which it influences allelic expression remain poorly characterized. To address this challenge, the present study utilized Camellia azalea, C. amplexicaulis and their F1 hybrids [C. azalea (♀) × C. amplexicaulis (♂)] as research materials. By performing whole-genome bisulfite sequencing (WGBS), resequencing, and transcriptome sequencing, we assessed the inheritance of DNA methylation patterns and its role in shaping allelic expression in F1 hybrids. The results showed the following: (1) the overall cytosine methylation level in the F1 hybrid was intermediate between the two parents; (2) the methylation states of the parental genomes were partly transmitted to the next generation; (3) ASM was not prevalent in the F1 hybrids, primarily because biparental parent-specific methylation sites (PSMSs) were widespread and randomly distributed, which often act on the same allele pairs; (4) although ASM was not common, it led to biased expression of some alleles related to flower development. The results indicated that ASM was rare in F1 hybrids, mainly because PSMSs occurred randomly. Instead of causing AEI, the randomly distributed PSMSs played a more important role in balancing allelic expression in F1 hybrids. Therefore, most of the alleles in F1 were not biasedly expressed. ASM did not necessarily lead to allele-biased expression; however, its occurrence may hold significant biological implications in modulating AEI and transgressive phenotypes in the F1 hybrids. These findings elucidate the synergistic effects of genetic and epigenetic controls on transcriptional regulation in hybrid plants, substantially deepening the mechanistic understanding of hybridization at the molecular scale. Full article
Show Figures

Figure 1

20 pages, 5510 KB  
Article
Comparative Transcriptomics Reveals Novel and Differential Long-Noncoding RNA Responses Underlying Interferon-Mediated Antiviral Regulation in Porcine Alveolar Macrophages
by Jiuyi Li, Oluwaseun Adeyemi, Laura C. Miller and Yongming Sang
Pathogens 2026, 15(1), 35; https://doi.org/10.3390/pathogens15010035 - 26 Dec 2025
Viewed by 604
Abstract
Porcine reproductive and respiratory syndrome virus (PRRSV) is a major threat to the global swine industry. Long non-coding RNAs (lncRNAs) are emerging as crucial regulators of antiviral immunity, but their roles in porcine alveolar macrophages (PAMs)—the primary target of PRRSV—remain poorly characterized. This [...] Read more.
Porcine reproductive and respiratory syndrome virus (PRRSV) is a major threat to the global swine industry. Long non-coding RNAs (lncRNAs) are emerging as crucial regulators of antiviral immunity, but their roles in porcine alveolar macrophages (PAMs)—the primary target of PRRSV—remain poorly characterized. This study presents a genome-wide analysis of lncRNA expression in PAMs stimulated with a PRRS modified live virus (MLV) vaccine and two type I interferons, IFN-α1 and IFN-ω5. Whole-transcriptome sequencing identified over 2000 differentially expressed lncRNAs, with IFN-ω5 inducing the most extensive transcriptional reprogramming. Weighted gene co-expression network analysis (WGCNA) revealed interferon-specific lncRNA-mRNA modules, and functional enrichment showed these lncRNAs are involved in key immune and metabolic pathways, including chemokine signaling, MAPK, and mTOR. Our findings establish a comprehensive landscape of lncRNA regulation in PAMs, highlighting their role in fine-tuning the antiviral responses and suggesting novel targets for interferon-based antiviral interventions against PRRSV. Full article
(This article belongs to the Section Viral Pathogens)
Show Figures

Figure 1

17 pages, 1250 KB  
Article
Mandibular Prognathism in Dolang Sheep: Hi-C Evidence for Localized TAD Remodeling at Craniofacial Loci
by Chao Fang, Hang Cao, Lingling Liu and Wujun Liu
Animals 2026, 16(1), 39; https://doi.org/10.3390/ani16010039 - 23 Dec 2025
Cited by 1 | Viewed by 351
Abstract
Mandibular prognathism (Class III malocclusion) is a craniofacial anomaly characterized by an anteriorly positioned mandible, a concave facial profile and impaired mastication, and appears unusually frequently in Dolang sheep (Ovis aries). We combined clinical phenotyping and three-dimensional (3D) genome profiling to [...] Read more.
Mandibular prognathism (Class III malocclusion) is a craniofacial anomaly characterized by an anteriorly positioned mandible, a concave facial profile and impaired mastication, and appears unusually frequently in Dolang sheep (Ovis aries). We combined clinical phenotyping and three-dimensional (3D) genome profiling to investigate this trait in a Dolang sheep flock. We examined 959 animals using standardized criteria, estimated a local prevalence of 10.3%, and assembled a 200 affected/200 unaffected case–control cohort for genomic analyses. As an exploratory pilot study of 3D genome architecture, we generated in situ Hi-C datasets from mandibular bone of two affected and two control sheep. At 40 kb resolution, global topologically associating domain (TAD) organization and boundary strength were broadly conserved between groups, but sliding-window analyses identified a small number of 1 Mb hotspots where affected animals showed increased TAD-boundary density and strengthened insulation. These UNDER-enriched windows lay near genes with plausible roles in craniofacial development, including ROBO2, COL27A1, VRK2 and a cytokine cluster (IL22/IL26/IFNG with MDM1). Together, our data indicate that mandibular prognathism in Dolang sheep is associated with localized remodeling of chromatin insulation at a restricted set of gene-proximal loci and highlight candidate regions and mechanisms for integration with whole-genome sequencing, association and transcriptomic data. Full article
(This article belongs to the Section Animal Genetics and Genomics)
Show Figures

Figure 1

18 pages, 1542 KB  
Article
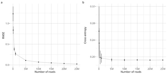
RNA-Seq Can Be Used to Quantify Gene Expression Levels for Use in the GARDskin Assay
by Robin Gradin, Johan Andersson, Andy Forreryd and Henrik Johansson
Toxics 2026, 14(1), 9; https://doi.org/10.3390/toxics14010009 - 20 Dec 2025
Viewed by 456
Abstract
Non-animal methods for identification and characterization of skin sensitizers are continuously evolving, advancing towards more effective, accurate, and informational assays. The GARDskin assay is a scientifically and regulatory recognized assay for the assessment of skin sensitizers. It currently relies on targeted gene expression [...] Read more.
Non-animal methods for identification and characterization of skin sensitizers are continuously evolving, advancing towards more effective, accurate, and informational assays. The GARDskin assay is a scientifically and regulatory recognized assay for the assessment of skin sensitizers. It currently relies on targeted gene expression measurement to derive hazard classifications. With the progression of next generation sequencing technologies, whole transcriptome analysis provides an interesting alternative to the currently implemented targeted gene expression approach. RNA-seq was evaluated for its use in the GARDskin assay as a gene expression quantification method. Based on 24 paired samples acquired on both RNA-seq and the NanoString nCounter platform (the currently standard GARDskin acquisition method), gene expression profiles were found to be highly similar. Comparisons of treatment effects yielded a Spearman’s correlation coefficient of 0.95 and a Lin’s concordance correlation coefficient of 0.87. RNA-seq data was also used to classify the sensitizing hazard of 24 treatments using the standard GARDskin analysis pipeline. The classifications corresponded completely with references, rendering correct classifications for all treatments. In conclusion, it was found that the RNA-seq data strongly resembled NanoString nCounter data, and that it could be used to derive reliable hazard classifications in the GARDskin assay. Full article
Show Figures

Figure 1

Back to TopTop