Genome-Wide Identification and Systematic Analysis of the HSF Gene Family in Capparis spinosa and Its Expression Under High Temperature
Abstract
1. Introduction
2. Results
2.1. The Identification of the CsHSF Gene Family
2.2. The Structure of the CsHSF Gene Family
2.3. The Collinearity Analysis of the CsHSF Gene Family
2.4. Systematic Evolution Analysis of the CsHSF Genes
2.5. The Cis-Regulatory Elements of the CsHSF Gene Promoter
2.6. Protein Interaction Network of the CsHSF Genes
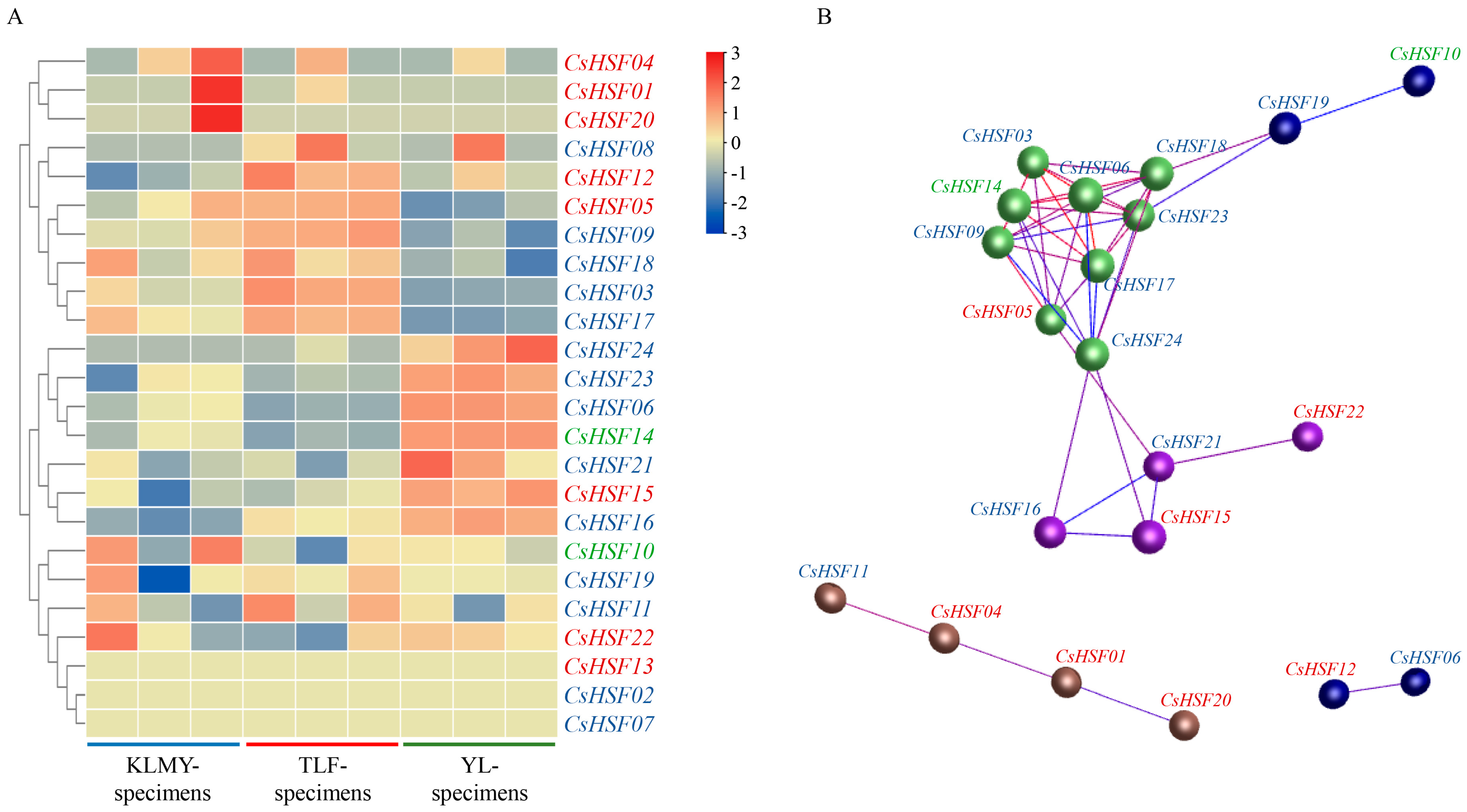
2.7. The Heatmap and Co-Expression Network of CsHSF Genes
2.8. The Expression Analysis of CsHSF Genes Under High-Temperature
3. Discussion
4. Materials and Methods
4.1. The Identification and Chromosome Location of the Capparis spinosa HSF Gene Family
4.2. The Gene Structure of the CsHSF Gene Family
4.3. The Collinearity Analysis of the CsHSF Gene Family
4.4. The Systematic Evolution Analysis of the CsHSF Genes
4.5. The Cis-Regulatory Elements of the CsHSF Gene Promoter
4.6. Protein Interaction Network of the CsHSF Genes
4.7. The Heatmap and Co-Expression Network of CsHSF Genes
4.8. The Expression Analysis of CsHSF Genes Under High-Temperature
5. Conclusions
Author Contributions
Funding
Institutional Review Board Statement
Informed Consent Statement
Data Availability Statement
Acknowledgments
Conflicts of Interest
Abbreviations
| KLMY | Karamay |
| TLF | Turpan |
| YL | Ili |
Appendix A
| Gene Name | ID in the Genome | Type |
|---|---|---|
| CsHSF01 | GWHTBGXB001106 | B |
| CsHSF02 | GWHTBGXB001249 | A |
| CsHSF03 | GWHTBGXB001406 | A |
| CsHSF04 | GWHTBGXB002690 | B |
| CsHSF05 | GWHTBGXB004242 | B |
| CsHSF06 | GWHTBGXB004942 | A |
| CsHSF07 | GWHTBGXB005875 | A |
| CsHSF08 | GWHTBGXB006195 | A |
| CsHSF09 | GWHTBGXB006266 | A |
| CsHSF10 | GWHTBGXB006311 | C |
| CsHSF11 | GWHTBGXB008031 | A |
| CsHSF12 | GWHTBGXB008188 | B |
| CsHSF13 | GWHTBGXB012011 | B |
| CsHSF14 | GWHTBGXB012888 | C |
| CsHSF15 | GWHTBGXB013272 | B |
| CsHSF16 | GWHTBGXB014609 | A |
| CsHSF17 | GWHTBGXB014840 | A |
| CsHSF18 | GWHTBGXB015614 | A |
| CsHSF19 | GWHTBGXB017375 | A |
| CsHSF20 | GWHTBGXB017697 | B |
| CsHSF21 | GWHTBGXB018704 | A |
| CsHSF22 | GWHTBGXB019952 | B |
| CsHSF23 | GWHTBGXB020329 | A |
| CsHSF24 | GWHTBGXB020674 | A |
| Species Type | Species | Gene Name | Gene ID |
|---|---|---|---|
| Monocots | Oryza sativa | OsHSFA1 | LOC_Os03g63750 |
| Oryza sativa | OsHSFA2A | LOC_Os03g53340 | |
| Oryza sativa | OsHSFA2B | LOC_Os07g08140 | |
| Oryza sativa | OsHSFA2C | LOC_Os10g28340 | |
| Oryza sativa | OsHSFA2D | LOC_Os03g06630 | |
| Oryza sativa | OsHSFA2E | LOC_Os03g58160 | |
| Oryza sativa | OsHSFA3 | LOC_Os02g32590 | |
| Oryza sativa | OsHSFA4A | LOC_Os01g54550 | |
| Oryza sativa | OsHSFA4D | LOC_Os05g45410 | |
| Oryza sativa | OsHSFA5 | LOC_Os02g29340 | |
| Oryza sativa | OsHSFA6 | LOC_Os06g36930 | |
| Oryza sativa | OsHSFA7 | LOC_Os01g39020 | |
| Oryza sativa | OsHSFA9 | LOC_Os03g12370 | |
| Oryza sativa | OsHSFB1 | LOC_Os09g28354 | |
| Oryza sativa | OsHSFB2A | LOC_Os04g48030 | |
| Oryza sativa | OsHSFB2B | LOC_Os08g43334 | |
| Oryza sativa | OsHSFB2C | LOC_Os09g35790 | |
| Oryza sativa | OsHSFB4A | LOC_Os08g36700 | |
| Oryza sativa | OsHSFB4B | LOC_Os07g44690 | |
| Oryza sativa | OsHSFB4C | LOC_Os09g28200 | |
| Oryza sativa | OsHSFB4D | LOC_Os03g25120 | |
| Oryza sativa | OsHSFC1A | LOC_Os01g43590 | |
| Oryza sativa | OsHSFC1B | LOC_Os01g53220 | |
| Oryza sativa | OsHSFC2A | LOC_Os02g13800 | |
| Oryza sativa | OsHSFC2B | LOC_Os06g35960 | |
| Eudicots | Arabidopsis thaliana | AtHSFA1A | AT4G17750.1 |
| Arabidopsis thaliana | AtHSFA1B | AT5G16820.1 | |
| Arabidopsis thaliana | AtHSFA1D | AT1G32330 | |
| Arabidopsis thaliana | AtHSFA1E | AT3G02990 | |
| Arabidopsis thaliana | AtHSFA2 | AT2G26150 | |
| Arabidopsis thaliana | AtHSFA3 | AT5G03720 | |
| Arabidopsis thaliana | AtHSFA4A | AT4G18880 | |
| Arabidopsis thaliana | AtHSFA4C | AT5G45710 | |
| Arabidopsis thaliana | AtHSFA5 | AT4G13980 | |
| Arabidopsis thaliana | AtHSFA6A | AT5G43840 | |
| Arabidopsis thaliana | AtHSFA6B | AT3G22830.1 | |
| Arabidopsis thaliana | AtHSFA7A | AT3G51910.1 | |
| Arabidopsis thaliana | AtHSFA7B | AT3G63350.1 | |
| Arabidopsis thaliana | AtHSFA8 | AT1G67970.1 | |
| Arabidopsis thaliana | AtHSFA9 | AT5G54070.1 | |
| Arabidopsis thaliana | AtHSFB1 | AT4G36990.1 | |
| Arabidopsis thaliana | AtHSFB2A | AT5G62020.1 | |
| Arabidopsis thaliana | AtHSFB2B | AT4G11660.1 | |
| Arabidopsis thaliana | AtHSFB3 | AT2G41690.1 | |
| Arabidopsis thaliana | AtHSFB4 | AT1G46264.1 | |
| Arabidopsis thaliana | AtHSFC1 | AT3G24520.1 |
References
- Breshears, D.D.; Fontaine, J.B.; Ruthrof, K.X.; Field, J.P.; Feng, X.; Burger, J.R.; Law, D.J.; Kala, J.; Hardy, G.E.S.J. Underappreciated plant vulnerabilities to heat waves. New Phytol. 2021, 231, 32–39. [Google Scholar] [CrossRef]
- Méndez-Vallejo, C.; Simpson, N.; Johnson, F.; Birt, A. Climate Change 2023: Synthesis Report (Full Volume) Contribution of Working Groups I, II and III to the Sixth Assessment Report of the Intergovernmental Panel on Climate Change; Intergovernmental Panel on Climate Change: Geneva, Switzerland, 2023. [Google Scholar]
- Andrási, N.; Pettkó-Szandtner, A.; Szabados, L. Diversity of plant heat shock factors: Regulation, interactions, and functions. J. Exp. Bot. 2021, 72, 1558–1575. [Google Scholar] [CrossRef] [PubMed]
- Wang, X.; Shi, X.; Chen, S.; Ma, C.; Xu, S. Evolutionary Origin, Gradual Accumulation and Functional Divergence of Heat Shock Factor Gene Family with Plant Evolution. Front. Plant Sci. 2018, 9, 71. [Google Scholar] [CrossRef]
- Yu, T.; Bai, Y.; Liu, Z.; Wang, Z.; Yang, Q.; Wu, T.; Feng, S.; Zhang, Y.; Shen, S.; Li, Q.; et al. Large-scale analyses of heat shock transcription factors and database construction based on whole-genome genes in horticultural and representative plants. Hortic. Res. 2022, 9, uhac035. [Google Scholar] [CrossRef]
- Goel, K.; Kundu, P.; Gahlaut, V.; Sharma, P.; Kumar, A.; Thakur, S.; Verma, V.; Bhargava, B.; Chandora, R.; Zinta, G. Functional divergence of Heat Shock Factors (Hsfs) during heat stress and recovery at the tissue and developmental scales in C4 grain amaranth (Amaranthus hypochondriacus). Front. Plant Sci. 2023, 14, 1151057. [Google Scholar] [CrossRef]
- Xue, G.-P.; Sadat, S.; Drenth, J.; McIntyre, C.L. The heat shock factor family from Triticum aestivum in response to heat and other major abiotic stresses and their role in regulation of heat shock protein genes. J. Exp. Bot. 2013, 65, 539–557. [Google Scholar] [CrossRef]
- Agarwal, P.; Khurana, P. Functional characterization of HSFs from wheat in response to heat and other abiotic stress conditions. Funct. Integr. Genom. 2019, 19, 497–513. [Google Scholar] [CrossRef]
- Duan, S.; Liu, B.; Zhang, Y.; Li, G.; Guo, X. Genome-wide identification and abiotic stress-responsive pattern of heat shock transcription factor family in Triticum aestivum L. BMC Genom. 2019, 20, 257. [Google Scholar] [CrossRef] [PubMed]
- Yun, L.; Zhang, Y.; Li, S.; Yang, J.; Wang, C.; Zheng, L.; Ji, L.; Yang, J.; Song, L.; Shi, Y.; et al. Phylogenetic and expression analyses of HSF gene families in wheat (Triticum aestivum L.) and characterization of TaHSFB4-2B under abiotic stress. Front. Plant Sci. 2023, 13, 1047400. [Google Scholar] [CrossRef]
- Yabuta, Y. Functions of heat shock transcription factors involved in response to photooxidative stresses in Arabidopsis. Biosci. Biotechnol. Biochem. 2016, 80, 1254–1263. [Google Scholar] [CrossRef] [PubMed]
- Gomez-Pastor, R.; Burchfiel, E.T.; Thiele, D.J. Regulation of heat shock transcription factors and their roles in physiology and disease. Nat. Rev. Mol. Cell Biol. 2017, 19, 4–19. [Google Scholar] [CrossRef]
- Ikeda, M.; Mitsuda, N.; Ohme-Takagi, M. Arabidopsis HsfB1 and HsfB2b act as repressors of the expression of heat-inducible Hsfs but positively regulate the acquired thermotolerance. Plant Physiol. 2011, 157, 1243–1254. [Google Scholar] [CrossRef]
- Peng, S.; Zhu, Z.; Zhao, K.; Shi, J.; Yang, Y.; He, M.; Wang, Y. A Novel Heat Shock Transcription Factor, VpHsf1, from Chinese Wild Vitis pseudoreticulata is Involved in Biotic and Abiotic Stresses. Plant Mol. Biol. Report. 2013, 31, 240–247. [Google Scholar] [CrossRef]
- Röth, S.; Mirus, O.; Bublak, D.; Scharf, K.-D.; Schleiff, E. DNA-binding and repressor function are prerequisites for the turnover of the tomato heat stress transcription factor HsfB1. Plant J. 2016, 89, 31–44. [Google Scholar] [CrossRef] [PubMed]
- Liang, Y.; Wang, J.; Zheng, J.; Gong, Z.; Li, Z.; Ai, X.; Li, X.; Chen, Q. Genome-Wide Comparative Analysis of Heat Shock Transcription Factors Provides Novel Insights for Evolutionary History and Expression Characterization in Cotton Diploid and Tetraploid Genomes. Front. Genet. 2021, 12, 658847. [Google Scholar] [CrossRef]
- Ceylan, Y.; Altunoglu, Y.C.; Horuz, E. HSF and Hsp Gene Families in sunflower: A comprehensive genome-wide determination survey and expression patterns under abiotic stress conditions. Protoplasma 2023, 260, 1473–1491. [Google Scholar] [CrossRef] [PubMed]
- Zhao, S.; Qing, J.; Yang, Z.; Tian, T.; Yan, Y.; Li, H.; Bai, Y.E. Genome-Wide Identification and Expression Analysis of the HSF Gene Family in Ammopiptanthus mongolicus. Curr. Issues Mol. Biol. 2024, 46, 11375–11393. [Google Scholar] [CrossRef]
- Wang, M.; Yuan, X.; Xu, L. Germplasm characterization and SDS-PAGE analysis of caper (Capparis spinosa L.) from different provenances. BMC Plant Biol. 2023, 23, 637. [Google Scholar] [CrossRef]
- Kdimy, A.; El Yadini, M.; Guaadaoui, A.; Bourais, I.; El Hajjaji, S.; Le, H.V. Phytochemistry, Biological Activities, Therapeutic Potential, and Socio-Economic Value of the Caper Bush (Capparis Spinosa L.). Chem. Biodivers. 2022, 19, e202200300. [Google Scholar] [CrossRef] [PubMed]
- Chedraoui, S.; Abi-Rizk, A.; El-Beyrouthy, M.; Chalak, L.; Ouaini, N.; Rajjou, L. Capparis spinosa L. in A Systematic Review: A Xerophilous Species of Multi Values and Promising Potentialities for Agrosystems under the Threat of Global Warming. Front. Plant Sci. 2017, 8, 1845. [Google Scholar] [CrossRef]
- Annaz, H.; Sane, Y.; Bitchagno, G.T.M.; Ben Bakrim, W.; Drissi, B.; Mahdi, I.; El Bouhssini, M.; Sobeh, M. Caper (Capparis spinosa L.): An Updated Review on Its Phytochemistry, Nutritional Value, Traditional Uses, and Therapeutic Potential. Front. Pharmacol. 2022, 13, 878749. [Google Scholar] [CrossRef] [PubMed]
- Rhizopoulou, S.; Psaras, G.K. Development and structure of drought-tolerant leaves of the Mediterranean shrub Capparis spinosa L. Ann. Bot. 2003, 92, 377–383. [Google Scholar] [CrossRef]
- Afzali, S.F.; Sadeghi, H.; Taban, A. A comprehensive model for predicting the development of defense system of Capparis spinosa L.: A novel approach to assess the physiological indices. Sci. Rep. 2023, 13, 12413. [Google Scholar] [CrossRef] [PubMed]
- Ashraf, U.; Chaudhry, M.N.; Ahmad, S.R.; Ashraf, I.; Arslan, M.; Noor, H.; Jabbar, M. Impacts of climate change on Capparis spinosa L. based on ecological niche modeling. PeerJ 2018, 6, e5792. [Google Scholar] [CrossRef]
- Wang, L.; Fan, L.; Zhao, Z.; Zhang, Z.; Jiang, L.; Chai, M.; Tian, C. The Capparis spinosa var. herbacea genome provides the first genomic instrument for a diversity and evolution study of the Capparaceae family. Gigascience 2022, 11, giac106. [Google Scholar] [CrossRef]
- Zhu, S.; Wang, H.; Xue, Q.; Zou, H.; Liu, W.; Xue, Q.; Ding, X.-Y. Genome-wide identification and expression analysis of growth-regulating factors in Dendrobium officinale and Dendrobium chrysotoxum. PeerJ 2023, 11, e16644. [Google Scholar] [CrossRef]
- Huang, L.; Zhang, L.; Zhang, P.; Liu, J.; Li, L.; Li, H.; Wang, X.; Bai, Y.; Jiang, G.; Qin, P. Molecular characteristics and expression pattern of the FAR1 gene during spike sprouting in quinoa. Sci. Rep. 2024, 14, 28485. [Google Scholar] [CrossRef]
- Wang, X.; Zhu, Y.; Tang, L.; Wang, Y.; Sun, R.; Deng, X. Arabidopsis HSFA9 Acts as a Regulator of Heat Response Gene Expression and the Acquisition of Thermotolerance and Seed Longevity. Plant Cell Physiol. 2024, 65, 372–389. [Google Scholar] [CrossRef] [PubMed]
- Zhang, Y.; Wang, C.; Wang, C.; Yun, L.; Song, L.; Idrees, M.; Liu, H.; Zhang, Q.; Yang, J.; Zheng, X.; et al. OsHsfB4b Confers Enhanced Drought Tolerance in Transgenic Arabidopsis and Rice. Int. J. Mol. Sci. 2022, 23, 10830. [Google Scholar] [CrossRef]
- Yang, X.; Wang, S.; Cai, J.; Zhang, T.; Yuan, D.; Li, Y. Genome-wide identification, phylogeny and expression analysis of Hsf gene family in Verbena bonariensis under low-temperature stress. BMC Genom. 2024, 25, 729. [Google Scholar] [CrossRef] [PubMed]
- Mishra, S.K.; Tripp, J.; Winkelhaus, S.; Tschiersch, B.; Theres, K.; Nover, L.; Scharf, K.-D. In the complex family of heat stress transcription factors, HsfA1 has a unique role as master regulator of thermotolerance in tomato. Genes Dev. 2002, 16, 1555–1567. [Google Scholar] [CrossRef] [PubMed]
- Li, X.-D.; Wang, X.-L.; Cai, Y.-M.; Wu, J.-H.; Mo, B.-T.; Yu, E.-R. Arabidopsis heat stress transcription factors A2 (HSFA2) and A3 (HSFA3) function in the same heat regulation pathway. Acta Physiol. Plant. 2017, 39, 67. [Google Scholar] [CrossRef]
- Hahn, A.; Bublak, D.; Schleiff, E.; Scharf, K.-D. Crosstalk between Hsp90 and Hsp70 chaperones and heat stress transcription factors in tomato. Plant Cell 2011, 23, 741–755. [Google Scholar] [CrossRef] [PubMed]
- Wu, T.-Y.; Hoh, K.L.; Boonyaves, K.; Krishnamoorthi, S.; Urano, D. Diversification of heat shock transcription factors expanded thermal stress responses during early plant evolution. Plant Cell 2022, 34, 3557–3576. [Google Scholar] [CrossRef]
- Rehman, A.; Atif, R.M.; Azhar, M.T.; Peng, Z.; Li, H.; Qin, G.; Jia, Y.; Pan, Z.; He, S.; Qayyum, A.; et al. Genome wide identification, classification and functional characterization of heat shock transcription factors in cultivated and ancestral cottons (Gossypium spp.). Int. J. Biol. Macromol. 2021, 182, 1507–1527. [Google Scholar] [CrossRef]
- Zang, D.; Wang, J.; Zhang, X.; Liu, Z.; Wang, Y. Arabidopsis heat shock transcription factor HSFA7b positively mediates salt stress tolerance by binding to an E-box-like motif to regulate gene expression. J. Exp. Bot. 2019, 70, 5355–5374. [Google Scholar] [CrossRef]
- Liu, J.; Sun, N.; Liu, M.; Liu, J.; Du, B.; Wang, X.; Qi, X. An autoregulatory loop controlling Arabidopsis HsfA2 expression: Role of heat shock-induced alternative splicing. Plant Physiol. 2013, 162, 512–521. [Google Scholar] [CrossRef]
- Li, H.-G.; Yang, L.; Fang, Y.; Wang, G.; Lyu, S.; Deng, S. A genome-wide-level insight into the HSF gene family of Rhodomyrtus tomentosa and the functional divergence of RtHSFA2a and RtHSFA2b in thermal adaptation. Plant Physiol. Biochem. 2024, 220, 109460. [Google Scholar] [CrossRef] [PubMed]
- Mishra, S.K.; Chaudhary, C.; Baliyan, S.; Poonia, A.K.; Sirohi, P.; Kanwar, M.; Gazal, S.; Kumari, A.; Sircar, D.; Germain, H.; et al. Heat-stress-responsive HvHSFA2e gene regulates the heat and drought tolerance in barley through modulation of phytohormone and secondary metabolic pathways. Plant Cell Rep. 2024, 43, 172. [Google Scholar] [CrossRef] [PubMed]
- Kanwar, M.; Chaudhary, C.; Anand, K.A.; Singh, S.; Garg, M.; Mishra, S.K.; Sirohi, P.; Chauhan, H. An insight into Pisum sativum HSF gene family-Genome-wide identification, phylogenetic, expression, and analysis of transactivation potential of pea heat shock transcription factor. Plant Physiol. Biochem. 2023, 202, 107971. [Google Scholar] [CrossRef]
- Yuan, T.; Liang, J.; Dai, J.; Zhou, X.-R.; Liao, W.; Guo, M.; Aslam, M.; Li, S.; Cao, G.; Cao, S. Genome-Wide Identification of Eucalyptus Heat Shock Transcription Factor Family and Their Transcriptional Analysis under Salt and Temperature Stresses. Int. J. Mol. Sci. 2022, 23, 8044. [Google Scholar] [CrossRef]
- Fragkostefanakis, S.; Schleiff, E.; Scharf, K.-D. Back to the basics: The molecular blueprint of plant heat stress transcription factors. Biol. Chem. 2025, 406, 173–187. [Google Scholar] [CrossRef] [PubMed]
- Li, L.; Lv, B.; Zang, K.; Jiang, Y.; Wang, C.; Wang, Y.; Wang, K.; Zhao, M.; Chen, P.; Lei, J.; et al. Genome-wide identification and systematic analysis of the HD-Zip gene family and its roles in response to pH in Panax ginseng Meyer. BMC Plant Biol. 2023, 23, 30. [Google Scholar] [CrossRef] [PubMed]
- Wilkins, M.R.; Gasteiger, E.; Bairoch, A.; Sanchez, J.C.; Williams, K.L.; Appel, R.D.; Hochstrasser, D.F. Protein identification and analysis tools in the ExPASy server. Methods Mol. Biol. 1999, 112, 531–552. [Google Scholar]
- Yu, C.-S.; Lin, C.-J.; Hwang, J.-K. Predicting subcellular localization of proteins for Gram-negative bacteria by support vector machines based on n-peptide compositions. Protein Sci. 2004, 13, 1402–1406. [Google Scholar] [CrossRef]
- Chen, C.; Chen, H.; Zhang, Y.; Thomas, H.R.; Frank, M.H.; He, Y.; Xia, R. TBtools: An Integrative Toolkit Developed for Interactive Analyses of Big Biological Data. Mol. Plant 2020, 13, 1194–1202. [Google Scholar] [CrossRef] [PubMed]
- Letunic, I.; Bork, P. SMART v10: Three decades of the protein domain annotation resource. Nucleic Acids Res. 2025, gkaf1023. [Google Scholar] [CrossRef]
- Bailey, T.L.; Boden, M.; Buske, F.A.; Frith, M.; Grant, C.E.; Clementi, L.; Ren, J.; Li, W.W.; Noble, W.S. MEME SUITE: Tools for motif discovery and searching. Nucleic Acids Res. 2009, 37, W202–W208. [Google Scholar] [CrossRef]
- Swarbreck, D.; Wilks, C.; Lamesch, P.; Berardini, T.Z.; Garcia-Hernandez, M.; Foerster, H.; Li, D.; Meyer, T.; Muller, R.; Ploetz, L.; et al. The Arabidopsis Information Resource (TAIR): Gene structure and function annotation. Nucleic Acids Res. 2007, 36, D1009–D1014. [Google Scholar] [CrossRef]
- Yu, Z.; Chen, Y.; Zhou, Y.; Zhang, Y.; Li, M.; Ouyang, Y.; Chebotarov, D.; Mauleon, R.; Zhao, H.; Xie, W.; et al. Rice Gene Index: A comprehensive pan-genome database for comparative and functional genomics of Asian rice. Mol. Plant 2023, 16, 798–801. [Google Scholar] [CrossRef]
- Kumar, S.; Stecher, G.; Li, M.; Knyaz, C.; Tamura, K. MEGA X: Molecular Evolutionary Genetics Analysis across Computing Platforms. Mol. Biol. Evol. 2018, 35, 1547–1549. [Google Scholar] [CrossRef]
- Shamshad, A.; Rashid, M.; Zaman, Q.U. In-silico analysis of heat shock transcription factor (OsHSF) gene family in rice (Oryza sativa L.). BMC Plant Biol 2023, 23, 395. [Google Scholar] [CrossRef]
- Zhang, Z. KaKs_Calculator 3.0: Calculating Selective Pressure on Coding and Non-coding Sequences. Genom. Proteom. Bioinform. 2022, 20, 536–540. [Google Scholar] [CrossRef]
- Zhu, L.; Huang, C.; Yuan, C.; Liu, Y.; Yu, H.; Long, Y.; Zeng, J. Genome-wide identification and characterization of NBS-LRR gene family in tobacco (Nicotiana benthamiana). Sci. Rep. 2025, 15, 19015. [Google Scholar] [CrossRef]
- Szklarczyk, D.; Kirsch, R.; Koutrouli, M.; Nastou, K.; Mehryary, F.; Hachilif, R.; Gable, A.L.; Fang, T.; Doncheva, N.T.; Pyysalo, S.; et al. The STRING database in 2023: Protein-protein association networks and functional enrichment analyses for any sequenced genome of interest. Nucleic Acids Res. 2023, 51, D638–D646. [Google Scholar] [CrossRef]
- Wingett, S.W.; Andrews, S. FastQ Screen: A tool for multi-genome mapping and quality control. F1000Res 2018, 7, 1338. [Google Scholar] [CrossRef] [PubMed]
- Ewels, P.; Magnusson, M.; Lundin, S.; Käller, M. MultiQC: Summarize analysis results for multiple tools and samples in a single report. Bioinformatics 2016, 32, 3047–3048. [Google Scholar] [CrossRef]
- Kim, D.; Paggi, J.M.; Park, C.; Bennett, C.; Salzberg, S.L. Graph-based genome alignment and genotyping with HISAT2 and HISAT-genotype. Nat. Biotechnol. 2019, 37, 907–915. [Google Scholar] [CrossRef]
- Liao, Y.; Smyth, G.K.; Shi, W. featureCounts: An efficient general purpose program for assigning sequence reads to genomic features. Bioinformatics 2013, 30, 923–930. [Google Scholar] [CrossRef] [PubMed]
- Grabherr, M.G.; Haas, B.J.; Yassour, M.; Levin, J.Z.; Thompson, D.A.; Amit, I.; Adiconis, X.; Fan, L.; Raychowdhury, R.; Zeng, Q.; et al. Full-length transcriptome assembly from RNA-Seq data without a reference genome. Nat. Biotechnol. 2011, 29, 644–652. [Google Scholar] [CrossRef] [PubMed]
- Simão, F.A.; Waterhouse, R.M.; Ioannidis, P.; Kriventseva, E.V.; Zdobnov, E.M. BUSCO: Assessing genome assembly and annotation completeness with single-copy orthologs. Bioinformatics 2015, 31, 3210–3212. [Google Scholar] [CrossRef] [PubMed]
- Langmead, B.; Salzberg, S.L. Fast gapped-read alignment with Bowtie 2. Nat. Methods 2012, 9, 357–359. [Google Scholar] [CrossRef] [PubMed]
- Li, B.; Dewey, C.N. RSEM: Accurate transcript quantification from RNA-Seq data with or without a reference genome. BMC Bioinform. 2011, 12, 323. [Google Scholar] [CrossRef] [PubMed]








| Gene Name | Gene Length (bp) | Amino Acids Length (aa) | Number of Exons | Theoretical pI | Molecular Weight | Subcellular Localization |
|---|---|---|---|---|---|---|
| CsHSF01 | 1131 | 377 | 2 | 8.67 | 42,698.96 | Nuclear |
| CsHSF02 | 609 | 203 | 2 | 8.87 | 23,996.12 | Nuclear |
| CsHSF03 | 1557 | 519 | 3 | 4.98 | 57,329.64 | Nuclear |
| CsHSF04 | 936 | 312 | 2 | 8.68 | 34,004.20 | Nuclear/Chloroplast |
| CsHSF05 | 834 | 278 | 2 | 6.87 | 30,894.53 | Nuclear |
| CsHSF06 | 903 | 301 | 3 | 5.58 | 34,702.45 | Nuclear |
| CsHSF07 | 399 | 133 | 2 | 9.16 | 15,741.72 | Nuclear |
| CsHSF08 | 1161 | 387 | 2 | 5.10 | 44,645.88 | Nuclear |
| CsHSF09 | 1398 | 466 | 4 | 5.93 | 52,499.31 | Nuclear |
| CsHSF10 | 972 | 324 | 2 | 5.58 | 36,742.18 | Nuclear |
| CsHSF11 | 1173 | 391 | 2 | 5.01 | 44,942.87 | Nuclear |
| CsHSF12 | 852 | 284 | 2 | 7.68 | 31,455.03 | Nuclear |
| CsHSF13 | 930 | 310 | 2 | 7.11 | 35,589.58 | Nuclear |
| CsHSF14 | 1008 | 336 | 2 | 9.11 | 38,324.35 | Nuclear |
| CsHSF15 | 921 | 307 | 2 | 6.35 | 33,700.77 | Nuclear |
| CsHSF16 | 1095 | 365 | 2 | 5.04 | 41,020.09 | Nuclear |
| CsHSF17 | 1203 | 401 | 4 | 5.57 | 45,715.82 | Nuclear |
| CsHSF18 | 1074 | 358 | 3 | 9.22 | 40,238.60 | Nuclear |
| CsHSF19 | 465 | 155 | 2 | 8.19 | 16,310.70 | Nuclear |
| CsHSF20 | 1080 | 360 | 2 | 9.22 | 40,868.05 | Nuclear |
| CsHSF21 | 1482 | 494 | 3 | 5.23 | 54,416.31 | Nuclear |
| CsHSF22 | 729 | 243 | 2 | 5.41 | 27,364.39 | Nuclear |
| CsHSF23 | 1032 | 344 | 2 | 5.55 | 39,703.76 | Nuclear |
| CsHSF24 | 1323 | 441 | 2 | 5.35 | 49,512.59 | Nuclear |
| Gene Pair | Ka | Ks | Ka/Ks | |
|---|---|---|---|---|
| CsHSF01 | CsHSF20 | 0.1060 | 0.4794 | 0.2210 |
| CsHSF04 | CsHSF15 | 0.1319 | 0.4753 | 0.2775 |
| CsHSF05 | CsHSF12 | 0.2533 | 3.0539 | 0.0829 |
| CsHSF07 | CsHSF17 | 0.0941 | 0.5139 | 0.1831 |
| CsHSF08 | CsHSF23 | 0.3313 | 2.3682 | 0.1399 |
| CsHSF10 | CsHSF14 | 0.1257 | 0.3786 | 0.3321 |
| CsHSF18 | CsHSF21 | 0.0745 | 0.2580 | 0.2889 |
Disclaimer/Publisher’s Note: The statements, opinions and data contained in all publications are solely those of the individual author(s) and contributor(s) and not of MDPI and/or the editor(s). MDPI and/or the editor(s) disclaim responsibility for any injury to people or property resulting from any ideas, methods, instructions or products referred to in the content. |
© 2026 by the authors. Licensee MDPI, Basel, Switzerland. This article is an open access article distributed under the terms and conditions of the Creative Commons Attribution (CC BY) license.
Share and Cite
Li, L.; Zhang, R.; Tuohtarbek, A.; Cheng, C. Genome-Wide Identification and Systematic Analysis of the HSF Gene Family in Capparis spinosa and Its Expression Under High Temperature. Int. J. Mol. Sci. 2026, 27, 497. https://doi.org/10.3390/ijms27010497
Li L, Zhang R, Tuohtarbek A, Cheng C. Genome-Wide Identification and Systematic Analysis of the HSF Gene Family in Capparis spinosa and Its Expression Under High Temperature. International Journal of Molecular Sciences. 2026; 27(1):497. https://doi.org/10.3390/ijms27010497
Chicago/Turabian StyleLi, Li, Ruiqi Zhang, Aybulan Tuohtarbek, and Cong Cheng. 2026. "Genome-Wide Identification and Systematic Analysis of the HSF Gene Family in Capparis spinosa and Its Expression Under High Temperature" International Journal of Molecular Sciences 27, no. 1: 497. https://doi.org/10.3390/ijms27010497
APA StyleLi, L., Zhang, R., Tuohtarbek, A., & Cheng, C. (2026). Genome-Wide Identification and Systematic Analysis of the HSF Gene Family in Capparis spinosa and Its Expression Under High Temperature. International Journal of Molecular Sciences, 27(1), 497. https://doi.org/10.3390/ijms27010497
