Identification of Differentially Expressed Genes and SNPs Linked to Vibrio mimicus Resistance in Yellow Catfish (Pelteobagrus fulvidraco)
Abstract
1. Introduction
2. Results
2.1. Strain Identification, Determination of LC50, and Establishment of Infection Models
2.2. Histopathological Analysis of Yellow Catfish Infected with V. mimicus
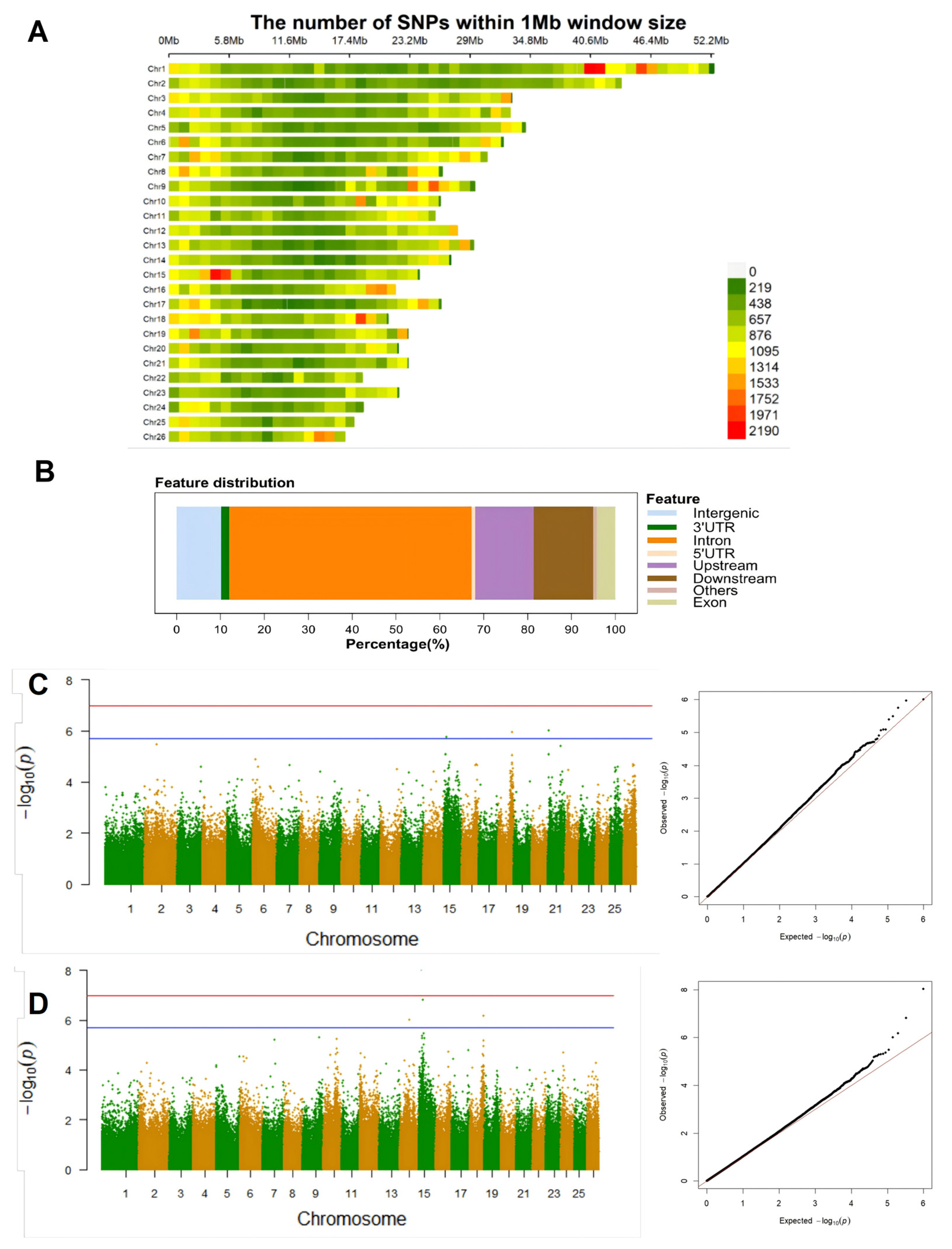
2.3. Genome-Wide Association Analysis for Screening Resistance Loci Against V. mimicus Infection
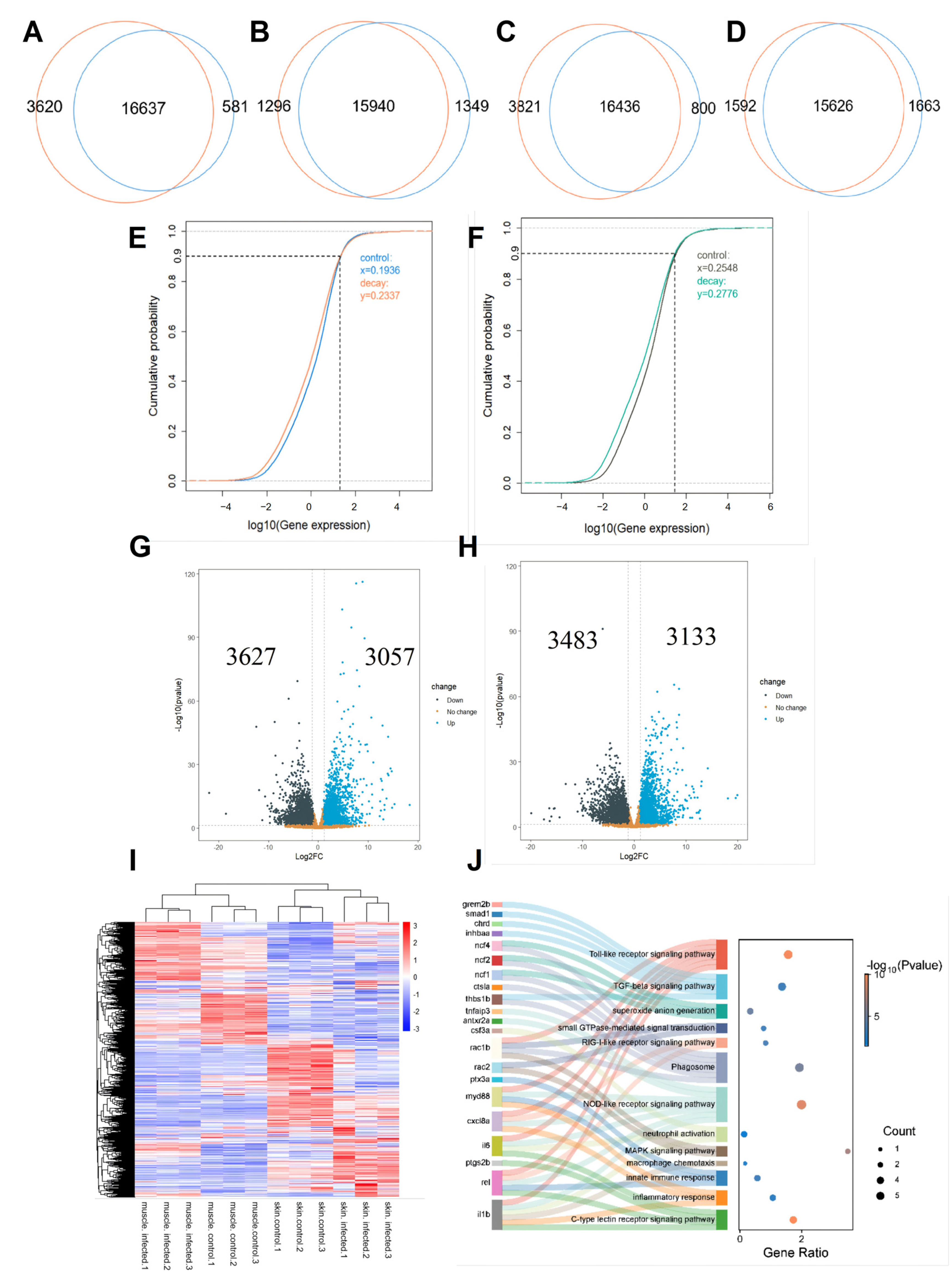
2.4. Screening of V. mimicus Resistance Genes by Transcriptome Differential Analysis
2.5. Population Validation of SNP Loci and Verification of Resistance Genes and SNPs Associated with V. mimicus Infection in Yellow Catfish
3. Discussion
4. Materials and Methods
4.1. Animals and Bacteria
4.2. Determination of LC50 and Establishment of Infection Model
4.3. Sample Collection
4.3.1. Histopathological Sample Collection
4.3.2. Phenotypic Data Collection
4.3.3. DNA Sample Collection
4.3.4. RNA Sample Collection
4.4. Genotyping and Genome-Wide Association Analysis
4.5. RNA Sequencing and Differential Expression Analysis
4.6. Integration Analysis of GWAS and RNA-Seq
4.7. Validation
4.8. Statistical Analysis
5. Conclusions
Supplementary Materials
Author Contributions
Funding
Institutional Review Board Statement
Informed Consent Statement
Data Availability Statement
Acknowledgments
Conflicts of Interest
References
- Mohamad, N.; Amal, M.N.A.; Yasin, I.S.M.; Saad, M.Z.; Nasruddin, N.S.; Al-saari, N.; Mino, S.; Sawabe, T. Vibriosis in cultured marine fishes: A review. Aquaculture 2019, 512, 734289. [Google Scholar] [CrossRef]
- Yu, Z.; Wang, E.; Geng, Y.; Wang, K.; Chen, D.; Huang, X.; Ouyang, P.; Zuo, Z.; Huang, C.; Fang, J.; et al. Complete genome analysis of Vibrio mimicus strain SCCF01, a highly virulent isolate from the freshwater catfish. Virulence 2020, 11, 23–31. [Google Scholar] [CrossRef]
- Hernández-Robles, M.F.; Natividad-Bonifacio, I.; Álvarez-Contreras, A.K.; Tercero-Alburo, J.J.; Quiñones-Ramírez, E.I.; Vázquez-Salinas, C. Characterization of potential virulence factors of Vibrio mimicus isolated from fishery products and water. Int. J. Microbiol. 2021, 2021, 8397930. [Google Scholar] [CrossRef]
- Feng, Y.; Wang, J.; Fan, W.; Geng, Y.; Huang, X.; Ouyang, P.; Chen, D.; Guo, H.; Deng, H.; Lai, W. Integrated bioinformatics identifies key mediators in cytokine storm and tissue remodeling during Vibrio mimicus infection in yellow catfish (Pelteobagrus fulvidraco). Front. Immunol. 2023, 14, 1172849. [Google Scholar] [CrossRef]
- Hasan, N.A.; Grim, C.J.; Haley, B.J.; Chun, J.; Alam, M.; Taviani, E.; Hoq, M.; Munk, A.C.; Saunders, E.; Brettin, T.S.; et al. Comparative genomics of clinical and environmental Vibrio mimicus. Proc. Natl. Acad. Sci. USA 2010, 107, 21134–21139. [Google Scholar] [CrossRef] [PubMed]
- Bjelland, A.M.; Sørum, H.; Tegegne, D.A.; Winther-Larsen, H.C.; Willassen, N.P.; Hansen, H. LitR of Vibrio salmonicida is a salinity-sensitive quorum-sensing regulator of phenotypes involved in host interactions and virulence. Infect. Immun. 2012, 80, 1681–1689. [Google Scholar] [CrossRef] [PubMed]
- Torres, M.; Dessaux, Y.; Llamas, I. Saline environments as a source of potential quorum sensing disruptors to control bacterial infections: A review. Mar. Drugs 2019, 17, 191. [Google Scholar] [CrossRef] [PubMed]
- Horswill, A.R.; Stoodley, P.; Stewart, P.S.; Parsek, M.R. The effect of the chemical, biological, and physical environment on quorum sensing in structured microbial communities. Anal. Bioanal. Chem. 2007, 387, 371–380. [Google Scholar] [CrossRef]
- Tian, Z.; Xiang, F.; Peng, K.; Qin, Z.; Feng, Y.; Huang, B.; Ouyang, P.; Huang, X.; Chen, D.; Lai, W. The cAMP Receptor Protein (CRP) of Vibrio mimicus regulates its bacterial growth, type II secretion system, flagellum formation, adhesion genes, and virulence. Animals 2024, 14, 437. [Google Scholar] [CrossRef]
- Guo, J.J.; Wang, H.; Liu, J.C.; Chang, X.Y.; Li, J.N.; Liu, X.L. Interleukin-1β enhances the expression of two antimicrobial peptides in grass carp (Ctenopharyngodon idella) against Vibrio mimicus via activating NF-κB pathway. Fish Shellfish Immunol. 2022, 122, 334–344. [Google Scholar] [CrossRef]
- Li, H.J.; Yang, B.T.; Sun, Y.F.; Zhao, T.; Hao, Z.P.; Gu, W.; Sun, M.X.; Cong, W.; Kang, Y.H. Oral vaccination with recombinant Lactobacillus casei with surface displayed OmpK fused to CTB as an adjuvant against Vibrio mimicus infection in Carassius auratus. Fish Shellfish Immunol. 2023, 135, 108659. [Google Scholar] [CrossRef]
- Sonesson, A.K. Within-family marker-assisted selection for aquaculture species. Genet. Sel. Evol. 2007, 39, 301. [Google Scholar] [CrossRef]
- Pandey, A.K.; Nagpure, N.S.; Trivedi, S.P. Genotoxicity assessment of pesticide profenofos in freshwater fish Channa punctatus (Bloch) using comet assay and random amplified polymorphic DNA (RAPD). Chemosphere 2018, 211, 316–323. [Google Scholar] [CrossRef]
- Lee, B.Y.; Coutanceau, J.P.; Ozouf-Costaz, C.; D’Cotta, H.; Baroiller, J.F.; Kocher, T.D. Genetic and physical mapping of sex-linked AFLP markers in Nile tilapia (Oreochromis niloticus). Mar. Biotechnol. 2011, 13, 557–562. [Google Scholar] [CrossRef]
- Luo, Y.T.; Fang, D.A.; Zhou, Y.F.; Xu, D.P.; Peng, Y.X.; Zhang, M.Y.; Mao, C.C.; Tang, X.M.; Xu, J.; You, Y. Genetic diversity, habitat relevance and conservation strategies of the silver carp in the Yangtze River by simple sequence repeat. Front. Ecol. Evol. 2022, 10, 850183. [Google Scholar] [CrossRef]
- Yanez, J.M.; Newman, S.; Houston, R.D. Genomics in aquaculture to better understand species biology and accelerate genetic progress. Front. Genet. 2015, 6, 128. [Google Scholar] [CrossRef] [PubMed]
- Su, S.; Raouf, B.; He, X.; Cai, N.; Li, X.; Yu, J.; Li, J.; Yu, F.; Wang, M.; Tang, Y. Genome wide analysis for growth at two growth stages in a new fast-growing common carp strain (Cyprinus carpio L.). Sci. Rep. 2020, 10, 7259. [Google Scholar] [CrossRef] [PubMed]
- Gutierrez, A.P.; Yáñez, J.M.; Fukui, S.; Swift, B.; Davidson, W.S. Genome-wide association study (GWAS) for growth rate and age at sexual maturation in Atlantic salmon (Salmo salar). PLoS ONE 2015, 10, e0119730. [Google Scholar] [CrossRef]
- Barría, A.; Benzie, J.A.; Houston, R.D.; De Koning, D.J.; De Verdal, H. Genomic selection and genome-wide association study for feed-efficiency traits in a farmed Nile Tilapia (Oreochromis niloticus) population. Front. Genet. 2021, 12, 737906. [Google Scholar] [CrossRef]
- Jin, R.M.; Huang, H.Z.; Zhou, Y.; Wang, Y.Y.; Fu, H.C.; Li, Z.; Fu, X.Z.; Li, N.Q. Characterization of mandarin fish (Siniperca chuatsi) IL-6 and IL-6 signal transducer and the association between their SNPs and resistance to ISKNV disease. Fish Shellfish Immunol. 2021, 113, 139–147. [Google Scholar] [CrossRef]
- Houston, R.D.; Davey, J.W.; Bishop, S.C.; Lowe, N.R.; Mota-Velasco, J.C.; Hamilton, A.; Guy, D.R.; Tinch, A.E.; Thomson, M.L.; Blaxter, M.L. Characterisation of QTL-linked and genome-wide restriction site-associated DNA (RAD) markers in farmed Atlantic salmon. BMC Genom. 2012, 13, 244. [Google Scholar] [CrossRef]
- Zhou, Q.; Su, Z.; Li, Y.; Liu, Y.; Wang, L.; Lu, S.; Wang, S.; Gan, T.; Liu, F.; Zhou, X. Genome-wide association mapping and gene expression analyses reveal genetic mechanisms of disease resistance variations in Cynoglossus semilaevis. Front. Genet. 2019, 10, 1167. [Google Scholar] [CrossRef]
- Bai, Y.; Qu, A.; Liu, Y.; Chen, X.; Wang, J.; Zhao, J.; Ke, Q.; Chen, L.; Chi, H.; Gong, H. Integrative analysis of GWAS and transcriptome reveals p53 signaling pathway mediates resistance to visceral white-nodules disease in large yellow croaker. Fish Shellfish Immunol. 2022, 130, 350–358. [Google Scholar] [CrossRef]
- Yu, J.; Peng, J.; Chi, H. Systems immunology: Integrating multi-omics data to infer regulatory networks and hidden drivers of immunity. Curr. Opin. Syst. Biol. 2019, 15, 19–29. [Google Scholar] [CrossRef]
- Gong, M.; Zhao, X.; Li, Q.; Hao, Q.; Cha, L.; Dong, G.; Li, X.; Qiu, F.; Li, D.; Tian, L. Integrated analysis of bulk RNA sequencing, eQTL, GWAS, and single-cell RNA sequencing reveals key genes in Hepatocellular Carcinoma. J. Cell. Mol. Med. 2025, 29, e70359. [Google Scholar] [CrossRef] [PubMed]
- Koh, A.L.Y.; Sun, C.X.; Zhu, F.; Glogauer, M. The role of Rac1 and Rac2 in bacterial killing. Cell. Mol. Immunol. 2005, 235, 92–97. [Google Scholar] [CrossRef] [PubMed]
- Rosowski, E.E.; Deng, Q.; Keller, N.P.; Huttenlocher, A. Rac2 functions in both neutrophils and macrophages to mediate motility and host defense in larval zebrafish. J. Immunol. 2016, 197, 4780–4790. [Google Scholar] [CrossRef]
- Paolillo, R.; Boulanger, M.; Gâtel, P.; Gabellier, L.; De Toledo, M.; Tempé, D.; Hallal, R.; Akl, D.; Moreaux, J.; Baik, H. The NADPH oxidase NOX2 is a marker of adverse prognosis involved in chemoresistance of acute myeloid leukemias. Haematologica 2022, 107, 2562. [Google Scholar] [CrossRef] [PubMed]
- Esteban, M.A. A review of soluble factors and receptors involved in fish skin immunity: The tip of the iceberg. Fish Shellfish Immunol. 2024, 145, 109311. [Google Scholar] [CrossRef]
- Gao, Q.; Yue, Y.; Min, M.; Peng, S.; Shi, Z.; Sheng, W.; Zhang, T. Characterization of TLR5 and TLR9 from silver pomfret (Pampus argenteus) and expression profiling in response to bacterial components. Fish Shellfish Immunol. 2018, 80, 241–249. [Google Scholar] [CrossRef]
- Du, Y.; Tang, X.; Zhan, W.; Xing, J.; Sheng, X. Immunoglobulin Tau heavy chain (IgT) in flounder, Paralichthys olivaceus: Molecular cloning, characterization, and expression analyses. Int. J. Mol. Sci. 2016, 17, 1571. [Google Scholar] [CrossRef]
- Zhang, J.; Kong, X.; Zhou, C.; Li, L.; Nie, G.; Li, X. Toll-like receptor recognition of bacteria in fish: Ligand specificity and signal pathways. Fish Shellfish Immunol. 2014, 41, 380–388. [Google Scholar] [CrossRef]
- Saco, A.; Rey-Campos, M.; Novoa, B.; Figueras, A. Transcriptomic response of mussel gills after a infection demonstrates their role in the immune response. Front. Immunol. 2020, 11, 615580. [Google Scholar] [CrossRef]
- Secombes, C.J.; Wang, T.; Bird, S. The interleukins of fish. Dev. Comp. Immunol. 2011, 35, 1336–1345. [Google Scholar] [CrossRef]
- Almeida, P.E.; Carneiro, A.B.; Silva, A.R.; Bozza, P.T. PPARgamma expression and function in mycobacterial infection: Roles in lipid metabolism, immunity, and bacterial killing. PPAR. Res. 2012, 2012, 383829. [Google Scholar] [CrossRef]
- Sherif, A.H.; Elshenawy, A.M.; Attia, A.A.; Salama, S.S. Effect of Aflatoxin B1 on farmed Cyprinus carpio in conjunction with bacterial infection. Egypt. J. Aquatic. Bio. 2021, 25, 465–485. [Google Scholar] [CrossRef]
- Corsetti, G.; Romano, C.; Stacchiotti, A.; Pasini, E.; Dioguardi, F.S. Endoplasmic reticulum stress and apoptosis triggered by sub-chronic lead exposure in mice spleen: A histopathological study. Biol. Trace. Elem. Res. 2017, 178, 86–97. [Google Scholar] [CrossRef] [PubMed]
- Geng, X.; Sha, J.; Liu, S.; Bao, L.; Zhang, J.; Wang, R.; Yao, J.; Li, C.; Feng, J.; Sun, F.; et al. A genome-wide association study in catfish reveals the presence of functional hubs of related genes within QTLs for columnaris disease resistance. BMC Genomics 2015, 16, 196. [Google Scholar] [CrossRef] [PubMed]
- Zhou, T.; Liu, S.; Geng, X.; Jin, Y.; Jiang, C.; Bao, L.; Yao, J.; Zhang, Y.; Zhang, J.; Sun, L.; et al. GWAS analysis of QTL for enteric septicemia of catfish and their involved genes suggest evolutionary conservation of a molecular mechanism of disease resistance. Mol. Genet. Genomics 2017, 292, 231–242. [Google Scholar] [CrossRef]
- Tran, H.T.T.; Takeshima, Y.; Surono, A.; Yagi, M.; Wada, H.; Matsuo, M. A G-to-A transition at the fifth position of intron-32 of the dystrophin gene inactivates a splice-donor site both in vivo and in vitro. Mol. Genet. Metab. 2005, 85, 213–219. [Google Scholar] [CrossRef] [PubMed]
- Malik, H.S.; Bliska, J.B. Guards and decoys: RIPoptosome and inflammasome pathway regulators of bacterial effector-triggered immunity. PLoS Pathog. 2025, 21, e1012884. [Google Scholar] [CrossRef] [PubMed]
- Lougaris, V.; Baronio, M.; Gazzurelli, L.; Benvenuto, A.; Plebani, A. RAC2 and primary human immune deficiencies. J. Leukoc. Biol. 2020, 108, 687–696. [Google Scholar] [CrossRef]
- Williams, M.J.; Ando, I.; Hultmark, D. Rac2 is necessary for a proper cellular immune response. Genes Cells 2005, 10, 813–823. [Google Scholar] [CrossRef]
- Soltanian, S.; Fereidouni, M.S. Immunotoxic responses of chronic exposure to cypermethrin in common carp. Fish Physiol. Biochem. 2017, 43, 1645–1655. [Google Scholar] [CrossRef]
- Hu, K.; Olsen, B.R. The roles of vascular endothelial growth factor in bone repair and regeneration. Bone 2016, 91, 30–38. [Google Scholar] [CrossRef] [PubMed]
- Li, H.; Durbin, R. Fast and accurate short read alignment with Burrows–Wheeler transform. Bioinformatics 2009, 25, 1754–1760. [Google Scholar] [CrossRef]
- Tarasov, A.; Vilella, A.J.; Cuppen, E.; Nijman, I.J.; Prins, P. Sambamba: Fast processing of NGS alignment formats. Bioinformatics 2015, 31, 2032–2034. [Google Scholar] [CrossRef]
- McKenna, A.; Hanna, M.; Banks, E.; Sivachenko, A.; Cibulskis, K.; Kernytsky, A.; Garimella, K.; Altshuler, D.; Gabriel, S.; Daly, M. The genome analysis toolkit: A MapReduce framework for analyzing next-generation DNA sequencing data. Genome Res. 2010, 20, 1297–1303. [Google Scholar] [CrossRef]
- Howie, B.N.; Donnelly, P.; Marchini, J. A flexible and accurate genotype imputation method for the next generation of genome-wide association studies. PLoS Genet. 2009, 5, e1000529. [Google Scholar] [CrossRef] [PubMed]
- Purcell, S.; Neale, B.; Todd-Brown, K.; Thomas, L.; Ferreira, M.A.; Bender, D.; Maller, J.; Sklar, P.; De Bakker, P.I.; Daly, M.J. PLINK: A tool set for whole-genome association and population-based linkage analyses. Am. J. Hum. Genet. 2007, 81, 559–575. [Google Scholar] [CrossRef]
- Zhou, X.; Stephens, M. Genome-wide efficient mixed-model analysis for association studies. Nat. Genet. 2012, 44, 821–824. [Google Scholar] [CrossRef]
- Hao, Y.H.; Jia, X.W.; Yuan, L.; Liu, Y.T.; Gui, L.; Shen, Y.B.; Li, J.L.; Xu, X.Y. Genome-wide association study reveals growth-related SNPs and candidate genes in grass carp. Aquaculture 2023, 577, 739979. [Google Scholar] [CrossRef]
- Cingolani, P.; Platts, A.; Wang, L.L.; Coon, M.; Nguyen, T.; Wang, L.; Land, S.J.; Lu, X.; Ruden, D.M. A program for annotating and predicting the effects of single nucleotide polymorphisms, SnpEff: SNPs in the genome of Drosophila melanogaster strain w1118; iso-2; iso-3. Fly 2012, 6, 80–92. [Google Scholar] [CrossRef] [PubMed]
- Trapnell, C.; Pachter, L.; Salzberg, S.L. TopHat: Discovering splice junctions with RNA-Seq. Bioinformatics 2009, 25, 1105–1111. [Google Scholar] [CrossRef] [PubMed]
- Anders, S.; Pyl, P.T.; Huber, W. HTSeq—A Python framework to work with high-throughput sequencing data. Bioinformatics 2015, 31, 166–169. [Google Scholar] [CrossRef]
- Trapnell, C.; Williams, B.A.; Pertea, G.; Mortazavi, A.; Kwan, G.; Van Baren, M.J.; Salzberg, S.L.; Wold, B.J.; Pachter, L. Transcript assembly and quantification by RNA-Seq reveals unannotated transcripts and isoform switching during cell differentiation. Nat. Biotechnol. 2010, 28, 511–515. [Google Scholar] [CrossRef]
- Love, M.I.; Huber, W.; Anders, S. Moderated estimation of fold change and dispersion for RNA-seq data with DESeq2. Genome Biol. 2014, 15, 550. [Google Scholar] [CrossRef]
- Ren, F.; Miao, R.; Xiao, R.; Mei, J. m(6)A reader Igf2bp3 enables germ plasm assembly by m(6)A-dependent regulation of gene expression in zebrafish. Sci. Bull. 2021, 66, 1119–1128. [Google Scholar] [CrossRef]





| Gene | Location | SNP Position | Type | p-Value |
|---|---|---|---|---|
| rac2 | Chr15:3,214,559-3,231,661 | 3,227,652 | Intronic (intron 5 of 6) | 9.29 × 10−9 |
| yipf5 | Chr21:559,983-570,294 | 650,247 | intergenic | 9.83 × 10−7 |
| tmed7 | Chr14:13,634,530-13,646,992 | 13,668,655 | intergenic | 9.74 × 10−7 |
| sgo1 | Chr15:3,015,565-3,023,749 | 3,227,652 | Intronic (intron 5 of 6) | 9.29 × 10−9 |
| kif4 | Chr21:686,989-705,671 | 650,247 | intergenic | 9.83 × 10−7 |
| rnf14 | Chr21:313,328-323,403 | 650,247 | intergenic | 9.83 × 10−7 |
| brcc3 | Chr21:795,436-804,822 | 650,247 | intergenic | 9.83 × 10−7 |
| prdm1b | Chr15:2,918,510-2,936,862 | 3,227,652 | Intronic (intron 5 of 6) | 9.29 × 10−9 |
| rnf121 | Chr21:666,310-686,058 | 650,247 | intergenic | 9.83 × 10−7 |
| gtpbp1 | Chr15:3,294,698-3,305,847 | 3,227,652 | Intronic (intron 5 of 6) | 9.29 × 10−9 |
| cdo1 | Chr14:13,650,644-13,660,086 | 13,668,655 | intergenic | 9.74 × 10−7 |
| commd10 | Chr14:13,679,409-13,719,550 | 13,668,655 | intergenic | 9.74 × 10−7 |
| pggt1b | Chr14:13,592,033-13,611,778 | 13,668,655 | intergenic | 9.74 × 10−7 |
| sema6a | Chr14:13,726,536-13,800,438 | 13,668,655 | intergenic | 9.74 × 10−7 |
| gtf2f1 | Chr15:3,425,989-3,435,323 | 3,227,652 | Intronic (intron 5 of 6) | 9.29 × 10−9 |
| stk26 | Chr21:192,041-212,970 | 650,247 | intergenic | 9.83 × 10−7 |
| pin1 | Chr18:19,547,172-19,553,617 | 19,797,963 | intergenic | 6.74 × 10−7 |
| Primer Name | Primer Sequence (5′-3′) |
|---|---|
| V. mimicus-F | CAGGTTTGYTGCACGGCGAAGA |
| V. cholerae-R | AGCAGCTTATGACCAATACGCC |
| V. mimicus-R | YCTTGAAGAAGCGGTTCGTGCA |
| Gene | Forward Primer | Reverse Primer |
|---|---|---|
| rac2 | TTGAGAACGTCAGAGCTAAATGGTA | TCTGATCGCTTCATCAAACACG |
| ncf1 | GGCAGAGGAAAATCCAGAAGACA | TGGATGCTGACTCTCTTGCG |
| ncf2 | CTCCAAAATGGTGCAGGTTGC | GTGCAACGCAGACGGATATG |
| ncf4 | CTTGAACGCATGAGGGAGGT | GATGATGGATCTGGCGAGCA |
| β-actin | TGCTGCCTCTTCCTCCTCTC | GGACACCTGAACCTCTCATTGC |
Disclaimer/Publisher’s Note: The statements, opinions and data contained in all publications are solely those of the individual author(s) and contributor(s) and not of MDPI and/or the editor(s). MDPI and/or the editor(s) disclaim responsibility for any injury to people or property resulting from any ideas, methods, instructions or products referred to in the content. |
© 2025 by the authors. Licensee MDPI, Basel, Switzerland. This article is an open access article distributed under the terms and conditions of the Creative Commons Attribution (CC BY) license.
Share and Cite
Tong, W.; Yuan, M.; Liu, S.; Yang, L.; Zhou, Y.; Tang, Q. Identification of Differentially Expressed Genes and SNPs Linked to Vibrio mimicus Resistance in Yellow Catfish (Pelteobagrus fulvidraco). Int. J. Mol. Sci. 2026, 27, 441. https://doi.org/10.3390/ijms27010441
Tong W, Yuan M, Liu S, Yang L, Zhou Y, Tang Q. Identification of Differentially Expressed Genes and SNPs Linked to Vibrio mimicus Resistance in Yellow Catfish (Pelteobagrus fulvidraco). International Journal of Molecular Sciences. 2026; 27(1):441. https://doi.org/10.3390/ijms27010441
Chicago/Turabian StyleTong, Wenjuan, Mengjie Yuan, Songjin Liu, Linwei Yang, Yang Zhou, and Qin Tang. 2026. "Identification of Differentially Expressed Genes and SNPs Linked to Vibrio mimicus Resistance in Yellow Catfish (Pelteobagrus fulvidraco)" International Journal of Molecular Sciences 27, no. 1: 441. https://doi.org/10.3390/ijms27010441
APA StyleTong, W., Yuan, M., Liu, S., Yang, L., Zhou, Y., & Tang, Q. (2026). Identification of Differentially Expressed Genes and SNPs Linked to Vibrio mimicus Resistance in Yellow Catfish (Pelteobagrus fulvidraco). International Journal of Molecular Sciences, 27(1), 441. https://doi.org/10.3390/ijms27010441

