error_outline You can access the new MDPI.com website here. Explore and share your feedback with us.
 
 
Sign in to use this feature.

Years

Between: -

Subjects

remove_circle_outline
remove_circle_outline
remove_circle_outline
remove_circle_outline
remove_circle_outline
remove_circle_outline
remove_circle_outline
remove_circle_outline
remove_circle_outline

Journals

remove_circle_outline
remove_circle_outline
remove_circle_outline
remove_circle_outline
remove_circle_outline

Article Types

Countries / Regions

remove_circle_outline
remove_circle_outline
remove_circle_outline
remove_circle_outline

Search Results (602)

Search Parameters:
Keywords = vibration damper

Order results
Result details
Results per page
Select all
Export citation of selected articles as:
16 pages, 3563 KB  
Article
Development and Performance Validation of a Magnetorheological Damper for Passenger Cars Featuring Ball Screw and MR Brake
by Hieu Minh Diep, Zy-Zy Hai Le, Tri Bao Diep and Quoc Hung Nguyen
Actuators 2026, 15(1), 17; https://doi.org/10.3390/act15010017 - 31 Dec 2025
Viewed by 176
Abstract
This paper introduces a novel Magnetorheological (MR) damper integrated with a ball-screw mechanism (SMRB damper) that is designed to unify translational and rotational motions for enhanced automotive suspension performance. While shear-mode rotary MR dampers offer excellent responsiveness and stability, prior designs face persistent [...] Read more.
This paper introduces a novel Magnetorheological (MR) damper integrated with a ball-screw mechanism (SMRB damper) that is designed to unify translational and rotational motions for enhanced automotive suspension performance. While shear-mode rotary MR dampers offer excellent responsiveness and stability, prior designs face persistent issues such as high off-state torque, structural complexity, or limited damping force. The proposed damper aims to overcome these limitations. Its design and operating principle are presented, followed by the development of a mathematical model based on the Bingham-plastic formulation and finite element analysis. To maximize damping capability, the key structural parameters are optimized using an Adaptive Particle Swarm Optimization (APSO) algorithm. Finally, a prototype is fabricated based on the optimized results, and experimental tests validate its performance against simulation predictions, demonstrating its improved potential for vibration control applications. Full article
Show Figures

Figure 1

26 pages, 9110 KB  
Article
Performance-Based Assessment of Nonlinear Pendulum Impact Dampers for Structural Risk and Resilience
by Muhammad Ayaz Akbar, Hassan Raza and Naveed Husnain
Buildings 2026, 16(1), 142; https://doi.org/10.3390/buildings16010142 - 27 Dec 2025
Viewed by 174
Abstract
Extreme events often provoke critical structural vibrations, compromising building performance and resilience. Particle impact dampers (PIDs) are widely recognized as effective passive vibration control devices; however, their nonlinear dynamics and unpredictable particle motion limit adaptability under uncertain hazard conditions. This study introduces a [...] Read more.
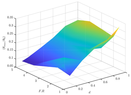
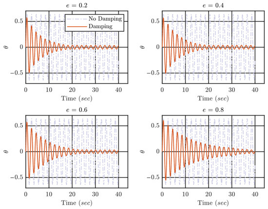
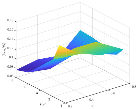
Extreme events often provoke critical structural vibrations, compromising building performance and resilience. Particle impact dampers (PIDs) are widely recognized as effective passive vibration control devices; however, their nonlinear dynamics and unpredictable particle motion limit adaptability under uncertain hazard conditions. This study introduces a pendulum-type PID configuration designed to enhance controllability and energy dissipation by tuning particle frequency through suspension. Both the primary structure and particles are modeled as pendulums, and their interactions are analyzed under free and forced vibration scenarios. A comprehensive parametric study reveals that increasing the frequency ratio (F.R), defined as the ratio of particle natural frequency to that of the structure, significantly improves damping efficiency. At F.R = 5.0, with clearance d = 0.1 and restitution coefficient e = 0.2, the system achieves an average damping ratio of approximately 0.28 in free vibrations. Under resonant forced vibration, the proposed damper reduces amplitude ratios to below 0.3 compared to undamped conditions. The results confirm that lower clearance and restitution values consistently yield superior damping performance. The findings demonstrate that the pendulum-type PID offers a customizable, cost-effective solution for mitigating structural vibrations, thereby contributing to risk-informed and resilience-oriented design strategies for building structures exposed to extreme events. Full article
Show Figures

Figure 1

23 pages, 6099 KB  
Article
Characterization of Low-Frequency Broadband Vibration Damping with an ABH-TMD Vibrator Based on the Acoustic Black Hole Principle
by Zeping Li, Peng Zhou, He Men and Chaozhi Ma
Buildings 2026, 16(1), 61; https://doi.org/10.3390/buildings16010061 - 23 Dec 2025
Cited by 1 | Viewed by 259
Abstract
The utilization of tuned mass dampers (TMDs) is subject to numerous restrictions. In general, the control performance of a TMD is limited by the ratio of the mass block to the effective mass of the main structure (mass ratio). These dampers also require [...] Read more.
The utilization of tuned mass dampers (TMDs) is subject to numerous restrictions. In general, the control performance of a TMD is limited by the ratio of the mass block to the effective mass of the main structure (mass ratio). These dampers also require precise tuning to the required target frequency to absorb the host structure’s vibrational energy. Due to their unique geometric gradient forms, acoustic black hole (ABH) structures can slow the propagation speed of bending waves and concentrate them at the apex, thereby significantly enhancing the suppression of broadband vibration. In this paper, we combine the above two methods to form a single novel device named ABH-TMD. Firstly, a mechanical model of the proposed device is established. The bending-wave control equation is derived, followed by a numerical analysis and experimental tests for further verification. Secondly, a series of numerical simulations are conducted. The response of the controlled beam is determined based on time histories and the frequency domain. Lastly, parameter analysis is carried out to investigate the control’s effectiveness. Based on the numerical and experimental results, we conclude that the proposed ABH-TMD can successfully concentrate elastic waves, thereby surpassing the traditional TMD under broadband frequency conditions. Full article
(This article belongs to the Section Building Structures)
Show Figures

Figure 1

23 pages, 4505 KB  
Article
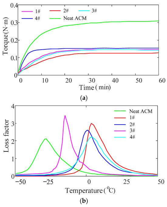
Research on the Seismic Mitigation and Reinforcement Control Effect Based on the Development of Low-Frequency Viscoelastic Damping Materials
by Teng Ge, Chao Xu, Jia-Xuan He, Zhong-Wei Hu and Zhongqiu Fu
Buildings 2026, 16(1), 30; https://doi.org/10.3390/buildings16010030 - 21 Dec 2025
Viewed by 163
Abstract
Viscoelastic dampers (VEDs) in seismic structures comprehensively enhance the dynamic performance of the structure by dissipating energy, providing additional stiffness and damping. The optimization analysis of dampers is the core link to ensure the safety, economy, and effectiveness of seismic design schemes. This [...] Read more.
Viscoelastic dampers (VEDs) in seismic structures comprehensively enhance the dynamic performance of the structure by dissipating energy, providing additional stiffness and damping. The optimization analysis of dampers is the core link to ensure the safety, economy, and effectiveness of seismic design schemes. This work aims to develop low-frequency high-performance viscoelastic damping materials (VEMs) and verify the seismic control effect through three-dimensional solid engineering structure analysis. Four different damping systems of Acrylate Rubber (ACM) based viscoelastic materials were fabricated and performance characterization tests were conducted. The results indicate that all four damping modification systems can significantly improve the energy dissipation capacity of viscoelastic damping materials at low-frequency room temperature. The viscoelastic damping material with the best comprehensive performance has been selected and applied to the viscoelastic dampers of the three-dimensional shock-absorbing structure. Through the analysis of the structural vibration control effect, the universality of the vibration control effect of ACM-based viscoelastic materials under different seismic loads was further verified. It provides a feasible approach for the trans-scale research of “Material–Device–Structure” in viscoelastic damping technology. Full article
Show Figures

Figure 1

37 pages, 8964 KB  
Article
Frequency-Domain Optimization of Multi-TMD Systems Using Hierarchical PSO for Offshore Wind Turbine Vibration Suppression
by Chuandi Zhou, Deyi Fu, Xiaojing Ma, Zongyan Shen and Yin Guan
Energies 2025, 18(24), 6580; https://doi.org/10.3390/en18246580 - 16 Dec 2025
Viewed by 218
Abstract
With the rapid advancement of offshore wind power, structural vibration induced by multi-source excitations in complex marine environments is a critical concern. This study developed a multi-degree-of-freedom (MDOF) dynamic model of an offshore wind turbine using a lumped mass approach, which was then [...] Read more.
With the rapid advancement of offshore wind power, structural vibration induced by multi-source excitations in complex marine environments is a critical concern. This study developed a multi-degree-of-freedom (MDOF) dynamic model of an offshore wind turbine using a lumped mass approach, which was then reduced to a first-order linear system to improve frequency-domain analysis and optimization efficiency. Given the non-stationary, broadband nature of wind and wave loads, a band-pass filtering technique was applied to extract dominant frequency components, enabling linear modeling of excitations within primary modal ranges. The displacement response spectrum, derived via system transfer functions, served as the objective function for optimizing tuned mass damper (TMD) parameters. Both single TMD and multiple TMD (MTMD) strategies were designed and compared. A hierarchical particle swarm optimization (H-PSO) algorithm was proposed for MTMD tuning, using the optimized single TMD as an initial guess to enhance convergence and stability in high-dimensional spaces. The results showed that the frequency-domain optimization framework achieved a balance between accuracy and computational efficiency, significantly reducing structural responses in dominant modes and demonstrating strong potential for practical engineering applications. Full article
Show Figures

Figure 1

20 pages, 4884 KB  
Article
Research on a Passive-Tuned Magnetorheological Damper for Whole-Spacecraft Vibration Isolation
by Lifan Wu, Xiaomin Dong, Kaixiang Wang, Jialong Wang, Xiangcheng Fang and Huan Zhou
Actuators 2025, 14(12), 600; https://doi.org/10.3390/act14120600 - 8 Dec 2025
Viewed by 296
Abstract
During the launch phase of a carrier rocket, the spacecraft carried by the rocket will be subjected to strong vibrations from the rocket body. Therefore, based on the special working conditions during the rocket launch phase, a passive-tuned magnetorheological (PT-MR) damper using the [...] Read more.
During the launch phase of a carrier rocket, the spacecraft carried by the rocket will be subjected to strong vibrations from the rocket body. Therefore, based on the special working conditions during the rocket launch phase, a passive-tuned magnetorheological (PT-MR) damper using the magnetorheological (MR) composite was proposed, which achieves stable and efficient operational performance using permanent magnets (PMs). Firstly, the influence of squeeze mode on the performances of the MR composite was analyzed for different vibration conditions. Then, by analyzing the squeeze strengthening effect of the MR composite and the influence of non-uniform radial gap size on the damping force, the mechanical model of the proposed damper was derived. Furthermore, the damper prototype was fabricated and its mechanical properties were tested, and the test results showed that the proposed damper can generate a damping force exceeding 800 N. Finally, the vibration isolation effectiveness of the proposed damper was verified from a system perspective by building the simulation model of whole-spacecraft vibration isolation. Full article
Show Figures

Figure 1

22 pages, 4302 KB  
Article
Vehicle Vibration Characteristics of an Additional-Flow-Path-Type Magnetorheological Damper Using a Frequency-Tuned Proportional-Integral Controller
by Seongjae Won, Sukju Kim, Chanyoung Jin and Jinwook Lee
Energies 2025, 18(23), 6324; https://doi.org/10.3390/en18236324 - 1 Dec 2025
Viewed by 266
Abstract
Magnetorheological (MR) dampers provide tunable, fast-response damping for semi-active suspension systems. However, their nonlinear flow behavior can limit stability and energy efficiency under broadband road excitation. This study proposes an additional-flow-path-type MR damper integrated with a frequency-domain proportional-integral (PI) controller that captures the [...] Read more.
Magnetorheological (MR) dampers provide tunable, fast-response damping for semi-active suspension systems. However, their nonlinear flow behavior can limit stability and energy efficiency under broadband road excitation. This study proposes an additional-flow-path-type MR damper integrated with a frequency-domain proportional-integral (PI) controller that captures the dominant spectral characteristics of ISO-standard road profiles. A quarter-car simulation model developed in AMESim was used to assess the dynamic performance of the integrated system. The controller gains were tuned using representative excitation frequencies obtained through spectral analysis, allowing the damping force to be shaped in accordance with the primary vibration bandwidth. This approach combines structural modifications that enhance internal flow linearity with a control strategy aligned with the statistical nature of real road disturbances. Simulation results show that the proposed method reduces vertical acceleration of the sprung mass while simultaneously lowering the average damping-force demand compared with a passive suspension. These findings indicate that the combined structural control framework improves both ride comfort and mechanical energy dissipation efficiency. Full article
Show Figures

Figure 1

18 pages, 14107 KB  
Article
Applicability of Combined Seismic Isolation Device in Seismic Design of Railway Simply Supported Beam Bridge
by Yuancheng Ni, Liangjiang Chen and Zonglei Sun
Appl. Sci. 2025, 15(23), 12557; https://doi.org/10.3390/app152312557 - 26 Nov 2025
Viewed by 302
Abstract
Friction pendulum bearings (FPBs) can effectively improve the seismic performance of bridges in class II sites. However, for class III and IV sites, using only FPBs under large earthquakes can easily cause significant displacement of the main beam, leading to beam collapse. In [...] Read more.
Friction pendulum bearings (FPBs) can effectively improve the seismic performance of bridges in class II sites. However, for class III and IV sites, using only FPBs under large earthquakes can easily cause significant displacement of the main beam, leading to beam collapse. In order to improve the seismic performance of railway simply supported beam bridges under poor geological conditions, this study proposes a new type of combined seismic isolation device, which extends the vibration period of the bridge through hyperbolic spherical bearings and provides energy dissipation through circular steel dampers. Based on the relevant design parameters of the steel damping and the bearing, their mechanical models are calculated and superimposed to obtain the mechanical model of the combined seismic isolation device, and the model is verified through experiments. Then, a bridge model using this device is established using OpenSees, and the effects of pier height, pier height difference, and far-field long-period seismic motion on pier bottom bending moment and support displacement under class III and IV sites are analyzed. The damage status and indicators of the combined device were provided, and the fragility of the device was analyzed. The results show that under design displacement (300 mm), the hysteresis curves of the combined seismic isolation device are with good consistency in mechanical properties in all directions and strong energy dissipation capacity, and the applicable pier height range of the device is determined under class III and IV sites. This study can provide a reference for the seismic isolation design and practical railway simply supported beam bridges. Full article
(This article belongs to the Special Issue Seismic Design and Analysis of Building Structures)
Show Figures

Figure 1

19 pages, 4823 KB  
Article
Design and Realization of a Mass Damper for a Die Cutting Machine
by Luca Burattini, Massimiliano Palmieri and Luca Landi
Machines 2025, 13(12), 1088; https://doi.org/10.3390/machines13121088 - 26 Nov 2025
Viewed by 306
Abstract
Torsional vibrations in rotating machinery cause mechanical wear, electronic malfunctions, and a reduction in service life, particularly in high-speed industrial systems such as rotors. This study presents the development and integration of a Tuned Mass Damper (TMD) designed to mitigate damage to a [...] Read more.
Torsional vibrations in rotating machinery cause mechanical wear, electronic malfunctions, and a reduction in service life, particularly in high-speed industrial systems such as rotors. This study presents the development and integration of a Tuned Mass Damper (TMD) designed to mitigate damage to a die-cutting system. A theoretical model is formulated, demonstrating how an auxiliary mass coupled to a rotor absorbs energy at a designated frequency. Frequency response function analysis identifies torsional resonances, which are validated through a multibody model providing modal shapes and overall dynamic behavior. The design is carried out in strict compliance with the constraints and limitations of a real packaging machine. The TMD employs anti-vibration mounts, selected and tuned to deliver a required torsional stiffness based on finite element analysis used to determine their optimal radial placement. Experimental testing confirms theoretical predictions: the added inertia significantly reduced the first resonance peak and attenuated rotary torque oscillations, thereby improving the system’s dynamic response. These findings highlight passive torsional damping as a robust and effective approach to improving the rotor’s dynamic response and reducing alternating stresses, which predictively contributes to enhanced operational reliability and reduced machine downtime. Full article
(This article belongs to the Section Machine Design and Theory)
Show Figures

Figure 1

19 pages, 8761 KB  
Article
Seismic Performance Analysis of Hybrid Damped Structures in High-Intensity Seismic Regions
by Yongfei Jin, Qing Liu, Jinghui Wang, Alipujiang Jierula, Shan Liu and Yilai Wu
Buildings 2025, 15(23), 4229; https://doi.org/10.3390/buildings15234229 - 23 Nov 2025
Viewed by 362
Abstract
This study was conducted based on hybrid damping control theory, and an equivalent damping ratio calculation method was proposed. Additionally, a response calculation method for the elastoplastic stage of the hybrid control system was developed. Furthermore, a cooperative working mechanism between viscous dampers [...] Read more.
This study was conducted based on hybrid damping control theory, and an equivalent damping ratio calculation method was proposed. Additionally, a response calculation method for the elastoplastic stage of the hybrid control system was developed. Furthermore, a cooperative working mechanism between viscous dampers and metal composite dampers was introduced. A time–history analysis was employed to verify the system’s effectiveness in optimizing the multi-dimensional seismic performance of frame structures. Using actual engineering as the research background, an elastoplastic analysis of the hybrid control system was conducted. The analysis results show that the first three natural periods of vibration were shortened by 6.1% (in the X direction), 5.9% (in the Y direction), and 21.0% (torsion), effectively enhancing the overall stiffness of the structure. Under seismic action, the inter-story displacement decreased by 37.1% to 0.166 m in the X direction and by 48.3% to 0.080 m in the Y direction; the base shear forces were reduced by 58.8% (in the X direction) and 41.7% (in the Y direction). Regarding damage control, the number of plastic hinges was significantly reduced, and they appeared only on the most unfavorable floors; the axial compressive stress peaks in the frame columns were strictly controlled below 0.65 fc, and the inter-story displacement angles (<1/50) met the standards of GB50011-2010 for key protection structures. The hybrid system demonstrated multi-dimensional synergistic effects, whereby the viscous dampers primarily controlled the acceleration responses in the X direction, while the metal composite dampers dominated energy dissipation in Y displacement. The difference in seismic reduction efficiency between the two main axes was less than 11%, and a 21% improvement in the torsional period was achieved simultaneously. Full article
(This article belongs to the Special Issue Earthquake Resistant and Vibration Control of Concrete Structures)
Show Figures

Figure 1

26 pages, 4060 KB  
Review
A Research Review of Rolling Bearing Turbocharger Modeling and System Characteristics
by Zhiheng Yu, Zhiyong Zhang, Jinrui Pu, Qi Xue, Yuanhao Li and Tianyou Wang
Machines 2025, 13(11), 1066; https://doi.org/10.3390/machines13111066 - 19 Nov 2025
Viewed by 762
Abstract
In recent years, due to the growing imbalance between energy consumption and available resources, as well as strict CO2 emission regulations, turbochargers have become increasingly important in applications such as automobiles, ships, and aerospace. Turbochargers can effectively increase the intake volume of [...] Read more.
In recent years, due to the growing imbalance between energy consumption and available resources, as well as strict CO2 emission regulations, turbochargers have become increasingly important in applications such as automobiles, ships, and aerospace. Turbochargers can effectively increase the intake volume of engine cylinders, improving fuel combustion efficiency and engine power. In order to meet the growing demand for more energy-efficient, lower-carbon-emission systems, it is necessary to design more compact, efficient, durable, and affordable supercharging systems. Compared with traditional floating ring bearings, rolling bearing turbochargers have become a greater focus of research due to their excellent transient performance, low friction loss, and strong load-bearing capacity. Due to the large number of components, complex structure, lightweight high-load rotor, complicated operating conditions, and unclear nonlinear vibration mechanism of rolling bearing turbochargers, it is necessary to establish a refined model to clarify how factors such as bearing and squeeze film damper parameters and rotor operating parameters affect the system response. Therefore, this study reviews relevant research in this field from the perspectives of modeling and system characteristics and points out directions for future research. Full article
(This article belongs to the Section Turbomachinery)
Show Figures

Figure 1

31 pages, 3110 KB  
Article
Multi-Objective Pareto Optimization of Hydraulic Shock Absorbers Using a Multi-Domain Modeling Framework
by Piotr Czop and Grzegorz Wszołek
Appl. Sci. 2025, 15(22), 12297; https://doi.org/10.3390/app152212297 - 19 Nov 2025
Viewed by 407
Abstract
This study introduces a comprehensive modeling framework for the evaluation of automotive hydraulic shock absorbers, developed on the basis of an interdisciplinary coupled model that integrates the shock absorber and the servo-hydraulic test-rig subsystems. The coupled formulation captures the key dynamic interactions within [...] Read more.
This study introduces a comprehensive modeling framework for the evaluation of automotive hydraulic shock absorbers, developed on the basis of an interdisciplinary coupled model that integrates the shock absorber and the servo-hydraulic test-rig subsystems. The coupled formulation captures the key dynamic interactions within the damper assembly and establishes a virtual experimental environment for multi-criteria design exploration and optimization. Three interdependent performance objectives are addressed concurrently: (i) ensuring damping-force conformity within specified tolerance limits to maintain vehicle stability and safety, (ii) minimizing vibration amplitudes, quantified by piston-rod acceleration as an NVH (Noise, Vibration, and Harshness) performance indicator, and (iii) evaluating the fatigue life of the shim-stack valve system based on alternating stress analysis and experimentally determined Wöhler material characteristics, to ensure long-term operational durability. A Pareto-frontier-based multi-objective optimization strategy is applied to identify and interpret the trade-offs and synergies among these competing criteria. The resulting set of non-dominated solutions provides engineering insight into optimal configuration selection under conflicting design constraints, thereby supporting early-stage, risk-informed decision-making in the development of advanced suspension systems. Full article
Show Figures

Figure 1

28 pages, 18703 KB  
Article
Bidirectional Effects of Acceleration on Rotor–SFD System: Dynamic Analysis Based on Imbalance Condition Differences
by Zhongyu Yang, Jiaqi Li, Yihang Shi and Yinli Feng
Technologies 2025, 13(11), 528; https://doi.org/10.3390/technologies13110528 - 14 Nov 2025
Viewed by 772
Abstract
The rotor is a crucial component in rotating machinery, where its stability directly impacts performance and safety. Imbalance-induced vibrations can cause severe component wear, resonance instability, and even catastrophic failures, especially in high-speed systems like aero-engines. While the squeeze film damper (SFD) is [...] Read more.
The rotor is a crucial component in rotating machinery, where its stability directly impacts performance and safety. Imbalance-induced vibrations can cause severe component wear, resonance instability, and even catastrophic failures, especially in high-speed systems like aero-engines. While the squeeze film damper (SFD) is widely used for vibration suppression, the effects of imbalance (manifested as SFD eccentricity) on its dynamic performance are not well understood. Additionally, the combined impact of imbalance and acceleration on rotor–SFD system stability has not been systematically investigated. This study uses numerical simulations to explore the influence of SFD eccentricity, caused by imbalance, on its dynamic characteristics. Experimental tests are conducted to examine the effects of imbalance and acceleration on rotor–SFD dynamics. Results show that increasing imbalance raises SFD eccentricity, reducing the effective oil film bearing area. This results in a rapid increase in the oil film’s stiffness and slower growth in damping, enhancing nonlinearity and reducing stability. Under small imbalance conditions, increasing acceleration improves stability by facilitating critical speed crossing and reducing vibration amplitude. However, excessive imbalance renders acceleration control ineffective, exacerbating system instability. This study provides valuable insights into the interaction between imbalance, acceleration, and SFD performance, offering guidance for optimizing rotor–SFD system parameters and ensuring stable operation. Full article
Show Figures

Figure 1

19 pages, 2445 KB  
Article
Analysis of Wind-Induced Effects and Vibration Control of a Cable-Supported Bridge with a Steel Truss Girder in Strong Marine Wind Environments
by Zhou Fang and Ying Zhu
Appl. Sci. 2025, 15(22), 11950; https://doi.org/10.3390/app152211950 - 10 Nov 2025
Viewed by 527
Abstract
This study aims to analyze the wind-induced effects and vibration control of a long-span cable-stayed bridge with a steel truss girder under strong marine wind conditions during its maximum single-cantilever state. During the cantilever construction stage of cable-stayed bridges, the reduction in structural [...] Read more.
This study aims to analyze the wind-induced effects and vibration control of a long-span cable-stayed bridge with a steel truss girder under strong marine wind conditions during its maximum single-cantilever state. During the cantilever construction stage of cable-stayed bridges, the reduction in structural stiffness and damping may lead to excessive wind-induced responses, affecting construction accuracy and safety. Focusing on a newly constructed sea-crossing railway cable-stayed bridge with a steel truss girder and a main span of 364 m, this research utilizes field-measured data and finite element simulations to analyze the buffeting responses of the bridge in the maximum single-cantilever state during construction. The vibration suppression effects of different wind-resistant measures are compared, and we propose an economical and efficient vibration mitigation solution. The results indicate that using the turbulent field parameters and unit aerodynamic admittance function recommended in JTG/T 3360-01—2018 Wind-resistant Design Specification for Highway Bridges leads to conservative in predictions regarding the buffeting responses, and this approach can be used in the preliminary design of large-span bridges. The measured turbulent field parameters can effectively estimate the bridge buffeting responses, especially in the transverse direction. Measuring wind speeds at the bridge site is crucial for the rational design and construction of cable-stayed bridges in strong marine wind environments. The effectiveness of vibration reduction decreases in the order of temporary piers, inclined struts, tuned mass dampers, and wind-resistant cables. The inclined strut scheme achieved vibration reductions of 84.45% in the transverse direction and 68.17% in the vertical direction, slightly lower than those of the auxiliary pier scheme (89.04% and 85.47%). However, the installation of temporary piers during the construction of a sea-crossing bridge would significantly increase construction costs, whereas the inclined strut scheme requires only temporary steel structures near the main tower and piers without substantially increasing the construction workload. Therefore, the inclined strut scheme is recommended as an effective and economical vibration control measure for large-span sea-crossing cable-stayed bridges. Full article
(This article belongs to the Section Civil Engineering)
Show Figures

Figure 1

27 pages, 5339 KB  
Article
Study on the Structural Vibration Control of a 10 MW Offshore Wind Turbine with a Jacket Foundation Under Combined Wind, Wave, and Seismic Loads
by Zhongbo Hu, Tao Xiong, Xiang Gao, Deshuai Tian, Changbo Liu, Yuguo Song, Wenhua Wang and Dongzhe Lu
J. Mar. Sci. Eng. 2025, 13(11), 2112; https://doi.org/10.3390/jmse13112112 - 6 Nov 2025
Cited by 1 | Viewed by 769
Abstract
As offshore wind power continues to develop, with increased capacity and ability to function in deeper waters, jacket-type offshore wind turbines (OWTs) are becoming increasingly challenged by complex environmental loads and significant structural vibration issues. This study focuses on a 10 MW jacket [...] Read more.
As offshore wind power continues to develop, with increased capacity and ability to function in deeper waters, jacket-type offshore wind turbines (OWTs) are becoming increasingly challenged by complex environmental loads and significant structural vibration issues. This study focuses on a 10 MW jacket foundation OWT and proposes an optimization approach for tuned mass damper (TMD) parameters based on the artificial bee colony (ABC) algorithm. A fully coupled model of the OWT and TMD system is developed, and the TMD parameters are optimized through frequency-domain analysis and time-domain simulations. The vibration control performance of the optimized TMD is then evaluated under combined wind, wave, and seismic excitations. The results show that the passive TMD achieves substantially greater vibration suppression under seismic loading compared to combined wind and wave conditions. In addition, the optimized TMD reduces the standard deviations of tower-top displacement and tower-base bending moment by more than 50%, significantly enhancing the dynamic response of the structure and contributing to an extended fatigue life. Full article
(This article belongs to the Section Ocean Engineering)
Show Figures

Figure 1

Back to TopTop