Sign in to use this feature.

Years

Between: -

Subjects

remove_circle_outline
remove_circle_outline
remove_circle_outline
remove_circle_outline
remove_circle_outline
remove_circle_outline

Journals

Article Types

Countries / Regions

Search Results (20)

Search Parameters:
Keywords = urban subsurface drainages

Order results
Result details
Results per page
Select all
Export citation of selected articles as:
26 pages, 2894 KB  
Article
Predicting Water Distribution and Optimizing Irrigation Management in Turfgrass Rootzones Using HYDRUS-2D
by Jan Cordel, Ruediger Anlauf, Wolfgang Prämaßing and Gabriele Broll
Hydrology 2025, 12(3), 53; https://doi.org/10.3390/hydrology12030053 - 8 Mar 2025
Cited by 1 | Viewed by 1500
Abstract
The increasing global reliance on water resources has necessitated improvements in turfgrass irrigation efficiency. This study aimed to compare measured field data with predicted data on irrigation water distribution in turfgrass rootzones to verify and enhance the accuracy of the HYDRUS-2D simulation model. [...] Read more.
The increasing global reliance on water resources has necessitated improvements in turfgrass irrigation efficiency. This study aimed to compare measured field data with predicted data on irrigation water distribution in turfgrass rootzones to verify and enhance the accuracy of the HYDRUS-2D simulation model. Data were collected under controlled greenhouse conditions across unvegetated plots with two- and three-layered rootzone construction methods, each receiving 10 mm of water (intensity of 10 mm h−1) via subsurface drip irrigation (SDI) or a sprinkler (SPR). The water content was monitored at various depths and time intervals. The hydraulic soil parameters required for the simulation model were determined through laboratory analysis. The HYDRUS-2D model was used for testing the sensitivity of various soil hydraulic parameters and subsequently for model calibration. Sensitivity analysis revealed that soil hydraulic property shape factor (n) was most sensitive, followed by factor θsw (water content at saturation for the wetting water retention curve). The model calibration based on shape factors n and αw either in Layer 1 for SPR variants or in both upper layers for SDI variants yielded the highest improvement in model efficiency values (NSEs). The calibrated models exhibited good overall performance, achieving NSEs up to 0.81 for the SDI variants and 0.75 for the SPR variants. The results of the irrigation management evaluation showed that, under SPR, dividing the irrigation amount of 10 mm into multiple smaller applications resulted in a higher soil storage of irrigation water (SOIL_S) and lower drainage flux (DFLU) compared to single large applications. Furthermore, the model data under the hybrid irrigation approach (HYBRID-IA) utilizing SPR and SDI indicated, after 48 h of observation, the following order in SOIL_S (mm of water storage in the topmost 50 cm of soil): HYBRID-IA3 (3.61 mm) > SDI-IA4 (2.53 mm) > SPR-IA3 (0.38 mm). HYDRUS-2D shows promise as an effective tool for optimizing irrigation management in turfgrass rootzones, although further refinement may be necessary for specific rootzone/irrigation combinations. This modeling approach has the potential to optimize irrigation management, improving water-use efficiency, sustainability, and ecosystem services in urban turfgrass management. Full article
Show Figures

Figure 1

19 pages, 2233 KB  
Article
Quantifying Temporal Dynamics of E. coli Concentration and Quantitative Microbial Risk Assessment of Pathogen in a Karst Basin
by Shishir K. Sarker, Ryan T. Dapkus, Diana M. Byrne, Alan E. Fryar and Justin M. Hutchison
Water 2025, 17(5), 745; https://doi.org/10.3390/w17050745 - 4 Mar 2025
Cited by 4 | Viewed by 2072
Abstract
Karst aquifers can be highly productive water sources but are vulnerable to contamination by pathogens because of integrated surface and subsurface drainage. Our study focuses on the karstic Royal Spring basin in Kentucky, encompassing urban and agricultural land uses. The city of Georgetown [...] Read more.
Karst aquifers can be highly productive water sources but are vulnerable to contamination by pathogens because of integrated surface and subsurface drainage. Our study focuses on the karstic Royal Spring basin in Kentucky, encompassing urban and agricultural land uses. The city of Georgetown distributes treated water from Royal Spring to over 33,000 customers. We examined E. coli dynamics at Royal Spring from June 2021 through June 2022, assessing variability under wet versus dry weather conditions. We also used quantitative microbial risk assessment (QMRA) to estimate potential health risks from the pathogenic bacterium E. coli O157:H7. E. coli concentrations in weekly water samples varied from 12 to 1732.8 MPN/100 mL, with a geometric mean of 117.2 MPN/100 mL. The mean concentration in wet periods was approximately double that during dry conditions. Because the pathogen was not detected by quantitative PCR (qPCR), we conducted QMRA based on literature data for water treatment plant operations (occupational) and recreational activities near the spring. The median probability of annual infection was 5.11 × 10−3 for occupational exposure and 1.45 × 10−2 for recreational exposure. Uncertainty and sensitivity analyses revealed that health risks were most sensitive to the pathogen/E. coli ratio and ingestion rate. Although the pathogen was not detected by qPCR, the presence of E. coli suggests potential fecal contamination. This highlights the importance of continued monitoring and investigation of different detection methods to better understand potential health risks in karst systems. Full article
(This article belongs to the Section Water Quality and Contamination)
Show Figures

Figure 1

22 pages, 3676 KB  
Article
Design of a Bioretention System with Water Reuse for Urban Agriculture through a Daily Water Balance
by Julio César García-Colin, Carlos Díaz-Delgado, Humberto Salinas Tapia, Carlos Roberto Fonseca Ortiz, María Vicenta Esteller Alberich, Khalidou M. Bâ and Daury García Pulido
Water 2023, 15(19), 3477; https://doi.org/10.3390/w15193477 - 2 Oct 2023
Cited by 3 | Viewed by 2795
Abstract
The present work proposes the use of green infrastructure (GI) called sustainable urban agriculture drainage systems with water reuse (SUADS-WR) to manage percolated water sustainably in urban agricultural areas (f.i. golf courses). The substrate of the system is commonly used in golf [...] Read more.
The present work proposes the use of green infrastructure (GI) called sustainable urban agriculture drainage systems with water reuse (SUADS-WR) to manage percolated water sustainably in urban agricultural areas (f.i. golf courses). The substrate of the system is commonly used in golf courses and includes a subsurface reservoir for water that exceeds the edaphic zone. Data obtained from a lysimeter, installed in a golf course in Spain, are used to validate the methods employed in developing hydro-informatics tools based on daily water balance, which estimates the water requirement for crops, reservoir height, and capacity for unused water reuse. Reference evapotranspiration can be estimated using the Penman–Monteith or Hargreaves–Samani method. The results were compared with experimental data, revealing that the estimated irrigation depths were lower than the supplied ones and that the estimated percolation was consistent with the measured field drainage. The applicability of the proposed methods for determining the reservoir height and irrigation depth for any type of crop in urban agricultural areas is confirmed. With the implementation of SUADS-WR, the harvested water depth can cover more than 38% of the annual water demand for the crop and utilize leached fertilizers, thus preventing pollution of the receiving surface water body or groundwater. Full article
Show Figures

Figure 1

21 pages, 5034 KB  
Article
Profitability Analysis of Selected Low Impact Development Methods for Decentralised Rainwater Management: A Case Study from Lublin Region, Poland
by Małgorzata Iwanek and Paweł Suchorab
Water 2023, 15(14), 2601; https://doi.org/10.3390/w15142601 - 18 Jul 2023
Cited by 3 | Viewed by 3475
Abstract
Water scarcity affects at least 11% of the population and 17% of the territory of the European Union. Simultaneously in cities there is a problem of urban floods caused by violent and intense rainfalls. Decentralized drainage systems are designed to capture rainwater runoff [...] Read more.
Water scarcity affects at least 11% of the population and 17% of the territory of the European Union. Simultaneously in cities there is a problem of urban floods caused by violent and intense rainfalls. Decentralized drainage systems are designed to capture rainwater runoff at the place of precipitation and improve the hydrological conditions through the use of surface and subsurface infiltration, retention, and evapotranspiration techniques. The purpose of this paper was to evaluate the financial profitability of selected Low Impact Development (LID) methods for decentralized management of rainwater disposed from the roofs of two different buildings. In the presented conditions, the use of dual installations and infiltration tunnels turned out to be cost-effective solutions, whereas infiltration boxes were unprofitable for both buildings. The most unprofitable solution would become profitable if the investment costs were reduced by as much as 67% or if it was possible to generate 2.28 times more benefits. Although the research was carried out for specific conditions, the obtained results may be helpful in the implementation of similar investments. They are also a kind of contribution to the assessment of the cost-effectiveness of LID on a global scale due to the universality of the proposed research methodology. Full article
(This article belongs to the Section Urban Water Management)
Show Figures

Figure 1

15 pages, 2536 KB  
Article
Determination of the Canal Discharge Capacity Ratio and Roughness to Assess Its Maintenance Status: Application in Egypt
by Mohamed Elsayed Gabr, Ehab M. Fattouh and Mohamed K. Mostafa
Water 2023, 15(13), 2387; https://doi.org/10.3390/w15132387 - 28 Jun 2023
Cited by 7 | Viewed by 5257
Abstract
Waterlogging and soil salinity issues can be handled using surface or subsurface drainage networks, soil bed elevation, and soil and crop management patterns. A properly operating and maintained drainage system is important for both rural and urban inhabitants to protect lives and property [...] Read more.
Waterlogging and soil salinity issues can be handled using surface or subsurface drainage networks, soil bed elevation, and soil and crop management patterns. A properly operating and maintained drainage system is important for both rural and urban inhabitants to protect lives and property from flooding and high groundwater levels, enhance health conditions, and safeguards water purity, soil salinity, and waterlogging. It also supports and increases crop yields and consequently rural incomes. This study assessed the maintenance condition of the main surface drains (Baloza and ELFarama) located in the Tina Plain (50,000 acres) and a portion of the Southeast El-Kantara regions (25,000 acres) in North Sinai, Egypt, based on the values of the Discharge Capacity Ratio (DCR) and Manning’s roughness (n). Ten measurement locations at the drain cross-section were used in the investigation. For the ELFarama Drain, the average values of n and DCR were found to be 0.029 and 86.2%, and for the Baloza Drain, they were 0.032 and 78.6%, respectively. Compared to the design values, the actual Manning’s roughness was higher, indicating that the drainage canals’ capacities had been reduced and that their upkeep was inadequate. In both drains, sedimentation is present and they need to be maintained, according to the hydrographic surveying results for the actual cross-sections compared to the planned cross-sections. A methodology for the channel maintenance method is presented. For removing vegetation and dredging sediment, a long-boom mechanical hydraulic excavator with a bucket is suggested and to be conducted every two years. To the results of this study, the amount of weed infestation in vegetated channels is the main factor that affects Manning’s roughness coefficient value. It is now easier to calculate the proportion of weeds that are submerged in vegetated channels using echo-sound sonar technology. The DCR is an affordable and simple methodology to assess the channel maintenance status for sustainable agriculture. Full article
(This article belongs to the Topic Research on River Engineering)
Show Figures

Figure 1

18 pages, 6632 KB  
Article
Groundwater Potentiality of Wadi Fatimah, Western Saudi Arabia: Geophysical and Remote Sensing Integrated Approach
by Fahad Alshehri and Kamal Abdelrahman
Water 2023, 15(10), 1828; https://doi.org/10.3390/w15101828 - 11 May 2023
Cited by 13 | Viewed by 5627
Abstract
To detect groundwater-bearing potential zones in Wadi Fatimah, western Saudi Arabia, geophysical data from three profiles of two-dimensional electrical resistivity tomography (ERT) and remote sensing data were gathered, integrated, and evaluated. The DEM and slope maps indicate that Wadi Fatimah has a high [...] Read more.
To detect groundwater-bearing potential zones in Wadi Fatimah, western Saudi Arabia, geophysical data from three profiles of two-dimensional electrical resistivity tomography (ERT) and remote sensing data were gathered, integrated, and evaluated. The DEM and slope maps indicate that Wadi Fatimah has a high potential to store great amounts of groundwater. The maximum elevations range from 0 to 933 m, with an average elevation of 466 m AMSL. The amount of surface water that infiltrates into the ground is affected by the slope. Rainwater can be collected in low-sloped areas and percolate into the subsurface, replenishing groundwater. In the study area, the slope ranged from 0° to 38°. The slopes of Wadi Fatimah ranged from 0° to 9.1°, with highlands having slopes ranging from 9.1° to 38°. Wadi Fatimah has a high stream density. Furthermore, because it is unconfined, the groundwater-bearing zone reaches the ground surface and recharges continuously during the rainy season. The drainage density is 0.433 km/km2, which is considered normal for coarse drainage. Lithology, infiltration capacity, and topographic relief all have an impact on drainage texture. Because of the basement rocks’ low slope, a coarse drainage texture of 0.059 was calculated, indicating additional groundwater recharge from precipitation. Moreover, based on the 2D inversion results of the ERT data, Wadi Fatimah’s unconfined aquifer has a high potential for groundwater. This aquifer is distinguished by a zone of low resistivity (less than 100 Ω.m) and a depth of up to 50 m below the ground surface. This aquifer is underlain by the weathered/fractured and/or fresh basement rocks. Wadi Fatimah basin is recharged by rainfall creating a promising or strategic area for groundwater supply for future planning and urbanization projects in surrounding areas. Full article
Show Figures

Figure 1

14 pages, 2526 KB  
Article
Investigating the Relationship between the Manning Coefficients (n) of a Perforated Subsurface Stormwater Drainage Pipe and the Hydraulic Parameters
by Junaidah Abdullah, Mohd Remy Rozainy Mohd Arif Zainol, Ali Riahi, Nor Azazi Zakaria, Mohd Fazly Yusof, Syafiq Shaharuddin, Muhammad Nurfasya Alias, Muhammad Zaki Mohd Kasim, Mohd Sharizal Abdul Aziz, Norazian Mohamed Noor, Mohd Hafiz Zawawi and Jazaul Ikhsan
Sustainability 2023, 15(8), 6929; https://doi.org/10.3390/su15086929 - 20 Apr 2023
Cited by 11 | Viewed by 4527
Abstract
Subsurface perforated pipes drain infiltrated stormwater runoff while attenuating the peak flow. The Manning roughness coefficient (n) was identified as a fundamental parameter for estimating roughness in various subsurface channels. Hence, in this work, the performance of a six-row non-staggered sand-slot perforated pipe [...] Read more.
Subsurface perforated pipes drain infiltrated stormwater runoff while attenuating the peak flow. The Manning roughness coefficient (n) was identified as a fundamental parameter for estimating roughness in various subsurface channels. Hence, in this work, the performance of a six-row non-staggered sand-slot perforated pipe as a sample of the subsurface drainage is investigated experimentally in a laboratory flume at Universiti Sains Malaysia (USM) aimed at determining the Manning roughness coefficients (n) of the pipe and assessing the relationship between the Manning’s n and the hydraulic parameters of the simulated runoff flow under the conditions of the tailgate channel being opened fully (GFO) and partially (GPO), as well as the pipe having longitudinal slopes of 1:750 and 1:1000. Water is pumped into the flume at a maximum discharge rate of 35 L/s, and the velocity and depth of the flow are measured at nine points along the inner parts of the pipe. Based on the calculated Reynolds numbers ranging from 38,252 to 64,801 for both GFO and GPO conditions, it is determined that most of the flow in the perforated pipe is turbulent, and the calculated flow discharges and velocities from the outlets under GFO are higher than the flow and velocity rates under GPO with similar pipe slopes of 1:750 and 1:1000. The Manning coefficients are calculated at nine points along the pipe and range from 0.004 to 0.009. Based on the ranges of the calculated Manning’s n, an inverse linear relationships between the Manning coefficients and the flow velocity under GFO and GPO conditions are observed with the R2 of 0.975 and 0.966, as well as 0.819 and 0.992 resulting from predicting the values of flow velocities with the equations v = ((0.01440 − n)/0.009175), v = ((0.01330 − n)/0.00890), v = ((0.02007 − n)/0.01814), and v = ((0.01702 − n)/0.01456) with pipe slopes of 1:750 and 1:1000, respectively. It is concluded that since the roughness coefficient (Manning’s n) of the pipe increases, it is able to reduce the flow velocity in the pipe, resulting in a lower peak of flow and the ability to control the quantity of storm water in the subsurface urban drainages. Full article
Show Figures

Figure 1

29 pages, 54210 KB  
Article
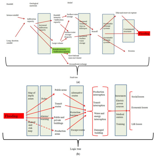
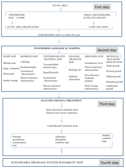
Suitability Zoning for Sustainable Drainage Systems (SuDSs): Application in a Basin in Southern Brazil
by Moises Failache, Nívea Pons, Osni Pejon and Lázaro Zuquette
Sustainability 2022, 14(5), 2577; https://doi.org/10.3390/su14052577 - 23 Feb 2022
Cited by 3 | Viewed by 2716
Abstract
The objective of this study was to propose a set of procedures to assess areas regarding the suitability of sustainable drainage systems (SuDSs) with application in a basin in the urban area of São Carlos (Brazil). The assessment was based on an analysis [...] Read more.
The objective of this study was to propose a set of procedures to assess areas regarding the suitability of sustainable drainage systems (SuDSs) with application in a basin in the urban area of São Carlos (Brazil). The assessment was based on an analysis of 39 attributes reflecting the infiltration conditions that control the functional and constructive aspects of the systems, including subsurface drainability, stability, and groundwater contamination potential, which control the degree of suitability of each plot of land. The data obtained through engineering geological mapping procedures and physical principles were used to characterize the area, which resulted in the division of the basin into five SuDS suitability zones, ranging from favorable to restrictive. The proposed procedures proved to be efficient for analyzing the suitability of different SuDS types and the zoning of an area into terrain units. This approach can help planners identify the most appropriate SuDS types for a given unit, optimize the efficiency/cost relationship, and foresee potential environmental and construction-related challenges. In other words, this procedure enables the assessment of the suitability of SuDSs for different unit terrain types with inexpensive and environmentally efficient technological procedures and resources and can be applied at a fine geographic scale. Full article
(This article belongs to the Section Environmental Sustainability and Applications)
Show Figures

Figure 1

29 pages, 17370 KB  
Article
The Historical Development of Constructed Wetlands for Wastewater Treatment
by Jan Vymazal
Land 2022, 11(2), 174; https://doi.org/10.3390/land11020174 - 21 Jan 2022
Cited by 125 | Viewed by 28989
Abstract
Constructed wetlands (CWs) for wastewater treatment are engineered systems that are designed and operated in order to use all natural processes involved in the removal of pollutants from wastewaters. CWs are designed to take advantage of many of the same processes that occur [...] Read more.
Constructed wetlands (CWs) for wastewater treatment are engineered systems that are designed and operated in order to use all natural processes involved in the removal of pollutants from wastewaters. CWs are designed to take advantage of many of the same processes that occur in natural wetlands, but do so within a more controlled environment. The basic classification is based on the presence/absence of wastewater on the wetland surface. The subsurface flow of CWs can be classified according to the direction of the flow to horizontal and vertical. The combination of various types of CWs is called hybrid CW. The CWs technology began in the 1950s in Germany, but the major extension across the world occurred during the 1990s and early 2000s. The early CWs in Germany were designed as hybrid CWs; however, during the 1970s and 1980s, horizontal subsurface flow CWs were mostly designed. The stricter limits for nitrogen, and especially ammonia, applied in Europe during the 1990s, brought more attention to vertical subsurface flow and hybrid systems. Constructed wetlands have been used to treat various types of wastewater, including sewage, industrial and agricultural wastewaters, various drainage and runoff waters and landfill leachate. Recently, more attention has also been paid to constructed treatment wetlands as part of a circular economy in the urban environments: it is clear that CWs are a good fit for the new concept of sponge cities. Full article
(This article belongs to the Special Issue Celebrating 25 Years of World Wetlands Day)
Show Figures

Figure 1

16 pages, 6724 KB  
Article
Flood Control and Aquifer Recharge Effects of Sponge City: A Case Study in North China
by Bo Meng, Mingjie Li, Xinqiang Du and Xueyan Ye
Water 2022, 14(1), 92; https://doi.org/10.3390/w14010092 - 4 Jan 2022
Cited by 10 | Viewed by 5284
Abstract
Sponge City is an integrated urban stormwater management approach and practice to tackle waterlogging, flooding, water scarcity, and their related problems. Despite many positive effects of Sponge City on flood control that have been investigated and revealed, the effect on aquifer recharge is [...] Read more.
Sponge City is an integrated urban stormwater management approach and practice to tackle waterlogging, flooding, water scarcity, and their related problems. Despite many positive effects of Sponge City on flood control that have been investigated and revealed, the effect on aquifer recharge is still less known. Considering maximizing the function of natural elements such as surface water bodies and subsurface storage space, to minimize the use of a gray drainage system, a Sponge City design was proposed to substitute the planning development scheme in the study area. The stormwater management model of SWMM (storm water management model) and the groundwater flow model of MODFlow (Modular Three-dimensional Finite-difference Groundwater Flow Model) were adopted to evaluate the flood-control effect and aquifer-recharge effect, respectively. Compared with the traditional planning scenario, the peak runoff is approximately 92% less than that under the traditional planning scenario under the condition of a 5-year return period. Due to the increase in impervious areas of urban construction, the total aquifer recharge from precipitation and surface water bodies was decreased both in the present planning scenario and the Sponge City design scenario. However, the Sponge City design has a positive impact on maintaining groundwater level stabilization and even raises the groundwater level in some specific areas where stormwater seepage infrastructure is located. Full article
(This article belongs to the Special Issue Urban Runoff Control and Sponge City Construction)
Show Figures

Figure 1

13 pages, 2214 KB  
Article
Factors Controlling the Hydraulic Efficiency of Green Roofs in the Metropolitan Area of Milan (Italy)
by Franco Salerno, Lucia Valsecchi, Riccardo Minoia, Diego Copetti, Gianni Tartari, Nicolas Guyennon, Nicola Colombo, Niccolò Pirola, Benedetta Barozzi, Alice Bellazzi and Laura Marziali
Sustainability 2021, 13(24), 13638; https://doi.org/10.3390/su132413638 - 10 Dec 2021
Cited by 3 | Viewed by 3113
Abstract
Green roofs (GRs) are considered sustainable solutions for the adaptation of urban water management to climate change. The use of GRs is particularly promising in urban environments like the Metropolitan Area of Milan, the most urbanized area in Italy. In this work, we [...] Read more.
Green roofs (GRs) are considered sustainable solutions for the adaptation of urban water management to climate change. The use of GRs is particularly promising in urban environments like the Metropolitan Area of Milan, the most urbanized area in Italy. In this work, we evaluated the subsurface runoff coefficient at the event-time scale, for more than one year of observations, of 68 small-scale test beds comprising different configurations of green roofs (e.g., different vegetations, types and depths of growing media, and different slopes) installed in the Metropolitan Area of Milan. The objectives of this study are three-fold. Firstly, the controlling factors of the hydraulic have been assessed for efficiency. We calculated a mean drainage flow rate of 51%, finding that growing media play a significant role in determining the drainage flow during the spring, at the beginning of the vegetative period. During this season, water retention in fertilized beds increases significantly. At the beginning of the summer, the vegetation cover is able to significantly reduce the drainage flow, playing an even more crucial role with respect to the growing medium material. However, we found that the vegetation type (grass field and Sedum) does not play a significant role in the retention processes. Secondly, the delay of the peak flow rate was determined. We found a precipitation peak delay from 1 to 2 h, which would be sufficient to guarantee environmental benefits for urban drainage. Finally, the factors controlling the hydraulic efficiency of GRs for individual precipitation events were assessed. We found that soil moisture and cumulated precipitation are both significant factors determining the drainage flow rate. In conclusion, we point out that soil moisture is one of the main parameters characterizing GR drainage and should be further considered in future research efforts devoted to the analysis of GR performance. Full article
(This article belongs to the Section Social Ecology and Sustainability)
Show Figures

Figure 1

14 pages, 3976 KB  
Article
Underground Pipeline Identification into a Non-Destructive Case Study Based on Ground-Penetrating Radar Imaging
by Nicoleta Iftimie, Adriana Savin, Rozina Steigmann and Gabriel Silviu Dobrescu
Remote Sens. 2021, 13(17), 3494; https://doi.org/10.3390/rs13173494 - 3 Sep 2021
Cited by 40 | Viewed by 8798
Abstract
Ground-penetrating radar (GPR) has become one of the key technologies in subsurface sensing and, in general, in nondestructive testing (NDT), since it is able to detect both metallic and nonmetallic targets. GPR has proven its ability to work in electromagnetic frequency range for [...] Read more.
Ground-penetrating radar (GPR) has become one of the key technologies in subsurface sensing and, in general, in nondestructive testing (NDT), since it is able to detect both metallic and nonmetallic targets. GPR has proven its ability to work in electromagnetic frequency range for subsoil investigations, and it is a risk-reduction strategy for surveying underground various targets and their identification and detection. This paper presents the results of a case study which exceeds the laboratory level being realized in the field in a real case where the scanning conditions are much more difficult using GPR signals for detecting and assessing underground drainage metallic pipes which cross an area with large buildings parallel to the riverbed. The two urban drainage pipes are detected based on GPR imaging. This provides an approximation of their location and depth which are convenient to find from the reconstructed profiles of both simulated and practical GPR signals. The processing of data recorded with GPR tools requires appropriate software for this type of measurement to detect between different reflections at multiple interfaces located at different depths below the surface. In addition to the radargrams recorded and processed with the software corresponding to a GPR device, the paper contains significant results obtained using techniques and algorithms of the processing and post-processing of the signals (background removal and migration) that gave us the opportunity to estimate the location, depth, and profile of pipes, placed into a concrete duct bank, under a structure with different layers, including pavement, with good accuracy. Full article
(This article belongs to the Special Issue Advanced Techniques for Ground Penetrating Radar Imaging)
Show Figures

Figure 1

25 pages, 4919 KB  
Article
Assessing the Use of Dual-Drainage Modeling to Determine the Effects of Green Stormwater Infrastructure on Roadway Flooding and Traffic Performance
by Kathryn L. Knight, Guangyang Hou, Aditi S. Bhaskar and Suren Chen
Water 2021, 13(11), 1563; https://doi.org/10.3390/w13111563 - 31 May 2021
Cited by 15 | Viewed by 5836
Abstract
Green stormwater infrastructure (GSI) is increasingly used to reduce stormwater input to the subsurface stormwater network. This work investigated how GSI interacts with surface runoff and stormwater structures to affect the spatial extent and distribution of roadway flooding and subsequent effects on the [...] Read more.
Green stormwater infrastructure (GSI) is increasingly used to reduce stormwater input to the subsurface stormwater network. This work investigated how GSI interacts with surface runoff and stormwater structures to affect the spatial extent and distribution of roadway flooding and subsequent effects on the performance of the traffic system using a dual-drainage model. The model simulated roadway flooding using PCSWMM (Personal Computer Stormwater Management Model) in Harvard Gulch, Denver, Colorado, and was then used in a microscopic traffic simulation using the Simulation of Urban Mobility Model (SUMO). We examined the effect of converting between 1% and 5% of directly connected impervious area (DCIA) to bioretention GSI on roadway flooding. The results showed that even for 1% of DCIA converted to GSI, the extent and mean depth of roadway flooding was reduced. Increasing GSI conversion further reduced roadway flooding depth and extent, although with diminishing returns per additional percentage of DCIA converted to GSI. Reduced roadway flooding led to increased average vehicle speeds and decreased percentage of roads impacted by flooding and total travel time. We found diminishing returns in the roadway flooding reduction per additional percentage of DCIA converted to GSI. Future work will be conducted to reduce the main limitations of insufficient data for model validation. Detailed dual-drainage modeling has the potential to better predict what GSI strategies will mitigate roadway flooding. Full article
Show Figures

Figure 1

26 pages, 4006 KB  
Article
Integrated Water Management at the Peri-Urban Interface: A Case Study of Monterey, California
by Bridget C. Gile, Paul A. Sciuto, Negin Ashoori and Richard G. Luthy
Water 2020, 12(12), 3585; https://doi.org/10.3390/w12123585 - 21 Dec 2020
Cited by 9 | Viewed by 6902
Abstract
Climate change, drought, and chronic overdraft represent growing threats to the sustainability of water supplies in dry environments. The Monterey/Salinas region in California exemplifies a new era of integrated or “one water” management that is using all of the water it can get [...] Read more.
Climate change, drought, and chronic overdraft represent growing threats to the sustainability of water supplies in dry environments. The Monterey/Salinas region in California exemplifies a new era of integrated or “one water” management that is using all of the water it can get to achieve more sustainable supplies to benefit cities, agriculture, and the environment. This program is the first of its kind to reuse a variety of waters including wastewater, stormwater, food industry processing water, and agricultural drainage water. This study investigates the partnerships, projects, and innovations that shape Monterey’s integrated water network in order to better understand the challenges and opportunities facing California communities as they seek to sustainably manage peri-urban water supplies. Water reuse in the Monterey region produces substantial economic and environmental benefits, from tourism and irrigation of high-value crops to protection of groundwater and increases in environmental flows and water quality. Water resource managers in other communities can learn from Monterey’s success leveraging local needs and regional partnerships to develop effective integrated water solutions. However, key challenges remain in resolving mismatched timing between water availability and demand, funding alternative water supplies, and planning effectively under uncertainty. Opportunities exist to increase Monterey’s recycled water supply by up to 50%, but this requires investment in seasonal storage and depends on whether desalination or additional recycling forms the next chapter in the region’s water supply story. Regulatory guidance is needed on seasonal subsurface storage of tertiary-treated recycled water as distinct from potable recharge. By increasing the supply of recycled water to Monterey’s indirect potable use system, the region’s potential need for seawater desalination may be delayed as much as 30 years, resulting in cost and energy savings, and giving the opportunity to resolve present planning concerns. Full article
Show Figures

Figure 1

18 pages, 4135 KB  
Article
Detailed Geophysical Mapping and Hydrogeological Characterisation of the Subsurface for Optimal Placement of Infiltration-Based Sustainable Urban Drainage Systems
by Theis Raaschou Andersen
Geosciences 2020, 10(11), 446; https://doi.org/10.3390/geosciences10110446 - 8 Nov 2020
Cited by 5 | Viewed by 4355
Abstract
The continuous growth of cities in combination with future climate changes present urban planners with significant challenges, as traditional urban sewer systems are typically designed for the present climate. An easy and economically feasible way to mitigate this is to introduce a Sustainable [...] Read more.
The continuous growth of cities in combination with future climate changes present urban planners with significant challenges, as traditional urban sewer systems are typically designed for the present climate. An easy and economically feasible way to mitigate this is to introduce a Sustainable Urban Drainage System (SUDS) in the urban area. However, the lack of knowledge about the geological and hydrogeological setting hampers the use of SUDS. In this study, 1315 ha of high-density electromagnetic (DUALEM-421S) data, detailed lithological soil descriptions of 614 boreholes, 153 infiltration tests and 250 in situ vane tests from 32 different sites in the Central Denmark Region were utilised to find quantitative and qualitative regional relationships between the resistivity and the lithology, the percolation rates and the undrained shear strength of cohesive soils at a depth of 1 meter below ground surface (m bgs). The qualitative tests enable a translation from resistivity to lithology as well as a translation from lithology to percolation rates with moderate to high certainty. The regional cut-off value separating sand-dominated deposits from clay-dominated deposits is found to be between 80 to 100 Ωm. The regional median percolation rates for sand and clay till is found to be 9.9 × 10−5 m/s and 2.6 × 10−5 m/s, respectively. The quantitative results derived from a simple linear regression analysis of resistivity and percolation rates and resistivity and undrained shear strength of cohesive soils are found to have a very weak relationship on a regional scale implying that in reality no meaningful relationships can be established. The regional qualitative results have been tested on a case study area. The case study illustrates that site-specific investigations are necessary when using geophysical mapping to directly estimate lithology, percolation rates and undrained shear strength of cohesive soils due to the differences in soil properties and the surrounding environment from site to site. This study further illustrates that geophysical mapping in combination with lithological descriptions, infiltration tests and groundwater levels yield the basis for the construction of detailed planning maps showing the most suitable locations for infiltration. These maps provide valuable information for city planners about which areas may preclude the establishment of infiltration-based SUDS. Full article
(This article belongs to the Special Issue Urban Geophysics)
Show Figures

Figure 1

Back to TopTop