Sign in to use this feature.

Years

Between: -

Subjects

remove_circle_outline
remove_circle_outline
remove_circle_outline
remove_circle_outline
remove_circle_outline
remove_circle_outline
remove_circle_outline
remove_circle_outline
remove_circle_outline

Journals

remove_circle_outline
remove_circle_outline
remove_circle_outline
remove_circle_outline
remove_circle_outline
remove_circle_outline
remove_circle_outline
remove_circle_outline

Article Types

Countries / Regions

remove_circle_outline
remove_circle_outline
remove_circle_outline
remove_circle_outline
remove_circle_outline
remove_circle_outline

Search Results (400)

Search Parameters:
Keywords = urban parametrization

Order results
Result details
Results per page
Select all
Export citation of selected articles as:
26 pages, 7823 KB  
Article
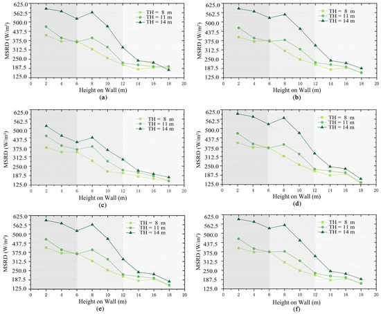
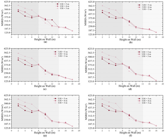
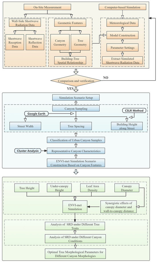
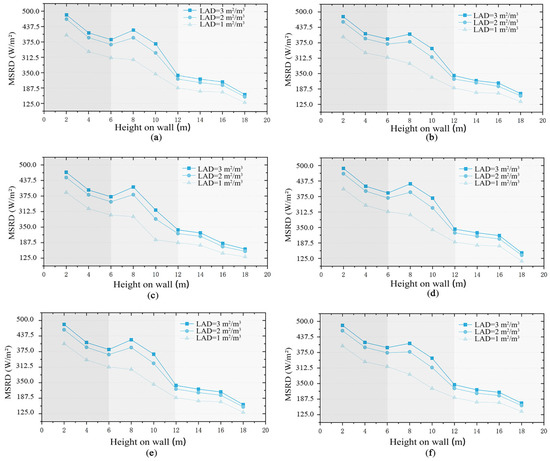
Impacts of Tree Morphology on Shortwave Radiation Disturbance of South-Facing Façades in East–West Street Canyons
by Yihao Zhang, Qianli Ma, Feng Qi and Xuwen Zhou
Buildings 2026, 16(2), 447; https://doi.org/10.3390/buildings16020447 - 21 Jan 2026
Viewed by 42
Abstract
Trees are known to modify radiation on building façades via shading effects. However, the combined influence of tree morphological traits and street canyon geometry on façade solar exposure remains inadequately quantified. This paper will fill this gap by using an integrated field measurement, [...] Read more.
Trees are known to modify radiation on building façades via shading effects. However, the combined influence of tree morphological traits and street canyon geometry on façade solar exposure remains inadequately quantified. This paper will fill this gap by using an integrated field measurement, ENVI-met simulations and theoretical analysis of an east–west street canyon in Hangzhou, China. We present the stratified cumulative shortwave radiation disturbance (SRD) and the mean value (MSRD) of R as indices for assessing the influence of the tree height (TH), canopy diameter (DC), leaf area density (LAD), and under-canopy height (UH) on the shortwave radiation profile of the south façade. Using 54 parametrized simulation scenarios, it was found that tree height is the most sensitive parameter to affect MSRD in the 1114 m range, with under-canopy height defining the building layers below. An LAD of 2 m2/m3 will be an optimal shading and daylighting. When discussed in terms of space, a canopy diameter of 5 m and a wall-to-canopy distance of 1 m (DW-T) provides better shading in asymmetric canyons where the buildings in the south are lower. Further, canyon building height on either side of the canyon is found to be a decisive factor that mediates tree impacts on radiation, which allows specific approaches to greening canyons of diverse kinds. Through this work, there is a theoretical basis for understanding how trees and canyons interact, and this work gives scientific principles for a tree-planting initiative to reduce urban heat islands. Full article
(This article belongs to the Special Issue Advanced Research on the Urban Heat Island Effect and Climate)
Show Figures

Figure 1

19 pages, 10479 KB  
Article
Design and Investigation of Powertrain with In-Wheel Motor for Permanent Magnet Electrodynamic Suspension Maglev Car
by Zhentao Ding, Jingguo Bi, Siyi Wu, Chong Lv, Maoru Chi and Zigang Deng
Actuators 2026, 15(1), 58; https://doi.org/10.3390/act15010058 - 16 Jan 2026
Viewed by 155
Abstract
A new type of transportation vehicle, the maglev car, is gaining attention in the automotive and maglev industries due to its potential to meet personalized urban mobility and future travel needs. To optimize the chassis layout of maglev cars, this paper proposes a [...] Read more.
A new type of transportation vehicle, the maglev car, is gaining attention in the automotive and maglev industries due to its potential to meet personalized urban mobility and future travel needs. To optimize the chassis layout of maglev cars, this paper proposes a compact powertrain integrating electrodynamic suspension with in-wheel motor technology, in which a permanent magnet electrodynamic in-wheel motor (PMEIM) enables integrated propulsion and levitation. First, the PMEIM external magnetic field distribution is characterized by analytical and finite element (FEM) approaches, revealing the magnetic field distortion of the contactless powertrain. Subsequently, the steady-state electromagnetic force is modeled and the operating states of the PMEIM powertrain are calculated and determined. Next, the PMEIM electromagnetic design is conducted, and its electromagnetic structure rationality is verified through magnetic circuit and parametric analysis. Finally, an equivalent prototype is constructed, and the non-contact electromagnetic forces of the PMEIM are measured in bench testing. Results indicate that the PMEIM powertrain performs propulsion and levitation functions, demonstrating 14.2 N propulsion force and 45.8 N levitation force under the rated condition, with a levitation–weight ratio of 2.52, which hold promise as a compact and flexible drivetrain solution for maglev cars. Full article
(This article belongs to the Section Actuators for Surface Vehicles)
Show Figures

Figure 1

41 pages, 22326 KB  
Article
Comparative Study on Multi-Objective Optimization Design Patterns for High-Rise Residences in Northwest China Based on Climate Differences
by Teng Shao, Kun Zhang, Yanna Fang, Adila Nijiati and Wuxing Zheng
Buildings 2026, 16(2), 298; https://doi.org/10.3390/buildings16020298 - 10 Jan 2026
Viewed by 163
Abstract
As China’s urbanization rate continues to rise, the scale of high-rise residences also grows, emerging as one of the main sources of building energy consumption and carbon emissions. It is therefore crucial to conduct energy-efficient design tailored to local climate and resource endowments [...] Read more.
As China’s urbanization rate continues to rise, the scale of high-rise residences also grows, emerging as one of the main sources of building energy consumption and carbon emissions. It is therefore crucial to conduct energy-efficient design tailored to local climate and resource endowments during the schematic design phase. At the same time, consideration should also be given to its impact on economic efficiency and environmental comfort, so as to achieve synergistic optimization of energy, carbon emissions, and economic and environmental performance. This paper focuses on typical high-rise residences in three cities across China’s northwestern region, each with distinct climatic conditions and solar energy resources. The optimization objectives include building energy consumption intensity (BEI), useful daylight illuminance (UDI), life cycle carbon emissions (LCCO2), and life cycle cost (LCC). The optimization variables include 13 design parameters: building orientation, window–wall ratio, horizontal overhang sun visor length, bedroom width and depth, insulation layer thickness of the non-transparent building envelope, and window type. First, a parametric model of a high-rise residence was created on the Rhino–Grasshopper platform. Through LHS sample extraction, performance simulation, and calculation, a sample dataset was generated that included objective values and design parameter values. Secondly, an SVM prediction model was constructed based on the sample data, which was used as the fitness function of MOPSO to construct a multi-objective optimization model for high-rise residences in different cities. Through iterative operations, the Pareto optimal solution set was obtained, followed by an analysis of the optimization potential of objective performances and the sensitivity of design parameters across different cities. Furthermore, the TOPSIS multi-attribute decision-making method was adopted to screen optimal design patterns for high-rise residences that meet different requirements. After verifying the objective balance of the comprehensive optimal design patterns, the influence of climate differences on objective values and design parameter values was explored, and parametric models of the final design schemes were generated. The results indicate that differences in climatic conditions and solar energy resources can affect the optimal objective values and design variable settings for typical high-rise residences. This paper proposes a building optimization design framework that integrates parametric design, machine learning, and multi-objective optimization, and that explores the impact of climate differences on optimization results, providing a reference for determining design parameters for climate-adaptive high-rise residences. Full article
(This article belongs to the Section Architectural Design, Urban Science, and Real Estate)
Show Figures

Figure 1

12 pages, 3305 KB  
Article
Spatial Decision Support System for Last-Mile Logistics: Optimization of Distribution Storage in Ciutat Vella (Valencia)
by Javier A. Bono Cremades, Raimon Calabuig Moreno and Javier Orozco-Messana
Land 2026, 15(1), 136; https://doi.org/10.3390/land15010136 - 9 Jan 2026
Viewed by 191
Abstract
A key barrier to achieving sustainability in 15 minute cities is the efficiency of supply-chain logistics, particularly in historic urban districts characterized by dense and heritage-protected urban forms. This article presents a data-driven urban methodology to optimize last-mile logistics in Ciutat Vella (Valencia, [...] Read more.
A key barrier to achieving sustainability in 15 minute cities is the efficiency of supply-chain logistics, particularly in historic urban districts characterized by dense and heritage-protected urban forms. This article presents a data-driven urban methodology to optimize last-mile logistics in Ciutat Vella (Valencia, Spain). Within the ENACT 15 min cities project, a Spatial Decision Support System (SDSS) was developed, combining iterative geospatial adjustments to the logistics network under changing boundary conditions with a demand-estimation model derived from the Valencia open-data platform. Using cadastral and field-survey data, the workflow simulates and optimizes the selection of vacant commercial premises as urban logistics hubs. A genetic algorithm minimizes oversupply, maximizes demand coverage, and improves spatial balance. The methodology also estimates the resulting carbon footprint, demonstrating that the optimized configuration enhances sustainability and service efficiency in dense historic settings. The approach is generalized to other urban contexts. Full article
(This article belongs to the Special Issue Urban Planning for a Sustainable Future)
Show Figures

Figure 1

19 pages, 3055 KB  
Article
Computational Design and Service Learning in Informal Settlement Planning: A Pedagogical Model for Architectural Education
by Fernando Lima, Anna Agnew, Emily Schiedemeyer and Vira Williams
Buildings 2026, 16(2), 265; https://doi.org/10.3390/buildings16020265 - 8 Jan 2026
Viewed by 216
Abstract
Rapid urbanization in the Global South continues to intensify the growth of informal settlements, challenging architectural education to equip students with methods capable of addressing complex socio-spatial, environmental, and ethical conditions. While computational design and service-learning have each been explored within architectural pedagogy, [...] Read more.
Rapid urbanization in the Global South continues to intensify the growth of informal settlements, challenging architectural education to equip students with methods capable of addressing complex socio-spatial, environmental, and ethical conditions. While computational design and service-learning have each been explored within architectural pedagogy, their systematic integration, particularly in the context of informal settlement planning, remains underdeveloped. This article presents a pedagogical framework that combines pattern language theory, shape grammars, and parametric modeling with service-learning principles within an undergraduate architectural design studio. Implemented in ARC 4025 (Architecture Studio 5) at the O’More College of Architecture and Design, Belmont University, the framework guides students in translating empirical observations of an informal settlement in Ahmedabad, India, into rule-based and generative design systems. The methodology emphasizes process–product reciprocity, enabling students to encode settlement patterns as transformation rules that generate, test, and evaluate coherent urban forms across multiple scales. A detailed case study, Community at Scale, is presented as a proof of method, illustrating how analysis is converted into computational logic across dwelling, block, and neighborhood scales. Rather than proposing a finalized solution, the study demonstrates how computational design can operationalize morphogenetic reasoning within architectural education while remaining grounded in social responsibility. The article concludes by discussing pedagogical implications, situating the approach within urban morphology discourse, and outlining limitations and directions for future research. Full article
(This article belongs to the Special Issue Emerging Trends in Architecture, Urbanization, and Design)
Show Figures

Figure 1

23 pages, 2473 KB  
Article
Multi-Model Comparison of Hydrologic Simulation Performance Using DWAT, PRMS, and TANK Models
by Deokhwan Kim, Wonjin Jang, Heechan Han, Hyoung-Sub Shin, Hyeonjun Kim and Cheolhee Jang
Water 2026, 18(2), 145; https://doi.org/10.3390/w18020145 - 6 Jan 2026
Viewed by 245
Abstract
This study compares the streamflow simulation performance of a semi-distributed hydrological model, DWAT (Dynamic Water Resources Assessment Tool), and two conceptual models, PRMS and TANK, across three watersheds in the Republic of Korea representing mountainous (Okdong-gyo), mixed-use (Wonbu-gyo), and urbanized (Daegok-gyo) conditions. All [...] Read more.
This study compares the streamflow simulation performance of a semi-distributed hydrological model, DWAT (Dynamic Water Resources Assessment Tool), and two conceptual models, PRMS and TANK, across three watersheds in the Republic of Korea representing mountainous (Okdong-gyo), mixed-use (Wonbu-gyo), and urbanized (Daegok-gyo) conditions. All models were calibrated and validated using identical hydroclimatic datasets and evaluation periods to ensure a fair comparison. Model performance was evaluated using nine statistical metrics (R2, NSE, LogNSE, KGE, RMSE, MAE, RE, VE, and RSR), supplemented by low-flow analysis based on a Q90 threshold and non-parametric statistical tests. DWAT exhibited the most stable and highest overall performance across all watersheds, with particularly strong results in the urbanized Daegok-gyo basin (NSE = 0.85, R2 = 0.88). The TANK model performed best in the mixed-use Wonbu-gyo basin (NSE = 0.82, R2 = 0.83), whereas PRMS showed a systematic tendency to underestimate streamflow, especially under high-flow and low-flow conditions. Statistical comparisons using Friedman and post hoc Dunn tests confirmed that performance differences among models were statistically significant (p < 0.001). Overall, the results demonstrate that hydrological model performance strongly depends on watershed characteristics and provide a quantitative and statistically supported basis for selecting appropriate runoff simulation models according to basin type. Full article
(This article belongs to the Special Issue Application of Hydrological Modelling to Water Resources Management)
Show Figures

Figure 1

19 pages, 3284 KB  
Article
Understanding Motorcycle Emissions Across Their Technical, Behavioral, and Socioeconomic Determinants in the City of Kigali: A Non-Parametric Multivariate Analysis
by Gershome G. Abaho, Bernard B. Munyazikwiye, Hussein Bizimana, Jacqueline Nikuze, Moise Ndekezi, Jean de Dieu Mutabaruka, Donald Rukotana Kabanda, Maximillien Mutuyeyezu, Telesphore Habiyakare, Emmanuel Tuyizere, Thomas Matabaro, Prince Bonfils Bimenyimana and Gilbert Nduwayezu
Atmosphere 2026, 17(1), 47; https://doi.org/10.3390/atmos17010047 - 30 Dec 2025
Viewed by 331
Abstract
Motorcycle emissions are a growing environmental and public health concern in many low- and middle-income countries. While several studies have examined the emission profiles from larger vehicles in urban areas, very few have analyzed motorcycle emissions through a parametric and non-parametric multivariate lens, [...] Read more.
Motorcycle emissions are a growing environmental and public health concern in many low- and middle-income countries. While several studies have examined the emission profiles from larger vehicles in urban areas, very few have analyzed motorcycle emissions through a parametric and non-parametric multivariate lens, combining technical, behavioral, and socioeconomic factors, a gap that this study attempts to address. MANOVA and Kruskal–Wallis H test analyses highlighted visible smoke emissions (hydrocarbon: H = 30.62, p < 0.001; carbon monoxide: H = 16.71, p < 0.001; dioxygen: H = 6.67, p = 0.010), year of manufacturing (carbon monoxide: H = 20.61, p < 0.001; hydrocarbon: H = 11.80, p = 0.008), average fuel consumption (carbon dioxide: H = 13.32, p = 0.004), and daily driving distance (carbon monoxide: H = 10.09, p = 0.018) as significant predictors of emissions. The results also indicate that newer and well-maintained motorcycles (2018–2021) consistently showed the lowest carbon monoxide and HC levels compared to the older and poorly maintained counterparts with the highest emissions. Consistently, motorcycles with visible smoke showed substantially elevated carbon monoxide and hydrocarbons and reduced dioxygen, establishing visible smoke as a practical marker for excessive emissions. Additionally, younger riders (19–28 years) exhibited higher hydrocarbon emissions, while greater riding experience and more passengers influenced dioxygen levels. Spearman correlation analysis reinforced these patterns, with visible smoke showing strong positive correlations with carbon monoxide (ρ = 0.21) and hydrocarbon (ρ = 0.28), and carbon monoxide was negatively associated with motorcycle age (ρ = −0.18). These findings underscore manufacturing year, vehicle maintenance, and visible smoke as practical, high-impact targets for reducing motorcycle emissions, offering a basis for targeted emission control strategies. Full article
(This article belongs to the Section Air Quality)
Show Figures

Figure 1

25 pages, 1526 KB  
Article
Affordability, Preferences, and Barriers to Multifamily Housing for Young Families in Riyadh, Saudi Arabia
by Fawaz Alasmari
Buildings 2026, 16(1), 167; https://doi.org/10.3390/buildings16010167 - 30 Dec 2025
Viewed by 249
Abstract
This study examines the suitability of multifamily housing for young families in Riyadh in the context of rapid urban growth and rising housing demand. Although apartments are increasingly promoted as efficient and sustainable housing options, limited evidence exists on whether they align with [...] Read more.
This study examines the suitability of multifamily housing for young families in Riyadh in the context of rapid urban growth and rising housing demand. Although apartments are increasingly promoted as efficient and sustainable housing options, limited evidence exists on whether they align with the cultural expectations, affordability constraints, and spatial needs of young Saudi households. A questionnaire of 639 respondents was conducted between January and March 2024, and the data were analysed using a combination of non-parametric and regression-based statistical techniques. Findings show that affordability is the primary barrier to ownership, with married and larger households experiencing the greatest financial pressure. Construction quality, security, room number, and location were the most valued apartment attributes, while stylistic features were less influential. Preferences for full-service gated complexes reflect the importance of privacy, safety, and structured community environments. The data analysis indicates that family size and perceived price-income suitability shape ownership intentions, although the overall model fit suggests additional institutional and market constraints. The study concludes that improving multifamily housing for young families requires integrated policy responses linking affordability measures, governance and building management reforms, and culturally responsive design standards to support the aims of sustainable urban development. Full article
(This article belongs to the Special Issue Study on Real Estate and Housing Management—2nd Edition)
Show Figures

Figure 1

20 pages, 5111 KB  
Article
Integrating Long-Term Climate Data into Sponge City Design: A Case Study of the North Aegean and Marmara Regions
by Mehmet Anil Kizilaslan
Sustainability 2026, 18(1), 331; https://doi.org/10.3390/su18010331 - 29 Dec 2025
Viewed by 231
Abstract
Climate change is altering hydrological regimes across the North Aegean and Marmara regions of Türkiye, with increasing relevance for both drought occurrence and flood generation. This study examines long-term variability in temperature, precipitation, and evaporation using meteorological observations over a long time series [...] Read more.
Climate change is altering hydrological regimes across the North Aegean and Marmara regions of Türkiye, with increasing relevance for both drought occurrence and flood generation. This study examines long-term variability in temperature, precipitation, and evaporation using meteorological observations over a long time series and relates these changes to urban water management issues. Daily records from 12 meteorological stations, with data availability varying by station and extending back to 1926, were analysed using the non-parametric Mann–Kendall trend test and Sen’s slope estimator. The results indicate statistically significant warming trends across all stations, with several locations recording daily maximum temperatures exceeding 44 °C. Precipitation trends exhibit pronounced spatial heterogeneity: while most stations show decreasing long-term tendencies, others display unchanging or non-significant trends. Nevertheless, extreme daily rainfall events exceeding 200 mm are observed at multiple coastal and island stations, indicating a tendency toward high-intensity precipitation. Evaporation trends also vary across the region, with increasing rates at stations such as Tekirdağ and Çanakkale and decreasing trends at Bandırma and Yalova, reflecting the influence of local atmospheric conditions. Taken together, these findings point to a coupled risk of intensified flooding during short-duration rainfall events and increasing water stress during warm and dry periods. Such conditions challenge the effectiveness of conventional grey infrastructure. The results are therefore interpreted within the framework of the Sponge City approach, which emphasizes permeable surfaces, decentralized storage, infiltration, and the integration of green and blue infrastructure. By linking long-term hydroclimatic trends with urban design considerations, this study provides a quantitative basis for informing adaptive urban water management and planning strategies in Mediterranean-type climate regions. Full article
Show Figures

Figure 1

24 pages, 7668 KB  
Article
A Study on the Optimization of the Dynamic Visual Quantitative Method for the External Spatial Form of Super-Large Cities’ High-Density Waterfront Iconic Building Clusters: A Case Study of Shanghai Lujiazui
by Jian Zhang, Di Chen and Run-Jie Huang
Buildings 2026, 16(1), 93; https://doi.org/10.3390/buildings16010093 - 25 Dec 2025
Viewed by 371
Abstract
The external spatial form and skyline of high-density waterfront iconic building clusters in super-large cities are the most distinctive features of urban image. However, traditional static research methods (such as fixed-point photography) cannot capture the continuous visual experience of people in motion, thereby [...] Read more.
The external spatial form and skyline of high-density waterfront iconic building clusters in super-large cities are the most distinctive features of urban image. However, traditional static research methods (such as fixed-point photography) cannot capture the continuous visual experience of people in motion, thereby imposing obvious limitations. This study proposes a dynamic visual quantification method that constructs a linear observation path using the parametric platform Grasshopper. The method calculates two core parameters in real-time: the vertical perspective angle (θ, reflecting the building’s “sense of height”) and the horizontal perspective angle (β, reflecting the “sense of density” of the building cluster), so as to realize the dynamic and continuous quantification of the building cluster’s form. Using Shanghai Lujiazui as a case study, this paper validates the method’s effectiveness. The results show that the visual perception of buildings is not only determined by their absolute height but also influenced by the distance from the observation point and spatial relationships. Furthermore, through variance analysis and an annealing algorithm, this study can identify “visually stable points” (suitable for arranging core landmarks) and “optimal viewing points” (suitable for setting up urban viewing platforms). This method provides a reproducible quantitative tool and specific guidance for the optimization of waterfront building layouts and the planning of urban viewing platforms. Full article
(This article belongs to the Section Architectural Design, Urban Science, and Real Estate)
Show Figures

Figure 1

16 pages, 1462 KB  
Article
Analyses of Final Trends and Comorbidity of Eosinophilic Granulomatosis with Polyangiitis in Patients Hospitalized in Poland in 2014–2023
by Aleksandra Hus, Krzysztof Kanecki, Katarzyna Lewtak, Paweł Goryński and Małgorzata Wisłowska
J. Clin. Med. 2025, 14(24), 8950; https://doi.org/10.3390/jcm14248950 - 18 Dec 2025
Viewed by 282
Abstract
Background: Eosinophilic granulomatosis with polyangiitis (EGPA) is a rare vasculitis, and contemporary population data from Central and Eastern Europe are limited. Aim: To describe hospital-based incidence, patient characteristics and comorbidities among EGPA hospitalizations in Poland (2014–2023), including differences by age, sex [...] Read more.
Background: Eosinophilic granulomatosis with polyangiitis (EGPA) is a rare vasculitis, and contemporary population data from Central and Eastern Europe are limited. Aim: To describe hospital-based incidence, patient characteristics and comorbidities among EGPA hospitalizations in Poland (2014–2023), including differences by age, sex and place of residence. Methods: This retrospective, population-based study used nationwide hospital discharge records with an EGPA diagnosis. First EGPA-coded hospitalizations were used to estimate annual incidence per 1,000,000 inhabitants. Demographics, duration of stay and accompanying comorbidities (cardiovascular disease, pulmonary disease, and asthma) were analyzed for all EGPA hospitalizations. Place of residence was classified as urban or rural. Group differences and temporal trends were assessed using appropriate parametric and non-parametric tests and regression models, with a two-sided p value < 0.05 considered statistically significant. Results: Between 2014 and 2023, 911 patients had a first EGPA-coded hospitalisation in Poland, corresponding to a mean annual hospital-based incidence of 2.38 per 1,000,000 inhabitants (range 1.28–3.38); incidence declined significantly from 2014 to 2019 (p < 0.001) and was disrupted during the COVID-19 period. Overall, 3524 EGPA hospitalisations were recorded, and women were more frequently hospitalised than men (54.5% vs. 45.2%; p < 0.001). Mean age at hospitalisation increased over time, with patients in 2023 being about 5–6 years older than in 2014 (p ≤ 0.009). Median length of stay was 8 days for first admissions and 5 days for all EGPA stays and shortened significantly over the study period (p < 0.001). Cardiovascular disease, pulmonary disease and asthma were present in 23.6%, 35.3% and 32.3% of patients, respectively. Cardiovascular disease was more common in men and in rural residents (both p < 0.001) and was associated with older age (p < 0.001), whereas pulmonary disease was associated with younger age (p < 0.001). Among women, the proportions with pulmonary disease and asthma decreased over time (p = 0.009 and p = 0.025). Conclusions: EGPA in Poland is rare, with hospital-based incidence comparable to other European and Asian populations. The hospitalized EGPA population is aging and cardiovascular comorbidity is increasingly prominent, especially in older and rural patients, while recorded pulmonary disease and asthma in women are decreasing. Full article
(This article belongs to the Section Immunology & Rheumatology)
Show Figures

Figure 1

23 pages, 8428 KB  
Article
Relationships Between Urban Form, Microclimate, and Energy Efficiency in Hot Climates
by Ioana C. Giurgiu and Daniela A. Ottmann
Urban Sci. 2025, 9(12), 527; https://doi.org/10.3390/urbansci9120527 - 10 Dec 2025
Viewed by 402
Abstract
Urban areas across the globe face increased pressures to adapt to variations in energy demands and increased impacts of urban heat islands (UHIs). Urban form links closely to both energy consumption and microclimate, with factors such as density and sky view factors having [...] Read more.
Urban areas across the globe face increased pressures to adapt to variations in energy demands and increased impacts of urban heat islands (UHIs). Urban form links closely to both energy consumption and microclimate, with factors such as density and sky view factors having a marked impact on wind reduction, surface temperatures, and outdoor comfort. Although both relationships have been widely studied independently, emerging research highlights important trade-offs between outdoor thermal comfort and energy performance. It also shows that the impacts of urban form vary significantly by climate and context. This has led to calls for a more standardized analysis approach, with some authors advocating for multi-objective optimization implementations. In hot climates, where UHI impacts are expected to be more pronounced under climate change, identifying trade-offs is challenging due to a lack of data covering urban morphology and energy modelling. This paper presents a standardized analysis method combining key urban morphology, microclimate, outdoor comfort, and energy indicators. The method’s potential to reveal relationships between urban form and performance indicators and its suitability for integration with multi-objective optimization are evaluated. For this purpose, a comparative analysis of three hot climate case studies is conducted: Al Fahidi (Dubai, UAE), Al Balad (Jeddah, SA), and Masdar City (Abu Dhabi, UAE). The analysis integrates spatial mapping of wind and surface temperature patterns, capturing day–night variations and interactions between three-dimensional form, spatial wind, surface temperature, and outdoor comfort patterns. Full article
Show Figures

Figure 1

9 pages, 203 KB  
Article
Multifaceted Assessment of Quality of Life in Hospitalized Adolescents Aged 11–18 with Cardiological Problems
by Agnieszka Pluta, Alicja Marzec, Monika Chojnowska and Mariola Głowacka
Children 2025, 12(12), 1661; https://doi.org/10.3390/children12121661 - 8 Dec 2025
Viewed by 286
Abstract
Background: Cardiological conditions in adolescents can impair health-related quality of life (HRQoL), influencing physical, emotional, and social functioning. Identifying sociodemographic and psychosocial determinants is essential for targeted multidisciplinary interventions involving pediatric cardiologists, nurses, and psychologists. This study assessed HRQoL in hospitalized adolescents with [...] Read more.
Background: Cardiological conditions in adolescents can impair health-related quality of life (HRQoL), influencing physical, emotional, and social functioning. Identifying sociodemographic and psychosocial determinants is essential for targeted multidisciplinary interventions involving pediatric cardiologists, nurses, and psychologists. This study assessed HRQoL in hospitalized adolescents with cardiologic problems. Methods: A cross-sectional study was conducted among 100 adolescents aged 11–18 years hospitalized in a pediatric cardiology ward in Poland (June–December 2022). HRQoL was measured using the validated Polish version of the KIDSCREEN-52 questionnaire. Data on demographics, family and financial situation, and pain were collected. Non-parametric tests and Spearman’s correlations were applied; p < 0.05 was considered significant. Results: The highest HRQoL scores were observed in Social Acceptance (mean 86.3 ± 17.9), while the lowest scores were found in School Environment (49.2 ± 21.4). Boys had significantly higher Physical Well-being and Self-perception scores than girls (p = 0.019, p = 0.031). Older age correlated negatively with Moods and Emotions (r = −0.216, p = 0.031) and Peer Relationships (r = −0.300, p = 0.002). Rural residence was associated with stronger family relationships (p = 0.025). A better financial status correlated with higher family relationship and financial resource scores. Pain was linked to poorer physical and emotional well-being. Conclusions: The health-related quality of life (HRQoL) of adolescents hospitalized for cardiac conditions is mainly affected by socio-demographic factors, such as gender, age, place of residence, perceived socioeconomic status, and experiences of pain and discomfort. Girls, older adolescents, urban residents, and those reporting poorer socioeconomic conditions and pain had lower HRQoL scores in specific areas. Conversely, family structure and the presence of chronic diseases did not significantly influence HRQoL outcomes. Full article
(This article belongs to the Section Pediatric Cardiology)
22 pages, 3072 KB  
Article
Optimized Workflow for High-Resolution Urban Microclimate Modeling
by Julia Díaz-Borrego, Rocío Escandón and Alicia Alonso
Urban Sci. 2025, 9(12), 513; https://doi.org/10.3390/urbansci9120513 - 2 Dec 2025
Viewed by 419
Abstract
Modeling urban microclimates is essential for assessing thermal comfort and the urban heat island (UHI) effect, particularly in the context of climate change. The UHI intensifies thermal discomfort, increases energy demand, and exacerbates health risks during extreme heat events. Accurate urban modeling is [...] Read more.
Modeling urban microclimates is essential for assessing thermal comfort and the urban heat island (UHI) effect, particularly in the context of climate change. The UHI intensifies thermal discomfort, increases energy demand, and exacerbates health risks during extreme heat events. Accurate urban modeling is crucial for evaluating microclimatic conditions and developing effective mitigation strategies. However, traditional 3D modeling approaches often lack the efficiency and precision required to capture complex urban morphologies and integrating key environmental elements such as vegetation. This study presents an optimized workflow for large-scale 3D urban modeling that combines open-source geospatial data with programming and parametrisation tools to enhance the accuracy and scalability of urban studies. The methodology applied in Seville comprises data acquisition, processing, and modeling to produce a high-resolution urban environment model. Using Grasshopper and the ShrimpGIS plugin, spatial datasets of buildings and urban vegetation are processed to create a high-fidelity model. The resulting model is structured for integration into environmental analysis tools such as Ladybug Tools. This integration enables the direct assessment of design choices and morphological relationships for climate resilience, facilitating a detailed evaluation of urban microclimates and climate adaptation strategies. This approach provides urban planners and researchers with a replicable, efficient methodology to support evidence-based decisions for climate-responsive urban development. Full article
Show Figures

Figure 1

44 pages, 7311 KB  
Article
Digital Twin–Based Simulation and Decision-Making Framework for the Renewal Design of Urban Industrial Heritage Buildings and Environments: A Case Study of the Xi’an Old Steel Plant Industrial Park
by Yian Zhao, Kangxing Li and Weiping Zhang
Buildings 2025, 15(23), 4367; https://doi.org/10.3390/buildings15234367 - 2 Dec 2025
Viewed by 1127
Abstract
In response to the coexistence of multi-objective conflicts and environmental complexity in the renewal of contemporary urban industrial heritage, this study develops a simulation and decision-making methodology for architectural and environmental renewal based on a digital twin framework. Using the Xi’an Old Steel [...] Read more.
In response to the coexistence of multi-objective conflicts and environmental complexity in the renewal of contemporary urban industrial heritage, this study develops a simulation and decision-making methodology for architectural and environmental renewal based on a digital twin framework. Using the Xi’an Old Steel Plant Industrial Heritage Park as a case study, a community-scale digital twin model integrating multiple dimensions—architecture, environment, population, and energy systems—was constructed to enable dynamic integration of multi-source data and cross-scale response analysis. The proposed methodology comprises four core components: (1) integration of multi-source baseline datasets—including typical meteorological year data, industry standards, and open geospatial information—through BIM, GIS, and parametric modeling, to establish a unified data environment for methodological validation; (2) development of a high-performance dynamic simulation system integrating ENVI-met for microclimate and thermal comfort modeling, EnergyPlus for building energy and carbon emission assessment, and AnyLogic for multi-agent spatial behavior simulation; (3) establishment of a comprehensive performance evaluation model based on Multi-Criteria Decision Analysis (MCDA) and the Analytic Hierarchy Process (AHP); (4) implementation of a visual interactive platform for design feedback and scheme optimization. The results demonstrate that under parameter-calibrated simulation conditions, the digital twin system accurately reflects environmental variations and crowd behavioral dynamics within the industrial heritage site. Under the optimized renewal scheme, the annual carbon emissions of the park decrease relative to the baseline scenario, while the Universal Thermal Climate Index (UTCI) and spatial vitality index both show significant improvement. The findings confirm that digital twin-driven design interventions can substantially enhance environmental performance, energy efficiency, and social vitality in industrial heritage renewal. This approach marks a shift from experience-driven to evidence-based design, providing a replicable technological pathway and decision-support framework for the intelligent, adaptive, and sustainable renewal of post-industrial urban spaces. The digital twin framework proposed in this study establishes a validated paradigm for model coupling and decision-making processes, laying a methodological foundation for future integration of comprehensive real-world data and dynamic precision mapping. Full article
(This article belongs to the Section Architectural Design, Urban Science, and Real Estate)
Show Figures

Figure 1

Back to TopTop