Next Article in Journal
Typological Identification and Revitalisation Strategies for Third Front Industrial Heritage: A Case Study of Guangyuan
Previous Article in Journal
Experimental Study on the Sustainability of Harnessing the Thermal Potential of Surface Waters for Building Decarbonization
Previous Article in Special Issue
Evaluating the Urban Heat Island Effect in Montreal: Urban Density, Vegetation, Demographic, and Thermal Landscape Analysis
 
 
Font Type:
Arial Georgia Verdana
Font Size:
Aa Aa Aa
Line Spacing:
Column Width:
Background:
Article

Impacts of Tree Morphology on Shortwave Radiation Disturbance of South-Facing Façades in East–West Street Canyons

1
School of Landscape Architecture, Zhejiang A&F University, Hangzhou 311300, China
2
Zhejiang Lin’an, Atmospheric Background, National Observation and Research Station, Hangzhou 311300, China
3
Institute of Ecological Civilization & Institute of Carbon Neutrality, Zhejiang A&F University, Hangzhou 311300, China
*
Author to whom correspondence should be addressed.
Buildings 2026, 16(2), 447; https://doi.org/10.3390/buildings16020447
Submission received: 16 December 2025 / Revised: 16 January 2026 / Accepted: 19 January 2026 / Published: 21 January 2026
(This article belongs to the Special Issue Advanced Research on the Urban Heat Island Effect and Climate)

Abstract

Trees are known to modify radiation on building façades via shading effects. However, the combined influence of tree morphological traits and street canyon geometry on façade solar exposure remains inadequately quantified. This paper will fill this gap by using an integrated field measurement, ENVI-met simulations and theoretical analysis of an east–west street canyon in Hangzhou, China. We present the stratified cumulative shortwave radiation disturbance (SRD) and the mean value (MSRD) of R as indices for assessing the influence of the tree height (TH), canopy diameter (DC), leaf area density (LAD), and under-canopy height (UH) on the shortwave radiation profile of the south façade. Using 54 parametrized simulation scenarios, it was found that tree height is the most sensitive parameter to affect MSRD in the 1114 m range, with under-canopy height defining the building layers below. An LAD of 2 m2/m3 will be an optimal shading and daylighting. When discussed in terms of space, a canopy diameter of 5 m and a wall-to-canopy distance of 1 m (DW-T) provides better shading in asymmetric canyons where the buildings in the south are lower. Further, canyon building height on either side of the canyon is found to be a decisive factor that mediates tree impacts on radiation, which allows specific approaches to greening canyons of diverse kinds. Through this work, there is a theoretical basis for understanding how trees and canyons interact, and this work gives scientific principles for a tree-planting initiative to reduce urban heat islands.

1. Introduction

Having evolved due to both climatic warming on the planet and active urbanization in major urban centers, the urban heat island effect has been on the rise in most urban centers, with increasing thermal stress and perceived discomfort becoming an ever-degrading factor on the spatial quality of the urban areas and the general health of people [1]. In addition to the increase in air pollution rates [2] and the high frequency of extreme outdoor heat events [3], consistent high temperatures in the urban environment put significant additional energy pressures on the building industry [4]. The urban heat island effect has been attributed to a 12–24% rise in cooling energy use in residential buildings in the aforementioned megacities like Beijing, Nanjing and Hong Kong [5]. To address these issues and enhance the carbon neutrality objectives [6], there has been an imperative shift in research and practice towards establishing low-carbon and sustainable urban built environments as a solution to the urban heat island effect [7].
To prevent the urban heat island effect, the mitigation process must be implemented at the level of basic urban spatial units [8]. One of the simplest examples of urban public spaces are street canyons that occupy the leading position in the evaluation of the quality of the urban environment [9]. The idea of planting the trees on the streets has been hugely proven as one of the underlying measures to optimize the thermal environment of the canyons in the streets [10]. The main reason behind this efficacy is that vegetation modulates building-cooling energy demand in two synergistic ways [11]; tree canopies shield building façades and therefore cool the building surfaces to dispel solar absorption and consequently reduce the accumulation of heat in the indoor space [12]. Secondly, the microclimatic cooling by evapotranspiration utilizes the sensible heat, thereby reducing the ambient air temperatures. A number of studies have explored the effect of canopy morphological characteristics on pedestrian thermal comfort in street canyons [13]. In the meantime, the capacity of trees along the street to regulate the microclimate under extreme weather conditions has been measured by using field measurements and numerical models (e.g., ENVI-met) [14].
The morphology of tree canopies is actually critical to the efficacy of these effects [15]. To be more precise, the ability of a tree to shade the area and cool down the environment is largely determined by the structure of its canopy. When the canopy transparency is low, direct shortwave radiation, as well as diffuse sky radiation, is more likely to be intercepted, and this increases the cooling performance [16]. Morphological characteristics of trees in the street have been indicated through empirical evidence as central in the mitigation of the local microclimates. Among the essential characteristics are tree height, canopy diameter, leaf area density (LAD), under-canopy height, and canopy shape [10]. The ability to determine the effect of the tree morphology on cooling performance not only increases the urban microclimatic performance and thermal comfort of cities but also decreases the use of air conditioning, minimizes stress and pressure caused by heat waves, and lowers the energy consumption of buildings [17].
The existing research on the cooling effect of trees in quantitative studies can be broadly divided into groups of planting [18] and single-tree approaches [19], and much of the study focuses on cooling effectiveness by vegetation cover, plant layout, and morphological characteristics of the plant. There are scholars who believe that the three effects on urban microclimates are mostly controlled by leaf area index (LAI) and LAD [17]. The index of transmittance, Canopy LAI, being the total one-sided leaf area (defined as one-sided area) divided by a unit ground area, is an important determinant of canopy light transmittance, and a high LAI is associated with low transmittance [20]. With the help of this relationship, various other studies have used ENVI-met to model the cooling effects at different canopy LAI, which showed that an increase in canopy LAI can increase shortwave radiation interception [21] and canopy LAI [22]. Practically, canopy LAI as an outcome of field measurements can be parameterized in ENVI-met with LAD using layers of canopy at different heights (e.g., 1 m slice) to describe height variation [23]. Normal values of LAD vary between 1 and 3 m2/m3, and trees with good LAD and high canopy cover always have the beneficial effects of cooling the roofs, the ground, ambient air, and the building façades [24]. In addition to LAI and LAD, the cooling performance is strongly positively correlated with tree height [25]. In addition, a broader canopy offers more shade [26] and can obstruct natural ventilation and airflow [27]. The use of tree species to optimize the thermal environment of the building needs to be a systematic choice that involves the consideration of major characteristics of the leaf area density, canopy diameter, and canopy amount of temperature modulation.
The other positive effect of vegetation on the energy demand in buildings is, again, controlled by the geometry of street canyons [28], which is normally defined by the height-to-width ratio (H/W) [29]. This ratio controls various important physical processes, amongst others that received and reflected radiation, radiative fluxes, and airflow patterns. The available literature indicates that the priority of planting street trees in deep canyons (high H/W) is lower than in shallow canyons (low H/W) [30]. Later studies point out that shading created by buildings in deep canyons might complement or even exceed the shading capability of trees [31], reducing the cooling capability of trees. In the asymmetric street canyons, the height of buildings on certain sides has been observed to increase afternoon shading [32]. Other more recent findings also demonstrate that spatial heterogeneity in street canyons can cause large differences in greening demands, though it may not be necessary or even optimal to have a similar vegetation cover everywhere [33]. Trees can have poor cooling performance when they are planted where they do not belong, from shading each other or hindering total ventilation [34], which can cause a marginal decrease in the marginal canopy thermal advantages [35].
Although there have been major improvements in the understanding of the interaction between tree morphology and street canyon geometry, together with early development of the radiation transfer models of individual tree–building façades, there are two critical limitations to the generalization of such findings to design in the linear planting field: (1) The shading effect of linear tree arrangement cannot be simply added to the effect of individual trees when trying to interpret the whole canopy–radiation interaction process. (2) Most of the research has focused on the outdoor microclimate assessment but has yet to quantify the link between canopy-induced radiation disturbance and heat gain through building envelopes. To fill these gaps, the present study transverses the process of shortwave radiation per se and provides a quantitative framework that is founded directly on the dynamic of shortwave radiations. We do not depend on aggregated energy or thermal comfort measures, but we propose a different measure, which we call stratified cumulative shortwave radiation disturbance (SRD). This measure has a very fine resolution of the ways a building façade canopy can alter the solar radiation available at various levels of the building in a street. An informative basis is offered by adopting this radiometric viewpoint on carrying out building energy projects silently aimed at saving energy, such as determining selective façade and window shading on particular floors, as well as radiative heat gain on selected floors by reading radiometric patterns of that gain. These specific objectives are as follows: (1) Construct an active analytical model explaining the disturbance of isotropic shortwave radiations by linear plantings at the canyon wall. (2) Measure the distribution, especially vertical distribution, of the disturbance of SRD on building façades caused by trees in one-sided street canyons. (3) Measure the synergistic effect on the important tree morphology features—LAI, LAD, and canopy diameter—on the canyon height, in order to guide the specific species selection and planting layout. This study employs a simulation-driven approach for the precise planning of urban greening to support the development of positive carbon cities.

2. Materials and Methods

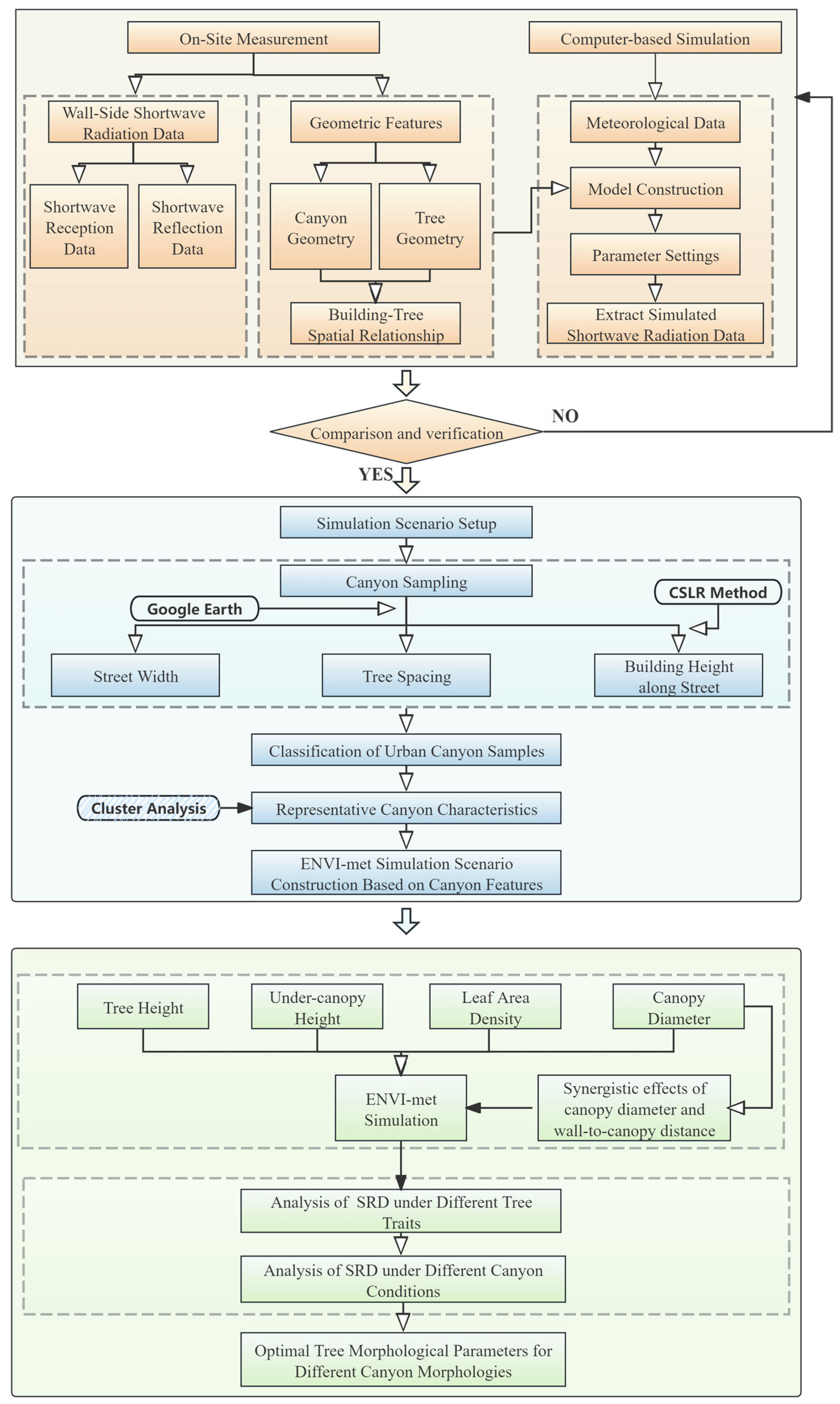
The paper utilizes the software as the simulation tool to examine the thermal radiation disturbance mechanism of tresses along the building walls on the northeast of the east–west block canyons of East–West Street. The research has an integrated research design based on field measurements, ENVI-met simulation, and statistical study. Accroding to the technical roadmap (Figure 1), the research follows the five fundamental stages: parameter calibration performed by comparing the field observations and ENVI-met simulations; representative parametric simulation scenario built up by means of the clustering analysis of the extensive sample of the data on the morphology of the street canyons; systematic numerical simulation conducted; the patterns of the impact of various morphological characteristics of trees on stratified cumulative shortwave radiation disturbance (SRD), quantitatively analyzed by the aid of statistical tools; and the design strategies optimized, based on the results of the numerical simulation. All these parts should be regarded as the empirical and simulation basis of this research, and their details will also be discussed further in this paper.

2.1. Validation and Analysis of ENVI-met

The site of the experiment is the Lin’an District of Hangzhou City in the south-east of China (30.23° N and 119.72° E; Figure 2). Hangzhou has a humid subtropical climate, which has a hot summer and a cold winter. The field of construct is two parallel street canyons, surrounded by well-spaced trees of Osmanthus fragrans on the street. Field measurements were carried out on 1 September 2024, when there were calm, clear-sky conditions. Measurement points A, B, C, and D were provided at 1.6 m (on the east side) of the façades of the buildings located on the north–south and east–west canyon in the street. Points A and C were at the opposite ends of respective trees on the street, whereas points B and D were in the middle of the trees.
Measurements were carried out hourly between 09:00 and 18:00 local time. A pyranometer was used to measure the received and reflected radio frequencies at shortwave frequencies. Once the readings decreased, the received radiation was noted, and the instrument was inverted to record reflected shortwave radiation of the façade. At the same time, microclimatic conditions, i.e., air temperature, relative humidity, temperature of a façade surface, and momentary wind speed, were recorded at each point with the help of a thermo-hygrometer, an anemometer, and an infrared thermometer. Table 1 gives specifications, ranges, and accuracies of all instruments. The meteorological conditions during the measurement process were as follows: air temperatures may vary between 36 °C and 25 °C in maximum and minimum temperatures every day; relative humidity measurements were between 48% and 78%; and minimal wind velocity was 1.3 to 1.5 m/s.
The ENVI-met simulation had a four-step sequential process: parameter setup, model construction, ENVI-Guide configuration, and simulation undertaking. In the preliminary setup, some of the major attributes, such as the site location, grid resolution, and the material thermal properties, were established. During model construction, high-resolution satellite imagery of the experimental site is downloaded and imported as the background map. A geometrically identical model of the actual site is then built in ENVI-met. The average LAD for the simulated trees is calculated based on the definition of LAI. After model completion, measured meteorological data (Table 2) are input, and the following key simulation settings are applied: ENVI-met version 5.6.1 with the high-resolution Integrated View Sphere (IVS) radiation scheme enabled. The specific IVS parameters were set as follows: resolution for height segment angles and resolution for azimuthal segment angles are high (10°). Relevant parameters are configured, and the simulation is initiated.
Grasshopper was used to analyze the simulation data, extracting and statistically processing the shortwave radiation intensity on building façades at different times. These results were compared with the field-measured shortwave radiation data, and the root mean square error (RMSE) between the two datasets was obtained (Figure 3). In summary, the temporal variation in shortwave radiation on the west-facing and south-facing façades shows consistent trends between the experiment and the simulation, and the RMSE values fall within a reasonable range. Therefore, the ENVI-met model is capable of reliably simulating the influence of street trees on shortwave radiation on façades along the street.

2.2. Extraction and Analysis of Street Canyon Geometry

On the basis of model validation, this study systematically collected street canyon geometry data across Hangzhou urban districts to construct parametric simulation scenarios capable of representing the morphological diversity of real-world street canyons. Key simulation parameters were determined based on statistical characteristics of the collected data. Using the ruler tool in Google Earth and the corner-shadow-length-ratio method (CSLR) method [36], geometric data—including building heights on both sides of the street, street width, street tree canopy diameter, and tree spacing—were obtained for 60 street canyon samples across six major urban districts of Hangzhou. The map presents these six sampled districts in English, while the underlying Chinese base-layer labels are retained solely for geographic context (Figure 2).
Frequency distribution analyses were conducted separately for building heights on both sides of the street and for street width. The recorded normal distribution was used to pick the height values that represent cumulative tails and mean probabilities in the tails and mean, respectively, since these points are perceived to be important well-markers. This gave two sets of candidate building heights; they were first set at 17.9 m, 30.2 m, and 41.5 m, and the second set at 17.81 m, 29.51 m and 41.30 m. The analysis showed that the two sets had a high level of numerical similarities, and both sets efficiently represented the statistical distribution features of real street morphologies. Based on this, we therefore followed the rules of statistical representativeness as well as conventional rounding, and also considered the spatial requirements of the simulation model, as we eventually settled on the predefined building heights of the simulation scenarios being 18 m, 30 m, and 42 m.
After establishing the building heights, the frequency distribution of the height of the buildings on either side of the street was further studied in this study. Statistically, it was found that the ratio has a strong pattern of normal distribution with the majority of the samples lying around the mean, i.e., there is a mean height ratio of approximately 1.03 with a standard deviation of 0.365. In order to explore how the asymmetry of the street canyon morphologies affects the shortwave radiation exchange fundamentally, we used the 7.5th percentile of the cumulative frequency distribution as one of the critical thresholds to describe the low-frequency tails of the height ratio distribution. In accordance with this method, three representative ratios of building height were obtained: 1:0.58, 1:1.03 and 1:1.48. These values were then settled upon, after rounding off to permit implementation of the simulation, as three modest cases of 1:0.6, 1:1, and 1:1.5, which are intended to represent streets that are expected to have significantly different conditions of shortwave radiation.
We combined measured physical characteristics of street canyons and conducted hierarchical cluster analysis with the Ward technique based on the statistical analysis of the frequencies of building height and width–height ratio to determine the representative street spatial categories. The findings of the clustering (Figure 4) indicate that at the squared Euclidean distances of 4.8 and 5, all the samples demonstrate the existence of four distinct clusters: (A) pre-1990 streets with building heights below 30 m with close to 1:1 ratios between heights (balanced symmetry); (B) 1991–2003 streets with predominantly a one-side building height of 30 m with balanced-to-moderate height ratio variations (0.58–1.38); (C) 2004–2015 streets with predominantly one-side building heights that were 30 m or less but had the greatest range of height ratios (0.37–1.52); and (D) post 2016 streets with one-side building heights that were 30 m or larger and had intermediate height ratios (0.5–1.4). This classification shows evident temporal development trends in the morphology of the canals of the streets and their distinctive physical properties.
Frequency analysis of the interspacing of the trees in the study area also showed a high linear relationship that is positive and significant with the canopy diameter. The initial relationship was based on a statistical examination of planting data in reality. In order to make the model-driven process more efficient in terms of calculations and at the same time maintain the accuracy that the models under the 2 m spatial scales demand, we decided to use coefficient rounding to introduce an effective empirical formula that can be used to produce a practical model: planting spacing = canopy diameter + 2 m.
The parameters of the street canyon also used the symmetrical and asymmetrical functions. The heights of the buildings along each side (18 m, 30 m, 42 m) were set based on the typical values that were determined during the previous frequency analysis and there were six types of canyons: (1) South 30 m/North 30 m, (2) South 18 m/North 30 m, (3) South 42 m/North 30 m, (4) South 30 m/North 18 m, (5) South 30 m/North 42 m, and (6) South 18 m/North 18 m (Figure 5).
The standard width of the canyon was 30 m. It was to be 80 m, which is the street façade of two standard residential buildings with eight units in each. The positioning of the tree planting was 6 m from the building sides. In addition, to model the minimum safe distance that should be kept in the real streets to ensure that the tree canopy and building façade are not in conflict, the wall-to-canopy distance (DW-T), which is considered as the distance between the building wall and the outermost edge of the tree canopy, was identified in such parametrized scenarios (with different morphological characteristics of the trees) as the reference to find out how the different scenarios are compared to each other.

2.3. Influence of Tree Morphology on Wall Solar Radiation

The present study, using field sampling surveys of common street canyons in the hot summer, cold winter area of Southern China, calculated the characteristic value range of the important tree morphological parameters (tree height, canopy base height, and canopy diameter). Referring to recorded values of leaf area density (LAD) (usually 1–3 m2/m3) of local tree species, a controlled-variable simulation framework was created. In this model, the independent variation in four parameters, including tree height (8, 11, 14 m), under-canopy height (3, 4, 5 m), canopy diameter, (5, 7, 9 m), and the LAD (1, 2, 3 m2/m3), are isolated and then altered through the many various geometry forms of streets and canyons, thus providing a clean single-parameter baseline on which to assess the benefits of greening.
To implement this, the control-variates method was employed (Table 3). For each parameter of interest, its value was varied across three levels while the others were held at their median values (tree height: 11 m; under-canopy height: 4 m; canopy diameter: 7 m; LAD: 2 m2/m3). This procedure defined nine representative tree prototypes (see schematic in Figure 6 and parameters in Table 3). Combined with the six typical street canyon morphologies defined in Section 2.2, this resulted in 18 comparative scenarios (6 canyons × 3 parameter levels) for each morphological characteristic. Integrating these with key street canyon geometry parameters yielded a total of 54 distinct scenarios for comprehensive analysis.
Zhang et al. [19] defined the shortwave radiation disturbance on a wall as the alteration caused by the presence of trees, primarily through the blocking of diffuse sky radiation and reflected radiation from the ground. Both simulations and field experiments have shown that trees surrounding buildings alter the shortwave radiation received by building façades. This effect can be termed as shortwave radiation disturbance (TRDS) by Equation (1) which is defined as the perturbation of shortwave radiation on a wall created by the presence of trees.
T RDS = T ST T SW
where TRDS is the strength of shortwave radiation perturbation, TST denotes the net shortwave radiation absorption intensity of the tree-shaded wall, and TSW is the net shortwave thermal radiation absorption intensity of the wall without trees. According to this definition, the disturbance value TRDS is typically negative, as tree shading reduces the net radiation received by the façade. It is worth noting that the “tree-free baseline scenario” employed in the subsequent calculation has the same geometry as the tree-planted scenario—the height, width, and orientation of the south building and the north building. This implies that the shadow which the south building itself casts on the south façade of the north building at any point (including in times of low solar elevation in the morning and afternoon) is already accounted for by the radiation value TST of the bottom case.
The effect of trees on wall radiation is extremely complicated in the street canyon environments. This is a complex process that encompasses several pathways of radiation transfer, as demonstrated in Figure 7, and involves reflection of direct solar radiation by the tree canopy (Processes 4–6); blocking of diffuse sky radiation by the tree canopy (Processes 1–2); and blocking of ground-reflected radiation by the tree canopy (Processes 7,8). Also, surrounding radiation inspired by the nearby buildings (Process 9) and radiated blockage of walls by the canopy (Process 10) are individually scattered radiation exchange networks that establish a three-dimensional radiation exchange network. This multidimensional interaction due to radiation can take one much further than just the effects of shading, and in some cases, even increases radiation absorption at particular locations by the process of reflections.
To accurately quantify the three-dimensional shading effectiveness of trees on building façades at different vertical levels within continuous street spaces, this study focuses on the south-facing façades of north-side buildings in street canyons. Based on ENVI-met simulation outputs, hourly shortwave radiation fluxes received by equally spaced vertical height layers on the façade are extracted and integrated over time. To quantify the overall horizontal attenuation capacity of trees on shortwave radiation at a specific façade height layer, this study proposes an evaluation index: stratified cumulative shortwave radiation disturbance (SRD).
Specifically, SRD is defined as the double cumulative sum—over both horizontal distance and time—of the absolute value difference in shortwave radiation flux on the typical canyon wall between the scenario with trees and the tree-free reference scenario (shortwave radiation disturbance) at a fixed vertical layer h, along a street canyon of length L (Figure 8), during the daytime period (from sunrise to sunset) when the shortwave radiation flux incident on the wall exceeds 10 W/m2. Mathematically, this is expressed as Equation (2).
SRD = j = t sunrise t sunset i = 1 L T RDS i , j
To further elucidate the modulation effects of street trees on radiation disturbance, this study utilized the definition of stratified cumulative shortwave radiation disturbance. Based on the model’s 2 m spatial resolution, SRD values were extracted at nine vertical layers (2 m to 18 m, with 2 m intervals). Considering the maximum tree height of 14 m in the study (Table 2), the shading effects of tree canopies on higher wall sections diminish markedly. Therefore, focusing on the zone below 18 m enables effective capture of the primary influence range of trees on wall radiation.
This study employed statistical software to visualize the dataset and conduct scenario-based comparative analyses, aiming to uncover patterns and variations in the influence of tree characteristics under different street canyon geometries. Specifically, for each fixed street canyon morphology, SRD values at each vertical layer (2–18 m height range) on the south-facing wall of the north-side building were extracted, and the mean value (MSRD) was calculated. MSRD is defined as the spatially normalized value of SRD per unit length of the street canyon. It is calculated by dividing the SRD at a given height h (which is itself cumulated over both the daytime period and the canyon length, as defined in Equation (2) by the total canyon length L). Mathematically, this is expressed as Equation (3).
MSRD = 1 L j = t sunrise t sunset i = 1 L T RDS i , j
According to MSRD, this paper has created line graphs of the individual street canyon morphologies to demonstrate the vertical distribution patterns of MSRD with wall height. In this way, the independent effects of the parameters of single trees and the modulation processes of the street canyons by their geometry can be analyzed. In addition, to break down the effects of street canyon morphology in determining SRD produced by varying tree morphological parameters, this study was used to systematically build heatmaps with the use of original SRD data to show the mechanism of modulation of canyon geometric parameters on cooling efficiency produced by trees. As this analysis explains, the degree to which urban shading environments (e.g., building shadows) have on the radiation reduction gains from tree height and other variables is substantial.

3. Results

3.1. Effect Analysis of Different Tree Characteristics on SRD Values

3.1.1. Tree Height

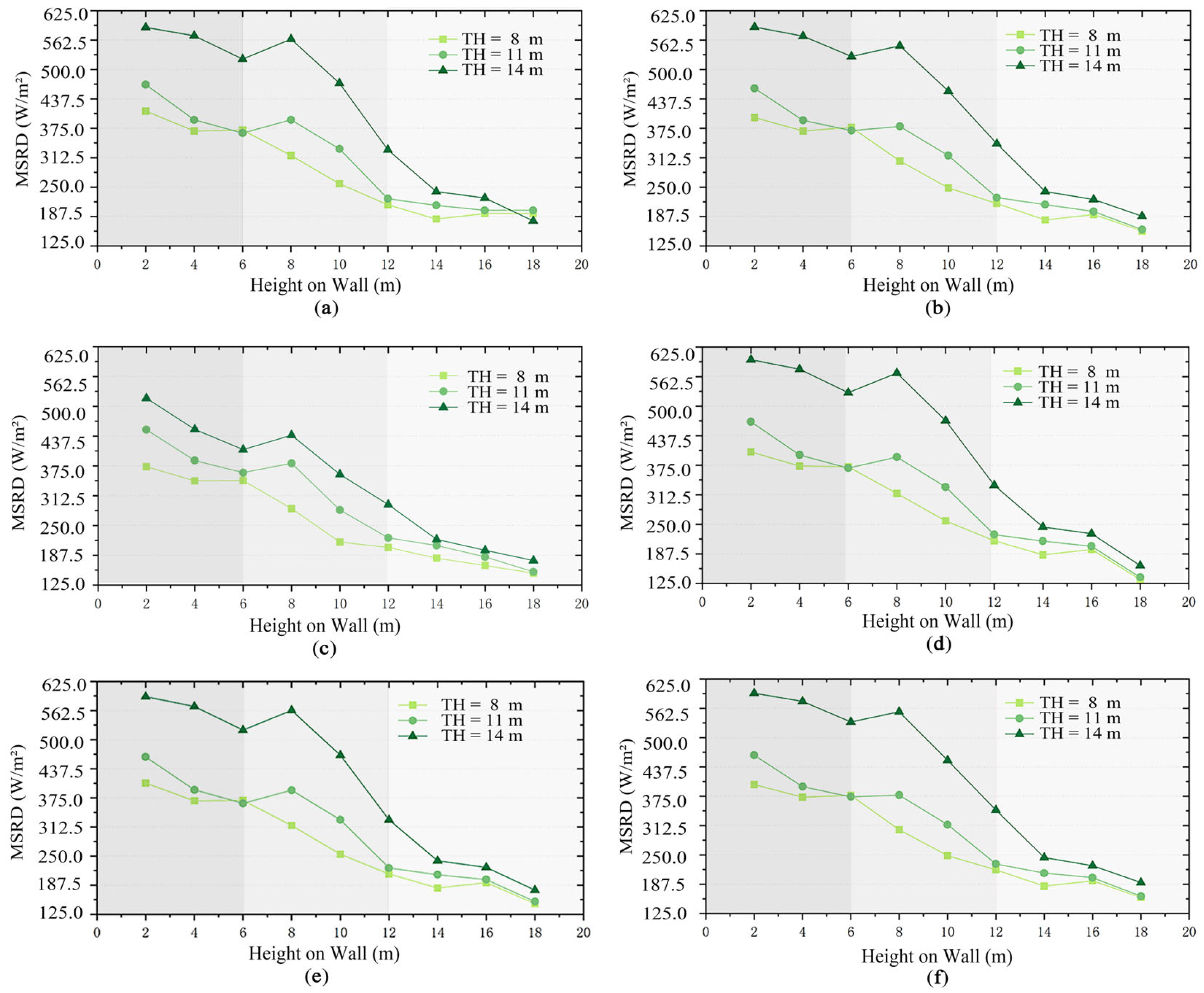
MSRD simulation of six types of street canyons demonstrated that in the vertical direction of the south-facing wall of the north-side building, MSRD overall decreased, yet there were slight variations around the tree canopies (Figure 9). Particularly, in the case of trees with a height of 14 m and 11 m, in the lower area (0–6 m), the MSRD value showed a steady decrease starting at a maximum value. In the 6–8 m height range—corresponding to the canopy core region with the densest leaf cluster distribution—the shortest penetration path for direct radiation and the maximum leaf projection area enhanced radiation interception, leading to a temporary stabilization or slight increase in MSRD before a steady decline resumed. For 8 m trees, MSRD in the lower zone also decreased with increasing height, but a minor rebound occurred at 4–6 m due to the canopy core region, followed by continued attenuation. In the upper zone (14–18 m), MSRD had significantly diminished, with the decay rate slowing further. This is because the zone exceeds the maximum tree height (14 m), and MSRD remains at a low intensity level.
Based on the average MSRD values calculated across the 2–12 m height layers, in five out of six street canyon types (excluding the south-high–north-low canyon Type 3 with a 42 m south-side building), the increase in MSRD caused by raising tree height from 11 m to 14 m (18.9–21.3%) was greater than the increase from 8 m to 11 m (14.9–16.2%). This indicates that the sensitivity range lies between 11 m and 14 m. Correspondingly, in canyons with weaker urban shading, taller trees (14 m) achieved higher SRD values at lower wall heights (e.g., 2 m). For example, in canyon Type 6 (symmetric low-rise buildings on both sides), SRD reached 47,566.08, the highest among all six canyon types (Figure 10a).
Canyon Type 2 (north-high–south-low canyon with an 18 m south-side building) also showed a high SRD value of 47,221.42 W/m2. These results suggest that in environments with high solar exposure on building walls, taller trees can more effectively enhance shading benefits. Conversely, in the south-high–north-low canyon Type 3 (south-side building: 42 m; north-side building: 30 m), strong shading from the taller southern structure resulted in SRD values significantly lower than those in the other five canyon types at all tree heights and wall elevations. Additionally, the MSRD increase from 11 m to 14 m was reduced, even slightly smaller than the increase from 8 m to 11 m, shifting the sensitivity range to 8–11 m. Therefore, in such canyons, selecting trees of 8–11 m height can balance effective shading with minimal obstruction to indoor natural lighting if daylighting requirements are prioritized.

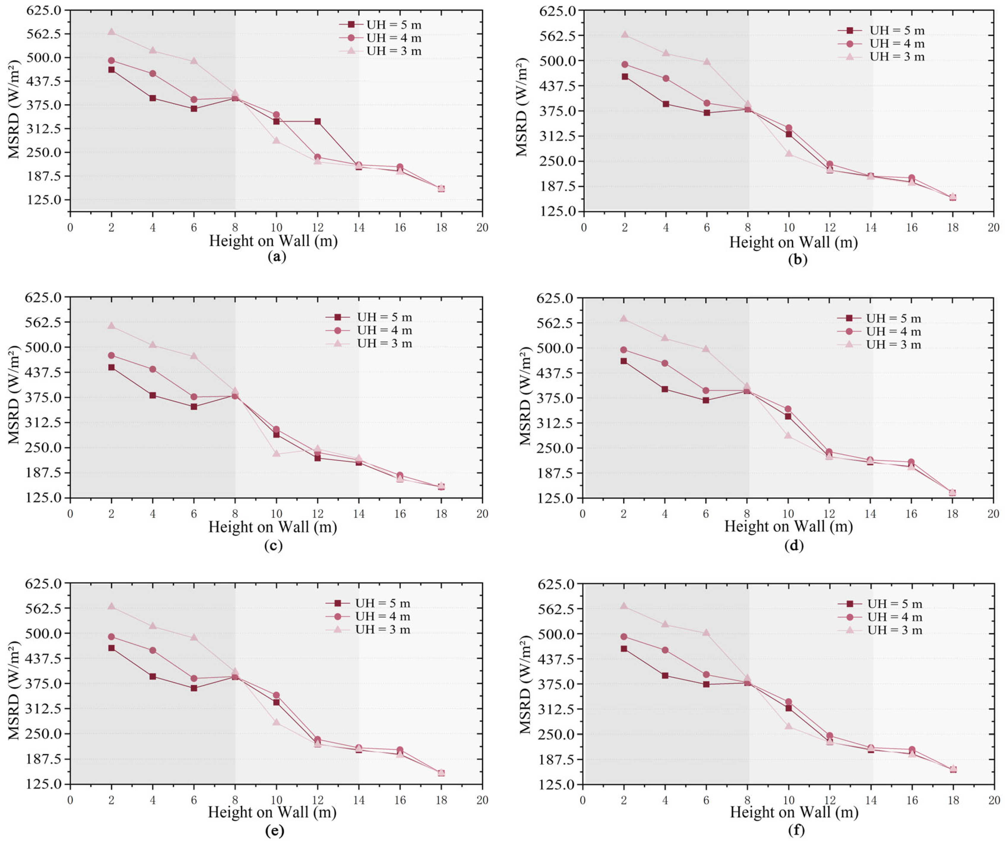
3.1.2. Under-Canopy Height

The influence intensity of under-canopy height on MSRD exhibits a regular vertical variation with building façade height (Figure 11). In the lower zone (2–6 m), lower under-canopy heights consistently correspond to higher MSRD values, forming a negative correlation within this height range. As wall height increases, the differences in MSRD across under-canopy heights gradually diminish, and by the 8 m height layer, MSRD values converge to similar levels. Beyond 8 m, the under-canopy height has exited its primary influence range, and MSRD intensities and variation trends across scenarios synchronize with only minor fluctuations. Calculations based on the average SRD values across the 2–8 m height layers indicate that the sensitivity range of under-canopy height remains consistent across all six canyon types at 3–4 m. Specifically, reducing under-canopy height from 4 m to 3 m leads to a slightly higher SRD increase (10.3–12.5%) compared to the reduction from 5 m to 4 m (8.2–9.8%). This pattern is uniformly observed across all canyon types.
In canyon Type 3, although SRD values are generally lower than in the other five canyon types due to building shading (Figure 10b), the sensitivity range and vertical attenuation patterns of under-canopy height align with those of other canyons. This demonstrates that variations in southern building height primarily modulate the magnitude of under-canopy height effects on MSRD but do not alter the position of the sensitivity range or the vertical influence mechanisms. This also affirms the universality of the application of under-canopy height to the various canyon settings. In practice, it can be very effective to reduce radiation to the 3–4 m range without disrupting the pedestrian or vehicular space by keeping under-canopy heights at 3 to 4 m.

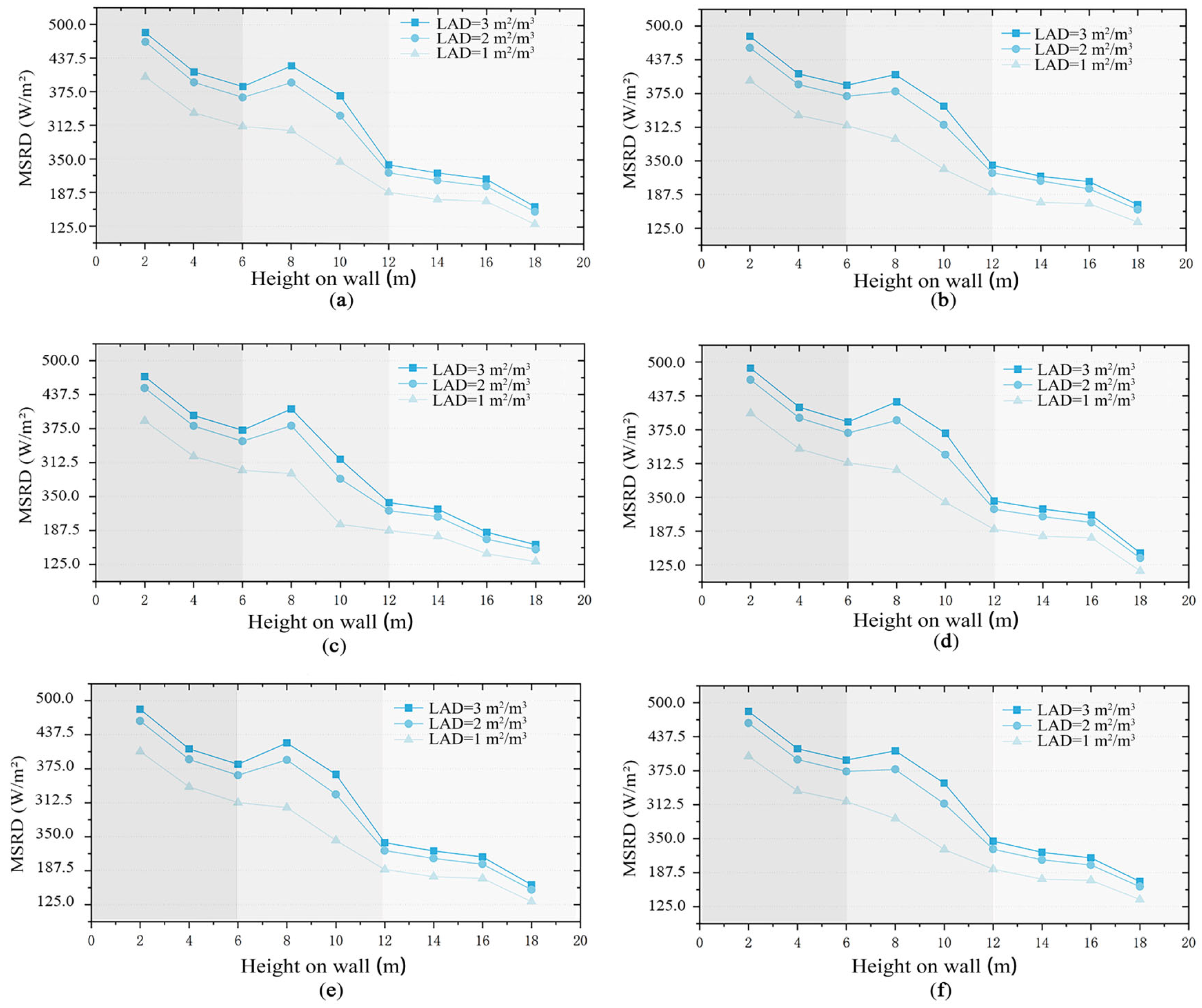
3.1.3. Leaf Area Density

The pattern of systematic variation in the influence of leaf area density (LAD) on wall MSRD (Figure 12). A peak MSRD is achieved at 2 m height with increasing values of LAD, and the effective direct radiation is intercepted. As height increases to 6 m, MSRD decreases across all LAD scenarios but retains a positive correlation. At 6–8 m, MSRD rebounds before decaying again beyond 10 m. Integrated analysis across six canyon types reveals consistent LAD–MSRD relationships: elevating LAD from 1 to 2 m2/m3 increases SRD by 15–18% in the 2–10 m range, while further increases to 3 m2/m3 yield smaller gains (8–12%).
In canyon Type 3, although SRD values are generally lower due to building shading (Figure 13a), the sensitivity range (1–2 m2/m3) and vertical patterns align with other canyon types. This confirms that variations in southern building height primarily modulate LAD’s effect magnitude on radiation reduction on south-facing walls. To balance shading benefits with indoor daylighting requirements, an LAD of 2 m2/m3 (moderate density) is recommended for urban greening. This layout maximizes the shading possibilities and limits too much canopy enclosure that would affect lighting conditions inside the premises.

3.1.4. Canopy Diameter

The effect that canopy diameter has on MSRD has systematic vertical changes controlled by street canyon geometry. In all but south-high–north-low canyons, a smaller canopy diameter (5 m) tends to result in higher values of MSRD on south-facing walls in all canyon types in some consistent pattern: 5 m > 9 m > 7 m. This comes as a result of the planting spacing taken as canopy diameter plus 2 m on fixed canyon lengths; smaller canopies enable closer planting, creating small structures of shading that are efficient in capturing the near-ground reflected radiation. In canyon Types 3 and 4 (south-high–north-low configurations), however, 9 m canopy diameter yields the highest wall SRD values, indicating superior cooling performance compared to 7 m and 5 m canopy in these canyon types.
For all three canopy diameter configurations, SRD values on building façades within the 2–10 m height range follow a shared trend: they first decrease, then increase, and finally decrease again with rising height. Although disturbance intensities vary significantly across canyon geometries, the overall patterns remain similar. Above 12 m, the differences in effectiveness between canopy diameters converge markedly: at 18 m height, SRD differences among the three configurations fall below 8%, indicating negligible thermal-regulation impacts of canopy diameter variations above 12 m (Figure 14).
Street canyon geometry significantly modulates canopy diameter’s radiation disturbance capacity, even reordering reduction efficiency. In symmetric canyons (Types 1 and 6) and north-high–south-low configurations (Types 2 and 5), the 5 m > 9 m > 7 m hierarchy holds strictly. Small canopy dominate near-ground zones (Figure 13b); in canyon Type 6 (symmetric 18 m buildings), 5 m canopy achieve SRD of 46,954 at 2 m height—4.8% higher than 9 m canopy. Large canopy (9 m) maintain relative advantages above 6 m, while 7 m canopy underperform consistently, with SRD dropping to 31,356 at 4 m height in canyon Type 2 (lowest among all). When the southern building is low (e.g., canyon Types 2 and 6) or the northern building is tall (e.g., Type 5), wall exposure to direct solar radiation increases significantly in duration and extent. The small canopy (5 m) of a larger planting density (7 m between plants) is used in these high-exposure conditions (Types 1, 2, 5, 6) to produce continuous and uniform coverage of shade, which produces more SRD. This compact structure minimizes the penetration of solar radiation through the gaps in the canopy, especially when the sun is elevated, and high clouds cast shadows, reducing the radiation peak absorption on walls in a systematic manner. Conversely, in comparison with the large canopy (9 m), which offers larger areas of single-tree shading, their spacing (11 m) is discontinuous at the low level. In high-exposure settings, this causes the localized hotspots of radiation on walls, lowering the total shading efficiency relative to compact canopy layouts of 5 m.

3.2. Synergistic Effects of Canopy Diameter and Wall-to-Canopy Distance on SRD

According to the output of six configurations of street canyons using a fixed DW-T of 1 m, the 5 m diameter canopy disproves the 9 m diameter canopy in Canyons 1, 2, 5, and 6 but outperforms the 9 m diameter in Canyons 3 and 4. This observation led to the further research into the mechanism behind the effect of the diameter of the canopy formed by street trees on the shortwave radiation that takes place within these south-facing walls. It is assumed that the observed phenomenon can be explained by the radiative matching mechanism between the geometry of street canyons and the projection angles of their canopy.
In essence, canopy efficiency to capture radiation is dictated by its range of projection angles in reference to the building façade, a geometric concept of both the canopy diameter and the distance to the wall. The identified change in radiation regulation efficacy through various diameters of the canopy essentially arises out of the adaptive dynamic ability of the canopy projection-angle field, which simply relies greatly on the vicinity that exists between trees and building façades. It is important to note that for the aforementioned benefits of the 5 m canopy diameter, in particular, the types of canyons were determined on the rigid condition that the distance between the wall and the canopy (1 m) should be preserved. When 5 m canopy diameter trees are relocated to planting positions originally designated for 9 m canopy diameter trees (increasing DW-T from 1 m to 3 m), significant alterations occur in spatial geometry: while maintaining constant canopy diameter, the increased distance substantially elevates the minimum projection angle while correspondingly reduces the maximum projection angle, consequently constricting the shading range toward medium and high elevation angles. In such cases, a 5 m canopy diameter fails to effectively capture the low-angle reflective radiation, and its original wide-angle shading capacity would be impaired greatly, literally, because of the greater separation distance.
In order to examine the radiative matching mechanism as hypothesized, we developed three comparative simulation situations with ENVI-met (Figure 15). The effectiveness of their shading is compared in the following way: parameters of Panel (a) (DC = 5 m, DW-T = 1 m) represents the scenario with the smallest wall-to-canopy distance, resulting in the largest projection angle range and the most extensive shade coverage;; smaller size of the canopy gives an opportunity to have the highest density of the planting, forming a continuous band of shade. The trade-off seen in Panel (b) (DC = 9 m, DW-T = 1 m) is that even though the larger individual canopy will yield a bigger shading area per tree, the overall planting space necessitates that the individual canopy size is set to be fixed at a certain size due to constraints of “canopy diameter +2 m”, such that there can only fit a smaller number of trees in the identical length of street as there can fit within the smaller 5 m canopy. This causes a step-like shade band and can ruin the general continuity of shading at lower heights, although the close proximity in looks is similar to the wall. Panel (c) (DC = 5 m, DW-T = 3 m) shows the effect of the larger distance between walls and canopy in greatly decreasing the range of the projection angle (particularly at low angles), bringing a considerable reduction to shading performance despite the theoretically more dense planting. Under the same conditions, 5 m canopy trees were planted at locations designed to allow a 9 m canopy (3 m wall-to-canopy distance), and the 9 m canopy trees at a distance of 1 m were compared to each other. The shading performance was compared by evaluating the result of the SRD value for the 9 m canopy diameter minus the SRD value for the 5 m canopy diameter (SRD difference): ΔSRD > 0, which means 9 m canopy is best, and ΔSRD < 0 means 5 m canopy is best. The simulations showed that there was an apparent order of efficiency: a > b > c (Figure 16). This observation supports the fact that the performance chain between the canopy diameters is not predetermined, but is conclusively mediated within the framework of the geometric principle of matching the projection angles with the wall-to-canopy distance.
From the relationship between DC and DW-T, workable planting designs can be obtained. The canopy distance at minimal DW-T (e.g., 1 m) at the base of asymmetric canyons is an example where the southern building is lower, instead of 5 m above ground as shown in the figure, with tighter spacing used to form a continuous strip of shade. Even in canyons controlled by a taller southern building, a 9 m canopy is a better solution, because it is geometrically more promising in cutting off the lower-angle radiation it is supposed to intercept. In other words, in case planning requires the wall-to-canopy distance be increased, the canopy diameter must be increased correspondingly in order to maintain adequate projection-angle coverage.

4. Discussion

4.1. Methodological Innovation: The SRD Framework

This study introduces a quantitative concept, stratified cumulative shortwave radiation disturbance (SRD), which is proposed to cut the vertical heterogeneity of shading effects by trees on the façades of buildings to develop more profound insights into the study of the interaction between trees and canyons. Going beyond bulk canopy descriptions, SRD allows a layer analysis. This indicates that tree morphological traits cannot be seen as effective, and instead, they are highly mediated by the geometry of street canyons. Our results indicate that the synergist approach to radiative benefits of urban greening is necessary to optimize tree morphology to that of the architectural context. It is to be explained that the value addition of the SRD metric is that it establishes a systematic three-dimensional analysis of data on the answer to the following question: How can we quantify the uninterrupted and yet differentiated radiative impact of trees on building fronts in linear canyons of streets? In comparison with the conventional measures like the shading coefficient, cumulative solar radiation, SRD has the following benefits: (1) it analyzes the net impact of vegetation intervention; (2) it treats spatial continuity across the street canyon; and (3) its essence is the vertical stratification. The features would allow SRD to better capture the effects of radiative interactions in the complex canyon settings, and to better show the vertical heterogeneity of the shading benefit, which is typically obscured by the whole-façade integral measures.

4.2. Context-Dependent Performance of Individual Morphological Characteristics

In addition, our layer-specific SRD analysis helps to clarify the different zones of vertical influence of various traits, such as radiation disturbance at the lower façade layers (2–6 m). Under-canopy height (UH) is the primary regulator of the radiation disturbance; the most sensitive, however, is 3–4 m. This localized impact highlights the fact that UH is an important parameter to minimize pedestrian-level radiant heating and cooling of lower building levels, but its impact declines at high rates beyond 8 m. Likewise, the non-linear correlation coefficient between leaf area density (LAD) and MSRD was verified, with the radiative gains at an increase in LAD of 1 to 2 m2/m3 being much higher than those at an increase in LAD of 2 to 3 m2/m3. This implies that there is more or less a point at which further increment in leaf mass will bring in minimal shading yet greatly undermine the quantity of daylight [20,24]. Thus, a balanced compromise of 2 m2/m3 is suggested, which is in line with what is needed to create multifunctional landscapes that serve to cool without creating overly gloomy under-canopies.
The strongest influenced interaction was between the height of the trees and the asymmetry of the canyon. Although at the 11–14 m range the height of the trees tended to trigger the largest change in mean SRD (MSRD) with most canyon types, it was the 8–11 m range that was the most sensitive in the south-high–north-low canyon (Type 3). This is not a quantitative decrease, but a qualitative change in the way of ruling. Figure 3 shows that canyon Type 3 has a deep shading area, which essentially minimizes the amount of sunlight reaching the north side of the building [31]. In this case, the major functions of trees have shifted to the heavy filtering of direct radiation, which are dominant, to the diffuse and reflected radiation that have already been reduced (Table 2). Therefore, very tall trees (>11 m) have diminishing marginal utility and can potentially serve no purpose in obstructing daylight. This discovery directly fills a major gap in linear planting design [33,34], and shows that the optimum tree height is relative and should be established against the overshadowing of other nearby buildings. This finding gives a direct indication that the street canyon geometry, which is the overshadowing of counteracting buildings, is an ultimate mediator and essentially changes the sensitivity and the effective scale of tree morphological features such as TH.
This paper, in addition to the explanation of the proof of shading performance of the canopy diameter being co-determined by the DW-T in relation to the geometry of the street canyon, demonstrates a radiative matching mechanism. It gives practical advice to urban designers and city authorities: on narrow streets with a limited variety of planting zones (with a DW-T around 1 m), smaller-canopy tree species (such as camphor tree with a DC around 5 m) are chosen and planted closer together to create a continuous shade cover, hence alleviating radiant heat on pedestrians and cooling demands on buildings. Where the sidewalks are broader or the utility lines and cables need higher setbacks (DW-T ≥ 3 m), tree species with larger canopies (e.g., London plane tree with a DC of approximately 9 m) have to be used to make sure that the area is covered by sufficient shade, although fewer trees may be planted; that is, the suitable type of the tree should be identified depending on the size of the growing space at a place. Thus, the rules that govern tree planting in the municipalities can be improved to favor certain canopy sizes in different street cross-sections to make maximum use of the shading effect and prevent the mismatches between the growth of trees and space that may result in long-term problems. It is a method that not only increases microclimate regulation but also the long-term health and aesthetic coherence of the urban tree canopy.

4.3. Implications, Limitations, and Future Directions

In integrating these methodological advantages, the paper not only assesses the effect of various tree morphologies but also, more critically, maps the intricate relationships that exist between tree morphologies and structures to straightforward design-driven information. As an example, a “vertical distribution of radiation disturbance” obtained as a result of SRD analysis can contribute to informed differentiated energy-saving measures regarding various building floors: on the lower floors with dominant tree shading, it is an effective measure of greenery to create a thermal buffer; on the higher ones, it is the additional measures of high-reflectance coating or external shading. The practice fosters the transition between the concept of “holistic greening” to “stratified precision regulation” control in design thoughts, which gives it a scientific foundation of aligning the urban greening process, as well as that of building energy efficiency [7,17].
The relations between tree morphology and street canyon geometry found in this paper provide a platform on which the net radiative effect of trees can be understood. To give an all-inclusive characterization of their thermal effect, it is necessary to place the analysis within the framework of the street canyon system. As a tool for narrowing down morphological and spatial parameters, canopy shortwave albedo was adjusted to 0.3, which is the standard average that was found in the study region depicting summer broad-leaf canopies. It is admitted that canopy albedo is a dynamic value, which depends on canopy structure, canopy optical properties, and sun angle. Although increased albedo can increase the amount of diffuse sky radiation being reflected, it can also have a smaller effect on the contribution of the canopy itself to secondary reflections of adjacent façades. To understand the overall combined thermal-regulation value of trees, one needs to be able to accurately quantify this trade-off between shading and reflectance. This indicates an obvious follow-up research application; the SpectraEye non-contact 2D spectral measure system has been implemented to measure the canopy spectral reflectance of the local tree species [37]. It is expected to build a sophisticated framework that will combine dynamic morpho-optical characteristics to gain fuller insight into the advantages that urban greening has in climate regulation.
Thus, one of the most important and reasonable ways to explore this research further is the investigation of the synergistic impact of these main parameters of morphology. As an example, would the ideal shading canopy diameter change with the height of the trees in deep and narrow canyons of the street that experience large building shade? What is the joint effect of leaf area density and under-canopy height in regulating the interaction between radiation and the wind flow? These interactions between parameters will be clarified, thus trying to bring much further transformation in the field of research, where the former “single-parameter optimization” will be transformed into a more integrated design of “morphological combination configurations” and give the research a theoretical basis on the way to a more precise goal of microclimate regulation. This will also be the research focus of the follow-up study, which our group of researchers intends to carry out through the current work.
It may be asked how well the results from a particular climatic setting, such as Hangzhou, are generalizable. Nevertheless, despite the effects of local solar angles on absolute radiation values, shading geometry, canopy light attenuation, and canyon reflection are the key physical processes that have been modeled in empirical universality. These principles of interaction outlined by SRD analysis methodology that were highlighted (e.g., context-sensitive height of trees, saturation effect of LAD, and distance-sensitive performance of DC) will be a transferable analytical toolkit to different regions. The quantitative results could be modified in a low-density or dispersed city structure; still, within the structure, one can make a comparative evaluation. These relationships should be confirmed by future projects in various climatic areas, canyon H/W ratios, and types of city morphology. These relationships are to be confirmed in future work on various climatic zones and canyon H/W ratios.

5. Conclusions

This research proposed stratified cumulative shortwave radiation disturbance (SRD) and its quantitative measure, mean SRD (MSRD)—a metric to measure the actual effect of street trees on incidence of solar radiation at various levels on the building façade, through a combination of field measurements and ENVI-met simulations, in which the research sought to determine the actual effect of street trees on incident solar radiation at various surveys levels of building façades. On a study basis of detailed analyses of SRD and MSRD, the research systematically examines the effect of major parameters in tree morphology, i.e., TH, DC, UH, and LAD, in terms of modulating shortwave radiation disturbance of the south facade of the north-side buildings in six east–west street canyon setups. The major conclusions are as follows:
  • In five of the six canyon configurations, these being all six canyon configurations except south-high–north-low, in which there is a 42 m southern building (Canyon Type 3), the change in MSRD due to an elevation of tree height of 11 m to 14 m is larger than the change due to a rise in tree height of 8 m to 11 m. This means that in these canyons, the tree height will be the most sensitive to MSRD between 11 and 14 m old. In Canyon Type 3, however, with high shading being caused by tall buildings in the south, which seriously shortens exposure to the sun on the façade, the sensitivity range implies that the most sensitive range of tree height is 8-11 m. Further, in the other intrinsic tree characteristics, e.g., LAD and under-canopy height, the MSRD values at equal façade heights in Canyon Type 3 are always lower than the MSRD values in the other five canyon types, which highlights the predominant influence of canyon geometry, and, in particular, the height of the southern buildings, on diluting the efficacy of tree-generated disturbance of radiation.
  • The likelihood of a positive relationship between leaf area density (LAD) and MSRD is observed in all the six types of canyons. The increase in MSRD is more pronounced between LAD = 1 m2/m3 (sparse) to 2 m2/m3 (moderately dense) than between 2–3 m2/m3 (dense), and the most accurate LAD range is between 1 and 2 m2/m3. Furthermore, the similar performance with moderate density and dense trees is observed on south-facing façades in terms of shading. Nonetheless, given the effects of daylighting in street canyons, trees having LAD = 2 m2/m3 are highly suggested since they bring the best ratio of effective mitigation of solar radiation and the satisfactory level of daylight intrusion.
  • The canopy width of trees in south-low–north-high street canyons (without Canyon Type 3 or 4) provides a greater degree of MSRD when the canopy edge is 2 m adjacent to the Façade. than canopy width at 7 m or 9 m of the same canopy, showing that 5 m is an optimal shielding of shortwave radiation of south-facing façades. On the other hand, the 9 m canopy in the Canyon Types 3 and 4 (which contain taller southern buildings) gives the highest MSRD, which is better than the 5 m and 7 m canopies, and is therefore the Canyon that gives the best shading advantage within these restrictions.
  • In non-south-high–north-low street canyons where the southern building is ≤30 m tall, canopy width’s impact on façade radiation disturbance must be evaluated jointly with planting density. At a narrow wall-to-canopy distance (e.g., 1 m), 5 m wide trees allow higher planting density (assuming standard spacing = canopy width + 2 m), forming a more continuous shade band and yielding higher SRD than the 7 m or 9 m canopies. However, as the wall-to-canopy distance increases to 3 m or more, the shading effectiveness of the 5 m canopy diminishes, and the 9 m canopy provides the greatest shortwave radiation shielding benefit.

Author Contributions

Conceptualization, Y.Z. and F.Q.; methodology, Y.Z.; software, Y.Z.; validation, Y.Z., Q.M. and X.Z.; formal analysis, Y.Z. and X.Z.; investigation, Y.Z.; resources, F.Q.; data curation, Y.Z.; writing—original draft preparation, Y.Z.; writing—review and editing, F.Q.; visualization, Y.Z.; supervision, F.Q.; project administration, Y.Z.; funding acquisition, F.Q. All authors have read and agreed to the published version of the manuscript.

Funding

This research was funded by the National Natural Science Foundation of China (No. 51978627).

Data Availability Statement

The original contributions presented in this study are included in the article. Further inquiries can be directed to the corresponding author.

Conflicts of Interest

All authors declare that the research was conducted in the absence of any commercial or financial relationships that could be construed as a potential conflict of interest.

Abbreviations

The following abbreviations are used in this manuscript:
SRDStratified cumulative shortwave radiation disturbance
THTree height
UHUnder-canopy height
DCCanopy diameter
CSLRCorner-shadow-length-ratio method
DW-TWall-to-canopy distance
TRDSShortwave radiation disturbance intensity
TSTNet shortwave radiation of tree-shaded wall
TSWNet shortwave radiation of wall without trees

References

  1. Yuan, Y.; Li, C.; Geng, X.; Yu, Z.; Fan, Z.; Wang, X. Natural-anthropogenic environment interactively causes the surface urban heat island intensity variations in global climate zones. Environ. Int. 2022, 170, 107574. [Google Scholar] [CrossRef]
  2. Feng, T.; Sun, Y.; Shi, Y.; Ma, J.; Feng, C.; Chen, Z. Air pollution control policies and impacts: A review. Renew. Sustain. Energy Rev. 2024, 191, 114071. [Google Scholar] [CrossRef]
  3. Kearl, Z.; Vogel, J. Urban extreme heat, climate change, and saving lives: Lessons from Washington state. Urban Clim. 2023, 47, 101392. [Google Scholar] [CrossRef]
  4. Li, X.C.; Zhao, L.; Qin, Y.; Oleson, K.; Zhang, Y. Elevated urban energy risks due to climate-driven biophysical feedbacks. Nat. Clim. Change 2024, 14, 1056–1063. [Google Scholar] [CrossRef]
  5. Meng, F.; Zhang, L.; Ren, G.; Zhang, R. Impacts of UHI on variations in cooling loads in buildings during heatwaves: A case study of Beijing and Tianjin, China. Energy 2023, 273, 127189. [Google Scholar] [CrossRef]
  6. Zhao, X.; Ma, X.; Chen, B.; Shang, Y.; Song, M. Challenges toward carbon neutrality in China: Strategies and countermeasures. Resour. Conserv. Recycl. 2022, 176, 105959. [Google Scholar] [CrossRef]
  7. Liu, S.; Feng, M.; Xie, L.; Chan, F.K.S. Challenges and solutions for achieving carbon neutrality through urban green infrastructure in China’s future cities. Nat. Based Solut. 2025, 8, 100263. [Google Scholar] [CrossRef]
  8. You, M.; Huang, J.; Guan, C. Are New Towns Prone to Urban Heat Island Effect? Implications for Planning Form and Function. Sustain. Cities Soc. 2023, 99, 104939. [Google Scholar] [CrossRef]
  9. Wang, W.; Cheng, X.; Dai, M. Strategies for sustainable urban development and morphological optimization of street canyons: Measurement and simulation of PM2.5 at different points and heights. Sustain. Cities Soc. 2022, 87, 104191. [Google Scholar] [CrossRef]
  10. Xiao, Q.; Fan, X.; Guo, Y.; Li, S.; He, W.; Deng, Y.; Xiao, Z.; Wang, P.; Wu, C. Tree form characteristics as criteria for tree species selection to improve pedestrian thermal comfort in street canyons: Case study of a humid subtropical city. Sustain. Cities Soc. 2024, 105, 105339. [Google Scholar] [CrossRef]
  11. Tomson, M.; Kumar, P.; Barwise, Y.; Perez, P.; Forehead, H.; French, K.; Morawska, L.; Watts, J.F. Green infrastructure for air quality improvement in street canyons. Environ. Int. 2021, 146, 106288. [Google Scholar] [CrossRef]
  12. Zhang, K.; Zhang, T.; Spence, C.; Qi, F. A new method for calculating the view factor from a wall to a spheroidal canopy. Build. Environ. 2023, 241, 110419. [Google Scholar] [CrossRef]
  13. Pigliautile, I.; Pisello, A.L.; Bou-Zeid, E. Humans in the city: Representing outdoor thermal comfort in urban canopy models. Renew. Sustain. Energy Rev. 2020, 133, 110103. [Google Scholar] [CrossRef]
  14. Rui, L.; Buccolieri, R.; Gao, Z.; Gatto, E.; Ding, W. Study of the effect of green quantity and structure on thermal comfort and air quality in an urban-like residential district by ENVI-met modelling. Build. Simul. 2018, 12, 183–194. [Google Scholar] [CrossRef]
  15. Cheng, Y.; Huang, Z.; Guo, Y.; Cheng, W.; Wu, C. Tree Canopy Characteristics Affect Street Canyon’s Microclimate Conditions and Human Thermal Comfort in Hot-Humid Climate. In Climate Change and Environmental Sustainability; Springer: Cham, Switzerland, 2022; pp. 91–97. [Google Scholar] [CrossRef]
  16. Zhou, Y.; Dang, G.; Zhang, T.; Qi, F. Development of an hourly incident solar radiation calculation methodology for building envelopes under ground-object obstruction conditions. Build. Environ. 2025, 282, 113304. [Google Scholar] [CrossRef]
  17. Galalizadeh, S.; Morrison-Saunders, A.; Horwitz, P.; Silberstein, R.; Blake, D. The cooling impact of urban greening: A systematic review of methodologies and data sources. Urban For. Urban Green. 2024, 95, 128157. [Google Scholar] [CrossRef]
  18. Wu, H.; Jin, R.; Liu, M.; Nie, Z.; Zhao, H.; Yao, L.; Zhao, L. Investigating the potential of street trees in mitigating pedestrian thermal stress during heatwaves conditions: An empirical study in Guangzhou. Build. Environ. 2024, 265, 111955. [Google Scholar] [CrossRef]
  19. Zhang, T.; Zhao, X.; Zhao, Y.; Lukolongo, D.; Chabi, M.; Qi, F. Influences of spherical tree canopy on thermal radiation disturbance to exterior wall under the condition of no shade cast on the wall. Build. Simul. 2021, 15, 1367–1383. [Google Scholar] [CrossRef]
  20. Huang, Z.; Wu, C.; Teng, M.; Lin, Y. Impacts of Tree Canopy Cover on Microclimate and Human Thermal Comfort in a Shallow Street Canyon in Wuhan, China. Atmosphere 2020, 11, 588. [Google Scholar] [CrossRef]
  21. Fahmy, M.; Sharples, S.; Yahiya, M. LAI based trees selection for mid latitude urban developments: A microclimatic study in Cairo, Egypt. Build. Environ. 2010, 45, 345–357. [Google Scholar] [CrossRef]
  22. Wang, H.; Cai, Y.; Deng, W.; Li, C.; Dong, Y.; Zhou, L.; Sun, J.; Li, C.; Song, B.; Zhang, F.; et al. The Effects of Tree Canopy Structure and Tree Coverage Ratios on Urban Air Temperature Based on ENVI-Met. Forests 2023, 14, 80. [Google Scholar] [CrossRef]
  23. Yang, Y.; Gatto, E.; Gao, Z.; Buccolieri, R.; Morakinyo, T.E.; Lan, H. The “plant evaluation model” for the assessment of the impact of vegetation on outdoor microclimate in the urban environment. Build. Environ. 2019, 159, 106151. [Google Scholar] [CrossRef]
  24. Alcazar, S.S.; Olivieri, F.; Neila, J. Green roofs: Experimental and analytical study of its potential for urban microclimate regulation in Mediterranean–continental climates. Urban Clim. 2016, 17, 304–317. [Google Scholar] [CrossRef]
  25. Zhao, Y.; Chen, Y.; Li, K. A simulation study on the effects of tree height variations on the façade temperature of enclosed courtyard in North China. Build. Environ. 2022, 207, 108566. [Google Scholar] [CrossRef]
  26. Gupta, S.; Ram, J.; Singh, H. Relationship Between Leaf Area Index and Atmospheric Cooling of Tree Species. Indian J. For. 2019, 42, 203–208. [Google Scholar] [CrossRef]
  27. Wei, H.; Chen, B.; Yin, Y.; Wu, S.; Zhang, T.; Xu, B. Vertical contrast of trees and buildings determines urban land surface temperature. Landsc. Urban Plan. 2025, 263, 105448. [Google Scholar] [CrossRef]
  28. Prada, A.; Pernigotto, G.; Baggio, P.; Gasparella, A. Uncertainty propagation of material properties in energy simulation of existing residential buildings: The role of buildings features. Build. Simul. 2017, 11, 449–464. [Google Scholar] [CrossRef]
  29. Zhao, J.; Liu, J.; Sun, J. Numerical simulation of the thermal environment of urban street canyon and a design strategy. Build. Simul. 2008, 1, 261–269. [Google Scholar] [CrossRef]
  30. Zhang, X.; Ren, P.; Yao, L.-Y.; Li, Q.; Zhong, X.; Liu, K.-X.; Guo, T.-Y.; Yang, J.-H.; Zhao, L.-H.; Pauleit, S.; et al. Investigating tree shading and thermal variations in a subtropical zone: Single Tree to Urban Squares. Build. Environ. 2025, 283, 113408. [Google Scholar] [CrossRef]
  31. Zhong, Z.; Ma, Q.; Fang, X.; Kong, L.; Cao, Q.; Liu, L.; Zhou, R.; Du, S. Who are marginalized? Unequal distribution of urban street shading in Shanghai. Build. Environ. 2025, 283, 113361. [Google Scholar] [CrossRef]
  32. Bourbia, F.; Awbi, H.B. Building cluster and shading in urban canyon for hot dry climate. Renew. Energy 2004, 29, 249–262. [Google Scholar] [CrossRef]
  33. Mussetti, G.; Brunner, D.; Henne, S.; Allegrini, J.; Krayenhoff, E.S.; Schubert, S.; Feigenwinter, C.; Vogt, R.; Wicki, A.; Carmeliet, J. COSMO-BEP-Tree v1.0: A coupled urban climate model with explicit representation of street trees. Geosci. Model Dev. 2020, 13, 1685–1710. [Google Scholar] [CrossRef]
  34. Chen, T.; Yang, H.; Chen, G.; Lam, C.K.C.; Hang, J.; Wang, X.; Liu, Y.; Ling, H. Integrated impacts of tree planting and aspect ratios on thermal environment in street canyons by scaled outdoor experiments. Sci. Total Environ. 2021, 764, 142920. [Google Scholar] [CrossRef]
  35. Segura, R.; Krayenhoff, E.S.; Martilli, A.; Badia, A.; Estruch, C.; Ventura, S.; Villalba, G. How do street trees affect urban temperatures and radiation exchange? Observations and numerical evaluation in a highly compact city. Urban Clim. 2022, 46, 101288. [Google Scholar] [CrossRef]
  36. Qi, F.; Zhai, J.Z.; Dang, G. Building height estimation using Google Earth. Energy Build. 2016, 118, 123–132. [Google Scholar] [CrossRef]
  37. Zhang, T.; Fu, X.; Qi, F.; Shen, Y.; Xu, P.; Tao, Y.; Liu, T.; Song, Y. Optimizing pedestrian thermal comfort in urban street canyons for summer and winter: Tree planting or low-albedo pavements? Sustain. Cities Soc. 2025, 120, 106143. [Google Scholar] [CrossRef]
Figure 1. Flowchart of the calculation method.
Figure 1. Flowchart of the calculation method.
Buildings 16 00447 g001
Figure 2. Study area location and field investigation workflow.
Figure 2. Study area location and field investigation workflow.
Buildings 16 00447 g002
Figure 3. Comparison between measured and simulated shortwave radiation transfer.
Figure 3. Comparison between measured and simulated shortwave radiation transfer.
Buildings 16 00447 g003
Figure 4. Cluster analysis of street canyon samples based on geometric features.
Figure 4. Cluster analysis of street canyon samples based on geometric features.
Buildings 16 00447 g004
Figure 5. Street canyon scenarios.
Figure 5. Street canyon scenarios.
Buildings 16 00447 g005
Figure 6. Tree configurations in ENVI-met simulation scenarios.
Figure 6. Tree configurations in ENVI-met simulation scenarios.
Buildings 16 00447 g006
Figure 7. Schematic diagram of tree–building radiative interactions within a street canyon.
Figure 7. Schematic diagram of tree–building radiative interactions within a street canyon.
Buildings 16 00447 g007
Figure 8. Stratified cumulative shortwave radiation disturbance calculation schematic.
Figure 8. Stratified cumulative shortwave radiation disturbance calculation schematic.
Buildings 16 00447 g008
Figure 9. Vertical distribution of MSRD by TH across six street canyon types: (a) Effects of tree height on the MSRD in Canyon 1; (b) in Canyon 2; (c) in Canyon 3; (d) in Canyon 4; (e) in Canyon 5; (f) in Canyon 6.
Figure 9. Vertical distribution of MSRD by TH across six street canyon types: (a) Effects of tree height on the MSRD in Canyon 1; (b) in Canyon 2; (c) in Canyon 3; (d) in Canyon 4; (e) in Canyon 5; (f) in Canyon 6.
Buildings 16 00447 g009
Figure 10. SRD vertical distribution heatmaps by tree features and canyon types: (a) tree height; (b) under-canopy height.
Figure 10. SRD vertical distribution heatmaps by tree features and canyon types: (a) tree height; (b) under-canopy height.
Buildings 16 00447 g010
Figure 11. Vertical distribution of MSRD by UH across six street canyon types: (a) Effects of UH on the MSRD in Canyon 1; (b) in Canyon 2; (c) in Canyon 3; (d) in Canyon 4; (e) in Canyon 5; (f) in Canyon 6.
Figure 11. Vertical distribution of MSRD by UH across six street canyon types: (a) Effects of UH on the MSRD in Canyon 1; (b) in Canyon 2; (c) in Canyon 3; (d) in Canyon 4; (e) in Canyon 5; (f) in Canyon 6.
Buildings 16 00447 g011
Figure 12. Vertical distribution of MSRD by LAD across six street canyon types: (a) Effects of LAD on the MSRD in Canyon 1; (b) in Canyon 2; (c) in Canyon 3; (d) in Canyon 4; (e) in Canyon 5; (f) in Canyon 6.
Figure 12. Vertical distribution of MSRD by LAD across six street canyon types: (a) Effects of LAD on the MSRD in Canyon 1; (b) in Canyon 2; (c) in Canyon 3; (d) in Canyon 4; (e) in Canyon 5; (f) in Canyon 6.
Buildings 16 00447 g012
Figure 13. SRD vertical distribution heatmaps by tree features and canyon types: (a) leaf area density; (b) canopy diameter.
Figure 13. SRD vertical distribution heatmaps by tree features and canyon types: (a) leaf area density; (b) canopy diameter.
Buildings 16 00447 g013
Figure 14. Vertical distribution of MSRD by DC across six street canyon types: (a) Effects of DC on the MSRD in Canyon 1; (b) in Canyon 2; (c) in Canyon 3; (d) in Canyon 4; (e) in Canyon 5; (f) in Canyon 6.
Figure 14. Vertical distribution of MSRD by DC across six street canyon types: (a) Effects of DC on the MSRD in Canyon 1; (b) in Canyon 2; (c) in Canyon 3; (d) in Canyon 4; (e) in Canyon 5; (f) in Canyon 6.
Buildings 16 00447 g014
Figure 15. Schematic representations of DC and DW-T configurations: (a) DC = 5 m; DW-T = 1 m; (b) DC = 9 m; DW-T = 1 m; (c) DC = 5 m; DW-T = 3 m.
Figure 15. Schematic representations of DC and DW-T configurations: (a) DC = 5 m; DW-T = 1 m; (b) DC = 9 m; DW-T = 1 m; (c) DC = 5 m; DW-T = 3 m.
Buildings 16 00447 g015
Figure 16. Comparison of shading effectiveness among different DC and DW-C combinations.
Figure 16. Comparison of shading effectiveness among different DC and DW-C combinations.
Buildings 16 00447 g016
Table 1. Experimental equipment and accuracy.
Table 1. Experimental equipment and accuracy.
InstrumentNumberParametersRangeAccuracy
TES-1333 (TES Electrical Electronic Corp., Taipei, China)1Shortwave thermal
radiation
2000 W/m2±10 W/m2
CMP22 pyranometer (OTT HydroMet B.V., Delft, The Netherlands)1Shortwave thermal
radiation
4000 W/m2<5 W/m2
TES1361C (TES Electrical Electronic Corp., Taipei, China)1Air temperatures
RH
−20 to 60 °C
10–95%
±0.8 °C
±3%
RC-3 (Danmei Electronic Technology Co., Ltd., Shanghai, China)1Surface temperature−30–60 °C±1.0%
PEAKMETER PM6252B (Peakmeter Technology Co., Ltd, Guilin, China)1Wind speed0.8–30.0 m/s±2.0%
Canon EOS 60D camera (Canon Inc., Tokyo, Japan)1Fisheye image
Table 2. ENVI-met simulation parameter settings.
Table 2. ENVI-met simulation parameter settings.
Simulation ParametersSimulation Parameter Conditions
Max TEMP (°C)36
Min TEMP (°C)25
Max RH (%)78
Min RH (%)48
Foliage shortwave albedo0.3
Wall emissivity0.9
Wall shortwave absorption0.5
Upper layer soil temperature (°C)20
Indoor air temperature(°C)20
Table 3. Tree morphological characteristics for the simulation scenarios.
Table 3. Tree morphological characteristics for the simulation scenarios.
NO.H (m)UH (m)Dc (m)LAD (m2/m3)
114472
211472
38472
411572
511372
611492
711452
811473
911471
Disclaimer/Publisher’s Note: The statements, opinions and data contained in all publications are solely those of the individual author(s) and contributor(s) and not of MDPI and/or the editor(s). MDPI and/or the editor(s) disclaim responsibility for any injury to people or property resulting from any ideas, methods, instructions or products referred to in the content.

Share and Cite

MDPI and ACS Style

Zhang, Y.; Ma, Q.; Qi, F.; Zhou, X. Impacts of Tree Morphology on Shortwave Radiation Disturbance of South-Facing Façades in East–West Street Canyons. Buildings 2026, 16, 447. https://doi.org/10.3390/buildings16020447

AMA Style

Zhang Y, Ma Q, Qi F, Zhou X. Impacts of Tree Morphology on Shortwave Radiation Disturbance of South-Facing Façades in East–West Street Canyons. Buildings. 2026; 16(2):447. https://doi.org/10.3390/buildings16020447

Chicago/Turabian Style

Zhang, Yihao, Qianli Ma, Feng Qi, and Xuwen Zhou. 2026. "Impacts of Tree Morphology on Shortwave Radiation Disturbance of South-Facing Façades in East–West Street Canyons" Buildings 16, no. 2: 447. https://doi.org/10.3390/buildings16020447

APA Style

Zhang, Y., Ma, Q., Qi, F., & Zhou, X. (2026). Impacts of Tree Morphology on Shortwave Radiation Disturbance of South-Facing Façades in East–West Street Canyons. Buildings, 16(2), 447. https://doi.org/10.3390/buildings16020447

Note that from the first issue of 2016, this journal uses article numbers instead of page numbers. See further details here.

Article Metrics

Back to TopTop