Sign in to use this feature.

Years

Between: -

Subjects

remove_circle_outline
remove_circle_outline
remove_circle_outline
remove_circle_outline
remove_circle_outline
remove_circle_outline

Journals

Article Types

Countries / Regions

Search Results (26)

Search Parameters:
Keywords = tuna swarm optimization

Order results
Result details
Results per page
Select all
Export citation of selected articles as:
30 pages, 2535 KB  
Article
Optimizing the Permutation Flowshop Scheduling Problem with an Improved Sparrow Search Algorithm
by Maria Tsiftsoglou, Yannis Marinakis and Magdalene Marinaki
Algorithms 2026, 19(4), 283; https://doi.org/10.3390/a19040283 - 6 Apr 2026
Viewed by 264
Abstract
The Sparrow Search Algorithm (SSA) is a novel optimization method inspired by sparrows’ foraging and anti-predator behavior. It mimics their exploration and exploitation strategies to find near-optimal solutions for various optimization problems. This paper presents the first application of SSA to the widely [...] Read more.
The Sparrow Search Algorithm (SSA) is a novel optimization method inspired by sparrows’ foraging and anti-predator behavior. It mimics their exploration and exploitation strategies to find near-optimal solutions for various optimization problems. This paper presents the first application of SSA to the widely recognized Permutation Flowshop Scheduling Problem (PFSP) with the makespan criterion as the optimization target. Our study aims to assess the effectiveness and robustness of this cutting-edge metaheuristic through computational experiments and statistical analysis. The proposed SSA is a hybrid variant that incorporates the Variable Neighborhood Search (VNS) algorithm along with a Path Relinking Strategy. The effectiveness of the proposed method is evaluated through computational experiments on PFSP benchmark instances. The performance of the hybrid SSA is compared against several well-established swarm-intelligence metaheuristics, namely Grey Wolf Optimizer (GWO), Whale Optimization Algorithm (WOA), Tuna Swarm Optimization Algorithm (TSO), Particle Swarm Optimization Algorithm (PSO), Firefly Algorithm (FA), Bat Algorithm (BA), and the Artificial Bee Colony (ABC). To ensure fair comparison, all methods are implemented within the same computational framework as the hybrid SSA. The experimental results show that the proposed hybrid SSA achieves the lowest average mean error compared with the competing methods in solving the PFSP. The results were further validated through a comprehensive non-parametric statistical analysis using Friedman, Aligned Friedman, and Quade tests, followed by post-hoc analysis with p-adjusted values, as well as Kruskal–Wallis and Wilcoxon post-hoc tests. Full article
Show Figures

Figure 1

25 pages, 2562 KB  
Article
Research on the Assessment of Dairy Cow Dry Matter Intake Using ITSO-Optimized Stacking Ensemble Learning
by Shuairan Wang, Ting Long, Xiaoli Wei, Qinzu Guo, Hongrui Guo, Weizheng Shen and Zhixin Gu
Animals 2026, 16(4), 625; https://doi.org/10.3390/ani16040625 - 16 Feb 2026
Viewed by 336
Abstract
Dry matter intake (DMI) in dairy cows is a critical indicator of nutrient intake from feed, serving as the cornerstone of precision feeding practices, playing a critical role in improving production efficiency and enhancing the quality of dairy products. To address the high [...] Read more.
Dry matter intake (DMI) in dairy cows is a critical indicator of nutrient intake from feed, serving as the cornerstone of precision feeding practices, playing a critical role in improving production efficiency and enhancing the quality of dairy products. To address the high costs of traditional measurement methods and the structural complexity and large parameter counts of neural network models, this study proposes a Stacking ensemble learning model to assess DMI, with model parameters optimized using the Tuna Swarm Optimization (TSO) algorithm to enhance assessment accuracy, taking cow body weight, lying duration, lying times, rumination duration, foraging duration, walking steps, and the concentrate-to-roughage feed ratio as input variables. To further improve TSO’s search efficiency and spatial exploration, this study introduces Sine–Logistic chaotic mapping, Levy flight, and Gaussian random walk strategy to optimize the TSO algorithm, developing the improved Tuna Swarm Optimization (ITSO). ITSO-optimized Stacking model achieved superior performance in DMI assessment, with an accuracy of 95.84%, significantly outperforming SVR, RF, DT, GBR, ETR, and AdaBoost models. This study provides a robust tool for precision feeding, contributing to optimizing cow feeding strategies, improving farm efficiency, and supporting sustainable dairy farming practices. Full article
(This article belongs to the Section Cattle)
Show Figures

Figure 1

18 pages, 436 KB  
Article
A Newton-Based Tuna Swarm Optimization Algorithm for Solving Nonlinear Problems with Application to Differential Equations
by Aanchal Chandel, Sonia Bhalla, Alicia Cordero, Juan R. Torregrosa and Ramandeep Behl
Algorithms 2026, 19(1), 40; https://doi.org/10.3390/a19010040 - 4 Jan 2026
Viewed by 451
Abstract
This paper presents two novel hybrid iterative schemes that combine Newton’s method and its variant with the Tuna Swarm Optimization (TSO) algorithm, aimed at solving complex nonlinear equations with enhanced accuracy and efficiency. Newton’s method is renowned for its rapid convergence in root-finding [...] Read more.
This paper presents two novel hybrid iterative schemes that combine Newton’s method and its variant with the Tuna Swarm Optimization (TSO) algorithm, aimed at solving complex nonlinear equations with enhanced accuracy and efficiency. Newton’s method is renowned for its rapid convergence in root-finding problems, and it is integrated with TSO, a recent swarm intelligence algorithm that surpasses the complex behavior of tuna fish in order to optimize the search for superior solutions. These hybrid methods are reliable and efficient for solving challenging mathematical and applied science problems. Several numerical experiments and applications involving ordinary differential equations have been carried out to demonstrate the superiority of the proposed hybrid methods in terms of convergence rate, accuracy, and robustness compared to traditional optimization and iterative methods. The stability and efficiency of the proposed methods have also been verified. The results indicate that the hybrid approaches outperform traditional methods, making them a promising tool for solving a wide range of mathematical and engineering problems. Full article
Show Figures

Figure 1

20 pages, 377 KB  
Article
An Enhanced Tuna Swarm Algorithm for Link Scheduling Strategies in Wireless Sensor Networks
by Sunyan Hong, Zhe Yang, Yang Shen and Yujian Wang
Mathematics 2025, 13(24), 3905; https://doi.org/10.3390/math13243905 - 6 Dec 2025
Cited by 1 | Viewed by 421
Abstract
In resource-constrained wireless sensor networks, efficient link scheduling is a well-studied challenge. This problem is NP-hard, indicating that NP (Nondeterministic Polynomial Time) refers to problems whose solutions can be verified in polynomial time but are computationally difficult to find, and traditional methods seldom [...] Read more.
In resource-constrained wireless sensor networks, efficient link scheduling is a well-studied challenge. This problem is NP-hard, indicating that NP (Nondeterministic Polynomial Time) refers to problems whose solutions can be verified in polynomial time but are computationally difficult to find, and traditional methods seldom yield optimal solutions within practical time limits. This research introduces an innovative novel link scheduling strategy based on the Tuna Swarm Optimization (TSO-LS) algorithm to optimize the link scheduling performance of wireless sensor networks. This work enhances the tuna swarm algorithm’s search process by incorporating characteristics of the link scheduling problem, resulting in specialized algorithmic improvements for this scenario. This research presents three principal improvements to the algorithm: first, optimizing the individual update mechanism to expedite scheduling solutions; second, refining the leading individual selection strategy to elevate global scheduling quality; and third, maintaining population diversity to prevent convergence on suboptimal scheduling schemes. In the experimental section, TSO-LS is compared with the Genetic Algorithm, Particle Swarm Optimization, Enhanced Particle Swarm Optimization and Ant Colony Optimization. The results show that TSO-LS achieves a 13.3% improvement in energy efficiency and a 12.5% decrease in average latency. Under different experimental conditions, the TSO-LS strategy shortens the average latency to 10.5 ms, demonstrating outstanding overall performance. Furthermore, this strategy reduces node consumption from 0.41 mJ to 0.32 mJ, significantly extending the overall lifespan of the network. Full article
Show Figures

Figure 1

27 pages, 6771 KB  
Article
A Deep Neural Network Framework for Dynamic Two-Handed Indian Sign Language Recognition in Hearing and Speech-Impaired Communities
by Vaidhya Govindharajalu Kaliyaperumal and Paavai Anand Gopalan
Sensors 2025, 25(12), 3652; https://doi.org/10.3390/s25123652 - 11 Jun 2025
Cited by 1 | Viewed by 1383
Abstract
Language is that kind of expression by which effective communication with another can be well expressed. One may consider such as a connecting bridge for bridging communication gaps for the hearing- and speech-impaired, even though it remains as an advanced method for hand [...] Read more.
Language is that kind of expression by which effective communication with another can be well expressed. One may consider such as a connecting bridge for bridging communication gaps for the hearing- and speech-impaired, even though it remains as an advanced method for hand gesture expression along with identification through the various different unidentified signals to configure their palms. This challenge can be met with a novel Enhanced Convolutional Transformer with Adaptive Tuna Swarm Optimization (ECT-ATSO) recognition framework proposed for double-handed sign language. In order to improve both model generalization and image quality, preprocessing is applied to images prior to prediction, and the proposed dataset is organized to handle multiple dynamic words. Feature graining is employed to obtain local features, and the ViT transformer architecture is then utilized to capture global features from the preprocessed images. After concatenation, this generates a feature map that is then divided into various words using an Inverted Residual Feed-Forward Network (IRFFN). Using the Tuna Swarm Optimization (TSO) algorithm in its enhanced form, the provided Enhanced Convolutional Transformer (ECT) model is optimally tuned to handle the problem dimensions with convergence problem parameters. In order to solve local optimization constraints when adjusting the position for the tuna update process, a mutation operator was introduced. The dataset visualization that demonstrates the best effectiveness compared to alternative cutting-edge methods, recognition accuracy, and convergences serves as a means to measure performance of this suggested framework. Full article
(This article belongs to the Section Intelligent Sensors)
Show Figures

Figure 1

31 pages, 18555 KB  
Article
Fast Non-Dominated Sorting Tuna Swarm Optimization Algorithm (FNS-TSO): Time-Energy-Impact Multi-Objective Optimization of Underwater Manipulator Trajectories
by Xingyao Wang, Yanjun Liu, Gang Xue, Fagang Bai and Shuting Huang
J. Mar. Sci. Eng. 2025, 13(5), 916; https://doi.org/10.3390/jmse13050916 - 6 May 2025
Cited by 2 | Viewed by 1225
Abstract
To achieve time–energy–impact multi-objective optimization in the trajectory control of underwater manipulators, this paper proposes a Fast Non-Dominated Sorting Tuna Swarm Optimization algorithm (FNS-TSO). The algorithm integrates a fast non-dominated sorting mechanism into the Tuna Swarm Optimization algorithm, improves initialization through Optimal Latin [...] Read more.
To achieve time–energy–impact multi-objective optimization in the trajectory control of underwater manipulators, this paper proposes a Fast Non-Dominated Sorting Tuna Swarm Optimization algorithm (FNS-TSO). The algorithm integrates a fast non-dominated sorting mechanism into the Tuna Swarm Optimization algorithm, improves initialization through Optimal Latin Hypercubic Sampling (OLHS) to enhance population distribution uniformity, and incorporates a nonlinear dynamic weight to refine the spiral foraging strategy, thereby strengthening algorithmic robustness. To verify FNS-TSO’s effectiveness, we conducted comparative evaluations using standard test functions against three established algorithms: Multi-Objective Particle Swarm Optimization (MOPSO), Multi-Objective Jellyfish Search Optimization (MOJSO), and the Non-Dominated-Sorting Genetic Algorithm (NSGA-II). Results demonstrate superior overall performance, particularly regarding convergence speed and solution diversity, with solution set distributions showing enhanced uniformity. In practical implementation, we applied FNS-TSO to the multi-objective optimization of an underwater manipulator using quintic spline curves for trajectory planning. Simulation outcomes reveal respective reductions of 11.03% in total operation time, 19.02% in energy consumption, and 24.69% in mechanical impacts, with the optimized manipulator achieving stable point-to-point motion transitions. Full article
(This article belongs to the Section Ocean Engineering)
Show Figures

Figure 1

23 pages, 12252 KB  
Article
Prediction of Reference Crop Evapotranspiration in China’s Climatic Regions Using Optimized Machine Learning Models
by Jian Hu, Rong Ma, Shouzheng Jiang, Yuelei Liu and Huayan Mao
Water 2024, 16(23), 3349; https://doi.org/10.3390/w16233349 - 21 Nov 2024
Cited by 3 | Viewed by 1088
Abstract
The accurate estimation of reference crop evapotranspiration (ET0) is essential for crop water consumption modeling and agricultural water resource management. In the present study, three bionic algorithms (aquila optimizer (AO), tuna swarm optimization (TSO), and sparrow search algorithm (SSA)) were combined [...] Read more.
The accurate estimation of reference crop evapotranspiration (ET0) is essential for crop water consumption modeling and agricultural water resource management. In the present study, three bionic algorithms (aquila optimizer (AO), tuna swarm optimization (TSO), and sparrow search algorithm (SSA)) were combined with an extreme learning machine (ELM) model to form three mixed models (AO-ELM, TSO-ELM, and SSA-ELM). The accuracy of the ET0 estimates for five climate regions in China from 1970 to 2019 was evaluated using the FAO-56 Penman–Monteith (P-M) equation. The results showed that the predicted values of the three mixed models and the ELM model fitted the P-M calculated values well. R2 and RMSE were 0.7654–0.9864 and 0.1271–0.7842 mm·d−1, respectively, for which the prediction accuracy of the AO-ELM model was the highest. The performance of the AO-ELM combination5 (maximum temperature (Tmax), minimum temperature (Tmin), total solar radiation (Rs), sunshine duration (n)) was most significantly improved on the basis of the ELM model. The prediction accuracy for the stations in the plateau mountain climate (PMC) region was the best, while the prediction accuracy for the stations in the tropical monsoon climate region (TPMC) was the worst. In addition to the wind speed (U2) in the temperate continental climate region (TCC)—which was the largest variable affecting ET0—n, Ra, and total solar radiation (Rs) in the other climate regions were more important than relative humidity (RH) and wind speed (U2) in predicting ET0. Therefore, AO-ELM4 was selected for the TCC region (with Tmax, Tmin, Rs, and U2 as inputs) and AO-ELM5 (with Tmax, Tmin, Rs, and n as inputs) was selected for the TMC, PMC, SMC, and TPMC regions when determining the best model for each climate region with limited meteorological data. Full article
Show Figures

Figure 1

20 pages, 5791 KB  
Article
Multi-Buoy Deployment Method Based on an Improved Tuna Swarm Optimizer Enhanced with Fractional-Order Calculus Method for Marine Observation
by Ranzhen Ren, Lichuan Zhang, Guang Pan, Xiaomeng Zhang, Lu Liu and Guangyao Han
Fractal Fract. 2024, 8(11), 625; https://doi.org/10.3390/fractalfract8110625 - 24 Oct 2024
Cited by 2 | Viewed by 1502
Abstract
Ocean buoys play a critical role in marine hydrological, water quality, and meteorological monitoring, with applications in navigation, environmental observation, and communication. However, accurately modeling and deploying a multi-buoy system in the complex marine environment presents significant challenges. To address these challenges, this [...] Read more.
Ocean buoys play a critical role in marine hydrological, water quality, and meteorological monitoring, with applications in navigation, environmental observation, and communication. However, accurately modeling and deploying a multi-buoy system in the complex marine environment presents significant challenges. To address these challenges, this study proposes an enhanced deployment strategy using the tuna swarm optimizer enhanced with the fractional-order calculus method for marine observation. The proposed method first introduces a detailed observation model that precisely captures the performance of buoys in terms of coverage and communication efficiency. By integrating the observation coverage ratio and communication energy consumption, we establish an optimal multi-buoy deployment model. The proposed method leverages tent chaotic mapping to improve the diversity of initial solution generation and incorporates fractional-order calculus to strengthen its search capabilities. Simulation experiments and statistical analysis verify the effectiveness of the proposed deployment model, with the proposed method achieving the best performance in deploying the multi-buoy system, reaching a final fitness value of 0.190052 at iteration 449, outperforming TSA, PSO, GWO, and WOA. These results highlight the potential of the proposed method in optimizing multi-buoy system deployment in marine observation. Full article
Show Figures

Figure 1

28 pages, 7586 KB  
Article
A Comprehensive Hybrid Deep Learning Approach for Accurate Status Predicting of Hydropower Units
by Liyong Ma, Siqi Chen, Dali Wei, Yanshuo Zhang and Yinuo Guo
Appl. Sci. 2024, 14(20), 9323; https://doi.org/10.3390/app14209323 - 13 Oct 2024
Cited by 5 | Viewed by 2992
Abstract
Hydropower units are integral to sustainable energy production, and their operational reliability hinges on accurate status prediction. This paper introduces an innovative hybrid deep learning model that synergistically integrates a Temporal Convolutional Network (TCN), a Residual Short-Term LSTM (REST-LSTM) network, a Gated Recurrent [...] Read more.
Hydropower units are integral to sustainable energy production, and their operational reliability hinges on accurate status prediction. This paper introduces an innovative hybrid deep learning model that synergistically integrates a Temporal Convolutional Network (TCN), a Residual Short-Term LSTM (REST-LSTM) network, a Gated Recurrent Unit (GRU) network, and the tuna swarm optimization (TSO) algorithm. The model was meticulously designed to capture and utilize temporal features inherent in time series data, thereby enhancing predictive performance. Specifically, the TCN effectively extracts critical temporal features, while the REST-LSTM, with its residual connections, improves the retention of short-term memory in sequence data. The parallel incorporation of GRU further refines temporal dynamics, ensuring comprehensive feature capture. The TSO algorithm was employed to optimize the model’s parameters, leading to superior performance. The model’s efficacy was empirically validated using three datasets—unit flow rate, guide vane opening, and maximum guide vane water temperature—sourced from the Huadian Electric Power Research Institute. The experimental results demonstrate that the proposed model significantly reduces both the maximum and average prediction errors, while also offering substantial improvements in forecasting accuracy compared with the existing methodologies. This research presents a robust framework for hydropower unit operation prediction, advancing the application of deep learning in the hydropower sector. Full article
Show Figures

Figure 1

30 pages, 6880 KB  
Article
Multi-Dimensional Global Temporal Predictive Model for Multi-State Prediction of Marine Diesel Engines
by Liyong Ma, Siqi Chen, Shuli Jia, Yong Zhang and Hai Du
J. Mar. Sci. Eng. 2024, 12(8), 1370; https://doi.org/10.3390/jmse12081370 - 11 Aug 2024
Cited by 2 | Viewed by 1752
Abstract
The reliability and stability of marine diesel engines are pivotal to the safety and economy of maritime operations. Accurate and efficient prediction of the states of these engines is essential for performance evaluation and operational continuity. This paper introduces a novel hybrid deep [...] Read more.
The reliability and stability of marine diesel engines are pivotal to the safety and economy of maritime operations. Accurate and efficient prediction of the states of these engines is essential for performance evaluation and operational continuity. This paper introduces a novel hybrid deep learning model, the multi-dimensional global temporal predictive (MDGTP) model, designed for synchronous multi-state prediction of marine diesel engines. The model incorporates parallel multi-head attention mechanisms, an enhanced long short-term memory (LSTM) with interleaved residual connections, and gated recurrent units (GRUs). Additionally, we propose a dynamic arithmetic tuna optimization algorithm, which synergizes tuna swarm optimization (TSO), and the arithmetic optimization algorithm (AOA) for hyperparameter optimization, thereby enhancing prediction accuracy. Comparative experiments using actual marine diesel engine data demonstrate that our model outperforms the LSTM, GRU, LSTM–GRU, support vector regression (SVR), random forest (RF), Gaussian process regression (GPR), and back propagation (BP) models, achieving the lowest root mean squared error (RMSE) and mean absolute error (MAE), as well as the highest Pearson correlation coefficient across three sampling periods. Ablation studies confirm the significance of each component in improving prediction accuracy. Our findings validate the efficacy of the proposed MDGTP model for predicting the multi-dimensional operating states of marine diesel engines. Full article
Show Figures

Figure 1

30 pages, 8149 KB  
Article
Path Planning of Unmanned Aerial Vehicles Based on an Improved Bio-Inspired Tuna Swarm Optimization Algorithm
by Qinyong Wang, Minghai Xu and Zhongyi Hu
Biomimetics 2024, 9(7), 388; https://doi.org/10.3390/biomimetics9070388 - 26 Jun 2024
Cited by 21 | Viewed by 4173
Abstract
The Sine–Levy tuna swarm optimization (SLTSO) algorithm is a novel method based on the sine strategy and Levy flight guidance. It is presented as a solution to the shortcomings of the tuna swarm optimization (TSO) algorithm, which include its tendency to reach local [...] Read more.
The Sine–Levy tuna swarm optimization (SLTSO) algorithm is a novel method based on the sine strategy and Levy flight guidance. It is presented as a solution to the shortcomings of the tuna swarm optimization (TSO) algorithm, which include its tendency to reach local optima and limited capacity to search worldwide. This algorithm updates locations using the Levy flight technique and greedy approach and generates initial solutions using an elite reverse learning process. Additionally, it offers an individual location optimization method called golden sine, which enhances the algorithm’s capacity to explore widely and steer clear of local optima. To plan UAV flight paths safely and effectively in complex obstacle environments, the SLTSO algorithm considers constraints such as geographic and airspace obstacles, along with performance metrics like flight environment, flight space, flight distance, angle, altitude, and threat levels. The effectiveness of the algorithm is verified by simulation and the creation of a path planning model. Experimental results show that the SLTSO algorithm displays faster convergence rates, better optimization precision, shorter and smoother paths, and concomitant reduction in energy usage. A drone can now map its route far more effectively thanks to these improvements. Consequently, the proposed SLTSO algorithm demonstrates both efficacy and superiority in UAV route planning applications. Full article
Show Figures

Figure 1

17 pages, 4162 KB  
Article
Research on Photovoltaic Maximum Power Point Tracking Control Based on Improved Tuna Swarm Algorithm and Adaptive Perturbation Observation Method
by Xianqi Li, Ye He and Maojun Li
Energies 2024, 17(12), 2985; https://doi.org/10.3390/en17122985 - 17 Jun 2024
Cited by 7 | Viewed by 1782
Abstract
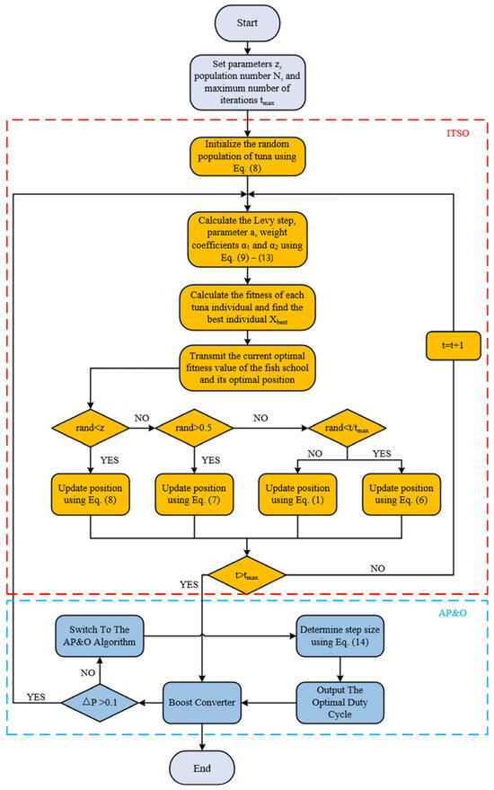
In situations where photovoltaic (PV) systems are exposed to varying light intensities, the conventional maximum power point tracking (MPPT) control algorithm may become trapped in a local optimal state. In order to address this issue, a two-step MPPT control strategy is suggested utilizing [...] Read more.
In situations where photovoltaic (PV) systems are exposed to varying light intensities, the conventional maximum power point tracking (MPPT) control algorithm may become trapped in a local optimal state. In order to address this issue, a two-step MPPT control strategy is suggested utilizing an improved tuna swarm optimization (ITSO) algorithm along with an adaptive perturbation and observation (AP&O) technique. For the sake of enhancing population diversity, the ITSO algorithm is initialized by the SPM chaos mapping population. In addition, it also uses the parameters of the spiral feeding strategy of nonlinear processing and the Levy flight strategy adjustment of the weight coefficient to enhance global search ability. In the two-stage MPPT algorithm, the ITSO is applied first to track the vicinity of the global maximum power point (MPP), and then it switches to the AP&O method. The AP&O method’s exceptional local search capability enables the global MPP to be tracked with remarkable speed and precision. To confirm the effectiveness of the suggested algorithm, it is evaluated against fuzzy logic control (FLC), standard tuna swarm optimization (TSO), grey wolf optimization (GWO), particle swarm optimization (PSO), and AP&O. Finally, the proposed MPPT strategy is verified by the MATLAB R2022b and RT-LAB experimental platform. The findings indicate that the suggested method exhibits improved precision and velocity in tracking, efficiently following the global MPP under different shading conditions. Full article
(This article belongs to the Section A2: Solar Energy and Photovoltaic Systems)
Show Figures

Figure 1

21 pages, 5277 KB  
Article
An Accurate Parameter Estimation Method of the Voltage Model for Proton Exchange Membrane Fuel Cells
by Jian Mei, Xuan Meng, Xingwang Tang, Heran Li, Hany Hasanien, Mohammed Alharbi, Zhen Dong, Jiabin Shen, Chuanyu Sun, Fulin Fan, Jinhai Jiang and Kai Song
Energies 2024, 17(12), 2917; https://doi.org/10.3390/en17122917 - 13 Jun 2024
Cited by 63 | Viewed by 3310
Abstract
Accurate and reliable mathematical modeling is essential for the optimal control and performance analysis of polymer electrolyte membrane fuel cell (PEMFC) systems, which are mainly implemented based on accurate parameter estimation. In this paper, a multi-strategy tuna swarm optimization (MS-TSO) is proposed to [...] Read more.
Accurate and reliable mathematical modeling is essential for the optimal control and performance analysis of polymer electrolyte membrane fuel cell (PEMFC) systems, which are mainly implemented based on accurate parameter estimation. In this paper, a multi-strategy tuna swarm optimization (MS-TSO) is proposed to estimate the parameters of PEMFC voltage models and compare them with other optimizers such as differential evolution, the whale optimization approach, the salp swarm algorithm, particle swarm optimization, Harris hawk optimization and the slime mould algorithm. In the optimizing routine, the unidentified factors of the PEMFCs are used as the decision variables, which are optimized to minimize the sum of square errors between the estimated and measured data. The optimizers are examined based on three PEMFC datasets including BCS500W, NedStackPS6 and harizon500W as well as a set of experimental data which are measured using the Greenlight G20 platform with a 25 cm2 single cell at 353 K. It is confirmed that MS-TSO gives better performance in terms of convergence speed and accuracy than the competing algorithms. Furthermore, the results achieved by MS-TSO are compared with other reported approaches in the literature. The advantages of MS-TSO in ascertaining the optimum factors of various PEMFCs have been comprehensively demonstrated. Full article
(This article belongs to the Section D2: Electrochem: Batteries, Fuel Cells, Capacitors)
Show Figures

Figure 1

25 pages, 8576 KB  
Article
Fault Diagnosis of Hydraulic Components Based on Multi-Sensor Information Fusion Using Improved TSO-CNN-BiLSTM
by Da Zhang, Kun Zheng, Fuqi Liu and Beili Li
Sensors 2024, 24(8), 2661; https://doi.org/10.3390/s24082661 - 22 Apr 2024
Cited by 3 | Viewed by 2735
Abstract
In order to realize the accurate and reliable fault diagnosis of hydraulic systems, a diagnostic model based on improved tuna swarm optimization (ITSO), optimized convolutional neural networks (CNNs), and bi-directional long short-term memory (BiLSTM) networks is proposed. Firstly, sensor selection is implemented using [...] Read more.
In order to realize the accurate and reliable fault diagnosis of hydraulic systems, a diagnostic model based on improved tuna swarm optimization (ITSO), optimized convolutional neural networks (CNNs), and bi-directional long short-term memory (BiLSTM) networks is proposed. Firstly, sensor selection is implemented using the random forest algorithm to select useful signals from six kinds of physical or virtual sensors including pressure, temperature, flow rate, vibration, motor power, and motor efficiency coefficient. After that, fused features are extracted by CNN, and then, BiLSTM is applied to learn the forward and backward information contained in the data. The ITSO algorithm is adopted to adaptively optimize the learning rate, regularization coefficient, and node number to obtain the optimal CNN-BiLSTM network. Improved Chebyshev chaotic mapping and the nonlinear reduction strategy are adopted to improve population initialization and individual position updating, further promoting the optimization effect of TSO. The experimental results show that the proposed method can automatically extract fusion features and effectively utilize multi-sensor information. The diagnostic accuracies of the plunger pump, cooler, throttle valve, and accumulator are 99.07%, 99.4%, 98.81%, and 98.51%, respectively. The diagnostic results of noisy data with 0 dB, 5 dB, and 10 dB signal-to-noise ratios (SNRs) show that the ITSO-CNN-BiLSTM model has good robustness to noise interference. Full article
(This article belongs to the Section Fault Diagnosis & Sensors)
Show Figures

Figure 1

16 pages, 1978 KB  
Article
An Enhanced FCM Clustering Method Based on Multi-Strategy Tuna Swarm Optimization
by Changkang Sun, Qinglong Shao, Ziqi Zhou and Junxiao Zhang
Mathematics 2024, 12(3), 453; https://doi.org/10.3390/math12030453 - 31 Jan 2024
Cited by 12 | Viewed by 2216
Abstract
To overcome the shortcoming of the Fuzzy C-means algorithm (FCM)—that it is easy to fall into local optima due to the dependence of sub-spatial clustering on initialization—a Multi-Strategy Tuna Swarm Optimization-Fuzzy C-means (MSTSO-FCM) algorithm is proposed. Firstly, a chaotic local search strategy and [...] Read more.
To overcome the shortcoming of the Fuzzy C-means algorithm (FCM)—that it is easy to fall into local optima due to the dependence of sub-spatial clustering on initialization—a Multi-Strategy Tuna Swarm Optimization-Fuzzy C-means (MSTSO-FCM) algorithm is proposed. Firstly, a chaotic local search strategy and an offset distribution estimation strategy algorithm are proposed to improve the performance, enhance the population diversity of the Tuna Swarm Optimization (TSO) algorithm, and avoid falling into local optima. Secondly, the search and development characteristics of the MSTSO algorithm are introduced into the fuzzy matrix of Fuzzy C-means (FCM), which overcomes the defects of poor global searchability and sensitive initialization. Not only has the searchability of the Multi-Strategy Tuna Swarm Optimization algorithm been employed, but the fuzzy mathematical ideas of FCM have been retained, to improve the clustering accuracy, stability, and accuracy of the FCM algorithm. Finally, two sets of artificial datasets and multiple sets of the University of California Irvine (UCI) datasets are used to do the testing, and four indicators are introduced for evaluation. The results show that the MSTSO-FCM algorithm has better convergence speed than the Tuna Swarm Optimization Fuzzy C-means (TSO-FCM) algorithm, and its accuracies in the heart, liver, and iris datasets are 89.46%, 63.58%, 98.67%, respectively, which is an outstanding improvement. Full article
Show Figures

Figure 1

Back to TopTop