Next Article in Journal
Blockchain-Based Cold Chain Traceability with NR-PBFT and IoV-IMS for Marine Fishery Vessels
Next Article in Special Issue
Opportunity-Maintenance-Based Scheduling Optimization for Ship-Loading Operation Systems in Coal Export Terminals
Previous Article in Journal
Macroinvertebrates Associated with Macroalgae within Integrated Multi-Trophic Aquaculture (IMTA) in Earthen Ponds: Potential for Accessory Production
Previous Article in Special Issue
A New Cross-Domain Motor Fault Diagnosis Method Based on Bimodal Inputs
 
 
Font Type:
Arial Georgia Verdana
Font Size:
Aa Aa Aa
Line Spacing:
Column Width:
Background:
Article

Multi-Dimensional Global Temporal Predictive Model for Multi-State Prediction of Marine Diesel Engines

1
School of Information Science and Engineering, Harbin Institute of Technology, Weihai 264209, China
2
Automation Engineering Department, Shanghai Marine Diesel Engine Research Institute, Shanghai 201108, China
3
School of Ocean Engineering, Harbin Institute of Technology, Weihai 264209, China
*
Author to whom correspondence should be addressed.
J. Mar. Sci. Eng. 2024, 12(8), 1370; https://doi.org/10.3390/jmse12081370
Submission received: 14 July 2024 / Revised: 7 August 2024 / Accepted: 9 August 2024 / Published: 11 August 2024

Abstract

The reliability and stability of marine diesel engines are pivotal to the safety and economy of maritime operations. Accurate and efficient prediction of the states of these engines is essential for performance evaluation and operational continuity. This paper introduces a novel hybrid deep learning model, the multi-dimensional global temporal predictive (MDGTP) model, designed for synchronous multi-state prediction of marine diesel engines. The model incorporates parallel multi-head attention mechanisms, an enhanced long short-term memory (LSTM) with interleaved residual connections, and gated recurrent units (GRUs). Additionally, we propose a dynamic arithmetic tuna optimization algorithm, which synergizes tuna swarm optimization (TSO), and the arithmetic optimization algorithm (AOA) for hyperparameter optimization, thereby enhancing prediction accuracy. Comparative experiments using actual marine diesel engine data demonstrate that our model outperforms the LSTM, GRU, LSTM–GRU, support vector regression (SVR), random forest (RF), Gaussian process regression (GPR), and back propagation (BP) models, achieving the lowest root mean squared error (RMSE) and mean absolute error (MAE), as well as the highest Pearson correlation coefficient across three sampling periods. Ablation studies confirm the significance of each component in improving prediction accuracy. Our findings validate the efficacy of the proposed MDGTP model for predicting the multi-dimensional operating states of marine diesel engines.

1. Introduction

Ships primarily rely on diesel engines for power, providing propulsion and energy for various ship systems. The reliability and stability of marine diesel engines are crucial for safe and economical operation [1]. Traditional maintenance methods, including regular and after-sales repairs, have significant limitations such as high costs, downtime, and the inability to predict all potential failures [2]. Consequently, predictive maintenance has become the preferred strategy for ship operators. Predictive maintenance requires accurate and efficient prediction of the operating status of marine diesel engines, which is essential for evaluating performance changes and ensuring stable operation [3].
As the demand for predictive maintenance of marine diesel engines increases, researchers have explored various methods to predict their operating status. These methods are primarily categorized into physics-based modeling methods and data-driven modeling methods [4].
Physics-based modeling methods require researchers to have an in-depth understanding of the relevant characteristics of the research object, enabling them to build a detailed and accurate mathematical model and complete the state prediction of the diesel engine through dynamic simulation. Nahim, et al. [5] established algebraic and differential equations based on physical, semi-physical, mathematical, and thermodynamic principles for various parts of marine diesel engines. They successfully simulated the cooling, lubrication, air, injection, combustion, and emission modules, predicting parameters such as pressure, temperature, efficiency, fuel efficiency, emissions, and heat release. Similarly, Izzuddin, et al. [6] used a mathematical model of a marine diesel engine and propeller to simulate and predict the target ship speed. However, the model-based method is typically suited for predicting a single system state. When faced with dynamic and complex environments, building an accurate model often presents significant challenges.
The data-driven modeling method bypasses the tedious process of model construction by relying solely on collected historical data for analysis and processing to establish the corresponding prediction model [7]. Data-driven methods can be divided into statistical learning, machine learning, and deep learning [8]. Statistical methods include least squares regression [9], Bayesian networks [10], Kalman filtering [11], and others. These methods perform well when processing relatively simple data. However, they usually require the data to meet specific assumptions. When faced with complex datasets that do not meet these conditions, statistical learning methods encounter significant modeling difficulties.
In contrast, machine learning and deep learning typically do not consider the physical mechanism of the research object but are committed to finding the optimal relationship between input and output, enabling the modeling of more complex scenarios and achieving higher-precision predictions [12]. Machine learning accomplishes data induction and reasoning through feature engineering, thereby completing specific prediction tasks. Vorkapić, et al. [13] predicted the fuel consumption of a two-stroke electronically controlled propulsion engine by comparing linear regression, multilayer perceptron, support vector machine (SVM), and random forest (RF). Their experimental results indicated that the SVM model performed well, with the RF model showing slightly better performance when using fewer input variables. Similarly, Xu, et al. [14] integrated the BBRB model, BANN model, and evidential reasoning (ER) rule model to predict and diagnose wear faults in marine diesel engines. Yuksel, et al. [15] compared the performances of support vector regression, multivariate linear regression, J48 pruning tree, and M5 rule in predicting the fuel consumption of large marine diesel engines, finding that the M5 rule algorithm performed best on a specific dataset. However, machine learning-based methods usually require prior knowledge and rely heavily on feature engineering. As data complexity increases, the difficulty of feature engineering also rises, potentially limiting the model’s ability to capture specific patterns.
Compared to machine learning, deep learning does not require prior knowledge or rely on feature engineering and can demonstrate superior performance in its predictions [16]. For instance, Zhang, et al. [17] used large-scale marine diesel engine data from actual ship operations to predict exhaust temperatures using long short-term memory (LSTM) networks, verifying the accuracy of this method on real-world data. Hybrid models, which combine the advantages of multiple models, exhibit superior generalization performance compared to single models. Liu, et al. [18] combined convolutional neural networks (CNNs) and bidirectional gated recurrent units (BiGRUs) to achieve high prediction accuracy for the exhaust temperature of marine diesel engines, providing robust support for the timely detection of abnormal conditions. Ji, et al. [1] proposed a hybrid neural network that integrates CNNs, bidirectional long short-term memory (BiLSTM), and attention mechanisms, outperforming other neural network models in predicting exhaust temperature accuracy. Qu, et al. [19] combined variational mode decomposition (VMD) and LSTM, using VMD to decompose sequence data and LSTM to predict lubricating oil inlet pressure and freshwater inlet pressure. This VMD–LSTM hybrid significantly reduced prediction errors compared to the single LSTM, echo state network (ESN), and support vector regression (SVR) methods.
Although hybrid deep learning methods outperform single deep learning models in terms of prediction accuracy, most models focus on predicting a single variable, with few studies addressing the simultaneous prediction of multiple states. Additionally, as the model complexity increases, the number of hyperparameters also rises, presenting a significant challenge in selecting the appropriate hyperparameters to optimize model performance.
Therefore, to more efficiently and accurately predict multiple states simultaneously, and to better meet the requirements of comprehensiveness, accuracy, and resource optimization in practical applications, this study proposes a multi-dimensional global temporal predictive model. This model can simultaneously predict multiple states in marine diesel engines by considering the global dependency of the input time series and the recursive characteristics between adjacent time steps. To optimize hyperparameter selection, a dynamic arithmetic tuna optimization (DATO) algorithm, combining the arithmetic optimization algorithm (AOA) and tuna swarm optimization (TSO), was proposed to enhance global exploration capabilities. The proposed multi-dimensional global temporal predictive model was compared with several commonly used prediction methods: LSTM, GRU, LSTM–GRU, SVR, RF, GPR, and BP. The experimental results show that the proposed method achieves higher accuracy and more consistent trends when simultaneously predicting multiple key parameters of marine diesel engines, including the temperatures and pressures of various engine components.
The contributions of this paper can be summarized as follows:
(1) Proposing a novel hybrid deep learning model: This study introduces the multi-dimensional global temporal predictive (MDGTP) model, a hybrid deep learning model integrating multi-head attention mechanisms, interleaved residual LSTM (IRLSTM), and gated recurrent units (GRUs) in parallel. This model comprehensively learns the global dependencies and adjacent recursive relationships in the data, achieving more efficient and accurate multi-dimensional predictions of diesel engine data;
(2) Enhanced modeling capability of sequence recursive information: By establishing interleaved residual connections between the cell state and hidden state of adjacent time steps based on LSTM, this study balances the influence of the latest moment and past moments in information transmission, thereby enhancing the model’s ability to model sequence recursive information;
(3) Proposing dynamic arithmetic tuna optimization: To address the challenge of hyperparameter selection in hybrid deep learning models, we propose dynamic arithmetic tuna optimization, combining the strengths of tuna swarm optimization and the arithmetic optimization algorithm. This method enhances the algorithm’s global exploration capability and prevents it from falling into local optima;
(4) Verification of model effectiveness and applicability: The proposed model’s effectiveness and applicability were evaluated using a real marine diesel engine dataset. The experimental results demonstrate that the proposed MDGTP model exhibits satisfactory accuracy and adaptability in overall trend prediction.
The rest of this paper is organized as follows. Section 2 details the components and principles of the proposed MDGTP model, Section 3 introduces the experimental data source and preprocessing process for the marine diesel engine used in this study, Section 4 describes the experimental comparison models and evaluation indicators and the results of the comparative and ablation experiments, and Section 5 analyzes and discusses the experimental results. Finally, Section 6 concludes the paper.

2. Method

2.1. Overview

This study proposes a novel hybrid model, the multi-simensional global temporal predictive model, to enhance the accuracy of multi-dimensional data prediction for marine diesel engines. The model is composed of four key components.
(1) Global extractor. This component captures the global dependencies of the input time series. Utilizing a parallel attention mechanism, the global extractor simultaneously learns different features of the input sequence from various subspaces;
(2) Temporal extractor. Focusing on the relationships between adjacent time steps in the sequence, the temporal extractor models the recursive relationships between sequence time points to accurately capture temporal dynamics;
(3) Output layer. This layer integrates the outputs from both the global extractor and temporal extractor, mapping the extracted features to multiple prediction dimensions in the data, ensuring comprehensive prediction capability;
(4) DATO algorithm. The dynamic arithmetic tuna optimization algorithm combines the strengths of the arithmetic optimization algorithm and tuna swarm optimization, enhancing global exploration and improving parameter selection.
Compared to traditional single deep neural networks such as LSTM, the proposed hybrid model demonstrates superior performance. It effectively processes the multi-dimensional input data of diesel engine sets and accurately predicts the multi-dimensional state of diesel engines for subsequent time steps. The architecture of the proposed model is detailed in Figure 1.

2.2. Global Extractor

The multi-head attention mechanism [20] captures the multi-dimensional correlation of data in different representation subspaces by processing multiple attention processes in parallel. Compared to the traditional single attention mechanism, multi-head attention enables the model to synthesize information more effectively on a global scale. When processing time series data, the multi-head attention mechanism weights each time point of the entire sequence simultaneously, assigning unique weights to each time point. This approach allows the synthesis of the entire sequence of information and effectively captures the global dependencies between time points. Therefore, the multi-head attention mechanism was utilized to implement the global extractor. By executing multiple independent attention “heads” in parallel, the global extractor can learn the complex features of the data in different representation subspaces, improving the model’s understanding and its ability to capture long-range dependencies.
The multi-head attention mechanism allows the model to focus on different aspects of the input sequence in various subspaces. Each attention head computes attention weights within its specific subspace, enabling the capture of information at different levels and granularities. Given the requirement to simultaneously predict eight variables, this parallel processing capability allows the model to learn within a richer feature space, thereby enhancing its ability to model complex data.
Figure 2 shows the global extractor in this study. The global extractor module features a stacked architecture of three layers of multi-head attention mechanisms. Each layer comprises eight attention heads, aimed at simultaneously processing and predicting eight different sequence states.
In the global extractor, the input is shaped into a three-dimensional tensor B a t c h ,   T i m e s t e p s ,   F e a t u r e s , meaning that the time series data are divided into B a t c h batches, each consisting of multiple time steps with various features at each time step. For each batch of input, a linear transformation was first performed to generate multi-head Query, Key, and Value matrices. For the input I n p u t T i m e s t e p s × F e a t u r e s , on a head in each batch, the linear mapping process can be abbreviated as
Q u e r y = I n p u t · W Q T i m e s t e p s × H e a d s × d i m s ,
K e y = I n p u t · W K T i m e s t e p s × H e a d s × d i m s ,
V a l u e = I n p u t · W V T i m e s t e p s × H e a d s × d i m s ,
where W Q , W K , and W V are the parameter matrices of the linear mapping, respectively. The symbol · denotes matrix multiplication, with W Q F e a t u r e s × H e a d s × d i m s , W K F e a t u r e s × H e a d s × d i m s , and W V F e a t u r e s × H e a d s × d i m s .
After obtaining the Query, Key, and Value matrices for each head, the attention weight is calculated. Here, the scaled dot product is used to calculate the attention score as follows:
A t t e n t i o n S c o r e = Q u e r y · K e y T d i m s .
Next, the Softmax function is applied to obtain the attention weights:
A t t e n t i o n W e i g h t s = s o f t m a x Q u e r y · K e y T d i m s .
Using the attention weights, the Value matrix is weighted to produce the attention output:
A t t e n t i o n O u t p u t = A t t e n t i o n W e i g h t s · V a l u e .
Each head in the multi-head attention mechanism independently performs the above operations. The outputs of each head are then concatenated, and a linear transformation is applied to the concatenated output to obtain the final output:
H G E , 1 = C o n c a t A t t e n t i o n   O u t p u t 1 , , A t t e n t i o n   O u t p u t 8 · W o ,
where  W o H e a d s × d i m s × H e a d s × d i m s is the weight matrix used to map the output of the multi-head attention to the target dimension.
To effectively predict the sequence data in eight dimensions, the output layer of the multi-head attention mechanism designed in this study adopted an output concatenation strategy. Specifically, the outputs generated by eight independent attention heads are concatenated sequentially while retaining their respective dimensions. This design effectively captures the global dependency of the sequence by performing balanced weighted processing on each time point of the entire sequence simultaneously. This structure, composed of multiple layers of multi-head attention mechanisms, is named the global extractor because it can process all time steps in the sequence concurrently, thereby analyzing and capturing the dependency of time series data from a global perspective.

2.3. Temporal Extractor

Recurrent neural networks (RNNs) rely on the recursive properties of sequence data and can accurately model these relationships while maintaining long-term data dependencies. Compared with traditional RNNs, their variants, such as GRUs [21] and LSTM [22], effectively mitigate the gradient vanishing problem, enhancing the stability and performance of the model. When processing time series data, the parallel structure of LSTM and a GRU can more comprehensively capture the recursive characteristics of the sequence. Based on this consideration, this paper selects LSTM and a GRU as the basic units for constructing the temporal extractor.
The temporal extractor combines interleaved residual LSTM and a GRU to improve the processing of time series data. IRLSTM is a variant designed in this study that interleaves the residual connection between the long-term memory unit and the short-term memory unit of LSTM. In the temporal extractor, the cell state and hidden state in IRLSTM are transmitted in parallel to enhance the understanding of the recursive characteristics of time series. Meanwhile, GRUs optimize the integration of cell state and hidden state information through its reset gate and update gate, improving the utilization efficiency of state information. These designs enable the temporal extractor to deeply understand the intrinsic patterns of recursive data and accurately evaluate the impact of the latest moment on future predictions and the relationships between these moments. Thus, while enhancing its ability to capture recursive relationships, the prediction performance of the model is improved.
Interleaved residual connections represent an improvement we have made to the traditional LSTM architecture. By adding residual connections between long-term memory and short-term memory at adjacent time steps, we achieve several advantages. Firstly, traditional LSTM controls information flow through gating mechanisms, but in long time series, gradients may gradually diminish, leading to the vanishing gradient problem and impairing the model’s ability to capture long-term dependencies. The introduction of residual connections provides a direct pathway for information at each time step, effectively mitigating the vanishing gradient issue and allowing gradients to propagate stably through deeper networks, thereby improving the capture of recursive relationships in sequences. Secondly, the interleaved updates between long-term memory and short-term memory through residual connections enable mutual influence and supplementation, enhancing the model’s ability to comprehensively process information across different temporal scales.
Figure 3 shows the unfolded structure of the temporal extractor module and its GRU layer proposed in this paper. The temporal extractor module consists of three layers of stacked GRUs and three layers of stacked IRLSTM in parallel. Through this structural design, efficient processing of time series data and in-depth capture of recursive characteristics are achieved.
In the temporal extractor, data are input as a three-dimensional tensor B a t c h ,   T i m e s t e p s ,   F e a t u r e s . However, each time it is passed to the temporal extractor, the data are processed one time step at a time.
In the GRU, the reset gate g r controls the amount of information from the previous timestamp’s state h t 1  that enters the current GRU cell. The calculation formula for the reset gate g r is:
g r = σ W r · h t 1 , x t + b r
where σ is the activation function, W r is the learnable weight, and h t 1 and x t represent the hidden state of the previous moment and the input of the current moment, respectively. In Figure 3, h t 1 and x t are specifically referred to as H t = 1 T E , l 1 and I n p u t t = 2 , respectively, and b r is the bias.
The update formula for the candidate hidden state h t ^ is:
h t ^ = t a n h W h · [ g r h t 1 , x t ] + b h
where t a n h is the activation function, W h is the learnable weight, b h is the bias, and represents the Hadamard product.
The calculation formula of the update gate g z is:
g z = σ W z · h t 1 , x t + b z
where W z is the learnable weight and b z is the bias.
The update formula of the final output hidden state h t is:
h t = 1 g z h t 1 + g z h t ^
When g z is 0, the updated hidden state comes entirely from the hidden state input at the previous moment. Conversely, when g z is 1, the updated hidden state comes entirely from the candidate hidden state h t ^ .
In LSTM, its internal hidden state is divided into two independent states; the hidden state and the cell state, for updating and transmission. The cell state and hidden state calculated by LSTM at different time steps are horizontally transmitted within the same layer of LSTM units, while the hidden state calculated at the same time step is transmitted to the next layer of the model.
In the LSTM network, the cell state stores mixed information about the current moment and all previous moments, while the hidden state is updated according to the input of the current moment. Since the input of LSTM is sequential in time steps and recursively modeled, to better capture the impact of the latest moment on the next moment, an interleaved residual connection is established between the cell state and the hidden state of adjacent time steps. Through this residual connection, the cell state of the current time step introduces the hidden state of the previous time step when updating. Although the cell state is updated according to the input of the current moment at each time step, the introduction of the hidden state of the previous time step helps to integrate recent information, thereby enhancing the memory and processing of the latest moment. This mechanism can more effectively model the recursive information in the time series and improve the accuracy of the predictions. Additionally, to prevent the hidden state from focusing too much on the latest moment information and ignoring the influence of past moments when transferring information between layers, IRLSTM introduces the cell state learned in the previous time step. This mechanism achieves a balance between the influence of the latest moment and the past moments in information transmission, thereby enhancing the model’s ability to model sequential recursive information.
The GRU integrates long-term and short-term memory through a gating mechanism using update and reset gates, enabling it to capture dependencies in time series with lower computational complexity and faster training speed. Its simple architecture, which lacks a separate cell state and uses only a hidden state, makes it efficient for processing shorter time dependencies.
LSTM handles long-term and short-term memory through input, forget, and output gates, and a cell state. IRLSTM enhances this by using residual connections, improving the ability to capture complex temporal dependencies and mitigating the vanishing gradient problem. This promotes stable gradient flow, enabling better capture of dependencies in long time series.
Parallel usage of GRUs and IRLSTM units allows the model to leverage two methods of modeling temporal dependencies simultaneously, providing a more comprehensive understanding of sequential data. The combination of the GRU’s simplicity and IRLSTM’s deep feature extraction grants the model greater flexibility and robustness in handling dependencies across different temporal scales.
The computational complexity of each time step in LSTM primarily arises from four matrix multiplications, resulting in a complexity of O(4 n 2 ). In comparison, the GRU omits the output gate, requiring only three matrix multiplications, with a complexity of O(3 n 2 ). IRLSTM adds residual connections to LSTM, which mainly introduces additional additions and ReLU activation operations. Overall, this does not significantly increase computational complexity, keeping it close to O(4 n 2 ).
Figure 4 shows the expanded structure of IRLATM. In each IRLSTM, the update formulas of H l , t and C l , t can be expressed as:
H l , t = ReLU O l , t t a n h C ^ l , t + C l , t 1
C l , t = ReLU H l , t 1 + C ^ l , t
where C l , t and H l , t are the cell state and hidden state calculated by IRLSTM at time t , corresponding to C t = 2 T E , l 1 and H t = 2 T E , l 1 in the figure, respectively, O l , t is the output of the output gate, t a n h is the activation function, and C ^ l , t is the cell state calculated by the gating mechanism. The calculation formula for C ^ l , t is:
C ^ l , t = F l , t C l , t 1 + I l , t tan h W c · H l , t 1 , X l , t + b c
where F l , t and I l , t represent the outputs of the forget gate and input gate, W c and b c represent weight and bias, respectively, H l , t 1 is the hidden state calculated by IRLSTM at the previous moment, and X l , t is the input of IRLSTM at the current moment, corresponding to I n p u t t = 2 in Figure 4.
The calculation formulas for the forget gate, input gate, and output gate in the gating mechanism are as follows:
F l , t = σ W f · H l , t 1 , X l , t + b f
I l , t = σ W i · H l , t 1 , X l , t + b i
O l , t = σ W o · H l , t 1 , X l , t + b o
where σ is the Sigmoid activation function, W f , W i , and W o and b f , b i , and b o represent the weights and biases of the forget gate, input gate, and output gate, respectively.
To fully capture the recursive information learned by the model from different perspectives, the temporal extractor module designed in this paper outputs the results of the GRU and IRLSTM in parallel. This design retains the hidden state learned in IRLSTM and integrates the cell state and hidden state through the reset gate and update gate of the GRU, thereby maximizing the advantages of both approaches.

2.4. Output Layer

In the global extractor, the outputs generated by the eight independent attention heads are concatenated sequentially, directly corresponding to the eight states to be predicted. Building on this design, a multi-head attention mechanism layer with eight heads and one dimension was added to the output of the GRU and IRLSTM in the temporal extractor module. This allowed the complex information learned by the GRU and IRLSTM in the temporal extractor module to be decoded into the corresponding prediction states. Finally, the outputs of the three multi-head attention mechanisms, each with eight heads and one dimension, were combined to obtain the final prediction result.
Figure 5 shows the structure of the output layer, H G E , o u t represents the output of the global extractor, and H t T E , l o u t and H t T E , r o u t represent the outputs of the GRU and IRLSTM in the temporal extractor module, respectively. The o u t p u t can be expressed as:
o u t p u t = H G E , o u t + M u l t i H e a d H t T E , l o u t + M u l t i H e a d H t T E , r o u t
The specific calculation process of M u l t i H e a d is shown in Equations (1)–(7).

2.5. Dynamic Arithmetic Tuna Optimization

Most real-world optimization problems are often characterized by nonlinearity and multiple decision variables. Traditional optimization algorithms, such as the quasi-Newton method and the conjugate gradient method, struggle to effectively solve these problems [23]. Metaheuristic algorithms, on the other hand, have been widely applied in areas such as parameter optimization [24]. This widespread use is attributed to their independence from problem models, the lack of requirement for gradient information, robust search capabilities, and broad applicability.
In both the global extractor and temporal extractor, the parameter selection for multi-head attention, IRLSTM, and the GRU, as well as the learning rate of the optimizer, will affect the overall prediction performance of the model to a certain extent. We conducted a comprehensive exploration of several state-of-the-art hyperparameter optimization techniques, including grid search, random search, genetic algorithms (GAs) and particle swarm optimization (PSO). Our comparative analysis involved evaluating these techniques based on several criteria, including convergence speed, tuning efficiency, and the quality of the final model. The results indicated that while traditional methods like grid and random search were straightforward to implement, they lacked efficiency in searching high-dimensional hyperparameter spaces. GAs and PSO showed promise but were sometimes inconsistent in finding optimal solutions for our specific model configuration. To prevent the occurrence of gradient explosion or gradient vanishing, DATO was used to determine the selection of hyperparameters.
Dynamic arithmetic tuna optimization is a novel optimization algorithm proposed in this paper. It combines tuna swarm optimization [25] and the arithmetic optimization algorithm [26], incorporating an optimal solution protection mechanism and random perturbations near the optimal solution.
The tuna swarm optimization (TSO) algorithm, a recently proposed metaheuristic optimization method, is notable for its few tunable parameters and superior performance across multiple benchmark functions [25]. In practical applications, such as pressure vessel design, tension/compression spring design, welded beam design, TSO has demonstrated significant potential. Consequently, we have chosen the TSO algorithm for hyperparameter optimization in our model.
However, within the TSO algorithm, during the spiral foraging behavior of the tuna, if other tuna in the population do not find food at the location of the optimal individual, they will randomly follow coordinates in the space. While this random movement can broaden the search scope and prevent the algorithm from getting trapped in local optima, it may lead to a lack of direction in the search process when dealing with complex, multi-dimensional real-world problems, thereby reducing search efficiency. To address this limitation, we have proposed improvements to the TSO algorithm.
The arithmetic optimization algorithm (AOA) leverages basic arithmetic operations (addition, subtraction, multiplication, and division) to balance exploration and exploitation during the optimization process, achieving a lower computational complexity and enhancing global search capability [26]. The AOA has shown efficient convergence performance and superior optimization capability across 23 benchmark functions and five engineering design problems. Dynamic arithmetic tuna optimization is obtained by integrating the AOA and TSO. We utilized the AOA’s multiplication and division operations to expand the exploration range around the current optimal solution and its addition and subtraction operations to finely search the vicinity of the current optimal solution for potential optimal points. This integration imparts a certain directionality to TSO’s search process, thereby enhancing the likelihood of finding the global optimum and improving the algorithm’s late-stage optimization precision.
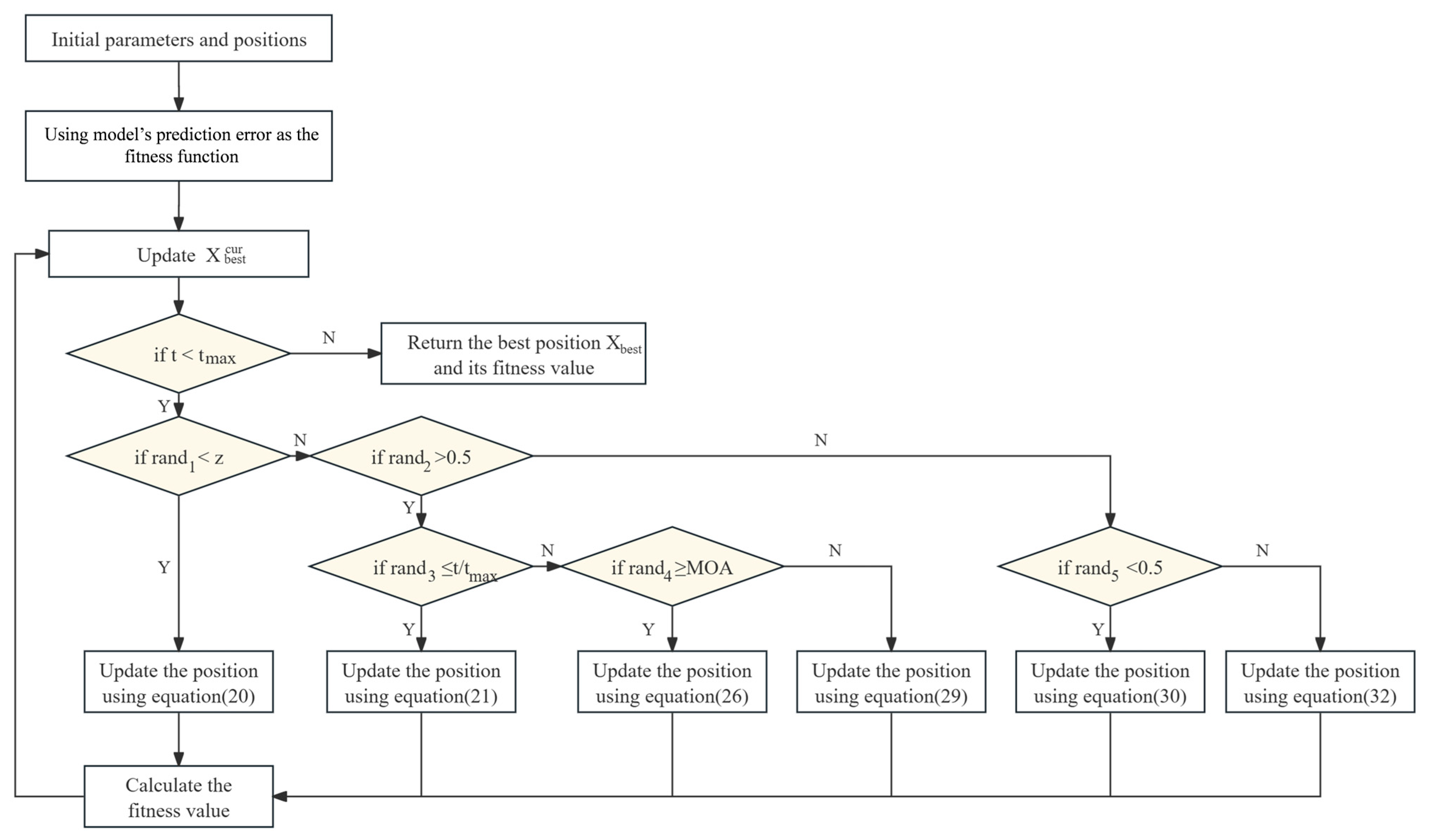
Compared to single tuna swarm optimization, DATO is less likely to lose the optimal range it has found and further enhances global exploration capabilities, preventing the algorithm from falling into local optima. The pseudo-code for DATO is shown in Algorithm 1.
Algorithm 1 Pseudocode of improved dynamic arithmetic tuna optimization.
Input: the population size N P , the dimensions d i m , the lower bound l b , the upper bound u b and maximum iteration t m a x .
Output: the best position and its fitness value.
1:    Initial the random population positions X i t = 0 ( i = 1 , 2 , , N P ) using Equation (19)
2:    Assign parameters a and z .
3:    Calculate the fitness values of the positions
4:    Update X b e s t c u r
5:    While ( t < t m a x )
6:           Update α 1 ,   α 2 p
7:           if ( r a n d 1 < z ) then
8:                   Update the positions X i t and save current best position X b e s t c u r  using Equation (20)
9:           else
10:               if ( r a n d 2 > 0.5 ) then
11:                       if ( r a n d 3 t / t m a x ) then
12:                              Update the positions X i t and save current best position X b e s t c u r  using Equation (21)
13:                       else
14:                              if ( r a n d 4 M O A ) then
15:                                 Update the positions X i t and save current best position X b e s t c u r  using Equation (26)
16:                              else
17:                                 Update the positions X i t and save current best position X b e s t c u r  using Equation (29)
18:               else
19:                      if ( r a n d 5 < 0.5 ) then
20:                              Update the positions X i t and save current best position X b e s t c u r using Equation (30)
21:                      else
22:                              Update the positions X i t and save current best position X b e s t c u r  using Equation (32)
23:          Calculate the fitness values of the positions
24:          Update X b e s t c u r
25: End while
26: Return the best position X b e s t and its fitness value.
In Algorithm 1, update Formulae (19) and (20) are defined as follows:
X i t + 1 = r a n d · u b l b + l b ,   i = 1 , 2 ,   , N P ;   t = 0
X i t + 1 = r a n d · u b l b + l b , i = 1 , 2 , , N P 1 X b e s t c u r , i = N P   t = 1 , , t m a x
where X i t + 1 R d i m represents the position of individual i at iteration t + 1 , with the dimension size determined by d i m . X b e s t c u r is the optimal solution at the current iteration. r a n d is a random vector uniformly distributed from 0 to 1, u b and l b are the upper and lower boundaries of the search space, N P is the population size, t is the current iteration, and t m a x is the maximum number of iterations.
The update Formula (21) is given by
X i t + 1 = α 1 · ( X b e s t c u r + β · | X b e s t c u r X i t | ) + α 2 · X i t , i = 1 α 1 · ( X b e s t c u r + β · | X b e s t c u r X i t | ) + α 2 · X i 1 t , i = 2 , , N P 1 X b e s t c u r , i = N P
where α 1 and α 2 are weight coefficients controlling the movement trend toward the best individual and the previous individual. These coefficients change with the number of iterations, as shown in Equations (22) and (23):
α 1 = a + 1 a · t / t m a x
α 2 = 1 a 1 a · t / t m a x
where a is a constant determining the initial movement toward the optimal and previous positions here, we set a to 0.7 as recommended by the original paper.
In Formula (21), β adjusts the trend based on the distance between the optimal and current positions. The calculation formula for β is
β = e b · e 3 · cos t m a x + 1 t 1 · π · cos 2 π b
where b is a random number between 0 and 1.
In the original tuna swarm optimization, when r a n d 3 > t / t m a x , the update formula changes the best individual in Equation (21) to a random value in the search space. To improve optimization accuracy, this paper introduces the arithmetic optimization algorithm. The AOA expands the search range through multiplication and division operations and refines it through addition and subtraction, significantly enhancing solution quality. The math optimizer accelerated (MOA), part of the AOA, is calculated as:
M O A t = M i n + t · M a x M i n t m a x
where M a x and M i n are the maximum and minimum values of the acceleration function, and t m a x is the maximum number of iterations.
The update formula (26) uses multiplication and division operations to implement the exploration function:
X i t + 1 = X b e s t u p d a t e · M O P · [ ( u b l b ) · 0.5 + l b ] r a > 0.5 , r b > 0.5 X b e s t c u r · M O P · [ ( u b l b ) · 0.5 + l b ] r a > 0.5 , r b 0.5 X b e s t u p d a t e ( M O P + ε ) · [ ( u b l b ) · 0.5 + l b ] r a 0.5 , r b > 0.5       i = 1 , , N P 1 X b e s t c u r ( M O P + ε ) · [ ( u b l b ) · 0.5 + l b ] r a 0.5 , r b 0.5 X b e s t c u r                                                               i = N P
where ε is a small number preventing division by zero, r a and r b are random variables uniformly distributed in 0 ,   1 , introducing stochasticity into the update process and determining the update strategies. X b e s t u p d a t e represents the updated optimal solution obtained after perturbing the current optimal solution, as shown in Formula (27):
X b e s t u p d a t e = r a n d 0.5 , 1.5 · X b e s t c u r
where r a n d 0.5 , 1.5 is a random number between 0.5 and 1.5, used to proportionally adjust the current optimal solution. MOP is the math optimizer probability in the arithmetic optimization algorithm, calculated as
M O P t = 1 t t m a x 1 γ
where γ is a sensitive parameter, set to 5 here.
When the random number r a n d 4 < MOA , addition and subtraction operations are used for the development stage, as shown in Formula (29). Random variables r c and r d determine the update strategies:
X i t + 1 = X b e s t u p d a t e + M O P · [ ( u b l b ) · 0.5 + l b ] r c > 0.5 , r d > 0.5 X b e s t c u r + M O P · [ ( u b l b ) · 0.5 + l b ] r c > 0.5 , r d 0.5 X b e s t u p d a t e M O P · [ ( u b l b ) · 0.5 + l b ] r c 0.5 , r d > 0.5       i = 1 , , N P 1 X b e s t c u r M O P · [ ( u b l b ) · 0.5 + l b ] r c 0.5 , r d 0.5 X b e s t c u r                                                               i = N P
The update Formula (30) is given as follows, where random variables r e determine the update strategies:
X i t + 1 = X b e s t c u r + r a n d ( 0.1 , 1 ) · ( X b e s t c u r X i t ) + T F · p 2 · ( X b e s t c u r X i t ) , r e > 0.5 , i = 1 , 2 , , N P 1 X b e s t u p d a t e + r a n d ( 0.1 , 1 ) · ( X b e s t u p d a t e X i t ) + T F · p 2 · ( X b e s t u p d a t e X i t ) , r e 0.5 , i = 1 , 2 , , N P 1 X b e s t c u r , i = N P
where T F is a random number with a value of −1 or 1, and p is a weight coefficient that changes with the number of iterations, expressed as
p = 1 t / t m a x t / t m a x
The update Formula (30) imitates the foraging method of tuna, forming a parabolic shape with food as the reference point.
The update Formula (32) uses the random variable r f to determine the update strategy:
X i t + 1 = T F · p 2 · r a n d 0.1 , 2 · X i t , r f > 0.5 , i = 1 , 2 , , N P 1 T F · p 2 · r a n d 0.1 , 2 · X b e s t u p d a t e , r f 0.5 , i = 1 , 2 , , N P 1 X b e s t c u r , i = N P
The update Formula (32) imitates the way tuna search for food by exploring everywhere during foraging.
The DATO algorithm combines the advantages of TSO and the AOA and introduces a multiple random number mechanism to increase population diversity. By setting different random number thresholds at various stages, DATO can conduct extensive searches at the beginning and gradually focus on more promising areas in the later stages, thereby improving search efficiency and effectiveness.
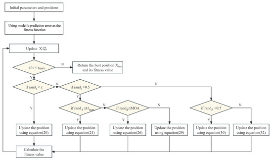
In the model debugging stage, DATO uses the prediction error of the MDGTP model as the fitness function and updates the optimal solution according to the optimization method in DATO until the iteration termination condition is reached. Figure 6 shows the flowchart for using DATO to optimize the MDGTP model.

3. Data Sources and Preprocessing

3.1. Data Sources

The data for this study were obtained from the operational records of real marine diesel engines, collected between 10 January and 20 January 2024. The data cover four complete operational cycles with a sampling frequency of once per second. The nine collected operational parameters are diesel engine speed (r/min), cooling water temperature (°C), cooling water inlet temperature (°C), cooling water outlet temperature (°C), lubricating oil temperature (°C), lubricating oil outlet temperature (°C), lubricating oil pressure (MPa), fuel pressure (MPa), and cooling water pressure (MPa).
This study aimed to use these nine parameters to predict eight operating states at the next sampling moment, which are cooling water temperature (°C), cooling water inlet temperature (°C), cooling water outlet temperature (°C), lubricating oil temperature (°C), lubricating oil outlet temperature (°C), lubricating oil pressure (MPa), fuel pressure (MPa), and cooling water pressure (MPa). The goal was to optimize the ship’s operation and maintenance plans. These eight target states for prediction are numbered from 1 to 8.
The selection of the input and output parameters was primarily guided by domain expertise. We consulted with marine engineers and experts in diesel engine operations to identify the most relevant parameters that influence the performance and condition of marine diesel engines. Their insights were instrumental in choosing parameters that are both indicative of engine health and critical for predictive maintenance. The parameters were selected based on their direct correlation with system performance and their ability to provide a comprehensive representation of the engine’s operating status. These selected parameters significantly affect the engine’s functions and are usually monitored with practical applications. The 9 input and 8 output parameters demonstrate strong correlations with engine performance and condition.

3.2. Data Preprocessing

Given that the data sampling frequency is once per second, but diesel engine operational states do not change significantly every second, the data were divided into 30 s, 60 s, and 90 s intervals for re-sampling and training. This approach helps to more accurately capture the state change trends and reduce the noise interference caused by overly granular data, thus improving the stability and accuracy of the prediction model.
The data from the first three complete operational cycles, totaling 90,948 sampling points, were used as the training set. Each sampling point includes nine different operational states. The data from the fourth complete operational cycle, totaling 30,386 sampling points, were used as the test set, each also containing nine operational states. These data were utilized for model training and validation.
To mitigate the impact of dimensional differences among variables, min–max normalization was applied to the data. The normalization formula is shown in Equation (33):
X c , T , n o r m = X c , T X c , T , m i n X c , T , m a x X c , T , m i n
where X c , T , n o r m is the normalized value of the c-th operating state at sampling period T, X c , T is the value to be normalized, X c , T , m a x  is the maximum value, and X c , T , m i n  is the minimum value.
To convert the prediction results back to their original scale, denormalization was performed using the formula shown in Equation (34):
Y c , T ^ = X c , T , m a x X c , T , m i n · X c , T , p r e + X c , T , m i n
where X c , T , p r e is the predicted value of the c -th operating state at sampling period T, and Y c , T ^ is the denormalized output result.
During the actual training process, data points were sampled at intervals of 30 s, 60 s, and 90 s, resulting in a data point every 30 s, 60 s, and 90 s.

4. Experiments

All experiments in this paper were conducted using Python 3.8.18 and TensorFlow 2.10.0. Training acceleration was achieved using a 16 GB NVIDIA GeForce RTX 4060 GPU, and parameter updates were performed with the Adam optimizer based on stochastic gradient descent.

4.1. Comparison Models

This paper evaluates the prediction performance of the proposed model by conducting comparative experiments with several selected baseline models, including LSTM, GRUs, LSTM–GRU, SVR, RF, GPR, and BP. A brief introduction to these models is provided below.
LSTM: Long short-term memory networks [22] are designed to alleviate the gradient vanishing and exploding problems of traditional RNNs when processing long sequences;
GRU: Gated recurrent units [21] are another variant of RNNs that use update gates and reset gates to regulate information flow, addressing the gradient vanishing problem inherent in traditional RNNs.
LSTM–GRU: The LSTM–GRU hybrid model integrates the powerful memory capacity of LSTM with the computational efficiency of GRUs, effectively capturing complex temporal dependencies and improving prediction performance.
SVR: Drucker, et al. [27] extends the principles of SVM to regression problems. Its goal is to find a function that approximates the target value within a specified range while minimizing the prediction error. SVR uses the kernel trick to handle nonlinear relationships in the data.
RF: RF [28] is an ensemble learning method that builds multiple decision trees during training and outputs their average predictions for the regression tasks. This approach helps improve the generalization ability of the model and reduces the risk of overfitting.
GPR: GPR [29] is a nonparametric Bayesian regression method that uses Gaussian processes to define the function distribution. GPR provides a flexible framework for predicting continuous outcomes and includes an uncertainty measure in the prediction.
BP: A BP neural network [30] is a multi-layer feedforward neural network trained using the back-propagation algorithm. The BP network adjusts the weights and biases through gradient descent to minimize the error between the predicted output and the actual output.
The dynamic arithmetic tuna optimization algorithm was employed for parameter optimization of the MDGTP model, as discussed in Section 2.5. For the LSTM, GRU, LSTM–GRU, and BP models, we utilized random search for hyperparameter optimization. The number of iterations was set to 50, and the RMSE was used as the evaluation metric. The hyperparameter combination with the minimum RMSE was considered the optimal set for each model. For the SVR, RF, and GPR models, a comprehensive grid search was performed over predefined ranges of hyperparameters using scikit-learn version 1.3.0. The hyperparameter optimization results for the comparative models are presented in Table 1, Table 2 and Table 3. The deep learning networks were implemented using a three-layer architecture.

4.2. Model Evaluation Indicators

To objectively compare the prediction effects of the model on each variable and eliminate the influence of different scales, this study calculated the evaluation indicators using data that have not been denormalized. The root mean square error (RMSE), mean absolute error (MAE), and Pearson correlation coefficient (r) were used as indicators to evaluate the prediction model. Specifically, the individual evaluation indicators of the model for each operating state were calculated under different sampling periods, namely, R M S E c , T , M A E c , T and r c , T . These indicators measure the prediction accuracy and relevance of the model for each individual state. Additionally, to comprehensively evaluate the overall prediction performance of the model across all operating states, the overall evaluation indicators, including R M S E T , M A E T and r T , were calculated. These overall indicators reflect the model’s comprehensive performance in predicting each operating state.
The calculation formulas for the individual evaluation indicators R M S E c , T , M A E c , T , and r c , T of each operating state are
R M S E c , T = 1 n c i = 1 n c ( Y i , c , T , n o r m Y i , c , T , p r e ) 2
M A E c , T = 1 n c i = 1 n c Y i , c , T , n o r m Y i , c , T , p r e
r c , T = i = 1 n c Y i , c , T , n o r m Y c , T , n o r m ¯ · Y i , c , T , p r e Y c , T , p r e ¯ i = 1 n c ( Y i , c , T , n o r m Y c , T , n o r m ¯ ) 2 · i = 1 n c ( Y i , c , T , p r e Y c , T , p r e ¯ ) 2
where Y i , c , T , n o r m represents the i-th normalized actual value of the c-th operating state in the sampling period T, n c represents the total number of values in the c-th operating state data, Y i , c , T , p r e represents the i-th predicted value of the c-th operating state in the sampling period T obtained by the model prediction, Y c , T , n o r m ¯ represents the average value of the normalized values of the c-th operating state in the sampling period T, and Y c , T , p r e ¯ represents the average value of the normalized values of the c-th operating state in the sampling period T obtained by the model prediction.
The calculation formulas for the overall R M S E T , M A E T and r T are
R M S E T = 1 N i = 1 N ( Y i , T , n o r m Y i , T , p r e ) 2
M A E T = 1 N i = 1 N Y i , T , n o r m Y i , T , p r e
r T = i = 1 N Y i , T , n o r m Y T , n o r m ¯ · Y i , T , p r e Y T , p r e ¯ i = 1 N ( Y i , T , n o r m Y T , n o r m ¯ ) 2 · i = 1 N ( Y i , T , p r e Y T , p r e ¯ ) 2
where Y i , T , n o r m represents the i-th normalized actual value under sampling period T, N represents the total number of data points in the sequence, Y i , T , p r e represents the i-th normalized predicted value obtained by the model prediction under sampling period T, Y T , n o r m ¯ represents the average value of the normalized values under sampling period T, and Y T , p r e ¯ represents the average value of the normalized values obtained by the model prediction under sampling period T.
The RMSE is the square root of the mean of the squared errors between the actual observations and the model predictions. Due to the square processing, the RMSE is more sensitive to larger errors. The smaller the RMSE value, the better the model’s prediction effect. The MAE is the average of the absolute values of the errors between the actual observations and the model predictions, providing a linear measure of error. Like RMSE, a smaller MAE value indicates a better prediction effect. The Pearson correlation coefficient (r) measures the linear correlation between the predicted value and the actual observation. A value closer to 1 indicates a better prediction effect, with a positive r indicating a consistent prediction trend with the actual data and a negative r indicating an opposite trend.
In addition, this paper calculates the percentage error E r r T between the predicted value and the actual value, analyzing the distribution frequency of the percentage error to reflect the model’s prediction performance. The calculation formula for E r r T is
E r r T = Y T Y T ^ Y T
where Y T ^ represents the predicted value after denormalization, and Y T is the predicted value without normalization.

4.3. Parameter Setting

In this study, we optimized the key hyperparameters of the MDGTP model, which include the following:
(1) Dimension of keys in the global extractor: This dimension affects the model’s ability to extract global features. Selecting an appropriate dimension ensures that the model has sufficient capacity to capture complex features while avoiding excessive complexity, thus improving training efficiency and generalization ability;
(2) Number of units in the GRU and IRLSTM within the temporal extractor: The GRU and IRLSTM are employed to process time series data. The appropriate number of units can maintain the model’s expressive power while preventing overfitting;
(3) Learning rate of the Adam optimizer: The learning rate determines the convergence speed and stability of the model. By adjusting the learning rate, we can balance training time and accuracy, ensuring the model achieves optimal performance within a reasonable timeframe;
(4) β1 and β2 in the Adam optimizer: These parameters control the smoothness of the first and second moment estimates of the gradients, respectively. Optimizing them helps improve the accuracy of gradient estimation, enhancing the stability and efficiency of the parameter updates;
By optimizing the aforementioned hyperparameters, we can find an optimal balance between model complexity and computational efficiency, thereby enhancing the performance of the MDGTP model on actual marine diesel engine data. The specific ranges for these hyperparameters are detailed in Table 4.

5. Results and Discussions

5.1. Comparative Experimental Results

This study compares the proposed multi-dimensional global temporal predictive (MDGTP) model with the LSTM, GRU, LSTM–GRU, SVR, RF, GPR, and BP models. The MDGTP model is optimized using a random search optimization algorithm, genetic algorithm, and the DOTA optimization algorithm proposed in this paper. During training, the epoch count was set to 30, and the batch size was set to 32. Table 5, Table 6 and Table 7 present the overall evaluation indicators ( R M S E T , M A E T , r T ) for each model at different sampling periods, as well as the individual evaluation indicators ( R M S E c , T , M A E c , T , r c , T ) for various operating states.
At a 30 s sampling period, the proposed MDGTP model demonstrated the lowest overall prediction error with an RMSE of 0.056 and an MAE of 0.035. It also achieved the highest correlation coefficient (r = 0.974). Additionally, it showed high prediction accuracy for the diesel engine lubricating oil temperature (RMSE of 0.035, MAE of 0.020).
At a 60 s sampling period, the MDGTP model again demonstrated the lowest overall prediction error, with an RMSE of 0.068 and an MAE of 0.045, and the highest correlation coefficient (r = 0.963). For specific operating states, the model outperformed other baseline models in predicting the cooling water outlet temperature (RMSE of 0.062, MAE of 0.031, r = 0.963). Additionally, the model showed higher accuracy in predicting the diesel engine cooling water temperature (RMSE of 0.066, MAE of 0.033), diesel engine fuel pressure (RMSE of 0.097, MAE of 0.076), and diesel engine cooling water pressure (RMSE of 0.022, MAE of 0.017).
At a 90 s sampling period, the MDGTP model continued to show the lowest overall prediction error, with an RMSE of 0.085 and an MAE of 0.058, and the highest correlation coefficient (r = 0.937). For specific operating states, the model outperformed other baseline models in predicting the diesel engine cooling water temperature (RMSE of 0.086, MAE of 0.055, r = 0.940) and diesel engine fuel pressure (RMSE of 0.122, MAE of 0.096, r = 0.792). The model also demonstrated high prediction accuracy for the cooling water outlet temperature (RMSE of 0.081, r = 0.954) and diesel engine lubricating oil temperature (RMSE of 0.066, MAE of 0.040). In the subsequent comparative analysis of the experimental results, we focus on analyzing the predictive performance of the MDGTP model optimized with DOTA and compare it with the LSTM, GRU, LSTM–GRU, SVR, RF, GPR, and BP models.
Figure 7, Figure 8 and Figure 9 compare the actual curves and predicted curves obtained using LSTM, GRU, LSTM–GRU, SVR, RF, GPR, BP, and the MDGTP model optimized by DATO on data from the fourth complete running cycle at different sampling periods.
At a 30 s sampling period, visual comparisons of the predicted and actual curves show that the MDGTP model provides highly accurate predictions for the diesel engine cooling water temperature (signal 1), cooling water outlet temperature (signal 3), and diesel engine lubricating oil temperature (signal 4), and diesel engine fuel pressure (signal 7). Although RF performs well in predicting lubricating oil outlet temperature (signal 5), its overall prediction trends and accuracy in other states are not as robust as those of the MDGTP model.
At a 60 s sampling period, the visual comparison between the predicted curves and actual curves shows that the MDGTP model consistently demonstrates the highest prediction accuracy and best fitting performance. It excels in predicting the diesel engine cooling water temperature (signal 1), cooling water outlet temperature (signal 3), diesel engine fuel pressure (signal 7), and diesel engine cooling water pressure (signal 8). The prediction curves closely align with the actual curves, achieving effective tracking of the operating states.
At a 90 s sampling period, the trend comparison between the predicted and actual operating states indicates that the MDGTP model still achieves the best overall prediction accuracy and fitting performance. The model shows superior alignment with actual curves for the diesel engine cooling water temperature (signal 1), cooling water outlet temperature (signal 3), diesel engine lubricating oil temperature (signal 4), and diesel engine fuel pressure (signal 7) compared to other baseline models.
From the results in Table 5, Table 6 and Table 7 and Figure 7, Figure 8 and Figure 9, it is evident that across different sampling periods, the proposed MDGTP model consistently exhibits the lowest RMSE and MAE and the highest r for the overall prediction evaluation metrics. Although some baseline models show better prediction performance for specific operating states—such as the RF for lubricating oil outlet temperature at the 30 s sampling period and LSTM–GRU for diesel engine cooling water pressure—these models do not perform as well as the proposed method in other states and overall trends. Similarly, at the 60 s sampling period, LSTM performs well for the diesel engine lubricating oil temperature, LSTM–GRU for the lubricating oil outlet temperature, and RF for the diesel engine lubricating oil pressure. At the 90 s sampling period, SVR performs well for the diesel engine lubricating oil pressure and GPR for the diesel engine cooling water pressure.
However, these models often fail to achieve comprehensive prediction performance across all states, likely due to their focus on specific states during training, leading to poorer overall performance and failure to meet the requirements of accuracy and resource optimization in practical applications. In contrast, the proposed model demonstrates higher consistency across more states. As the sampling period increases, the model’s performance continues to improve, indicating its ability to effectively learn the temporal trends of different variables. The proposed model exhibits better stability and robustness in predictions, making it more suitable for practical operational scenarios.
To further analyze the prediction error distribution of the models, Table 8 presents the statistical data on the percentage error distribution between the predicted values and actual values obtained from testing the LSTM, GRU, LSTM–GRU, SVR, RF, GPR, BP, and the MDGTP model optimized by DOTA on the data of the fourth complete running cycle.
According to Table 8, the proposed MDGTP model consistently demonstrates high accuracy in percentage error prediction across different sampling periods.
At the 30 s sampling period, the MDGTP model achieved a percentage error within the ± 6 % range in 84.68% of the predictions. In comparison, the percentages for the LSTM, GRU, LSTM–GRU, SVR, RF, GPR, and BP were 70.10%, 73.40%, 73.41%, 55.13%, 62.39%, 50.71%, and 54.39%, respectively.
At the 60 s sampling period, the MDGTP model demonstrated a prediction percentage error within the ± 6 % range for 77.42% of the cases. In contrast, the proportions for the other models were 66.72% for LSTM, 72.03% for GRU, 66.34% for LSTM–GRU, 52.27% for SVR, 46.91% for RF, 54.32% for GPR, and 51.75% for BP.
When tested at the 90 s sampling period, the MDGTP model showed a percentage error within the ± 6 % range in 64.68% of its predictions. This performance surpassed that of the other models, where the percentages were 52.33% for LSTM, 63.89% for the GRU, 54.41% for LSTM–GRU, 44.24% for SVR, 44.13% for RF, 44.39% for GPR, and 5.05% for BP.
In summary, across all three sampling periods, the proposed MDGTP model achieved a higher proportion of predictions within the ± 6 % percentage error range compared to other baseline models. This indicates that the proposed model offers higher prediction accuracy and stability across different sampling periods, effectively capturing the temporal trends in the time series data and providing more accurate and reliable prediction results. These attributes enhance its practical value in real-world applications.
Figure 7, Figure 8 and Figure 9 demonstrate that the MDGTP model closely aligns with the true values for most signals, indicating its superior performance in capturing overall data trends. Additionally, at points of sudden change, such as signal 1 in Figure 7, signals 3 and 5 in Figure 8, and signals 3 and 5 in Figure 9, the MDGTP model adjusts its predictions more rapidly compared to other models, which exhibit noticeable lag or excessive smoothing. Particularly for the more complex and volatile signal 7, the MDGTP model excels in capturing its fluctuations, whereas other models tend to over-smooth or lag.
Under different sampling periods (30 s, 60 s, 90 s), the overall RMSE, MAE, and Pearson correlation coefficients vary as follows: as the sampling period increases, both RMSE and MAE also increase. This is because longer sampling periods result in fewer data points, making it more challenging for the model to capture details and short-term variations. Across all sampling periods, the proposed MDGTP model consistently shows lower RMSE and MAE compared to other models, indicating its high prediction accuracy at various temporal scales. The overall Pearson correlation coefficient indicates a high correlation for the MDGTP model across all sampling periods. Notably, at the 90 s sampling period, the correlation coefficient remains high (0.937), demonstrating the model’s superior ability to capture and maintain long-term trends and dependencies even with fewer data points.
These observed trends and patterns collectively affirm the MDGTP model’s enhanced ability to predict multi-dimensional diesel engine data with greater precision, making it a superior choice over the baseline models evaluated in this study.

5.2. Ablation Experimental Results

In this section, we conduct ablation experiments to evaluate the contributions of various components to the overall performance of the model. Additionally, we compared the impact of the number of network layers on prediction metrics across different sampling periods. Specifically, we developed four models by sequentially adding different components to the base model, resulting in the following configurations: multi-head, multi-head–LSTM, multi-head–IRLSTM, and multi-head–IRLSTM–GRU. Each model was tested on the data of the fourth complete running cycle under three different sampling periods, with the results presented in Figure 10. By comparing the performance metrics of these models, we can observe the impact of each additional component on the overall performance.
Figure 10, Figure 11 and Figure 12 illustrate the performance of the five models in the ablation study based on three metrics—RMSE, MAE, and Pearson correlation coefficient—at 30 s, 60 s, and 90 s sampling periods, respectively.
Figure 10 illustrates the performance of the five models in the ablation study at a 30 s sampling period, based on the RMSE, MAE, and Pearson correlation coefficient r. Smaller RMSE and MAE values indicate higher prediction accuracy, while a larger Pearson correlation coefficient r value denotes a stronger model-fitting ability. Figure 10a shows a decreasing RMSE as components are added, with the complete model achieving the lowest RMSE (0.0558). Figure 10b demonstrates a similar trend for MAE, with the lowest value at 0.0355. Figure 10c reveals an increasing r, with the highest value at 0.9740. These results indicate that each component enhances the overall model’s performance.
At the 60 s sampling period, shown in Figure 11, the model’s RMSE and MAE continue to decrease, with the complete model achieving RMSE and MAE values of 0.0676 and 0.0447, respectively. The Pearson correlation coefficient r also continues to rise, with the complete model reaching an r value of 0.9632. These trends suggest that the components significantly enhance performance, even as the sampling period changes.
In the 90 s sampling period, illustrated in Figure 12, the RMSE and MAE further decrease, with the complete model achieving values of 0.0851 and 0.0582, respectively. The Pearson correlation coefficient r also increases, with the complete model attaining an r value of 0.9372. This further confirms the consistent improvement in model performance due to each component, regardless of the sampling period.
In summary, Figure 10, Figure 11 and Figure 12 display the performance of the models in the ablation study at 30 s, 60 s, and 90 s sampling periods. The results demonstrate that each component significantly contributes to the overall model’s performance. Across all sampling periods, as components are added, the RMSE and MAE consistently decrease, while the Pearson correlation coefficient r significantly increases. This indicates that each component plays a crucial role in enhancing the model’s predictive accuracy and fitting capability.
The impact of the number of network layers on the model and their corresponding training times per batch are summarized in Table 9, Table 10 and Table 11. Each layer has 64 hidden neurons, and the optimizer uses default parameters.
The rationale for selecting a three-layer neural network is based on the performance metrics and computational efficiency across different sampling periods, as shown in Table 9, Table 10 and Table 11. The three-layer model consistently achieves a good balance between predictive accuracy and computational efficiency. For instance, with a 30 s sampling interval (Table 9), the three-layer model has the lowest RMSE (0.066) and the highest correlation coefficient (r = 0.963), indicating a strong predictive performance. Similarly, for the 60 s sampling interval (Table 10), it maintains a low RMSE (0.072) and the highest r value (0.959), demonstrating robustness across different time intervals. Even with a 90 s sampling interval (Table 11), the three-layer model performs well with an RMSE of 0.096 and a good correlation coefficient (r = 0.921). Additionally, the three-layer model maintains reasonable run times per batch (e.g., 0.049s for 30 s sampling, 0.053s for 60 s sampling, and 0.054s for 90 s sampling), which are more efficient compared to the four- and five-layer models that have longer run times without proportional performance gains. These findings justify the selection of the three-layer neural network as it offers an optimal combination of predictive performance and computational efficiency across various sampling periods.
By combining the multi-head attention mechanism with LSTM, the model supplements the global information extracted by the multi-head attention mechanism with the recursive features learned by the LSTM. This approach results in reductions in RMSE of 4.86%, 8.78%, and 3.30%, and reductions in MAE of 13.92%, 3.67%, and 8.09% for the 30 s, 60 s, and 90 s sampling periods, respectively, while the correlation coefficient increases by 5.44%, 1.17%, and 0.11% for the same sampling periods.
Further improvements were achieved by enhancing the LSTM to IRLSTM, allowing long-term and short-term memories to influence and complement each other. This enhancement led to further reductions in RMSE of 11.79%, 3.64%, and 1.86%, reductions in MAE of 8.55%, 6.07%, and 1.12%, and increases in the correlation coefficient of 1.16%, 0.20%, and 0.27% for the 30 s, 60 s, and 90 s sampling periods, respectively.
By paralleling the GRU with IRLSTM, leveraging the GRU’s efficient handling of short-term dependencies, the RMSE was further reduced by 3.38%, 3.10%, and 3.37%, MAE decreased by 2.53%, 5.86%, and 2.75%, and the correlation coefficient increased by 0.05%, 0.39%, and 0.71% for the 30 s, 60 s, and 90 s sampling periods, respectively.
The synergistic effect of the multi-head attention mechanism, IRLSTM, and the GRU enabled the model to learn features from both global and recursive perspectives in time-series data, enhancing prediction accuracy and model fitting. Overall, the ablation study highlights that each component is essential for the different aspects of temporal data modeling, and their collective integration significantly enhances the MDGTP model’s predictive power.

5.3. Discussions

To improve the prediction accuracy of the diesel engine multi-dimensional data, this paper proposes a novel hybrid model—the MDGTP model. This model processes input data from both global and local perspectives. Specifically, the global extractor employs a multi-head attention mechanism to apply weighted processing to each time point of the entire input data sequence, extracting features of different dimensions from various angles, thereby enabling multi-dimensional data prediction. The temporal extractor captures the regularity between adjacent time points by connecting IRLSTM and the GRU in parallel. In the final output module, the model integrates global and local perspectives to achieve synchronous prediction of multi-dimensional operating statuses. This model is both efficient and highly accurate.
The primary advantage and core concept of the MDGTP model is the integration of multiple deep learning models in parallel to comprehensively learn both global and local features of the data, thus achieving more efficient and accurate multi-dimensional prediction of the diesel engine data. The basic principles are as follows.
First, considering that the collected data exhibit different features at various time scales, the global extractor’s multi-head attention mechanism weights each time point in the input data. This mechanism captures the mutual influence between the overall time and data features from different perspectives through the overall matrix operations.
Second, to capture the state relationship between adjacent time steps, the model connects the improved IRLSTM and GRU in parallel. The gating mechanisms of LSTM and GRUs are different. The cell state and hidden state in LSTM are transmitted in parallel, enhancing the understanding of the recursive characteristics of the time series. The GRU optimizes the information integration of the cell state and hidden state through its reset gate and update gate, improving the utilization efficiency of the state information. Based on LSTM, the model enhances the memory and processing capabilities of the latest moment by establishing interleaved residual connections between the cell state and the hidden state of adjacent time steps. Although the cell state is updated according to the current input at each time step, the introduction of the hidden state of the previous time step helps to integrate recent information, thereby improving the accuracy of the prediction. Additionally, to prevent the hidden state from focusing too much on the information of the latest moment and ignoring the influence of the past moment, IRLSTM introduces the cell state learned in the previous time step, achieving a balance between the influence of the latest moment and the past moment in information transmission and enhancing the model’s ability to model sequence recursive information.
To address the hyperparameter setting issues in deep learning models, this paper combines the advantages of tuna swarm optimization and the arithmetic optimization algorithm to propose the dynamic arithmetic tuna optimization. DATO maintains the optimal range found while enhancing global exploration ability to prevent the algorithm from falling into local optima.
Experimental results indicate that the proposed MDGTP model can predict multi-dimensional outputs simultaneously, achieving more accurate results than other comparative models while ensuring efficient prediction. It is suitable for application scenarios requiring real-time prediction of multiple operating states. Additionally, the validation set used in this study is independent of the training set and represents the complete operating cycle of the diesel engine. The high prediction accuracy demonstrates that the proposed model effectively captures the patterns of diesel engine data changes within the complete operating cycle and exhibits strong robustness.
The experiments in our study were conducted using real sensor data collected from a marine diesel engine, without any denoise preprocessing. We recognize that these data inherently contain noise, and our results demonstrate that the proposed method outperforms other methods even when using real, noisy data. This reinforces the robustness of our model in handling noisy inputs.
Our study utilized data from one specific engine, which limits the model’s robustness and accuracy for different engine types. However, the model is designed for adaptability. First, by leveraging transfer learning techniques, we can fine-tune the pre-trained model on new datasets from different engines, allowing the model to retain its learned features while adapting to new data. Second, expanding the dataset to include a diverse range of engine types and operating conditions through data augmentation would enhance the model’s ability to generalize. Third, retraining the model from scratch using datasets specific to other engines, although it requires more computational resources and time, ensures that the model is tailored to the new engine data, thereby improving the prediction accuracy. We plan to address these limitations by collecting comprehensive datasets and incorporating advanced adaptation techniques in future work, aiming to create a more versatile and robust predictive model.
In this study, we primarily employed normalization to scale input data to the [0,1] range, chosen for its simplicity and effectiveness in improving convergence and stability. While the results validate the MDGTP model’s superiority with this preprocessing approach, we acknowledge the limitations of not exploring other techniques due to time constraints. Methods such as standardization, noise reduction, and advanced scaling could potentially enhance the model’s performance further. Future research will involve empirical evaluations of these techniques to assess their impact on the model’s robustness and accuracy, aiming to identify the most effective preprocessing strategies for improving the MDGTP model.
In our future work, we will focus on collecting more real-world diesel unit operation data to delve deeper into the interrelationships between various operating states. Utilizing the proposed deep learning model, we aim to capture more complex interactions between these states, thereby achieving more efficient and accurate predictions of the multi-dimensional operating states of diesel units. We also acknowledge the importance of further robustness testing. We plan to conduct additional experiments and validations to enhance our model’s robustness in future work. This will include more extensive testing under various conditions and with different noise levels to ensure comprehensive reliability and performance.
Additionally, we plan to enhance the interpretability of the current model. To this end, we will investigate various methods to explain causal time series predictions. For instance, incorporating ordinary differential equations or partial differential equations into deep learning models could facilitate reasoning of the causal relationships within the time series [31,32]. This approach will help us to better understand the internal mechanisms of the model, thereby improving its interpretability and reliability in practical applications.

6. Conclusions

In this paper, we proposed a novel hybrid model—the MDGTP model—to improve the prediction accuracy of multi-dimensional diesel engine data. The core idea of this model is to integrate multiple deep learning models in parallel, modeling the input data from both global and local perspectives. By combining the multi-head attention mechanism, IRLSTM, GRU, and DATO, the model achieves optimized multi-dimensional predictions with high accuracy.
The MDGTP model demonstrates superior prediction accuracy compared to other models, as evidenced by our experimental results. The integration of global and local feature extraction enables more comprehensive data analysis, significantly enhancing the model’s predictive capabilities. Additionally, the model effectively handles real, noisy sensor data without preprocessing, maintaining high performance. This robustness is crucial for real-world applications where data quality can be inconsistent.
Moreover, the model’s design allows for efficient processing, making it suitable for real-time prediction scenarios. With an execution time of less than one second, the MDGTP model meets the requirements for real-time applications, ensuring timely and reliable predictions.
However, the current study utilized data from only one specific engine, which may limit the model’s robustness and accuracy when applied to other engine types. Future work will focus on expanding the dataset to include a diverse range of engines, enhancing the model’s generalizability. While the model’s architecture supports adaptability through transfer learning, data augmentation, and retraining, these processes can be computationally intensive and time-consuming. Efforts will be made to optimize this process in future research.
Furthermore, while the model showed robustness with the available noisy data, more extensive testing under various conditions and noise levels is required to ensure comprehensive reliability and performance. Future work will also include additional robustness testing to validate the model’s performance across different scenarios, and preprocessing strategies for improving the MDGTP model.
By utilizing the proposed model, we aim to achieve more efficient and accurate multi-dimensional state predictions. Additionally, efforts will be made to improve the interpretability of the model and to explore methods for explaining the causal time series predictions, thereby enhancing the model’s reliability. Future research will focus on collecting more real-world diesel unit operation data to delve deeper into the interrelationships between various operating states, achieving more efficient and accurate predictions of the multi-dimensional operating states of diesel units.

Author Contributions

Conceptualization, L.M. and S.J.; data curation, S.J. and Y.Z.; funding acquisition, L.M.; investigation, L.M., S.C., S.J., Y.Z. and H.D.; methodology, L.M., S.C., Y.Z. and H.D.; project administration, L.M.; software, S.C.; supervision, L.M.; visualization, S.C., Y.Z. and H.D.; writing—original draft, S.C.; writing—review and editing, L.M. All authors have read and agreed to the published version of the manuscript.

Funding

This research was funded by Shandong Provincial Natural Science Foundation, grant number ZR2022MH047.

Data Availability Statement

The datasets presented in this article are not readily available because the data are only authorized for use in this study, and any other use requires re-authorization.

Conflicts of Interest

The authors declare no conflicts of interest.

References

  1. Ji, Z.; Gan, H.; Liu, B. A deep learning-based fault warning model for exhaust temperature prediction and fault warning of marine diesel engine. J. Mar. Sci. Eng. 2023, 11, 1509. [Google Scholar] [CrossRef]
  2. Sana, S.S. Optimum buffer stock during preventive maintenance in an imperfect production system. Math Meth Appl Sci. 2022, 45, 8928–8939. [Google Scholar] [CrossRef]
  3. Makridis, G.; Kyriazis, D.; Plitsos, S. Predictive maintenance leveraging machine learning for time-series forecasting in the maritime industry. In Proceedings of the 2020 IEEE 23rd International Conference on Intelligent Transportation Systems (ITSC), Rhodes, Greece, 20–23 September 2020; pp. 1–8. [Google Scholar] [CrossRef]
  4. Sun, J.; Zeng, H.; Ye, K. Short-Term Exhaust Gas Temperature Trend Prediction of a Marine Diesel Engine Based on an Improved Slime Mold Algorithm-Optimized Bidirectional Long Short-Term Memory—Temporal Pattern Attention Ensemble Model. J. Mar. Sci. Eng. 2024, 12, 541. [Google Scholar] [CrossRef]
  5. Nahim, H.M.; Younes, R.; Nohra, C.; Ouladsine, M. Complete modeling for systems of a marine diesel engine. J. Marine. Sci. Appl. 2015, 14, 93–104. [Google Scholar] [CrossRef]
  6. Izzuddin, N.; Sunarsih, S.; Priyanto, A. Mathematical model of marine diesel engine simulator for a new methodology of self propulsion tests. In Proceedings of the International Conference on Mathematics, Engineering and Industrial Applications (ICoMEIA) 2014, Penang, Malaysia, 28–30 May 2014; p. 070018. [Google Scholar] [CrossRef]
  7. Zhang, B.; Zhang, L.; Zhang, B.; Yang, B.; Zhao, Y. A fault prediction model of adaptive fuzzy neural network for optimal membership function. IEEE Access 2020, 8, 101061–101067. [Google Scholar] [CrossRef]
  8. Sun, J.; Ren, H.; Duan, Y.; Yang, X.; Wang, D.; Tang, H. Fusion of Multi-Layer Attention Mechanisms and CNN-LSTM for Fault Prediction in Marine Diesel Engines. J. Mar. Sci. Eng. 2024, 12, 990. [Google Scholar] [CrossRef]
  9. Yüksel, O.; Köseoğlu, B. Regression modelling estimation of marine diesel generator fuel consumption and emissions. Trans. Marit. Sci. 2022, 11, 79–94. [Google Scholar] [CrossRef]
  10. Ren, D.; Zeng, H.; Wang, X.; Pang, S.; Wang, J. Fault diagnosis of diesel engine lubrication system based on Bayesian network. In Proceedings of the 2020 6th International Conference on Control, Automation and Robotics (ICCAR), Singapore, 20–23 April 2020; pp. 423–429. [Google Scholar] [CrossRef]
  11. Ou, S.; Yu, Y.; Yang, J. Study on the closed-loop combustion control for a diesel engine by using a dynamic-target online prediction model. Control Eng. Pract. 2022, 125, 105226. [Google Scholar] [CrossRef]
  12. Wang, S.; Peng, H.; Hu, Q.; Jiang, M. Analysis of runoff generation driving factors based on hydrological model and interpretable machine learning method. J. Hydrol. Reg. Stud. 2022, 42, 101139. [Google Scholar] [CrossRef]
  13. Vorkapić, A.; Radonja, R.; Babić, K.; Martinčić-Ipšić, S. Machine learning methods in monitoring operating behaviour of marine two-stroke diesel engine. Transport 2020, 35, 474–485. [Google Scholar] [CrossRef]
  14. Xu, X.; Zhao, Z.; Xu, X.; Yang, J.; Chang, L.; Yan, X.; Wang, G. Machine learning-based wear fault diagnosis for marine diesel engine by fusing multiple data-driven models. Knowl. Based Syst. 2020, 190, 105324. [Google Scholar] [CrossRef]
  15. Yuksel, O.; Bayraktar, M.; Sokukcu, M. Comparative study of machine learning techniques to predict fuel consumption of a marine diesel engine. Ocean Eng. 2023, 286, 115505. [Google Scholar] [CrossRef]
  16. Khan, A.; Sohail, A.; Zahoora, U.; Qureshi, A.S. A survey of the recent architectures of deep convolutional neural networks. Artif. Intell Rev. 2020, 53, 5455–5516. [Google Scholar] [CrossRef]
  17. Zhang, Y.; Liu, P.; He, X.; Jiang, Y. A prediction method for exhaust gas temperature of marine diesel engine based on LSTM. In Proceedings of the 2020 IEEE 2nd International Conference on Civil Aviation Safety and Information Technology (ICCASIT), Weihai, China, 14–16 October 2020; pp. 49–52. [Google Scholar] [CrossRef]
  18. Liu, B.; Gan, H.; Chen, D.; Shu, Z. Research on fault early warning of marine diesel engine based on CNN-BiGRU. J. Mar. Sci. Eng. 2022, 11, 56. [Google Scholar] [CrossRef]
  19. Qu, C.; Zhou, Z.; Liu, Z.; Jia, S.; Wang, L.; Ma, L. State prediction for marine diesel engine based on variational modal decomposition and long short-term memory. Energy Rep. 2021, 7, 880–886. [Google Scholar] [CrossRef]
  20. Wang, X.; Liu, X.; Bai, Y. Prediction of the temperature of diesel engine oil in railroad locomotives using compressed information-based data fusion method with attention-enhanced CNN-LSTM. Appl. Energy 2024, 367, 123357. [Google Scholar] [CrossRef]
  21. Cho, K.; Van Merriënboer, B.; Gulcehre, C.; Bahdanau, D.; Bougares, F.; Schwenk, H.; Bengio, Y. Learning phrase representations using RNN encoder-decoder for statistical machine translation. In Proceedings of the 2014 Conference on Empirical Methods in Natural Language Processing (EMNLP), Doha, Qatar, 25–29 October 2014; pp. 1724–1734. [Google Scholar] [CrossRef]
  22. Hochreiter, S.; Schmidhuber, J. Long short-term memory. Neural Comput. 1997, 9, 1735–1780. [Google Scholar] [CrossRef] [PubMed]
  23. Wu, G. Across neighborhood search for numerical optimization. Inf. Sci. 2016, 329, 597–618. [Google Scholar] [CrossRef]
  24. Abdel-Basset, M.; Mohamed, R.; Chakrabortty, R.K.; Sallam, K.; Ryan, M.J. An efficient teaching-learning-based optimization algorithm for parameters identification of photovoltaic models: Analysis and validations. Energy Convers. Manag. 2021, 227, 113614. [Google Scholar] [CrossRef]
  25. Xie, L.; Han, T.; Zhou, H.; Zhang, Z.R.; Han, B.; Tang, A. Tuna Swarm Optimization: A Novel Swarm-Based Metaheuristic Algorithm for Global Optimization. Comput. Intell. Neurosci. 2021, 2021, 9210050. [Google Scholar] [CrossRef]
  26. Abualigah, L.; Diabat, A.; Mirjalili, S.; Abd Elaziz, M.; Gandomi, A.H. The arithmetic optimization algorithm. Comput. Methods Appl. Mech. Eng. 2021, 376, 113609. [Google Scholar] [CrossRef]
  27. Drucker, H.; Burges, C.J.; Kaufman, L.; Smola, A.; Vapnik, V. Support vector regression machines. Adv. Neural Inf. Process. Syst. 1996, 9, 155–161. [Google Scholar]
  28. Breiman, L. Random forests. Mach Learn. 2001, 45, 5–32. [Google Scholar] [CrossRef]
  29. Seeger, M. Gaussian processes for machine learning. Int. J. Neural Syst. 2004, 14, 69–106. [Google Scholar] [CrossRef]
  30. Rumelhart, D.E.; Hinton, G.E.; Williams, R.J. Learning representations by back-propagating errors. Nature 1986, 323, 533–536. [Google Scholar] [CrossRef]
  31. Wang, S.-H.; Pillai, H.S.; Wang, S.; Achenie, L.E.; Xin, H. Infusing theory into deep learning for interpretable reactivity prediction. Nat. Commun. 2021, 12, 5288. [Google Scholar] [CrossRef]
  32. Willcox, K.E.; Ghattas, O.; Heimbach, P. The imperative of physics-based modeling and inverse theory in computational science. Nat. Comput. Sci. 2021, 1, 166–168. [Google Scholar] [CrossRef]
Figure 1. The structure of multi-dimensional global temporal predictive model.
Figure 1. The structure of multi-dimensional global temporal predictive model.
Jmse 12 01370 g001
Figure 2. The global extractor of the multi-dimensional global temporal predictive model.
Figure 2. The global extractor of the multi-dimensional global temporal predictive model.
Jmse 12 01370 g002
Figure 3. Temporal extractor module and unfolded GRU layer structure.
Figure 3. Temporal extractor module and unfolded GRU layer structure.
Jmse 12 01370 g003
Figure 4. Unfolded IRLSTM layer structure.
Figure 4. Unfolded IRLSTM layer structure.
Jmse 12 01370 g004
Figure 5. The output layer structure.
Figure 5. The output layer structure.
Jmse 12 01370 g005
Figure 6. Optimization process using DATO.
Figure 6. Optimization process using DATO.
Jmse 12 01370 g006
Figure 7. Comparison of predicted trends for eight operating states at a 30 s sampling period. (a) Diesel engine cooling water temperature. (b) Cooling water inlet temperature. (c) Cooling water outlet temperature. (d) Diesel engine lubricating oil temperature. (e) Lubricating oil outlet temperature. (f) Diesel engine lubricating oil pressure. (g) Diesel engine fuel pressure. (h) Diesel engine cooling water pressure.
Figure 7. Comparison of predicted trends for eight operating states at a 30 s sampling period. (a) Diesel engine cooling water temperature. (b) Cooling water inlet temperature. (c) Cooling water outlet temperature. (d) Diesel engine lubricating oil temperature. (e) Lubricating oil outlet temperature. (f) Diesel engine lubricating oil pressure. (g) Diesel engine fuel pressure. (h) Diesel engine cooling water pressure.
Jmse 12 01370 g007
Figure 8. Comparison of predicted trends for eight operating states at a 60 s sampling period. (a) Diesel engine cooling water temperature. (b) Cooling water inlet temperature. (c) Cooling water outlet temperature. (d) Diesel engine lubricating oil temperature. (e) Lubricating oil outlet temperature. (f) Diesel engine lubricating oil pressure. (g) Diesel engine fuel pressure. (h) Diesel engine cooling water pressure.
Figure 8. Comparison of predicted trends for eight operating states at a 60 s sampling period. (a) Diesel engine cooling water temperature. (b) Cooling water inlet temperature. (c) Cooling water outlet temperature. (d) Diesel engine lubricating oil temperature. (e) Lubricating oil outlet temperature. (f) Diesel engine lubricating oil pressure. (g) Diesel engine fuel pressure. (h) Diesel engine cooling water pressure.
Jmse 12 01370 g008
Figure 9. Comparison of predicted trends for eight operating states at a 90 s sampling period. (a) Diesel engine cooling water temperature. (b) Cooling water inlet temperature. (c) Cooling water outlet temperature. (d) Diesel engine lubricating oil temperature. (e) Lubricating oil outlet temperature. (f) Diesel engine lubricating oil pressure. (g) Diesel engine fuel pressure. (h) Diesel engine cooling water pressure.
Figure 9. Comparison of predicted trends for eight operating states at a 90 s sampling period. (a) Diesel engine cooling water temperature. (b) Cooling water inlet temperature. (c) Cooling water outlet temperature. (d) Diesel engine lubricating oil temperature. (e) Lubricating oil outlet temperature. (f) Diesel engine lubricating oil pressure. (g) Diesel engine fuel pressure. (h) Diesel engine cooling water pressure.
Jmse 12 01370 g009
Figure 10. Performance metrics of ablation study for five models at 30 s sampling period. (a) RMSE. (b) MAE. (c) Pearson correlation coefficient r.
Figure 10. Performance metrics of ablation study for five models at 30 s sampling period. (a) RMSE. (b) MAE. (c) Pearson correlation coefficient r.
Jmse 12 01370 g010
Figure 11. Performance metrics of ablation study for five models at 60 s sampling period. (a) RMSE. (b) MAE. (c) Pearson correlation coefficient r.
Figure 11. Performance metrics of ablation study for five models at 60 s sampling period. (a) RMSE. (b) MAE. (c) Pearson correlation coefficient r.
Jmse 12 01370 g011
Figure 12. Performance metrics of ablation study for five models at 90 s sampling period. (a) RMSE. (b) MAE. (c) Pearson correlation coefficient r.
Figure 12. Performance metrics of ablation study for five models at 90 s sampling period. (a) RMSE. (b) MAE. (c) Pearson correlation coefficient r.
Jmse 12 01370 g012
Table 1. Hyperparameter optimization results for LSTM, GRU, LSTM–GRU, and BP at a 30-s sampling period.
Table 1. Hyperparameter optimization results for LSTM, GRU, LSTM–GRU, and BP at a 30-s sampling period.
ModelUnitsLearning Rateβ1β2
LSTM{37,6,70}0.0550.8020.964
GRU{249,115,123}0.0230.8290.977
LSTM–GRULSTM:{45,153,106}0.0240.8110.957
GRU:{119,75,67}
BP{225,186,163}0.0390.8410.939
Table 2. Hyperparameter optimization results for LSTM, GRU, LSTM–GRU, and BP at a 60-s sampling period.
Table 2. Hyperparameter optimization results for LSTM, GRU, LSTM–GRU, and BP at a 60-s sampling period.
ModelUnitsLearning Rateβ1β2
LSTM{6,111,145}0.0020.8480.809
GRU{220,17,51}0.0140.8570.829
LSTM–GRULSTM:{223,195,167}0.0020.8090.808
GRU:{152,114,235}
BP{75,209,132}0.0610.8190.965
Table 3. Hyperparameter optimization results for LSTM, GRU, LSTM–GRU, and BP at a 90-s sampling period.
Table 3. Hyperparameter optimization results for LSTM, GRU, LSTM–GRU, and BP at a 90-s sampling period.
ModelUnitsLearning Rateβ1β2
LSTM{99,231,80}0.0190.8880.932
GRU{223,68,67}0.0030.8320.873
LSTM–GRULSTM:{45,35,209}0.0400.8760.874
GRU:{92,191,165}
BP{72,244,15}0.0670.8350.872
Table 4. Hyperparameter optimization ranges.
Table 4. Hyperparameter optimization ranges.
Hyperparameter NameSetting Range
Dimension of keys[8, 256]
Number of units in the GRU[8, 256]
Number of units in IRLSTM[8, 256]
Learning rate[0.01, 0.0001]
β1[0.8, 0.9]
β2[0.8, 0.999]
Table 5. Evaluation indicators of each model at a 30-s sampling period.
Table 5. Evaluation indicators of each model at a 30-s sampling period.
Operating StateIndicatorLSTMGRULSTM–GRUSVRRFGPRBPGAGSAProposed
Overall R M S E 30 0.089 0.087 0.080 0.102 0.109 0.185 0.105 0.058 0.069 0.056
M A E 30 0.057 0.056 0.051 0.073 0.071 0.117 0.075 0.036 0.045 0.035
r 30 0.941 0.942 0.952 0.935 0.925 0.688 0.906 0.972 0.964 0.974
Diesel engine cooling water temperature R M S E 1 , 30 0.109 0.098 0.082 0.118 0.119 0.240 0.100 0.0540.067 0.057
M A E 1 , 30 0.060 0.070 0.052 0.090 0.101 0.167 0.064 0.0250.038 0.033
r 1 , 30 0.975 0.977 0.985 0.9740.932 −0.039 0.943 0.971 0.977 0.973
Cooling water inlet temperature R M S E 2 , 30 0.135 0.135 0.126 0.114 0.124 0.165 0.0620.089 0.106 0.065
M A E 2 , 30 0.088 0.090 0.086 0.092 0.080 0.112 0.043 0.060 0.070 0.042
r 2 , 30 0.898 0.865 0.947 0.926 0.835 0.126 0.947 0.957 0.950 0.959
Cooling water outlet temperature R M S E 3 , 30 0.101 0.096 0.083 0.121 0.104 0.238 0.156 0.0490.066 0.058
M A E 3 , 30 0.059 0.076 0.058 0.096 0.089 0.163 0.110 0.0230.049 0.038
r 3 , 30 0.975 0.978 0.985 0.976 0.961 0.279 0.872 0.9770.978 0.977
Diesel engine lubricating oil temperature R M S E 4 , 30 0.083 0.081 0.074 0.044 0.070 0.208 0.134 0.047 0.063 0.035
M A E 4 , 30 0.058 0.044 0.049 0.028 0.042 0.123 0.109 0.031 0.037 0.020
r 4 , 30 0.990 0.970 0.993 0.987 0.985 0.251 0.966 0.988 0.985 0.987
Lubricating oil outlet temperature R M S E 5 , 30 0.027 0.040 0.020 0.073 0.0170.143 0.084 0.021 0.028 0.039
M A E 5 , 30 0.022 0.024 0.014 0.062 0.0100.081 0.065 0.014 0.015 0.027
r 5 , 30 0.990 0.966 0.991 0.966 0.9940.493 0.862 0.993 0.980 0.989
Diesel engine lubricating oil pressure R M S E 6 , 30 0.059 0.0360.050 0.051 0.045 0.110 0.064 0.047 0.049 0.038
M A E 6 , 30 0.056 0.031 0.045 0.031 0.041 0.069 0.050 0.042 0.042 0.030
r 6 , 30 0.970 0.965 0.980 0.931 0.958 −0.379 0.849 0.964 0.966 0.959
Diesel engine fuel pressure R M S E 7 , 30 0.105 0.115 0.115 0.170 0.215 0.235 0.105 0.0880.098 0.093
M A E 7 , 30 0.083 0.091 0.089 0.148 0.187 0.192 0.081 0.0690.078 0.072
r 7 , 30 0.851 0.854 0.851 0.570 0.445 −0.236 0.830 0.847 0.851 0.843
Diesel engine cooling water pressure R M S E 8 , 30 0.031 0.030 0.0200.050 0.026 0.049 0.096 0.031 0.039 0.033
M A E 8 , 30 0.026 0.023 0.0160.039 0.018 0.029 0.079 0.021 0.031 0.023
r 8 , 30 0.366 0.018 0.347 0.513 0.756−0.016 −0.038 0.278 −0.176 −0.035
Table 6. Evaluation indicators of each model at a 60-s sampling period.
Table 6. Evaluation indicators of each model at a 60-s sampling period.
Operating StateIndicatorLSTMGRULSTM–GRUSVRRFGPRBPGAGSAProposed
Overall R M S E 60 0.096 0.094 0.096 0.130 0.150 0.179 0.135 0.083 0.077 0.068
M A E 60 0.064 0.059 0.059 0.085 0.105 0.113 0.086 0.054 0.048 0.045
r 60 0.923 0.933 0.927 0.882 0.809 0.720 0.859 0.951 0.953 0.963
Diesel engine cooling water temperature R M S E 1 , 60 0.118 0.123 0.118 0.176 0.207 0.240 0.103 0.093 0.088 0.066
M A E 1 , 60 0.067 0.071 0.063 0.117 0.181 0.158 0.080 0.059 0.047 0.033
r 1 , 60 0.961 0.962 0.949 0.830 0.504 0.270 0.947 0.9810.938 0.961
Cooling water inlet temperature R M S E 2 , 60 0.133 0.122 0.134 0.168 0.171 0.174 0.0860.116 0.101 0.092
M A E 2 , 60 0.087 0.082 0.086 0.113 0.124 0.119 0.0590.079 0.069 0.061
r 2 , 60 0.850 0.9510.863 −0.159 −0.310 0.225 0.908 0.916 0.908 0.920
Cooling water outlet temperature R M S E 3 , 60 0.107 0.114 0.114 0.181 0.236 0.241 0.096 0.086 0.082 0.062
M A E 3 , 60 0.063 0.070 0.056 0.120 0.214 0.164 0.067 0.060 0.050 0.031
r 3 , 60 0.961 0.963 0.943 0.773 0.265 0.411 0.946 0.943 0.944 0.963
Diesel engine lubricating oil temperature R M S E 4 , 60 0.0540.079 0.091 0.070 0.099 0.210 0.100 0.067 0.061 0.074
M A E 4 , 60 0.0350.048 0.058 0.041 0.086 0.128 0.082 0.041 0.039 0.060
r 4 , 60 0.9820.978 0.977 0.981 0.974 0.446 0.974 0.976 0.964 0.978
Lubricating oil outlet temperature R M S E 5 , 60 0.080 0.029 0.0260.069 0.034 0.143 0.079 0.030 0.046 0.031
M A E 5 , 60 0.069 0.018 0.0150.063 0.025 0.088 0.060 0.020 0.025 0.024
r 5 , 60 0.988 0.986 0.9930.969 0.977 0.555 0.927 0.978 0.965 0.979
Diesel engine lubricating oil pressure R M S E 6 , 60 0.064 0.063 0.081 0.048 0.0430.110 0.284 0.050 0.046 0.059
M A E 6 , 60 0.060 0.056 0.078 0.029 0.0230.076 0.203 0.043 0.041 0.055
r 6 , 60 0.9620.946 0.958 0.950 0.869 0.131 −0.686 0.954 0.945 0.958
Diesel engine fuel pressure R M S E 7 , 60 0.124 0.122 0.112 0.162 0.198 0.184 0.140 0.128 0.116 0.097
M A E 7 , 60 0.092 0.098 0.090 0.144 0.164 0.148 0.107 0.103 0.093 0.076
r 7 , 60 0.841 0.755 0.793 0.827 0.567 0.018 0.765 0.8420.773 0.824
Diesel engine cooling water pressure R M S E 8 , 60 0.047 0.039 0.031 0.063 0.034 0.039 0.039 0.042 0.033 0.022
M A E 8 , 60 0.040 0.032 0.026 0.053 0.023 0.022 0.029 0.027 0.023 0.017
r 8 , 60 0.321 0.309 0.308 0.460 0.6470.022 0.021 0.344 0.030 0.254
Table 7. Evaluation indicators of each model at a 90-s sampling period.
Table 7. Evaluation indicators of each model at a 90-s sampling period.
Operating StateIndicatorLSTMGRULSTM–GRUSVRRFGPRBPGAGSAProposed
Overall R M S E 90 0.107 0.107 0.104 0.133 0.147 0.196 0.138 0.095 0.100 0.085
M A E 90 0.075 0.068 0.074 0.099 0.102 0.126 0.093 0.061 0.062 0.058
r 90 0.899 0.902 0.908 0.853 0.808 0.647 0.839 0.922 0.912 0.937
Diesel engine cooling water temperature R M S E 1 , 90 0.127 0.125 0.128 0.171 0.201 0.253 0.175 0.107 0.115 0.086
M A E 1 , 90 0.096 0.065 0.097 0.150 0.166 0.175 0.127 0.059 0.056 0.055
r 1 , 90 0.937 0.933 0.926 0.923 0.670 −0.1580.912 0.894 0.893 0.940
Cooling water inlet temperature R M S E 2 , 90 0.130 0.142 0.141 0.159 0.150 0.197 0.252 0.1070.116 0.124
M A E 2 , 90 0.089 0.110 0.093 0.109 0.103 0.139 0.193 0.091 0.0860.089
r 2 , 90 0.863 0.9220.897 0.815 0.823 −0.180−0.611 0.899 0.868 0.915
Cooling water outlet temperature R M S E 3 , 90 0.118 0.119 0.131 0.174 0.179 0.262 0.093 0.111 0.106 0.081
M A E 3 , 90 0.090 0.066 0.102 0.152 0.156 0.182 0.073 0.062 0.0490.054
r 3 , 90 0.946 0.942 0.927 0.915 0.849 −0.1460.953 0.897 0.902 0.954
Diesel engine lubricating oil temperature R M S E 4 , 90 0.072 0.087 0.086 0.097 0.119 0.220 0.125 0.082 0.088 0.066
M A E 4 , 90 0.048 0.054 0.065 0.075 0.103 0.141 0.086 0.044 0.051 0.040
r 4 , 90 0.975 0.978 0.973 0.974 0.978−0.1130.941 0.919 0.939 0.975
Lubricating oil outlet temperature R M S E 5 , 90 0.049 0.0270.041 0.074 0.048 0.144 0.032 0.062 0.054 0.037
M A E 5 , 90 0.032 0.0220.035 0.069 0.036 0.090 0.026 0.041 0.026 0.026
r 5 , 90 0.980 0.9840.981 0.970 0.972 0.344 0.978 0.896 0.906 0.977
Diesel engine lubricating oil pressure R M S E 6 , 90 0.114 0.106 0.076 0.0740.108 0.152 0.126 0.082 0.111 0.084
M A E 6 , 90 0.108 0.096 0.067 0.0450.049 0.126 0.121 0.074 0.106 0.080
r 6 , 90 0.889 0.869 0.919 0.849 −0.108 −0.1390.932 0.874 0.909 0.940
Diesel engine fuel pressure R M S E 7 , 90 0.151 0.143 0.131 0.185 0.210 0.205 0.131 0.134 0.133 0.122
M A E 7 , 90 0.112 0.106 0.104 0.142 0.166 0.139 0.105 0.099 0.100 0.096
r 7 , 90 0.652 0.701 0.780 0.488 0.275 −0.1520.769 0.740 0.742 0.792
Diesel engine cooling water pressure R M S E 8 , 90 0.031 0.029 0.042 0.058 0.072 0.0280.020 0.036 0.029 0.031
M A E 8 , 90 0.024 0.025 0.030 0.051 0.038 0.0180.016 0.027 0.021 0.025
r 8 , 90 0.376 0.3990.368 0.365 0.388 −0.0890.270 −0.316−0.1560.281
Table 8. Statistical data on error distribution at different sampling periods, predicted by LSTM, GRU, LSTM–GRU, SVR, RF, GPR, BP, and MDGTP models.
Table 8. Statistical data on error distribution at different sampling periods, predicted by LSTM, GRU, LSTM–GRU, SVR, RF, GPR, BP, and MDGTP models.
Model30s
E r r 30
(−∞, −0.10)[−0.10, −0.06)[−0.06, 0.06](0.06, 0.10](0.10, +∞)
LSTM4770856475471107
GRU8149459134681100
LSTM–GRU4946459144971132
SVR680140244413251208
RF60876650262821374
GPR70394440852762048
BP69394543827741262
Proposed2472586822432297
Model60s
E r r 60
(−∞, −0.10)[−0.10, −0.06)[−0.06, 0.06](0.06, 0.10](0.10, +∞)
LSTM1354962674194509
GRU1031772887252589
LSTM–GRU814822659222564
SVR2857452095181702
RF7624461880149771
GPR3183752141178996
BP3792472074664644
Proposed922353103247331
Model90s
E r r 90
(−∞, −0.10)[−0.10, −0.06)[−0.06, 0.06](0.06, 0.10](0.10, +∞)
LSTM4224131390116315
GRU1452861697161367
LSTM–GRU219521144591380
SVR610379117597395
RF657328117271428
GPR3633521179172590
BP801141341581549
Proposed1573951718148238
Table 9. Performance metrics by layer number (30 s sampling).
Table 9. Performance metrics by layer number (30 s sampling).
Model Layers R M S E 30 M A E 30 r 30 Execution Time (s/batch)
Two-layer model0.0940.0500.9310.035
Three-layer model0.0660.0440.9630.049
Four-layer model0.0670.0430.9620.065
Five-layer model0.1020.0570.9120.078
Table 10. Performance metrics by layer number (60 s sampling).
Table 10. Performance metrics by layer number (60 s sampling).
Model Layers R M S E 60 M A E 60 r 60 Execution Time (s/batch)
Two-layer model0.0800.0460.9470.036
Three-layer model0.0720.0450.9590.053
Four-layer model0.0950.0610.9280.075
Five-layer model0.0810.0510.9450.089
Table 11. Performance metrics by layer number (60 s sampling).
Table 11. Performance metrics by layer number (60 s sampling).
Model Layers R M S E 90 M A E 90 r 90 Execution Time (s/batch)
Two-layer model0.1050.0670.9030.037
Three-layer model0.0960.0600.9210.054
Four-layer model0.1020.0660.9080.075
Five-layer model0.1090.0740.8950.093
Disclaimer/Publisher’s Note: The statements, opinions and data contained in all publications are solely those of the individual author(s) and contributor(s) and not of MDPI and/or the editor(s). MDPI and/or the editor(s) disclaim responsibility for any injury to people or property resulting from any ideas, methods, instructions or products referred to in the content.

Share and Cite

MDPI and ACS Style

Ma, L.; Chen, S.; Jia, S.; Zhang, Y.; Du, H. Multi-Dimensional Global Temporal Predictive Model for Multi-State Prediction of Marine Diesel Engines. J. Mar. Sci. Eng. 2024, 12, 1370. https://doi.org/10.3390/jmse12081370

AMA Style

Ma L, Chen S, Jia S, Zhang Y, Du H. Multi-Dimensional Global Temporal Predictive Model for Multi-State Prediction of Marine Diesel Engines. Journal of Marine Science and Engineering. 2024; 12(8):1370. https://doi.org/10.3390/jmse12081370

Chicago/Turabian Style

Ma, Liyong, Siqi Chen, Shuli Jia, Yong Zhang, and Hai Du. 2024. "Multi-Dimensional Global Temporal Predictive Model for Multi-State Prediction of Marine Diesel Engines" Journal of Marine Science and Engineering 12, no. 8: 1370. https://doi.org/10.3390/jmse12081370

APA Style

Ma, L., Chen, S., Jia, S., Zhang, Y., & Du, H. (2024). Multi-Dimensional Global Temporal Predictive Model for Multi-State Prediction of Marine Diesel Engines. Journal of Marine Science and Engineering, 12(8), 1370. https://doi.org/10.3390/jmse12081370

Note that from the first issue of 2016, this journal uses article numbers instead of page numbers. See further details here.

Article Metrics

Back to TopTop